Design of an Active Axis Wind Turbine (AAWT) That Can Balance Centrifugal and Aerodynamic Forces to Reduce Support Infrastructure While Maintaining a Stable Flight Path
Abstract
1. Introduction
Introduction to the Active Axis Wind Turbine (AAWT)
- Reducing the substantial infrastructure required to cope with large overturning forces acting on HAWTs and VAWTs;
- Balancing the aerodynamic and centrifugal forces acting on the wind turbine blade to enable longer spans, reduced mass and lower cost;
- Minimising the blade flight through to a lower velocity area, with lower energy downwind or disturbed air, and specifically addressing the lower efficiency associated with VAWTs;
- Allowing cost-effective floatation and anchoring systems to be used in offshore floating wind turbine installations.
- Introducing the new concept of the AAWT prototype within laboratory availability and safety constraints;
- Developing a lumped mass model for the rotor components and optimising the mass and length of each component to achieve equilibrium in operation;
- Identifying the pitch angles’ range with tilt angles to balance centrifugal and lift forces;
- Validating the concept of AAWTs in a small-scale laboratory prototype.
2. Theoretical Background
3. Materials and Methods
3.1. Prototype Components
- (1)
- A polystyrene foam and balsa wood blade assembly with a carbon fibre spar running through the length of the blade to provide stiffness and avoid buckling or structural failure. The blade is designed to be as light as possible to reduce the magnitude of the centrifugal forces so that they are similar to the lift forces, which is challenging on a small prototype of this scale.
- (2)
- A 3D-printed tee assembly which couples the blade to the wheel and counterweight assembly. The tee assembly contains mechanisms for pitching the blade and setting the wheel assembly’s height.
- (3)
- An adjustable wheel assembly to allow a tilt on the cross-arm. Before take-off, the wheel runs on a table as the AAWT rotates. When the blade pitch is zero, and centrifugal loads dominate, the wheel acts as a device to limit the tilt angle and prevent the blade from contacting the table. Once the blade is pitched, the wheel floats free above the table to generate sufficient lift. Pitching the blade further generates more lift and changes the tilt of the AAWT. The blade can be “flown” at a range of tilt angles that can be set in flight by changing the blade pitch.
- (4)
- A 3D-printed assembly which provides a counterweight to the other assemblies via an adjustable lead weight in a carrier. The assembly also contains a servo motor, which activates rods in the cross-arm that connect to the blade pitch mechanism in the tee assembly, and a battery to power the servo motor and flight controller.
- (5)
- A cross-arm (or balance arm) that connects the counterweight assembly to the tee assembly and sits atop the motor/generator assembly.
- The rotation speed of the rotor does not exceed 300 RPM to avoid overstressing lightweight components;
- The average aspect ratio of the blade AR = Length/Chord is not greater than 10;
- For the laboratory scale, the radius should not exceed 0.5 metres.
3.2. Lumped Mass Model
3.2.1. Lumped Mass Model for Maximum Tilt Angle
3.2.2. Lumped Mass Model Optimisation
Constant and Initial Values
Moment Calculation
Objective Function
Constraints
Optimisation Procedure
Results and Verification
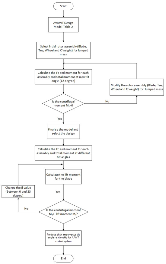
3.3. Flow Chart
4. Results and Discussion
4.1. Lumped Mass Model with 12-Degree Tilt Angle
4.2. Lumped Mass Model with Different Tilt Angles
4.3. Lumped Mass Model with Tilt—Adding Lift Moment
5. Conclusions
Author Contributions
Funding
Data Availability Statement
Conflicts of Interest
Nomenclature
| A | Area of an actuator surface | [m2] |
| Cp | Power coefficient | |
| Angle of attack | [°] | |
| Pitch angle | [°] | |
| Azimuth angle | [°] | |
| Tip speed ratio | ||
| Relative wind speed | [m/s] | |
| Free stream wind speed upstream of the rotor | [m/s] | |
| Tangential velocity | [m/s] | |
| Induced velocity | [m/s] | |
| The opposite angle to the relative wind | [°] | |
| φ | Flow angle | [°] |
| Rotor radius | [m] | |
| Rotational speed | [rad/s] | |
| Lift force | [N] | |
| Air density | [kg/m3] | |
| Lift coefficient | ||
| Blade chord length | [m] | |
| Drag coefficient | ||
| Drag force | [N] | |
| Normal force | [N] | |
| Tangential force | [N] | |
| Torque | [Nm] | |
| Thrust coefficient | ||
| Power coefficient | ||
| Rotor solidity | ||
| Length of the blade | [m] | |
| Aspect ratio | ||
| P | Power | [W] |
| Centrifugal force | [N] | |
| m | Mass | [kg] |
| r | Distance to the centre of rotation | [m] |
| MC | Centrifugal moment | [Nm] |
| ML | Lift moment | [Nm] |
| Moment arm length of the tilted blade mass | ||
| Moment length of the tee at tilt angle | ||
| Moment length of the wheel at tilt angle | ||
| Moment length of the counterweight at tilt angle | ||
| Ll,t | Moment length of the lead weight at tilt angle | |
| Radius from centre of rotation to the centre of mass of the blade without tilting | ||
| Radius from centre of rotation to the centre of mass of the tee part without tilting | ||
| Radius from centre of rotation to the centre of mass of the lead part without tilting | ||
| Radius from centre of rotation to the centre of mass of the wheel without tilting | ||
| The initial angle of the blade centre or mass horizontal | ||
| Tilt angle | ||
| The angle of the centre of mass of the tee part | ||
| Angle of the centre of mass of the lead part | ||
| Angle of the centre of mass of the wheel part | ||
| Angle of the centre of mass of the counterweight part | ||
| Centrifugal force for the blade | ||
| Centrifugal force for the tee part | ||
| Centrifugal force for the lead part | ||
| Centrifugal force for the wheel part | ||
| Mass of the blade in the lumped mass model | ||
| Mass of the tee | ||
| Mass of the lead | ||
| Mass of the wheel | ||
| Mass of the counterweight | ||
| Horizontal distance between the centre of rotation and the tilted blade | ||
| Horizontal distance between the centre of rotation and the tilted tee | ||
| Horizontal distance between the centre of rotation and the tilted lead weight | ||
| Horizontal distance between the centre of rotation and the tilted wheel | ||
| Horizontal distance between the centre of rotation and the tilted counterweight | ||
| Distance from the centre of rotation to the centre of mass | ||
| ACM | Angle to the centre of mass | |
| RA | Resultant angle | |
| RCM | Rotation to the centre of mass | |
| Length of the moment arm from the pivot | ||
| Moment of the assembly |
References
- Owusu, P.A.; Asumadu-Sarkodie, S. A review of renewable energy sources, sustainability issues and climate change mitigation. Cogent Eng. 2016, 3, 1167990. [Google Scholar] [CrossRef]
- Çakmakçı, B.A.; Hüner, E. Evaluation of wind energy potential: A case study. Energy Sources Part A Recovery Util. Environ. Eff. 2022, 44, 834–852. [Google Scholar] [CrossRef]
- Guangul, F.M.; Chala, G.T. SWOT Analysis of Wind Energy as a Promising Conventional Fuels Substitute. In Proceedings of the 4th MEC International Conference on Big Data and Smart City (ICBDSC), Muscat, Oman, 15–16 January 2019; pp. 1–6. [Google Scholar] [CrossRef]
- Solarin, S.A.; Bello, M.O. Wind energy and sustainable electricity generation: Evidence from Germany. Environ. Dev. Sustain. 2022, 24, 9185–9198. [Google Scholar] [CrossRef]
- Albadi, M. On Techno-Economic Evaluation of Wind-Based DG; University of Waterloo: Waterloo, ON, Canada, 2010. [Google Scholar]
- Apelfröjd, S.; Eriksson, S.; Bernhoff, H. A Review of Research on Large Scale Modern Vertical Axis Wind Turbines at Uppsala University. Energies 2016, 9, 570. [Google Scholar] [CrossRef]
- Liu, J.; Lin, H.; Zhang, J. Review on the technical perspectives and commercial viability of vertical axis wind turbines. Ocean Eng. 2019, 182, 608–626. [Google Scholar] [CrossRef]
- Loftis, B. Reducing Costs from the Ground Down. Wind Systems. Available online: https://www.windsystemsmag.com/reducing-costs-from-the-ground-down/ (accessed on 5 August 2024).
- Oh, K.-Y.; Nam, W.; Ryu, M.S.; Kim, J.-Y.; Epureanu, B.I. A review of foundations of offshore wind energy convertors: Current status and future perspectives. Renew. Sustain. Energy Rev. 2018, 88, 16–36. [Google Scholar] [CrossRef]
- Jiang, Y.; He, C.; Zhao, P.; Sun, T. Investigation of blade tip shape for improving VAWT performance. J. Mar. Sci. Eng. 2020, 8, 225. [Google Scholar] [CrossRef]
- Shelley, S.A.; Boo, S.; Kim, D.; Luyties, W.H. Comparing levelized cost of energy for a 200 mw floating wind farm using vertical and horizontal axis turbines in the northeast USA. In Proceedings of the Offshore Technology Conference, Houston, TX, USA, 30 April–3 May 2018; p. D031S040R007. [Google Scholar]
- Shires, A. Design optimisation of an offshore vertical axis wind turbine. Proc. Inst. Civ. Eng. Energy 2013, 166, 7–18. [Google Scholar] [CrossRef]
- Department of Energy. Vertical-Axis Wind Turbines Could Reduce Offshore Wind Energy Costs; Department of Energy: Washington, DC, USA, 2018. Available online: https://www.energy.gov/eere/wind/articles/vertical-axis-wind-turbines-could-reduce-offshore-wind-energy-costs (accessed on 12 June 2024).
- Paquette, J.A.; Barone, M.F. Innovative Offshore Vertical-Axis Wind Turbine Rotor Project; Sandia National Lab. (SNL-NM): Albuquerque, NM, USA, 2012. [Google Scholar]
- Zhou, D.; Zhou, D.; Xu, Y.; Sun, X. Performance enhancement of straight-bladed vertical axis wind turbines via active flow control strategies: A review. Meccanica 2022, 57, 255–282. [Google Scholar] [CrossRef]
- Tescione, G.; Ragni, D.; He, C.; Simão Ferreira, C.J.; van Bussel, G.J.W. Near wake flow analysis of a vertical axis wind turbine by stereoscopic particle image velocimetry. Renew. Energy 2014, 70, 47–61. [Google Scholar] [CrossRef]
- Sakib, M.S.; Griffith, D.T. Parked and operating loads analysis in the aerodynamic design of multi-megawatt-scale floating vertical axis wind turbines. Wind Energy Sci. Discuss. 2021, 2021, 677–696. [Google Scholar] [CrossRef]
- Battisti, L.; Brighenti, A.; Benini, E.; Castelli, M.R. Analysis of different blade architectures on small VAWT performance. J. Phys. Conf. Ser. 2016, 753, 062009. [Google Scholar] [CrossRef]
- Al-Rawajfeh, M.A.; Gomaa, M.R. Comparison between horizontal and vertical axis wind turbine. Int. J. Appl. 2023, 12, 13–23. [Google Scholar] [CrossRef]
- Cazzaro, D.; Bedon, G.; Pisinger, D. Vertical Axis Wind Turbine Layout Optimization. Energies 2023, 16, 2697. [Google Scholar] [CrossRef]
- Zoucha, J.; Crespo, C.; Wolf, H.; Aboy, M. Review of Recent Patents on Vertical-Axis Wind Turbines (VAWTs). Recent Pat. Eng. 2023, 17, 3–15. [Google Scholar] [CrossRef]
- Lazard. Levelized Cost of Energy+ 2024; Lazard: New York, NY, USA, 2024; Available online: https://www.lazard.com/research-insights/levelized-cost-of-energyplus/?trk=test (accessed on 1 July 2024).
- Samani, A.E.; De Kooning, J.D.M.; Kayedpour, N.; Singh, N.; Vandevelde, L. The Impact of Pitch-To-Stall and Pitch-To-Feather Control on the Structural Loads and the Pitch Mechanism of a Wind Turbine. Energies 2020, 13, 4503. [Google Scholar] [CrossRef]
- Collet, D.; Alamir, M.; Di Domenico, D.; Sabiron, G. Data-driven fatigue-oriented MPC applied to wind turbines Individual Pitch Control. Renew. Energy 2021, 170, 1008–1019. [Google Scholar] [CrossRef]
- Abdalrahman, G.; Daoud, M.A.; Melek, W.W.; Lien, F.S.; Yee, E. Design and Implementation of an Intelligent Blade Pitch Control System and Stability Analysis for a Small Darrieus Vertical-Axis Wind Turbine. Energies 2022, 15, 235. [Google Scholar] [CrossRef]
- El-Fahham, I.; Abdelshahid, G.; Mokhiamar, O. Pitch angle modulation of the horizontal and vertical axes wind turbine using fuzzy logic control. Processes 2021, 9, 1337. [Google Scholar] [CrossRef]
- Shah, O.R.; Jamal, M.A.; Khan, T.I.; Qazi, U.W. Experimental and Numerical Evaluation of Performance of a Variable Pitch Vertical-Axis Wind Turbine. J. Energy Resour. Technol. Trans. ASME 2022, 144, 061303. [Google Scholar] [CrossRef]
- Brunner, C.; Kiefer, J.; Hultmark, M. Comparison of dynamic stall on an airfoil undergoing sinusoidal and VAWT-shaped pitch motions. J. Phys. Conf. Ser. 2022, 2265, 032006. [Google Scholar] [CrossRef]
- Hansen, M.O.L. Aerodynamics of Wind Turbines, 2nd ed.; Earthscan: London, UK, 2008; Number 978-1-84407-438-9. [Google Scholar]
- Zare, A.H.; Mahmoodi, E.; Boojari, M.; Sarreshtehdari, A. Numerical Modeling and Evaluation of a Downwind Pre-Aligned Wind Turbine with an Innovative Blade Geometry Concept. J. Renew. Energy Environ. 2022, 9, 64–75. [Google Scholar]
- Abdalrahman, G.; Melek, W.; Lien, F.S. Pitch angle control for a small-scale Darrieus vertical axis wind turbine with straight blades (H-Type VAWT). Renew. Energy 2017, 114, 1353–1362. [Google Scholar] [CrossRef]
- De Tavernier, D.; Ferreira, C.; Goude, A. Vertical-Axis Wind Turbine Aerodynamics. In Handbook of Wind Energy Aerodynamics; Springer International Publishing: Cham, Switzerland, 2022; pp. 1–45. [Google Scholar]
- Jacos, E.N.; Ward, K.E.; Pinkerton, R.M. The Characteristics of 78 Related Airfoil, Sections from Tests in the Variable Density Wind Tunnel; US Government Printing Office: Washington, DC, USA, 1933; Number 460; Available online: https://digital.library.unt.edu/ark:/67531/metadc65698/m1/1/ (accessed on 23 November 2023).
- Timmer, W. Two-dimensional low-Reynolds number wind tunnel results for airfoil NACA 0018. Wind Eng. 2008, 32, 525–537. [Google Scholar] [CrossRef]
- Di Lorenzo, E.; Kosova, G.; Musella, U.; Manzato, S.; Peeters, B.; Marulo, F.; Desmet, W. Structural Health Monitoring challenges on the 10-MW offshore wind turbine model. J. Phys. Conf. Ser. 2015, 628, 012081. [Google Scholar] [CrossRef]
- Verkinderen, E.; Imam, B. A simplified dynamic model for mast design of H-Darrieus vertical axis wind turbines (VAWTs). Eng. Struct. 2015, 100, 564–576. [Google Scholar] [CrossRef]
- Fracas, P.; Zondervan, E.; Franke, M.; Camarda, K.; Valtchev, S.; Valtchev, S. Techno-Economic Optimization Study of Interconnected Heat and Power Multi-Microgrids with a Novel Nature-Inspired Evolutionary Method. Electronics 2022, 11, 3147. [Google Scholar] [CrossRef]
- Schnepf, A.; Giljarhus, K.E.T.; Johnsen, Ø.; Lopez-Pavon, C. Dynamic Power Cable Configuration Design for Floating Offshore Wind Turbines Using Gradient-Based Optimization. In Proceedings of the ASME 2023 42nd International Conference on Ocean, Offshore and Arctic Engineering, Melbourne, Australia, 11–16 June 2023; Volume 8, p. V008T09A037. [Google Scholar] [CrossRef]
- Paraschivoiu, I.; Trifu, O.; Saeed, F. H-Darrieus Wind Turbine with Blade Pitch Control. Int. J. Rotating Mach. 2009, 2009, 505343. [Google Scholar] [CrossRef]
- Miliket, T.A.; Ageze, M.B.; Tigabu, M.T. Numerical Investigations of Variable Pitch Straight-Bladed H-Darrieus VAWT. In Advances of Science and Technology; ICAST 2021. Lecture Notes of the Institute for Computer Sciences, Social Informatics and Telecommunications Engineering; Springer: Cham, Switzerland, 2022; Volume 412, pp. 565–583. [Google Scholar] [CrossRef]
- Hand, B.; Cashman, A. A review on the historical development of the lift-type vertical axis wind turbine: From onshore to offshore floating application. Sustain. Energy Technol. Assess. 2020, 38, 100646. [Google Scholar] [CrossRef]
- Xu, Y.L.; Peng, Y.X.; Zhan, S. Optimal blade pitch function and control device for high-solidity straight-bladed vertical axis wind turbines. Appl. Energy 2019, 242, 1613–1625. [Google Scholar] [CrossRef]










| Feature | HAWTs | VAWT |
|---|---|---|
| Direction | The rotor shaft is horizontal | The rotor shaft is vertical |
| Airflow disturbance | Less significant compared to VAWTs due to the rotor orientation | High disturbance on the downwind pass |
| Induction factor | Impacts efficiency once | Impacts efficiency twice |
| Aerodynamic efficiency | Better performance—more efficient than VAWTs by about 25%, making them more suitable for large-scale applications [19] | Lower performance due to aerodynamic issues, only extracting 30–40% of the kinetic energy in the wind and needing additional power to start the rotation [20] |
| Application | Suitable for open space and stable wind status | Suitable for turbulent and low wind areas, for example, in urban settings [21] |
| Infrastructure | Need a more substantial foundation but no other support | Need a less substantial foundation but additional support such as struts |
| Blade design | More complicated blades—twisted shape and sophisticated profile | Simpler blade design—especially H-rotors |
| Cyclic loading | Lower amplitude cyclic loading | Higher amplitude due to force imbalance through each rotation |
| Market penetration | Higher because of better efficiency and performance | Lower because of structural and efficiency issues |
| Thrust impact on rotor | High impact due to large hub heights and stronger winds | Moderate impact |
| Overturning forces | High—an expensive foundation is needed. Floating foundation for offshore application uneconomic | Lower for some designs. VAWTs may be more suitable for offshore floating applications |
| Centre of mass | High | Low for the same capacity |
| LCOE (USD/kWh) | 0.027 to 0.074 for onshore applications and 0.09 to 0.191 for offshore applications for 5 MW HAWT [22] | 0.157 to 0.190 for 5 MW VAWT [11] |
| Parameter | Value |
|---|---|
| Nominal rotational speed (rpm) | 300 |
| Number of blades | 1 |
| Blade airfoil | NACA0018 |
| Rotor radius [m] | <0.5 |
| Chord length [m] | 0.12 |
| Span [m] | 0.92 |
| Aspect ratio | 7.7 |
| Air density [kg/m3] | 1.2 |
| Minimum manufacturing mass per unit area [kg/cm2] | 1 |
| Lumped Masses | ||||
|---|---|---|---|---|
| Blade | Tee | Wheel | Counterweight | |
| Mass (grams) | 115 | 136 | 77 | 350 |
| Zero X (mm) | 380 | 380 | 380 | 350 |
| Zero Y (mm) | 507 | 8.9 | 116 | 0 |
| Radius to the centre of mass (mm) | 633.60 | 380.10 | 397.31 | 353.55 |
| Angle to centre of mass (deg) | 53.15 | 1.34 | 16.98 | 0 |
| Lumped Mass | ||||
|---|---|---|---|---|
| Blade | Tee | Wheel | Counterweight | |
| Mass (grams) | 115 | 136 | 76 | 301 |
| Zero X (mm) | 380 | 380 | 380 | 349 |
| Zero Y (mm) | 507 | 8.9 | 80 | 50 |
Disclaimer/Publisher’s Note: The statements, opinions and data contained in all publications are solely those of the individual author(s) and contributor(s) and not of MDPI and/or the editor(s). MDPI and/or the editor(s) disclaim responsibility for any injury to people or property resulting from any ideas, methods, instructions or products referred to in the content. |
© 2024 by the authors. Licensee MDPI, Basel, Switzerland. This article is an open access article distributed under the terms and conditions of the Creative Commons Attribution (CC BY) license (https://creativecommons.org/licenses/by/4.0/).
Share and Cite
Mezaal, J.; Whale, J.; Schlunke, K.; Bahri, P.A.; Parlevliet, D. Design of an Active Axis Wind Turbine (AAWT) That Can Balance Centrifugal and Aerodynamic Forces to Reduce Support Infrastructure While Maintaining a Stable Flight Path. Energies 2024, 17, 5743. https://doi.org/10.3390/en17225743
Mezaal J, Whale J, Schlunke K, Bahri PA, Parlevliet D. Design of an Active Axis Wind Turbine (AAWT) That Can Balance Centrifugal and Aerodynamic Forces to Reduce Support Infrastructure While Maintaining a Stable Flight Path. Energies. 2024; 17(22):5743. https://doi.org/10.3390/en17225743
Chicago/Turabian StyleMezaal, Jawad, Jonathan Whale, Kim Schlunke, Parisa Arabzadeh Bahri, and David Parlevliet. 2024. "Design of an Active Axis Wind Turbine (AAWT) That Can Balance Centrifugal and Aerodynamic Forces to Reduce Support Infrastructure While Maintaining a Stable Flight Path" Energies 17, no. 22: 5743. https://doi.org/10.3390/en17225743
APA StyleMezaal, J., Whale, J., Schlunke, K., Bahri, P. A., & Parlevliet, D. (2024). Design of an Active Axis Wind Turbine (AAWT) That Can Balance Centrifugal and Aerodynamic Forces to Reduce Support Infrastructure While Maintaining a Stable Flight Path. Energies, 17(22), 5743. https://doi.org/10.3390/en17225743

