Abstract
To address the instability of wind power caused by the randomness and intermittency of wind generation, as well as the challenges in power compensation by hybrid energy storage systems (HESSs), this paper proposes a state of charge (SOC) balancing control strategy based on Successive Variational Mode Decomposition and multi-fuzzy control. First, a consensus algorithm is used to enable communication between energy storage units to obtain the global average SOC. Then, the Secretary Bird Optimization Algorithm (SBOA) is applied to optimize the Successive Variational Mode Decomposition (SVMD) and Variational Mode Decomposition (VMD) for the initial allocation of wind power, resulting in the smoothing power for hybrid energy storage and the grid integration power. Finally, considering the deviation between the current SOC of the storage units and the global average SOC, dynamic partitioning is used for multi-fuzzy control to adjust the initial power allocation, achieving SOC balancing control. Simulations of the control strategy were conducted using Matlab/Simulink, and the results indicate that the proposed approach effectively smooths wind power fluctuations, achieving stable grid integration power. It enables the SOC of the HESS to quickly align with the global average SOC, preventing the HESS from entering unhealthy SOC regions.
1. Introduction
Traditional power generation depends heavily on fossil fuels, which emit substantial greenhouse gases during combustion and worsen global warming. Meanwhile, the depletion of these resources has caused prices to steadily rise. Utilizing renewable energy for distributed generation offers significant economic and environmental benefits, making it a highly viable solution [1]. Wind energy, with its relatively mature technology, has emerged as a promising renewable resource and plays a vital role in advancing global sustainable energy development [2].
As wind power is increasingly adopted worldwide, its growing penetration in the grid poses notable challenges to grid stability and security due to its inherent randomness, volatility, and intermittency [3,4,5]. To address this challenge, HESSs provide a solution by smoothing wind power fluctuations, thereby improving the stability of grid integration [6,7]. Due to the varying functions of energy storage devices, battery storage, which is energy-based, offers high energy density and a shorter life cycle, making it suitable for low-frequency power fluctuations. In contrast, supercapacitor storage, which is power-based, features high power density and a longer life cycle, with strong environmental benefits. It can suppress high-frequency power fluctuations and reduce batteries’ charge and discharge cycles, thereby extending their lifespan [8,9,10]. The application of hybrid energy storage systems in microgrids achieves complementary advantages, leading to energy management issues among different storage units. It is essential to allocate real-time power effectively to utilize each storage unit’s unique functional characteristics, representing both a future direction and a challenge.
Energy storage in microgrids is shifting from traditional centralized systems to more flexible and efficient distributed storage. Distributed energy storage is scattered across various renewable energy generation sources and critical loads, enabling units with similar functions to achieve collective autonomy and coordinated management. This is significant for enhancing the overall performance of microgrids. A key challenge is maintaining a consistent SOC across storage units; otherwise, SOC imbalances could lead to some units entering protection mode due to overcharging or discharging risks, thereby increasing the load on other units and impeding the efficient operation of the storage system. In terms of control structure, distributed hybrid energy storage management systems can be categorized as centralized, decentralized, or distributed control [11,12,13,14,15]. Centralized control comprises a central controller along with local controllers. As the number of distributed power sources grows, the demand for robust computational capabilities in the central controller also increases. This dependence on a single controller can result in problems such as a single point of failure and the curse of dimensionality within the system [12,13]. In a decentralized control system, each control unit operates independently and makes decisions based on local information, with no direct communication or collaboration between units. Since each unit optimizes only based on local data, this can lead to globally suboptimal solutions and lower overall system efficiency [14]. Distributed control only requires ’neighbor communication’ to obtain global information. Through cooperation among intelligent agents, tasks are accomplished, enhancing system efficiency and reliability while reducing communication costs and delays. Multi-agent distributed control offers advantages such as autonomous decision-making and coordinated control. Compared to traditional centralized control, it significantly lowers communication costs and improves system efficiency, making it increasingly applicable in microgrids [15].
The application of hybrid energy storage systems in microgrids achieves complementary advantages but also creates energy management challenges among different storage units. Therefore, it is necessary to allocate smoothing power based on the characteristics of each storage component to suit the features of hybrid storage. This approach optimizes effectiveness while prolonging lifespan, which is crucial for the initial power distribution in hybrid storage systems. Variations in factors such as the starting SOC of storage units, manufacturing precision, and aging can create imbalances in SOC levels among different units, leading some to enter protection mode due to the risk of overcharging or discharging. This places additional strain on other units and disrupts the efficient functioning of the energy storage system. Therefore, it is essential to modify the reference power for hybrid storage to avoid both overuse and underuse of the storage devices. This adjustment process constitutes the secondary allocation in hybrid energy storage [16]. Reference Mitra SK et al. [17] proposes the use of a low-pass filter (LPF) for initial power allocation in HESSs, incorporating an adaptive time constant to optimize supercapacitor utilization and battery operating time, ultimately enhancing their lifespan. Reference Gao X et al. [18] employs traditional Extended Droop Control (EDC) for initial power allocation and introduces an SOC reference value to design a controller that adjusts the droop coefficient in real time, thereby achieving SOC balancing for hybrid energy storage. Reference Cao J et al. [19] develops an LPF for initial power allocation and integrates a fuzzy control system to adaptively modify the LPF parameters. This approach facilitates the dynamic regulation of SOC in hybrid energy storage, helping to prevent both overcharging and discharging. Reference Malik SM et al. [20] utilizes a virtual capacitance and resistance descent method for initial power distribution in hybrid energy storage, introducing an adaptive capacitance droop controller for supercapacitors to improve their SOC curve. Reference Lin li et al. [21] proposes a Weighted Moving Average (WMA) filter to achieve the initial allocation of the HESS. It subsequently employs a Model Predictive Control (MPC) approach to swiftly regulate the SOC of the HESS during the wind power smoothing process, effectively minimizing battery lifespan deterioration. Reference Xu Q et al. [22] did not consider the SOC of batteries and only introduced SOC recovery control for supercapacitors to achieve power distribution in HESSs. Reference Liao H et al. [23] used fast Fourier transform to calculate the frequency division of a low-pass filter, resulting in low frequency division accuracy and a high risk of overcharging the SOC. Reference Khan M M S et al. [24] proposed an energy management approach for storage devices based on fuzzy control; however, the SOC is determined by an inherent time constant, leading to fixed and inaccurate frequency division accuracy. Since Huang introduced empirical mode decomposition, reference Dragomiretskiy K et al. [25] has proposed a fully non-recursive variational mode decomposition model that reduces mode mixing and demonstrates greater robustness to noise. While it is affected by the number of modes K and the penalty parameter , it provides substantial benefits in power allocation. Reference Xiao G et al. [26] presents a method for mitigating fluctuations in photovoltaic power within HESS using VMD, which enables initial power allocation. VMD can dynamically determine both the grid-connected power and the smoothing power for HESSs, thereby facilitating secondary allocation and prolonging battery lifespan. Reference Li Y et al. [27] proposes the use of the Artificial Hummingbird Algorithm (AHA) for parameter optimization of VMD, thereby enabling effective initial power allocation for hybrid energy storage. A fuzzy controller is utilized to refine the initially allocated power, ensuring that the SOC of the hybrid storage maintains stability within a defined range. Reference Nazari M et al. [28] introduces SVMD based on VMD. This method eliminates the influence of the mode K parameter, requiring only the setting of a maximum parameter to sequentially extract modes. Moreover, the computational complexity of SVMD is significantly lower than that of VMD, and it exhibits greater robustness to the initial values of the mode center frequencies. Reference Chen C et al. [29] utilizes SVMD to decompose wind power and conducts piecewise reconstruction of the mode functions for the initial allocation of hybrid energy storage power. Subsequently, an energy storage power model is developed, and the target model is solved while accounting for constraints related to charging and discharging power as well as state of charge, leading to the optimal configuration of the hybrid energy storage system. Currently, the application of successive SVMD and VMD combined with fuzzy control in the power allocation of HESSs is relatively limited. However, leveraging the advantages of both control methods may yield superior energy management outcomes when applied together in distributed hybrid energy storage systems. Furthermore, most existing studies utilize a single fuzzy controller; however, a single controller often fails to adapt to the varying power adjustment needs of hybrid energy storage systems across different periods. This limitation may result in uneven power distribution, potentially leading to issues such as overcharging and over-discharging.
The current research on SOC balancing control in HESSs focuses primarily on enhancing system efficiency and extending battery lifespan. Existing methods include fuzzy control, Proportional–Integral–Derivative (PID) control, and optimization algorithms, with single fuzzy controllers being commonly used due to their simplicity and effectiveness. As the proportion of renewable energy increases, researchers are increasingly exploring the combination of multi-fuzzy control with intelligent algorithms to address more complex dynamic environments and multi-objective optimization needs. This approach aims to improve system intelligence and responsiveness [25,26,27,28,29].
In summary, optimizing the SOC of the HESS from an operational control perspective is essential to ensure effective long-term power smoothing in the wind–storage hybrid system and maintain battery reliability. This approach reduces charging and discharging depth. Additionally, considering the maximum charging and discharging power, energy storage units can operate within appropriate power limits based on their parameters, facilitating wind power distribution that satisfies smoothing requirements. Therefore, building on existing research, this paper introduces a method to achieve SOC equilibrium control. This is accomplished by integrating power modal decomposition with the SBOA algorithm and designing a multi-fuzzy rule-based control strategy for managing the target power of energy storage. The primary technical contributions of this study include the following:
- A method is proposed to prevent the overuse or underutilization of any specific energy storage device within the HESS, as well as to manage prioritization or gradual charging.
- The SBOA-VMD-based optimization method for grid-connected power enhances grid stability and output reliability, supporting smooth system operation. By leveraging the decomposition features of SBOA-SVMD, this approach allows for precise smoothing power allocation based on the unique characteristics of each energy storage unit, effectively reducing grid power fluctuations and boosting system stability and response speed.
- A multi-fuzzy controller is designed in partitions based on the deviation between the SOC of energy storage units and the global average SOC. This strengthens the SOC balance among storage units, preventing individual or group units from exiting operation due to overcharging or over-discharging, thereby enhancing the overall system reliability.
Existing research on single control methods for HESSs, focused mainly on improving system efficiency and extending battery life, has limitations in effectively handling complex SOC dynamics and adapting to variable operating conditions. Furthermore, studies combining SVMD and VMD with fuzzy control remain relatively limited [27,28,29]. This underscores the need for more intelligent and adaptive control strategies to meet the power correction requirements across different time scales. To address this, this paper proposes an HESS energy management approach that integrates power mode decomposition algorithms with the SBOA to achieve SOC balancing control. By designing a multi-fuzzy rule control strategy, this method effectively prevents the overuse or underuse of storage devices and enables precise selection of power smoothing based on storage unit characteristics. This approach significantly enhances overall reliability, thereby optimizing grid power stability and output reliability. The main goal is to optimize SOC control within the HESS, promoting wind power smoothing and ensuring the reliability of battery storage. Specifically, this method reduces charging and discharging depths to minimize unnecessary cycling, enhancing system efficiency. Additionally, it operates each storage unit within a reasonable charge–discharge power range based on SOC, meeting wind power smoothing requirements.
The structure of this paper is organized as follows: Section 2 describes the hybrid energy storage network configuration, and Section 3 outlines the system network model, detailing HESS components and functions. Section 4 describes the implementation of the optimization algorithm, mode decomposition algorithm, and power allocation strategy. Section 5 provides a simulation analysis to validate the proposed method’s effectiveness. Finally, Section 6 summarizes the conclusions and discusses directions for future research.
2. Hybrid Energy Storage Network Structure
In hybrid energy storage, neighborhood communication utilizes a dynamic average consensus algorithm to follow the global average SOC, requiring an appropriate network communication topology. To validate the algorithm’s convergence speed, star, ring, and mesh topologies are tested. Using four hybrid energy storage units as an example, the consensus behavior of the average consensus algorithm under different topologies is studied. The topology structure is shown in Figure 1. The formulas can be found in Appendix A Equations (A7) and (A8).
Figure 1.
The structural topology diagrams of (a) star topology, (b) ring topology, and (c) mesh topology.
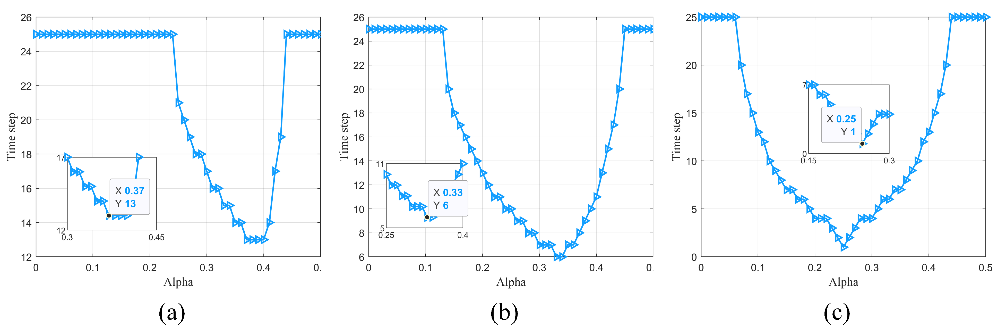
Given the values of four agents as (20, 40, 60, 70), Figure 2a–c represent the star topology, ring topology, and mesh topology, respectively. The step sizes, based on variance (1) as the fitness function, vary under different topologies, as shown in the figures. From the results, the optimal tuning parameters for the star topology, ring topology, and mesh topology are 0.37, 0.33, and 0.25, respectively, with corresponding iteration counts of 13, 6, and 1.
where N is the total number of nodes, is the average value of all nodes, and is the value of the i-order node. The smaller the value of , the better the consensus. If approaches zero and remains stable over a certain period, it indicates good convergence and stability.
Figure 2.
The effect of different values of on the step size for (a) star topology, (b) ring topology, and (c) mesh topology.
The convergence behavior and changes in metrics for star topology, ring topology, and mesh topology under their respective optimal tuning parameters are shown in Figure 3, Figure 4, Figure 5, Figure 6, Figure 7 and Figure 8 below. From the results, it can be observed that the convergence time for the star topology is the longest, with slow metric changes. The ring topology shows better convergence time and metric changes compared to the star topology. In contrast, the mesh topology has the shortest convergence time and the fastest changes in evaluation metrics.
Figure 3.
Graphof nodes varying with time steps under star topology.
Figure 4.
Variancewith varying time steps under star topology.
Figure 5.
Graphof nodes varying with time steps under ring topology.
Figure 6.
Variancewith varying time steps under ring topology.
Figure 7.
Graphof nodes varying with time steps under mesh topology.
Figure 8.
Variance with varying time steps under mesh topology.
In summary, the star topology is simple but has long communication times, and if the central node fails, communication in the entire system will be interrupted. The ring topology is easy to implement and has shorter communication times, making it more suitable for small-to-medium-sized wind energy hybrid storage systems. Although the mesh topology has very short communication times, its implementation is complex and costly, requiring more communication connections and management mechanisms. Therefore, the HESS employs a ring topology for wind power smoothing operations.
3. System Network Architecture Diagram
To mitigate the randomness, volatility, and intermittency of wind power, the hybrid energy storage system is arranged along the AC bus. Its topology is illustrated in Figure 9. The system includes power electronic devices that connect the AC bus to the grid, as well as diesel generators, wind turbines, and electrical loads.
Figure 9.
Topology of the wind power hybrid energy storage system.
In Figure 9, signifies the output power generated by the wind power system, while and denote the charging or discharging power of the lithium battery and supercapacitor, respectively. represents the reference output power of the hybrid energy storage system, and indicates the grid-connected wind power after being smoothed by the hybrid energy storage system. From the power relationships illustrated in the figure, the following expressions can be established:
3.1. Wind Turbine Power Model
Wind turbines are affected by wind forces; the wind turbine rotor requires a certain wind speed to start rotating. However, excessive wind speeds can cause damage to the wind turbine. To protect the turbine, the wind generator will stop operating under such conditions. Consequently, the output power of the wind turbine can be represented as [30]:
where denotes the mechanical power derived from the turbine blades; V represents the actual wind speed at the hub height of the turbine; indicates the turbine’s cut-in wind speed; signifies the turbine’s cut-out wind speed; R is the rotor radius; refers to the pitch angle of the turbine blades; is the tip-speed ratio, which depends on the rotational speed of the turbine; represents the power coefficient of the wind turbine; is the minimum wind speed required for full power generation; denotes the rated power of the turbine under standard full-load conditions; and represents the local air density (kg/m3).
3.2. Battery Storage Device Model
In a hybrid energy storage system, battery storage devices primarily manage the low-frequency components of power tasks. However, the parameters of the battery model are subject to continuous changes due to variations in the SOC, cycle count, and capacity degradation. Considering these factors, the mathematical model of the battery can be formulated as [31]:
where represents the SOC of the battery at time t; and are the charge and discharge coefficients; denotes the charging and discharging current of the battery; indicates the rated capacity of the battery; represents the capacity of the battery at time t; signifies the battery charging voltage at that moment; represents the battery discharging voltage at that moment; is the constant electromotive force of the battery; K is the polarization constant of the battery; Q denotes the maximum charge capacity of the battery; A refers to the exponential voltage; B indicates the exponential capacity; represents the amount of consumed charge; and is the low-frequency component of the current.
3.3. Supercapacitor Model
Supercapacitors offer advantages in energy storage systems, including fast response times, frequency regulation, and peak shaving. Additionally, their life cycles and response rates are significantly higher than those of batteries. Given these advantages, supercapacitors are ideally suited for managing the high-frequency components of power tasks within a hybrid energy storage system. The mathematical model can be expressed as follows:
where represents the supercapacitor capacity at time t; and are the supercapacitor charging and discharging coefficients; is the supercapacitor charging and discharging current; is the state of charge of the supercapacitor at time t; and is the rated capacity of the supercapacitor.
3.4. Constraints
To guarantee the safe operation of the wind power hybrid storage system, both the battery and supercapacitor must adhere to the following operational constraints. The specific equations are as follows:
where and represent the charging and discharging power limits of the battery, respectively. and represent the charging and discharging power limits of the supercapacitor, respectively. and represent the minimum and maximum state of charge limits for the lithium battery, respectively; and represent the minimum and maximum state of charge limits for the supercapacitor, respectively.
To address the operational characteristics of the energy storage components in a hybrid storage system and to facilitate the integration of wind power into the grid under optimal conditions, while ensuring appropriate power distribution and preventing overcharging and deep discharging, this paper proposes a power distribution strategy for the wind power hybrid storage system utilizing dynamic consensus algorithms and multi-fuzzy control.
4. Hybrid Energy Storage Power Allocation Strategy
In the initial power allocation, SVMD extracts one modal component at a time, which can effectively reduce mode mixing and result in more independent modes, while having lower computational complexity compared to VMD. SVMD does not require prior knowledge of the number of modes; it adaptively extracts modes from the signal one by one, reducing dependence on parameter selection, and is only influenced by the maximum parameter . VMD is a method that decomposes a signal into multiple modes simultaneously. The decomposition outcomes of VMD are significantly influenced by the number of modes K and the penalty parameter . When the value of k is too large, it can lead to over-decomposition, whereas if it is too small, under-decomposition occurs. Similarly, if the value of is too high, it may result in the loss of frequency band information, while a lower value can lead to redundant information. Consequently, this paper employs the SBOA to optimize the parameters of SVMD and VMD, using the mean envelope entropy as the fitness function. This method identifies the maximum value of for SVMD and determines the optimal parameter pair for VMD, thus facilitating the calculation of the grid-connected power and the power of the hybrid energy storage system.
4.1. Successive Variational Modal Decomposition
The superior decomposition modes of SVMD and the algorithm’s low complexity, when applied to hybrid energy storage systems, enable better allocation of power between batteries and supercapacitors, thereby extending the lifespan of the storage units.
The wind power during the m-order decomposition of SVMD is divided into two parts: the m-order mode and the residual signal . includes the undecomposed part of SVMD and the sum of modes from the 1st to the -order. The formula is as follows [28]:
During the SVMD decomposition process, each mode should remain compact around its central frequency, while minimizing mode aliasing between and . The constraint conditions to meet this requirement are as follows:
The establishment of the Lagrange function ensures the algorithm’s robustness against interference and the fidelity of signal decomposition, which includes a combination of the quadratic penalty term and the Lagrange multiplier . The formulation is as follows:
SVMD transforms an m-dimensional problem into m-one-dimensional optimization problems, thereby reducing the number of iterations and saving time.
4.2. Variational Modal Decomposition
Although successive SVMD achieves better decomposition results, the power frequency range of each mode is relatively wide, leading to a limited selection of options for grid-connected power. In contrast, VMD generates modal combinations with a narrower frequency range, providing a broader selection of options. This allows for the identification of more suitable modes that meet grid connection standards for integration. The formula is as follows [25]:
where k represents the number of decomposition modes; denotes the sum of all mode functions; represents the set of their center frequencies; denotes the derivative concerning time; is the Dirichlet distribution function; ∗ is the convolution operator; denotes the squared gradient norm; and is the original signal to be decomposed.
By introducing a secondary penalty factor and a Lagrange multiplier , Equation (18) is transformed into an equivalent unconstrained variational problem, which is then solved using the alternating direction method of multipliers to obtain the optimal solution. The expression is as follows:
where n represents the number of iterations; represents the frequency domain of the k-order modal component after updating; denotes the updated frequency of the k-order modal component; and is the step size, with .
4.3. Principles of the Secretary Bird Optimization Algorithm
Introduced in 2024, the SBOA is an innovative swarm optimization technique inspired by the hunting and escaping behaviors of secretary birds, which unfolds in two distinct phases. In these phases, the members of the secretary bird group undergo updates accordingly. The hunting behavior is typically segmented into three processes: locating prey, attacking it, and consuming the catch. In contrast, escaping behavior encompasses two forms: utilizing environmental camouflage and executing rapid movements, such as flying or running swiftly.
The initial phase focuses on the hunting strategy of the secretary bird (exploration phase), during which the hunting process is segmented into three equal time intervals. This methodology enhances the diversity of the algorithm and its global search capabilities. The following formula outlines the position update for this phase [32]:
where denotes the value of a variable associated with the i-order secretary bird in the j-order dimension, while indicates the updated position of the i-order secretary bird in the j-order dimension during the initial phase. Random candidate solutions during the iteration are represented by and , whereas signifies the best historical position attained by the secretary bird. The variable is an array of dimensions , generated randomly within the interval [0, 1]. Additionally, corresponds to the objective function value for the i-order secretary bird, with representing its new objective function value. The current iteration count and the maximum iteration count are denoted by t and T, respectively. Furthermore, is a dimensional array produced from the standard normal distribution, and refers to the Levy flight strategy. Detailed equations related to and can be found in Appendix A Equations (A1) to (A3).
The second stage is the secretary bird’s escaping strategy (exploitation phase), where both escaping strategies can be represented by Equation (24). The position update formula for the second stage is shown below:
where represents the new position of the i-order secretary bird in the j-order dimension during the second stage; represents the new objective function value obtained by the i-order secretary bird during the second stage; denotes an array of dimension randomly generated from a normal distribution; represents the random candidate solution for the current iteration; K denotes a random value of either 1 or 2; and is a random number generated between 0 and 1.
SBOA-Optimized VMD and SVMD Algorithm
When the SBOA algorithm searches for the optimal parameters for SVMD and VMD decomposition, it is necessary to define a fitness function to evaluate whether the selected parameters are optimal. The quality of the chosen fitness function significantly impacts the effectiveness of the SBOA in parameter selection. The average envelope entropy can effectively evaluate the quality of decomposition, filter useful modes, and capture the nonlinear characteristics of the signal, thereby helping to improve the decomposition performance of the wind power signal. The calculation method for the average envelope entropy can be found in Appendix A Equations (A4) to (A6).
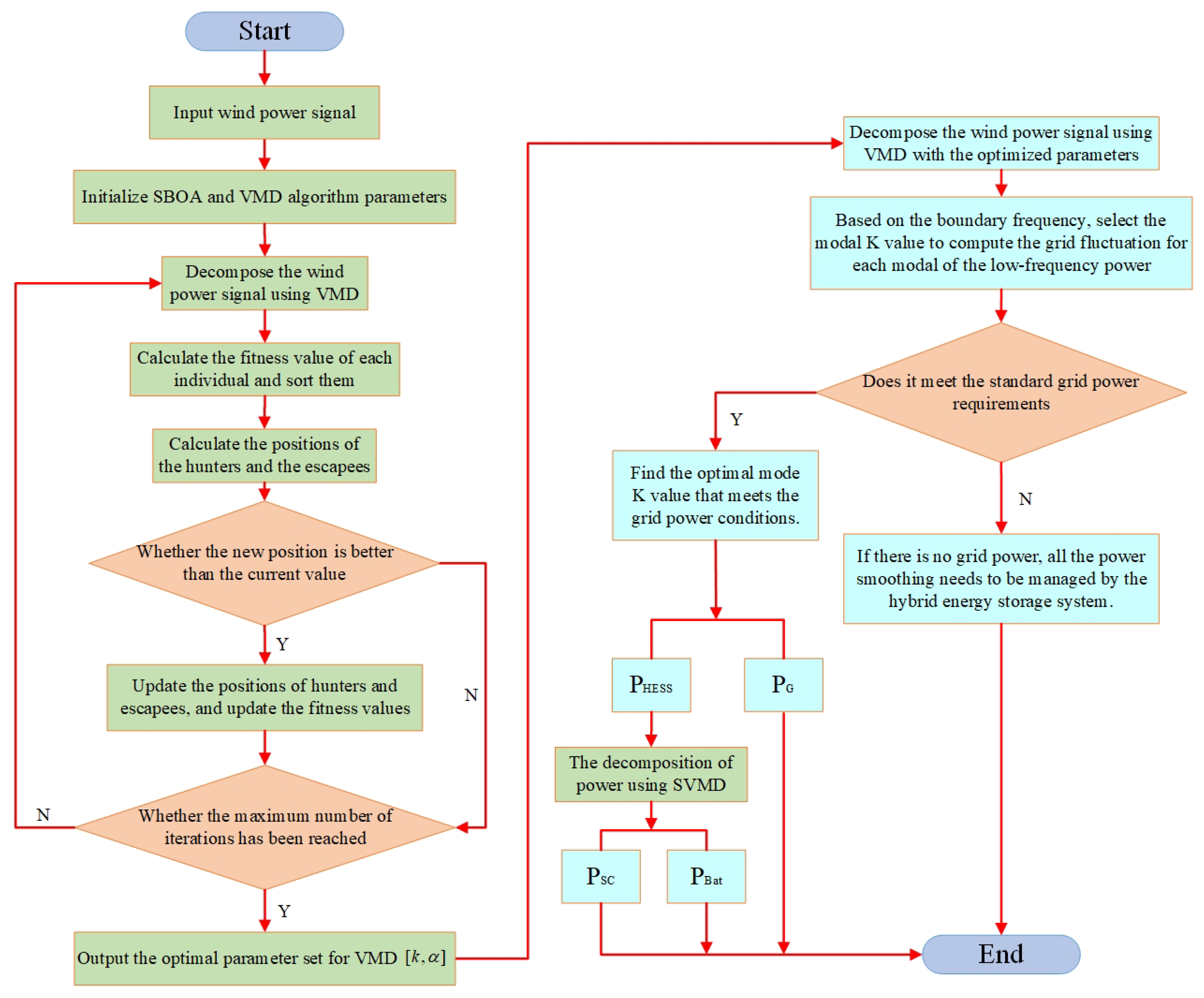
In this study, the average envelope entropy is chosen as the fitness function, aiming to minimize its value as the optimization goal. This approach results in obtaining the optimal parameters for as well as the maximum parameter . Based on the optimal parameters, the original signal is decomposed, with the boundary frequency for the energy storage units set at Hz. This meets the requirement that the 10 min grid-connected fluctuation amount is typically to of the installed wind power capacity. Below is Figure 10, illustrating the strategy for the initial power distribution in wind energy.
Figure 10.
Flowchart of the initial power allocation using VMD and SVMD.
4.4. Hybrid Energy Storage Multi-Fuzzy Control Power Secondary Distribution Strategy
Variations in installed capacity, aging, and manufacturing processes often lead to discrepancies in the initial SOC and capacity among HESS. During the charging and discharging process, differences in charge and discharge rates result in some energy storage units reaching their charging and discharging limits earlier than others. This inconsistency can adversely affect both the capacity utilization and the lifespan of the HESS. Therefore, in the process of secondary power distribution, units with a higher SOC will deliver more power or absorb less, whereas those with a lower SOC will take in more power or supply less. This strategy ensures that the HESS functions within its optimal operational range. The control structure is illustrated in Figure 11.
Figure 11.
Secondary power allocation strategy based on multi-fuzzy control.
In Figure 11, represents the wind power signal; denotes the grid-connected power; and indicate the SOC states of the k-order supercapacitor and battery, respectively; and represent the average SOC of the supercapacitor and battery group; and denote the smoothing power of the k-order supercapacitor and battery; and illustrate the power adjustment by the fuzzy control for the supercapacitor and its actual power; and depict the power adjustment by the fuzzy control for the battery and its actual power; and represent the reference power of the k-order supercapacitor and battery, respectively. The power regulator and PWM controller generate pulse signals to control the three-phase inverter, which regulates the power output of the energy storage units.
Each energy storage unit acts as an independent agent that communicates with its neighbors to obtain the global average state. The formulas are referenced in Appendix A Equations (A7) and (A8).
Figure 12, Figure 13 and Figure 14 present the input membership functions and output three-dimensional graphs of the three types of fuzzy control. Due to SOC deviations, it is necessary to design a fuzzy control system for the hybrid energy storage system. The inputs for the fuzzy controller are and , where the basic domain of is . The fuzzy control set is , representing Very Small, Small, Moderately Small, Medium, Medium 1, Moderately Big, Big, and Very Big. The deviation range of is , and after multiplying by a certain scaling factor, the basic domain becomes . The fuzzy set is , representing Negative Large, Negative Medium, Negative Small, Negative Zero, Positive Zero, Positive Small, Positive Medium, and Positive Large. The output includes power correction coefficients and . When the deviation is very small, the correction coefficient needs to be sufficiently large to be effective. Therefore, after multiplying by a scaling factor, the basic domain is , and the fuzzy set is . Each controller follows the same set of fuzzy control rules, as shown in Table 1.
Figure 12.
The 3D plots of input–output membership functions for fuzzy controller 1.
Figure 13.
The 3D plots of input–output membership functions for fuzzy controller 2.
Figure 14.
The 3D plots of input–output membership functions for fuzzy controller 3.
Table 1.
Fuzzy control rule table.
In the design and operation of multi-fuzzy controllers, the distinctions between the three fuzzy controllers can be illustrated by the SOC deviation ranges they address and their corresponding adjustment rules. Fuzzy controller 1: When the SOC deviation between the battery and supercapacitor is within the range , this indicates that the SOC deviations of the energy storage units are minimal, close to balanced, and the system is outside the SOC danger zone. In this case, the rules of fuzzy controller 1 are executed to maintain fine-tuning of the SOC. The system focuses on minor adjustments, aiming to avoid unnecessary charge and discharge events. Fuzzy controller 2: When the SOC deviation falls within the range , this suggests a moderate SOC difference between storage units, though it is still within an acceptable range. The system is gradually moving back towards balance. Here, fuzzy controller 2 rules are applied, allowing for moderate adjustments that help accelerate the SOC alignment with the average value. Fuzzy controller 3: When the SOC deviation is in the range , this indicates a significant SOC difference between storage units, requiring rapid correction. Fuzzy controller 3 rules are thus applied, prompting the system to make larger adjustments to quickly bring each unit’s SOC in line with the average value.
Overall, the design of the fuzzy controller is based on partitioned control across different SOC deviation ranges. As the deviation range increases, the system becomes more responsive to changes in input variables, with progressively stronger adjustments. This ensures that the system can dynamically track the average SOC, preventing individual storage units from excessive charging or discharging, thereby extending battery life and maintaining system stability.
The initial wind power allocation strategy only considers frequency characteristics and does not take into account the SOC of supercapacitors and batteries, nor the impact of changes in their SOC on power distribution. Considering that the difference includes the impact of changes in the SOC, a global variable is introduced. This approach ensures that all energy storage units are treated equally in the control strategy, reducing the influence of a single leader’s SOC and aligning them with the global variable . Ultimately, this leads to a convergence towards the average SOC of all units. By taking these effects into account, the power of the hybrid energy storage system is adjusted using multi-fuzzy control. Partitioning is conducted based on the deviation to adjust the power of the hybrid energy storage system. The specific correction principles are as follows: When the battery and supercapacitor operate within their normal SOC ranges, inaccuracies in the initial power allocation cause deviations between each battery and supercapacitor’s SOC and their average SOC. The deviation range is . When the deviation is within the range , it indicates a significant SOC difference between them. To quickly align with the average SOC, the rules of fuzzy controller 3 are executed. When the deviation is within the range , it indicates a smaller SOC difference between them, suggesting that the system has moved out of the SOC danger zone. To follow the average SOC faster, the rules of fuzzy controller 2 are executed. When the deviation is in the range , it indicates that the SOC deviation between energy storage units is minimal, and the SOC of the storage units is nearly balanced while being out of the danger zone. In this case, the rules of fuzzy controller 1 are applied. This approach ensures that the energy storage system continuously tracks the average SOC, minimizes the depth of charging/discharging, and reduces unnecessary charging/discharging events. It prevents any single battery from excessive charging or discharging, which could disrupt system stability and reduce the battery’s lifespan. The goal is to prevent SOC from exceeding its limits while dynamically adjusting it to keep it within a reasonable range. The partition control of SOC deviation is shown in Figure 15.
Figure 15.
Partition control diagram of SOC deviations for lithium batteries and supercapacitors.
5. Example Analysis
5.1. Basic Data
Data from wind farms in northwest China are used, with a sampling period of one minute, resulting in a total of 1500 wind power data points. Each wind turbine comes equipped with a set of power measurement sensors to monitor output power, including power meters, current sensors, voltage sensors, speed sensors, and wind speed sensors, as shown in Table 2. Each turbine utilizes four sets of lithium batteries and four sets of supercapacitors to form an HESS for wind power smoothing operations. A simulation uses one turbine and one HESS as an example. The turbine type is a horizontal-axis wind turbine. The cut-in wind speed typically starts at 3–4 m/s, with a rated wind speed of about 12–13 m/s and a cut-out wind speed of around 20–25 m/s. The peak power reaches 1.5 MW, with tower heights generally ranging from 65 to 80 meters and a rotational speed of 12–20 revolutions per minute.
Table 2.
Types and parameters of sensors used for data collection.
Simulation analysis was conducted in Matlab. The grid connection technical specifications for wind farms selected a wind power fluctuation limit of 75 kW over 10 min. During the simulation, wind power data were collected every 0.014 seconds to form the wind power waveform, as shown in Figure 16. When optimizing the SVMD and VMD using the SBOA, the number of iterations was set to 20 and the population size to 25. Based on the optimized parameters, and the maximum were used to decompose and reconstruct the wind power. The boundary frequency for hybrid energy storage was chosen as Hz. Modes reconstructed above the boundary frequency were used to smooth the power from the supercapacitor, while the modal combination below the boundary frequency selected the lowest fluctuation as the grid-connected power. The remaining wind power reconstruction served as the smoothing power for the lithium battery, as illustrated in the figure. The configuration of hybrid energy storage parameters is shown in the Table 3.
Figure 16.
Comparison of original wind power grid integration with VMD reconstructed wind power grid integration.
Table 3.
Parameters corresponding to lithium batteries and supercapacitors.
In Table 3, (kW) denotes the maximum charge and discharge power of the energy storage components. (kWh) represents the rated capacity. (%) indicates the initial state of charge, while (%) and (%) correspond to the lower and upper safety limits of the state of charge, respectively.
The comparison between the direct grid-connected component and the initial wind power data is shown in Figure 16. The low-frequency power fluctuations of each VMD decomposed mode are illustrated in Figure 17. The grid-connected fluctuation after smoothing versus before smoothing is depicted in Figure 18. The initial power allocation of the supercapacitor in the hybrid energy storage system is shown in Figure 19, and the initial power allocation of the lithium battery is shown in Figure 20.
Figure 17.
Low-frequencywind power fluctuation amplitude based on VMD decomposition.
Figure 18.
Comparisonof fluctuations between original wind power and VMD reconstructed grid-connected wind power.
Figure 19.
Initial power allocation results for supercapacitor.
Figure 20.
Initial power allocation results for lithium battery.
After the initial allocation, it can be observed that the application of SBOA-VMD for processing the original signal effectively smooths wind power fluctuations and enhances grid-connected performance. Secondly, the battery energy storage system primarily handles the relatively stable low-frequency power components, while the supercapacitor is responsible for the high-frequency power components that involve frequent charging and discharging with larger instantaneous amplitudes. This allocation aligns well with the characteristics of each component in the hybrid energy storage system.
5.2. Secondary Power Allocation
Due to the inaccuracies in the initial power allocation and the differences among energy storage units, there is a risk of individual storage units having their SOC exceed acceptable limits and exiting operation, which increases the burden on other storage units. This can ultimately lead to the entire energy storage system ceasing to function. Therefore, while storage units work to smooth the power fluctuations from wind energy, maintaining balanced SOC among storage units is also critically important. The risk of SOC exceeding acceptable limits varies across different ranges of for energy storage units. By applying different fuzzy control rules, the lithium battery and supercapacitor can operate within safe limits while also achieving SOC balance.
Figure 21 and Figure 22 illustrate the initial and secondary power allocation for supercapacitor groups 2, 3, and 4, as well as battery groups 2, 3, and 4. Figure 23 and Figure 24 show the correction of the SOC of energy storage units after initial and secondary power allocation. Inaccuracies in the initial power allocation can easily lead to group SOC exceeding the specified limits. In Figure 23 and Figure 24, under the control of the multi-fuzzy strategy, the SOC of the energy storage system is in the most critical operating range during the time intervals [1, 6] and [1, 8]. During these periods, a significant adjustment of the hybrid energy storage system’s power is required, and the rules of fuzzy controller 3 are implemented to quickly bring the system into the optimal operating range. Subsequently, during the time intervals [6, 8.8] and [8, 12.5], the SOC of the energy storage system has moved away from the danger zone. However, since the SOC has not yet reached equilibrium, power adjustments to the hybrid energy storage system are reduced, and the rules of fuzzy controller 2 are applied. During the time intervals [8.8, 21] and [12.5, 21], the SOC of the energy storage units gradually approaches equilibrium. The power adjustment is further reduced, eventually bringing the SOC of the storage units closer to the global average SOC, thereby achieving SOC balance.
Figure 21.
Comparison of initial and secondary power allocation for supercapacitor.
Figure 22.
Comparison of initial and secondary power allocation for lithium battery.
Figure 23.
Comparisonof SOC under initial power allocation and SOC under secondary power allocation for supercapacitors.
Figure 24.
Comparisonof SOC under initial power allocation and SOC under secondary power allocation for lithium batteries.
Overcharging and over-discharging significantly impact the lifespan of lithium batteries, making SOC balancing very important. This study uses lithium batteries as an example to compare different control methods and validate the advantages of the proposed strategy. Figure 25 and Figure 26 show the SOC balancing of lithium batteries under multi-fuzzy control and traditional PI control, respectively. Figure 27 and Figure 28 illustrate the tracking of reference power by the lithium batteries. Figure 29 compares the power tracking of the HESS under both multi-fuzzy control and traditional PI control. Finally, Figure 30 presents the actual fluctuation rates under both control strategies.
Figure 25.
The SOC balancing graph of lithium batteries under multi-fuzzy control.
Figure 26.
The SOC balancing graph of lithium batteries under PI control.
Figure 27.
Power tracking graph of lithium batteries under multi-fuzzy control.
Figure 28.
Power tracking graph of lithium batteries under PI control.
Figure 29.
Comparisonof power tracking of HESS under multi-fuzzy control and PI control.
Figure 30.
Comparisonof actual power fluctuations of HESS under multi-fuzzy control and PI control.
The secondary power allocation effectively corrected the SOC exceeding limits in the hybrid energy storage system, allowing it to operate stably within a safe SOC range. Additionally, the lithium batteries’ SOC balancing and tracking performance surpassed traditional PI controls. As a result, the actual grid-connected power fluctuations of the wind energy hybrid storage system were significantly reduced compared to traditional PI control, leading to improved equipment lifespan and better quality of electricity supply.
6. Conclusions
This study proposes a power allocation strategy for wind energy hybrid storage systems based on SVMD and multi-fuzzy control. Through case analysis, the effectiveness of this strategy in smoothing wind power output and managing the storage system is validated. The main conclusions are as follows:
- By optimizing VMD and SVMD using the SBOA, this strategy can more accurately decompose the frequency components of wind power. It allocates high-frequency power to supercapacitors and low-frequency power to chemical batteries. The optimized power decomposition better aligns with the functions of supercapacitors and batteries, reducing volatility on the grid side and enhancing the stability of the storage system.
- By introducing ‘neighborhood communication’ and dynamic partitioning rules, a multi-fuzzy control strategy has been developed. Compared to traditional PID control, this strategy can dynamically adjust based on the actual state of the storage units and SOC deviations. It prevents overcharging and deep discharging of the storage units, thereby enhancing the long-term operational reliability of the storage system and extending the lifespan of the storage units.
- This strategy effectively reduces the frequent deep charging and discharging of the storage units through precise SOC management, extending their lifespan and providing smoother suppression of wind power fluctuations. Compared to existing methods, the proposed solution not only lowers the maintenance and replacement costs of the system but also has great potential for practical application and scalability.
Case analysis has confirmed the effectiveness of this strategy in smoothing wind power fluctuations and improving the lifespan of storage units. However, some potential limitations still need further exploration. The average consensus algorithm can achieve near-equilibrium SOC among storage units, but as the number of storage units increases, communication delays and computational complexity may affect the system’s real-time performance. Future research could enhance communication efficiency by adopting more efficient distributed algorithms or predictive control to reduce the impact of communication delays on the system. The SBOA-optimized VMD strategy performs well in frequency decomposition and power allocation, but its complexity can be time-consuming, making it less suitable for applications with high real-time requirements. This optimization strategy is more suited for offline optimization scenarios. While this strategy effectively reduces the deep discharges of storage units, future research could further integrate State of Health (SOH) monitoring of storage units to optimize dynamic power distribution for better lifespan management, thus enhancing economic benefits while extending the system’s lifespan.
Overall, this study provides a new solution for energy management in wind energy hybrid storage systems. However, further in-depth research is needed in areas such as large-scale energy storage system applications, real-time optimization of algorithms, and lifespan management of storage units to promote its widespread application in practical engineering.
Author Contributions
Conceptualization, R.H. and J.L. (Jiqing Liu); methodology, R.H. and J.L. (Jiqing Liu); software, R.H. and J.L. (Jiqing Liu); validation, R.H., J.Z., J.L. (Jiqing Liu), J.L. (Jinhui Liu) and W.C.; formal analysis, J.L. (Jiqing Liu), J.L. (Jinhui Liu) and W.C.; investigation, R.H. and J.Z.; resources, R.H. and J.Z.; writing—original draft preparation, R.H. and J.L. (Jiqing Liu); writing—review and editing, R.H., J.Z. and J.L. (Jiqing Liu); visualization, J.L. (Jiqing Liu), J.L. (Jinhui Liu) and W.C.; supervision, R.H. and J.Z.; project administration, R.H.; funding acquisition, R.H. and J.Z. All authors have read and agreed to the published version of the manuscript.
Funding
This research was funded by Natural Science Foundation of Shandong Province, China, grant number ZR2022ME182.
Data Availability Statement
The data are unavailable due to privacy security.
Conflicts of Interest
The authors declare no conflicts of interest.
Abbreviations
The following abbreviations are used in this manuscript:
| HESS | Hybrid Energy Storage Systems |
| SOC | State of Charge |
| SBOA | Secretary Bird Optimization Algorithm |
| SVMD | Successive Variational Mode Decomposition |
| VMD | Variational Mode Decomposition |
Appendix A. Equations
References
- Wang, X.; Zhou, J.; Qin, B.; Guo, L. Coordinated control of wind turbine and hybrid energy storage system based on multi-agent deep reinforcement learning for wind power smoothing. J. Energy Storageh 2023, 57, 106297. [Google Scholar] [CrossRef]
- Jung, C.; Schindler, D. A global wind farm potential index to increase energy yields and accessibility. Energy 2021, 231, 120923. [Google Scholar] [CrossRef]
- Lin, L.; Jia, Y.; Ma, M.; Jin, X.; Zhu, L.; Luo, H. Long-term stable operation control method of dual-battery energy storage system for smoothing wind power fluctuations. Energy 2021, 129, 106878. [Google Scholar] [CrossRef]
- Wan, C.; Qian, W.; Zhao, C.; Song, Y.; Yang, G. Probabilistic Forecasting Based Sizing and Control of Hybrid Energy Storage for Wind Power Smoothing. IEEE Trans. Sustain. Energy 2021, 12, 1841–1852. [Google Scholar] [CrossRef]
- Xiong, L.; Liu, X.; Zhao, C.; Zhuo, F. A Fast and Robust Real-Time Detection Algorithm of Decaying DC Transient and Harmonic Components in Three-Phase Systems. IEEE Trans. Power Electron. 2020, 35, 3332–3336. [Google Scholar] [CrossRef]
- Dai, X.; Zhang, K.; Geng, J.; Liu, Q.; Wang, Y.; Kun, Y.U.; Qiao, Y.; Liu, Y. Study on variability smoothing benefits of wind farm cluster. Turk. J. Electr. Eng. Comput. Sci. 2018, 26, 1894–1908. [Google Scholar] [CrossRef]
- Akram, U.; Khalid, M. A Coordinated Frequency Regulation Framework Based on Hybrid Battery-Ultracapacitor Energy Storage Technologies. IEEE Access 2018, 6, 7310–7320. [Google Scholar] [CrossRef]
- Masih-Tehrani, M.; Yazdi, M.R.; Esfahanian, V.; Dahmardeh, M.; Nehzati, H. Wavelet-based power management for hybrid energy storage system. J. Mod. Power Syst. Clean Energy 2019, 7, 779–790. [Google Scholar] [CrossRef]
- Garcia-Torres, F.; Bordons, C.; Tobajas, J.; Real-Calvo, R.; Santiago, I.; Grieu, S. Stochastic Optimization of Microgrids with Hybrid Energy Storage Systems for Grid Flexibility Services Considering Energy Forecast Uncertainties. IEEE Trans. Power Syst. 2021, 36, 5537–5547. [Google Scholar] [CrossRef]
- Muzaffar, A.; Ahamed, M.B.; Deshmukh, K.; Thirumalai, J. A review on recent advances in hybrid supercapacitors: Design, fabrication and applications. Renew. Sustain. Energy Rev. 2019, 101, 123–145. [Google Scholar] [CrossRef]
- Vuddanti, S.; Salkuti, S.R. Review of energy management system approaches in microgrids. Energies 2021, 14, 5459. [Google Scholar] [CrossRef]
- Espín-Sarzosa, D.; Palma-Behnke, R. Energy management systems for microgrids: Main existing trends in centralized control architectures. Energies 2020, 13, 547. [Google Scholar] [CrossRef]
- Tsikalakis, A.G.; Hatziargyriou, N.D. Centralized control for optimizing microgrids operation. In Proceedings of the 2011 IEEE Power and Energy Society General Meeting, Detroit, MI, USA, 24–28 July 2011; pp. 1–8. [Google Scholar]
- Shirkhani, M.; Tavoosi, J.; Danyali, S.; Sarvenoee, A.K.; Abdali, A.; Mohammadzadeh, A.; Zhang, C. A review on microgrid decentralized energy/voltage control structures and methods. Energy Rep. 2023, 10, 368–380. [Google Scholar] [CrossRef]
- Yu, D.; Zhu, H.; Han, W.; Holburn, D. Dynamic multi agent-based management and load frequency control of PV/fuel cell/wind turbine/CHP in autonomous microgrid system. Energy 2019, 173, 554–568. [Google Scholar] [CrossRef]
- Cao, Y.; Qahouq, J.A. Hierarchical SOC balancing controller for battery energy storage system. IEEE Trans. Ind. Electron. 2020, 68, 9386–9397. [Google Scholar] [CrossRef]
- Mitra, S.K.; Karanki, S.B. An SOC based adaptive energy management system for hybrid energy storage system integration to DC grid. IEEE Trans. Ind. Appl. 2022, 59, 1152–1161. [Google Scholar] [CrossRef]
- Gao, X.; Fu, L.; Zhang, Y.; Ji, F. SOC balance-based decentralized control strategy for hybrid energy storage in integrated power systems. J. Power Electron. 2022, 22, 2081–2091. [Google Scholar] [CrossRef]
- Cao, J.; Du, W.; Wang, H.; McCulloch, M. Optimal sizing and control strategies for hybrid storage system as limited by grid frequency deviations. IEEE Trans. Power Syst. 2018, 33, 5486–5495. [Google Scholar] [CrossRef]
- Malik, S.M.; Sun, Y.; Hu, J. An adaptive virtual capacitive droop for hybrid energy storage system in DC microgrid. J. Energy Storage 2023, 70, 107809. [Google Scholar] [CrossRef]
- Lin, L.; Cao, Y.; Kong, X.; Lin, Y.; Jia, Y.; Zhang, Z. Hybrid energy storage system control and capacity allocation considering battery state of charge self-recovery and capacity attenuation in wind farm. J. Energy Storage 2024, 75, 109693. [Google Scholar] [CrossRef]
- Xu, Q.; Xiao, J.; Hu, X.; Wang, P.; Lee, M.Y. A Decentralized Power Management Strategy for Hybrid Energy Storage System with Autonomous Bus Voltage Restoration and State-of-Charge Recovery. IEEE Trans. Ind. Electron. 2017, 64, 7098–7108. [Google Scholar] [CrossRef]
- Liao, H.; Peng, J.; Wu, Y.; Li, H.; Zhou, Y.; Zhang, X.; Huang, Z. Adaptive split-frequency quantitative power allocation for hybrid energy storage systems. IEEE Trans. Transp. Electrif. 2021, 7, 2306–2317. [Google Scholar] [CrossRef]
- Khan, M.M.S.; Faruque, M.O.; Newaz, A. Fuzzy logic based energy storage management system for MVDC power system of all electric ship. IEEE Trans. Energy Convers. 2017, 32, 798–809. [Google Scholar] [CrossRef]
- Dragomiretskiy, K.; Zosso, D. Variational mode decomposition. IEEE Trans. Signal Process. 2013, 62, 531–544. [Google Scholar] [CrossRef]
- Xiao, G.; Xu, F.; Tong, L.; Xu, H.; Zhu, P. A hybrid energy storage system based on self-adaptive variational mode decomposition to smooth photovoltaic power fluctuation. J. Energy Storage 2022, 55, 105509. [Google Scholar] [CrossRef]
- Li, Y.; Ding, Z.; Yu, Y.; Liu, Y. Hybrid energy storage power allocation strategy based on parameter-optimized VMD algorithm for marine micro gas turbine power system. J. Energy Storage 2023, 73, 109189. [Google Scholar] [CrossRef]
- Nazari, M.; Sakhaei, S.M. Successive variational mode decomposition. Signal Process. 2020, 174, 107610. [Google Scholar] [CrossRef]
- Chen, C.; Tang, W.; Xia, Y.; Chen, C. Hybrid-Energy Storage Optimization Based on Successive Variational Mode Decomposition and Wind Power Frequency Modulation Power Fluctuation. Energies 2024, 17, 4391. [Google Scholar] [CrossRef]
- Thapar, V.; Agnihotri, G.; Sethi, V.K. Critical analysis of methods for mathematical modelling of wind turbines. Renew. Energy 2011, 36, 3166–3177. [Google Scholar] [CrossRef]
- Plakhtii, O.; Nerubatskyi, V.; Mashura, A.; Hordiienko, D. The Analysis of Mathematical Models of Charge-Discharge Characteristics in Lithium-Ion Batteries. In Proceedings of the IEEE 40th International Conference on Electronics and Nanotechnology (ELNANO), Kyiv, Ukraine, 22–24 April 2020; pp. 635–640. [Google Scholar]
- Fu, Y.; Liu, D.; Chen, J.; He, L. Secretary bird optimization algorithm: A new metaheuristic for solving global optimization problems. Artif. Intell. Rev. 2024, 57, 123. [Google Scholar] [CrossRef]
Disclaimer/Publisher’s Note: The statements, opinions and data contained in all publications are solely those of the individual author(s) and contributor(s) and not of MDPI and/or the editor(s). MDPI and/or the editor(s) disclaim responsibility for any injury to people or property resulting from any ideas, methods, instructions or products referred to in the content. |
© 2024 by the authors. Licensee MDPI, Basel, Switzerland. This article is an open access article distributed under the terms and conditions of the Creative Commons Attribution (CC BY) license (https://creativecommons.org/licenses/by/4.0/).





























