Evaluating and Prioritizing Circular Supply Chain Alternatives in the Energy Context with a Holistic Multi-Indicator Decision Support System
Abstract
1. Introduction
2. Methodology for Developing HMI_DSS Tool
- Step 1 defines the main issue that needs to be addressed. The issue is to create a tool for companies in supply chain to assess and select circularity and sustainability alternatives that include the identification of sustainability and circularity indicators and a methodology framework for DSS applied to a company.
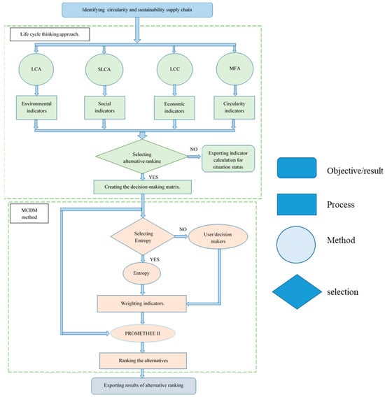
- Steps 2 to 3 aim to divide sustainability and circularity indicators into groups according to the LCT approach and then identify a specific formula for calculating the value of each indicator.
- In step 4, the selection of the MCDM method for decision-making is carried out. This selection considers the kind of indicators to be examined (qualitative and quantitative indicators), the potential for addressing trade-offs, the representation of results (performance score, ranking, visual interpretation, distance to target, probability), method transparency, computational time, and data collection cost.
- Step 5 is related to the selection of the method for indicator weighting. The selection of the method for indicator weighting is crucial and is guided by various criteria, including the type of indicators (qualitative or quantitative), solving trade-off, reducing subjectivity, analyzing sensitivity, and incorporating decision-makers’ preferences.
- -
- Entropy Method: This method is highly objective and data-driven, making it suitable for situations where quantitative data is abundant [25]. It minimizes subjectivity and is efficient for analyzing data variability. However, it lacks the ability to incorporate qualitative insights or expert judgment, which might limit its application in scenarios requiring stakeholder engagement.
- -
- AHP: AHP allows for the integration of expert input, which can be particularly useful in complex scenarios that require qualitative assessments or when stakeholder preferences need to be incorporated. While it handles trade-offs well [26], it can be time-consuming and subjective, especially when used in larger, multi-criteria decision-making environments. It’s ideal for situations where expert judgment is key, but enterprises need to be prepared to invest time in the process.
- -
- Fuzzy AHP: This method extends AHP by incorporating uncertainty, which is beneficial in contexts where data or expert opinions are uncertain or imprecise [27]. However, its complexity makes it harder to implement, requiring more advanced computational tools and expertise, which might not be practical for all enterprises.
- -
- Weighted Sum Model (WSM): This method is simple and easy to apply, making it suitable for small-scale or less complex decision-making processes [26]. However, it does not handle trade-offs between conflicting criteria well, which limits its effectiveness in more complex decision scenarios.
- Step 6 involves creating a methodology framework for a DSS with LCT approach and MFA. This step entails considering utilizations of indicator calculation results obtained by the LCT approach and MFA for MCDM methods to address two key issues: weighting indicators and ranking alternatives. Based on these combinations, the methodology framework is developed, adhering to the following requirements: transparent presentation and the establishment of favorable conditions for developing a flexible DSS tool.
- In step 7, the DSS tool is developed. First, this step involves designing the structure of the DSS tool based on the methodology framework developed in step 6. Then, the programming language is selected to be compatible with the mathematical formulas and algorithms used in the calculation of these indicators and MCDM methods. This selection is critical to ensure that the chosen language can accurately and efficiently handle tasks such as matrix operations, statistical analysis, and optimization. Programming languages like Python 3.12.7, MATLAB 2021b, R-4.4.1, or Julia 1.11 are typically considered due to their strengths in scientific computing and data analysis. These languages are widely used in scientific research and have extensive libraries for numerical and statistical analysis, making them well suited for implementing indicator formulas. In addition, these languages have large user communities, providing access to a wealth of resources, tutorials, and libraries that facilitate development and problem solving. After that, the programming process created DSS tool is taken. This process considers some criteria of the DSS tool, such as facilitating easy collection and importation of data, enabling monitoring and storage of results, and providing visibility into each calculation step. The result of this step is a new DSS tool created.
- The final step is the testing and validation of the tool. In here, the DSS tool is applied to a specific case study. The obtained results are used to test how the tool works. The weaknesses and strengths of the tool are also assessed.
3. Developing Holistic Multi-Indicator Decision Support System Tool—HMI_DSS
3.1. Defining Company Sustainability and Circular Economy Indicators for Use in the HMI_DSS Tool
3.2. Proposing Decision Support Methodology Framework of the HMI_DSS Tool
- PROMETHEE II directly uses the values of indicators for ranking alternatives. This is a strong point of these techniques compared to AHP and ANP, which transfer indicator values into the Saaty scale. The Saaty scale typically consists of values from 1 to 9, with each value representing a different level of importance or preference [64], and the process of transferring indicator values into the Saaty scale is subjective. Therefore, using PROMETHEE II is easier and more advantageous for programming and reducing subjectivity in decision-making.
- The PROMEETHEE II method is relatively simple, both in concept and practice, compared to the other MCDM methods [65].
- PROMETHEE’s lack of weighting ability can be solved when combined with other methods. It facilitates the use of a variety of weighting methods for sensitivity analysis.
- PROMETHEE is considered an effective approach for prioritizing and choosing among a limited set of option actions, while considering multiple conflicting criteria [65].
- The Entropy method is also a relatively simple ranking method, both in concept and practice, compared to the other MCDM methods.
- Using the Entropy method promotes objectivity and reduces the risk of bias by distributing weights based on the information entropy of indicators (directly using values of indicators like PROMETHEE II).
- Choosing the Entropy method to weight the indicators can be appropriate because it does not require expert judgment, which is subjective and sometimes difficult for companies to obtain. By directly using values of indicators, the Entropy method also gives objective weighting factor results.
- By using the Entropy method, decision-makers can ensure that no single indicator overly influences the decision outcome. Instead, the method promotes a balanced consideration of all indicators, leading to more robust and fair decision-making.
- Unlike the Entropy method, user definition allows decision-makers to explicitly express their subjective judgments and priorities regarding the importance of different indicators.
- If only using the Entropy method for weighting method, it is also difficult to perform sensitivity analysis by changing indicator weights. Meanwhile, user definition offers flexibility and customization, as decision-makers can tailor the weights to fit with their specific decision context and objectives.
3.3. Creating HMI _DSS Tool
3.3.1. Designing User Interface
3.3.2. Designing Main_program
3.3.3. Designing Sub-Program for Calculating Indicators and Ranking Alternatives
- Calculated indicator sub-programs
- 2.
- Weighting and ranking sub-programs
- Entropy method
- b.
- Method of PROMETHEE II
3.3.4. Creating and Run Software of DSS Tool
4. Testing HMI_DSS Tool
4.1. Selecting a Case Study
4.2. Examination of Sustainability and Circularity of Rice Straw Supply Chain by DSS_HMI Tool
4.3. Ranking Alternative
4.3.1. Ranking with Indicator Weighting by Entropy
4.3.2. Sensitivity Analysis with Different Weighting Indicators by Using Other Weighting Method
5. Discussion
6. Conclusions
Supplementary Materials
Author Contributions
Funding
Data Availability Statement
Acknowledgments
Conflicts of Interest
Abbreviations
| AD | Anaerobic digestion |
| AHP | Analytic Hierarchy Process |
| AP | Acidification potential |
| BSC | Biomass supply chain |
| CBM | Circular business models |
| CE | Circular economy |
| CHP | Combined Heat and Power |
| DSS | Decision support system |
| EC | European Commission |
| GDP | Gross domestic product |
| GWP | Global warming potential |
| HMI_DSS | Holistic Multi-Indicator Decision Support System |
| IO | Input–Output |
| LCA | Life cycle assessment |
| LCC | Life cycle costing |
| LCSA | Life Cycle Sustainability Assessment |
| LCT | Life cycle thinking |
| MAVT | Multi-Attribute Value Theory |
| MCDA | Multi-Criteria Decision Analysis |
| MCDM | Multi-Criteria Decision-Making |
| MFA | Material Flow Analysis |
| NPV | Net present value |
| PROMETHEE | Preference Ranking Organization Method for Enrichment Evaluations |
| SDG | Sustainable Development Goal |
| SE | Steam explosion |
| SLCA | Social life cycle assessment |
References
- Geissdoerfer, M.; Savaget, P.; Bocken, N.M.P.; Hultink, E.J. The Circular Economy—A New Sustainability Paradigm? J. Clean. Prod. 2017, 143, 757–768. [Google Scholar] [CrossRef]
- Garcia-Saravia Ortiz-de-Montellano, C.; Samani, P.; Van Der Meer, Y. How Can the Circular Economy Support the Advancement of the Sustainable Development Goals (SDGs)? A Comprehensive Analysis. Sustain. Prod. Consum. 2023, 40, 352–362. [Google Scholar] [CrossRef]
- European Commission. A New Circular Economy Action Plan, Communication from the Commission to the European Parliament, The COUNCIL, The European Economic and Social Committee and the Committee of the Regions; European Commission: Brussels, Belgium, 2020. [Google Scholar]
- De Pascale, A.; Di Vita, G.; Giannetto, C.; Ioppolo, G.; Lanfranchi, M.; Limosani, M.; Szopik-Depczyńska, K. The Circular Economy Implementation at the European Union Level. Past, Present and Future. J. Clean. Prod. 2023, 423, 138658. [Google Scholar] [CrossRef]
- EC Questions and Answers on the Commission Communication “Towards a Circular Economy” and the Waste Targets Review 2014. Available online: https://ec.europa.eu/commission/presscorner/detail/en/MEMO_15_6204 (accessed on 11 December 2023).
- Kalmykova, Y.; Sadagopan, M.; Rosado, L. Circular Economy—From Review of Theories and Practices to Development of Implementation Tools. Resour. Conserv. Recycl. 2018, 135, 190–201. [Google Scholar] [CrossRef]
- The Ellen MacArthur Foundation (TEMF). Towards the Circular Economy Vol 1_ an Economic and Business Rationale for an Accelerated Transition 2013. Available online: https://emf.thirdlight.com/file/24/xTyQj3oxiYNMO1xTFs9xT5LF3C/Towards%20the%20circular%20economy%20Vol%201%3A%20an%20economic%20and%20business%20rationale%20for%20an%20accelerated%20transition.pdf (accessed on 11 December 2023).
- Azevedo, S.; Godina, R.; Matias, J. Proposal of a Sustainable Circular Index for Manufacturing Companies. Resources 2017, 6, 63. [Google Scholar] [CrossRef]
- Pollard, J.; Osmani, M.; Cole, C.; Grubnic, S.; Colwill, J.; Díaz, A.I. Developing and Applying Circularity Indicators for the Electrical and Electronic Sector: A Product Lifecycle Approach. Sustainability 2022, 14, 1154. [Google Scholar] [CrossRef]
- De Pascale, A.; Arbolino, R.; Szopik-Depczyńska, K.; Limosani, M.; Ioppolo, G. A Systematic Review for Measuring Circular Economy: The 61 Indicators. J. Clean. Prod. 2021, 281, 124942. [Google Scholar] [CrossRef]
- Moraga, G.; Huysveld, S.; Mathieux, F.; Blengini, G.A.; Alaerts, L.; Van Acker, K.; De Meester, S.; Dewulf, J. Circular Economy Indicators: What Do They Measure? Resour. Conserv. Recycl. 2019, 146, 452–461. [Google Scholar] [CrossRef]
- Goddin, J.; Marshall, K.; Pereira, A.; Tuppen, C.; Herrmann, S.; Jones, S.; Krieger, T.; Lenges, C.; Coleman, B.; Pierce, C.J.; et al. Circularity Indicators: An Approach to Measuring Circularity, Methodology. 2019. Available online: https://www.researchgate.net/publication/353687971_Circularity_Indicators_An_Approach_to_Measuring_Circularity_Methodology (accessed on 11 December 2023). [CrossRef]
- De Luca, A.I.; Iofrida, N.; Leskinen, P.; Stillitano, T.; Falcone, G.; Strano, A.; Gulisano, G. Life Cycle Tools Combined with Multi-Criteria and Participatory Methods for Agricultural Sustainability: Insights from a Systematic and Critical Review. Sci. Total Environ. 2017, 595, 352–370. [Google Scholar] [CrossRef]
- Kravchenko, M.; Pigosso, D.C.; McAloone, T.C. Towards the Ex-Ante Sustainability Screening of Circular Economy Initiatives in Manufacturing Companies: Consolidation of Leading Sustainability-Related Performance Indicators. J. Clean. Prod. 2019, 241, 118318. [Google Scholar] [CrossRef]
- Kravchenko, M.; Pigosso, D.C.A.; McAloone, T.C. Developing a tool to Support Decisions in Sustainability-Related Trade-Off Situations: Understanding Needs and Criteria. Proc. Des. Soc. Des. Conf. 2020, 1, 265–274. [Google Scholar] [CrossRef]
- Gružauskas, V.; Baskutis, S.; Navickas, V. Minimizing the Trade-off between Sustainability and Cost Effective Performance by Using Autonomous Vehicles. J. Clean. Prod. 2018, 184, 709–717. [Google Scholar] [CrossRef]
- De Luca, A.I.; Falcone, G.; Stillitano, T.; Iofrida, N.; Strano, A.; Gulisano, G. Evaluation of Sustainable Innovations in Olive Growing Systems: A Life Cycle Sustainability Assessment Case Study in Southern Italy. J. Clean. Prod. 2018, 171, 1187–1202. [Google Scholar] [CrossRef]
- Ekener, E.; Hansson, J.; Larsson, A.; Peck, P. Developing Life Cycle Sustainability Assessment Methodology by Applying Values-Based Sustainability Weighting—Tested on Biomass Based and Fossil Transportation Fuels. J. Clean. Prod. 2018, 181, 337–351. [Google Scholar] [CrossRef]
- Ren, J.; Manzardo, A.; Mazzi, A.; Zuliani, F.; Scipioni, A. Prioritization of Bioethanol Production Pathways in China Based on Life Cycle Sustainability Assessment and Multicriteria Decision-Making. Int. J. Life Cycle Assess. 2015, 20, 842–853. [Google Scholar] [CrossRef]
- Ren, J.; Toniolo, S. Life Cycle Sustainability Decision-Support Framework for Ranking of Hydrogen Production Pathways under Uncertainties: An Interval Multi-Criteria Decision Making Approach. J. Clean. Prod. 2018, 175, 222–236. [Google Scholar] [CrossRef]
- Abu, R.; Aziz, M.A.A.; Noor, Z.Z. Integrated Life Cycle Assessment, Life Cycle Costing and Multi Criteria Decision Making for Food Waste Composting Management. J. Adv. Res. Bus. Manag. Stud. 2021, 21, 1–9. [Google Scholar] [CrossRef]
- Moro, C. Comparative Analysis of Multi-Criteria Decision Making and Life Cycle Assessment Methods for Sustainable Evaluation of Concrete Mixtures. Sustainability 2023, 15, 12746. [Google Scholar] [CrossRef]
- Torkayesh, A.E.; Rajaeifar, M.A.; Rostom, M.; Malmir, B.; Yazdani, M.; Suh, S.; Heidrich, O. Integrating Life Cycle Assessment and Multi Criteria Decision Making for Sustainable Waste Management: Key Issues and Recommendations for Future Studies. Renew. Sustain. Energy Rev. 2022, 168, 112819. [Google Scholar] [CrossRef]
- Lombardi, P.; Todella, E. Multi-Criteria Decision Analysis to Evaluate Sustainability and Circularity in Agricultural Waste Management. Sustainability 2023, 15, 14878. [Google Scholar] [CrossRef]
- Shen, Y.; Liao, K. An Application of Analytic Hierarchy Process and Entropy Weight Method in Food Cold Chain Risk Evaluation Model. Front. Psychol. 2022, 13, 825696. [Google Scholar] [CrossRef]
- Kaim, A.; Cord, A.F.; Volk, M. A Review of Multi-Criteria Optimization Techniques for Agricultural Land Use Allocation. Environ. Model. Softw. 2018, 105, 79–93. [Google Scholar] [CrossRef]
- Alyamani, R.; Long, S. The Application of Fuzzy Analytic Hierarchy Process in Sustainable Project Selection. Sustainability 2020, 12, 8314. [Google Scholar] [CrossRef]
- De Luca, A.I.; Iofrida, N.; Strano, A.; Falcone, G.; Gulisano, G. Social Life Cycle Assessment and Participatory Approaches: A Methodological Proposal Applied to Citrus Farming in Southern Italy: A New Methodological Proposal for Social-LCA. Integr. Environ. Assess. Manag. 2015, 11, 383–396. [Google Scholar] [CrossRef]
- The MathWorks, Inc. MATLAB Creating Graphical User Interfaces 2021. Available online: https://www-elec.inaoep.mx/~rogerio/Tres/MatLab%207,%20Creating%20Graphical%20User%20Interfaces.pdf (accessed on 8 November 2023).
- David, H. Introduction to Matlab for Engineering Students 2005. Available online: https://www.mccormick.northwestern.edu/documents/students/undergraduate/introduction-to-matlab.pdf (accessed on 8 November 2023).
- Quang, N.T.; Quyen, L.L.; Cellura, M.; Longo, S. Developing the Circularity and Sustainability Indicator Set for Companies in the Biomass Supply Chain. In Proceedings of the 2023 Asia Meeting on Environment and Electrical Engineering (EEE-AM), Hanoi, Vietnam, 13 November 2023; IEEE: Piscataway, NJ, USA, 2023; pp. 01–05. [Google Scholar]
- Huijbregts, M.A.J.; Steinmann, Z.J.; Elshout, P.M.; Stam, G.; Verones, F.; Vieira, M.D.; Hollander, A.; Zijp, M.; van Zelm, R. ReCiPe 2016 A Harmonized Life Cycle Impact Assessment Method at Midpoint and Endpoint Level Report I: Characterization; RIVM Report 2016-0104; National Institute for Public Health and the Environment: Bilthoven, The Netherlands, 2016. [Google Scholar]
- UNEP/SETAC Guidelines for Social Life Cycle Assessment of Products; United Nations Environment Programme (UNEP): Nairobi, Kenya, 2009.
- Cusenza, M.A.; Guarino, F.; Longo, S.; Ferraro, M.; Cellura, M. Energy and Environmental Benefits of Circular Economy Strategies: The Case Study of Reusing Used Batteries from Electric Vehicles. J. Energy Storag. 2019, 25, 100845. [Google Scholar] [CrossRef]
- Fusi, A.; Bacenetti, J.; Fiala, M.; Azapagic, A. Life Cycle Environmental Impacts of Electricity from Biogas Produced by Anaerobic Digestion. Front. Bioeng. Biotechnol. 2016, 4, 26. [Google Scholar] [CrossRef]
- Gavaldà, O.; González, A.; Raya, M.; Owen, M.; Kemausuor, F.; Arranz-Piera, P. Life Cycle Cost Analysis for Industrial Bioenergy Projects: Development of a Simulation Tool and Application to Three Demand Sectors in Africa. Energy Rep. 2022, 8, 2908–2923. [Google Scholar] [CrossRef]
- Morales-Vera, R.; Vásquez-Ibarra, L.; Scott, F.; Puettmann, M.; Gustafson, R. Life Cycle Assessment of Bioethanol Production: A Case Study from Poplar Biomass Growth in the U.S. Pacific Northwest. Fermentation 2022, 8, 734. [Google Scholar] [CrossRef]
- Odavic, P.; Zekic, V.; Milic, D. Life Cycle Cost of Biomass Power Plant: Monte Carlo Simulation of Investment. Ekon. Polj. 2017, 64, 587–599. [Google Scholar] [CrossRef]
- Tan, W.E.; Liew, P.Y.; Tan, L.S.; Woon, K.S.; Mohammad Rozali, N.E.; Ho, W.S.; NorRuwaida, J. Life Cycle Assessment and Techno-Economic Analysis for Anaerobic Digestion as Cow Manure Management System. Energies 2022, 15, 9586. [Google Scholar] [CrossRef]
- Yuan, X.; Chen, L.; Sheng, X.; Liu, M.; Xu, Y.; Tang, Y.; Wang, Q.; Ma, Q.; Zuo, J. Life Cycle Cost of Electricity Production: A Comparative Study of Coal-Fired, Biomass, and Wind Power in China. Energies 2021, 14, 3463. [Google Scholar] [CrossRef]
- Sánchez-Ortiz, J.; Rodríguez-Cornejo, V.; Del Río-Sánchez, R.; García-Valderrama, T. Indicators to Measure Efficiency in Circular Economies. Sustainability 2020, 12, 4483. [Google Scholar] [CrossRef]
- Rossi, E.; Bertassini, A.C.; Ferreira, C.D.S.; Neves Do Amaral, W.A.; Ometto, A.R. Circular Economy Indicators for Organizations Considering Sustainability and Business Models: Plastic, Textile and Electro-Electronic Cases. J. Clean. Prod. 2020, 247, 119137. [Google Scholar] [CrossRef]
- An, V.; Maarten, C.; Veronique, V.H. Indicators for a Circular Economy. CE Center publication N° 1, 2018. Available online: http://ce-center.vlaanderen-circulair.be/en/publications/publication/1-indicatiors-for-a-circular-economy (accessed on 19 June 2023).
- European Commission. Indicators and Assessment of the Environmental Impact of EU Consumption; Publications Office: Luxembourg, 2019. [Google Scholar]
- Rincón-Moreno, J.; Ormazábal, M.; Álvarez, M.J.; Jaca, C. Advancing Circular Economy Performance Indicators and Their Application in Spanish Companies. J. Clean. Prod. 2021, 279, 123605. [Google Scholar] [CrossRef]
- Barkhausen, R.; Rostek, L.; Miao, Z.C.; Zeller, V. Combinations of Material Flow Analysis and Life Cycle Assessment and Their Applicability to Assess Circular Economy Requirements in EU Product Regulations. A Systematic Literature Review. J. Clean. Prod. 2023, 407, 137017. [Google Scholar] [CrossRef]
- Corona, B.; Shen, L.; Reike, D.; Rosales Carreón, J.; Worrell, E. Towards Sustainable Development through the Circular Economy—A Review and Critical Assessment on Current Circularity Metrics. Resour. Conserv. Recycl. 2019, 151, 104498. [Google Scholar] [CrossRef]
- Finnveden, G.; Hauschild, M.Z.; Ekvall, T.; Guinée, J.; Heijungs, R.; Hellweg, S.; Koehler, A.; Pennington, D.; Suh, S. Recent Developments in Life Cycle Assessment. J. Environ. Manag. 2009, 91, 1–21. [Google Scholar] [CrossRef]
- Hauschild, M.Z.; Huijbregts, M.; Jolliet, O.; Macleod, M.; Margni, M.; Van De Meent, D.; Rosenbaum, R.K.; McKone, T.E. Building a Model Based on Scientific Consensus for Life Cycle Impact Assessment of Chemicals: The Search for Harmony and Parsimony. Environ. Sci. Technol. 2008, 42, 7032–7037. [Google Scholar] [CrossRef]
- Lee, K.-M.; Inaba, A. Life Cycle Assessment Best Practices of ISO 14040 Series; Center for Ecodesign and LCA (CEL), Ajou University: Suwon, Republic of Korea, 2004. [Google Scholar]
- Rebitzer, G.; Ekvall, T.; Frischknecht, R.; Hunkeler, D.; Norris, G.; Rydberg, T.; Schmidt, W.-P.; Suh, S.; Weidema, B.P.; Pennington, D.W. Life Cycle Assessment. Environ. Int. 2004, 30, 701–720. [Google Scholar] [CrossRef]
- Demichelis, F.; Tommasi, T.; Deorsola, F.A.; Marchisio, D.; Mancini, G.; Fino, D. Life Cycle Assessment and Life Cycle Costing of Advanced Anaerobic Digestion of Organic Fraction Municipal Solid Waste. Chemosphere 2022, 289, 133058. [Google Scholar] [CrossRef]
- Homagain, K.; Shahi, C.; Luckai, N.; Sharma, M. Life Cycle Cost and Economic Assessment of Biochar-Based Bioenergy Production and Biochar Land Application in Northwestern Ontario, Canada. For. Ecosyst. 2016, 3, 21. [Google Scholar] [CrossRef]
- Parent, J.; Cucuzzella, C.; Revéret, J.-P. Impact Assessment in SLCA: Sorting the sLCIA Methods According to Their Outcomes. Int. J. Life Cycle Assess. 2010, 15, 164–171. [Google Scholar] [CrossRef]
- Martínez-Blanco, J.; Lehmann, A.; Chang, Y.-J.; Finkbeiner, M. Social Organizational LCA (SOLCA)—A New Approach for Implementing Social LCA. Int. J. Life Cycle Assess. 2015, 20, 1586–1599. [Google Scholar] [CrossRef]
- Manik, Y.; Leahy, J.; Halog, A. Social Life Cycle Assessment of Palm Oil Biodiesel: A Case Study in Jambi Province of Indonesia. Int. J. Life Cycle Assess. 2013, 18, 1386–1392. [Google Scholar] [CrossRef]
- Ekener-Petersen, E.; Finnveden, G. Potential Hotspots Identified by Social LCA—Part 1: A Case Study of a Laptop Computer. Int. J. Life Cycle Assess. 2013, 18, 127–143. [Google Scholar] [CrossRef]
- Cadena, E.; Rocca, F.; Gutierrez, J.A.; Carvalho, A. Social Life Cycle Assessment Methodology for Evaluating Production Process Design: Biorefinery Case Study. J. Clean. Prod. 2019, 238, 117718. [Google Scholar] [CrossRef]
- Bouillass, G.; Blanc, I.; Perez-Lopez, P. Step-by-Step Social Life Cycle Assessment Framework: A Participatory Approach for the Identification and Prioritization of Impact Subcategories Applied to Mobility Scenarios. Int. J. Life Cycle Assess. 2021, 26, 2408–2435. [Google Scholar] [CrossRef]
- Lenglet, J.; Courtonne, J.-Y.; Caurla, S. Material Flow Analysis of the Forest-Wood Supply Chain: A Consequential Approach for Log Export Policies in France. J. Clean. Prod. 2017, 165, 1296–1305. [Google Scholar] [CrossRef]
- Yana, S.; Nizar, M.; Irhamni; Mulyati, D. Biomass Waste as a Renewable Energy in Developing Bio-Based Economies in Indonesia: A Review. Renew. Sustain. Energy Rev. 2022, 160, 112268. [Google Scholar] [CrossRef]
- Ju, M.; Osako, M.; Harashina, S. Food Loss Rate in Food Supply Chain Using Material Flow Analysis. Waste Manag. 2017, 61, 443–454. [Google Scholar] [CrossRef]
- Bauen, A.W.; Dunnett, A.J.; Richter, G.M.; Dailey, A.G.; Aylott, M.; Casella, E.; Taylor, G. Modelling Supply and Demand of Bioenergy from Short Rotation Coppice and Miscanthus in the UK. Bioresour. Technol. 2010, 101, 8132–8143. [Google Scholar] [CrossRef]
- Saaty, T.L. The Modern Science of Multicriteria Decision Making and Its Practical Applications: The AHP/ANP Approach. Oper. Res. 2013, 61, 1101–1118. [Google Scholar] [CrossRef]
- Abedi, M.; Ali Torabi, S.; Norouzi, G.-H.; Hamzeh, M.; Elyasi, G.-R. PROMETHEE II: A Knowledge-Driven Method for Copper Exploration. Comput. Geosci. 2012, 46, 255–263. [Google Scholar] [CrossRef]
- Behzadian, M.; Kazemzadeh, R.B.; Albadvi, A.; Aghdasi, M. PROMETHEE: A Comprehensive Literature Review on Methodologies and Applications. Eur. J. Oper. Res. 2010, 200, 198–215. [Google Scholar] [CrossRef]
- Figueira, J.; Greco, S.; Ehrogott, M. Multiple Criteria Decision Analysis: State of the Art Surveys; International Series in Operations Research & Management Science; Springer: New York, NY, USA, 2005; Volume 78, ISBN 978-0-387-23067-2. [Google Scholar]
- Hashemkhani Zolfani, S.; Mehtari Taheri, H.; Gharehgozlou, M.; Farahani, A. An Asymmetric PROMETHEE II for Cryptocurrency Portfolio Allocation Based on Return Prediction. Appl. Soft Comput. 2022, 131, 109829. [Google Scholar] [CrossRef]
- Macharis, C.; Springael, J.; De Brucker, K.; Verbeke, A. PROMETHEE and AHP: The Design of Operational Synergies in Multicriteria Analysis. Eur. J. Oper. Res. 2004, 153, 307–317. [Google Scholar] [CrossRef]
- Singh, A.; Gupta, A.; Mehra, A. Best Criteria Selection Based PROMETHEE II Method. OPSEARCH 2021, 58, 160–180. [Google Scholar] [CrossRef]
- Wu, J.; Sun, J.; Liang, L.; Zha, Y. Determination of Weights for Ultimate Cross Efficiency Using Shannon Entropy. Expert. Syst. Appl. 2011, 38, 5162–5165. [Google Scholar] [CrossRef]
- Cao, J.; Xu, F. Entropy-Based Fuzzy TOPSIS Method for Investment Decision Optimization of Large-Scale Projects. Comput. Intell. Neurosci. 2022, 2022, 1–11. [Google Scholar] [CrossRef]
- Chen, C.-H. A Hybrid Multi-Criteria Decision-Making Approach Based on ANP-Entropy TOPSIS for Building Materials Supplier Selection. Entropy 2021, 23, 1597. [Google Scholar] [CrossRef]
- Li, X.; Wang, K.; Liu, L.; Xin, J.; Yang, H.; Gao, C. Application of the Entropy Weight and TOPSIS Method in Safety Evaluation of Coal Mines. Procedia Eng. 2011, 26, 2085–2091. [Google Scholar] [CrossRef]
- Wang, J.; Sun, K.; Ni, J.; Xie, D. Evaluation and Factor Analysis of the Intensive Use of Urban Land Based on Technical Efficiency Measurement—A Case Study of 38 Districts and Counties in Chongqing, China. Sustainability 2020, 12, 8623. [Google Scholar] [CrossRef]
- Lorge Parnas, D. Software Structures: A Careful Look. IEEE Softw. 2018, 35, 68–71. [Google Scholar] [CrossRef]
- Brans, J.P.; Vincke, P. Note—A Preference Ranking Organisation Method: (The PROMETHEE Method for Multiple Criteria Decision-Making). Manag. Sci. 1985, 31, 647–656. [Google Scholar] [CrossRef]
- Safari, H.; Sadat Fagheyi, M.; Sadat Ahangari, S.; Reza Fathi, M. Applying PROMETHEE Method Based on Entropy Weight for Supplier Selection. Bus. Manag. Strategy 2012, 3, 97–106. [Google Scholar] [CrossRef]
- Ecoinvent Ecoinvent Database v2.2, 2010. Available online: https://support.ecoinvent.org/ecoinvent-version-2 (accessed on 8 November 2023).
- Giuliana, V.; Lucia, M.; Marco, R.; Simone, V. Environmental Life Cycle Assessment of Rice Production in Northern Italy: A Case Study from Vercelli. Int. J. Life Cycle Assess. 2022, 29, 1523–1540. [Google Scholar] [CrossRef]
- Lijó, L.; González-García, S.; Bacenetti, J.; Moreira, M.T. The Environmental Effect of Substituting Energy Crops for Food Waste as Feedstock for Biogas Production. Energy 2017, 137, 1130–1143. [Google Scholar] [CrossRef]
- Bressan, M.; Campagnoli, E.; Ferro, C.G.; Giaretto, V. Rice Straw: A Waste with a Remarkable Green Energy Potential. Energies 2022, 15, 1355. [Google Scholar] [CrossRef]
- Irene, R.; Rosa, C.; Mauro, B.; Alessandra, B. Produzione di biogas/biometano da biomasse di scarto per la centrale elettrica eni power di ferrera erbognone (pv): Utilizzo della paglia di riso, problematiche associate e scouting di processo. Ph.D. Thesis, University of Palermo, Palermo, Italy, 2022. [Google Scholar]
- Pasciucco, F.; Francini, G.; Pecorini, I.; Baccioli, A.; Lombardi, L.; Ferrari, L. Valorization of Biogas from the Anaerobic Co-Treatment of Sewage Sludge and Organic Waste: Life Cycle Assessment and Life Cycle Costing of Different Recovery Strategies. J. Clean. Prod. 2023, 401, 136762. [Google Scholar] [CrossRef]










| Input/Output | List of Input/Output | Unit | Amount | Ref. |
|---|---|---|---|---|
| Infrastructure | Steam explosion | unit | 1.00 × 100 | [83] |
| input | Biomass Block | tone/year | 6.00 × 103 | [83] |
| input | Electricity | kWh/year | 6.31 × 105 | [83] |
| input | Water for pretreatment | tone/year | 1.20 × 104 | [83] |
| input | Diesel | MJ/year | 6.55 × 105 | [83] |
| output | Rice straw after pretreatment | tone/year | 1.75 × 104 | [83] |
| output | Packaging material waste | tone/year | 2.25 × 10−1 | [80,81,82] |
| output | Loss of biomass | tone/year | 6.00 × 101 | [83] |
| output | Plastic waste | tone/year | 1.13 × 101 | [80,81,82] |
| output | Wastewater | tone/year | 3.66 × 103 | [83] |
| Input AD | Amount (per MWh) |
|---|---|
| Concrete | 8.50 × 10−3 m3 |
| Reinforced steel | 7.10 × 10−1 kg |
| Chromium steel | 8.50 × 10−4 kg |
| Copper | 8.00 × 10−3 kg |
| Laminated timber | 6.00 × 10−4 m3 |
| High-density polyethylene | 3.00 × 10−3 kg |
| High-impact polystyrene | 3.70 × 10−4 kg |
| Polyvinyl chloride | 5.00 × 10−3 kg |
| Synthetic rubber | 2.00 × 10−2 kg |
| No | Indicators | Unit | Current Status |
|---|---|---|---|
| 1 | Water consumption | m3 | 4.06 × 106 |
| 2 | Primary energy consumption | MJ | 1.72 × 107 |
| 3 | Global warming potential | kgCO2eq | 1.46 × 106 |
| 4 | Particulate matter | kg PM2.5 eq | 1.72 × 103 |
| 5 | Eutrophication, marine | kg N eq | 9.84 × 102 |
| 6 | Ozone depletion | kg CFC11 eq | 1.48 × 101 |
| 7 | Ionizing radiation human health | kg U235 eq | 9.96 × 105 |
| 8 | Ionizing radiation ecosystem | kg CTU eq | 1.85 × 10−1 |
| 9 | Photochemical ozone formation | kg NOx eq | 1.25 × 105 |
| 10 | Acidification | kg SO2 eq | 9.47 × 103 |
| 11 | Eutrophication, freshwater | kg P eq | 6.00 × 102 |
| 12 | Eutrophication, terrestrial | mol N eq | 1.09 × 105 |
| 13 | Human toxicity, non-cancer | kg 1.4 DCB | 1.08 × 107 |
| 14 | Ecotoxicity, marine | kg 1.4 DCB | 4.59 × 104 |
| 15 | Ecotoxicity, freshwater | kg 1.4 DCB | 3.65 × 104 |
| 16 | Human toxicity, cancer | kg 1.4 DCB | 8.60 × 103 |
| 17 | Land use/transformation | m2a | 5.11 × 104 |
| 18 | Abiotic depletion potential | kg Cu eq | 2.22 × 104 |
| 19 | Primary renewable energy consumption sharing | % | 5.84 × 101 |
| 20 | Total cost | million Euro | 2.59 × 101 |
| 21 | Revenue | million Euro | 2.17 × 100 |
| 22 | NPV | million Euro | 1.10 × 100 |
| 23 | IRR | % | 6.62 × 100 |
| 24 | Circular investment | million Euro | 1.42 × 100 |
| 25 | The proportion of employees with education and training out of total employment | % | 2.44 × 101 |
| 26 | The proportion of women in managerial positions out of total employment | % | 1.41 × 101 |
| 27 | The proportion of informal employment out of total employment | % | 8.21 × 101 |
| 28 | Fair salary | times | 1.07 × 100 |
| 29 | Child labour | risk hour | 0.00 × 100 |
| 30 | Fatal and non-fatal occupational injuries | case | 5.60 × 100 |
| 31 | Research and development expenditure as a proportion of revenue | million Euro | 2.05 × 10−2 |
| 32 | Social investment | million Euro | 3.20 × 10−1 |
| 33 | Number of health workers in company | person | 1.00 × 10−1 |
| 34 | Forced labour | person | 1.00 × 101 |
| 35 | Local employment | person | 8.00 × 101 |
| 36 | Job creation | man year | 2.11 × 101 |
| 37 | Income generated by jobs | million Euro | 5.06 × 10−1 |
| 38 | Working hours | hour | 5.27 × 104 |
| 39 | Employee participation in the circular model | person | 7.40 × 101 |
| 40 | Self-sufficiency of raw materials | tone | 9.91 × 101 |
| 41 | Generation of waste | tone | 3.51 × 104 |
| 42 | Percentage of recycling rate of all waste | % | 2.42 × 102 |
| 43 | Percentage of recycling rate of plastic waste | % | 2.50 × 10−2 |
| 44 | Percentage of recycling rate of paper and paperboard | % | 2.05 × 10−4 |
| 45 | Circular material use rate | % | 8.06 × 101 |
| 46 | The proportion of material losses in primary material cycles. | % | 1.46 × 101 |
| 47 | Use of raw materials for producing one unit of the main product | tone per kWh | 5.05 × 10−1 |
| 48 | Reuse, manufacturing process | tone | 4.49 × 104 |
| 49 | Food waste | tone | 0.00 × 100 |
| Life Cycle Stage | Amount | Unit | Rate | Note |
|---|---|---|---|---|
| Collection and harvesting | 1.43 × 105 | kgCO2eq/year | 9.83% | |
| Transportation and storage | 3.49 × 104 | kgCO2eq/year | 2.39% | |
| Pretreatment (SE) | 6.70 × 105 | kgCO2eq/year | 45.92% | |
| Conversion (AD plant) | 2.84 × 105 | kgCO2eq/year | 19.46% | |
| Cleaning biofuel | 1.98 × 100 | kgCO2eq/year | 1 × 10−4% | |
| Waste management | −1.64 × 105 | kgCO2eq/year | −11.21% | Negative value by fertilizer avoided |
| Energy production (CHP plant) | 4.90 × 105 | kgCO2eq/year | 33.61% | |
| Total | 1.46 × 106 | kgCO2eq/year | 100.00% |
| No | Indicators | Unit | Current Status (A0) | Alternative Option (A1) | Weighted Factors by Entropy |
|---|---|---|---|---|---|
| 1 | Water consumption | m3 | 4.06 × 106 | 4.06× 106 | 1.30 × 10−9 |
| 2 | Primary energy consumption | MJ | 1.72 × 107 | 1.98 × 107 | 1.51 × 10−2 |
| 3 | Global warming potential | kgCO2eq | 1.46 × 106 | 1.21 × 106 | 2.84 × 10−2 |
| 4 | Particulate matter | kg PM2.5 eq | 1.72 × 103 | 1.70 × 103 | 4.99 × 10−5 |
| 5 | Eutrophication, marine | kg N eq | 9.84 × 102 | 9.79 × 102 | 2.20 × 10−5 |
| 6 | Ozone depletion | kg CFC11 eq | 1.48 × 101 | 1.47 × 101 | 7.77 × 10−5 |
| 7 | Ionizing radiation human health | kg U235 eq | 9.96 × 105 | 9.97 × 105 | 6.30 × 10−8 |
| 8 | Ionizing radiation ecosystem | kg CTU eq | 1.85 × 10−1 | 1.86 × 10−1 | 2.75 × 10−5 |
| 9 | Photochemical ozone formation | kg NOx eq | 1.25 × 105 | 1.25 × 105 | 6.79 × 10−8 |
| 10 | Acidification | kg SO2 eq | 9.47 × 103 | 9.42 × 103 | 2.83 × 10−5 |
| 11 | Eutrophication, freshwater | kg P eq | 6.00 × 102 | 6.02 × 102 | 8.00 × 10−6 |
| 12 | Eutrophication, terrestrial | mol N eq | 1.09 × 105 | 1.08 × 105 | 3.94 × 10−5 |
| 13 | Human toxicity, non-cancer | kg 1.4 DCB | 1.08 × 107 | 1.08 × 107 | 2.02 × 10−5 |
| 14 | Ecotoxicity, marine | kg 1.4 DCB | 4.59 × 104 | 4.59 × 104 | 5.01 × 10−10 |
| 15 | Ecotoxicity, freshwater | kg 1.4 DCB | 3.65 × 104 | 3.66 × 104 | 3.09 × 10−6 |
| 16 | Human toxicity, cancer | kg 1.4 DCB | 8.60 × 103 | 1.03 × 104 | 2.69 × 10−2 |
| 17 | Land use/transformation | m2a | 5.11 × 104 | 5.11 × 104 | 0.00 × 100 |
| 18 | Abiotic depletion potential | kg Cu eq | 2.22 × 104 | 2.22 × 104 | 4.32 × 10−11 |
| 19 | Primary renewable energy consumption sharing | % | 5.84 × 101 | 6.37 × 101 | 6.15 × 10−3 |
| 20 | Total cost | million Euro | 2.59 × 101 | 2.74 × 101 | 2.59 × 10−3 |
| 21 | Revenue | million Euro | 2.17 × 100 | 2.34 × 100 | 4.49 × 10−3 |
| 22 | NPV | million Euro | 1.10 × 100 | 1.68 × 100 | 1.44 × 10−1 |
| 23 | IRR | % | 6.62 × 100 | 7.14 × 100 | 4.60 × 10−3 |
| 24 | Circular investment | million Euro | 1.42 × 100 | 2.57 × 100 | 2.77 × 10−1 |
| 25 | The proportion of employees with education and training out of total employment | % | 2.44 × 101 | 2.63 × 101 | 4.55 × 10−3 |
| 26 | The proportion of women in managerial positions out of total employment | % | 1.41 × 101 | 1.38 × 101 | 5.23 × 10−4 |
| 27 | The proportion of informal employment out of total employment | % | 8.21 × 101 | 8.00 × 101 | 5.23 × 10−4 |
| 28 | Fair salary | times | 1.07 × 100 | 1.06 × 100 | 7.05 × 10−5 |
| 29 | Child labour | risk hour | 0.00 × 100 | 0.00 × 100 | 0.00 × 100 |
| 30 | Fatal and non-fatal occupational injuries | case | 5.60 × 100 | 6.37 × 100 | 1.35 × 10−2 |
| 31 | Research and development expenditure as a proportion of revenue | million Euro | 2.05 × 10−2 | 3.91 × 10−2 | 3.23 × 10−1 |
| 32 | Social investment | million Euro | 3.20 × 10−1 | 3.48 × 10−1 | 5.69 × 10−3 |
| 33 | Number of health workers in company | person | 1.00 × 100 | 1.00 × 100 | 0.00 × 100 |
| 34 | Forced labour | person | 1.00 × 101 | 1.20 × 101 | 2.70 × 10−2 |
| 35 | Local employment | person | 8.00 × 101 | 8.20 × 101 | 4.97 × 10−4 |
| 36 | Job creation | man year | 2.11 × 101 | 2.40 × 101 | 5.86 × 10−3 |
| 37 | Income generated by jobs | million Euro | 5.06 × 10−1 | 5.52 × 10−1 | 6.18 × 10−3 |
| 38 | Working hours | hour | 5.27 × 104 | 5.80 × 104 | 7.57 × 10−3 |
| 39 | Employee participation in the circular model | person | 7.40 × 101 | 7.60 × 101 | 5.80 × 10−4 |
| 40 | Self-sufficiency of raw materials | tone | 9.91 × 101 | 9.91 × 101 | 1.64 × 10−10 |
| 41 | Generation of waste | tone | 3.51 × 104 | 3.03 × 104 | 1.75 × 10−2 |
| 42 | Percentage of recycling rate of all waste | % | 2.42 × 102 | 2.96 × 102 | 3.26 × 10−2 |
| 43 | Percentage of recycling rate of plastic waste | % | 2.50 × 10−2 | 2.90 × 10−2 | 1.75 × 10−2 |
| 44 | Percentage of recycling rate of paper and paperboard | % | 2.05 × 10−4 | 2.37 × 10−4 | 1.75 × 10−2 |
| 45 | Circular material use rate | % | 8.06 × 101 | 8.06 × 101 | 9.70 × 10−8 |
| 46 | The proportion of material losses in primary material cycles. | % | 1.46 × 101 | 1.55 × 101 | 2.68 × 10−3 |
| 47 | Use of raw materials for producing one unit of the main product | tonne per kWh | 5.05 × 10−1 | 5.11 × 10−1 | 8.41 × 10−5 |
| 48 | Reuse, manufacturing process | tone | 4.49 × 104 | 4.96 × 104 | 8.06 × 10−3 |
| 49 | Food waste | tone | 0.00 × 100 | 0.00 × 100 | 0.00 × 100 |
| No | Indicators | Equality Indicator Weight | Equality Groups Weight |
|---|---|---|---|
| 1 | Water consumption | 2.04 × 10−2 | 1.32 × 10−2 |
| 2 | Primary energy consumption | 2.04 × 10−2 | 1.32 × 10−2 |
| 3 | Global warming potential | 2.04 × 10−2 | 1.32 × 10−2 |
| 4 | Particulate matter | 2.04 × 10−2 | 1.32 × 10−2 |
| 5 | Eutrophication, marine | 2.04 × 10−2 | 1.32 × 10−2 |
| 6 | Ozone depletion | 2.04 × 10−2 | 1.32 × 10−2 |
| 7 | Ionizing radiation human health | 2.04 × 10−2 | 1.32 × 10−2 |
| 8 | Ionizing radiation ecosystem | 2.04 × 10−2 | 1.32 × 10−2 |
| 9 | Photochemical ozone formation | 2.04 × 10−2 | 1.32 × 10−2 |
| 10 | Acidification | 2.04 × 10−2 | 1.32 × 10−2 |
| 11 | Eutrophication, freshwater | 2.04 × 10−2 | 1.32 × 10−2 |
| 12 | Eutrophication, terrestrial | 2.04 × 10−2 | 1.32 × 10−2 |
| 13 | Human toxicity, non-cancer | 2.04 × 10−2 | 1.32 × 10−2 |
| 14 | Ecotoxicity, marine | 2.04 × 10−2 | 1.32 × 10−2 |
| 15 | Ecotoxicity, freshwater | 2.04 × 10−2 | 1.32 × 10−2 |
| 16 | Human toxicity, cancer | 2.04 × 10−2 | 1.32 × 10−2 |
| 17 | Land use/transformation | 2.04 × 10−2 | 1.32 × 10−2 |
| 18 | Abiotic depletion potential | 2.04 × 10−2 | 1.32 × 10−2 |
| 19 | Primary renewable energy consumption sharing | 2.04 × 10−2 | 1.32 × 10−2 |
| 20 | Total cost | 2.04 × 10−2 | 5.00 × 10−2 |
| 21 | Revenue | 2.04 × 10−2 | 5.00 × 10−2 |
| 22 | NPV | 2.04 × 10−2 | 5.00 × 10−2 |
| 23 | IRR | 2.04 × 10−2 | 5.00 × 10−2 |
| 24 | Circular investment | 2.04 × 10−2 | 5.00 × 10−2 |
| 25 | The proportion of employees with education and training out of total employment | 2.04 × 10−2 | 1.67 × 10−2 |
| 26 | The proportion of women in managerial positions out of total employment | 2.04 × 10−2 | 1.67 × 10−2 |
| 27 | The proportion of informal employment in total employment | 2.04 × 10−2 | 1.67 × 10−2 |
| 28 | Fair salary | 2.04 × 10−2 | 1.67 × 10−2 |
| 29 | Child labour | 2.04 × 10−2 | 1.67 × 10−2 |
| 30 | Fatal and non-fatal occupational injuries | 2.04 × 10−2 | 1.67 × 10−2 |
| 31 | Research and development expenditure as a proportion of revenue | 2.04 × 10−2 | 1.67 × 10−2 |
| 32 | Social investment | 2.04 × 10−2 | 1.67 × 10−2 |
| 33 | Number of health workers in company | 2.04 × 10−2 | 1.67 × 10−2 |
| 34 | Forced labour | 2.04 × 10−2 | 1.67 × 10−2 |
| 35 | Local employment | 2.04 × 10−2 | 1.67 × 10−2 |
| 36 | Job creation | 2.04 × 10−2 | 1.67 × 10−2 |
| 37 | Income generated by jobs | 2.04 × 10−2 | 1.67 × 10−2 |
| 38 | Working hours | 2.04 × 10−2 | 1.67 × 10−2 |
| 39 | Employee participation in the circular model | 2.04 × 10−2 | 1.67 × 10−2 |
| 40 | Self-sufficiency of raw materials | 2.04 × 10−2 | 2.50 × 10−2 |
| 41 | Generation of waste | 2.04 × 10−2 | 2.50 × 10−2 |
| 42 | Percentage of recycling rate of all waste | 2.04 × 10−2 | 2.50 × 10−2 |
| 43 | Percentage of recycling rate of plastic waste | 2.04 × 10−2 | 2.50 × 10−2 |
| 44 | Percentage of recycling rate of paper and paperboard | 2.04 × 10−2 | 2.50 × 10−2 |
| 45 | Circular material use rate | 2.04 × 10−2 | 2.50 × 10−2 |
| 46 | The proportion of material losses in primary material cycles. | 2.04 × 10−2 | 2.50 × 10−2 |
| 47 | Use of raw materials for producing one unit of the main product | 2.04 × 10−2 | 2.50 × 10−2 |
| 48 | Reuse—manufacturing process | 2.04 × 10−2 | 2.50 × 10−2 |
| 49 | Food waste | 2.04 × 10−2 | 2.50 × 10−2 |
| Alternatives | Entropy Weighting | Equality Indicator Weight | Equality Groups Weight |
|---|---|---|---|
| A0 | −0.9728 | −0.2041 | −0.2889 |
| A1 | 0.9728 | 0.2041 | 0.2889 |
Disclaimer/Publisher’s Note: The statements, opinions and data contained in all publications are solely those of the individual author(s) and contributor(s) and not of MDPI and/or the editor(s). MDPI and/or the editor(s) disclaim responsibility for any injury to people or property resulting from any ideas, methods, instructions or products referred to in the content. |
© 2024 by the authors. Licensee MDPI, Basel, Switzerland. This article is an open access article distributed under the terms and conditions of the Creative Commons Attribution (CC BY) license (https://creativecommons.org/licenses/by/4.0/).
Share and Cite
Nguyen, T.Q.; Longo, S.; Cellura, M.; Luu, L.Q.; Bertoli, A.; Bua, L. Evaluating and Prioritizing Circular Supply Chain Alternatives in the Energy Context with a Holistic Multi-Indicator Decision Support System. Energies 2024, 17, 5179. https://doi.org/10.3390/en17205179
Nguyen TQ, Longo S, Cellura M, Luu LQ, Bertoli A, Bua L. Evaluating and Prioritizing Circular Supply Chain Alternatives in the Energy Context with a Holistic Multi-Indicator Decision Support System. Energies. 2024; 17(20):5179. https://doi.org/10.3390/en17205179
Chicago/Turabian StyleNguyen, Thanh Quang, Sonia Longo, Maurizio Cellura, Le Quyen Luu, Alessandra Bertoli, and Letizia Bua. 2024. "Evaluating and Prioritizing Circular Supply Chain Alternatives in the Energy Context with a Holistic Multi-Indicator Decision Support System" Energies 17, no. 20: 5179. https://doi.org/10.3390/en17205179
APA StyleNguyen, T. Q., Longo, S., Cellura, M., Luu, L. Q., Bertoli, A., & Bua, L. (2024). Evaluating and Prioritizing Circular Supply Chain Alternatives in the Energy Context with a Holistic Multi-Indicator Decision Support System. Energies, 17(20), 5179. https://doi.org/10.3390/en17205179

