Retrofitting Biomass Combined Heat and Power Plant for Biofuel Production—A Detailed Techno-Economic Analysis †
Abstract
1. Introduction
2. System Description
3. Process Modeling
3.1. Biomass Pyrolysis Integrated with Gasification
3.2. Bio-Oil Production and Upgrading with Onsite Hydrogen Generation
3.3. BioMethane Generation with Renewables Integration
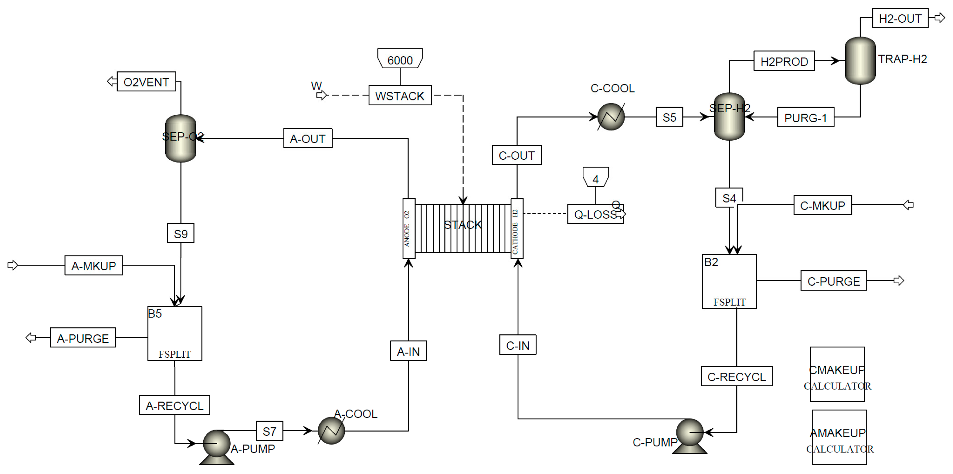
3.4. Polymer Electrolyte Membrane Electrolysis
4. Modeling Results
4.1. Baseline Scenario
4.2. Electrolyzers-Integrated Scenario
5. Economic Analysis
6. Discussion
7. Conclusions
Author Contributions
Funding
Data Availability Statement
Conflicts of Interest
Appendix A

References
- IEA. Global Energy and Climate Model; IEA: Paris, France, 2022. Available online: https://www.iea.org/reports/global-energy-and-climate-model (accessed on 27 December 2023).
- Fragkos, P.; van Soest, H.L.; Schaeffer, R.; Reedman, L.; Köberle, A.C.; Macaluso, N.; Evangelopoulou, S.; De Vita, A.; Sha, F.; Qimin, C.; et al. Energy system transitions and low-carbon pathways in Australia, Brazil, Canada, China, EU-28, India, Indonesia, Japan, Republic of Korea, Russia and the United States. Energy 2020, 216, 119385. [Google Scholar] [CrossRef]
- Scarlat, N.; Dallemand, J.; Taylor, N.; Banja, M. Brief on Biomass for Energy in the European Union; Sanchez Lopez, J., Avraamides, M., Eds.; Publications Office of the European Union: Luxembourg, 2019; ISBN 978-92-79-77235-1. [Google Scholar] [CrossRef]
- IEA. Technology Roadmap—Biofuels for Transport; License: CC BY 4.0; IEA: Paris, France, 2011; Available online: https://www.iea.org/reports/technology-roadmap-biofuels-for-transport (accessed on 27 December 2023).
- Van Dyk, S.; Su, J.; Mcmillan, J.D.; Saddler, J. Potential synergies of drop-in biofuel production with further co-processing at oil refineries. Biofuels Bioprod. Biorefin. 2019, 13, 760–775. [Google Scholar] [CrossRef]
- Kohl, T.; Laukkanen, T.P.; Järvinen, M.P. Integration of biomass fast pyrolysis and precedent feedstock steam drying with a municipal combined heat and power plant. Biomass Bioenergy 2014, 71, 413–430. [Google Scholar] [CrossRef]
- Karvonen, J.; Kunttu, J.; Suominen, T.; Kangas, J.; Leskinen, P.; Judl, J. Integrating fast pyrolysis reactor with combined heat and power plant improves environmental and energy efficiency in bio-oil production. J. Clean. Prod. 2018, 183, 143–152. [Google Scholar] [CrossRef]
- Kohl, T.; Teles, M.; Melin, K.; Laukkanen, T.; Järvinen, M.; Park, S.W.; Guidici, R. Exergoeconomic assessment of CHP-integrated biomass upgrading. Appl. Energy 2015, 156, 290–305. [Google Scholar] [CrossRef]
- Onarheim, K.; Lehto, J.; Solantausta, Y. Technoeconomic Assessment of a Fast Pyrolysis Bio-oil Production Process Integrated to a Fluidized Bed Boiler. Energy Fuels 2015, 29, 5885–5893. [Google Scholar] [CrossRef]
- Zetterholm, J.; Wetterlund, E.; Pettersson, K.; Lundgren, J. Evaluation of value chain configurations for fast pyrolysis of lignocellulosic biomass—Integration, feedstock, and product choice. Energy 2018, 144, 564–575. [Google Scholar] [CrossRef]
- Daraei, M.; Campana, P.-E.; Avelin, A.; Jurasz, J.; Thorin, E. Impacts of integrating pyrolysis with existing CHP plants and onsite renewable-based hydrogen supply on the system flexibility. Energy Convers. Manag. 2021, 243, 114407. [Google Scholar] [CrossRef]
- Björnsson, L.; Pettersson, M.; Börjesson, P.; Ottosson, P.; Gustavsson, C. Integrating bio-oil production from wood fuels to an existing heat and power plant—Evaluation of energy and greenhouse gas performance in a Swedish case study. Sustain. Energy Technol. Assess. 2021, 48, 101648. [Google Scholar] [CrossRef]
- Pettersson, M.; Olofsson, J.; Börjesson, P.; Björnsson, L. Reductions in greenhouse gas emissions through innovative co-production of bio-oil in combined heat and power plants. Appl. Energy 2022, 324, 119637. [Google Scholar] [CrossRef]
- Yang, Y.; Wang, J.; Chong, K.; Bridgwater, A.V. A techno-economic analysis of energy recovery from organic fraction of municipal solid waste (MSW) by an integrated intermediate pyrolysis and combined heat and power (CHP) plant. Energy Convers. Manag. 2018, 174, 406–416. [Google Scholar] [CrossRef]
- Mostafazadeh, A.K.; Solomatnikova, O.; Drogui, P.; Tyagi, R.D. A review of recent research and developments in fast pyrolysis and bio-oil upgrading. Biomass Convers. Biorefin. 2018, 8, 739–773. [Google Scholar] [CrossRef]
- Stefanidis, S.D.; Kalogiannis, K.G.; Lappas, A.A. Co-processing bio-oil in the refinery for drop-in biofuels via fluid catalytic cracking. Wiley Interdiscip. Rev. Energy Environ. 2018, 7, e281. [Google Scholar] [CrossRef]
- Raud, M.; Kikas, T.; Sippula, O.; Shurpali, N. Potentials and challenges in lignocellulosic biofuel production technology. Renew. Sustain. Energy Rev. 2019, 111, 44–56. [Google Scholar] [CrossRef]
- Piazzi, S.; Menin, L.; Antolini, D.; Patuzzi, F.; Baratieri, M. Potential to retrofit existing small-scale gasifiers through steam gasification of biomass residues for hydrogen and biofuels production. Int. J. Hydrogen Energy 2021, 46, 8972–8985. [Google Scholar] [CrossRef]
- Gustavsson, C.; Hulteberg, C. Co-production of gasification based biofuels in existing combined heat and power plants—Analysis of production capacity and integration potential. Energy 2016, 111, 830–840. [Google Scholar] [CrossRef]
- Naqvi, M.; Dahlquist, E.; Yan, J. Complementing existing CHP plants using biomass for production of hydrogen and burning the residual gas in a CHP boiler. Biofuels 2017, 8, 675–683. [Google Scholar] [CrossRef]
- Thunman, H.; Gustavsson, C.; Larsson, A.; Gunnarsson, I.; Tengberg, F. Economic assessment of advanced biofuel production via gasification using cost data from the GoBiGas plant. Energy Sci. Eng. 2019, 7, 217–229. [Google Scholar] [CrossRef]
- Holmgren, K.M.; Berntsson, T.S.; Andersson, E.; Rydberg, T. Comparison of integration options for gasification-based biofuel production systems—Economic and greenhouse gas emission implications. Energy 2016, 111, 272–294. [Google Scholar] [CrossRef]
- Salman, C.A.; Naqvi, M.; Thorin, E.; Yan, J. Gasification process integration with existing combined heat and power plants for polygeneration of dimethyl ether or methanol: A detailed profitability analysis. Appl. Energy 2018, 226, 116–128. [Google Scholar] [CrossRef]
- Brynda, J.; Skoblia, S.; Pohořelý, M.; Beňo, Z.; Soukup, K.; Jeremiáš, M.; Moško, J.; Zach, B.; Trakal, L.; Šyc, M.; et al. Wood chips gasification in a fixed-bed multi-stage gasifier for decentralized high-efficiency CHP and biochar production: Long-term commercial operation. Fuel 2020, 281, 118637. [Google Scholar] [CrossRef]
- Butera, G.; Jensen, S.H.; Ahrenfeldt, J.; Clausen, L.R. Techno-economic analysis of methanol production units coupling solid oxide cells and thermochemical biomass conversion via the TwoStage gasifier. Fuel Process. Technol. 2021, 215, 106718. [Google Scholar] [CrossRef]
- Costa, P.; Pinto, F.; André, R.N.; Marques, P. Integration of Gasification and Solid Oxide Fuel Cells (SOFCs) for Combined Heat and Power (CHP). Processes 2021, 9, 254. [Google Scholar] [CrossRef]
- Herdem, M.S. Performance investigation of a non-combustion heat carrier biomass gasifier for various reforming methods of pyrolysis products. Int. J. Green Energy 2022, 19, 62–71. [Google Scholar] [CrossRef]
- Samadi, S.H.; Ghobadian, B.; Nosrati, M. Prediction and estimation of biomass energy from agricultural residues using air gasification technology in Iran. Renew. Energy 2020, 149, 1077–1091. [Google Scholar] [CrossRef]
- Ramadhani, B.; Kivevele, T.; Kihedu, J.H.; Jande, Y.A.C. Catalytic tar conversion and the prospective use of iron-based catalyst in the future development of biomass gasification: A review. Biomass Convers. Biorefin. 2020, 12, 1369–1392. [Google Scholar] [CrossRef]
- Situmorang, Y.A.; Zhao, Z.; Yoshida, A.; Abudula, A.; Guan, G. Small-scale biomass gasification systems for power generation (<200 kW class): A review. Renew. Sustain. Energy Rev. 2020, 117, 109486. [Google Scholar] [CrossRef]
- Pio, D.; Tarelho, L. Industrial gasification systems (>3 MWth) for bioenergy in Europe: Current status and future perspectives. Renew. Sustain. Energy Rev. 2021, 145, 111108. [Google Scholar] [CrossRef]
- Mignard, D.; Pritchard, C. On the use of electrolytic hydrogen from variable renewable energies for the enhanced conversion of biomass to fuels. Chem. Eng. Res. Des. 2008, 86, 473–487. [Google Scholar] [CrossRef]
- Dossow, M.; Dieterich, V.; Hanel, A.; Spliethoff, H.; Fendt, S. Improving carbon efficiency for an advanced Biomass-to-Liquid process using hydrogen and oxygen from electrolysis. Renew. Sustain. Energy Rev. 2021, 152, 111670. [Google Scholar] [CrossRef]
- Salman, C.A.; Thorin, E.; Yan, J. Opportunities and limitations for existing CHP plants to integrate polygeneration of drop-in biofuels with onsite hydrogen production. Energy Convers. Manag. 2020, 221, 113109. [Google Scholar] [CrossRef]
- Iisa, K.; French, R.J.; Orton, K.A.; Dutta, A.; Schaidle, J.A. Production of low-oxygen bio-oil via ex situ catalytic fast pyrolysis and hydrotreating. Fuel 2017, 207, 413–422. [Google Scholar] [CrossRef]
- Happs, R.M.; Iisa, K.; Iii, J.R.F. Quantitative 13C NMR characterization of fast pyrolysis oils. RSC Adv. 2016, 6, 102665–102670. [Google Scholar] [CrossRef]
- Aspen Plus. Biomass Pyrolysis Modeling—Simplified Conversion with Excel and RYield. 2021. Available online: https://knowledgecenter.aspentech.com/item/kb/kA04P000000jEgSSAU?idx=4&AT_EPReference=Aspen%20Plus&AT_EVReference=12 (accessed on 27 December 2023).
- Spadaro, L.; Palella, A.; Frusteri, F.; Arena, F. Valorization of crude bio-oil to sustainable energy vector for applications in cars powering and on-board reformers via catalytic hydrogenation. Int. J. Hydrogen Energy 2015, 40, 14507–14518. [Google Scholar] [CrossRef]
- Dutta, A.S.; Sahir, A.H.; Tan, E.; Humbird, D.; Snowden-Swan, L.J.; Meyer, P.A.; Ross, J.; Sexton, D.; Yap, R.; Lukas, J. Process Design and Economics for the Conversion of Lignocellulosic Biomass to Hydrocarbon Fuels: Thermochemical Research Pathways with in Situ and ex Situ Upgrading of Fast Pyrolysis Vapors (No. PNNL-23823); Pacific Northwest National Laboratory (PNNL): Richland, WA, USA, 2015. [Google Scholar]
- Colbertaldo, P.; Aláez, S.L.G.; Campanari, S. Zero-dimensional dynamic modeling of PEM electrolyzers. Energy Procedia 2017, 142, 1468–1473. [Google Scholar] [CrossRef]
- Botsis, V. Development of a Stationary and a Preliminary Dynamic Model for Proton Exchange Membrane (PEM) Electrolyzer; Politecnico di Milano: Milan, Italy, 2019. [Google Scholar]
- Liu, G.; Larson, E.D.; Williams, R.H.; Kreutz, T.G.; Guo, X. Making Fischer−Tropsch Fuels and Electricity from Coal and Biomass: Performance and Cost Analysis. Energy Fuels 2011, 25, 415–437. [Google Scholar] [CrossRef]
- Holmgren, K.M.; Berntsson, T.S.; Andersson, E.; Rydberg, T. Perspectives on investment cost estimates for gasification-based biofuel production systems. Chem. Eng. Trans. 2015, 45, 427–432. [Google Scholar]
- Heyne, S.; Harvey, S. Impact of choice of CO2 separation technology on thermo-economic performance of Bio-SNG production processes. Int. J. Energy Res. 2014, 38, 299–318. [Google Scholar] [CrossRef]
- Kotowicz, J.; Węcel, D.; Jurczyk, M. Analysis of component operation in power-to-gas-to-power installations. Appl. Energy 2018, 216, 45–59. [Google Scholar] [CrossRef]
- Turton, R.; Bailie, R.C.; Whiting, W.B.; Shaeiwitz, J.A. Analysis, Synthesis and Design of Chemical Processes; Pearson Education: London, UK, 2008. [Google Scholar]
- Salkuyeh, Y.K.; Adams, T.A., II. A new power, methanol, and DME polygeneration process using integrated chemical looping systems. Energy Convers. Manag. 2014, 88, 411–425. [Google Scholar] [CrossRef]
- Peters, M.S.; Timmerhaus, K.D.; West, R.E. Plant Design and Economics for Chemical Engineers; McGraw-Hill: New York, NY, USA, 2003; Volume 4. [Google Scholar]
- Swedish Energy Agency—Wood Fuel and Peat Prices; Data Taken from 2022Q3. Available online: https://pxexternal.energimyndigheten.se/pxweb/sv/ (accessed on 27 December 2023).
- District Heating Prices—Swedish District Heating; [Data Taken from District Heat Price at Mälarenergi, Västerås 2022]. Available online: https://www.energiforetagen.se/statistik/fjarrvarmestatistik/fjarrvarmepriser/ (accessed on 27 December 2023).
- Gas Prices for Household Consumers—Bi-Annual Data (from 2007 Onwards), Eurostat. data taken from 2022-S1. Available online: https://ec.europa.eu/eurostat/databrowser/view/nrg_pc_202/default/table?lang=en (accessed on 27 December 2023).
- Trading Economics. Sweden Gasoline Prices. Available online: https://tradingeconomics.com/sweden/gasoline-prices (accessed on 1 July 2022).
- Salman, C.A.; Naqvi, M.; Thorin, E.; Yan, J. Impact of retrofitting existing combined heat and power plant with polygeneration of biomethane: A comparative techno-economic analysis of integrating different gasifiers. Energy Convers. Manag. 2017, 152, 250–265. [Google Scholar] [CrossRef]
- Larsson, A.; Gunnarsson, I.; Tengberg, F. The GoBiGas project-demonstration of the production of biomethane from biomass via gasification. Göteb. Energi 2018, 10, 1–101. [Google Scholar]
- Poluzzi, A.; Guandalini, G.; Guffanti, S.; Elsido, C.; Moioli, S.; Huttenhuis, P.; Rexwinkel, G.; Martelli, E.; Groppi, G.; Romano, M.C. Flexible Power & Biomass-to-Methanol plants: Design optimization and economic viability of the electrolysis integration. Fuel 2022, 310, 122113. [Google Scholar] [CrossRef]
- Onarheim, K.; Hannula, I.; Solantausta, Y. Hydrogen enhanced biofuels for transport via fast pyrolysis of biomass: A conceptual assessment. Energy 2020, 199, 117337. [Google Scholar] [CrossRef]
- Hillestad, M.; Ostadi, M.; Serrano, G.A.; Rytter, E.; Austbø, B.; Pharoah, J.; Burheim, O. Improving carbon efficiency and profitability of the biomass to liquid process with hydrogen from renewable power. Fuel 2018, 234, 1431–1451. [Google Scholar] [CrossRef]
- Long, S.P. Bioenergy—The slope of enlightenment. Global Change Biology. Bioenergy 2020, 12, 462–463. [Google Scholar]
- International Renewable Energy Agency. Green Hydrogen Cost Reduction: Scaling Up Electrolysers to Meet the 1.5 °C Climate Goal; International Renewable Energy Agency: Abu Dhabi, United Arab Emirates, 2020. [Google Scholar]
- Chen, H.; Yang, C.; Deng, K.; Zhou, N.; Wu, H. Multi-objective optimization of the hybrid wind/solar/fuel cell distributed generation system using Hammersley Sequence Sampling. Int. J. Hydrogen Energy 2017, 42, 7836–7846. [Google Scholar] [CrossRef]
- Zhang, T.; Yang, C.; Chen, H.; Sun, L.; Deng, K. Multi-objective optimization operation of the green energy island based on Hammersley sequence sampling. Energy Convers. Manag. 2020, 204, 112316. [Google Scholar] [CrossRef]
- Mälarenergi, A.B. Mälarenergi Cooperates with Mine Storage for Energy Storage. Blog—The Journey to Zero. 2 February 2022. Available online: https://blogg.malarenergi.se/malarenergi-samarbetar-med-mine-storage-for-energilagring/ (accessed on 27 December 2023).
- Northvolt. Northvolt & Mälarenergi Partner to Deploy Battery Energy Storage for EV Charging. 26 November 2019. Available online: https://northvolt.com/articles/northvolt-malarenergi-partner/ (accessed on 27 December 2023).

















| Ultimate Analysis of the Feedstock | Product Yield for the Pyrolysis | ||
|---|---|---|---|
| Carbon | 49.66% | H2 | 0.0000 |
| Hydrogen | 6.31% | CO | 0.0582 |
| Oxygen | 43.55% | CO2 | 0.0603 |
| Nitrogen | 0.10% | CH4 | 0.0028 |
| Sulfur | 0.08% | C2H4 | 0.0028 |
| Ash | 0.30% | Acetic Acid, C2H4O2 | 0.1107 |
| Acetone, C3H6O | 0.1272 | ||
| LHV | 17.3 MJ/kg | M-Cresol, C7H8O | 0.0398 |
| Coniferyl Aldehyde, C10H10O3 | 0.0068 | ||
| Guaiacol, C7H8O2 | 0.2680 | ||
| Levoglucosan, C6H10O5 | 0.0440 | ||
| Furfural, C5H4O2 | 0.0294 | ||
| Water, H2O | 0.1480 | ||
| Char | 0.0968 | ||
| Operating Parameters of the Hydrotreatment Reactor | |
|---|---|
| Temperature | 400 °C |
| Pressure | 105 bar |
| Chemical reactions considered in the Hydrotreatment reactor | |
| 1 | Acetic Acid+ 2 H2 = Ethanol+ H2O |
| 2 | Furfural + 3 H2 = Tetrahydrofurfuryl alcohol |
| 3 | Levoglucosan + H2 + H2O = Sorbitol |
| 4 | H2 + M-Cresol = Toluene + H2O |
| 5 | 4 H2 + M-Cresol = Methylcyclohexane + H2O |
| 6 | Guaiacol + 6 H2 = Cyclohexane + 2 H2O+ CH4 |
| 7 | Guaiacol + 3 H2 = 2 H2O+ CH4+ Benzene |
| 8 | Benzene + 3 H2 = Cyclohexane |
| 9 | Coniferyl Aldehyde + 2 H2 = Toluene + 2 CO+ CH4+ H2O |
| 10 | Toluene + 3 H2 = Methylcyclohexane |
| 11 | Coniferyl Aldehyde + 3 H2 = Ethylbenzene + CO2+ CH4+ H2O |
| Block Name | Specifications | |
|---|---|---|
| Steam reformer (RGibbs) | Pressure | −0.20 bar |
| Temperature | 800 °C | |
| HT-WGS (REquil) | Pressure drop | −0.35 bar |
| Inlet temperature | 340 °C | |
| Reactions | CO + H2O = CO2 + H2 | |
| LT-WGS (REquil) | Pressure drop | −0.35 bar |
| Inlet temperature | 220 ℃ | |
| Reactions | CO + H2O = CO2 + H2 | |
| Methanation reactor (REquil) | Pressure | 30 bar |
| Temperature | 360 °C | |
| Reactions | CO + H2 = CH4 + H2O CO2 +4 H2 = CH4 + 2H2O CO + H2O = CO2 + H2 | |
| Biomass to Pyrolyzer (kg/h) | Bio-Oil Production (kg/h) | Lower Heating Value of Biomethane (kWh/kg) | Biomethane Production | Carbon Efficiency (%) | Required PEM Stack Size (kW) |
|---|---|---|---|---|---|
| Baseline scenario | |||||
| 15 | 4.8 | 10.1 | 11.3 | 40.6 | / |
| 30 | 9.5 | 10.1 | 12.5 | 43.9 | / |
| 45 | 14.2 | 10.1 | 13.5 | 45.7 | / |
| Electrolyzers-integrated scenario | |||||
| 15 | 4.8 | 10.1 | 33.3 | 95.7 | 672 |
| 30 | 9.6 | 10.1 | 37.7 | 93.8 | 795 |
| 45 | 14.4 | 10.1 | 42.4 | 92.9 | 923 |
| Equipment | Base Capacity | Base Cost (Million €) | Base Year | Capacity Scaling Factor | BOP Cost Factor | Installation Cost Factor | Indirect Cost (% of TDC) | Ref. |
|---|---|---|---|---|---|---|---|---|
| Biomass preparation | 198.1 ton/h (biomass) | 3.5 | 2007 | 0.62 | 0.16 | included | 32 | [42] |
| Biomass dryer | 204,131 lb/h (biomass) | 0.1 | 2011 | 0.8 | included | 1.0 | 60 | [39] |
| Fast pyrolysis reactor | 2000 ton (biomass) /day | 6.9 | 2011 | 0.5 | 3.6 | 2.1 | 60 | [39] |
| Condensation and Separation | 310,342 lb/h (pyrolysis vapor) | 1.1 | 2013 | 0.6 | 4.8 | 0.92 | 60 | [39] |
| Hydrotreating | 56,010 lb/h (crude bio-oil) | 4.8 | 2013 | 1.0 | 1.0 | 0.67 | 60 | [39] |
| Oil fractionation | 46,446 lb/h (upgraded oil) | 0.5 | 2013 | 0.7 | 2.8 | 1.5 | 60 | [39] |
| Steam reformer | 31,000 kmol/h (syngas at exit) | 93.7 | 2007 | 0.9 | included | included | included | [42] |
| WGS reactor (two stages) | 815 MW (dried biomass LHV) | 8.4 | 2007 | 0.67 | 0.16 | included | included | [42] |
| PSA | 5218 Lb/h | 0.98 | 2013 | 0.6 | included | 1.8 | 60 | [39] |
| Compressor (H2 and methane) | 10 MW | 6.3 | 2007 | 0.67 | included | included | 32 | [43] |
| Gasifier (CFB) | 483 MW biomass LHV | 173 | 2007 | 0.5 | included | included | Included | [42] |
| MEA CO2 removal | 0.5 kg/s CO2 removal | 5.2 | 2010 | 0.7 | included | included | 20 | [44] |
| Gas drying | 21 kg/h H2O removal | 0.074 | 2004 | 0.67 | included | included | 20 | [44] |
| Electrolyzer | 1 MW | 1.0 | 2018 | 1.0 | included | included | included | [45] |
| Parameters | Value | Ref. |
|---|---|---|
| Project economic life, years | 20 | Assumed |
| Construction period, years | 3 | [46] |
| Equity, % of TCI | 60 | Assumed |
| Loan interest, % | 10 | [47] |
| Loan term, years | 10 | [23] |
| Discount rate, % | 10 | [23] |
| Retrofitting cost, % of FCI | 20 | Assumed |
| Working capital, % of FCI | 15 | [48] |
| O&M cost, % of FCI | 4 | [46] |
| Operating hours, h/year | 7884 | [39] |
| Prices (exclude tax) | ||
| Biomass price, €/MWh | 20 | [49] |
| Electricity, €/MWh | 82 | [50] |
| Natural gas price, €/MWh | 75 | [51] |
| Gasoline price, €/L | 1.37 | [52] |
Disclaimer/Publisher’s Note: The statements, opinions and data contained in all publications are solely those of the individual author(s) and contributor(s) and not of MDPI and/or the editor(s). MDPI and/or the editor(s) disclaim responsibility for any injury to people or property resulting from any ideas, methods, instructions or products referred to in the content. |
© 2024 by the authors. Licensee MDPI, Basel, Switzerland. This article is an open access article distributed under the terms and conditions of the Creative Commons Attribution (CC BY) license (https://creativecommons.org/licenses/by/4.0/).
Share and Cite
Chen, H.; Dahlquist, E.; Kyprianidis, K. Retrofitting Biomass Combined Heat and Power Plant for Biofuel Production—A Detailed Techno-Economic Analysis. Energies 2024, 17, 522. https://doi.org/10.3390/en17020522
Chen H, Dahlquist E, Kyprianidis K. Retrofitting Biomass Combined Heat and Power Plant for Biofuel Production—A Detailed Techno-Economic Analysis. Energies. 2024; 17(2):522. https://doi.org/10.3390/en17020522
Chicago/Turabian StyleChen, Hao, Erik Dahlquist, and Konstantinos Kyprianidis. 2024. "Retrofitting Biomass Combined Heat and Power Plant for Biofuel Production—A Detailed Techno-Economic Analysis" Energies 17, no. 2: 522. https://doi.org/10.3390/en17020522
APA StyleChen, H., Dahlquist, E., & Kyprianidis, K. (2024). Retrofitting Biomass Combined Heat and Power Plant for Biofuel Production—A Detailed Techno-Economic Analysis. Energies, 17(2), 522. https://doi.org/10.3390/en17020522

