Dynamic Modelling of Data Center Waste Heat Potential Integration in District Heating in Latvia
Abstract
1. Introduction
2. Literature Review
2.1. Data Centers as Heat Energy Producers
2.2. Evaluation of Heat Production
2.3. Aim and Scope of the Article
3. Methodology
3.1. Waste Heat Potential Determination
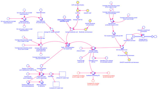
3.2. SD Submodule of Waste Heat Recovery and Integration in the National Scale SD Model
- —capital investment in data centers, EUR/MWh,
- —data center investments, EUR/MW,
- AESF—a fraction of available EU funding,
- CS—price change fraction,
- TDC—technical life cycle of heat pumps, years,
- OHDC—DC heat pump working hours, hours/year.
- —investment decision for the installation of a data center waste heat recovery system, MW/year,
- IF—investment fraction for data center waste heat recovery systems,
- KII—total annual investment, GWh/year,
- ST—lack of heat energy, GWh/year,
- PL—order time, years.
4. Results
5. Discussion and Conclusions
Author Contributions
Funding
Data Availability Statement
Conflicts of Interest
References
- European Parliament and the Council of the European Union. Decision (EU) 2022/2481 of the European Parliament and of the Council of 14 December 2022 Establishing the Digital Decade Policy Programme 2030. 2022. Available online: https://eur-lex.europa.eu/eli/dec/2022/2481/oj (accessed on 14 December 2023).
- European Commission. Communication from the Commission to the European Parliament, the Council, the European Economic and Social Committee and the Committee of the Regions Updating the 2020 New Industrial Strategy: Building a Stronger Single Market for Europe’s Recovery. Available online: https://eur-lex.europa.eu/legal-content/EN/TXT/?uri=CELEX%3A52021SC0352 (accessed on 14 December 2023).
- Geng, H. Data Centers-Strategic Planning, Design, Construction, and Operations. In Data Center Handbook; Wiley: Hoboken, NJ, USA, 2014. [Google Scholar] [CrossRef]
- Wahlroos, M.; Pärssinen, M.; Rinne, S.; Syri, S.; Manner, J. Future views on waste heat utilization—Case of data centers in Northern Europe. Renew. Sustain. Energy Rev. 2018, 82, 1749–1764. [Google Scholar] [CrossRef]
- Lu, T.; Lü, X.; Välisuo, P.; Zhang, Q.; Clements-Croome, D. Innovative approaches for deep decarbonization of data centers and building space heating networks: Modeling and comparison of novel waste heat recovery systems for liquid cooling systems. Appl. Energy 2024, 357, 122473. [Google Scholar] [CrossRef]
- Luo, Y.; Andresen, J.; Clarke, H.; Rajendra, M.; Maroto-Valer, M. A decision support system for waste heat recovery and energy efficiency improvement in data centres. Appl. Energy 2019, 250, 1217–1224. [Google Scholar] [CrossRef]
- Energy Efficiency in Industry—Markus Blesl, Alois Kessler—Google Grāmatas. Available online: https://books.google.com.hk/books/about/Energy_Efficiency_in_Industry.html?id=1aSDzgEACAAJ&redir_esc=y (accessed on 19 December 2023).
- Li, J.; Yang, Z.; Li, H.; Hu, S.; Duan, Y.; Yan, J. Optimal schemes and benefits of recovering waste heat from data center for district heating by CO2 transcritical heat pumps. Energy Convers. Manag. 2021, 245, 114591. [Google Scholar] [CrossRef]
- Pakere, I.; Gravelsins, A.; Lauka, D.; Blumberga, D. Will there be the waste heat and boiler house competition in Latvia? Assessment of industrial waste heat. Smart Energy 2021, 3, 100023. [Google Scholar] [CrossRef]
- Ziemele, J.; Dace, E. An analytical framework for assessing the integration of the waste heat into a district heating system: Case of the city of Riga. Energy 2022, 254, 124285. [Google Scholar] [CrossRef]
- Jang, Y.; Lee, D.; Kim, J.; Ham, S.H.; Kim, Y. Performance characteristics of a waste-heat recovery water-source heat pump system designed for data centers and residential area in the heating dominated region. J. Build. Eng. 2022, 62, 105416. [Google Scholar] [CrossRef]
- He, Z.; Ding, T.; Liu, Y.; Li, Z. Analysis of a district heating system using waste heat in a distributed cooling data center. Appl. Therm. Eng. 2018, 141, 1131–1140. [Google Scholar] [CrossRef]
- Keskin, I.; Soykan, G. Optimal cost management of the CCHP based data center with district heating and district cooling integration in the presence of different energy tariffs. Energy Convers. Manag. 2022, 254, 115211. [Google Scholar] [CrossRef]
- Oró, E.; Taddeo, P.; Salom, J. Waste heat recovery from urban air cooled data centres to increase energy efficiency of district heating networks. Sustain. Cities Soc. 2019, 45, 522–542. [Google Scholar] [CrossRef]
- Huang, P.; Copertaro, B.; Zhang, X.; Shen, J.; Löfgren, I.; Rönnelid, M.; Fahlen, J.; Andersson, D.; Svanfeldt, M. A review of data centers as prosumers in district energy systems: Renewable energy integration and waste heat reuse for district heating. Appl. Energy 2020, 258, 114109. [Google Scholar] [CrossRef]
- Güğül, G.N.; Gökçül, F.; Eicker, U. Sustainability analysis of zero energy consumption data centers with free cooling, waste heat reuse and renewable energy systems: A feasibility study. Energy 2023, 262, 125495. [Google Scholar] [CrossRef]
- Oró, E.; Allepuz, R.; Martorell, I.; Salom, J. Design and economic analysis of liquid cooled data centres for waste heat recovery: A case study for an indoor swimming pool. Sustain. Cities Soc. 2018, 36, 185–203. [Google Scholar] [CrossRef]
- Pan, Q.; Peng, J.; Wang, R. Application analysis of adsorption refrigeration system for solar and data center waste heat utilization. Energy Convers. Manag. 2021, 228, 113564. [Google Scholar] [CrossRef]
- Cheung, H.; Wang, S.; Zhuang, C.; Gu, J. A simplified power consumption model of information technology (IT) equipment in data centers for energy system real-time dynamic simulation. Appl. Energy 2018, 222, 329–342. [Google Scholar] [CrossRef]
- Deymi-Dashtebayaz, M.; Valipour-Namanlo, S. Thermoeconomic and environmental feasibility of waste heat recovery of a data center using air source heat pump. J. Clean. Prod. 2019, 219, 117–126. [Google Scholar] [CrossRef]
- Cho, J.; Yang, J.; Lee, C.; Lee, J. Development of an energy evaluation and design tool for dedicated cooling systems of data centers: Sensing data center cooling energy efficiency. Energy Build. 2015, 96, 357–372. [Google Scholar] [CrossRef]
- Zajacs, A.; Bogdanovičs, R.; Zeiza-Seleznova, A.; Valančius, R.; Zemītis, J. Integration of decentralized solar collectors into a district heating system. Sustain. Cities Soc. 2022, 83, 103920. [Google Scholar] [CrossRef]
- Technology Data-Energy Plants for Electricity and District Heating Generation. Available online: http://www.ens.dk/teknologikatalog (accessed on 19 December 2023).
- Jovet, Y.; Lefèvre, F.; Laurent, A.; Clausse, M. Combined energetic, economic and climate change assessment of heat pumps for industrial waste heat recovery. Appl. Energy 2022, 313, 118854. [Google Scholar] [CrossRef]
- Lotfi, H.; Khodaei, A. Levelized cost of energy calculations for microgrids. In Proceedings of the IEEE Power and Energy Society General Meeting, Boston, MA, USA, 17–21 July 2016. [Google Scholar] [CrossRef]
- Pakere, I.; Gravelsins, A.; Lauka, D.; Bazbauers, G.; Blumberga, D. Linking energy efficiency policies toward 4th generation district heating system. Energy 2021, 234, 121245. [Google Scholar] [CrossRef]
- Liao, H.; Peng, Y.; Wang, F.Z.; Zhang, T. Understanding energy use growth: The role of investment-GDP ratio. Struct. Chang. Econ. Dyn. 2022, 63, 15–24. [Google Scholar] [CrossRef]
- Komersantu Peļņa vai Zaudējumi pēc Nodokļiem un Neto Apgrozījums pa Darbības Veidiem (NACE 2. Red.), (milj. eiro)—Laika Periods. PxWeb. Available online: https://data.stat.gov.lv/pxweb/lv/OSP_PUB/START__ENT__UA__UFF/UFF030/table/tableViewLayout1/ (accessed on 14 December 2023).
- Bruto Kapitālieguldījumi pa Darbības Veidiem (Faktiskajās Cenās, Tūkst. Eiro)|Oficiālās Statistikas Portāls. Available online: https://stat.gov.lv/lv/statistikas-temas/uznemejdarbiba/finanses/tabulas/ufi010c-bruto-kapitalieguldijumi-pa-darbibas (accessed on 14 December 2023).
- Iekšzemes Kopprodukts Pavisam, uz Vienu Iedzīvotāju un uz Vienu Nodarbināto 1995–2022. PxWeb. Available online: https://data.stat.gov.lv/pxweb/lv/OSP_PUB/START__VEK__IK__IKP/IKP010 (accessed on 14 December 2023).
- Volkova, A.; Koduvere, H.; Pieper, H. Large-scale heat pumps for district heating systems in the Baltics: Potential and impact. Renew. Sustain. Energy Rev. 2022, 167, 112749. [Google Scholar] [CrossRef]









Disclaimer/Publisher’s Note: The statements, opinions and data contained in all publications are solely those of the individual author(s) and contributor(s) and not of MDPI and/or the editor(s). MDPI and/or the editor(s) disclaim responsibility for any injury to people or property resulting from any ideas, methods, instructions or products referred to in the content. |
© 2024 by the authors. Licensee MDPI, Basel, Switzerland. This article is an open access article distributed under the terms and conditions of the Creative Commons Attribution (CC BY) license (https://creativecommons.org/licenses/by/4.0/).
Share and Cite
Pakere, I.; Goncarovs, K.; Grāvelsiņš, A.; Zirne, M.A. Dynamic Modelling of Data Center Waste Heat Potential Integration in District Heating in Latvia. Energies 2024, 17, 445. https://doi.org/10.3390/en17020445
Pakere I, Goncarovs K, Grāvelsiņš A, Zirne MA. Dynamic Modelling of Data Center Waste Heat Potential Integration in District Heating in Latvia. Energies. 2024; 17(2):445. https://doi.org/10.3390/en17020445
Chicago/Turabian StylePakere, Ieva, Kirils Goncarovs, Armands Grāvelsiņš, and Marita Agate Zirne. 2024. "Dynamic Modelling of Data Center Waste Heat Potential Integration in District Heating in Latvia" Energies 17, no. 2: 445. https://doi.org/10.3390/en17020445
APA StylePakere, I., Goncarovs, K., Grāvelsiņš, A., & Zirne, M. A. (2024). Dynamic Modelling of Data Center Waste Heat Potential Integration in District Heating in Latvia. Energies, 17(2), 445. https://doi.org/10.3390/en17020445

