Next Article in Journal
Assessing the Sustainability Reporting Transparency and Engagement of European Energy Companies
Previous Article in Journal
Remaining Useful Life Estimation of Lithium-Ion Batteries Based on Small Sample Models
 
 
Font Type:
Arial Georgia Verdana
Font Size:
Aa Aa Aa
Line Spacing:
Column Width:
Background:
Article

Optimization of Division and Reconfiguration Locations of the Medium-Voltage Power Grid Based on Forecasting the Level of Load and Generation from Renewable Energy Sources

1
Department of Power Engineering, Faculty of Electrical Engineering and Computer Science, Lublin University of Technology, Nadbystrzycka St. 38D, 20-618 Lublin, Poland
2
Department of Power Electronics and Electrical Machines, Faculty of Electrical and Control Engineering, Gdansk University of Technology, 80-233 Gdansk, Poland
3
Gdansk Division, Institute of Power Engineering—National Research Institute, 01-330 Warszawa, Poland
*
Author to whom correspondence should be addressed.
Energies 2024, 17(19), 4933; https://doi.org/10.3390/en17194933
Submission received: 29 August 2024 / Revised: 20 September 2024 / Accepted: 28 September 2024 / Published: 2 October 2024
(This article belongs to the Section F5: Artificial Intelligence and Smart Energy)

Abstract

The article addresses challenges in optimizing the operation of medium voltage networks, emphasizing optimizing network division points and selecting the best network configuration for minimizing power and energy losses. It critically reviews recent research on the issue of network configuration optimization. The optimization of the medium voltage power grid reconfiguration process was carried out using known optimization tools. The novelty lies in the inclusion of a probabilistic approach in the decision-making process in forecasting loads and generation from renewable energy sources (RES). Optimization studies utilizing heuristic optimization methods were completed, and an algorithm was developed for forecasting load and power generated from RES based on historical data and current weather data obtained from weather API. The solution proposed in the article allows multiple applications, including optimizing network division points’ locations (which decreases financial costs of modernizing network infrastructure) as well as improving the reconfiguration process, resulting in lower power losses while maintaining voltage requirements.

1. Introduction

This article concerns medium voltage power networks, which operate in Poland at a nominal voltage level of 15 kV. Distribution network operators in Poland strive to maintain a radial MV network layout, mainly due to the limitation of short-circuit current values. However, radial networks do not ensure the appropriate level of flexibility of network operation and continuity of supply to consumers. The solution to this problem is the construction of the MV network as a closed network (mesh, double-sided) and the introduction of division points that preserve the radial character of the network.
Physically, a division point is a location on the network equipped with a circuit breaker that remains open during normal network operation. It closes during emergencies to ensure continuity of supply to customers who have lost power from the primary source.
Various configurations are provided for medium voltage networks allowing for maintaining the continuity of electricity supply in the event of a failure. The “configuration of the power network” is to denote here a specific arrangement of a given network structure, obtained by changing the state of circuit breakers. In practice, such a change in the network configuration is implemented by using network division points. The location of network division points is usually constant, and switching is performed only in the event of a failure, in order to maintain the continuity of electricity supply.
The problem of selecting the optimal configuration of medium voltage networks, particularly the determination of the optimal location for network division points, has been a topic of scientific research and publications for a long period of time, both in Poland [1,2,3,4,5,6] and worldwide [7,8]. However, to the authors’ knowledge, the solutions described in the literature on the subject have not been translated into practical applications. The issue of selecting the optimal location of network division points is sometimes marginalized by distribution system operators (DSOs) and treated as a purely academic problem with no practical significance. Therefore, the network division points remain unchanged in practice. Meanwhile, in addition to its original function, i.e., limiting the level of short-circuit power in the medium-voltage network, correctly locating network division points may also reduce power and energy losses, improve the reliability of the network’s operation, reduce the costs of electricity distribution, and improve network operating parameters such as voltage levels and power quality indicators [9].
Initially, mathematical relationships based on derivatives of functions were used to solve the optimization problem. Currently, various types of optimization algorithms based on heuristics are used.
In recent years, the issue of optimal network configuration has once again become a topic of interest for scientists and distribution system operators. Medium voltage distribution networks are expanded and modernized every year. They are characterized by numerous branches and often connect to various types of distributed generation sources. Due to the high variability of load profiles and generation connected to the power grid, the functioning of the power system is non-deterministic. The increasing saturation of renewable energy sources or energy storage in MV networks causes a change in the nature of their operation. Therefore, distribution networks with built-in functionality enabling frequent configuration changes are much more efficient than networks with layout unchanged for most of the year.
The justification for undertaking this type of research is also the fact that DSOs, in order to counteract the negative effects resulting from the continuous increase in the number and capacity of RES in their networks, are gradually increasing financial resources allocated to modernizing their network resources. When planning modernization, they are increasingly willing to install remotely controlled switching equipment. This has an enormous potential for the process of planning network modernization (optimization of network split points) and automatic network reconfiguration algorithms.
This work is the result of a cooperation with one of the Polish DSOs to develop and implement a concept for optimal control of a selected network area using available hardware resources and databases.

2. Literature Review

The issue of configuration changes in medium voltage networks has been studied for a long period of time, with the review of the most recent research output showing that it remains an important and currently relevant issue in the field of power engineering. Previous research has focused on the main function of network configuration changes, i.e., minimizing power and energy losses [10].
Various optimization methods are used in the process of reconfiguration of the medium voltage distribution networks [11]. Optimization methods can be classified as classical methods, heuristic methods, and hybrid methods. Classical optimization methods consist of searching for an optimal solution in a given space starting from a selected starting point and searching for the minimum of the objective function in its vicinity. Heuristic optimization methods are an alternative to the classical optimization methods and allow for solving various types of problems that cannot be solved using classical methods or when the use of these methods is too time-consuming [12]. Hybrid optimization methods combine the features of classical and heuristic methods to eliminate the unfavorable or enhance favorable features of classical and heuristic methods. Heuristic optimization methods cope better than classical ones with complex problems of network configuration changes and are thus more often used. The most used algorithms include the following: particle swarm optimization (PSO) [13,14], genetic algorithm (GA) [15,16], and tabu search algorithm (TS) [17]. It is also worth mentioning algorithms such as the spinning tree algorithm [18] and single-commodity flow and multi-commodity flow [19], which are also used in the process of optimizing the MV network configuration.
In [20], the grasshopper optimization algorithm (GOA) was used to optimize the network configuration, utilizing the analogy to the natural behavior of a grasshopper. The aim of the research was to determine the optimal location of switches that can be used to change the network configuration in order to minimize power losses in the system. The simulation results showed that network reconfiguration reduced power losses in the system by approximately 38%. The conclusions from this study indicate that the grasshopper optimization algorithm achieves better results than other optimization methods (mentioned in the publication [20]). However, as the simulation studies were carried out on a relatively small, 33-node network model, it remains uncertain whether the algorithm would also work on a larger network model. Moreover, the study did not take into account renewable energy sources, which have a significant impact on the operation of modern distribution networks.
A multi-criteria particle swarm optimization (PSO) study [21] presents an effective way to improve the operating parameters of a distribution network. The network reconfiguration allowed for a change in the network division points while maintaining the radial structure of the network and ensuring power supply to all connected loads. The goal was to minimize power losses in the network while improving the voltage profile of the system. The results proved the effectiveness of the proposed solution with power losses reduced by approximately 30% and a significant improvement in the voltage profile. For their example, the authors obtained promising results, but the tested network model was also relatively small and did not take RES into account.
Renewable energy sources were included in other studies on changes in the configuration of the medium-voltage power grid [22,23], with [23] discussing the use of a genetic algorithm to optimize the network configuration in order to improve its efficiency. Simulation studies were carried out on a network model compatible with distributed generation. Improving network efficiency came down to reducing power losses in the network and improving the voltage profile. Simulation studies using a genetic algorithm showed opportunities to reduce power losses and improve the voltage profile. This study, however, contains several shortcomings and unjustified generalizations. The paper does not present details on how to model power generated from RES. Moreover, it was found that renewable energy sources connected to the grid had a positive effect on reducing power losses and improving the voltage profile. This is true only within a limited range of network operation and is a function of numerous variables, including network configuration, RES saturation level, and load variability profiles.
Another study [24] presented the possibilities of increasing the efficiency of the network by modifying its topology. Improving network efficiency came down to optimizing the configuration using the BPSO (binary PSO) optimization algorithm to minimize active power losses in the network. Simulation tests showed the possibility of reducing power losses in the network by approximately 34%; an improvement in the voltage profile was also observed. This approach to increasing network efficiency seems correct and effective. However, it is worth conducting similar research using a larger network model with a high concentration of RES to confirm the effectiveness of the developed algorithm.
In [25], the problem of reconfiguration of a power grid working with renewable energy sources was raised. The authors rightly noticed the uncertainties related to generating power from RES, forecasting them based on the probability distribution. The disadvantages of the proposed solution include the fact that typical probability distributions are not always reflected in reality. Moreover, neither historical data nor current weather data were fully utilized in the study.
The research described in [26] presented a methodology for reconfiguring a distribution network operating with distributed generation with the aim of minimizing energy losses. The study was carried out on a small network model using a dragonfly optimization algorithm. A daily simulation was performed, and the daily energy losses were effectively reduced. The approach used to reconfigure the network and reduce daily losses was successful. However, the tests were carried out on a small network model. Confirmation of the results on a larger part of the real distribution network was lacking.
The paper [27] presents the process of distribution network reconfiguration and reactive power compensation using the hybrid simulated annealing—minimum spanning tree algorithm. The study considered node load variations according to a Gaussian distribution and wind farm generation variations according to a Weibull distribution. Daily load curves for weekday and weekend days and the presence of solar panels were also taken into account. The study showed that the hybrid method gave significantly better results than the simulated annealing method. The results of the study confirm the effectiveness of the developed approach, but again it was only carried out on a small grid model.
Authors of [28] addressed, among other things, the issue of reconfiguring the power grid and forecasting the level of power generation from RES. The authors correctly perceived and described the problem of uncertainty in solar and wind energy generation. The research was based on randomly generated scenarios. However, the method for forecasting power from renewable energy sources is not specified or clearly described.
The paper [29] presents a network configuration optimizations process aimed at minimizing active power losses using an improved radial maintenance algorithm (IRMA). The authors of the paper highlight the high performance and efficiency of the algorithms developed, but the research is carried out on very small network models.
The paper [30] presents a process for optimizing the performance of a distribution network cooperating with distributed generation sources. A multi-criteria optimization using the horned lizard optimization algorithm (HLOA) is proposed. The developed approach is interesting because it uses Monte Carlo simulation (MCS) based on probability density functions (PDF) together with a scenario reduction algorithm (SRA). Furthermore, the research incorporates a probabilistic approach to predict, among other things, the power generated by photovoltaic sources. They make use of well-known mathematical models that define the variance distributions of random phenomena. The results obtained are promising, but again, the research has only been carried out on small test grid models.
None of the medium-voltage network configuration optimization methods described above used current, online weather data correlated with the location of the RES sources to predict the generation level of the RES sources. A summary of the literature review and the algorithms used in specific studies on the problems and optimization of MV network configuration is presented in Table 1.
The analysis of the subject literature prompted the authors to develop their own algorithm optimizing the network reconfiguration process, taking into account load forecasting and generated power based on current and historical load and generation data and current data from weather services. The authors did not find a description of similar studies in the literature. In their considerations, the authors omitted the financial aspect resulting from the need to install and increase the wear of switches. The initial assumption was to use the developed methodology to optimize the number and location of switches enabling remote network reconfiguration. The solution developed as a result of this study can be used, in addition to the aforementioned functionality, to optimize the structure of the power grid.
This article presents an original approach to the process of optimizing the operation of medium voltage networks using heuristic optimization methods and a statistical and probabilistic approach. Algorithms for forecasting the load of transformer stations and generation from renewable energy sources were developed. The algorithm for forecasting the load of transformer stations used historical measurement data and determined the probability of a specific level of received power using the Monte Carlo method. The algorithm for forecasting generation from RES (photovoltaic and wind) used historical measurement data and current weather data obtained from weather API interfaces (Solcast API and OpenWeatherMap API). The use of heuristic optimization methods combined with a statistical and probabilistic approach and the use of current weather data to forecast the power generated from RES present an innovative approach to the process of optimizing the operation of medium voltage networks.

3. Methodology

The process of optimizing the operation of the medium voltage network was carried out using heuristic optimization methods. Heuristic optimization methods are an alternative to classical methods of solving optimization problems, enabling solving various types of problems that cannot be solved using classical methods or when the use of those methods is too time-consuming or labor-intensive.
Heuristic optimization methods are currently used more frequently than classical methods due to the high complexity of problems occurring in the field of power engineering. They are used to solve problems of optimal energy flow, minimize various types of costs, and solve problems of shipping economy and multilateral systems [31,32,33].
The cuckoo search algorithm [34] was selected due to its relatively easy implementation and high effectiveness in solving problems in the field of power engineering. The cuckoo search algorithm mimics the aggressive reproductive strategy used by cuckoos, which involves laying eggs in other birds’ nests. In order to increase the efficiency of exploring the solution space, the cuckoo search algorithm was extended using a jumping mechanism based on the Lévy distribution. The Lévy distribution is a continuous probability distribution for non-negative random variables. The step size in the Lévy distribution is called the “Lévy flight.” A Lévy flight is a random walk in a discrete space, in which the step length is determined based on the Lévy distribution.
The cuckoo algorithm is based on three idealized principles [34]:
  • Each cuckoo lays one egg and drops it into a randomly selected nest;
  • The best nests with high egg quality are passed on to the next generation;
  • The number of available nests is constant, and an egg dropped by a cuckoo is detected with a certain probability.
Optimization studies were conducted on a network model reflecting a real fragment of the national MV power grid, a part of the energy region of one of the Polish DSOs. The network model was selected due to the desire to conduct research using a real fragment of the medium voltage distribution network typical of solutions used in the Polish National Power System. In addition, it allowed for the use of real historical data obtained courtesy of the distribution network operator. This approach allowed for obtaining verifiable research results and facilitated the validation of the effectiveness of the developed approach for the network operation optimization process. The basic data of the modeled network are presented in Table 2.
The network diagram adopted for the research is shown in Figure 1.
The research procedure was divided into two parts. In the first part of the research procedure, a model of the medium-voltage power grid was prepared, and calculations of power flows were conducted, as well as the preliminary optimization of the network configuration, the main goal of which was to determine the optimal places for dividing the network. The optimized power grid model was used in the second part of the research procedure, where simulation tests were carried out in which changes were made to the network operating system in response to changes in its operating conditions. The simulation studies took into account the variability of demand and generation using the historical measurement data and current weather data.
The course of the first part of the research procedure can be presented in the form of the following algorithm:
  • Preparation of a power grid model;
  • Power flow calculations for the base model;
  • Update with the data on power generated from RES in the network model, which was determined for each source based on historical data;
  • Update with the data on power demand in the network model, which was determined for each MV/LV transformer based on historical data;
  • Initialization of the optimization procedure;
  • Determining the optimal solution.
The second part of the research procedure run according to the following algorithm:
  • Loading the power grid model obtained in the first part of the research procedure;
  • Performing power flow calculations;
  • Initialization of the optimization procedure;
  • Determining the optimal solution;
  • Comparison of the results obtained in the research procedure with the results obtained from power flow calculations.
The following assumptions were made for the optimization studies:
  • Varying load levels in the network;
  • Varying level of power generated from RES;
  • Photovoltaic and wind sources are connected to the grid;
  • Possibility of implementing network division in all sections;
  • The optimization process was carried out taking into account the variability of the load and power generated from RES;
  • The power demand forecast was determined based on historical measurement data;
  • The forecast of power generated from RES was determined based on historical data and current weather data;
  • The set of acceptable solutions included solutions that met the following criteria: maintaining the radial system of the network, maintaining voltages within the required range, and lack of network overload.
The location of medium-voltage network division points, treated as an optimization problem, becomes more complicated in the case of extensive networks composed of many major power supply points and cooperating with RES connected at different nodes. The randomness and unpredictability of generation, as well as the variable load, further complicate system analysis. Certainly, a radically higher number of operating states may be considered; however, this multiplication will not guarantee reaching the optimal point. Nevertheless, full optimization of a given operating state of the power system occurs only when all operating conditions of the transmission network and the related limitations are taken into account [35,36,37]. By introducing the symbols of the three vectors, as follows:
  • state x—containing node voltage modules and their arguments;
  • forcing f containing the powers received at the nodes;
  • control c containing the power generated in the nodes.
The optimization task can be written in a general form:
Fobj(x,f,c) = Fobj(z) → min
under equality constraints:
g(x,f,c) = g(z) = 0
and inequality:
h(x,f,c) = h(z) ≥ 0
The above issue is classified as an OPF (optimal power flow) task. In order to determine the optimal cutting points, power losses are assumed as the objective function, according to the following relationship:
Fobj = ∆P
The detailed form of equality and inequality constraints results from the provisions and formulas of the classic flow problem. The following limitations are considered in this work:
Inequality:
  • For the elements of the control vector, i.e., active powers and passives generated in node (j = 1…G), where G is the number of generators in the network:
PgmaxjPgj ≥ 0
PgjPgminj ≥ 0
QgmaxjQgj ≥ 0
PgjPminj ≥ 0
  • Resulting from the permissible current carrying capacity of the lines (k, l = 1…N), where N is the number of network nodes:
ImaxklIkl ≥ 0
  • Resulting from the permissible voltage values in network nodes (i = 1…N), where N is the number of network nodes:
UmaxiUi≥0
Ui Umini ≥ 0
Equality:
  • Resulting from the balance of active and reactive power generated and consumed.
Balancing equations that must be satisfied for each network node (i = 1…N), where N is the number of network nodes, have the following form:
PgiPlifp (U,⸹) = 0
QgiQlifq (U,⸹) = 0
OPF and SCOPF (security constrained optimal power flow) tasks are relatively difficult to solve using methods similar to classical ones. Despite the simple form of the objective function (power loss), the need to take into account the above-mentioned limitations, which are the result of power flow calculations, poses a considerable problem. The situation becomes even more complicated when the calculations diverge. Additionally, the discrete nature of the decision variables, (a finite set of possible division points), makes the analysis even more difficult.
The developed approach to the process of optimizing the configuration of medium voltage networks is multi-platform. Figure 2 shows the solution architecture diagram along with its components and interconnections. This solution architecture includes the following components:
  • PowerWorld Simulator (version 23)—software for simulating the operation of the power system, which enables visualization, simulation, and analysis of the operation of the power system, which is based on the calculation of power flows in the system;
  • Simulator Automation Server—an add-on to the PowerWorld Simulator software, which allows for extending its functionality by running and controlling the PowerWorld Simulator from another application;
  • OpenWeatherMap API—online service that provides access to global weather data via API as well as access to current weather data;
  • Solcast API—online service that provides current and forecast data on solar radiation and photovoltaic energy worldwide;
  • Weather API—a web application that is an adapter between the OpenWeatherMap API and Solcast API services and the MATLAB environment;
  • MATLAB—a programming environment for numerical calculations in which the calculations for the research procedure were carried out.
Medium voltage power networks are characterized by significant load variability over time [38]. Various estimation methods are used to determine the load on transformer stations [39,40,41]. The developed algorithm used historical measurement data for a period of one year to determine the active power demand forecast. Demand registrations were made with a 15 min resolution. Historical measurement data were organized and subjected to statistical analysis. Incorrect measurements and measurements outside the pool of acceptable states have been omitted. It was also necessary to scale the values, taking into account the rated power of the transformer. An algorithm was developed, which, based on the prepared statistical data, determines the probability of a specific load value occurring at a given transformer station.
The level of power generated from photovoltaic sources depends on many factors, mainly solar radiation intensity, ambient temperature, and wind speed. Solar insolation is the most useful value for estimating the power generated from photovoltaic sources. The developed approach to determine the generation forecast from PV sources used measurement data for a period of one year and current data on the intensity of solar radiation obtained from the APIs [42]. An algorithm has been developed that, based on historical data and current meteorological data obtained from the APIs, determines the probability of occurrence of solar radiation intensity of a specific value. The algorithm is based on the NOCT (normal operating cell temperature) standard for determining the maximum power generated from a photovoltaic source, in which the maximum power of the photovoltaic source is achieved at a solar radiation intensity of 800 W/m2. The algorithm ignores the ambient temperature and wind speed due to the negligible effect of these parameters on the generated power.
The algorithm used to forecast power generated from PV sources includes the following elements:
  • Preparation and loading of input data consisting of historical data from an Excel spreadsheet (xlsx file) containing actual measurement results;
  • Downloading current weather data from the Solcast API;
  • Determination of the space of acceptable solutions based on historical data;
  • Correction of the space of acceptable solutions after taking into account weather data obtained from the Solcast API;
  • Drawing of probability values using the Monte Carlo method;
  • Determination of the generated power of individual sources.
The level of power generated from wind sources also depends on a number of different factors. The wind speed, apart from the structural dimensions of a wind turbine, is a decisive factor [43]. The developed approach to determine the generation forecast from wind power sources used historical measurement data for a period of one year and current weather data obtained from the APIs [44]. An algorithm has been developed that, based on historical data and current meteorological data obtained from the APIs, determines the probability of generating power of a specific value. The developed algorithm for forecasting power generated from wind sources is based on the following assumptions:
  • The power of the wind power source is determined based on wind speed, and other factors have been omitted due to their much smaller impact on the generated power;
  • The maximum power generated from the wind power source occurs at a wind speed of 15 m/s;
  • The wind speed obtained from the OpenWeatherMap API is used as a correction factor in forecasting the power of the wind power source.
The algorithm used to forecast the power generated from PV sources consists of the following steps:
  • Preparation and loading of input data from an xlsx file (historical measurement data) from measurements;
  • Downloading current weather data from OpenWeatherMap API;
  • Determination of the space of acceptable solutions based on historical data;
  • Correction of the space of acceptable solutions after taking into account data obtained from OpenWeatherMap API;
  • Drawing of probability values using the Monte Carlo method;
  • Determination of the power generated by individual sources.
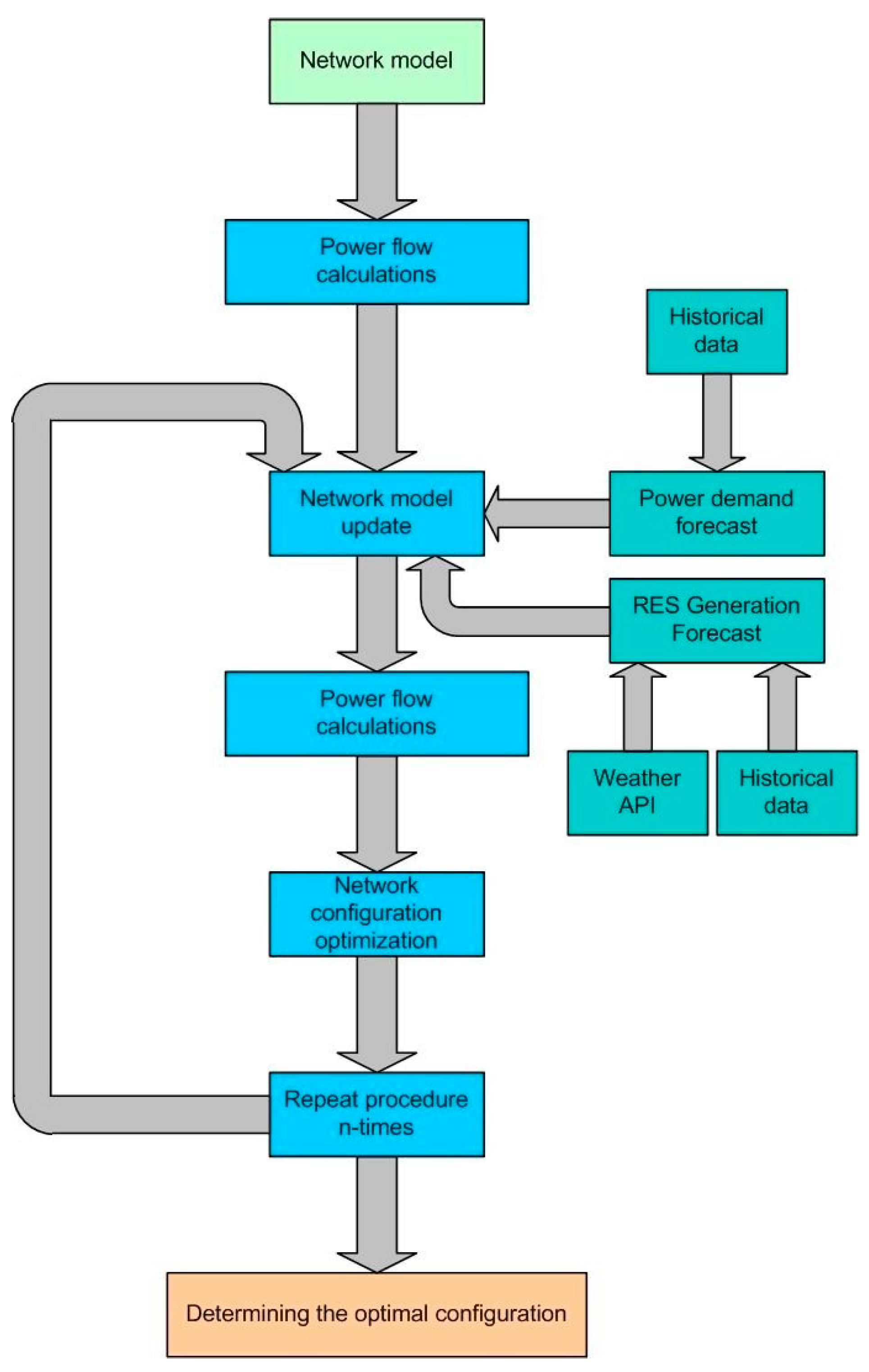
The block diagram of the developed approach to the process of optimizing network configuration using proprietary algorithms for forecasting load and generation from renewable energy sources is shown in Figure 3.

4. Optimization of the Operation of the MV Network

Simulation tests were carried out on the prepared network model, which included the following:
  • determining the basic network configuration and calculating power flows;
  • initial optimization of the network configuration;
  • 24 h reconfiguration of the network in response to changes in load and generation levels from renewable energy sources.
The medium voltage network model is built in a closed bus system with 12 permanent network division points. The number of split points corresponds to the actual number of remotely controlled switches installed in the modeled network area. The number of split points was not optimized. Only the places where the network was divided were subject to optimization.
The developed algorithm for forecasting generation from renewable sources was first used to prepare a network model. For each network model, a basic state was determined by forecasting the load at the start of the simulation. In its basic configuration, the network model works with all installed RES. For the network configuration prepared in this way, power flow calculations were made, and the basic network operating parameters were determined. Selected network operating parameters are shown in Table 3.
The initial optimization of the network configuration was then carried out, the main goal of which was to reduce power losses in the network. Optimization tests were carried out in the MATLAB environment using the cuckoo search optimization algorithm. Selected network operating parameters after optimization are presented in Table 4.
After the initial optimization, a new network configuration was determined. The location of the optimal network division points turned out to be different from the one currently present in the tested network (as determined by the DSO). The initial optimization of the network configuration allowed for reducing power losses in the network by approximately 25%, and the voltage profile improved slightly.
Network operating conditions over 24 h were also simulated using the network model for the following variants:
  • Case 1—a network without renewable energy sources;
  • Case 2—a network working with wind generation;
  • Case 3—a network working with photovoltaic generation;
  • Case 4—a network working with wind and photovoltaic generation.
Proprietary load forecasting algorithms and generation forecasting algorithms from RES were used for simulation studies. The load forecast for individual transformer stations was completed using a load forecasting algorithm based on historical data. The forecast of generation from photovoltaic sources was completed using an algorithm for forecasting power from photovoltaic sources based on historical data and current weather data obtained from the SOLCAST API. The forecast of generation from wind sources was made using an algorithm for forecasting power from wind sources based on historical data and current weather data obtained from the OpenWeatherMap API.
For the network fragment under consideration, after consultation with the operator, it was assumed that the benefits resulting from limiting power losses above 20% would be comparable with the costs of reconfiguring the network by changing the network division points, and thus the network would be reconfigured at those times. A different value could be assumed for the purpose of simulation, and it would affect the simulation results, i.e., the number of switches and network division points during the day. A list of the selected parameters of the 24 h simulation is presented in Table 5.
The simulation was performed in a Windows 10 x 64 environment on a PC with an i5 class processor. The duration of a simulation (one iteration run every hour) on this class of computer was 7 min 36 s. The time given may indicate that iterations could be performed more frequently, e.g., every 15 min. While this is technically possible, the desirability of reducing the iteration time is questionable.
Figure 4 shows the variation in the state of all circuit breakers at different hours of the day. The white color indicates no change in the state of a circuit breaker in a given hour compared to the previous hour, the red color indicates a circuit breaker closing, and the green color indicates a circuit breaker opening. The numbers in the switch labels correspond to the node numbers on the network model diagram (Figure 1 and the high-resolution jpg drawing attached to the article).
The initial operating point (0:00) is identical for all cases considered and takes into account the optimization performed in the first step described above. The apparent change in the state of the circuit breakers means that the optimization performed showed the need to reconfigure the network with respect to the current network layout used by the operator (the research was carried out on a real network model).
The initial operating point (0:00) is identical for all cases considered and takes into account the optimization performed in the first step described above. The apparent change in the state of the circuit breakers means that the optimization carried out showed the need to reconfigure the network with respect to the current network layout used by the operator (the research was carried out on a real network model). In the evening hours (21:00–5:00), due to the low variability of generation and load, the algorithm did not identify the need to reconfigure the network. Comparing all cases, the significant impact of RES generation on the need to reconfigure the modeled network should be noted. Except for a certain group of circuit breakers that do not participate in the reconfiguration of the network, the state, number, and configuration of the circuit breakers do not repeat during the day. The above shows the importance of considering the different types of RES and their interaction. The algorithm developed by the authors can be used not only to optimize the operation of the network but also to optimize the location of the division points. For the case under consideration, if limited to the day analyzed, one would have to conclude that circuit breakers not involved in the network reconfiguration are unnecessary. Obviously, such an analysis should be carried out at the stage of the decision to modernize the network with the installation of circuit breakers and after simulation studies lasting at least one year. Nevertheless, the functionality of the developed tool goes beyond the current optimization of network operation.
Table 6 presents a list of selected network operating parameters for a 24 h simulation without renewable energy sources during the hours when, according to the assumptions, network reconfiguration is recommended.
The first simulation of the 24 h network operating conditions consists in a variant in which the power grid does not work with RES. The network configuration was optimized every hour of the day, and opportunities to reduce power losses were presented. In this variant of network operation, the reconfiguration allowed for a reduction in power losses ranging from 9% to 30%. For the analyzed day, and for the adopted assumptions, the required number of reconfigurations of the modeled network system was six per day. The proposed method of network reconfiguration made it possible to reduce power losses by 1.85 MWh per day.
Table 7 presents a list of selected network operating parameters for a 24 h simulation with wind generation at hours when, according to the assumptions, network reconfiguration is recommended.
The second simulation of 24 h network operating conditions consists of a variant in which the power grid works with wind generation sources. In this variant of network operation, reconfiguration made it possible to reduce power losses ranging from 5% to 31%. For this configuration of network operation, in accordance with the adopted assumptions, it is recommended to switch the network division points five times a day. Reconfiguration of the network over a 24 h period made it possible to reduce power losses by 1.75 MWh per day.
Table 8 presents a list of selected network operating parameters for a 24 h simulation with photovoltaic generation during the hours when, according to the assumptions, network reconfiguration is recommended.
The third simulation of 24 h network operating conditions consists of a variant in which the power grid works with photovoltaic generation sources. In this variant of network operation, reconfiguration made it possible to reduce power losses ranging from 8% to 31%. For this configuration of network operation, in accordance with the adopted assumptions, it is recommended to switch the network division points four times a day. Reconfiguration of the network over a 24 h period allowed for reducing power losses by 1.55 MWh per day.
Table 9 presents a list of selected network operating parameters for a 24 h simulation with wind and photovoltaic generation during the hours when, according to the assumptions, network reconfiguration is recommended.
The last simulation of 24 h network operating conditions consists of a variant in which the power grid works with wind and photovoltaic generation sources. In this variant of network operation, the reconfiguration allowed for a reduction in power losses ranging from 4% to 34%. For this configuration of network operation, in accordance with the adopted assumptions, it is recommended to switch the network division points three times a day. Reconfiguration of the network over a 24 h period allowed for reducing power losses by 1.69 MWh per day.

5. Results and Discussion

An MV network model was prepared to verify the operation of the developed research procedures. The correct operation of the medium-voltage network optimization process and the developed algorithms for forecasting load and generation from renewable energy sources were verified. A basic configuration was determined for the network model, for which power flows were calculated, and the basic network operating parameters were determined. The initial optimization of the network configuration was carried out using the network model prepared in this way. Optimization tests demonstrated that the basic network configuration was not optimal, and it was possible to reduce power losses by changing the location of network division points. The initial optimization of the network configuration made it possible to reduce power losses by approximately 25%. The network model in the new configuration was verified in a 24 h optimization process.
In the second part of the research procedure, a process of cyclical network reconfiguration was carried out for various variants of network operation in order to test the developed algorithms. The research was carried out in a 24 h cycle for four selected subjects’ network operation variants in accordance with the adopted assumptions.
First, a simulation of 24 h network operating conditions was performed for the variant without RES. An optimization procedure was launched every hour of the day, in which the optimal network configuration was determined, and its parameters were controlled. Optimization in the 24 h cycle made it possible to reduce the loss of active power in the network in the range of 9% to 30%. The 24 h reconfiguration made it possible to reduce power losses by 1.85 MWh per day. Assuming the average sales price of electricity on the competitive market calculated by the Energy Regulatory Office in 2023 at the level of EUR 177.27, the gain amounts to EUR 327.94 in savings related to power losses.
Then, a 24 h simulation was performed for a network with wind generation. Optimization over a 24 h cycle made it possible to reduce the loss of active power in the network in the range of 5% to 31%. The 24 h reconfiguration made it possible to reduce power losses by 1.75 MWh per day. Assuming the average sales price of electricity on the competitive market calculated by the Energy Regulatory Office in 2023 at the level of EUR 177.27, the gain amounts to EUR 310.22 in savings related to power losses.
Another simulation was performed for a network with photovoltaic generation. Optimization in the 24 h cycle made it possible to reduce the loss of active power in the network in the range of 8% to 31%. The 24 h reconfiguration made it possible to reduce power losses by 1.55 MWh per day. Assuming the average sales price of electricity on the competitive market calculated by the Energy Regulatory Office in 2023 at the level of EUR 177.27, the gain amounts to EUR 274.76 in savings related to power losses.
The last simulation was performed for a network working with wind and photovoltaic generation. Optimization in the 24 h cycle made it possible to reduce the loss of active power in the network in the range of 4% to 34%. Reconfiguration of the network over a 24 h period made it possible to reduce power losses by 1.69 MWh per day. Assuming the average sales price of electricity on the competitive market calculated by the Energy Regulatory Office in 2023 at the level of EUR 177.27, the gain amounts to EUR 299.75 in savings related to power losses.
By making certain simplifications, it is possible to estimate the financial benefits resulting from the use of the medium voltage distribution network reconfiguration algorithm presented in the article. The previous paragraphs contain estimated savings resulting from reducing power losses based on 24 h simulation. Assuming that not every day will be the same, and taking into account the fact that this approximate analysis has already shown the possibility of saving amounts ranging from EUR 150 to as much as EUR 300, assuming an average amount of savings of EUR 200, approximately EUR 73,000 can be achieved in annual savings.
Cost accounting should also include the costs associated with the greater wear of the circuit breakers and the associated higher operating costs. The cost of one medium voltage circuit breaker is approximately EUR 3500. Assuming that the circuit breaker should be replaced after 10,000 switch operations and taking into account the fact that each of them will potentially be able to perform three switches per day related to the discussed algorithm, the circuit breaker will perform approximately 1100 operations per year. This means that the circuit breaker should be replaced after approximately 10 years of operation, making the balance of benefits and costs rather favorable. This is an estimated value for one switch. The authors are currently working on a comprehensive cost-benefit analysis, and the results of this analysis will be published in the next article.
However, regardless of whether the balance is more or less favorable, it is worth paying attention to the benefits resulting from significantly increasing the flexibility of the medium-voltage network operation and consequently improving the quality of control.
Research conducted by the authors confirmed that a one-time optimization of the network configuration is not sufficient to ensure the optimal operation of the power system. For the power system to function optimally, it requires ongoing monitoring and control. The research results confirmed that network reconfiguration including several changes in the location of network division points allows for reducing power losses while maintaining the required voltage levels and other network parameters.

6. Conclusions

The article discusses issues related to the optimization of the operation of medium voltage networks, focusing on the optimal network configuration and reducing power and energy losses. The article provides a critical review of selected studies from recent years on the issue of network configuration optimization. The analysis of the solutions proposed in the publications prompted the authors to develop a new approach to the process of reconfiguring a medium-voltage power grid. The algorithms presented in the article are based on statistical and probabilistic approaches and also use current data obtained from the weather API. A research procedure was developed and verified through simulation tests on a medium voltage power grid model. Simulation tests were carried out for four variants of network operation in order to check the correct operation of the developed approach to the network configuration optimization process. The simulations confirmed the effectiveness of the approach used and the developed algorithms. In addition to the efficiency of the developed solution, it was shown that considering the operation of different RES sources significantly affects the optimization of the network configuration.
The research results show that even a relatively small increase in the frequency of network reconfiguration leads to an improvement in the quality of operation of the medium-voltage network and, in the first place, to a reduction in power loss and, consequently, to a reduction in the costs associated with the distribution of electricity.
Given the results obtained, it can be concluded that the proposed solution provides considerable possibilities of practical applications. It can be used to optimize the location of network division points (reducing economic costs related to the modernization of network infrastructure) as well as to optimize the reconfiguration process in order to reduce power losses while maintaining voltage criteria.
The authors also see the possibility of using the discussed algorithm. Running it for a network model before modernization, assuming that the cut-off points can be located anywhere in the network, will allow for indicating those places in the distribution network where the installation of circuit breakers, e.g., remotely controlled ones, should be a priority, in view of the potential benefits of the process of MV distribution network reconfiguration.

Supplementary Materials

The following supporting information can be downloaded at: https://www.mdpi.com/article/10.3390/en17194933/s1, Figure S1: The network model adopted for research.

Author Contributions

Conceptualization, P.M. and R.M.; methodology, P.M. and K.S.; software, K.S.; validation, P.M.; formal analysis, P.M., R.M. and M.I.; investigation, K.S.; resources, K.S.; data curation, K.S. and P.M.; writing—original draft preparation, P.M., R.M., M.I. and K.S.; writing—review and editing, P.M., R.M. and M.I.; visualization, K.S.; supervision, P.M.; project administration, P.M.; funding acquisition, P.M. All authors have read and agreed to the published version of the manuscript.

Funding

This research received no external funding.

Data Availability Statement

Data are contained within the article.

Conflicts of Interest

The authors declare no conflicts of interest.

References

  1. Helt, P.; Zduńczyk, P. Possibilities of optimizing the configuration of large-scale MV and LV distribution networks. Acta Energetica 2014, 79–85. [Google Scholar] [CrossRef]
  2. Brożek, J.; Bąchorek, W. Optimization of power structures of radial networks. Electr. Eng. 2014, 78, 35–42. [Google Scholar]
  3. Bąchorek, W.; Brożek, J. Application of evolutionary algorithm in distribution network reconfiguration. Electr. Eng. 2014, 78, 27–34. [Google Scholar]
  4. Helt, P.; Kołodziejczyk, K.; Zduńczyk, P.; Falkowski, D.; Noske, S. Using measurement data from AMI systems to optimize the configuration of distribution networks. Przegląd Elektrotechniczny 2015, 11, 2010–2213. [Google Scholar]
  5. Rekowski, R. The impact of MV distribution network reconfiguration on the level of active power losses. Acta Energetica 2017, 4, 40–46. [Google Scholar]
  6. Rekowski, R. Problems of selecting the sensitivity factor of the MV network reconfiguration algorithm. Zesz. Nauk. Wydziału Elektrotechniki I Autom. Politech. Gdańskiej 2017, 53, 103–106. [Google Scholar]
  7. Naveen, S.; Kumar, K.; Rajalakshmi, K. Distribution system reconfiguration for loss minimization using modified bacterial foraging optimization algorithm. Electr. Power Energy Syst. 2015, 69, 90–97. [Google Scholar] [CrossRef]
  8. Nematshahi, S.; Mashhadi, H.R. Distribution network reconfiguration with the application of DLMP using genetic algorithm. In Proceedings of the IEEE Electrical Power and Energy Conference, Saskatoon, SK, Canada, 22–25 October 2017. [Google Scholar]
  9. Pijarski, P.; Miller, P.; Sidor, K. Optimization of the selection of partition points in the MV network. In Proceedings of the Photonics Applications in Astronomy, Communications, Industry, and High-Energy Physics Experiments, Wilga, Poland, 26 May–4 June 2018; pp. 1688–1693. [Google Scholar]
  10. Raut, U.; Mishra, S. A Fast Heuristic Network Reconfiguration Algorithm to Minimize Loss and Improve Voltage Profile for a Smart Power Distribution System. In Proceedings of the International Conference on Information Technology, Bhubaneswar, India, 21–23 December 2017; pp. 85–90. [Google Scholar]
  11. Stadnicki, J. Theory and Practice of Solving Optimization Problems with Examples of Technical Applications; WNT: Warsaw, Poland, 2006; Available online: https://ksiegarnia.pwn.pl/Teoria-i-praktyka-rozwiazywania-zadan-optymalizacji,734987292,p.html?srsltid=AfmBOoovV5afq1gslJ8YId0xSqMJYg6GSTvlLJLXCYmCDLQ0tRurb_fD (accessed on 3 April 2024).
  12. Michalewicz, Z.; Fogel, D. How to Solve It, or Modern Heuristics; WNT: Warsaw, Poland, 2006. [Google Scholar]
  13. Kąkol, A. Simulation of daily operating conditions of the MV network under variable demand conditions. Acta Energetica 2018, 3, 51–57. [Google Scholar]
  14. Nasrollahi, S.; Sardarabadi, A.; Khoshian, Y. A novel hybrid algorithm for reconfiguration problem of the distribution networks. In Proceedings of the International Conference and Exhibition on Electricity Distribution, Stockholm, Sweden, 10–13 June 2013. [Google Scholar]
  15. Zhu, J.Z. Optimal reconfiguration of electrical distribution network using the refined genetic algorithm. Electr. Power Syst. Res. 2002, 62, 37–42. [Google Scholar] [CrossRef]
  16. Liu, L.; Yu, H.; Li, L. Distribution network reconfiguration based on harmony search/genetic hybrid algorithm. In Proceedings of the China International Conference on Electricity Distribution, Shanghai, China, 10–14 September 2012. [Google Scholar]
  17. Abdelaziz, A.; Mohamed, F.; Mekhamer, S.; Badr, L. Distribution system reconfiguration using a modified Tabu Search algorithm. Electr. Power Syst. Res. 2010, 80, 943–953. [Google Scholar] [CrossRef]
  18. Mosbah, M.; Arif, S.; Mohammedi, R.D.; Hellal, A. Optimum dynamic distribution network reconfiguration using minimum spanning tree algorithm. In Proceedings of the 2017 5th International Conference on Electrical Engineering-Boumerdes (ICEE-B), Boumerdes, Algeria, 29–31 October 2017. [Google Scholar]
  19. van Den Brand, J.; Zhang, D.J. Faster High Accuracy Multi-Commodity Flow from Single-Commodity Techniques. In Proceedings of the 2023 IEEE 64th Annual Symposium on Foundations of Computer Science (FOCS), Santa Cruz, CA, USA, 6–9 November 2023. [Google Scholar]
  20. Hamour, H.; Kamel, S.; Abdel-Mawgoud, H.; Korashy, A.; Jurado, F. Distribution Network Reconfiguration Using Grasshopper optimization Algorithm for Power Loss Minimization. In Proceedings of the International Conference on Smart Energy Systems and Technologies (SEST), Seville, Spain, 10–12 September 2018; pp. 1–5. [Google Scholar]
  21. Sellami, R.; Neji, R.; Bouktir, T. Enhancing Radial Distribution Network Performance by Optimal Reconfiguration with PSO Algorithm. In Proceedings of the 16th International Multi-Conference on Systems, Signals & Devices (SSD), Istanbul, Turkey, 21–24 March 2019; pp. 180–186. [Google Scholar]
  22. Bay, Y.; Zhang, Q.; Liu, L.; Tian, L.; Xue, C.; Fang, H. An Optimal Reconfiguration Scheme Searching Method with Consideration of Variation Characteristic of Generation and Load. In Proceedings of the IEEE 5th Conference on Energy Internet and Energy System Integration, Taiyuan, China, 22–24 October 2021; pp. 1621–1624. [Google Scholar]
  23. Syahputra, R.; Soesanti, I. An Optimization of Power Distribution Network Configuration with Distributed Generator Integration Using Genetic Algorithm. In Proceedings of the International Conference on Electronic and Electrical Engineering and Intelligent System (ICE3IS), Yogyakarta, Indonesia, 15–16 October 2021; pp. 44–48. [Google Scholar]
  24. Mehroliya, S.; Arya, A.; Sahu, A.; Mundra, P.; Tomar, S. Bio Inspired Computing based Optimization of Power Loss in Radial Distribution Systems. In Proceedings of the IEEE 6th International Conference on Condition Assessment Techniques in Electrical Systems (CATCON), Durgapur, India, 17–19 December 2022; pp. 62–66. [Google Scholar]
  25. Yang, Y.; Li, Z.; Mandapaka, P.; Lo, E. Risk-averse restoration of coupled power and water systems with small pumped-hydro storage and stochastic rooftop renewable. Appl. Energy 2023, 339, 120953. [Google Scholar] [CrossRef]
  26. Rahmati, K.; Taherinasab, S. The importance of reconfiguration of the distribution network to achieve minimization of energy losses using the dragonfly algorithm. e-Prime-Adv. Electr. Eng. Electron. Energy 2023, 5, 100270. [Google Scholar] [CrossRef]
  27. Stojanović, B.; Rajić, T.; Šošić, D. Distribution network reconfiguration and reactive power compensation using a hybrid Simulated Annealing—Minimum spanning tree algorithm. Int. J. Electr. Power Energy Syst. 2023, 147, 108829. [Google Scholar] [CrossRef]
  28. Li, Z.; Xu, Y.; Wang, P.; Xiao, G. Restoration of a Multi-Energy Distribution System with Joint District Network Reconfiguration via Distributed Stochastic Programming. IEEE Trans. Smart Grid 2024, 3, 15. [Google Scholar] [CrossRef]
  29. Iftikhar, M.; Imran, K. Network reconfiguration and integration of distributed energy resources in distribution network by novel optimization techniques. Energy Rep. 2024, 12, 3155–3179. [Google Scholar] [CrossRef]
  30. Hachemi, A.; Sadaoui, F.; Saim, A.; Ebeed, M.; Arif, S. Dynamic operation of distribution grids with the integration of photovoltaic systems and distribution static compensators considering network reconfiguration. Energy Rep. 2024, 12, 1623–1637. [Google Scholar] [CrossRef]
  31. Pijarski, P.; Kacejko, P. Voltage Optimization in MV Network with Distributed Generation Using Power Consumption Control in Electrolysis Installations. Energies 2021, 14, 993. [Google Scholar] [CrossRef]
  32. Kacejko, P.; Pijarski, P. Optimal Voltage Control in MV Network with Distributed Generation. Energies 2021, 14, 469. [Google Scholar] [CrossRef]
  33. Pijarski, P.; Kacejko, P.; Miller, P. Advanced Optimisation and Forecasting Methods in Power Engineering—Introduction to the Special Issue. Energies 2023, 16, 2804. [Google Scholar] [CrossRef]
  34. Yang, X.; Deb, S. Engineering Optimisation by Cuckoo Search. Int. J. Math. Model. Numer. Optim. 2010, 1, 330–343. [Google Scholar] [CrossRef]
  35. Dommel, H.; Tinney, W. Optimal power flow solution. IEEE Trans. Power Appar. Syst. 1968, 10, 1866–1876. [Google Scholar] [CrossRef]
  36. Findeisen, W.; Szymanowski, J.; Wierzbicki, A. Theory and Computational Methods of Optimization; WNT: Warsaw, Poland, 1977. [Google Scholar]
  37. Seidler, J.; Badach, A.; Molisz, W. Methods of Solving Optimization Problems; WNT: Warsaw, Poland, 1980. [Google Scholar]
  38. Makuch, A.; Bąchorek, W.; Benesz, M. The impact of load estimation on the distribution of reactive power sources in distribution networks. Pozn. Univ. Technol. Acad. J. Electr. Eng. 2018, 94, 123–134. [Google Scholar]
  39. Wasilewski, J. Practical aspects of static estimation of the operating state of power distribution networks in national conditions. Rynek Energii 2013, 2, 35–41. [Google Scholar]
  40. Marzecki, J.; Drab, M. Loads and power flows in the medium voltage local network—Selected problem. Przegląd Elektrotechniczny 2015, 2, 192–195. [Google Scholar]
  41. Marzecki, J. Methods for forecasting field loads of MV/LV stations. Przegląd Elektrotechniczny 2017, 4, 26–29. [Google Scholar]
  42. Solcast API. Available online: https://docs.solcast.com.au (accessed on 3 April 2024).
  43. Popławski, T.; Dąsal, K.; Łyp, J. The problem of forecasting power and energy obtained from wind. Polityka Energetyczna 2009, 12, 511–523. [Google Scholar]
  44. Weather API. Available online: https://openweathermap.org/api (accessed on 3 April 2024).
Figure 1. The network model adopted for research (network diagram in higher resolution available in a jpg file—supplementary file; Figure S1).
Figure 1. The network model adopted for research (network diagram in higher resolution available in a jpg file—supplementary file; Figure S1).
Energies 17 04933 g001
Figure 2. Solution architecture diagram.
Figure 2. Solution architecture diagram.
Energies 17 04933 g002
Figure 3. Flow chart of the network configuration optimization process.
Figure 3. Flow chart of the network configuration optimization process.
Energies 17 04933 g003
Figure 4. Change the state of circuit breakers in the analyzed network during simulated studies: (a) Case 1—a network without renewable energy sources; (b) Case 2—a network working with wind generation; (c) Case 3—a network working with photovoltaic generation; (d) Case 4—a network working with wind and photovoltaic generation.
Figure 4. Change the state of circuit breakers in the analyzed network during simulated studies: (a) Case 1—a network without renewable energy sources; (b) Case 2—a network working with wind generation; (c) Case 3—a network working with photovoltaic generation; (d) Case 4—a network working with wind and photovoltaic generation.
Energies 17 04933 g004
Table 1. Summary of the literature review.
Table 1. Summary of the literature review.
Ref.YearOptimization MethodNetwork
Real
Includes
RES
Load
Forecast
Forecast
RES
Online *
[3]2014Evolutionary algorithmNONOYESNONO
[4]2015Genetic algorithmYESNOYESNONO
[5]2017Particle swarm optimizationYESNOYESNO NO
[9]2018Cuckoo searchNOYESYESYESNO
[20]2019Particle swarm optimizationNONOYESNONO
[21]2021Genetic algorithmNOYESYESYESNO
[22]2021Particle swarm OoptimizationNOYESYESYESNO
[23]2021Genetic algorithmNOYESYESYESNO
[24]2022Binary particle swarm optimizationNOYESYESYESNO
[25]2023Spanning tree algorithmNOYESYESYESNO
[26]2023Dragonfly optimization algorithmNOYESYESYESNO
[27]2023Simulated annealing—minimum spanning tree algorithm hybridNOYESYESYESNO
[28]2024Single commodity flow methodNOYESYESYESNO
[29]2024Radiality maintenance algorithmNOYESYESYESNO
[30]2024Horned lizard optimization algorithmNOYESYESYESNO
This study2024Cuckoo searchYESYESYESYESYES
* Online—whether the algorithm uses external data from the Internet (e.g., online services that access current weather data).
Table 2. Selected parameters of the test network in the base configuration.
Table 2. Selected parameters of the test network in the base configuration.
Network ElementValue
Power stations 110/15 kV4
MV nodes 783
Loads Power range: 10–630 kW732
PV and FW Power range: 200 kW–1 MW48
Table 3. Selected network operating parameters in the basic configuration.
Table 3. Selected network operating parameters in the basic configuration.
Parameter NameValueUnit
Active power losses1.21MW
Load63.5MW
Power generated64.71MW
Voltage—min1.02pu
Voltage—max1.10pu
Table 4. Selected network operating parameters after initial configuration optimization.
Table 4. Selected network operating parameters after initial configuration optimization.
Parameter NameValueUnit
Active power losses0.91MW
Load63.5MW
Power generated64.41MW
Voltage—min1.05pu
Voltage—max1.10pu
Table 5. Selected simulation parameters.
Table 5. Selected simulation parameters.
Parameter NameValue
Optimization algorithmCuckooSearch
Number of iterations200
Number of cuckoos5
Start time00:00
End time23:00
Simulation step1 h
Table 6. List of selected network operating parameters for the first simulation variant.
Table 6. List of selected network operating parameters for the first simulation variant.
TimeLoad
Level [MW]
Power Loss
Level [MW]
Power Loss
Difference [%]
00:0030.210.26523.45
07:0043.350.53120.90
11:0056.300.95222.60
15:0050.560.72521.50
19:0037.650.40323.07
21:0030.250.25330.06
Table 7. List of selected network operating parameters for the second simulation variant.
Table 7. List of selected network operating parameters for the second simulation variant.
TimeLoad
Level [MW]
Power Loss
Level [MW]
Power Loss
Difference [%]
00:0034.500.24924.50
08:0036.540.28020.55
12:0062.481.01731.20
16:0040.140.35521.80
21:0032.120.21323.70
Table 8. List of selected network operating parameters for the third simulation variant.
Table 8. List of selected network operating parameters for the third simulation variant.
TimeLoad
Level [MW]
Power Loss
Level [MW]
Power Loss
Difference [%]
05:0030.140.21022.50
09:0040.920.40127.40
15:0042.690.43031.20
19:0032.340.29420.50
Table 9. List of selected network operating parameters for the fourth simulation variant.
Table 9. List of selected network operating parameters for the fourth simulation variant.
TimeLoad
Level [MW]
Power Loss
Level [MW]
Power Loss
Difference [%]
00:0024.480.25934.74
09:0045.730.65120.55
19:0029.200.46523.07
Disclaimer/Publisher’s Note: The statements, opinions and data contained in all publications are solely those of the individual author(s) and contributor(s) and not of MDPI and/or the editor(s). MDPI and/or the editor(s) disclaim responsibility for any injury to people or property resulting from any ideas, methods, instructions or products referred to in the content.

Share and Cite

MDPI and ACS Style

Sidor, K.; Miller, P.; Małkowski, R.; Izdebski, M. Optimization of Division and Reconfiguration Locations of the Medium-Voltage Power Grid Based on Forecasting the Level of Load and Generation from Renewable Energy Sources. Energies 2024, 17, 4933. https://doi.org/10.3390/en17194933

AMA Style

Sidor K, Miller P, Małkowski R, Izdebski M. Optimization of Division and Reconfiguration Locations of the Medium-Voltage Power Grid Based on Forecasting the Level of Load and Generation from Renewable Energy Sources. Energies. 2024; 17(19):4933. https://doi.org/10.3390/en17194933

Chicago/Turabian Style

Sidor, Karol, Piotr Miller, Robert Małkowski, and Michał Izdebski. 2024. "Optimization of Division and Reconfiguration Locations of the Medium-Voltage Power Grid Based on Forecasting the Level of Load and Generation from Renewable Energy Sources" Energies 17, no. 19: 4933. https://doi.org/10.3390/en17194933

APA Style

Sidor, K., Miller, P., Małkowski, R., & Izdebski, M. (2024). Optimization of Division and Reconfiguration Locations of the Medium-Voltage Power Grid Based on Forecasting the Level of Load and Generation from Renewable Energy Sources. Energies, 17(19), 4933. https://doi.org/10.3390/en17194933

Note that from the first issue of 2016, this journal uses article numbers instead of page numbers. See further details here.

Article Metrics

Back to TopTop