Applying a Current Sharing Method Based on Partial Energy Processing to Multiphase LLC Resonant Converters
Abstract
1. Introduction
- (1)
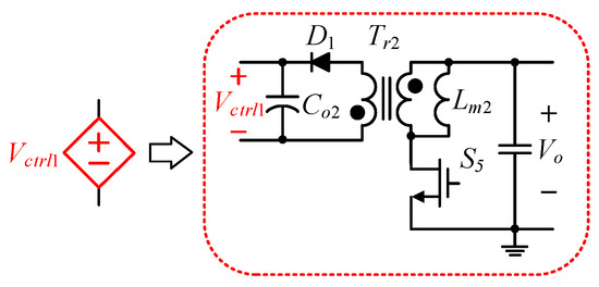
- Dependent voltage source circuits provide only part of the input voltage in steady state, so the power required is very low;
- (2)
- Dependent voltage source circuits have quite low dependence on the main circuits and can be operated and regulated independently of each other;
- (3)
- The two-phase main circuits can reduce output current ripple due to interleave operation;
- (4)
- As the output power required by the load has to be increased, the overall power can be increased by increasing the number of phases.
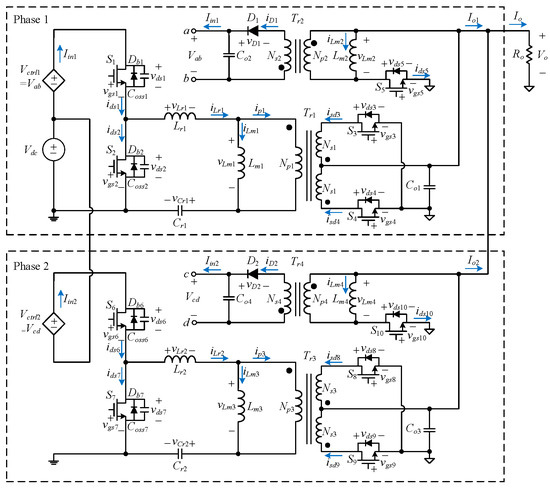
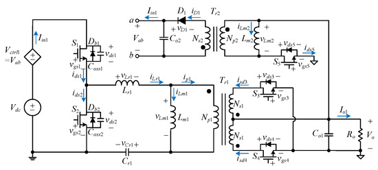
2. Main Power Stage
3. Current Sharing Technique Analysis of the Proposed Circuit
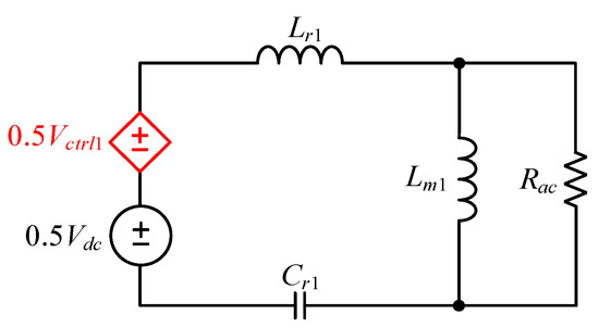
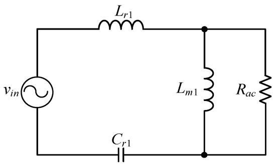
3.1. LLC Voltage Gain
3.2. Voltage Gain of the Proposed Circuit
3.3. Extension of the Phase Account
4. Design Considerations
4.1. Parameter Design
4.1.1. Design of the Resonant Tank Parameter
Selection of Turns Ratio nLLC of Tr,LLC
Determination of Output Equivalent Resistance Rac
Determination of the Values of K and Q
Determination of the Values of Lr, Cr and Lm,LLC
4.1.2. Design of Flyback Converter Parameter
Selection of Turns Ratio nFlyback of Tr,Flyback
Determination of the Value of Lm,Flyback
5. System Control Strategy
5.1. ADC Sampling Triggering and Data Calculation
5.2. PI Module
5.3. PWM Module
6. Experimental Results
6.1. Measured Waveforms
6.2. Measured Data
6.3. Experimental Setup
7. Literature Comparison
8. Discussion
- In this paper, LLC converter has been designed based on the constant duty cycle and switching frequency near the resonant frequency to obtain better efficiency. At the same time, the value of the K factor is designed to be relatively large to achieve better efficiency, thereby making the voltage gain hard to control.
- The auxiliary flyback converters are designed only to compensate for the resonant tank component deviation between different phases. If the voltage gain needs to be compensated, the relatively high powers coming from these auxiliary circuits should be afforded.
9. Conclusions
- How to apply this proposed methodology to the series, parallel, and series-parallel resonant converters.
- How to reduce magnetic component by integrating the magnetic component of the LLC converter and that of the flyback converter so as to increase the power density.
Author Contributions
Funding
Data Availability Statement
Conflicts of Interest
References
- Gadelrab, R.; Nabih, A.; Lee, F.C.; Li, Q. LLC resonant converter with 99% efficiency for data center server. In Proceedings of the IEEE Applied Power Electronics Conference and Exposition (APEC), Phoenix, AZ, USA, 14–17 June 2021; pp. 310–319. [Google Scholar]
- Yeaman, P. Datacenter Power Delivery Architectures: Efficiency and Annual Operating Costs. Vicor. 2007. Available online: https://www.semanticscholar.org/paper/Datacenter-Power-Delivery-Architectures-%3A-and-Costs-Yeaman/4dfbd26051ce6043c3fd78e4674f73052d219578 (accessed on 11 January 2023).
- IEC60335-1 (Safety Extra Low Voltage, SELV). 2012. Available online: https://std.iec.ch/terms/terms.nsf/0/DEC6487A319AA228C1257AA7004FD87D?OpenDocument (accessed on 15 January 2023).
- Ahmed, M.H.; Lee, F.C.; Li, Q. LLC converter with integrated magnetics application for 48V rack architecture in future data centers. In Proceedings of the IEEE Conference on Power Electronics and Renewable Energy (CPERE), Aswan, Egypt, 23–25 October 2019; pp. 437–443. [Google Scholar]
- Why Are Power Designs Moving to 48V? Vicor. 2018. Available online: https://www.mouser.com/pdfdocs/Why-are-Power-Designs-Moving-to-48V.pdf (accessed on 20 January 2023).
- Luo, S. A review of distributed power systems part I: DC distributed power system. IEEE Aerosp. Electron. Syst. Mag. 2005, 20, 5–16. [Google Scholar] [CrossRef]
- Baba, D. Benefits of a Multiphase Buck Converter. Texas Instruments. 2012. Available online: https://www.ti.com/lit/an/slyt449/slyt449.pdf?ts=1652769828584&ref_url=https%253A%252F%252Fwww.google.com%252F (accessed on 25 January 2023).
- Wang, H.; Chen, Y.; Qiu, Y.; Fang, P.; Zhang, Y.; Wang, L.; Liu, Y.F.; Afsharian, J.; Yang, Z. Common capacitor multiphase LLC converter with passive current sharing ability. IEEE Trans. Power Electron. 2018, 33, 370–387. [Google Scholar] [CrossRef]
- Wang, H.; Chen, Y.; Liu, Y.-F.; Afsharian, J.; Yang, Z. A passive current sharing method with common inductor multiphase LLC resonant converter. IEEE Trans. Power Electron. 2017, 32, 6994–7010. [Google Scholar] [CrossRef]
- Wang, H.; Chen, Y.; Liu, Y.F.; Yang, Z.A.; Afsharian, J.; Gong, B. LLC resonant converter with shared power switches and dual coupled resonant tanks to achieve automatic current sharing. In Proceedings of the IEEE Energy Conversion Congress and Exposition (ECCE), Cincinnati, OH, USA, 1–5 October 2017; pp. 5712–5719. [Google Scholar]
- Yang, Y.; Yao, J.; Li, H.; Zhao, J. A novel current sharing method by grouping transformer’s secondary windings for a multiphase LLC resonant converter. IEEE Trans. Power Electron. 2020, 35, 4877–4890. [Google Scholar] [CrossRef]
- Noah, M.; Endo, S.; Ishibashi, H.; Nanamori, K.; Imaoka, J.; Umetani, K.; Yamamoto, M. A current sharing method utilizing single balancing transformer for a multiphase LLC resonant converter with integrated magnetics. IEEE J. Emerg. Sel. Top. Power Electron. 2018, 6, 977–992. [Google Scholar] [CrossRef]
- Ahmad, U.; Cha, H.; Naseem, N. Integrated current balancing transformer based input-parallel output-parallel LLC resonant converter modules. IEEE Trans. Power Electron. 2021, 36, 5278–5289. [Google Scholar] [CrossRef]
- Kirshenboim, O.; Peretz, M.M. Combined multilevel and two-phase interleaved LLC converter with enhanced power processing characteristics and natural current sharing. IEEE Trans. Power Electron. 2018, 33, 5613–5620. [Google Scholar] [CrossRef]
- Shimada, T. Current sharing method using secondary voltage ripple for an interleaved LLC resonant converter. In Proceedings of the IEEE European Conference on Power Electronics and Applications (ECPEA), Genova, Italy, 3–5 September 2019; pp. 1–7. [Google Scholar]
- Nakakohara, Y.; Otake, H.; Evans, T.M.; Yoshida, T.; Tsuruya, M.; Nakahara, K. Three-phase LLC series resonant dc/dc converter using sic mosfets to realize high-voltage and high-frequency operation. IEEE Trans. Ind. Electron. 2016, 63, 2103–2110. [Google Scholar] [CrossRef]
- Kim, B.; Park, K.; Kim, C.; Moon, G. Load sharing characteristic of two-phase interleaved LLC resonant converter with parallel and series input structure. In Proceedings of the IEEE Energy Conversion Congress and Exposition (ECCE), San Jose, CA, USA, 20–24 September 2009; pp. 750–753. [Google Scholar]
- Yang, G.; Dubus, P.; Sadarnac, D. Double-phase high-efficiency, wide load range high- voltage/low-voltage LLC dc/dc converter for electric/hybrid vehicles. IEEE Trans. Power Electron. 2015, 30, 876–1886. [Google Scholar] [CrossRef]
- Murata, K.; Kurokawa, F. An interleaved PFM LLC resonant converter with phase-shift compensation. IEEE Trans. Power Electron. 2016, 31, 2264–2272. [Google Scholar] [CrossRef]
- Two-Phase Interleaved LLC Resonant Converter Design with C2000TM Microcontrollers. Texas Instruments. 2020. Available online: https://www.ti.com/lit/ug/tiduct9a/tiduct9a.pdf?ts=1652705048373&ref_url=https%253A%252F%252Fwww.ti.com%252Ftool%252FTIDM-1001 (accessed on 20 April 2023).
- Jang, Y.; Jovanovic, M.M.; Ruiz, J.; Kumar, M.M.; Liu, G. A novel active-current-sharing method for interleaved resonant converters. In Proceedings of the IEEE Applied Power Electronics Conference and Exposition (APEC), Charlotte, NC, USA, 15–19 March 2015; pp. 1461–1466. [Google Scholar]
- Sun, J.; Tang, X.; Xing, Y.; Chen, B.; Wu, H.; Sun, K. Current sharing control of interleaved LLC resonant converter with hybrid rectifier. In Proceedings of the IEEE Applied Power Electronics Conference and Exposition (APEC), Anaheim, CA, USA, 17–21 March 2019; pp. 2223–2227. [Google Scholar]
- Sato, M.; Takiguchi, R.; Imaoka, J.; Shoyama, M. A novel secondary PWM-controlled interleaved LLC resonant converter for load current sharing. In Proceedings of the IEEE International Power Electronics and Motion Control Conference (IPEMCC), Hefei, China, 22–26 May 2016; pp. 2276–2280. [Google Scholar]
- Chen, H.; Jiang, H.; Ren, G.; Du, P.; Shao, S. A secondary partial energy phase shift regulation LLC resonant converter with current sharing ability. In Proceedings of the IEEE International Conference on Power Electronics and ECCE Asia (ICPE & ECCE Asia), Busan, Republic of Korea, 27–30 May 2019; pp. 1141–1146. [Google Scholar]
- Hu, Z.; Qiu, Y.; Wang, L.; Liu, Y. An interleaved LLC resonant converter operating at constant switching frequency. IEEE Trans. Power Electron. 2014, 29, 2931–2943. [Google Scholar] [CrossRef]
- Hu, Z.; Qiu, Y.; Liu, Y.-F.; Sen, P.C. A control strategy and design method for interleaved LLC converters operating at variable switching frequency. IEEE Trans. Power Electron. 2014, 29, 4426–4437. [Google Scholar] [CrossRef]
- Orietti, E.; Mattavelli, P.; Spiazzi, G.; Adragna, C.; Gattavari, G. Two-phase interleaved LLC resonant converter with current-controlled inductor. In Proceedings of the IEEE Brazilian Power Electronics Conference (BPEC), Bonito-Mato Grosso do Sul, Brazil, 27 September–1 October 2009; pp. 298–304. [Google Scholar]
- Liu, F.; Zhou, G.; Ruan, X.; Ji, S.; Zhao, Q.; Zhang, X. An input-series-output-parallel converter system exhibiting natural input-voltage sharing and output-current sharing. IEEE Trans. Ind. Electron. 2021, 68, 1166–1177. [Google Scholar] [CrossRef]
- Chen, H.; Wu, X.; Shao, S. A current-sharing method for interleaved high-frequency LLC converter with partial energy processing. IEEE Trans. Ind. Electron. 2020, 67, 1498–1507. [Google Scholar] [CrossRef]
- Wang, M.; Zha, X.; Pan, S.; Gong, J.; Lin, W. A current-sharing method for interleaved high-frequency LLC converter with partial energy phase shift regulation. IEEE J. Emerg. Sel. Top. Power Electron. 2022, 10, 760–772. [Google Scholar] [CrossRef]
- Zhang, F.; Ma, Y.; Lu, H.; Cai, R.; Zhao, Z. Research on current sharing method of two-phase parallel sigma converter. In Proceedings of the IEEE Energy Conversion Congress & Exposition-Asia (ECCE-Asia), Singapore, 24–27 May 2021; pp. 379–384. [Google Scholar]
- Classification and Characterization of Various Inductors. Richtek. 2017. Available online: https://www.richtek.com/Design%20Support/Technical%20Document/~/media/AN%20PDF/AN053_TW.ashx (accessed on 30 April 2023).
- Scire, D.; Lullo, G.; Vitale, G. EMI filter re-design in a SMPS with inductor in saturation. In Proceedings of the 2021 IEEE 15th International Conference on Compatibility, Power Electronics and Power Engineering (CPE-POWERENG), Florence, Italy, 14–16 July 2021; pp. 1–7. [Google Scholar]
- Scirè, D.; Lullo, G.; Vitale, G. Assessment of the current for a non-linear power inductor including temperature in DC-DC converters. Electronics 2023, 12, 579. [Google Scholar] [CrossRef]
- Bayoumi, E.H.E. Design of three-phase LCL filter for grid-connected PWM inverter using hybrid bacteria foraging-particle swarm optimization. Int. J. Power Electron. 2012, 4, 497–504. [Google Scholar]
- Dinwoodie, L. Design Review: Isolated 50 Watt Flyback Converter Using the UCC3809 Primary Side Controller and the UC3965 Precision Reference and Error Amplifier; Texas Instruments: Dallas, TX, USA, 1999. [Google Scholar]


































| Specification | Value |
|---|---|
| Rated input voltage (Vdc) | 400 V |
| Rated output voltage (Vo) | 48 V |
| Rated output current (Io1,rated) | 21 A |
| Switching frequency (fs1) | 110 kHz |
| Resonant frequency (fr1) | 120 kHz |
| Ratio of magnetizing inductance to resonant inductance (K) | 20 |
| Quality factor (Q) | 0.2 |
| Specification | Value |
|---|---|
| Rated input voltage (Vo) | 48 V |
| Maximum dependent voltage (Vctrl,max) | 10 V |
| Output maximum current (Iin1,max) | 2.7 A |
| Output minimum current (Iin1,min) | 1 A |
| Switching frequency (fs2) | 100 kHz |
| Reference | [11] | [14] | [23] | [30] | [31] | Proposed | |
|---|---|---|---|---|---|---|---|
| Item | |||||||
| Phase Shift Capability | No | No | Yes | Yes | Yes | Yes | |
| Phase Expansion Capability | No | No | Yes | Yes | Yes | Yes | |
| Additional Auxiliary Circuit | No | No | No | Yes | Yes | Yes | |
| Additional Passive Component | No | Yes | No | No | No | No | |
| Peak Efficiency | 97.5% | 97.3% | None | 96.8% | 97.1% | 98.26% | |
| Current Sharing Error Percentage (at rated load) | 0.5% | 0.55% | None | 4.8% | 1% | 1.27% | |
Disclaimer/Publisher’s Note: The statements, opinions and data contained in all publications are solely those of the individual author(s) and contributor(s) and not of MDPI and/or the editor(s). MDPI and/or the editor(s) disclaim responsibility for any injury to people or property resulting from any ideas, methods, instructions or products referred to in the content. |
© 2024 by the authors. Licensee MDPI, Basel, Switzerland. This article is an open access article distributed under the terms and conditions of the Creative Commons Attribution (CC BY) license (https://creativecommons.org/licenses/by/4.0/).
Share and Cite
Lee, Y.-L.; Chen, H.-H.; Hwu, K.-I. Applying a Current Sharing Method Based on Partial Energy Processing to Multiphase LLC Resonant Converters. Energies 2024, 17, 3859. https://doi.org/10.3390/en17153859
Lee Y-L, Chen H-H, Hwu K-I. Applying a Current Sharing Method Based on Partial Energy Processing to Multiphase LLC Resonant Converters. Energies. 2024; 17(15):3859. https://doi.org/10.3390/en17153859
Chicago/Turabian StyleLee, Yue-Lin, Han-Hsiang Chen, and Kuo-Ing Hwu. 2024. "Applying a Current Sharing Method Based on Partial Energy Processing to Multiphase LLC Resonant Converters" Energies 17, no. 15: 3859. https://doi.org/10.3390/en17153859
APA StyleLee, Y.-L., Chen, H.-H., & Hwu, K.-I. (2024). Applying a Current Sharing Method Based on Partial Energy Processing to Multiphase LLC Resonant Converters. Energies, 17(15), 3859. https://doi.org/10.3390/en17153859

