Multi-Agent Reinforcement Learning Optimization Framework for On-Grid Electric Vehicle Charging from Base Transceiver Stations Using Renewable Energy and Storage Systems
Abstract
1. Introduction
Problem Statement and Key Objectives of Proposed Research
- Optimizing Energy Consumption: To reduce grid reliance and operating expenses, BTS and EV energy consumption should be dynamically managed.
- Optimizing the Integration of Renewable Energy: Skillfully incorporating intermittent renewable energy sources, such as wind and solar, into BTS operations.
- Increasing System Reliability: Using EV batteries as storage units to improve energy resilience and reduce power fluctuations.
- Maintaining Grid Stability: To keep the grid stable and avoid interruptions, energy supply and demand must be balanced.
2. Literature Review
Research Novelty and Major Contribution of Proposed Study
- Trading carbon emission offset credits via the energy market infrastructure.
- Reducing the mismatch between the predicted generation and load with the hybrid base energy management system by using demand response programs, the optimal scheduling of distributed energy resources, and multi-agent-based energy trading.
- Generating revenue with BTS sites as a seller by selling energy to the market at a lower cost, and, as a buyer, obtaining clean energy at a lower cost than the utility grid.
- Exporting energy to the main grid with BTS sites during periods of high demand and importing energy from the main grid during periods of low demand, which produces the highest amount of income.
- Using relay optimization with integer linear programming to obtain the best generation pattern in accordance with the load pattern in order to lower each BTS site’s operating costs.
- Contributing to increased grid resilience by reducing the non-essential load, charging during off-peak hours, and discharging the ESS during peak demand hours.
3. Research Methodology
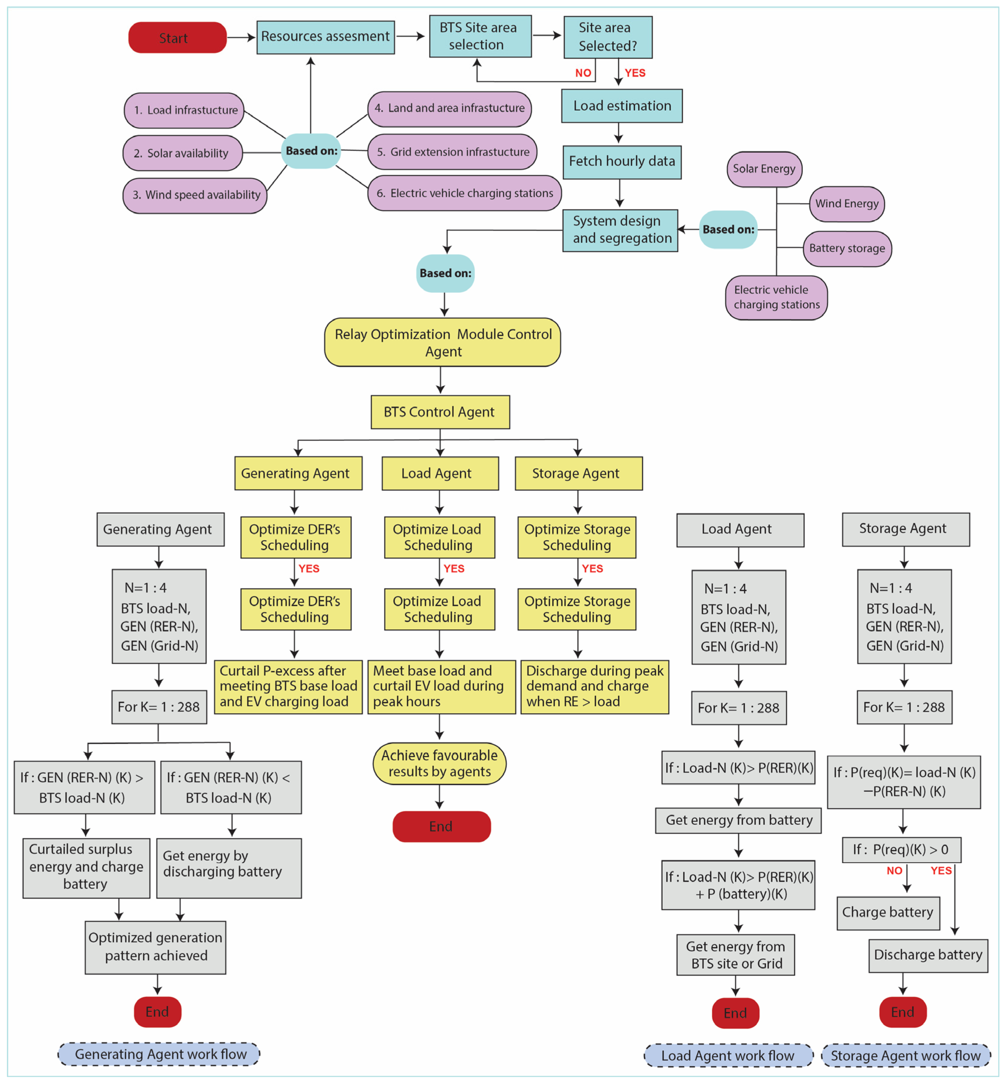
3.1. Study Area with Load Assessment
3.2. Design Framework of Proposed BTS Stations
- Each site must meet their load demands (base load and EV load) from their respective renewable energy resources that are integrated within the sites.
- After meeting the load demand, the remaining power can be used for charging the batteries present in the respective sites. After charging the batteries, the energy can be exported to the grid or to other sites.
- When there is a requirement for excess energy for any site, the battery can be used to meet the load demand.
- If the renewable energy and battery storage energy cannot meet the load demand, then the site can import energy from the grid or the site. The import energy is determined by the relay optimization control agent, which decides on the economical energy imported from other sites or the grid.
4. System Architecture and Modeling
4.1. Solar PV System
4.2. Wind Power System
4.3. Battery Storage System
4.4. Evaluation Criteria with Objective Functions
4.5. Respective Constraints of Proposed Study
- Resource constraints:
- Energy Availability: It can be difficult to provide a steady and dependable energy supply for BTS operations because of the unpredictability and erratic nature of renewable energy sources (such solar and wind).
- Storage Capacity: When the renewable energy supply is minimal or during high-demand periods, the quantity of energy that can be stored and used is limited due to the limited storage capacity of EV batteries.
- Infrastructure for Charging: The viability of employing EVs for energy storage might be impacted by the availability of charging stations and their ability to fully charge EV batteries within the allotted time.
- 2.
- Operational constraints:
- Grid Guidelines: Operational flexibility may be restricted by adhering to grid laws and standards for energy usage, the integration of renewable energy, sources, and the power quality.
- Service-Level Agreements: BTS performance, dependability, and uptime agreements with telecom service providers may limit the operational choices pertaining to energy management.
- 3.
- Technical constraints:
- Communication Latency: Real-time decision making and coordination may be impacted by delays in communication between agents (BTSs, EVs, and energy providers) brought on by network latency.
- System Compatibility: The choice of components and how they are integrated may be restricted by the compatibility and interoperability of various technologies (such as energy storage systems, renewable energy systems, and BTS equipment).
- 4.
- User Behavior and Preferences:
- The viability and efficiency of employing EVs as energy storage devices can be impacted by the preferences and behaviors of EV owners with relation to charging schedules and willingness to engage in energy management measures.
5. Multi-Agent-System-Based Approach for Base Transceiver Stations
5.1. Cummulative Approach by Agents for Ideal Operation
5.2. Role of Storage Agent
5.3. Role of Load Agent
5.4. Role of Generating Agent
6. Results and Discussion
6.1. Integration of Renewable Energy Resources with On-Grid Under-Study BTS Sites
6.2. BTS-01 Karachi Optimization
6.3. BTS-02 Badin Optimization
6.4. BTS-03 Hyderabad Optimization
6.5. BTS-04 Rajan Pur Optimization
6.6. BTS-05 Quetta Optimization
7. Optimized Comparison of Proposed BTS Sites
8. Conclusions
9. Limitations of Current Study and Future Work
- Complexity and Scalability:BTSs, EVs, and energy providers are only a few of the agents that must be coordinated while maintaining their own decision-making processes in MARS. Scalability is a major difficulty because the complexity of the learning process increases exponentially with the number of agents.
- Communication and Coordination:Attaining the best possible system performance requires effective communication and coordination amongst actors. It is difficult to create communication protocols that balance data exchange without overloading the system, though.
- Non-Stationarity:Because of shifting customer demand patterns and varied renewable energy generation, the environment in which BTSs function is frequently non-stationary. MARL frameworks could find it difficult to quickly adjust to these changing circumstances.
- Curse of Dimensionality:When several BTSs, different renewable energy sources, storage capacities, and operational limits are taken into account, the state and action spaces in MARL can grow to an extremely enormous size. Inefficiencies in learning and decision making may result from this.
- Reward Design and Conflict Resolution:It might be difficult to create suitable reward functions that match the objectives of the entire system with the goals of individual agents. Agents attempting to maximize their individual incentives and the system’s overall advantage may come into conflict.
- Computer Resources: In order to train the agents and make decisions in real time, MARS needs a large amount of processing power. This may restrict its use in situations when resources are scarce in the actual world.
- Safety and Reliability: It is imperative to guarantee the safety and dependability of BTS operations. Strict dependability requirements and protocols may need to be incorporated into MARL frameworks, which can make the optimization more difficult.
- Privacy and Security Issues: Privacy and security issues are brought up when agents share critical operational data. In decentralized MARL systems, maintaining data secrecy and thwarting harmful assaults are crucial but difficult tasks.
- Transferability and Generalization: It is challenging to learn policies that apply to various grid environments, BTS locations, and user behaviors. MARL frameworks may find it difficult to properly transfer knowledge across many contexts and scenarios.
- Regulatory and Policy Compliance: MARL optimization frameworks are subject to extra constraints and considerations in order to comply with regulatory regulations and policies pertaining to energy usage, grid interactions, and environmental standards. We plan to investigate other optimization techniques in the future with the goal of drastically lowering end-user electricity prices.
Author Contributions
Funding
Data Availability Statement
Conflicts of Interest
Nomenclature
| BTS | base transceiver stations | MILP | mixed integer linear programming |
| BA | battery | MMG | Multi-microgrid |
| BTSCA | BTS control agent | NPC | net present cost |
| DGs | diesel generators | PV | photovoltaic |
| DSM | demand-side management | RERs | renewable energy resources |
| DNO | distribution network operator | RET | renewable energy technology |
| EVs | electric vehicles | SBP | State bank of Pakistan |
| ESS | energy storage system | SOC | state of charge |
| GA | generating agent | SA | storage agent |
| HRES | hybrid renewable energy system | TLBO | teacher learning-based optimization |
| LCOE | levelized cost of energy | W | wind energy |
| LA | load agent | MARL | Multi-Agent Reinforcement Learning |
| MAS | multi-agent system |
References
- Sami, S.M.; Mahmood, A.L. Design and simulation of stand-alone photovoltaic system supplying BTS in Iraq. Int. J. Power Electron. Drive Syst. (IJPEDS) 2021, 12, 463–473. [Google Scholar] [CrossRef]
- Amutha, W.M.; Andrew, H.C.; Shajie, A.D.; Paulraj, J.P.I. Renewable power interface based rural telecom. Int. J. Power Electron. Drive Syst. 2019, 10, 917. [Google Scholar] [CrossRef]
- Ali, M.B.; Kazmi, S.A.A.; Altamimi, A.; Khan, Z.A.; Alghassab, M.A. Decarbonizing Telecommunication Sector: Techno-Economic Assessment and Optimization of PV Integration in Base Transceiver Stations in Telecom Sector Spreading across Various Geographically Regions. Energies 2023, 16, 3800. [Google Scholar] [CrossRef]
- Altin, N.; Eyimaya, S.E.; Nasiri, A. Multi-Agent-Based Controller for Microgrids: An Overview and Case Study. Energies 2023, 16, 2445. [Google Scholar] [CrossRef]
- Shabbir, J.; Anwer, T. Artificial intelligence and its role in near future. arXiv 2018, arXiv:1804.01396. [Google Scholar]
- Dou, C.-X.; An, X.-G.; Yue, D. Multi-agent system based energy management strategies for microgrid by using renewable energy source and load forecasting. Electr. Power Compon. Syst. 2016, 44, 2059–2072. [Google Scholar] [CrossRef]
- Shahzad, M.K.; Zahid, A.; ur Rashid, T.; Rehan, M.A.; Ali, M.; Ahmad, M. Techno-economic feasibility analysis of a solar-biomass off grid system for the electrification of remote rural areas in Pakistan using HOMER software. Renew. Energy 2017, 106, 264–273. [Google Scholar] [CrossRef]
- Ali, M.; Wazir, R.; Imran, K.; Ullah, K.; Janjua, A.K.; Ulasyar, A.; Khattak, A.; Guerrero, J.M. Techno-economic assessment and sustainability impact of hybrid energy systems in Gilgit-Baltistan, Pakistan. Energy Rep. 2021, 7, 2546–2562. [Google Scholar] [CrossRef]
- Kumar, N.M.; Chopra, S.S.; Chand, A.A.; Elavarasan, R.M.; Shafiullah, G. Hybrid renewable energy microgrid for a residential community: A techno-economic and environmental perspective in the context of the SDG7. Sustainability 2020, 12, 3944. [Google Scholar] [CrossRef]
- Kaur, J.; Sood, Y.R.; Shrivastava, R. Optimal resource utilization in a multi-microgrid network for Tamil Nadu state in India. IETE J. Res. 2022, 68, 183–193. [Google Scholar] [CrossRef]
- Wang, Z.; Negash, A.; Kirschen, D.S. Optimal scheduling of energy storage under forecast uncertainties. IET Gener. Transm. Distrib. 2017, 11, 4220–4226. [Google Scholar] [CrossRef]
- Hussain, M.S.; Kazmi, S.A.A.; Khan, Z.A.; Alghassab, M.; Altamimi, A. Hierarchical energy management system with a local competitive power market for inter-connected multi-smart buildings. IEEE Access 2022, 10, 19493–19506. [Google Scholar] [CrossRef]
- Tong, X.; Hu, C.; Zheng, C.; Rui, T.; Wang, B.; Shen, W. Energy market management for distribution network with a multi-microgrid system: A dynamic game approach. Appl. Sci. 2019, 9, 5436. [Google Scholar] [CrossRef]
- Vahid-Ghavidel, M.; Javadi, M.S.; Gough, M.; Santos, S.F.; Shafie-Khah, M.; Catalao, J.P. Demand response programs in multi-energy systems: A review. Energies 2020, 13, 4332. [Google Scholar] [CrossRef]
- Ali, S.; Kazmi, S.A.A.; Malik, M.M.; Bhatti, A.H.U.; Haseeb, M.; Kazmi, S.M.R.; Shin, D.R. Energy management in high RER multi-microgrid system via energy trading and storage optimization. IEEE Access 2021, 10, 6541–6554. [Google Scholar] [CrossRef]
- Wang, Z.; Chen, B.; Wang, J. Decentralized energy management system for networked microgrids in grid-connected and islanded modes. IEEE Trans. Smart Grid 2015, 7, 1097–1105. [Google Scholar] [CrossRef]
- Bui, V.-H.; Hussain, A.; Kim, H.-M. A multiagent-based hierarchical energy management strategy for multi-microgrids considering adjustable power and demand response. IEEE Trans. Smart Grid 2016, 9, 1323–1333. [Google Scholar] [CrossRef]
- Wang, Z.; Yang, K.; Wang, X. Privacy-preserving energy scheduling in microgrid systems. IEEE Trans. Smart Grid 2013, 4, 1810–1820. [Google Scholar] [CrossRef]
- Logenthiran, T.; Srinivasan, D.; Khambadkone, A.M. Multi-agent system for energy resource scheduling of integrated microgrids in a distributed system. Electr. Power Syst. Res. 2011, 81, 138–148. [Google Scholar] [CrossRef]
- Lagorse, J.; Paire, D.; Miraoui, A. A multi-agent system for energy management of distributed power sources. Renew. Energy 2010, 35, 174–182. [Google Scholar] [CrossRef]
- Haseeb, M.; Kazmi, S.A.A.; Malik, M.M.; Ali, S.; Bukhari, S.B.A.; Shin, D.R. Multi objective based framework for energy management of smart micro-grid. IEEE Access 2020, 8, 220302–220319. [Google Scholar] [CrossRef]
- Li, M.; Aksoy, M.; Samad, S. Optimal energy management and scheduling of a microgrid with integrated electric vehicles and cost minimization. Soft Comput. 2024, 28, 2015–2034. [Google Scholar] [CrossRef]
- Nammouchi, A.; Aupke, P.; D’andreagiovanni, F.; Ghazzai, H.; Theocharis, A.; Kassler, A. Robust opportunistic optimal energy management of a mixed microgrid under asymmetrical uncertainties. Sustain. Energy Grids Netw. 2023, 36, 101184. [Google Scholar] [CrossRef]
- Rajagopalan, A.; Nagarajan, K.; Montoya, O.D.; Dhanasekaran, S.; Kareem, I.A.; Perumal, A.S.; Lakshmaiya, N.; Paramasivam, P. Multi-objective optimal scheduling of a microgrid using oppositional gradient-based grey wolf optimizer. Energies 2022, 15, 9024. [Google Scholar] [CrossRef]
- Odou, O.D.T.; Bhandari, R.; Adamou, R. Hybrid off-grid renewable power system for sustainable rural electrification in Benin. Renew. Energy 2020, 145, 1266–1279. [Google Scholar] [CrossRef]
- Mohamed, M.A.; Eltamaly, A.M.; Alolah, A.I. Swarm intelligence-based optimization of grid-dependent hybrid renewable energy systems. Renew. Sustain. Energy Rev. 2017, 77, 515–524. [Google Scholar] [CrossRef]
- Das, B.K.; Alotaibi, M.A.; Das, P.; Islam, M.; Das, S.K.; Hossain, M.A. Feasibility and techno-economic analysis of stand-alone and grid-connected PV/Wind/Diesel/Batt hybrid energy system: A case study. Energy Strategy Rev. 2021, 37, 100673. [Google Scholar] [CrossRef]
- Javed, M.S.; Song, A.; Ma, T. Techno-economic assessment of a stand-alone hybrid solar-wind-battery system for a remote island using genetic algorithm. Energy 2019, 176, 704–717. [Google Scholar] [CrossRef]
- Vides-Prado, A.; Camargo, E.O.; Vides-Prado, C.; Orozco, I.H.; Chenlo, F.; Candelo, J.E.; Sarmiento, A.B. Techno-economic feasibility analysis of photovoltaic systems in remote areas for indigenous communities in the Colombian Guajira. Renew. Sustain. Energy Rev. 2018, 82, 4245–4255. [Google Scholar] [CrossRef]
- Mayer, M.J.; Szilágyi, A.; Gróf, G. Environmental and economic multi-objective optimization of a household level hybrid renewable energy system by genetic algorithm. Appl. Energy 2020, 269, 115058. [Google Scholar] [CrossRef]
- Diab, A.A.Z.; Sultan, H.M.; Kuznetsov, O.N. Optimal sizing of hybrid solar/wind/hydroelectric pumped storage energy system in Egypt based on different meta-heuristic techniques. Environ. Sci. Pollut. Res. 2020, 27, 32318–32340. [Google Scholar] [CrossRef] [PubMed]
- Naderipour, A.; Ramtin, A.R.; Abdullah, A.; Marzbali, M.H.; Nowdeh, S.A.; Kamyab, H. Hybrid energy system optimization with battery storage for remote area application considering loss of energy probability and economic analysis. Energy 2022, 239, 122303. [Google Scholar] [CrossRef]
- Memon, S.A.; Upadhyay, D.S.; Patel, R.N. Optimal configuration of solar and wind-based hybrid renewable energy system with and without energy storage including environmental and social criteria: A case study. J. Energy Storage 2021, 44, 103446. [Google Scholar] [CrossRef]
- Aziz, A.S.; Tajuddin, M.F.N.; Adzman, M.R.; Mohammed, M.F.; Ramli, M.A. Feasibility analysis of grid-connected and islanded operation of a solar PV microgrid system: A case study of Iraq. Energy 2020, 191, 116591. [Google Scholar] [CrossRef]
- Qolipour, M.; Mostafaeipour, A.; Tousi, O.M. Techno-economic feasibility of a photovoltaic-wind power plant construction for electric and hydrogen production: A case study. Renew. Sustain. Energy Rev. 2017, 78, 113–123. [Google Scholar] [CrossRef]
- Halabi, L.M.; Mekhilef, S.; Olatomiwa, L.; Hazelton, J. Performance analysis of hybrid PV/diesel/battery system using HOMER: A case study Sabah, Malaysia. Energy Convers. Manag. 2017, 144, 322–339. [Google Scholar] [CrossRef]
- Azimoh, C.L.; Klintenberg, P.; Mbohwa, C.; Wallin, F. Replicability and scalability of mini-grid solution to rural electrification programs in sub-Saharan Africa. Renew. Energy 2017, 106, 222–231. [Google Scholar] [CrossRef]
- Okundamiya, M.S.; Wara, S.T.; Obakhena, H.I. Optimization and techno-economic analysis of a mixed power system for sustainable operation of cellular sites in 5G era. Int. J. Hydrogen Energy 2022, 47, 17351–17366. [Google Scholar] [CrossRef]
- Kumar, A.; Singh, A.R.; Deng, Y.; He, X.; Kumar, P.; Bansal, R.C. A novel methodological framework for the design of sustainable rural microgrid for developing nations. IEEE Access 2018, 6, 24925–24951. [Google Scholar] [CrossRef]
- Yimen, N.; Tchotang, T.; Kanmogne, A.; Abdelkhalikh Idriss, I.; Musa, B.; Aliyu, A.; Okonkwo, E.C.; Abba, S.I.; Tata, D.; Meva’a, L. Optimal sizing and techno-economic analysis of hybrid renewable energy systems—A case study of a photovoltaic/wind/battery/diesel system in Fanisau, Northern Nigeria. Processes 2020, 8, 1381. [Google Scholar] [CrossRef]
- Alharthi, Y.Z.; Siddiki, M.K.; Chaudhry, G.M. Resource assessment and techno-economic analysis of a grid-connected solar PV-wind hybrid system for different locations in Saudi Arabia. Sustainability 2018, 10, 3690. [Google Scholar] [CrossRef]
- Kim, M.-H.; Kim, D.; Heo, J.; Lee, D.-W. Techno-economic analysis of hybrid renewable energy system with solar district heating for net zero energy community. Energy 2019, 187, 115916. [Google Scholar] [CrossRef]
- Eltamaly, A.M.; Mohamed, M.A.; Al-Saud, M.; Alolah, A.I. Load management as a smart grid concept for sizing and designing of hybrid renewable energy systems. Eng. Optim. 2017, 49, 1813–1828. [Google Scholar] [CrossRef]
- Duman, A.C.; Güler, Ö. Techno-economic analysis of off-grid PV/wind/fuel cell hybrid system combinations with a comparison of regularly and seasonally occupied households. Sustain. Cities Soc. 2018, 42, 107–126. [Google Scholar] [CrossRef]
- Abdin, Z.; Mérida, W. Hybrid energy systems for off-grid power supply and hydrogen production based on renewable energy: A techno-economic analysis. Energy Convers. Manag. 2019, 196, 1068–1079. [Google Scholar] [CrossRef]
- Ajlan, A.; Tan, C.W.; Abdilahi, A.M. Assessment of environmental and economic perspectives for renewable-based hybrid power system in Yemen. Renew. Sustain. Energy Rev. 2017, 75, 559–570. [Google Scholar] [CrossRef]


































| Sr. No. | Location | Analysis Type | Technologies Integrated | OGIs | Simulation Tool | Multi-Agent System | Load Scenario | Ref. | |||||
|---|---|---|---|---|---|---|---|---|---|---|---|---|---|
| T | E | BA | WE | PV | EV | On-Grid | |||||||
| 1 | Africa | ✔ | ✔ | ✔ | ✘ | ✔ | ✘ | ✘ | No | HOMER | ✘ | DOM | [25] |
| 2 | Australia | ✘ | ✔ | ✘ | ✔ | ✔ | ✘ | ✔ | No | PSO | ✘ | DOM | [26] |
| 3 | Bangladesh | ✔ | ✔ | ✔ | ✔ | ✔ | ✘ | ✔ | No | HOMER | ✘ | RSD | [27] |
| 4 | China | ✔ | ✔ | ✘ | ✔ | ✔ | ✘ | ✔ | No | HOMER | ✘ | IL | [28] |
| 5 | Colombia | ✔ | ✔ | ✔ | ✔ | ✔ | ✘ | ✘ | Yes | HOMER | ✘ | DOM | [29] |
| 6 | Europe | ✔ | ✔ | ✘ | ✔ | ✔ | ✘ | ✔ | No | GA, PSO | ✘ | DOM | [30] |
| 7 | Egypt | ✘ | ✔ | ✘ | ✔ | ✔ | ✘ | ✘ | No | HOMER | ✘ | COM | [31] |
| 8 | Iran | ✔ | ✔ | ✘ | ✔ | ✔ | ✘ | ✘ | No | GA | ✘ | COM | [32] |
| 9 | India | ✘ | ✔ | ✘ | ✔ | ✔ | ✘ | ✘ | No | HOMER | ✘ | AGR | [33] |
| 10 | Iraq | ✔ | ✔ | ✘ | ✘ | ✔ | ✘ | ✘ | No | HOMER | ✘ | RSD | [34] |
| 11 | Iran | ✘ | ✘ | ✔ | ✔ | ✔ | ✘ | ✔ | No | HOMER | ✘ | IND | [35] |
| 12 | Malaysia | ✘ | ✔ | ✔ | ✘ | ✔ | ✘ | ✔ | No | HOMER | ✘ | DOM | [36] |
| 13 | Namibia | ✔ | ✔ | ✔ | ✘ | ✔ | ✘ | ✘ | No | HOMER | ✘ | RSD | [37] |
| 14 | Nigeria | ✔ | ✔ | ✘ | ✔ | ✔ | ✘ | ✘ | No | HOMER | ✘ | DOM | [38] |
| 15 | India | ✘ | ✔ | ✔ | ✔ | ✔ | ✘ | ✔ | No | HOMER | ✘ | DOM | [39] |
| 16 | Nigeria | ✔ | ✔ | ✘ | ✔ | ✔ | ✘ | ✘ | No | MATLAB | ✘ | RSD | [40] |
| 17 | Saudi Arabia | ✔ | ✘ | ✘ | ✔ | ✔ | ✘ | ✔ | Yes | HOMER | ✘ | COM | [41] |
| 18 | South Korea | ✘ | ✔ | ✔ | ✘ | ✔ | ✘ | ✘ | No | HOMER | ✘ | COM | [42] |
| 19 | Saudi Arabia | ✔ | ✔ | ✘ | ✔ | ✔ | ✘ | ✔ | No | PSO | ✘ | DOM | [43] |
| 20 | Turkey | ✘ | ✔ | ✘ | ✔ | ✔ | ✘ | ✘ | No | HOMER | ✘ | RSD | [44] |
| 21 | USA | ✔ | ✔ | ✔ | ✔ | ✘ | ✘ | ✘ | No | HOMER | ✘ | RSD | [45] |
| 22 | Yamen | ✔ | ✔ | ✔ | ✔ | ✔ | ✘ | ✘ | No | HOMER | ✘ | DOM | [46] |
| 23 | Pakistan | ✔ | ✔ | ✔ | ✔ | ✔ | ✔ | ✔ | Yes | MATLAB | ✔ | TELEC | [PS] |
| Sr. No | BTS Sites | PV (kW) | Wind (kW) | No. of Batteries | System Converter (kW) |
|---|---|---|---|---|---|
| BTS-01 | Karachi | 54.2 | 10 | 11 | 38.9 |
| BTS-02 | Badin | 10.4 | 10 | 11 | 7.64 |
| BTS-03 | Hyderabad | 15.7 | 10 | 11 | 11.0 |
| BTS-04 | Rajan Pur | 66.8 | 10 | 11 | 46.8 |
| BTA-05 | Quetta | 23.9 | 10 | 11 | 17.7 |
| Sr. No. | Under-Study BTS Site Names, South Region | Annual Average Solar Radiation (kWh/m2/day) | Annual Average Wind Speed (m/s) | Annual Average Temperature (°C) | Coordinates | BTS Load Profile | ||
|---|---|---|---|---|---|---|---|---|
| Latitude (°N) | Longitude (°E) | ED(h) (kWh) | ED (kWh/day) | |||||
| 01 | Karachi-I | 5.45 | 5.96 | 26.30 | 24.9148 | 66.8888 | 8.6 | 206.4 |
| 02 | Badin | 5.24 | 6.14 | 27.96 | 24.6459 | 68.8467 | 2.6 | 62.4 |
| 03 | Hyderabad | 5.27 | 6.21 | 27.45 | 17.3850 | 78.4867 | 3.4 | 81.6 |
| 04 | Rajan Pur | 5.02 | 4.61 | 27.26 | 29.1044 | 70.3301 | 8.6 | 206.4 |
| 05 | Quetta | 5.57 | 3.86 | 16.47 | 30.1798 | 66.9750 | 3.1 | 74.4 |
Disclaimer/Publisher’s Note: The statements, opinions and data contained in all publications are solely those of the individual author(s) and contributor(s) and not of MDPI and/or the editor(s). MDPI and/or the editor(s) disclaim responsibility for any injury to people or property resulting from any ideas, methods, instructions or products referred to in the content. |
© 2024 by the authors. Licensee MDPI, Basel, Switzerland. This article is an open access article distributed under the terms and conditions of the Creative Commons Attribution (CC BY) license (https://creativecommons.org/licenses/by/4.0/).
Share and Cite
Altamimi, A.; Ali, M.B.; Kazmi, S.A.A.; Khan, Z.A. Multi-Agent Reinforcement Learning Optimization Framework for On-Grid Electric Vehicle Charging from Base Transceiver Stations Using Renewable Energy and Storage Systems. Energies 2024, 17, 3592. https://doi.org/10.3390/en17143592
Altamimi A, Ali MB, Kazmi SAA, Khan ZA. Multi-Agent Reinforcement Learning Optimization Framework for On-Grid Electric Vehicle Charging from Base Transceiver Stations Using Renewable Energy and Storage Systems. Energies. 2024; 17(14):3592. https://doi.org/10.3390/en17143592
Chicago/Turabian StyleAltamimi, Abdullah, Muhammad Bilal Ali, Syed Ali Abbas Kazmi, and Zafar A. Khan. 2024. "Multi-Agent Reinforcement Learning Optimization Framework for On-Grid Electric Vehicle Charging from Base Transceiver Stations Using Renewable Energy and Storage Systems" Energies 17, no. 14: 3592. https://doi.org/10.3390/en17143592
APA StyleAltamimi, A., Ali, M. B., Kazmi, S. A. A., & Khan, Z. A. (2024). Multi-Agent Reinforcement Learning Optimization Framework for On-Grid Electric Vehicle Charging from Base Transceiver Stations Using Renewable Energy and Storage Systems. Energies, 17(14), 3592. https://doi.org/10.3390/en17143592

