Experimental Evaluation of the Robust Controllers Applied on a Single Inductor Multiple Output DC-DC Buck Converter to Minimize Cross Regulation Considering Parametric Uncertainties and CPL Power Variations
Abstract
1. Introduction
- Two control methodologies are experimentally evaluated and compared applied to a multivariable dual-output DC-DC converter. The first control methodology is a decentralized robust control design methodology based on the LQR technique. The other approach is a decentralized control design method based on the decoupled PID technique [37].
- The experimental evaluation uses active control methodologies to solve the cross-regulation problem in the SIDO converter caused by the strong coupled system and nonlinearities. To this end, extensive experimental tests demonstrate the effects of different controllers, showing that the proposed LQR technique has better performance indices than other methods when the system is subjected to parametric variations (input DC voltage and resistance loads) as well as when a CPL is connected to each output once a time. Performance indices (ISE and ISU) are calculated to analyze the performance of the control method.
- For this purpose, a tested system (single inductor dual-output DC-DC converter) was designed to implement the controllers and perform various tests to collect experimental data. The device allows the variation in the physical parameters of the converter (input DC voltage and load resistances) and uses a programmable electronic load to emulate the behavior of the CPL.
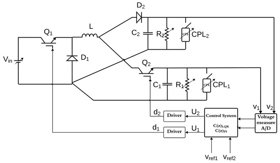
2. System Description and Problem Formulation
Mathematical Model for a SIMO Converter
3. Proposals of Robust Controller Strategies for the SIMO Power Converter
3.1. Pairing Analysis for the SIMO Converter
- (1)
- Determine the DC gain array using the DC gain for each element of the transfer function matrix.
- (2)
- Obtain the cutoff frequency for each element of the transfer function matrix.
- (3)
- Compute the energy transmission ratio array based on the DC gain and cutoff frequencies.
- (4)
- Compute the effective gain matrix that indicates the sensitivity between each I/O pair.
- (5)
- Compute the ERGA number and check for diagonal head dominance.
3.2. Linear Quadratic Regulator Design
3.3. Decoupled Multiloop PI Controller
4. Experimental Methodology and Tests
4.1. Description of the SIMO Converter System Test Board
4.2. Description of Experiments
5. Experimental Results and Discussion
5.1. Input Voltage Variation
5.2. Load Variation
5.3. CPL Power Variation
6. Conclusions
Author Contributions
Funding
Data Availability Statement
Acknowledgments
Conflicts of Interest
References
- Emadi, A.; Ehsani, M. Multi-converter power electronic systems: Definition and applications. In Proceedings of the 2001 IEEE 32nd Annual Power Electronics Specialists Conference, Vancouver, BC, Canada, 17–21 June 2001; Volume 2, pp. 1230–1236. [Google Scholar]
- Bhaumik, A.; Kumar, Y.; Srivastava, S.; Islam, M. Performance studies of a separately excited DC motor speed control fed by a buck converter using optimized PIλDµ controller. In Proceedings of the 2016 International Conference on Circuit, Power and Computing Technologies (ICCPCT), Nagercoil, India, 18–19 March 2016; pp. 1–6. [Google Scholar]
- Hassanalieragh, M.; Soyata, T.; Nadeau, A.; Sharma, G. UR-SolarCap: An open-source intelligent auto-wakeup solar energy harvesting system for supercapacitor-based energy buffering. IEEE Access 2016, 4, 542–557. [Google Scholar] [CrossRef]
- Kumar, D.; Zare, F.; Ghosh, A. DC microgrid technology: System architectures, AC grid interfaces, grounding schemes, power quality, communication networks, applications, and standardizations aspects. IEEE Access 2017, 5, 12230–12256. [Google Scholar] [CrossRef]
- Chang, H.-C.; Liaw, C.-M. An integrated driving/charging switched reluctance motor drive using three-phase power module. IEEE Trans. Ind. Electron. 2011, 58, 1763–1775. [Google Scholar] [CrossRef]
- Ghiasi, M.I.; Golkar, M.A.; Hajizadeh, A. Lyapunov based distributed fuzzy-sliding mode control for building integrated-DC microgrid with plug-in electric vehicle. IEEE Access 2017, 5, 7746–7752. [Google Scholar] [CrossRef]
- Xiong, X.; Tse, C.K.; Ruan, X. Bifurcation analysis of standalone photovoltaic-battery hybrid power system. IEEE Trans. Circuits Syst. I Regul. Pap. 2013, 60, 1354–1365. [Google Scholar] [CrossRef]
- Xu, Q.; Hu, X.; Wang, P.; Xiao, J.; Tu, P.; Wen, C.; Lee, M.Y. A decentralized dynamic power sharing strategy for hybrid energy storage system in autonomous DC microgrid. IEEE Trans. Ind. Electron. 2017, 64, 5930–5941. [Google Scholar] [CrossRef]
- Xiong, X.; Ruan, X.; Xi, H.; Ge, J. Feed-forwarding the output voltage to improve efficiency for envelope-tracking power supply based on a switch-linear hybrid scheme. IEEE Trans. Power Electron. 2011, 26, 2106–2111. [Google Scholar] [CrossRef]
- Mohan, N.; Undeland, T.M.; Robbins, W.P. Power Electronics: Converters, Applications, and Design; Wiley: Hoboken, NJ, USA, 2002. [Google Scholar]
- Salimi, M.; Zakipour, A. Direct voltage regulation of DC-DC buck converter in a wide range of operation using adaptive input-output linearization. IEEJ Trans. Elect. Electron. Eng. 2015, 10, 85–91. [Google Scholar] [CrossRef]
- Dasika, J.D.; Bahrani, B.; Saeedifard, M.; Karimi, A.; Rufer, A. Multivariable control of single-inductor dual output buck converters. IEEE Trans. Power Eletron. 2014, 29, 2061–2070. [Google Scholar] [CrossRef]
- Xu, W.; Zhu, X.; Hong, Z.; Killat, D. A single-inductor dual-output switching converter with average current mode control. J. Semicond. 2009, 30, 095012. [Google Scholar] [CrossRef][Green Version]
- Ma, D.; Ki, W.H.; Tusi, C.Y. A pseudo-CCM/DCM SIMO switching converter with freewheel switching. IEEE J. Solid-State Circuits 2003, 38, 1007–1014. [Google Scholar] [CrossRef]
- Kwon, D.; Rincon-Mora, G.A. Single-inductor multiple-output switching dc-dc converters. IEEE Trans. Circuits Syst. II Exp. Briefs 2009, 56, 614–618. [Google Scholar] [CrossRef]
- Trevisan, D.; Mattavelli, P.; Tenti, P. Digital control of single-inductor multiple-output step-down dc-dc converters in CCM. IEEE Trans. Ind. Electron. 2008, 55, 3476–3483. [Google Scholar] [CrossRef]
- Li, Z.; Hoshina, S.; Satake, N.; Nogi, M. Development of DC/DC Converter for Battery Energy Storage Supporting Railway DC Feeder Systems. IEEE Trans. Ind. Appl. 2016, 52, 4218–4224. [Google Scholar] [CrossRef]
- de la Cruz, E.; Ollero, S.; Rodriguez, J.; Uceda, J.; Cobos, J.A. Review of suitable topologies for on-board DC/DC converters in distributed power architectures for telecom applications. In Proceedings of the 14th IEEE International Telecommunications Energy Conference, Washington, DC, USA, 4–8 October 1992; pp. 59–65. [Google Scholar]
- Mira, M.C.; Zhang, Z.; Knott, A.; Andersen, M.A.E. Analysis, Design, Modeling, and Control of an Interleaved-Boost Full-Bridge Three-Port Converter for Hybrid Renewable Energy Systems. IEEE Trans. Power Electron. 2017, 32, 1138–1155. [Google Scholar] [CrossRef]
- Landau, R.; Barra, W.; Bessa, I.; Filho, J.E.; Ayres, F.; Neves, C. Robust decentralized controller for minimizing coupling effect in single inductor multiple output dc-dc converter operating in continuous conduction mode. ISA Trans. 2018, 73, 112–129. [Google Scholar] [CrossRef]
- Le, H.P.; Chae, C.S.; Lee, K.C.; Wang, S.W.; Cho, G.H.; Cho, G.H. A single-inductor switching dc-dc converter with five outputs and ordered power-distributive control. IEEE J. Solid-State Circuits 2007, 42, 2706–2714. [Google Scholar] [CrossRef]
- Shen, Z.; Chang, X.; Wang, W.; Tan, X.; Yan, N.; Min, H. Predictive digital current control of single-inductor multiple-output converters in CCM with low cross-regulation. IEEE Trans. Power Electron. 2012, 27, 1917–1925. [Google Scholar] [CrossRef]
- Nayak, G.; Nath, S. Decoupled Voltage-Mode Control of Coupled Inductor Single-Input Dual-Output Buck Converter. IEEE Trans. Ind. Appl. 2020, 56, 4040–4050. [Google Scholar] [CrossRef]
- Wang, Y.; Xu, J.; Yin, G. Cross-Regulation Suppression and Stability Analysis of Capacitor Current Ripple Controlled SIDO CCM Buck Converter. IEEE Trans. Ind. Electron. 2018, 66, 1770–1780. [Google Scholar] [CrossRef]
- Dong, Z.; Li, X.L.; Tse, C.K.; Zhang, Z. Derivation of Single-Input Dual-Output Converters With Simple Control and No Cross Regulation. IEEE Trans. Power Electron. 2020, 35, 11930–11941. [Google Scholar] [CrossRef]
- Zhou, S.; Zhou, G.; Liu, G.; Mao, G. Small-signal Modeling and Cross-regulation Suppressing for Current-mode Controlled Single-inductor Dual-output DC-DC Converters. IEEE Trans. Ind. Electron. 2020, 68, 5744–5755. [Google Scholar] [CrossRef]
- Nayak, G.; Nath, S. Decoupled Average Current Control of Coupled Inductor Single-Input Dual-Output Buck Converter. IEEE J. Emerg. Sel. Top. Ind. Electron. 2020, 1, 152–161. [Google Scholar] [CrossRef]
- Shekel, J. Nonlinear problems in the design of cable-powered distribution networks. IEEE Trans. Cable Telev. 1976, CATV-1, 11–17. [Google Scholar] [CrossRef]
- Hodge, C.; Flower, J.; Macalindin, A. Dc power system stability. In Proceedings of the IEEE Electric Ship Technologies Symposium, Baltimore, MD, USA, 20–22 April 2009; pp. 433–439. [Google Scholar]
- Du, D.W.; Zhang, J.; Zhang, Y.; Qian, Z. Stability criterion for cascaded system with constant power load. IEEE Trans. Power Electron. 2013, 28, 1843–1851. [Google Scholar] [CrossRef]
- Emadi, A.; Fahimi, B.; Ehsani, M. On the concept of negative impedance instability in the more electric aircraft power systems with constant power loads. In Proceedings of the 34th Intersociety Energy Conversion Engineering Conference, Vancouver, BC, Canada, 2–5 August 1999; pp. 1–13. [Google Scholar]
- Singh, S.; Gautam, A.R.; Fulwani, D. Constant power loads and their effects in DC distributed power systems: A review. Renew. Sustain. Energy Rev. 2017, 72, 407–421. [Google Scholar] [CrossRef]
- de Bessa, I.V.; de Medeiros, R.L.P.; Bessa, I.; Ayres Junior, F.A.C.; de Menezes, A.R.; Torres, G.M.; Chaves Filho, J.E. Comparative Study of Control Strategies for Stabilization and Performance Improvement of DC Microgrids with a CPL Connected. Energies 2020, 13, 2663. [Google Scholar] [CrossRef]
- Rivetta, C.; Williamson, G.A.; Emadi, A. Constant power loads and negative impedance instability in sea and undersea vehicles: Statement of the problem and comprehensive large-signal solution. In Proceedings of the IEEE Electric Ship Technologies Symposium, Philadelphia, PA, USA, 27 July 2005; pp. 313–320. [Google Scholar]
- Ghisla, U.; Kondratiev, I.; Dougal, R. Protection of medium voltage DC power systems against ground faults and negative incremental impedances. In Proceedings of the IEEE SoutheastCon 2010 (SoutheastCon), Concord, NC, USA, 18–21 March 2010; pp. 259–263. [Google Scholar]
- Marcillo, K.E.L.; Guingla, D.A.P.; Barra, W.; De Medeiros, R.L.P.; Rocha, E.M.; Benavides, D.A.V.; Nogueira, F.G. Interval robust controller to minimize oscillations effects caused by constant power load in a DC multi-converter buck-buck system. IEEE Access 2019, 7, 26324. [Google Scholar] [CrossRef]
- Xiong, Q.; Cai, W.-J. Effective transfer function method for decentralized control system design of multi-input multi-output processes. J. Process Control 2006, 16, 773–784. [Google Scholar] [CrossRef]
- Lin, K.; Huang, C.; Chen, D.; Liu, K.H. Modeling and design of feedback loops for a voltage-mode single-inductor dual-output buck converter. In Proceedings of the 2008 IEEE Power Electronics Specialists Conference, Rhodes, Greece, 15–19 June 2008. [Google Scholar] [CrossRef]
- Xiong, Q.; Cai, W.-J.; He, M.-J. A practical loop pairing criterion for multivariable processes. J. Process Control 2005, 15, 741–747. [Google Scholar] [CrossRef]
- Castro, L.; Cunha, L.; Dutra, B.; Silveira, A. Digital lqg controller design applied to an electronic system. IEEE Lat. Am. Trans. 2020, 18, 581–588. [Google Scholar] [CrossRef]
- Hespanha, J.P. Linear Systems Theory; Princeton University Press: Princeton, NJ, USA, 2018. [Google Scholar]
- Pérez, P.A.; Albertos, P.; Sala, D.A.; Antonio, S. Multivariable Control Systems; Springer Science & Business Media: London, UK, 2004. [Google Scholar]
- Skogestad, S.; Postlethwaite, I. Multivariable Feedback Control; John Wiley & Sons: Hoboken, NJ, USA, 2005. [Google Scholar]
- Stevens, B.L.; Lewis, F.L.; Johnson, E.N. Aircraft Control and Simulation; John Wiley & Sons: Hoboken, NJ, USA, 2015. [Google Scholar]
- Aström, K.J.; Hägglund, T. PID Controllers: Theory, Design, and Tuning; Instrument Society of America: Research Triangle Park, NC, USA, 1995. [Google Scholar]
- Aström, K.J.; Johansson, K.H.; Wang, Q. Design of Decoupled PID Controllers, for MIMO Systems. In Proceedings of the American Control Conference, Arlington, VA, USA, 27 June 2001; pp. 2015–2020. [Google Scholar]
- Erickson, R.W.; Maksimovic, D. Fundamentals of Power Electronics, 2nd.; Kluwer Academic Publishers: London, UK, 2001. [Google Scholar]










| Parameter | Unit | Nom. Value | Variation | Description |
|---|---|---|---|---|
| Vin | V | 7 | (6–7) | Source input voltage |
| R1 | Ω | 10 | (5–10) | Loading at output 1 |
| R2 | Ω | 10 | (5–10) | Loading at output 2 |
| CPL1 | W | 0.5 | (0.6–0.5) | Output power of CPL1 |
| CPL2 | W | 0.25 | (0.35–0.25) | Output power of CPL2 |
| C1 | µF | 2200 | - | Capacitor at output 1 |
| C2 | µF | 1000 | - | Capacitor at output 2 |
| L | µH | 330 | - | Inductor |
| D10 | % | 40 | - | Operational point for the duty cycle of output 1 |
| D20 | % | 60 | - | Operational point for the duty cycle of output 2 |
| V10 | V | 3.11 | - | Operational point for output voltage 1 |
| V20 | V | 1.74 | - | Operational point for output voltage 2 |
| I10 | A | 0.311 | - | Operational point for current of the output 1 |
| I20 | A | 0.174 | - | Operational point for current of the output 2 |
| fsw | kHz | 7.8 | - | Switching frequency |
| fs | kHz | 2.0 | - | Sampling frequency |
| Test | OUTPUT | ISE | ISU | J = ISE + ISU | |||
|---|---|---|---|---|---|---|---|
| LQR | PI | LQR | PI | LQR | PI | ||
| Vin | V1 | 0.00039 | 0.0368 | 0.5549 | 0.5227 | 0.5553 | 0.5595 |
| V2 | 0.0028 | 0.0355 | 0.4201 | 0.3211 | 0.4229 | 0.3566 | |
| Test | OUTPUT | ISE | ISU | J = ISE + ISU | |||
|---|---|---|---|---|---|---|---|
| LQR | PI | LQR | PI | LQR | PI | ||
| R1 | V1 | 0.0036 | 0.8938 | 0.7614 | 0.7779 | 0.7649 | 1.672 |
| V2 | 0.0011 | 0.0042 | 0.8099 | 0.3336 | 0.8111 | 0.3378 | |
| Test | OUTPUT | ISE | ISU | J = ISE + ISU | |||
|---|---|---|---|---|---|---|---|
| LQR | PI | LQR | PI | LQR | PI | ||
| R2 | V1 | 0.0637 | 0.0638 | 0.7023 | 0.7360 | 0.7660 | 0.7998 |
| V2 | 0.0443 | 0.1881 | 0.7758 | 0.3343 | 0.8201 | 0.5223 | |
| Test | OUTPUT | ISE | ISU | J = ISE + ISU | |||
|---|---|---|---|---|---|---|---|
| LQR | PI | LQR | PI | LQR | PI | ||
| CPL1 | V1 | 0.0525 | 0.0803 | 0.9025 | 0.8655 | 0.955 | 0.9458 |
| V2 | 0.0994 | 0.0553 | 0.9025 | 0.0545 | 1.002 | 0.1099 | |
| Test | OUTPUT | ISE | ISU | J = ISE + ISU | |||
|---|---|---|---|---|---|---|---|
| LQR | PI | LQR | PI | LQR | PI | ||
| CPL2 | V1 | 0.1246 | 0.0546 | 0.9025 | 0.8796 | 1.027 | 0.9342 |
| V2 | 0.1500 | 0.1134 | 0.9025 | 0.0331 | 1.052 | 0.1465 | |
Disclaimer/Publisher’s Note: The statements, opinions and data contained in all publications are solely those of the individual author(s) and contributor(s) and not of MDPI and/or the editor(s). MDPI and/or the editor(s) disclaim responsibility for any injury to people or property resulting from any ideas, methods, instructions or products referred to in the content. |
© 2024 by the authors. Licensee MDPI, Basel, Switzerland. This article is an open access article distributed under the terms and conditions of the Creative Commons Attribution (CC BY) license (https://creativecommons.org/licenses/by/4.0/).
Share and Cite
Saavedra, A.C.M.; Barra Junior, W.; Medeiros, R.L.P.d.; Junior, C.R.; Gomes, A.S. Experimental Evaluation of the Robust Controllers Applied on a Single Inductor Multiple Output DC-DC Buck Converter to Minimize Cross Regulation Considering Parametric Uncertainties and CPL Power Variations. Energies 2024, 17, 3359. https://doi.org/10.3390/en17143359
Saavedra ACM, Barra Junior W, Medeiros RLPd, Junior CR, Gomes AS. Experimental Evaluation of the Robust Controllers Applied on a Single Inductor Multiple Output DC-DC Buck Converter to Minimize Cross Regulation Considering Parametric Uncertainties and CPL Power Variations. Energies. 2024; 17(14):3359. https://doi.org/10.3390/en17143359
Chicago/Turabian StyleSaavedra, Alvaro Christian Montaño, Walter Barra Junior, Renan Landau Paiva de Medeiros, Carlos Roozembergh Junior, and Alan Sovano Gomes. 2024. "Experimental Evaluation of the Robust Controllers Applied on a Single Inductor Multiple Output DC-DC Buck Converter to Minimize Cross Regulation Considering Parametric Uncertainties and CPL Power Variations" Energies 17, no. 14: 3359. https://doi.org/10.3390/en17143359
APA StyleSaavedra, A. C. M., Barra Junior, W., Medeiros, R. L. P. d., Junior, C. R., & Gomes, A. S. (2024). Experimental Evaluation of the Robust Controllers Applied on a Single Inductor Multiple Output DC-DC Buck Converter to Minimize Cross Regulation Considering Parametric Uncertainties and CPL Power Variations. Energies, 17(14), 3359. https://doi.org/10.3390/en17143359

