Application of NH3 Fuel in Power Equipment and Its Impact on NOx Emissions
Abstract
1. Introduction
2. Ammonia Used in Spark Ignition Engines
2.1. Mixing Fuels with Strong Activity
2.1.1. Combustion and Emission of NH3/Gasoline SI Engines
2.1.2. Combustion and Emission of NH3/CH4 SI Engines
2.1.3. Combustion and Emission of NH3/H2 SI Engines
2.2. Structure Adjustment and Auxiliary Combustion Measures
2.2.1. Structure Adjustment and Strategy
2.2.2. Auxiliary Combustion Measures
2.3. Exhaust Gas Aftertreatment to Minimize NOx Emissions from SI Engines
3. Ammonia Used in Compression Ignition Engines
3.1. Mixing Fuels with Strong Activity
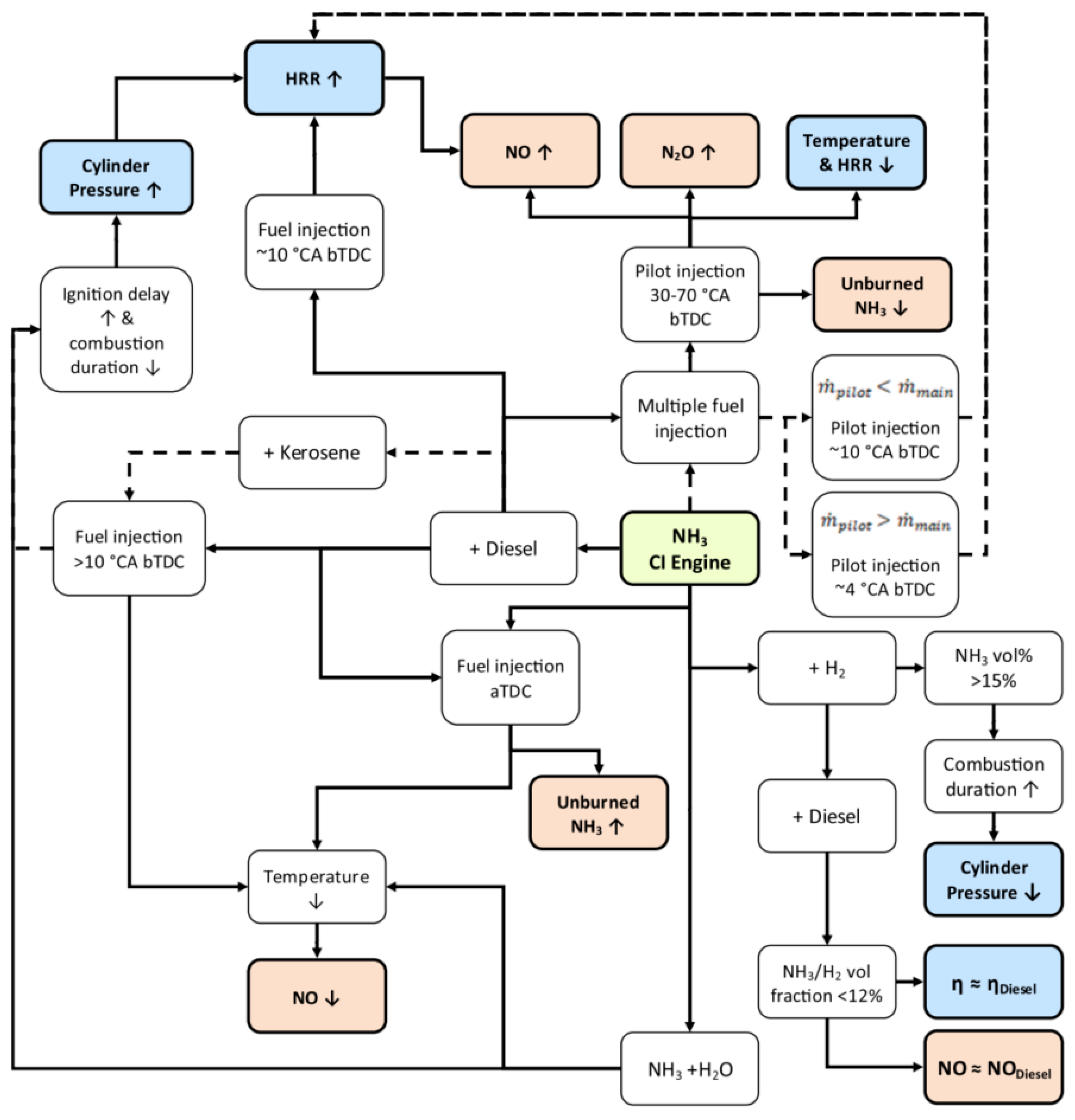
3.1.1. Combustion and Emission of NH3/Diesel CI Engines
3.1.2. Combustion and Emission of NH3/H2 CI Engines
3.1.3. Combustion and Emission of NH3/DME CI Engines
3.2. Exhaust Gas Aftertreatment to Minimize NOx Emissions from CI Engines
4. Ammonia Used in Gas Turbines
4.1. Mixing Fuels with Strong Activity
4.1.1. Mixing NH3 with CH4

4.1.2. Mixing NH3 with H2
4.2. Structure Adjustment and Auxiliary Combustion Measures
5. NH3 Fuel Cells
5.1. Application of NH3 in FCs
5.2. Research Routes of IA-PEMFCs
5.3. NOx Emission and NH3 Slip in IA-PEMFCs
6. NOx Generation Mechanism Related to Ammonia Combustion
7. Conclusions
Funding
Acknowledgments
Conflicts of Interest
References
- WMO. Provisional State of the Global Climate in 2022; WMO: Geneva, Switzerland, 2022; Volume 26. [Google Scholar]
- International Renewable Energy Agency (IRENA). World Energy Transitions Outlook 2022; International Renewable Energy Agency: Abu Dhabi, United Arab Emirates, 2022. [Google Scholar]
- International Energy Agency. Net Zero by 2050: A Roadmap for the Global Energy Sector 2021; International Energy Agency: Paris, France, 2021; Volume 70. [Google Scholar]
- United Nations. SDGs Report 2023; United Nations: New York, NY, USA, 2023. [Google Scholar]
- Barnett, H. The European court of justice. In Constitutional & Administrative Law, 5th ed.; Routledge: London, UK, 2004. [Google Scholar] [CrossRef]
- IPCC. Strengthening and Implementing the Global Response; IPCC: Geneva, Switzerland, 2022. [Google Scholar] [CrossRef]
- IPCC. Impacts of 1.5 °C Global Warming on Natural and Human Systems; IPCC: Geneva, Switzerland, 2022. [Google Scholar] [CrossRef]
- Solomon, B.D. Energy carriers. In Dictionary of Ecological Economics: Terms for the New Millennium; Edward Elgar Publishing: Cheltenham, UK, 2023; p. 185. [Google Scholar] [CrossRef]
- Luo, Y.; Shi, Y.; Cai, N. Ammonia: A Clean and Efficient Energy Carrier for Distributed Hybrid System; Elsevier Inc.: Amsterdam, The Netherlands, 2021. [Google Scholar] [CrossRef]
- Lewis, J. Fuels without Carbon: Prospects and the Pathway Forward for Zero-Carbon Hydrogen and Ammonia Fuel; Ammonia Energy Association: Ashburn, VA, USA, 2018. [Google Scholar]
- Zamfirescu, C.; Dincer, I. Using ammonia as a sustainable fuel. J. Power Sources 2008, 185, 459–465. [Google Scholar] [CrossRef]
- By, I.; Vassiliadou, E.; Amirkhanian, S.N. Renewable Ammonia Generation, Transport, and Utilization in the Transportation Sector; Ammonia Energy Association: Ashburn, VA, USA, 2019; Volume 11, pp. 295–301. [Google Scholar]
- Faye, O.; Szpunar, J.; Eduok, U. A critical review on the current technologies for the generation, storage, and transportation of hydrogen. Int. J. Hydrogen Energy 2022, 47, 13771–13802. [Google Scholar] [CrossRef]
- Ezzat, M.F.; Dincer, I. Comparative assessments of two integrated systems with/without fuel cells utilizing liquefied ammonia as a fuel for vehicular applications. Int. J. Hydrogen Energy 2018, 43, 4597–4608. [Google Scholar] [CrossRef]
- Cui, J.; Aziz, M. Techno-economic analysis of hydrogen transportation infrastructure using ammonia and methanol. Int. J. Hydrogen Energy 2023, 48, 15737–15747. [Google Scholar] [CrossRef]
- Wang, W.; Herreros, J.M.; Tsolakis, A.; York, A.P.E. Ammonia as hydrogen carrier for transportation; Investigation of the ammonia exhaust gas fuel reforming. Int. J. Hydrogen Energy 2013, 38, 9907–9917. [Google Scholar] [CrossRef]
- Bartels, J.R. A Feasibility Study of Implementing an Ammonia Economy; Iowa State University: Ames, IA, USA, 2008; Volume 102. [Google Scholar]
- De Vries, N.; Okafor, E.C.; Gutesa-Bozo, M.; Xiao, H.; Valera-Medina, A. Use of Ammonia for Heat, Power and Propulsion; Elsevier Inc.: Amsterdam, The Netherlands, 2020. [Google Scholar] [CrossRef]
- Berwal, P.; Kumar, S.; Khandelwal, B. A comprehensive review on synthesis, chemical kinetics, and practical application of ammonia as future fuel for combustion. J. Energy Inst. 2021, 99, 273–298. [Google Scholar] [CrossRef]
- Olabi, A.; Abdelkareem, M.A.; Al-Murisi, M.; Shehata, N.; Alami, A.H.; Radwan, A.; Wilberforce, T.; Chae, K.-J.; Sayed, E.T. Recent progress in Green Ammonia: Production, applications, assessment; barriers, and its role in achieving the sustainable development goals. Energy Convers. Manag. 2023, 277, 116594. [Google Scholar] [CrossRef]
- MacFarlane, D.R.; Cherepanov, P.V.; Choi, J.; Suryanto, B.H.; Hodgetts, R.Y.; Bakker, J.M.; Vallana, F.M.F.; Simonov, A.N. A Roadmap to the Ammonia Economy. Joule 2020, 4, 1186–1205. [Google Scholar] [CrossRef]
- Valera-Medina, A.; Xiao, H.; Owen-Jones, M.; David, W.I.F.; Bowen, P.J. Ammonia for power. Prog. Energy Combust. Sci. 2018, 69, 63–102. [Google Scholar] [CrossRef]
- Egerer, J.; Grimm, V.; Niazmand, K.; Runge, P. The economics of global green ammonia trade “Shipping Australian wind and sunshine to Germany”. Appl. Energy 2023, 334, 120662. [Google Scholar] [CrossRef]
- Krishnamoorthi, M.; Malayalamurthi, R.; He, Z.; Kandasamy, S. A review on low temperature combustion engines: Performance, combustion and emission characteristics. Renew. Sustain. Energy Rev. 2019, 116, 109404. [Google Scholar] [CrossRef]
- Viggiano, A.; Magi, V. A Comprehensive Perspective on a Promising Fuel for Thermal Engines: Syngas and Its Surrogates; Elsevier Inc.: Amsterdam, The Netherlands, 2023. [Google Scholar] [CrossRef]
- Morlanés, N.; Katikaneni, S.P.; Paglieri, S.N.; Harale, A.; Solami, B.; Sarathy, S.M.; Gascon, J. A technological roadmap to the ammonia energy economy: Current state and missing technologies. Chem. Eng. J. 2021, 408, 127310. [Google Scholar] [CrossRef]
- Cornelius, W.; Huellmantel, L.W.; Mitchell, H.R. Ammonia as an Engine Fuel; SAE Technical Paper; SAE International: Warrendale, PA, USA, 1965. [Google Scholar] [CrossRef]
- Starkman, E.S.; James, G.E.; Newhall, H.K. Ammonia as a Diesel Engine Fuel: Theory and Application; SAE Technical Paper; SAE International: Warrendale, PA, USA, 1967. [Google Scholar] [CrossRef]
- Starkman, E.S.; Samuelsen, G.S. Flame-propagation rates in ammonia-air combustion at high pressure. Symp. Combust. 1967, 11, 1037–1045. [Google Scholar] [CrossRef][Green Version]
- Liu, Z.; Zhou, L.; Zhong, L.; Wei, H. Enhanced combustion of ammonia engine based on novel air-assisted pre-chamber turbulent jet ignition. Energy Convers. Manag. 2023, 276, 116526. [Google Scholar] [CrossRef]
- Grannell, S. The Operating Features of a Stoichiometric, Ammonia and Gasoline Dual Fueled Spark Ignition Engine. Ph.D. Thesis, University of Michigan, Ann Arbor, MI, USA, 2008. [Google Scholar]
- Wu, Y.; Zhang, Y.; Xia, C.; Chinnathambi, A.; Nasif, O.; Gavurová, B.; Sekar, M.; Anderson, A.; Chi, N.T.L.; Pugazhendhi, A. Assessing the effects of ammonia (NH3) as the secondary fuel on the combustion and emission characteristics with nano-additives. Fuel 2023, 336, 126831. [Google Scholar] [CrossRef]
- Li, T.; Duan, Y.; Wang, Y.; Zhou, M.; Duan, L. Research progress of ammonia combustion toward low carbon energy. Fuel Process. Technol. 2023, 248, 107821. [Google Scholar] [CrossRef]
- Li, H.; Xiao, H.; Sun, J. Laminar burning velocity, Markstein length, and cellular instability of spherically propagating NH3/H2/Air premixed flames at moderate pressures. Combust. Flame 2022, 241, 112079. [Google Scholar] [CrossRef]
- Cai, T.; Zhao, D.; Gutmark, E. Overview of fundamental kinetic mechanisms and emission mitigation in ammonia combustion. Chem. Eng. J. 2023, 458, 141391. [Google Scholar] [CrossRef]
- Liu, S.; Lin, Z.; Zhang, H.; Lei, N.; Qi, Y.; Wang, Z. Impact of ammonia addition on knock resistance and combustion performance in a gasoline engine with high compression ratio. Energy 2023, 262, 125458. [Google Scholar] [CrossRef]
- Westlye, F.R.; Ivarsson, A.; Schramm, J. Experimental investigation of nitrogen based emissions from an ammonia fueled SI-engine. Fuel 2013, 111, 239–247. [Google Scholar] [CrossRef]
- Kurien, C.; Mittal, M. Review on the production and utilization of green ammonia as an alternate fuel in dual-fuel compression ignition engines. Energy Convers. Manag. 2022, 251, 114990. [Google Scholar] [CrossRef]
- Wei, W.; Li, G.; Zhang, Z.; Long, Y.; Zhang, H.; Huang, Y.; Zhou, M.; Wei, Y. Effects of ammonia addition on the performance and emissions for a spark-ignition marine natural gas engine. Energy 2023, 272, 127092. [Google Scholar] [CrossRef]
- Zhang, R.; Chen, L.; Wei, H.; Li, J.; Chen, R.; Pan, J. Understanding the difference in combustion and flame propagation characteristics between ammonia and methane using an optical SI engine. Fuel 2022, 324, 124794. [Google Scholar] [CrossRef]
- Elbaz, A.M.; Wang, S.; Guiberti, T.F.; Roberts, W.L. Review on the recent advances on ammonia combustion from the fundamentals to the applications. Fuel Commun. 2022, 10, 100053. [Google Scholar] [CrossRef]
- Kurien, C.; Varma, P.S.; Mittal, M. Effect of ammonia energy fractions on combustion stability and engine characteristics of gaseous (ammonia/methane) fuelled spark ignition engine. Int. J. Hydrogen Energy 2023, 48, 1391–1400. [Google Scholar] [CrossRef]
- Huang, F.; Guo, S.; Wang, L.; Yang, Z.; Kong, W. Experimental and numerical study on the performances of a free-piston engine generator using ammonia and methane fuel mixtures. Fuel 2023, 341, 127654. [Google Scholar] [CrossRef]
- Oh, S.; Park, C.; Ahn, M.; Jang, H.J.; Kim, S. Experimental approach for reducing nitrogen oxides emissions from ammonia–natural gas dual-fuel spark-ignition engine. Fuel 2023, 332, 126065. [Google Scholar] [CrossRef]
- Oh, S.; Park, C.; Kim, S.; Kim, Y.; Choi, Y.; Kim, C. Natural gas–ammonia dual-fuel combustion in spark-ignited engine with various air–fuel ratios and split ratios of ammonia under part load condition. Fuel 2021, 290, 120095. [Google Scholar] [CrossRef]
- Mørch, C.S.; Bjerre, A.; Gøttrup, M.P.; Sorenson, S.C.; Schramm, J. Ammonia/hydrogen mixtures in an SI-engine: Engine performance and analysis of a proposed fuel system. Fuel 2011, 90, 854–864. [Google Scholar] [CrossRef]
- Zhang, J.; Luong, M.B.; Im, H.G. Detonation peninsula of different stoichiometric ammonia/hydrogen/air mixtures under engine-relevant conditions. Combust. Flame 2023, 253, 112793. [Google Scholar] [CrossRef]
- Li, J.; Zhang, R.; Pan, J.; Wei, H.; Shu, G.; Chen, L. Ammonia and hydrogen blending effects on combustion stabilities in optical SI engines. Energy Convers. Manag. 2023, 280, 116827. [Google Scholar] [CrossRef]
- Frigo, S.; Gentili, R. Analysis of the behaviour of a 4-stroke Si engine fuelled with ammonia and hydrogen. Int. J. Hydrogen Energy 2013, 38, 1607–1615. [Google Scholar] [CrossRef]
- Xin, G.; Ji, C.; Wang, S.; Hong, C.; Meng, H.; Yang, J. Experimental study on the effect of hydrogen substitution rate on combustion and emission characteristics of ammonia internal combustion engine under different excess air ratio. Fuel 2023, 343, 127992. [Google Scholar] [CrossRef]
- Lhuillier, C.; Brequigny, P.; Contino, F.; Mounaïm-Rousselle, C. Experimental study on ammonia/hydrogen/air combustion in spark ignition engine conditions. Fuel 2020, 269, 117448. [Google Scholar] [CrossRef]
- Lhuillier, C.; Brequigny, P.; Contino, F.; Mounaïm-Rousselle, C. Experimental investigation on ammonia combustion behavior in a spark-ignition engine by means of laminar and turbulent expanding flames. Proc. Combust. Inst. 2021, 38, 6671–6678. [Google Scholar] [CrossRef]
- Dinesh, M.H.; Pandey, J.K.; Kumar, G.N. Study of performance, combustion, and NOx emission behavior of an SI engine fuelled with ammonia/hydrogen blends at various compression ratio. Int. J. Hydrogen Energy 2022, 47, 25391–25403. [Google Scholar] [CrossRef]
- Elumalai, R.; Ravi, K. Strategy to reduce carbon emissions by adopting ammonia—Algal biodiesel in RCCI engine and optimize the fuel concoction using RSM methodology. Int. J. Hydrogen Energy 2022, 47, 39701–39718. [Google Scholar] [CrossRef]
- Chen, Y.; Zhang, B.; Su, Y.; Sui, C.; Zhang, J. Effect and mechanism of combustion enhancement and emission reduction for non-premixed pure ammonia combustion based on fuel preheating. Fuel 2022, 308, 9–11. [Google Scholar] [CrossRef]
- Ryu, K.; Zacharakis-Jutz, G.E.; Kong, S.C. Effects of gaseous ammonia direct injection on performance characteristics of a spark-ignition engine. Appl. Energy 2014, 116, 206–215. [Google Scholar] [CrossRef]
- Pandey, J.K.; Dinesh, M.H.; Kumar, G.N. A comparative study of NOx mitigating techniques EGR and spark delay on combustion and NOx emission of ammonia/hydrogen and hydrogen fuelled SI engine. Energy 2023, 276, 127611. [Google Scholar] [CrossRef]
- Xin, G.; Ji, C.; Wang, S.; Hong, C.; Meng, H.; Yang, J.; Su, F. Experimental study of the effect of variable valve timing on hydrogen-enriched ammonia engine. Fuel 2023, 344, 128131. [Google Scholar] [CrossRef]
- Xin, G.; Ji, C.; Wang, S.; Hong, C.; Meng, H.; Yang, J.; Su, F. Experimental study on the load control strategy of ammonia-hydrogen dual-fuel internal combustion engine for hybrid power system. Fuel 2023, 347, 128396. [Google Scholar] [CrossRef]
- Hong, C.; Ji, C.; Wang, S.; Xin, G.; Wang, Z.; Meng, H.; Yang, J. An experimental study of various load control strategies for an ammonia/hydrogen dual-fuel engine with the Miller cycle. Fuel Process. Technol. 2023, 247, 107780. [Google Scholar] [CrossRef]
- Wang, B.; Yang, C.; Wang, H.; Hu, D.; Duan, B.; Wang, Y. Study on injection strategy of ammonia/hydrogen dual fuel engine under different compression ratios. Fuel 2023, 334, 126666. [Google Scholar] [CrossRef]
- Pham, Q.; Park, S.; Agarwal, A.K.; Park, S. Review of dual-fuel combustion in the compression-ignition engine: Spray, combustion, and emission. Energy 2022, 250, 123778. [Google Scholar] [CrossRef]
- Kurien, C.; Mittal, M. Utilization of green ammonia as a hydrogen energy carrier for decarbonization in spark ignition engines. Int. J. Hydrogen Energy 2023, 48, 28803–28823. [Google Scholar] [CrossRef]
- Zhang, H.; Li, G.; Long, Y.; Zhang, Z.; Wei, W.; Zhou, M.; Belal, B.Y. Numerical study on combustion and emission characteristics of a spark-ignition ammonia engine added with hydrogen-rich gas from exhaust-fuel reforming. Fuel 2023, 332, 125939. [Google Scholar] [CrossRef]
- Raptotasios, S.I.; Sakellaridis, N.F.; Papagiannakis, R.G.; Hountalas, D.T. Application of a multi-zone combustion model to investigate the NOx reduction potential of two-stroke marine diesel engines using EGR. Appl. Energy 2015, 157, 814–823. [Google Scholar] [CrossRef]
- Ivanič, Ž.; Ayala, F.; Goldwitz, J.; Heywood, J.B. Effects of Hydrogen Enhancement on Efficiency and NOx Emissions of Lean and EGR-Diluted Mixtures in a SI Engine; SAE Technical Paper; SAE International: Warrendale, PA, USA, 2005. [Google Scholar] [CrossRef]
- Dhyani, V.; Subramanian, K.A. Control of backfire and NOx emission reduction in a hydrogen fueled multi-cylinder spark ignition engine using cooled EGR and water injection strategies. Int. J. Hydrogen Energy 2019, 44, 6287–6298. [Google Scholar] [CrossRef]
- Ezzat, M.F.; Dincer, I. Development and assessment of a new hybrid vehicle with ammonia and hydrogen. Appl. Energy 2018, 219, 226–239. [Google Scholar] [CrossRef]
- Uddeen, K.; Tang, Q.; Shi, H.; Magnotti, G.; Turner, J. A novel multiple spark ignition strategy to achieve pure ammonia combustion in an optical spark-ignition engine. Fuel 2023, 349, 128741. [Google Scholar] [CrossRef]
- Liu, Z.; Zhou, L.; Wei, H. Experimental investigation on the performance of pure ammonia engine based on reactivity controlled turbulent jet ignition. Fuel 2023, 335, 127116. [Google Scholar] [CrossRef]
- Koike, M.; Suzuoki, T.; Takeuchi, T.; Homma, T.; Hariu, S.; Takeuchi, Y. Cold-start performance of an ammonia-fueled spark ignition engine with an on-board fuel reformer. Int. J. Hydrogen Energy 2021, 46, 25689–25698. [Google Scholar] [CrossRef]
- Ryu, K.; Zacharakis-Jutz, G.E.; Kong, S.C. Performance enhancement of ammonia-fueled engine by using dissociation catalyst for hydrogen generation. Int. J. Hydrogen Energy 2014, 39, 2390–2398. [Google Scholar] [CrossRef]
- Comotti, M.; Frigo, S. Hydrogen generation system for ammonia-hydrogen fuelled internal combustion engines. Int. J. Hydrogen Energy 2015, 40, 10673–10686. [Google Scholar] [CrossRef]
- Oh, S.; Park, C.; Oh, J.; Kim, S.; Kim, Y.; Choi, Y.; Kim, C. Combustion, emissions, and performance of natural gas–ammonia dual-fuel spark-ignited engine at full-load condition. Energy 2022, 258, 124837. [Google Scholar] [CrossRef]
- Bermúdez, V.; Ruiz, S.; Sanchis, E.J.; Conde, B. Assessment of exhaust raw emissions and aftertreatment performance in a retrofitted heavy duty-spark ignition engine operating with liquefied petroleum gas. J. Clean. Prod. 2024, 434, 140139. [Google Scholar] [CrossRef]
- Prikhodko, V.Y.; Pihl, J.A.; Toops, T.J.; Thomas, C.R.; Parks, J.E. Effects of including a NOx storage component on a TWC when using a lean spark ignition gasoline engine combined with a passive SCR system. Appl. Energy Combust. Sci. 2023, 14, 100150. [Google Scholar] [CrossRef]
- Gainey, B.; Gohn, J.; Hariharan, D.; Rahimi-Boldaji, M.; Lawler, B. Assessing the impact of injector included angle and piston geometry on thermally stratified compression ignition with wet ethanol. Appl. Energy 2020, 262, 114528. [Google Scholar] [CrossRef]
- Xu, L.; Treacy, M.; Zhang, Y.; Aziz, A.; Tuner, M.; Bai, X.S. Comparison of efficiency and emission characteristics in a direct-injection compression ignition engine fuelled with iso-octane and methanol under low temperature combustion conditions. Appl. Energy 2022, 312, 118714. [Google Scholar] [CrossRef]
- Dimitriou, P.; Javaid, R. A review of ammonia as a compression ignition engine fuel. Int. J. Hydrogen Energy 2020, 45, 7098–7118. [Google Scholar] [CrossRef]
- Sun, W.; Zeng, W.; Guo, L.; Zhang, H.; Yan, Y.; Lin, S.; Zhu, G.; Jiang, M.; Yu, C.; Wu, F. An optical study of the combustion and flame development of ammonia-diesel dual-fuel engine based on flame chemiluminescence. Fuel 2023, 349, 128507. [Google Scholar] [CrossRef]
- Lu, Z.; Ye, J.; Gui, Y.; Lu, T.; Shi, L.; An, Y.; Wang, T. Numerical study of the compression ignition of ammonia in a two-stroke marine engine by using HTCGR strategy. Energy 2023, 276, 127578. [Google Scholar] [CrossRef]
- Yousefi, A.; Guo, H.; Dev, S.; Lafrance, S.; Liko, B. A study on split diesel injection on thermal efficiency and emissions of an ammonia/diesel dual-fuel engine. Fuel 2022, 316, 123412. [Google Scholar] [CrossRef]
- Liu, L.; Wu, Y.; Wang, Y. Numerical investigation on the combustion and emission characteristics of ammonia in a low-speed two-stroke marine engine. Fuel 2022, 314, 122727. [Google Scholar] [CrossRef]
- Reiter, A.J.; Kong, S.C. Combustion and emissions characteristics of compression-ignition engine using dual ammonia-diesel fuel. Fuel 2011, 90, 87–97. [Google Scholar] [CrossRef]
- Yousefi, A.; Guo, H.; Dev, S.; Liko, B.; Lafrance, S. Effects of ammonia energy fraction and diesel injection timing on combustion and emissions of an ammonia/diesel dual-fuel engine. Fuel 2022, 314, 122723. [Google Scholar] [CrossRef]
- Zhang, Z.; Long, W.; Dong, P.; Tian, H.; Tian, J.; Li, B.; Wang, Y. Performance characteristics of a two-stroke low speed engine applying ammonia/diesel dual direct injection strategy. Fuel 2023, 332, 126086. [Google Scholar] [CrossRef]
- Liu, L.; Wu, Y.; Wang, Y.; Wu, J.; Fu, S. Exploration of environmentally friendly marine power technology—Ammonia/diesel stratified injection. J. Clean. Prod. 2022, 380, 135014. [Google Scholar] [CrossRef]
- Zhou, X.; Li, T.; Wang, N.; Wang, X.; Chen, R.; Li, S. Pilot diesel-ignited ammonia dual fuel low-speed marine engines: A comparative analysis of ammonia premixed and high-pressure spray combustion modes with CFD simulation. Renew. Sustain. Energy Rev. 2023, 173, 113108. [Google Scholar] [CrossRef]
- Zhu, J.; Zhou, D.; Yang, W.; Qian, Y.; Mao, Y.; Lu, X. Investigation on the potential of using carbon-free ammonia in large two-stroke marine engines by dual-fuel combustion strategy. Energy 2023, 263, 125748. [Google Scholar] [CrossRef]
- Frost, J.; Tall, A.; Sheriff, A.M.; Schönborn, A.; Hellier, P. An experimental and modelling study of dual fuel aqueous ammonia and diesel combustion in a single cylinder compression ignition engine. Int. J. Hydrogen Energy 2021, 46, 35495–35510. [Google Scholar] [CrossRef]
- Al-Dawody, M.F.; Al-Obaidi, W.; Aboud, E.D.; Abdulwahid, M.A.; Al-Farhany, K.; Jamshed, W.; Eid, M.R.; Raizah, Z.; Iqbal, A. Mechanical engineering advantages of a dual fuel diesel engine powered by diesel and aqueous ammonia blends. Fuel 2023, 346, 128398. [Google Scholar] [CrossRef]
- Kuta, K.; Przybyła, G.; Kurzydym, D.; Żmudka, Z. Experimental and numerical investigation of dual-fuel CI ammonia engine emissions and after-treatment with V2O5/SiO2–TiO2 SCR. Fuel 2023, 334, 126523. [Google Scholar] [CrossRef]
- Şahin, Z.; Ziya Akcanca, İ.; Durgun, O. Experimental investigation of the effects of ammonia solution (NH3OH) on engine performance and exhaust emissions of a small diesel engine. Fuel 2018, 214, 330–341. [Google Scholar] [CrossRef]
- Lamas, M.I.; Rodriguez, C.G. Numerical model to analyze NOx reduction by ammonia injection in diesel-hydrogen engines. Int. J. Hydrogen Energy 2017, 42, 26132–26141. [Google Scholar] [CrossRef]
- Jin, Y.; Li, X.; Wang, X.; Ma, Z.; Chu, X. Effect of dimethyl ether on ignition characteristics of ammonia and chemical kinetics. Fuel 2023, 343, 127885. [Google Scholar] [CrossRef]
- Ryu, K.; Zacharakis-Jutz, G.E.; Kong, S.C. Performance characteristics of compression-ignition engine using high concentration of ammonia mixed with dimethyl ether. Appl. Energy 2014, 113, 488–499. [Google Scholar] [CrossRef]
- Pochet, M.; Jeanmart, H.; Contino, F. A 22:1 Compression Ratio Ammonia-Hydrogen HCCI Engine: Combustion, Load, and Emission Performances. Front. Mech. Eng. 2020, 6, 43. [Google Scholar] [CrossRef]
- Pochet, M.; Truedsson, I.; Foucher, F.; Contino, F.; Brussel, V.U. Ammonia-Hydrogen Blends in Homogeneous-Charge Compression-Ignition Engine; SAE Technical Paper No. 2017-24-0087; SAE International: Warrendale, PA, USA, 2017. [Google Scholar] [CrossRef]
- Wang, H.; Wang, B.; Yang, C.; Hu, D.; Duan, B.; Wang, Y. Study on dual injection strategy of diesel ignition ammonia/hydrogen mixture fuel engine. Fuel 2023, 348, 128526. [Google Scholar] [CrossRef]
- Wang, B.; Wang, H.; Duan, B.; Yang, C.; Hu, D.; Wang, Y. Effect of ammonia/hydrogen mixture ratio on engine combustion and emission performance at different inlet temperatures. Energy 2023, 272, 127110. [Google Scholar] [CrossRef]
- Wang, B.; Yang, C.; Wang, H.; Hu, D.; Wang, Y. Effect of Diesel-Ignited Ammonia/Hydrogen mixture fuel combustion on engine combustion and emission performance. Fuel 2023, 331, 125865. [Google Scholar] [CrossRef]
- Chiong, M.-C.; Chong, C.T.; Ng, J.-H.; Mashruk, S.; Chong, W.W.F.; Samiran, N.A.; Mong, G.R.; Valera-Medina, A. Advancements of combustion technologies in the ammonia-fuelled engines. Energy Convers. Manag. 2021, 244, 114460. [Google Scholar] [CrossRef]
- Gill, S.S.; Chatha, G.S.; Tsolakis, A.; Golunski, S.E.; York, A.P.E. Assessing the effects of partially decarbonising a diesel engine by co-fuelling with dissociated ammonia. Int. J. Hydrogen Energy 2012, 37, 6074–6083. [Google Scholar] [CrossRef]
- Arcoumanis, C.; Bae, C.; Crookes, R.; Kinoshita, E. The potential of di-methyl ether (DME) as an alternative fuel for compression-ignition engines: A review. Fuel 2008, 87, 1014–1030. [Google Scholar] [CrossRef]
- Chen, Z.; Qin, X.; Ju, Y.; Zhao, Z.; Chaos, M.; Dryer, F.L. High temperature ignition and combustion enhancement by dimethyl ether addition to methane-air mixtures. Proc. Combust. Inst. 2007, 31, 1215–1222. [Google Scholar] [CrossRef]
- Gross, C.W.; Kong, S.C. Performance characteristics of a compression-ignition engine using direct-injection ammonia-DME mixtures. Fuel 2013, 103, 1069–1079. [Google Scholar] [CrossRef]
- Bro, K.; Pedersen, P.S. Alternative Diesel Engine Fuels: An Experimental Investigation of Methanol, Ethanol, Methane and Ammonia in a D.I. Diesel Engine with Pilot Injection; SAE Technical Paper; SAE International: Warrendale, PA, USA, 1977. [Google Scholar] [CrossRef]
- Wang, Y.; Zhou, X.; Liu, L. Feasibility study of hydrogen jet flame ignition of ammonia fuel in marine low speed engine. Int. J. Hydrogen Energy 2023, 48, 327–336. [Google Scholar] [CrossRef]
- Spiteri, A.; Eggenschwiler, P.D.; Liao, Y.; Wigley, G.; Michalow-Mauke, K.A.; Elsener, M.; Kröcher, O.; Boulouchos, K. Comparative analysis on the performance of pressure and air-assisted urea injection for selective catalytic reduction of NOx. Fuel 2015, 161, 269–277. [Google Scholar] [CrossRef]
- Khristamto Aditya Wardana, M.; Lim, O. Investigation of ammonia homogenization and NOx reduction quantity by remodeling urea injector shapes in heavy-duty diesel engines. Appl. Energy 2022, 323, 119586. [Google Scholar] [CrossRef]
- Sung, Y.; Choi, M.; Park, T.; Choi, C.; Park, Y.; Choi, G. Synergistic effect of mixer and mixing chamber on flow mixing and NOx reduction in a marine urea-SCR system. Chem. Eng. Process. Process Intensif. 2020, 150, 107888. [Google Scholar] [CrossRef]
- Ko, A.; Woo, Y.; Jang, J.Y.; Jung, Y.; Pyo, Y.D.; Jo, H.; Lim, O.; Lee, Y.J. Availability of NH3 adsorption in vanadium-based SCR for reducing NOx emission and NH3 slip. J. Ind. Eng. Chem. 2019, 78, 433–439. [Google Scholar] [CrossRef]
- Kurata, O.; Iki, N.; Inoue, T.; Matsunuma, T.; Tsujimura, T.; Furutani, H.; Kawano, M.; Arai, K.; Okafor, E.C.; Hayakawa, A.; et al. Development of a wide range-operable, rich-lean low-NOx combustor for NH3 fuel gas-turbine power generation. Proc. Combust. Inst. 2019, 37, 4587–4595. [Google Scholar] [CrossRef]
- Verkamp, F.J.; Hardin, M.C.; Williams, J.R. Ammonia combustion properties and performance in gas-turbine burners. Symp. Combust. 1967, 11, 985–992. [Google Scholar] [CrossRef]
- Li, S.; Li, T.; Wang, N.; Zhou, X.; Chen, R.; Yi, P. An investigation on near-field and far-field characteristics of superheated ammonia spray. Fuel 2022, 324, 124683. [Google Scholar] [CrossRef]
- An, Z.; Xing, J.; Kurose, R. Numerical study on the phase change and spray characteristics of liquid ammonia flash spray. Fuel 2023, 345, 128229. [Google Scholar] [CrossRef]
- Kurata, O.; Iki, N.; Matsunuma, T.; Inoue, T.; Tsujimura, T.; Furutani, H.; Kobayashi, H.; Hayakawa, A. Performances and emission characteristics of NH3-air and NH3-CH4-air combustion gas-turbine power generations. Proc. Combust. Inst. 2017, 36, 3351–3359. [Google Scholar] [CrossRef]
- Zhang, M.; Wei, X.; Wang, J.; Huang, Z.; Tan, H. The blow-off and transient characteristics of co-firing ammonia/methane fuels in a swirl combustor. Proc. Combust. Inst. 2021, 38, 5859–5868. [Google Scholar] [CrossRef]
- Somarathne, K.D.K.A.; Okafor, E.C.; Hayakawa, A.; Kudo, T.; Kurata, O.; Iki, N.; Kobayashi, H. Emission characteristics of turbulent non-premixed ammonia/air and methane/air swirl flames through a rich-lean combustor under various wall thermal boundary conditions at high pressure. Combust. Flame 2019, 210, 247–261. [Google Scholar] [CrossRef]
- Okafor, E.C.; Kurata, O.; Yamashita, H.; Inoue, T.; Tsujimura, T.; Iki, N.; Hayakawa, A.; Ito, S.; Uchida, M.; Kobayashi, H. Liquid ammonia spray combustion in two-stage micro gas turbine combustors at 0.25 MPa; Relevance of combustion enhancement to flame stability and NOx control. Appl. Energy Combust. Sci. 2021, 7, 100038. [Google Scholar] [CrossRef]
- Okafor, E.C.; Yamashita, H.; Hayakawa, A.; Somarathne, K.K.A.; Kudo, T.; Tsujimura, T.; Uchida, M.; Ito, S.; Kobayashi, H. Flame stability and emissions characteristics of liquid ammonia spray co-fired with methane in a single stage swirl combustor. Fuel 2021, 287, 119433. [Google Scholar] [CrossRef]
- Somarathne, K.D.K.A.; Hatakeyama, S.; Hayakawa, A.; Kobayashi, H. Numerical study of a low emission gas turbine like combustor for turbulent ammonia/air premixed swirl flames with a secondary air injection at high pressure. Int. J. Hydrogen Energy 2017, 42, 27388–27399. [Google Scholar] [CrossRef]
- Zhang, M.; An, Z.; Wang, L.; Wei, X.; Jianayihan, B.; Wang, J.; Huang, Z.; Tan, H. The regulation effect of methane and hydrogen on the emission characteristics of ammonia/air combustion in a model combustor. Int. J. Hydrogen Energy 2021, 46, 21013–21025. [Google Scholar] [CrossRef]
- Viswamithra, V.; Gurunadhan, M.; Menon, S. Expanding swirl combustor operability on methane-ammonia-air mixtures using a distributed fuel injection technique and inlet air preheating. Int. J. Hydrogen Energy 2023, 48, 1189–1201. [Google Scholar] [CrossRef]
- Mikulčić, H.; Baleta, J.; Wang, X.; Wang, J.; Qi, F.; Wang, F. Numerical simulation of ammonia/methane/air combustion using reduced chemical kinetics models. Int. J. Hydrogen Energy 2021, 46, 23548–23563. [Google Scholar] [CrossRef]
- Khateeb, A.A.; Guiberti, T.F.; Zhu, X.; Younes, M.; Jamal, A.; Roberts, W.L. Stability limits and NO emissions of technically-premixed ammonia-hydrogen-nitrogen-air swirl flames. Int. J. Hydrogen Energy 2020, 45, 22008–22018. [Google Scholar] [CrossRef]
- Wei, X.; Zhang, M.; Wang, J.; Huang, Z. Investigation on lean blow-off characteristics and stabilization mechanism of premixed hydrogen enhanced ammonia/air swirl flames in a gas turbine combustor. Combust. Flame 2023, 249, 112600. [Google Scholar] [CrossRef]
- Valera-Medina, A.; Gutesa, M.; Xiao, H.; Pugh, D.; Giles, A.; Goktepe, B.; Marsh, R.; Bowen, P. Premixed ammonia/hydrogen swirl combustion under rich fuel conditions for gas turbines operation. Int. J. Hydrogen Energy 2019, 44, 8615–8626. [Google Scholar] [CrossRef]
- Okafor, E.C.; Somarathne, K.K.A.; Hayakawa, A.; Kudo, T.; Kurata, O.; Iki, N.; Kobayashi, H. Towards the development of an efficient low-NOx ammonia combustor for a micro gas turbine. Proc. Combust. Inst. 2019, 37, 4597–4606. [Google Scholar] [CrossRef]
- Guteša Božo, M.; Mashruk, S.; Zitouni, S.; Valera-Medina, A. Humidified ammonia/hydrogen RQL combustion in a trigeneration gas turbine cycle. Energy Convers. Manag. 2021, 227, 113625. [Google Scholar] [CrossRef]
- Li, S.; Zhang, S.; Zhou, H.; Ren, Z. Analysis of air-staged combustion of NH3/CH4 mixture with low NOx emission at gas turbine conditions in model combustors. Fuel 2019, 237, 50–59. [Google Scholar] [CrossRef]
- Xiao, H.; Valera-Medina, A.; Marsh, R.; Bowen, P.J. Numerical study assessing various ammonia/methane reaction models for use under gas turbine conditions. Fuel 2017, 196, 344–351. [Google Scholar] [CrossRef]
- Ariemma, G.B.; Sorrentino, G.; Ragucci, R.; de Joannon, M.; Sabia, P. Ammonia/Methane combustion: Stability and NOx emissions. Combust. Flame 2022, 241, 112071. [Google Scholar] [CrossRef]
- Wu, Z.; Lv, J.; Liu, X.; Wu, W.; Zhou, S.; Yan, B.; Chen, G. Adiabatic laminar burning velocities and NO generation paths of NH3/H2 premixed flames. J. Energy Inst. 2023, 108, 101225. [Google Scholar] [CrossRef]
- Guteša Božo, M.; Vigueras-Zuniga, M.O.; Buffi, M.; Seljak, T.; Valera-Medina, A. Fuel rich ammonia-hydrogen injection for humidified gas turbines. Appl. Energy 2019, 251. [Google Scholar] [CrossRef]
- Okafor, E.C.; Somarathne, K.K.A.; Ratthanan, R.; Hayakawa, A.; Kudo, T.; Kurata, O.; Iki, N.; Tsujimura, T.; Furutani, H.; Kobayashi, H. Control of NOx and other emissions in micro gas turbine combustors fuelled with mixtures of methane and ammonia. Combust. Flame 2020, 211, 406–416. [Google Scholar] [CrossRef]
- Cai, Z.; Huang, M.; Wei, G.; Liu, Z.; Fang, H.; Song, Y.; Zhang, M.; Wang, W.; Ming, Z.; Wang, J.; et al. Numerical study of the effect of pressure on the combustion characteristics of ammonia/coal-derived syngas mixture under gas turbine operating conditions. Fuel 2023, 347, 128463. [Google Scholar] [CrossRef]
- Somarathne, K.D.K.A.; Okafor, E.C.; Sugawara, D.; Hayakawa, A.; Kobayashi, H. Effects of OH concentration and temperature on NO emission characteristics of turbulent non-premixed CH4/NH3/air flames in a two-stage gas turbine like combustor at high pressure. Proc. Combust. Inst. 2021, 38, 5163–5170. [Google Scholar] [CrossRef]
- Tang, Y.; Xie, D.; Shi, B.; Wang, N.; Li, S. Flammability enhancement of swirling ammonia/air combustion using AC powered gliding arc discharges. Fuel 2022, 313, 122674. [Google Scholar] [CrossRef]
- Vijrumbana, Y.; Singh, A.S.; Vakamalla, T.R.; Mahendra Reddy, V. A chemical kinetic analysis: Influence of post-flame chemistry, combustion pressure, premixing degree (fully premixed to non-premixed), and secondary air supply on NOx emissions from NH3/CH4-air combustion. Therm. Sci. Eng. Prog. 2023, 40, 101750. [Google Scholar] [CrossRef]
- Shahsavari, M.; Konnov, A.A.; Bai, X.S.; Valera-Medina, A.; Li, T.; Jangi, M. Synergistic effects of nanosecond plasma discharge and hydrogen on ammonia combustion. Fuel 2023, 348, 128475. [Google Scholar] [CrossRef]
- Belal, B.Y.; Li, G.; Zhang, Z.; El-Batsh, H.M.; Moneib, H.A.; Attia, A.M.A. The effect of swirl burner design configuration on combustion and emission characteristics of lean pre-vaporized premixed flames. Energy 2021, 228, 120622. [Google Scholar] [CrossRef]
- Mashruk, S.; Okafor, E.; Kovaleva, M.; Alnasif, A.; Pugh, D.; Hayakawa, A.; Valera-Medina, A. Evolution of N2O production at lean combustion condition in NH3/H2/air premixed swirling flames. Combust. Flame 2022, 244, 112299. [Google Scholar] [CrossRef]
- Ouyang, W.; Zheng, S.; Wu, C.; Hu, X.; Chen, R.; Zhuo, L.; Wang, Z. Dynamic ammonia adsorption by FAU zeolites to below 0.1 ppm for hydrogen energy applications. Int. J. Hydrogen Energy 2021, 46, 32559–32569. [Google Scholar] [CrossRef]
- Dincer, I.; Siddiqui, O. Types of fuels. In Ammonia Fuel Cells; Elsevier: Amsterdam, The Netherlands, 2020. [Google Scholar] [CrossRef]
- Dincer, I.; Siddiqui, O. Ammonia fuel cells. In Ammonia Fuel Cells; Elsevier: Amsterdam, The Netherlands, 2020; Volume 4. [Google Scholar] [CrossRef]
- Hu, J.; Liang, Q.; He, X.; Xia, S.; Liu, Y. Bio-inspired design of a fence-type triangular flow channel for ammonia-hydrogen fuel cells. Int. J. Hydrogen Energy 2023, 52, 799–815. [Google Scholar] [CrossRef]
- Ye, M.; Sharp, P.; Brandon, N.; Kucernak, A. System-level comparison of ammonia, compressed and liquid hydrogen as fuels for polymer electrolyte fuel cell powered shipping. Int. J. Hydrogen Energy 2022, 47, 8565–8584. [Google Scholar] [CrossRef]
- Zhong, C.; Hu, W.B.; Cheng, Y.F. Recent advances in electrocatalysts for electro-oxidation of ammonia. J. Mater. Chem. A 2013, 1, 3216–3238. [Google Scholar] [CrossRef]
- El-Shafie, M.; Kambara, S.; Hayakawa, Y. Development of zeolite-based catalyst for enhancement hydrogen production from ammonia decomposition. Catal. Today 2022, 397–399, 103–112. [Google Scholar] [CrossRef]
- Wang, Z.; Zhang, H.; Ye, Z.; He, G.; Liao, C.; Deng, J.; Lei, G.; Zheng, G.; Zhang, K.; Gou, F.; et al. H2 production from ammonia decomposition with Mo2N catalyst driven by dielectric barrier discharge plasma. Int. J. Hydrogen Energy 2023, 49, 1375–1385. [Google Scholar] [CrossRef]
- Armenise, S.; Cazaña, F.; Monzón, A.; García-Bordejé, E. In situ generation of COx-free H2 by catalytic ammonia decomposition over Ru-Al-monoliths. Fuel 2018, 233, 851–859. [Google Scholar] [CrossRef]
- Seyfeli, R.C.; Varisli, D. Performance of microwave reactor system in decomposition of ammonia using nickel based catalysts with different supports. Int. J. Hydrogen Energy 2022, 47, 15175–15188. [Google Scholar] [CrossRef]
- Wang, X.; Zhang, Z.; Zhou, G.; Zhang, Y.; Zhao, X.; Han, D.; Chen, T.; Huang, Z.; Lin, H. Synergistic effect between electric field and Ce-doped catalysts to promote hydrogen production from ammonia decomposition. Fuel 2023, 351, 128796. [Google Scholar] [CrossRef]
- Noskov, A.; Zolotarskii, I.; Pokrovskaya, S.; Kashkin, V.; Slavinskaya, E.; Mokrinskii, V.; Korotkikh, V. Ammonia oxidation into nitrous oxide over Mn/Bi/Al catalyst: II. Fluidized bed reactor experiments. Chem. Eng. J. 2005, 107, 79–87. [Google Scholar] [CrossRef]
- Warner, M.; Haynes, B.S. Formation of N2 and N2O in industrial combustion of ammonia over platinum. Proc. Combust. Inst. 2015, 35, 2215–2222. [Google Scholar] [CrossRef]
- Chiuta, S.; Everson, R.C.; Neomagus, H.W.J.P.; Bessarabov, D.G. Hydrogen production from ammonia decomposition over a commercial Ru/Al2O3 catalyst in a microchannel reactor: Experimental validation and CFD simulation. Int. J. Hydrogen Energy 2016, 41, 3774–3785. [Google Scholar] [CrossRef]
- Vernikovskaya, N.V.; Pinaeva, L.G.; Isupova, L.A. Oxidation of ammonia to NOx in a two bed reactor (Pt gauzes+oxide monolytic layer): Experimental studies and mathematical modelling. Chem. Eng. J. 2014, 238, 140–147. [Google Scholar] [CrossRef]
- Chiuta, S.; Bessarabov, D.G. Design and operation of an ammonia-fueled microchannel reactor for autothermal hydrogen production. Catal. Today 2018, 310, 187–194. [Google Scholar] [CrossRef]
- He, X.; Liu, Z.; Jiang, H.; Yang, Q.; Jiang, Z.; Feng, G.; Zhao, C. Super adiabatic flame temperature phenomenon for NH3/O2/N2 mixtures. Fuel 2023, 346, 128264. [Google Scholar] [CrossRef]
- Ilbas, M.; Kekul, O.; Bektas, A.; Karyeyen, S. Oxidizer effects on ammonia combustion using a generated non-premixed burner. Int. J. Hydrogen Energy 2022, 47, 12317–12337. [Google Scholar] [CrossRef]
- Yang, W.; Ranga Dinesh, K.K.J.; Luo, K.H.; Thevenin, D. Direct numerical simulation of turbulent premixed ammonia and ammonia-hydrogen combustion under engine-relevant conditions. Int. J. Hydrogen Energy 2022, 47, 11083–11100. [Google Scholar] [CrossRef]
- Scharl, V.; Lackovic, T.; Sattelmayer, T. Characterization of ammonia spray combustion and mixture formation under high-pressure, direct injection conditions. Fuel 2023, 333, 126454. [Google Scholar] [CrossRef]
- Zhu, S.; Xu, Q.; Tang, R.; Gao, J.; Wang, Z.; Pan, J.; Zhang, D. A comparative study of oxidation of pure ammonia and ammonia/dimethyl ether mixtures in a jet-stirred reactor using SVUV-PIMS. Combust. Flame 2023, 250, 112643. [Google Scholar] [CrossRef]
- Ju, R.; Wang, J.; Zhang, M.; Mu, H.; Zhang, G.; Yu, J.; Huang, Z. Stability and emission characteristics of ammonia/air premixed swirling flames with rotating gliding arc discharge plasma. Energy 2023, 277, 127649. [Google Scholar] [CrossRef]
- Vijrumbana, Y.; Shankar Singh, A.; Jik Lee, B.; Mahendra Reddy, V. Chemical kinetic analysis to study the potential of fuel staging in reducing the emissions from NH3/CH4-air combustion at different pressures. Fuel 2023, 339, 127404. [Google Scholar] [CrossRef]
- Mashruk, S.; Kovaleva, M.; Alnasif, A.; Chong, C.T.; Hayakawa, A.; Okafor, E.C.; Valera-Medina, A. Nitrogen oxide emissions analyses in ammonia/hydrogen/air premixed swirling flames. Energy 2022, 260, 125183. [Google Scholar] [CrossRef]
- Tomidokoro, T.; Yokomori, T.; Im, H.G. Numerical study on propagation and NO reduction behavior of laminar stratified ammonia/air flames. Combust. Flame 2022, 241, 112102. [Google Scholar] [CrossRef]
- Bykov, V.; Stein, M.; Maas, U. Study of mechanism of ammonia decomposition and oxidation: From NOx reduction to ammonia auto-ignition problem. Proc. Combust. Inst. 2023, 39, 4267–4275. [Google Scholar] [CrossRef]
- Yu, J.; Jiang, Z.; Hou, M.; Liang, D.; Xiao, Y.; Dou, M.; Shao, Z.; Yi, B. Analysis of the behavior and degradation in proton exchange membrane fuel cells with a dead-ended anode. J. Power Sources 2014, 246, 90–94. [Google Scholar] [CrossRef]
- Siegel, J.B.; Bohac, S.V.; Stefanopoulou, A.G.; Yesilyurt, S. Nitrogen Front Evolution in Purged Polymer Electrolyte Membrane Fuel Cell with Dead-Ended Anode. J. Electrochem. Soc. 2010, 157, B1081. [Google Scholar] [CrossRef]
- Du, Z.; Liu, C.; Zhai, J.; Guo, X.; Xiong, Y.; Su, W.; He, G. A review of hydrogen purification technologies for fuel cell vehicles. Catalysts 2021, 11, 393. [Google Scholar] [CrossRef]
- Lin, L.; Tian, Y.; Su, W.; Luo, Y.; Chen, C.; Jiang, L. Techno-economic analysis and comprehensive optimization of an on-site hydrogen refuelling station system using ammonia: Hybrid hydrogen purification with both high H2 purity and high recovery. Sustain. Energy Fuels 2020, 4, 3006–3017. [Google Scholar] [CrossRef]
- Patki, N.S.; Lundin, S.T.B.; Way, J.D. Apparent activation energy for hydrogen permeation and its relation to the composition of homogeneous PdAu alloy thin-film membranes. Sep. Purif. Technol. 2018, 191, 370–374. [Google Scholar] [CrossRef]
- Zhang, Z.; Liguori, S.; Fuerst, T.F.; Way, J.D.; Wolden, C.A. Efficient Ammonia Decomposition in a Catalytic Membrane Reactor to Enable Hydrogen Storage and Utilization. ACS Sustain. Chem. Eng. 2019, 7, 5975–5985. [Google Scholar] [CrossRef]
- Cechetto, V.; Struijk, C.L.; Di Felice, L.; de Leeuw den Bouter, A.W.N.; Gallucci, F. Adsorbents development for hydrogen cleanup from ammonia decomposition in a catalytic membrane reactor. Chem. Eng. J. 2023, 455, 140762. [Google Scholar] [CrossRef]
- Cerrillo, J.L.; Morlanés, N.; Kulkarni, S.R.; Realpe, N.; Ramírez, A.; Katikaneni, S.P.; Paglieri, S.N.; Lee, K.; Harale, A.; Solami, B.; et al. High purity, self-sustained, pressurized hydrogen production from ammonia in a catalytic membrane reactor. Chem. Eng. J. 2022, 431, 134310. [Google Scholar] [CrossRef]
- Makhloufi, C.; Kezibri, N. Large-scale decomposition of green ammonia for pure hydrogen production. Int. J. Hydrogen Energy 2021, 46, 34777–34787. [Google Scholar] [CrossRef]
- Zhao, J.F.; Liang, Y.F.; Liang, Q.C.; Li, M.J.; Hu, J.Y. Experimental and Simulation Study of PEMFC based on Ammonia Decomposition Gas as Fuel. J. Electrochem. Sci. Technol. 2022, 13, 63–70. [Google Scholar] [CrossRef]
- Zhao, Y.; Setzler, B.P.; Wang, J.; Nash, J.; Wang, T.; Xu, B.; Yan, Y. An Efficient Direct Ammonia Fuel Cell for Affordable Carbon-Neutral Transportation. Joule 2019, 3, 2472–2484. [Google Scholar] [CrossRef]
- Hu, J.; Liang, Q.; Li, M.; He, X.; Zhao, J.; Liu, Z.; Xia, S. Numerical simulation of gas–heat–water distribution characteristics of Ammonia–Hydrogen fuel cell. Energy Rep. 2022, 8, 9787–9804. [Google Scholar] [CrossRef]
- Hunter, H.M.; Makepeace, J.W.; Wood, T.J.; Mylius, O.S.; Kibble, M.G.; Nutter, J.B.; Jones, M.O.; David, W.I. Demonstrating hydrogen production from ammonia using lithium imide—Powering a small proton exchange membrane fuel cell. J. Power Sources 2016, 329, 138–147. [Google Scholar] [CrossRef]
- Lin, L.; Zhang, L.; Luo, Y.; Luo, J.; Chen, C.; Jiang, L. Highly-integrated and Cost-efficient Ammonia-fueled fuel cell system for efficient power generation: A comprehensive system optimization and Techno-Economic analysis. Energy Convers. Manag. 2022, 251, 114917. [Google Scholar] [CrossRef]
- Zhao, J.; Liang, Q.; Liang, Y.; Hu, J. Experimental and 3D simulation study of a nitrogen-hydrogen fueled PEMFC. Int. J. Electrochem. Sci. 2022, 17, 220313. [Google Scholar] [CrossRef]
- Woo, M.; Choi, B.C. Numerical study on fuel-NO formation characteristics of ammonia-added methane fuel in laminar non-premixed flames with oxygen/carbon dioxide oxidizer. Energy 2021, 226, 120365. [Google Scholar] [CrossRef]
- Cai, T.; Zhao, D.; Wang, B.; Li, J.; Guan, Y. NOx emission and thermal performances studies on premixed ammonia-oxygen combustion in a CO2-free micro-planar combustor. Fuel 2020, 280, 118554. [Google Scholar] [CrossRef]
- Ilbas, M.; Alemu, M.A.; Cimen, F.M. Comparative performance analysis of a direct ammonia-fuelled anode supported flat tubular solid oxide fuel cell: A 3D numerical study. Int. J. Hydrogen Energy 2022, 47, 3416–3428. [Google Scholar] [CrossRef]
- Feng, G.; Chen, J.; Fan, W.; Wang, X. Study of the interaction between NH3 and NO in the reduction zone of air-staged ammonia combustion under high moisture atmosphere. J. Clean. Prod. 2023, 409, 137218. [Google Scholar] [CrossRef]
- Sun, Z.; Xu, J.; Su, S.; Qing, M.; Wang, L.; Cui, X.; Mostafa, M.E.; Zhang, C.; Hu, S.; Wang, Y.; et al. Formation and reduction of NO from the oxidation of NH3/CH4 with high concentration of H2O. Fuel 2019, 247, 19–25. [Google Scholar] [CrossRef]
- Choe, J.; Sun, W.; Ombrello, T.; Carter, C. Plasma assisted ammonia combustion: Simultaneous NOx reduction and flame enhancement. Combust. Flame 2021, 228, 430–432. [Google Scholar] [CrossRef]
- Wickham, D.T.; Lind, J. Catalysts for the Selective Oxidation of Ammonia to Nitrogen and Water; SAE Technical Paper; SAE International: Warrendale, PA, USA, 2003. [Google Scholar] [CrossRef]
- Engelbrecht, N.; Chiuta, S.; Bessarabov, D.G. A highly efficient autothermal microchannel reactor for ammonia decomposition: Analysis of hydrogen production in transient and steady-state regimes. J. Power Sources 2018, 386, 47–55. [Google Scholar] [CrossRef]
- Stagni, A.; Cavallotti, C.; Arunthanayothin, S.; Song, Y.; Herbinet, O.; Battin-Leclerc, F.; Faravelli, T. An experimental, theoretical and kinetic-modeling study of the gas-phase oxidation of ammonia. React. Chem. Eng. 2020, 5, 696–711. [Google Scholar] [CrossRef]
- Meng, X.; Zhao, C.; Cui, Z.; Zhang, X.; Zhang, M.; Tian, J.; Long, W.; Bi, M. Understanding of combustion characteristics and NO generation process with pure ammonia in the pre-chamber jet-induced ignition system. Fuel 2023, 331, 125743. [Google Scholar] [CrossRef]
- Wang, Y.; Zhou, X.; Liu, L. Study on the mechanism of the ignition process of ammonia/hydrogen mixture under high-pressure direct-injection engine conditions. Int. J. Hydrogen Energy 2021, 46, 38871–38886. [Google Scholar] [CrossRef]





















| Property | NH3 | Gasoline | n-Heptane | Diesel | CH4 | H2 |
|---|---|---|---|---|---|---|
| Lower heating value (MJ/kg) | 18.8 | 44.5 | 44.6 | 45 | 50 | 120 |
| Density at 1 bar and 298 K (kJ/m3) | 0.72 | 736 | 684 | 849 | 0.67 | 0.09 |
| Vaporizing heat (kJ/kg) | 1370 | 348.7 | 320 | 232.4 | 511 | 455 |
| Autogenous ignition temperature (K) | 930 | 503 | 477 | 527–558 | 859 | 773–850 |
| Laminar burning velocity (m/s) (close to stoich) | 0.07 | 0.58 | 0.37 | 0.86 | 0.38 | 3.51 |
| Flammability limit (vol. %) | 15–28 | 0.6–8 | 1.05–6.7 | 1–6 | 5–15 | 4.7–75 |
| Air/fuel ratio by mass | 6.05 | 15 | 15.4 | 14.5 | 17.3 | 34.6 |
| Octane number | 130 | 90–98 | 0 | - | 120 | >100 |
| Adiabatic flame temperature (K) | 1800 | 2138 | 2294 | 2300 | 1950 | 2110 |
| Test Fuel | Baseline | Power Equipment | Operating Conditions | Performances | Emissions | Ref. |
|---|---|---|---|---|---|---|
| Gasoline/ NH3 | Gasoline |
|
| Combustion duration ↓ 10 °CA, 40% gasoline power; best CR = 10. | - | [32] |
| NH3/H2 | Gasoline |
|
| - | NO ↓ 1500 ppm as SOI = 30 °CA BTDC. NO2 ↑ 100 ppm, N2O ↓ 50 ppm as SOI ↑ 40 °CA. | [38] |
| NG/NH3 | NG |
|
| XNH3 ↑, CP ↓, combustion duration ↑; λ = 1.3 and XNH3 = 30%, optimum BTE; λ = 1.1, XNH3 = 50%, max HRR. | XNH3 ↑, NH3 and N2O ↑; XNH3 = 30%, λ = 1.2, NOx (6000 ppm). | [39] |
| NG/NH3 | NG |
|
| λ ↑, BTE ↑; XNH3 ↓ BTE ↑; Max BTE = 41.7%, λ = 1.5. | XNH3 ↑, NOx →; NH3 slip ↓, NO ↑. | [44] |
| H2/NH3 | H2 |
|
| XNH3 ↑, BMEP ↑, BTE ↑; max BTE XNH3 (60~70%); limit XNH3 = 80%. | XNH3 = 20%, max NOx = 8000 ppm. | [50] |
| H2/NH3 | Gasoline |
|
| BTE ↓ 2.5% regardless of engine speed; BP ↓ 3 kW (3500 rpm); NH3 has certain demerits as a fuel load. | Full load NOx ↓ 1000 ppm. | [49] |
| H2/NH3 | NH3 |
|
| λ ↑, PMEP ↑, combustion duration ↓, best XH2 = 20%; engine load ↑, operating boundaries ↑. | XH2 ↑, NOx ↑, NH3 slip ↓. | [51] |
| H2/NH3/CH4 (any two) | H2/CH4 |
|
| NH3/15%H2, max peak HRR = 31.2; 100% CH4, min peak HRR = 10.5. | - | [52] |
| H2/NH3 | H2/NH3 |
|
| XH2 from 5% to 21%, BP ↑ 16.89%, BTE ↑ 33%, volumetric efficiency ↓ 13.64%. | XH2 ↑, peak temperature ↑, NOx ↑. | [53] |
| Test Fuel | Baseline | Power Equipment | Operating Conditions | Performance | Emissions | Ref. |
|---|---|---|---|---|---|---|
| NH3/CH4 | CH4 |
|
| XNH3 ↑, engine performance ↓; XNH3 ↑ (0 to 60%), COV of IMEP ↑ (1.36% to 14.9%); operating load ↑, COVIMEP ↓ (14.9~4.3%), combustion stability ↑. | NH3 ↓ by the SCR. | [42] |
| NG/NH3 | NG/NH3 |
|
| λ is limited to 1.5; λ and split ratio of NH3 ↑, burn duration ↓. | fuel-NOx dominated the total emission; λ and split ratio of NH3 ↑, NOx ↑. | [45] |
| H2/NH3 | Gasoline |
|
| ITE ↑ by 0.5% as CR ↑ by 2.6. | NOx emission was 5500 ppm (CR = 8.9, λ = 1.3~1.4, H2/NH3 volume ratio = 70/30). | [46] |
| H2/NH3 | H2 |
|
| EGR rate helps to improve HRR, CP; best EGR rate = 7.5. | EGR ↑, NOx has a parabolic descent. | [57] |
| H2/NH3 | H2/NH3 |
|
| Intake valve timing ↑, combustion stability ↓, °CA 0–10 ↑, MAXCOVP ↑ 25%, BTE ↓ (32.8~30%); Intake valve timing ↓ 25 °CA, IMEP ↑ 8% and BMEP ↑ 16%. | - | [58] |
| H2/NH3 | H2/NH3 |
|
| Air/fuel ratio: BTE ↑ to 40%; Throttle: the widest power range. | - | [59] |
| H2/NH3 | H2 |
|
| BTE ↑ 37%; MAXCOVP is raised to nearly 9% when XNH3 is 70%; Peak BTE close to 39%, MAXCOVP below 4% when λ is 1.4. | NOx above 8000 ppm. | [60] |
| NH3 | NH3 |
|
| CP ↑; Combustion duration ↓; Combustion stability ↑; Combustion rate ↑; Engine power ↑. | T ↑, NOx ↑. | [69] |
| NH3 | NH3 |
|
| Combustion stability ↑, in-cylinder pressure ↓, and the peak of HRR ↑. | Lower NO by TJI. | [70] |
| Gasoline/H2/NH3 | Gasoline/ NH3 |
|
| BP ↑~0.2 kW Brake Specific Energy Consumption ↓ 5 MJ/kWh. | NOx ↓ 25 g/kWh (mNH3 = 7.2 g/min) NH3 slip ↓ 83%. (mNH3 = 7.2 g/min). | [72] |
| H2/NH3 | NH3 |
|
| BTE ↓ 3% (2500 rpm); BTE ↑ 1.5% (3500 rpm). | NOx ↓ 1000 ppm. High load NOx > half load NOx by 200 ppm. | [73] |
| Test Fuel | Baseline | Power Equipment | Operating Conditions | Performance | Emissions | Ref. |
|---|---|---|---|---|---|---|
| NH3/diesel | diesel |
|
| Combustion efficiency range of 91~97%; power output is same; HRR ↑ (0.04~0.1). | NH3/diesel (60%/40%), NH3 = 3200 ppm; NO ↓. | [84] |
| aqueous NH3/diesel | diesel |
|
| pressure ↓ (16.4%, 20.2%, 22.7%), peak value of HHR ↓ (29.8%, 45.6%, 64.9%), brake power ↓ (36.3%, 45.3%, 54.5%) at XNH3 ↓ (40%, 50%, 60%). | NOx ↓ 25%, 52.3%, and 61.8%, respectively. | [91] |
| aqueous NH3/diesel | diesel |
|
| Effective efficiency ↑ 15.05% (8.5% AF ratio, 8 Nm, 2600 rpm). | NOx emissions are about 1.5 times that of 4 Nm and 2.5 times that of 2 Nm. | [93] |
| NH3/DME | DME |
|
| P (XNH3 = 40%) is higher; the peaks of HRR increase with XNH3. | NOx of mixture (20% NH3, 80% DME) is higher. | [95] |
| NH3/DME | DME |
|
| XNH3 ↑, injection timing ↑; engine performance decreases as XNH3 ↑. | NH3 concentration ↑, NOx emissions ↑, NH3 emissions ↑ | [96] |
| NH3/H2(HCCI) | H2 |
|
| XNH3 (0~94%), IMEP ↑ 67%; Pmax ↑ 10 bar/CAD | NOx ↑ significantly with the T from 1400 K to 1800 K. | [97] |
| NH3/H2 | H2 |
|
| IMEP of mixture with NH3 reached 3.1 bar, 1.2 times pure H2. | NOx (750 and 2000 ppm), N2O ↑ under 1400 K. | [98] |
| Test Fuel | Baseline | Power Equipment | Operating Conditions | Performance | Emissions | Ref. |
|---|---|---|---|---|---|---|
| NH3/Algal biodiesel | Algal biodiesel |
|
| BTE were 34.1%, 35.4%, 36.7%, 33%, and 30.9% with different AEF. | NOx ↓ 36.19%, 42.65%, 50.05%, and 52.64% with different AEF. | [54] |
| NH3 (HTCGR) | diesel |
|
| Thermal efficiency can approach 50%, heat transfer loss is 3.4 times lower than in the original mode. | T ↑, P ↑, NOx ↑ | [81] |
| NH3/H2 | NH3/H2 |
|
| Delayed the injection timing, the ignition delay period ↓. CR increases by 1, hot zone appears 2 °CA ahead of time, and the area ↑. | At 12 °CA BTDC and CR = 13.5, the NOx emissions suit Tier III. | [61] |
| NH3/diesel (liquid) | NH3/diesel (gaseous) |
|
| HRR ↑, P ↑; HRR ↑ 33%, 25%, P ↑ 11%, 18%, at 100% and 80% NH3 energy supply, respectively. | NOx emissions suit Tier II but not Tier III. | [83] |
| NH3/diesel | diesel |
|
| Total efficiency ↓ 3.4%; 1.6 kW. | NOx ↑ 7 times. | [107] |
| NH3/H2 | NH3/H2 |
|
| Achieving the full-load power output. | NOx emissions suit Tier III. | [108] |
| NH3/DME | DME |
|
| Better combustion and higher workloads. | NOx emissions at ppm level. | [106] |
| NH3/H2/diesel | NH3/H2 |
|
| P ↓ 5.71 MPa, engine power ↓ 2.59% under D708/A/H708. | NOx emissions suit Tier III. | [99] |
Disclaimer/Publisher’s Note: The statements, opinions and data contained in all publications are solely those of the individual author(s) and contributor(s) and not of MDPI and/or the editor(s). MDPI and/or the editor(s) disclaim responsibility for any injury to people or property resulting from any ideas, methods, instructions or products referred to in the content. |
© 2024 by the authors. Licensee MDPI, Basel, Switzerland. This article is an open access article distributed under the terms and conditions of the Creative Commons Attribution (CC BY) license (https://creativecommons.org/licenses/by/4.0/).
Share and Cite
Hu, J.; Liu, Y.; He, X.; Zhao, J.; Xia, S. Application of NH3 Fuel in Power Equipment and Its Impact on NOx Emissions. Energies 2024, 17, 3046. https://doi.org/10.3390/en17123046
Hu J, Liu Y, He X, Zhao J, Xia S. Application of NH3 Fuel in Power Equipment and Its Impact on NOx Emissions. Energies. 2024; 17(12):3046. https://doi.org/10.3390/en17123046
Chicago/Turabian StyleHu, Jinyi, Yongbao Liu, Xing He, Jianfeng Zhao, and Shaojun Xia. 2024. "Application of NH3 Fuel in Power Equipment and Its Impact on NOx Emissions" Energies 17, no. 12: 3046. https://doi.org/10.3390/en17123046
APA StyleHu, J., Liu, Y., He, X., Zhao, J., & Xia, S. (2024). Application of NH3 Fuel in Power Equipment and Its Impact on NOx Emissions. Energies, 17(12), 3046. https://doi.org/10.3390/en17123046

