Next Article in Journal
Performance Evaluation of Air-Based Photovoltaic Thermal Collector Integrated with Dual Duct and Semicircular Turbulator in Actual Climate Conditions
Previous Article in Journal
A Review of the Characteristics of Light Pollution: Assessment Technique, Policy, and Legislation
 
 
Font Type:
Arial Georgia Verdana
Font Size:
Aa Aa Aa
Line Spacing:
Column Width:
Background:
Article

A Formulation Model to Compute the Life Cycle Environmental Impact of NiZn Batteries from Cradle to Grave

by
Ashwani Kumar Malviya
1,
Mehdi Zarehparast Malekzadeh
1,
Jinping Li
2,
Boyang Li
2,
Francisco Enrique Santarremigia
1,*,
Gemma Dolores Molero
1,
Ignacio Villalba Sanchis
3 and
Víctor Yepes
4,*
1
AITEC, Research and Innovation Department, Parque Tecnológico, C/Charles Robert Darwin, 20, 46980 Paterna, Valencia, Spain
2
Optima Technology GmbH, Einsteinstraße 59, 89077 Ulm, Germany
3
Transport and Territory Research Institute, School of Civil Engineering, Universitat Politècnica de València, Camino de Vera, s/n, 46022 Valencia, Spain
4
Institute of Concrete Science and Technology (ICITECH), School of Civil Engineering, Universitat Politècnica de València, Camino de Vera, s/n, 46022 Valencia, Spain
*
Authors to whom correspondence should be addressed.
Energies 2024, 17(11), 2751; https://doi.org/10.3390/en17112751
Submission received: 3 April 2024 / Revised: 27 May 2024 / Accepted: 1 June 2024 / Published: 4 June 2024
(This article belongs to the Section D2: Electrochem: Batteries, Fuel Cells, Capacitors)

Abstract

This paper presents a comprehensive and systematic analysis of the environmental impacts (EI) produced by novel nickel-zinc battery (RNZB) technology, which is a promising alternative for energy storage applications. The paper develops mathematical models for estimating the life cycle environmental impacts of RNZB from cradle to grave, based on an extensive literature review and the ISO standards for life cycle costing and life cycle analysis. The paper uses the ReCiPe 2016 method of life cycle analysis (LCA) to calculate the EI of RNZB in terms of eighteen Midpoint impact categories and three Endpoint impact categories: damage to human health, damage to ecosystem diversity, and damage to resource availability. The paper also compares the EI of RNZB with those of other battery technologies, such as lead-acid and lithium-ion LFP and NMC. The paper applies the models and compares results with those provided by the software openLCA (version 1.11.0), showing its reliability and concluding that NiZn batteries contribute approximately 14 MJ for CED and 0.82 kg CO2 eq. for global warming per kWh of released energy, placing them between lithium-ion and lead-acid batteries. This study suggests that NiZn battery technology could benefit from using more renewable energy in end-use applications and adopting green recovery technology to reduce environmental impact. Further developments can use these models as objective functions for heuristic optimisation of the EI in the life cycle of RNZB.

1. Introduction

The European Union has the aim to be climate-neutral by 2050 and plans to increase the share of renewable sources like wind and solar in the energy mix to at least 40% by 2030 [1]. There has been a fairly steady pattern of increased energy consumption for transport since 1990. In 2016, transport accounted for one-third (33.2%) of the energy consumed in the EU-28, while industry accounted for one-quarter (25.0%) [2]. In the life cycle use of renewable energy sources (RES), batteries are more suitable to provide short-term electricity storage on the grid and to ensure a continuous energy supply [3]. Battery Energy Storage System (BESS) solutions will play a key role in the decarbonisation of the power sector. The whole battery value chain and life cycle must be taken into account by the European Union (EU), from the availability of raw materials to cutting-edge new materials, modelling, production, recycling, second life, life cycle, and environmental assessments [4]. Industrial lead-acid batteries are commonly used for stationary and off-road traction applications since lead-acid technology is well established and has been for a very long time. However, lead-acid batteries suffer from lead toxicity [5]. Due to their high cell energy density and long cycle lives, lithium-ion (Li-ion) technologies are promoted as viable options for energy storage. However, they might not be the best option for stationary energy storage applications [6]. Hence, alternative technologies must be created that are affordable, extremely effective for many grid applications, as well as robust and safe for the environment. In line with this trend, the LOLABAT project (of which this study is a part) intends to develop a new promising battery chemistry, the rechargeable nickel-zinc battery (RNZB), addressing high performance, cost competitiveness, and sustainability.
The models established in this paper will serve as objective functions for heuristic optimisation of the cost and environmental impact of the NiZn battery.
The main objective of this paper is to evaluate the environmental impacts during the whole life cycle through the analysis of the state-of-the-art electrochemical batteries currently on the market or under development that could compete with the rechargeable nickel-zinc battery (RNZB) and to analyse the environmental impacts produced along the life of the new NiZn batteries, from cradle to grave (from resource extraction until the disposal phase), according to ISO 14040:2006 and ISO 14044:2006.
To reach these objectives following steps should be taken:
  • Published bibliography analysing the environmental impacts of electrochemical storage batteries in the market or under development during the whole life cycle, from cradle-to-grave are analysed.
  • Special attention is paid to the recycling options of different battery technologies since recycling as many components as possible is key to developing a more sustainable industry.
  • A published bibliography analysing the costs of selected electrochemical storage batteries during the whole life cycle, from cradle to grave.
  • Based on the literature review, four widely used Battery Energy Storage Systems (BESS) have been selected: lead-acid and three chemistries of lithium-ion batteries (LFP/NMC532/NMC622).
  • A comparative LCA study has been performed for the environmental impacts produced by the new NiZn battery and compared with above mentioned other four battery technologies.

2. Literature Review and State of the Art: Environmental Impact of Batteries (LCA)

The literature review in this study aims to indicate current knowledge on the environmental impact of battery technologies. This section includes a brief introduction defining the battery technologies analysed, the battery components, the definition of life cycle analysis, and some main concepts.

2.1. Electrochemical Storage Batteries Included in the Analysis

The types of electrochemical batteries selected to be analysed in this environmental impact analysis were based on the database from the European Union (EU) Open Data Portal (Directorate-General for Energy, 2020) [7] and include nickel-zinc (NiZn), sodium-sulfur (NaS), lead-acid, sodium nickel chloride, lithium-ion, lithium-metallopolymer, nickel-cadmium, nickel metal hydride, zinc-iron redox flow, vanadium redox flow, and zinc bromide redox flow batteries.

2.2. Life Cycle Analysis (LCA)

Life cycle analysis (LCA) is a widely used method to quantify the environmental impact of a product or process, considering the entire lifetime from upstream material procurement through ultimate disposal, including material production, manufacturing, transport, storage, and recycling/disposal stages (see Figure 1) [8]. LCA provides a magnitude order on the environmental burdens of each stage of the life cycle of products or services [9]. There are many LCA studies on stationary batteries. To understand and identify differences among the studies, we carried out a literature review in Google Scholar and ScienceDirect by using the keywords “life cycle analysis”, “battery life cycle assessment”, “battery LCA”, “stationary battery”, “battery energy storage systems”, “environmental impacts”, “environmental assessment”, “grid energy storage” “renewable energy system”, and “battery recycling” in combination with “nickel-zinc”, “lithium-ion”, “LFP”, “NMC”, and “lead-acid” batteries. Among the studies, only Spanos et al. (2015) [10] involved the NiZn battery, which was under development at the CUNY. The Energy Institute and the inventory data were also obtained primarily from this institute. Almost all studies reviewed are from European countries or the USA, except for Hiremath et al. (2015) [11]. Both primary and secondary data used in the literature cover European or Global averages. All of them use mainly the ecoinvent database of different versions. Since climate change is the greatest issue on the earth, a hundred percent of the studies considered the indicators GWP and CED in their LCAs, which will also be considered in our study and will be consequently compared to the conclusion of this LCA study.

2.3. The State of the Art of NiZn Battery

This section is focused on the analysis of published literature and previous actions that analyse the environmental impact of the electrochemical batteries during the whole life cycle. A total of 457 references were obtained using, as keywords, combinations of environmental impact with one or more of the following keywords: battery, zinc, zinc anode, transport, nickel-zinc battery, nickel cathode, manufacturing, life cycle analysis, casing cell, storage battery, sensor, management system, energy storage, lithium, Li-ion, lead-acid. After analysing them, only 13 would be related to the battery technology or its raw materials. Concerning the development of batteries, it should be mentioned that POLYZION (2009–2013) [12] is a project focused on the development of a fast rechargeable zinc polymer battery based on ionic liquids for hybrid and small electric vehicles to reduce costs and environmental impact. Regarding the environmental impact, the developed battery showed life cycle energy inputs comparable with Zn-air and lead-acid batteries. Life cycle analysis also found that Pb-acid and NiMH have a comparable and larger environmental impact than Li-ion. The Li-ion batteries are still considered to be state-of-the-art for EV applications.

2.3.1. Nickel-Zinc Battery

The Web of Science platform was used to search for scientific publications related to bibliography. A total of 1299 references were obtained using as keyword combinations of environmental impact with one or more of the following keywords: battery, zinc, zinc anode, transport, nickel-zinc battery, nickel cathode, manufacturing, zinc oxide, cathode active paste, polypropylene production, membrane, life cycle analysis, casing cell, storage battery, sensor, management system, energy storage. After analysing them, only 47 references were related to nickel-zinc batteries or their raw materials. References analysed were categorised into those related to zinc production, nickel production, the toxicity of zinc oxide particles, and the LCA of the whole nickel-zinc battery.
Zinc production (International Zinc Association, 2016) [13] gives numbers about the LCA of zinc, and results are also published by Van Genderen et al. (2016) [14]. The average natural level of zinc in the earth’s crust ranges between 10 and 300 mg/kg, (averaging 70 mg/kg). However, in some areas zinc has been concentrated to much higher levels by natural geological and geochemical processes (5–15% or 50,000–150,000 mg/kg); these areas with high concentrations, found at the earth’s surface and underground, are known as ore bodies. Zinc ore deposits are widely spread throughout the world. Zinc ores are extracted in more than 50 countries. China, Peru, Australia, India, and Canada are the biggest zinc mining locations.
The Environmental Impact of the production of Zn was assessed by an LCA and following the CML 2001 [15] methodology, and the global warming potential (GWP), Acidification Potential (AP), Eutrophication Potential (EP), Photochemical Ozone Creation Potential (POCP), and ozone layer depletion potential (ODP) parameters were estimated. The table shows the results of a life cycle assessment (LCA) study on the environmental impact of producing one metric ton of special high-grade zinc in 2009 and 2014. It should be noted that there were improvements in most environmental impact categories between 2009 and 2014. For example, primary energy demand decreased by 24%, non-renewable energy resources decreased by 34%, and carbon dioxide emissions decreased by 16%. Notably, ozone layer depletion potential decreased by 99% (Van Genderen et al., 2016) [14].
Qi et al. (2017) [16] also analysed the LCA of zinc (99.995%) production through the hydrometallurgical process in China. In addition, Table 1 gives some values reported in the literature regarding the CED and GWP of the production of zinc:

2.3.2. Nickel Production

The GWP and CED of nickel production given in the literature compare the global warming potential (GWP) and cumulative energy demand (CED) of nickel production from two sources. The nickel production using flash furnace smelting and Sherritt-Gordon refining, as described by Norgate et al. (2007) [19], has a higher GWP (11.4 kg CO2eq/kg) and CED (114 MJ/kg) compared to nickel production using pressure acid leaching and SX/EW Smelting/converting (GWP: 16.1 kg CO2eq/kg; CED: 194 MJ/kg). The data from Andrae and Vaija (2014) [18] show a GWP of 6.5 kg CO2eq/kg for nickel production. Additionally, Nuss and Eckelman [17], in their 2014 study, present a GWP of 6.5 kg CO2eq/kg and CED of 111 MJ/kg for nickel production. Overall, the environmental impact of nickel production varies depending on the production method. Nickel production using flash furnace smelting and Sherritt-Gordon refining appears to have the highest environmental impact among the methods that are applied here.
The only publication found doing a full life cycle analysis of a NiZn battery was conducted by Spanos et al. (2015) [10], and they developed an LCA of flow-assisted nickel-zinc batteries designed for demand-charge reduction.
The main characteristics of the flow-assisted, prismatic-shaped cell NiZn battery and its detailed specifications were illustrated in the study of Spanos et al. (2015) [10]. The battery has an energy throughput of 350 kWh in 2 h, inverter efficiency of 93%, and cell energy is 60 Wh/kg at a 1 h rate for ZnO anodes. The negative electrode is made of copper, and the positive electrode is made of porous nickel, nickel oxyhydroxide (NiOOH), and sintered nickel hydroxide paste. The electrolyte of the battery is 37% KOH + 60 g/L ZnO. The battery uses no separator and instead relies on mechanical separation by PP racking.
Following the bill of materials (BOM) for a flow-assisted nickel-zinc battery, the weight percentages, sources, and environmental impact of each material are presented. The environmental impact is measured in cumulative energy demand (CED) in megajoules per kilogram (MJ/kg) and global warming potential (GWP) in kilograms of CO2 equivalent per kilogram (kg CO2eq/kg). The breakdown of the main component’s weight and their impact consists of the cathode assembly (11.62% weight) with a significant environmental impact (CED: 385.84 MJ/kg, GWP: 26.38 kg CO2eq/kg). An anode assembly with 7.50% weight produces a CED of 221.5 MJ/kg and a GWP of 12.75 kg CO2eq/kg. Electrolyte occupies a major 71.94% of the weight of the battery but produces minimal environmental impact (CED: 87.82 MJ/kg, GWP: 4.79 kg CO2eq/kg).
Due to the not-yet commercialised NiZn batteries, there is no industrialised recycling process ready for implementation. NiZn batteries can enter existing metallurgical infrastructure (smelting) because they lack harmful components for humans and the environment, which need specialised recycling technologies (like LIB or NiCd). Plastic casing can go to incineration plants after dismantling of the battery systems. The recycling of three components of the battery is analysed by Spanos et al. (2015) [10]: metals, plastics, and acids. Metals with a high nickel fraction can be recovered and purified, and polypropylene (PP) case fragments may be recovered through washing and low-temperature remelting. The study of Spanos et al. (2015) [10] considered a collection rate and a recycling rate of 100% for their LCA calculations. For the modelling of the impact of the recycling process energy, ecoinvent datasets were used.
The energy of recycling for NiZn was estimated. A CED of 2.86 MJ/kg is required for the recycling stage. The 2.86 MJ/kg can be further structured into 2.81 MJ/kg for smelting the electrode and 0.05 MJ/kg for incinerating the plastics. The total GWP of the recycling process is considered to be as high as 0.255 kg CO2 equivalent/kg, whereas the electrode smelting accounts for 0.082 kg CO2 eq./kg and the plastics incineration for 0.174 kg CO2 eq./kg (Spanos et al., 2015) [10].
Considering all these data inputs for raw materials, manufacturing, and recycling/disposal stages, Spanos et al. (2015) [10] in their analysis of the environmental impact, showed that NiZn batteries have a CED lower than lead-acid and manganese oxide batteries, with 4.05 MJ/kWh compared to 4.86 MJ/kWh for the slow-discharge (slow discharge of VRLA values are for a battery bank sizing using 8 h energy density to 75%DoD) lead-acid battery (VRLA) and 10.8 MJ/kWh for the manganese oxide battery. The same trend is observed for GWP values; the NiZn battery has a GWP of 0.244 kgCO2eq/kWh, a value lower than that obtained for the lead-acid battery (0.297 kgCO2eq/kWh) and the manganese oxide battery (0.601 kgCO2eq/kWh).
It should be noted that (Payer and Ebil, 2016) [20] did not analyse the environmental impact of NiZn cells but rather gave some numbers related to the energy densities of the Zn electrode. They analysed the energy density of zinc electrodes.

2.3.3. NiZn Patents

Since the number of publications analysing the LCA of NiZn batteries is quite low, and the NiZn battery is the main focus of the LOLABAT project, we have further analysed the patents published related to NiZn batteries, which do not give environmental impact data but can give some composition or fabrication numbers. Nickel zinc battery was used as a keyword in the search for patents in the WIPO platform. A total of 274 entries were found, and after refining, we selected 19. A recent breakthrough in technology developments has succeeded in overcoming the obstacles related to the development of cell component formulations, compositions, and designs of NiZn batteries [21].

2.3.4. Comparison of Stationary Application Battery Technologies’ Environmental Impacts

Since each life cycle analysis establishes its boundary conditions and functional units and makes its assumptions, a comparison between battery technologies is difficult and sometimes challenging. Also, sometimes all details are not available due to confidentiality. For some batteries, there is more information regarding the energy needed for their manufacturing or other input/output data, while for others, no information is available and, therefore, assumptions have to be made or some processes should be omitted, leading to the introduction of errors in the final calculations. Analysing the data provided by the analysed literature, most of them give values related to the cumulative energy demand and global warming potential; although many other parameters or interesting environmental impact indicators have been indicated, for comparison purposes we focus on CED and GWP. The range of values given by the literature for these two parameters per kg of battery for the batteries analysed that indicate these values can be seen in Table 2.
For NiZn, the 1.37 MJ/kg battery corresponds to values considering only the energy needed for the manufacturing of the anode, the case, the spacer, and sintering, while the 4.05 MJ/kg battery corresponds to the value considering raw materials, manufacturing, and disposal/recycling stages. More LCA results have been found in the literature regarding NiZn batteries. In addition, some manufacturing processes were not considered, and disposal assumptions were made based on NiMH data. Therefore, results obtained for NiZn are not comparable with those obtained for other batteries. Regarding NiZn, some studies show it as promising with lower energy needs compared to PbA and lower CO2 emissions.

3. Methodology and LCI (Life Cycle Inventory)

The LCA methodology is defined in the standard documents ISO 14040 [35] and ISO 14044 [36]. Standard EN ISO 14040 [35,37] defines the main principles and framework of the LCA (Figure 2). In addition, the main objective of performing an LCA is to reduce the global impact and the health risks caused by the development of a product or its use. To reach this main objective, the LCA looks to obtain the following:
  • The conservation of resources;
  • Prevent pollution;
  • Support environmental actions;
  • Maintain economically viable systems in the long term;
  • Preserve a sustainable system.
In this comparative LCA, the new NiZn battery is compared with other two battery product systems widely used in Battery Energy Storage Systems (BESS), lead-acid and lithium-ion batteries, from cradle to grave, according to ISO 14040:2006 [35] and ISO 14044:2006 [36].

3.1. Goal Definition

3.1.1. Intended Application

The objective of this LCA is to compare the environmental impacts of NiZn batteries with those electrochemical batteries that are its market competitors in energy storage applications. The result of the LCA, together with the results of the LCCA obtained in [38], will be further used in the artificial intelligence algorithms for optimisation in further research.

3.1.2. Method

The study analyses the impacts produced on the environment along the life of the new NiZn batteries, from cradle to grave, according to the ISO 14040:2006 [35] and ISO 14044:2006 [36] and the recommendation of ILCD (EC-JRC 2011) [39].
By considering all input flows (materials, energy, and resources) and output flows (products, waste to treatment, and emissions), the LCA studies the environmental impacts along the life cycle of the products: raw materials extraction, manufacturing, transport, use, and disposal/recycling (Figure 3). The impacts to be analysed include resource depletion, greenhouse gases, energy use, pellets and dust, etc.

3.1.3. Decision Context and Reasons for Carrying out the Study

The LCA can be used in the preparation for a future industrialisation of the NiZn battery within the European context. The decision context is situation A (micro-level decision support) [39]. It may lead to limited changes or reduced demand for other stationary battery types in the market of Battery Energy Storage Systems (BESS) that the NiZn battery will interact with, but the changes are not structural.

3.2. Scope Definition

3.2.1. Functions of the Battery Products

The LCA compares two rechargeable NiZn batteries (RNZB), Formulations 1 and 2 developed in the LOLABAT Project, with other two rechargeable battery product systems that have the same functions: lead-acid batteries and lithium-ion batteries (including LFP and NMC 532 and NMC 622). All of them are or will be used in various energy storage applications.
Each type of battery has its unique technical characteristics, such as voltage, current, capacity, cell material composition, cycle life, energy density, specific energy, maximum depth of discharge (DoD), calendar life, etc.
All battery types are used in energy storage systems as backups for when there is a power outage. Lithium-ion batteries are now the most widely used battery type for both stationary storage and EVs due to their high energy density and efficiency.

3.2.2. Functional Unit

The functional unit is considered over the entire lifetime of the battery, and it should be applied to all battery types. All three battery product systems are compared based on the functional unit (FU): 1 kWh of released electricity from the battery.

3.2.3. Reference Flow

To quantify the environmental impact of the batteries, the battery mass should be involved in determining the reference flow. Consequently, the reference flow should be the corresponding kg of battery per kWh energy released from the battery. In this study, the total energy released by the battery packs of different battery types was considered and the total energy released is different from battery type to battery type. The equations and calculations are in Section 3.4.4.

3.3. LCI Modelling Framework

The decision context is situation A (micro-level decision support), and according to the ILCD guidelines [39], the attributional principle has been consequently applied to the LCI modelling framework.

3.3.1. System Boundaries

This LCA study takes a full life cycle perspective aiming to cover all the processes throughout the whole battery life. All battery life impacts have been taken into consideration: the raw materials extraction, battery manufacturing, transport, use phase, battery end of life, and possible material recovery. Since only batteries are analysed and no by-products have been considered, it is not necessary to identify allocation systems. For the cut-off rule, irrelevant processes have been excluded from this LCA.
The LCA has the following life cycle steps: manufacturing (cradle-to-gate), transport, use, and EoL consisting of recycling and waste disposal, as seen in Figure 4.

3.3.2. Completeness Requirements

The following environmental impact assessments in this LCA have been excluded:
  • The construction, maintenance, and end-of-life of the infrastructure and capital equipment such as buildings, machines, roads, and transport vessels are negligible compared to the product impacts;
  • The processes required to produce and maintain the infrastructure that enables the reference flow, such as the production and maintenance of the assembly machines;
  • The facilities and equipment needed for the implementation of battery packs in end-user sites, such as the converter, cables, etc.;
  • Production, transport, and disposal of the packaging equipment and materials used during the transportation of batteries as well as waste batteries;
  • R&D activities for product design and manufacturing technology of the batteries;
  • The processes required to deliver services like administration and marketing;
  • No cooling system was modelled.

3.3.3. Representativeness of LCI Data

The manufacturing technology for all battery types, including electrode manufacturing, cell fabrication, formation, and integration should reflect the actual technologies involved. The technology is characterised by relatively high efficiency in terms of using modern equipment, which plays a critical role in determining the performance and cost of batteries. Data used for background systems, such as raw material extraction and material processing, come from the ecoinvent database v3.8 and should represent the average technology used nowadays globally.
The geographical scope for the life stages is the following:
  • Manufacturing: the NiZn battery used in the demo cases of LOLABAT is partially manufactured in China and transported to Europe; LCI data for the lithium-ion batteries LFP and NMC 532 and NMC 622 considered in this study are obtained from the study of M.L. Carvalho et. al. 2021 [40], which are being manufactured in Italy; for the cell production of the lead-acid battery, the process where a battery was modelled according to the study of C. Spanos et. al. 2014 [10] was adapted from the ecoinvent database v3.
  • Use (energy storage): Europe.
  • Transport: China/Europe.
  • EoL: Europe/Global.
If needed, the proxy process may be applied to better reflect the actual process of the battery product systems. The time horizon for battery manufacturing should be represented as less than 8 years. The average battery lifetime is assumed to be 8 to 10 years.

3.3.4. Basis for Impact Assessment

The recommendation of ILCD (EC-JRC 2011) [39] is applied for the life cycle impact method to include all environmental impacts where the product system has relevant contributions.
For the impact modelling, we use the software openLCA, version 1.11.0, where the method is directly available. The impact assessment methods cumulative energy demand (CED) and ReCiPe 2016 [41] with both Midpoint (H) and Endpoint (H) levels of indicators are selected. All impact categories of Midpoint levels as well as all damage categories of Endpoint levels that are available in the method were considered in this study.
The impact assessment method CED addresses the amount of primary energy consumption during the life cycle of a product or a service [42]. The ReCiPe 2016 [41] is the updated version of the impact assessment method ReCiPe 2008 [8], which combines Eco-Indicator 99 [43] and CML [44] with two levels of indicators [41], 18 Midpoint indicators and 3 Endpoint indicators, with the following categories: damage to human health, damage to ecosystems, and damage to resource availability. While the Midpoint method measures an effect before the damage to one of the areas of protection occurs, the Endpoint categorizes the consequences of certain emissions until they cause damage. The global warming potential (GWP) is one of the Midpoint indicators, and as an aspect of climate change, it is widely used for comparison of environmental impacts of different gases [41,45]. In openLCA, it is called global warming. We use the normalisation and weighting sets world (2010) H for Midpoint (H) and world (2010) H/H for Endpoint (H), respectively, and they are directly available in openLCA. H is for hierarchies, by using the default hierarchist perspective. HH is for human health [41].

3.3.5. Data Quality

For data quality, we use the existing one, namely, the ecoinvent data quality system, which is directly available in openLCA.

3.3.6. Assumptions

Since the NiZn battery is a new product and still in research and development, it can only be compared on a limited laboratory scale with the other two battery types, which are already widely used in energy storage. Therefore, to simplify the modelling process, some assumptions need to be defined.
The LCA assessment only includes the battery pack containing the cells and BMS.
The cell of the NiZn battery used in the LOLABAT is partially manufactured in China and transported to Europe, then filled in with electrolytes at Sunergy and assembled into battery packs by the project partner CAE. The battery packs will then be sent to the different demo case places. The transport within Europe was divided into three parts in the modelling and they are all included in the process of battery pack production. For the transport of NiZn cell production, the information and data from local manufacturers were applied.
The parameters for the storage application system applied for the use phase modelling are consistent for all battery types for a better comparison.
Generally, primary data were used for NiZn batteries when available, and secondary data from the literature, preferentially derived in Europe, were used for modelling the other two battery types.

3.4. Life Cycle Inventory

The battery modelling was completed in three phases: cradle-to-gate, use, and end-of-life, where the cradle-to-gate includes the selection of resources, battery manufacturing, and transport to the end-user.

3.4.1. Data Sources

For the cradle-to-gate NiZn battery, we mainly used primary data collected from a pilot-scale production in China. We compiled the inventory data of LIB (lithium-ion batteries) manufacturing by applying the data of Refs. [40,46,47], since they were obtained from production in the European context, which is in the geographical scope of this study. For lead-acid battery manufacturing, we selected the related process from ecoinvent 3.8, where an Exide-produced valve-regulated lead-acid battery (VRLA) was modelled according to Ref. [10].
The LCI modelling of the use phase used its calculations that are all related to the scenarios defined in this LCA.
Raw data were also collected for the EoL of NiZn batteries from the experiment for the recycling process, which was going on at the time of our inventory. For EoL modelling of LIB, we recalculated the data of Ref. [40], since the inventory was provided by the same manufacturer. The LCI data for the EoL of the lead-acid batteries were retrieved from the literature reviewed [48].

3.4.2. Battery Product Systems

Out of these 11 battery types, the focus was on lead-acid and Li-ion (LFP/NMC) batteries that are to be compared with the nickel-zinc batteries since they are the main BESS technologies that are currently widely used for energy storage applications.
In this LCA, three battery types were considered, including five battery product systems: NiZn batteries (Formulation 1 and 2), lithium-ion batteries (LFP/NMC532/NMC622), and Lead-acid batteries (see Table 3).
For modelling the energy and transport processes in the ecoinvent database, the average European or Global conditions were assumed, except the energy used for the production in China as well as their related transport.

3.4.3. Inventory Cradle-to-Grave: New Rechargeable NiZn Battery

The RNZB is currently under development, which means that the cells are still prototypes. There are no standard prismatic cells industrially produced yet. Consequently, the distribution of the masses of the cells of the battery can change appreciably depending on the formulation. we present two formulations, namely, Formulation 1 (F1) and Formulation 2 (F2). The cell of RNZB consists of the following components: cathode, anode, electrolyte, terminals, felt, and cell casing.
The compositions of the electrodes of the two formulations are different with a significant reduction in the quantity of the metals for F2 compared to F1. The battery prototype based on F2 presents a higher specific energy even though it contains a lower metal content per kWh.
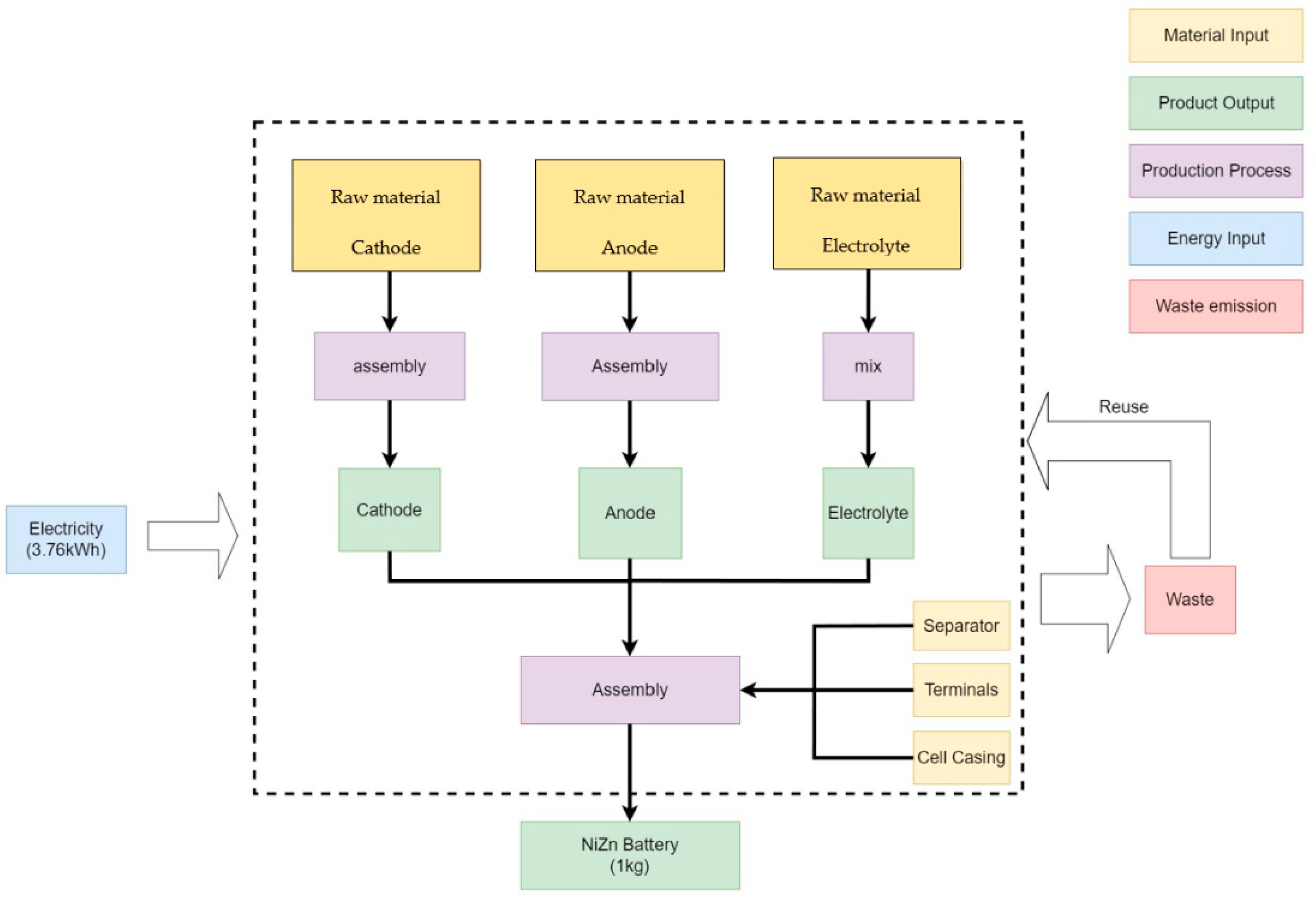
Figure 5 shows the material flow diagram of the manufacturing process for a 1 kg NiZn battery. The material compositions of both Formulations 1 and 2 were not included in this paper due to the IPR of novel NiZn battery technology. The electricity consumption in the figure for the production was obtained from the Chinese manufacturer according to the estimations made for the pilot line. The high energy demand compared to the technologies coming after is due to a pilot-scale production consuming higher energy than a regulated and mature production.
The NiZn battery packs used in the demonstration demo cases have 100 V/10 kWh each and are built with 64 cells in series and a battery management system (BMS). The BMS of NiZn has a remote input/output architecture. It is based on multiple slaves’ electronic boards connected to a single master board via a communication bus. The whole BMS represents 6% of the total weight of the 10 kWh NiZn battery pack prototype. The BMS was modelled separately by using the ecoinvent datasets.
For the manufacturing phase, primary data were collected from a pilot-scale production in China, since European production does not exist. The production of RNZB covers the electrode manufacturing process and assembly process. The Chinese manufacturer only uses electricity in their production since it is still pilot-scale manufacturing. The energy consumption is relatively higher than a regulated and mature production and is mainly symbolic of a comparison in this study. The local electricity mix was considered in the modelling. According to the information provided by the manufacturer, most of the waste in the electrode manufacturing process is reused, so we did not take the waste during the manufacturing process into account. Wastewater was included in the inventory. No data for waste emissions to air, or heat, for instance, were obtained.
For the cell delivery from China only for a small lot, they were first transported by air to Paris to the developer Sunergy who arranged to send them by lorry (EURO 6) to the partner CEA, where the cells were filled with electrolyte and assembled into battery packs. CEA was then responsible for sending the packs to the partners for demonstration end-use applications, also by lorry (EURO 6). Therefore, we consider the transport in three steps. The ecoinvent dataset aircraft was used for airfreight from China to Paris (see Figure 6).
The transport of cell production materials within China was also considered in the modelling by using an average distance according to the local manufacturer and applying the ecoinvent dataset lorry, which was unspecified.
The inventory for the battery manufacturing phase of the three lithium-ion batteries compared within this study, LFP, NMC532, and NMC622, was assumed to follow the data of Ref. [40], since the data were partly primary data provided by an Italian manufacturer where the batteries are manufactured in a European condition. Secondary data used to relate to battery pack components were from Refs. [46,49]. The battery packs are made of cells, packaging, cooling system, and BMS, which account for 60%, 32%, 4%, and 4%, respectively [40,49]. The weight ratio of packing and BMS are similar for all lithium-ion battery types, and the datasets for these compositions were found in the ecoinvent database. For packaging, it was assumed to follow the value of 0.32 kg, according to Ref. [46]. Since the manufacturing is in Italy, the Italian medium voltage electricity for the energy use during the cell and pack production was used.
For transport during the manufacture, the consideration of Ref. [40] by taking both train and lorry into account was adopted.
For the cradle-to-gate inventory of lead-acid batteries, the ecoinvent process “battery production, lead-acid, rechargeable, stationary|battery, lead-acid, rechargeable, stationary|APOS, U—RoW” dataset was considered, since the battery model in the dataset is made by Exide, a manufacturer in the European context.
This dataset represents the production of 1 kg of a valve-regulated lead-acid (VRLA) battery (absorbed glass matt—AGM) for stationary use. Specific parameters according to model Exide Absolyte (R) GX V-0 were as follows: Energy density: 27 Wh/kg (at 8 h discharge), 32 Wh/kg (at 24 h discharge rate) DC/DC. Round-trip efficiency: 0.8 cycles to failure: 1200 (at an 8 h discharge rate and DoD of 100%); 800 (at a 2 h discharge rate and DoD of 71.9%). The mass composition of lead-acid was adopted directly from Refs. [3,10] without modification, since they correspond to the ecoinvent dataset. The inventory was also modelled according to Ref. [10] Energy requirements of electricity, gas, and oil comprise the manufacturing of grids, paste, plates, plastic mouldings, and assembly/formation. No further direct emissions to air or water are considered.

3.4.4. Inventory Use Phase

In this phase, batteries were assumed to be used until the end-of-life of their theoretical lifespan, by charging and discharging the battery. Total energy losses during the lifetime of the battery need to be quantified.
To calculate the total energy released throughout the whole life of the battery, use scenarios need to be determined. Among all demo cases designed, the focus was on “Smart Distribution Grid Management”, which is the typical end-use application for BESS. The voltage of the NiZn battery pack prototype is 100 V, its capacity is 100 Ah, and its power is 10 kW. Considering that the grid voltage is 230 V, the parameters of the three phases inverter used in the three scenarios should be as follows:
  • Rated Input Voltage: 100 V;
  • Rated Input Power: 10 kW;
  • Rated Output Voltage: 230 V;
  • Rated Output Current: 14.4 A.
All three battery types are assumed to be used under the same conditions, and all energy inputs and outputs are calculated according to these stationary application characteristic parameters.
It is assumed that the lead-acid battery also has a calendrical life of 10 years (see Table 4). The condition should be the integration of all three battery types. This means that BESS needs to store the exceeding power generated by the grid or renewable energy sources to comply with the grid constraints. Meanwhile, when there is no exceeding power, and the EV needs to be charged, the BESS should be able to provide enough active power to charge the EV.
Two use scenarios were defined:
  • Use Scenario 1 (Scenario 1_100Grid): The charged energy comes from a 100% power grid.
  • Use Scenario 2 (Scenario 2_75RenewEnerg/25Grid): The charge comes from RenewEnerg (75%) and the power grid (25%).
Based on the facts, the EU wants to increase renewable sources in the energy sector to contribute to the goal of reducing net greenhouse gas emissions in countries like Norway and Portugal, where already 99% and more than 65.5% of the energy is produced from renewable sources [53]. In Use Scenario 2, the BESS is charged not only from renewable sources but also from the power grid when there is low electricity consumption. In this case, it can be assumed in summer, spring, and autumn that the BESS is charged to its 100% SOC from renewable energy sources, and in winter, the BESS can still be charged to 100% SOC from the power grid. We assume that the BESS charges 75% of energy from renewable energy sources and 25% from the power grid. Every day, the BESS could charge to the full state and discharge to 0%.
Scenario 1 is the baseline scenario in this LCA, and the use of Scenario 2 serves as the sensitivity analysis later in the assessment step of the LCA.
The total energy released by the BESS was calculated as E o u t t o t a l and the input energy throughout its lifetime as E i n t o t a l .
NiZn Battery
The following use scenarios are assumed for the energy to charge the BESS, and EV charging will consume all of the energy stored in the BESS. The round-trip efficiency of the BESS is 86%, and the calendar life is 10 years. As a result, the BESS runs in 10 years 3650 cycles, assuming, in 10 years, the capacity of the battery drops to 80% of its original capacity. Therefore, we can only assume that the degradation rate per cycle, rdecay, is a constant value, from which we derive Equation (1) to calculate rdecay. Using rdecay and the battery’s initial capacity, the battery’s total life cycle output energy can be derived as a geometric series sum, as shown in Equation (2). Based on the definition of battery efficiency, the total input energy of the battery can be calculated using Equation (3). The derivation of Equations (4)–(9) follows the same logic [46].
For 10 years, the decay rate could be calculated by Equation (1) [46].
( 1 r d e c a y ) 3650 = 80 %
E o u t t o t a l = 10   k W h + 10   k W h × 1 r d e c a y + 10   k W h × 1 r d e c a y 2 + 10   k W h × 1 r d e c a y 3 + + 10   k W h × 1 r d e c a y 3650 = 10   k W h × 1 1 r d e c a y 3650 1 1 r d e c a y
From Formulas (1) and (2) [46], it is calculated that E o u t t o t a l is 32,715.37 kWh.
The input energy throughout its lifetime is as follows:
E i n t o t a l = E o u t t o t a l e f f i c i e n c y = 32,715.37   k W h 86 % = 38,041   k W h .
To release 1 kWh of electricity to a storage system, it needs to charge.
E i n t o t a l   38,041   kWh / E o u t t o t a l   32,715.37   kWh = 1.1628   kWh
Since the battery pack weighs 220 kg, it is estimated that the reference flow is that a ca. 220 kg/32,715.37 kWh = 0.0067 kg battery is needed to release 1 kWh of electricity.
Lithium-Ion Battery
The most commonly used lithium-ion batteries nowadays are LFP and NMC batteries. The advantages of NMC batteries are high energy density and high voltage (3.7 V). However, its disadvantage is a low cycle life. The cycle life of the NMC battery is from 250 to 1500 (whose average is 750) [50] and the potential danger of burning and explosion. LFP has a lower energy density but a higher cycle life and higher stability. As for the stationary energy storage system, compared with safety reasons and cycle life (800~6000 or normally 2000) [51], energy density is not very important; LFP is more suitable than NMC for stationary energy storage systems. Therefore, the life of an LFP BESS is not limited by the age (10 years) but by the number of cycles (2000). If after 2000 cycles, the capacities of the batteries drop to 80% of their original ones, the decay rate could be calculated by Equation (4) [46].
( 1 r d e c a y ) 2000 = 80 %
The total energy released by the BESS in its cycle life is as follows:
E o u t t o t a l = 10   k W h + 10   k W h × 1 r d e c a y + 10   k W h × 1 r d e c a y 2 + 10   k W h × 1 r d e c a y 3 + + 10   k W h × 1 r d e c a y 2000 = 10   k W h × 1 1 r d e c a y 2000 1 1 r d e c a y
From Formulas (4) and (5), it is calculated that E o u t t o t a l is 17,926.7 kWh, and the round-trip efficiency of the LFP is 90% [46].
Hence, the input energy throughout its lifetime is as follows:
E i n t o t a l = E o u t t o t a l e f f i c i e n c y = 1792.67   k W h 90 % = 19,918.5   k W h
Corresponding to the considered energy storage system, the weight of the LIB battery pack was estimated to be 92 kg, and relating to the reference flow, a 92 kg/17,926.7 kWh = 0.00513 kg battery is needed to release 1 kWh of electricity.
Lead-Acid Battery
According to Spanos et al. (2015) [10], a lead-acid battery obtains a failure after 405 cycles with only a 0.4 C discharge current and a 0.1 C charge current if, under the requirements of “Smart Distribution Grid Management”, the charge and discharge current is 1 C. The larger the charge and discharge current, the fewer cycles batteries can run. In this situation, it could be roughly assumed that the life cycle is less than 300 cycles.
Assuming, in 300 cycles, the capacity of the battery drops to 80% of its original one, the decay rate of the capacity in each cycle is rdecay.
( 1 r d e c a y ) 300 = 80 %
The total energy released by the BESS in its calendrical life is as follows [46]:
E o u t t o t a l = 10   k W h + 10   k W h × 1 r d e c a y + 10   k W h × 1 r d e c a y 2 + 10   k W h × 1 r d e c a y 3 + + 10   k W h × 1 r d e c a y 3193 = 10   k W h × 1 1 r d e c a y 300 1 1 r d e c a y
From Formulas (7) and (8), it is calculated that E o u t t o t a l is 2689.9 kWh.
From the study of Carvalho et al. (2021) [40], it was found that the efficiency of lead-acid batteries is from 78% to 80%. The average value of 79% is considered. So, the input energy throughout its lifetime is as follows [46]:
E i n t o t a l = E o u t t o t a l e f f i c i e n c y = 2689.9   k W h 79 % = 3404.9   k W h
Corresponding to the considered energy storage system, the weight of the lead-acid battery was estimated to be 255 kg by using a configuration of demo case smart grid management in LOLABAT, and relating it to the reference flow, a 255 kg/2689.9 kWh = 0.0948 kg battery is needed to release 1 kWh electricity.

3.4.5. Inventory EoL

If a battery reaches its end of life, which means it reaches the end of its usefulness and/or lifespan [54], it should be recycled or disposed of or, in the case of an industrial or electric vehicle battery, it can be reused for a different purpose as a stationary energy storage battery. When considering battery EoL inventory, the collection rate needs to be defined first. According to the proposal presented by the European Commission on batteries and waste batteries in December 2020, a hundred percent of waste automotive, industrial, and electric vehicle batteries should be collected from end-users (see Ref. [55]). Therefore, it is assumed that the collection rate for all three considered battery types used in the energy storage sector is 100%. The common recycling technologies nowadays are pyrometallurgical, hydrometallurgical, or direct recycling [56]. All battery types with recycling technologies and recovery materials are according to Refs. [5,40,56,57] (see Table 5).
NiZn Battery
The expected recycling efficiency for NiZn is 55 wt%. Similar to the use phase, the recycling process tests are now still in progress, which means no finalised results considering recovery materials can be modelled. By applying the projected recycling technology used for NiZn battery, a proposed hydrometallurgical process, and a preliminary EoL were modelled. The recycling tests of the NiZn battery are based on a prototype; therefore, no transportation was considered in the modelling.
Lithium-Ion Battery
Due to the aspect of material recovery, the EoL inventory for LIB was adopted from Carvalho et al. 2021 [5,40], where it only applied the hydrometallurgical recycling technology for a better comparison with the NiZn battery, and the corresponding data values were recalculated. According to Carvalho et al. (2021) [40], the recovery rate of metals and salts was equal to 93.6%, which is very high in comparison with the present test result of the NiZn battery. Same as NiZn, no transportation was considered. Data for electricity and emissions were used from the same literature.
Lead-Acid Battery
The lead-acid battery can be nowadays 99% recycled [5]. Although many advanced lead hydrometallurgical processes are proposed as green technologies with high recycling efficiency [58], it is still far from being adopted on a large scale. Therefore, it was decided to model the lead-acid EoL by applying the mature pyrometallurgical process. The EoL of the lead-acid battery was modelled by compiling the secondary data obtained from Refs. [48,59]. For electricity, the same dataset from LIB was used for comparison. Transport was not included.
Energy Sources
For this study, the following electricity sources available on ecoinvent version 3.8 were considered.
Considering the electricity for NiZn cell manufacturing, the Data of State Grid Corporation of China from the year 2014 [60] was used (see Table 6 and Table 7).

4. Results

The results of this study are divided into three parts: life cycle impact assessment results per battery types, comparison analysis, and sensitivity analysis, with interpretations, respectively. We use the normalisation and weighting sets world (2010) H for ReCiPe 2016 Midpoint (H) and world (2010) H/H for ReCiPe 2016 Endpoint (H), respectively; they are directly available in openLCA. All results related to 1 kWh of electricity released.

4.1. Life Cycle Impact Assessment Results per Each Battery Type

4.1.1. NiZn F1 Battery without EoL

Since no EoL inventory for NiZn F1 is possible, only the results of cradle-to-gate and use phase for NiZn F2 with two use scenarios were considered.
CED Results
All the LCA results were obtained by using the software openLCA (version 1.11.0) in combination with the database ecoinvent.
As can be seen in Table 8, when the electricity is assumed to be only from the grid,
  • The total CED impact result is 12.8793 MJ;
  • The use phase contributes the most to the impact categories, with more than 80%, and the only exception is renewable, water, which is also more than 50%;
  • Where the use phase has less impact, the activity production affects the environment most in the category renewable, water, with 31.82%;
  • The transport contributes mainly to the impact category of non-renewable fossil, with 7.30%, due to the consideration of aircraft freight delivery of manufactured cells from China to Europe, which is special for NiZn batteries in this LCA.
Where the electricity is assumed to be 75% from renewable energy sources and 25% from the grid (see Table 9),
  • The total CED impact result is 7.94169 MJ, with much less contribution to the environment;
  • The contribution of production to renewable, water decreases on a large scale to 3.24%, while growing by nearly triple in all other impact categories but, contrarily, presenting smaller impact result amounts.
  • Transport also raises its contribution largely to the impact category non-renewable, fossil, with 19.48%;
  • The dominant contributions to the impact categories still come from the use phase.
Midpoint (H) Results
The Midpoint results for 100Grid show the following (see Table 10):
  • The total global warming impact result is 0.764 kg CO2 eq.;
  • The electricity consumption in the use phase has the highest environmental impacts in almost all categories with the exceptions of terrestrial ecotoxicity, mineral resource scarcity, marine ecotoxicity, and freshwater ecotoxicity, where the production contributes to more than half, especially in the categories terrestrial ecotoxicity and mineral resource scarcity, with 83.07% and 90.58%, respectively;
  • Transport contributes significantly to the categories of ozone formation, terrestrial ecosystems, and ozone formation, of human health with 17.88% and 17.94%, respectively.
The Midpoint results for 75RenewEnerg/25Grid show the following:
  • The total global warming impact result is 0.281 kg CO2 eq., which is much less than in Scenario 1;
  • Both production and transport raise their contributions on a large scale in nearly all impact categories but present smaller impact result amounts.
Endpoint (H) Results
The results of all damage categories with single scores by using the assessment method ReCiPe 2016 Endpoint are presented in Table 11 and Table 12.
The Endpoint results for 100Grid of NiZn F1 show the following:
  • The damages to human health, ecosystems, and resources from a hierarchal perspective are 1.7823 × 10−6 DALY (disability-adjusted life years), 3.7939 × 10−9 species. yrs. (loss of species during a year), and 2.9359 × 10−2 USD2013 (US Dollars), respectively;
  • When aggregating the results in a single score, the effect of the damages on human health, ecosystems, and resources are 1.2700 × 10−5 Pt, 1.0871 × 10−9 Pt, and 2.4669 × 105 Pt, respectively;
  • The damage to human health and ecosystems was estimated to be significantly smaller than the damage to resources;
  • The damage to resources was mostly caused by electricity consumption in the use phase and aircraft transport in the cradle-to-gate phase.
The Endpoint results for 75RenewEnerg/25Grid of NiZn F1 show the following (see Table 13):
  • The damages to human health, ecosystems, and resources from a hierarchal perspective are 8.78679 × 10−7 DALY, 1.69730 × 10−9 species. yrs., and 0.01675 USD2013, respectively;
  • When aggregating the results in a single score, the damaging effects on human health, ecosystems, and resources are 6.261 × 10−6 Pt, 4.863 × 10−10 Pt, and 1.407 × 105 Pt, respectively;
  • The damage to human health and ecosystems was estimated to be significantly smaller than the damage to resources;
  • The damage to resources is in line with that in Use Scenario 1 and was mostly caused by electricity consumption in the use phase and aircraft transport in the production phase;
  • When only considering the use phase, the results of damage categories human health and ecosystems and their corresponding aggregated weighting average decreased by more than 50%, while the results for resources decreased by more than 40%.

4.1.2. NiZn F2 Battery with Preliminary EoL

CED Results
The CED results for Scenario 1 present the following (see Table 14):
  • The total CED impact result is 14.25625 MJ;
  • Same as NiZn F1, the use phase contributes the most to all impact categories except for renewable, water, which was only 29.67%;
  • For all impact categories, the contribution of transport is lower than 1%, except for non-renewable, fossil, with 6.73%, due to the consideration of aircraft freight delivery of manufactured cells from China to Europe, which is special for NiZn batteries in this LCA;
  • The preliminary EoL of NiZn F2 contributes significantly to the category renewable, water, while its contributions are lower to other categories;
  • Also significant is the contribution of production to the category renewable, water, with 17.30%, compared to other steps.
The CED results for Scenario 2 present the following (see Table 15):
  • The total CED impact result is 9.31864 MJ, more than a third less than the contribution in Scenario 1;
  • The dominant contributions to the impact categories still come from the use phase;
  • The contribution of production to the impact categories non-renewable, fossil, non-renewable, biomass, renewable, biomass and non-renewable, nuclear increase nearly doubly or triply but present smaller impact result amounts;
  • The EoL decreases its environmental contribution largely to the impact category renewable, water, with 10.87%, while transport grows its environmental contribution largely in the impact category non-renewable, fossil, with 15.89.
Midpoint (H) results are presented in Table 16:
The Midpoint results for Scenario 1 of NiZn F2 with preliminary EoL show the following:
  • The total global warming impact is 0.82472 kg CO2 eq.;
  • The contribution of the use phase has large proportions in nearly all impact categories, except in terrestrial ecotoxicity and mineral resource scarcity, with only 5.95% and 3.84%, respectively;
  • The environmental contribution of production is, in all impact categories, less than 50% and significant in the categories of freshwater ecotoxicity, marine ecotoxicity, and mineral resource scarcity, with more than 44%;
  • Transport contributes significantly to the categories ozone formation, terrestrial ecosystems, and ozone formation, human health, with 14.82% and 14.90%, respectively;
  • The impact result of the EoL step is not very satisfactory resulted of the data gap due to not finished recycling test process, which mostly contributes to the preliminary EoL step to the impact categories fine particulate matter formation, mineral resource scarcity, terrestrial acidification, and terrestrial ecotoxicity, with more than 50%.
The Midpoint results for Scenario 2 of NiZn F2 with preliminary EoL show the following (see Table 17):
  • The total global warming impact is 0.34141 kg CO2 eq., which is nearly 60% less than the result in Scenario 1;
  • The use phase contributes significantly less than in Scenario 1, except in the impact category of water consumption, with 73.58%;
  • Same as Scenario 1, the impact result of the EoL step is not very satisfactory and resulted in the data gap due to a recycling test process that was not finished; it contributes significantly to the impacts of terrestrial ecotoxicity, terrestrial acidification, and fine particulate matter formation.
Endpoint (H) Results
The Endpoint results for 100Grid of NiZn F2 with preliminary EoL show the following (see Table 18 and Table 19):
  • The damages to human health, ecosystems, and resources from a hierarchal perspective are 2.6310 × 10−6 DALY, 4.8434 × 10−9 species. yrs. and 0.0367 USD2013, respectively;
  • When aggregating the results in single scores, the damage to human health, ecosystems, and resources are 1.8748 × 10−5 Pt, 1.3878 × 10−9 Pt, and 3.0827 × 105 Pt, respectively;
  • Same as for the NiZn F1, the damage to human health and ecosystems was estimated to be significantly smaller than the damage to resources;
  • The effect on fossil resource scarcity was mostly caused by electricity consumption in the use phase and aircraft transport in the cradle-to-gate phase, while the EoL appears to be the significant contributor to the total score of mineral resource scarcity due to the metal nickel (see Table 20).
  • The damages to human health, ecosystems, and resources from a hierarchal perspective are 1.7274 × 10−6 DALY, 2.7468 × 10−9 species. yrs. and 0.0241 USD2013, respectively.
  • When aggregating the results in single scores, the damage to human health, ecosystems, and resources are 1.2309 × 10−5 Pt, 7.8704 × 10−10 Pt, and 2.0233 × 105 Pt, respectively.
  • As for Scenario 1, the damage to human health and ecosystems was estimated to be significantly smaller than the damage to resources.
  • The effect on fossil resource scarcity was mostly caused by aircraft transport in the cradle-to-gate phase and electricity consumption in the use phase, while the EoL appears to be the significant contributor to the total score of mineral resource scarcity due to the metal nickel.
  • Both results of damage categories and aggregated weighting average decreased by more than 30% (see Table 21).

4.2. Comparative Analysis

From cradle to grave, three battery types were considered in this LCA: NiZn F2, lithium-ion battery (LFP, NMC532, NMC622), and lead-acid batteries. As mentioned in Section 3.4.4 where use scenarios were defined, Use Scenario 1, with 100% power grid energy, is defined as the baseline scenario for this LCA study, so the comparison of the results per the Impact Assessment Method is based on this scenario.

4.2.1. Comparison per Cumulative Energy Demand (CED)

The cumulative energy demand (CED) represents the key indicator for evaluating energy use throughout the life cycle of the batteries. Since no EoL data are available for NiZn F1, this battery type was not considered in the full life cycle comparison. The CED results of all battery types are summarised in Table 22, and the impact contributions are in Figure 7 and Figure 8, illustrated with a breakdown of impact categories and LCI steps, respectively.
When considering the full life cycle, as can be seen, the contribution of the NiZn battery to the CED category is ca. 14.3 MJ, relating to 1 kWh. With this result, the CED environmental performance of the NiZn battery between the lead-acid and lithium-ion batteries, however, is close to lithium-ion batteries. The highest share of impact contribution of the NiZn battery comes from the use phase, where the largest energy demand is required and amounts to 11.3 MJ/kWh. The significant contribution is to the impact category non-renewable, fossil, with 9.53 MJ/kWh, due to the electricity consumption from the grid.
The lead-acid battery shows the worst results, especially for the EoL step. The highest share of the environmental impact of lead-acid batteries is in the EoL step, with 24.8 MJ/kWh for the impact category non-renewable, fossil, where 61.81% of the contribution comes from the pyrometallurgical treatment process due to the treatment of scrap lead-acid battery.
The use phase contribution of all lithium-ion batteries is only half or less. Their major contributions to the impact category non-renewable, fossil are 8.2 MJ/kWh, 8.6 MJ/kWh, and 8.7 MJ/kWh, respectively, due to the high shares of electricity consumption.
While the transport of other battery types is only for Europe and the environmental impacts are consequently negligible, the NiZn battery has a small environmental contribution from transport sourced from the airfreight delivery of manufactured cells from outside to Europe, which is special in this LCA, with 0.65 MJ/kWh.

4.2.2. Comparison per ReCiPe 2016 Midpoint (H)

Among all battery types in this LCA, since no EoL data are available for NiZn F1, this battery type was not considered in the full life cycle comparison (see Table 23 and Figure 9).
The environmental impacts of NiZn batteries are between lithium-ion batteries and lead-acid batteries, in line with the CED result. It shows that the NiZn battery contributes to the environment almost to the same degree as lithium-ion batteries.
The lead-acid battery has the worst performance due to its lower energy density, reflected in the use phase and high pollution during the pyrometallurgy treatment process in the EOL.
Following the lead-acid battery, both NMC batteries contribute more to the environment; compared to the LFP battery, the LFP battery is relatively better. Both battery pack production and use-phase processes of all lithium-ion batteries make significant contributions nearly to all indicators, however, with relatively less impact on the categories of fine particulate matter formation, marine eutrophication, and stratospheric ozone depletion. Another source of environmental impact for lithium-ion batteries comes from the recycling process, with hazardous waste, like copper, during hydrometallurgical treatment.

4.2.3. Comparison per Selected Impact Categories

Now the focus is on three selected impact categories that, all from the impact assessment method ReCiPe 2016 Midpoint (H), present further comparisons among the battery types: global warming, human carcinogenic toxicity, human non-carcinogenic toxicity, and terrestrial ecotoxicity, as an aspect of climate change is global warming, a widely used category for comparison of the environmental impacts of different gases [45].
The cradle-to-grave results of the impact category global warming were broken down into the LCI steps of each battery. With 0.83 kg CO2 eq., the impact of the NiZn battery on global warming is between the other two battery types, and it is not more than a 10% increase in impact on the environment than the LFP battery. However, contrary to other battery types, the use phase affects the global warming potential significantly, where the electricity consumption itself contributes 79.73% to the impact category. The most contributions of NiZn battery production come from battery cell production, with 5.28%, as well as from BMS assembly, with 4.81%. Due to the special arrangement for the transport of the NiZn battery in this study, the transport of NiZn battery has the most environmental impact among all the battery types, with 0.0431 kg CO2 eq.
The lead-acid battery shows the highest global warming potential due to its high pollution during the EoL treatment process, relating to lead, with a value of 2.2552 kg CO2 eq., which presents 68.17% of the whole global warming impact categories over its entire life cycle. In addition, the electricity energy used in the use phase contributes 21.64% to the global warming potential. And the electricity consumption during manufacturing is a major contributor to global warming, with 10.20%.
Identical to the whole Midpoint result, the performances of lithium-ion batteries with respect to global warming are the best among all battery types, with 0.72774 kg CO2 eq. for LFP, 0.75234 kg CO2 eq. for NMC 532, and 0.75385 kg CO2 eq. for NMC 622, respectively. As Figure 10 illustrates, the use phase of lithium-ion batteries has significant contributions to the impact category of global warming.
For the NiZn battery, the contributions to both categories come significantly from the use phase, with 71.30% for human carcinogenic toxicity (see Figure 11) and 43.09% for human non-carcinogenic toxicity (see Figure 12), where the electricity production includes lignite and hard coal. The battery production, containing copper used in the cell as well as the electronics for the BMS, is the major contributor to both impact categories, with 17.87%, including transport, for human carcinogenic toxicity, and 35.32% for human non-carcinogenic toxicity. The proposed hydrometallurgical treatment of the NiZn battery also contributes a relatively large amount to the categories due to the nickel and zinc metals not finishing recycling the compounds in the testing process. It is expected that the results could be improved when the recycling testing is finished.
Three lithium-ion batteries have similar contributions to these two impact categories. The highest share of impacts was caused by the use phase.
In lead-acid batteries, the major contributor to these two categories remains in the EoL treatment due to the treatment of scrap lead batteries, for instance.
As can be seen (Figure 13), production and EoL of all battery types account for the most contributions to this indicator, especially in the lead-acid battery, with 47.33 kg 1,4-DCB, due to the substance lead.
Due to the nickel and zinc metals not finishing recycling the compounds in the testing process, the preliminary EoL of the NiZn battery contributed 60.34%, while the battery pack contributed 33.7%, due to cooper in the cell, to the indicator.
Three lithium-ion batteries have relatively similar contributions to the impact indicator and were caused by the battery pack production due to the substances such as cobalt, copper, and N-methyl-2-pyrrolidone in the electrodes, for instance.

4.2.4. Comparison per ReCiPe 2016 Endpoint (H)

Among all battery types in this LCA, since no EoL data are available for NiZn F1, this battery type was not considered in the full life cycle comparison.
The comparison of Endpoint assessments shows that, among all the battery types, the impact on human health and ecosystems was estimated to be significantly smaller than the damage to resources.
When considering the damage to resources, the NiZn battery is with 0.0367 USD2013 and 3.08274 × 105 for the aggregated weighted average (Single score), which is between the other battery types. The biggest contributor to this damage category is the lead-acid battery, with 0.205 USD2013, due to its EoL phase. The effect of all lithium-ion batteries is much better (see Table 24 and Table 25, and Figure 14).

4.2.5. Comparison Battery Cell

Based on the fact that the modelling for the use and EoL phases of NiZn batteries has mostly relied on assumptions, in this section, we only want to compare the impact result of cell production of all battery types relating to 1 kg, omitting the use and EoL phases.
The CED comparison result in Table 26 and Figure 15 shows that the contribution of NiZn cell production to the environmental impact is moderate, with ca. 118 MJ for NiZn F1 and 120 MJ for NiZn F2, which is between the lithium-ion and lead-acid batteries. The most impact contributions are to the category non-renewable, fossil, which resulted from the local electricity used in the production of cells; however, the production was conducted on a pilot-scale line, where manufacturing still needs to be improved to a mature process. In addition, substances like copper, nickel, and ABS in the cell also give their contributions to the impact category.
The cell production of lithium-ion batteries contributes also significantly to the environmental impact category non-renewable, fossil, due to the production of lithium hexafluorophosphate for LFP and lithium-nickel-cobalt-manganese oxide for NMC batteries as well as positive electrode production. For lead-acid batteries, the major contributor to the environmental impact category non-renewable, fossil resulted from lead production.
As can be seen (Figure 16), the major contributor to the global warming results is also the local electricity used in the production of cells, with 53.11%, as well as due to the substances like copper, nickel, and ABS in the cell, additionally.
The cell production of NMC batteries contributes more than that of the LFP battery due to the same contribution sources corresponding to the CED results. The lead-acid battery has the lowest contribution to this impact category due to using recycled lead [10].
Generally, the environmental performance of NiZn batteries among all battery types is not very satisfactory. For NiZn batteries, the metal of copper, steel, and nickel resulted from the effect on all impact categories human carcinogenic toxicity, human non-carcinogenic toxicity, and terrestrial ecotoxicity (see Table 27). However, the contribution of NiZn batteries to the category of human carcinogenic toxicity is slightly better than all lithium-ion batteries, where electrode production is the major contributor. Compared with the NMC batteries, the NiZn batteries have slightly less impact on the category terrestrial ecotoxicity, especially NiZn F2. Lead-acid has the lowest impact on these impact categories, and the most contribution is from metal lead.
As we can see from the Table 28 and Table 29, and Figure 17,
  • The cell production of all battery types was estimated to have a significantly smaller contribution to the damage of human health and ecosystems, compared with the contribution to the damage of resources;
  • When comparing the damage on resources, the NiZn batteries are between the other battery types, with 0.74281 USD2013 for NiZn F1 and 0.79345 USD2013 for NiZn F2, and the corresponding single scores are 6.24206 × 106 Pt for NiZn F1 and 6.66763 × 106 Pt for NiZn F2. The contribution was mainly caused by ABS, electricity, and metal nickel, and copper, for instance;
  • The cell production of lithium-ion batteries, especially, the NMC batteries, contributes mostly to the damage to resources, and lead-acid, in light blue in the Figure 17, has the lowest effect on the damage to resources due to it having the best recycling potential.

4.3. Sensitivity Analysis

4.3.1. Sensitivity Analysis of Electricity Mix

According to the targeted application of Smart Distribution Grid Management in the LOLABAT project, the BESS, by using the NiZn battery, should be integrated into a smart grid, where there are both green and conventional energy uses and supplies. Therefore, a sensitivity analysis was performed for the use phase to see how the electricity energy used for the batteries would affect their contributions to the environmental impact categories (see Table 30 and Figure 18).
The combination of electricity uses in Scenario 2, with 75% renewable energy and 25% grid electricity, could reduce the environmental contributions of all battery types to CED categories by more than about 43%, and the reduction in environmental impacts is very significant (see Table 31 and Figure 19).
For all battery types, the electricity mix in Scenario 2 could reduce environmental impacts by more than 73%, which would contribute significantly to the environmental impact reduction.

4.3.2. Sensitivity Analysis of Round-Trip Efficiency

For energy storage systems, the round-trip efficiency is a very important parameter. Higher round-trip efficiency means less energy loss during the storage process [61].
All sensitivity analyses on the round-trip efficiency variations are based on the baseline scenario of each battery type. For the NiZn battery, only NiZn F2 with a full LCA is involved in the analysis (see Table 32).
The range definition for NiZn batteries is based on an assumption by using available information and data on NiZn batteries in this study. The definition of lithium-ion and lead-acid batteries is based on the literature [10,40,46].
It can be seen that the increase in round-trip efficiency leads to a decrease in the environmental impacts of all batteries nearly in the same manner; however, the influences both for the NiZn and LFP batteries are a little bigger than the other batteries, with more than a 5% reduction in environmental impacts, while the other batteries show a corresponding change of less than 2% (see Table 33 and Figure 20).
The complete LCA global warming results of all battery types, when they vary within their defined high and low ranges of round-trip efficiency, are presented below (Table 34). Same as in the CED impact categories, the higher the round-trip efficiency, the less the contributions to environmental impacts; however, for NiZn, it corresponds to a decrease of 5.41%, meaning that the possible big contribution potential of the NiZn battery for decreasing the environmental impacts by improving their round-trip efficiency can be expected. The other batteries show changes of less than 2%.

5. Limitations of the Study

We could not ignore the following facts in this LCA:
  • The primary LCI data for cradle-to-gate were collected from a pilot-scale production, where only electricity was used, and the energy demand is, consequently, relatively higher than a regulated and mature production and is mainly symbolic of a comparison in this study;
  • The modelling of the battery use phase was mostly based on assumptions; the scenarios defined for the use scenarios were less supported by using test data from the related demo case “Smart Distribution Grid Management” since it has not started yet. The important parameters, such as round-trip efficiency, are mostly affected by the application conditions, and the functional unit is to be related to the use applications; therefore, following and compiling their data from the demo cases would be very helpful for an accurate LCA [10,46];
  • The modelling for the EoL phase of the NiZn battery could also not rely on a finished recycling process test result, where a closed loop recycling process is not possible and only preliminary modelling was applied, which could be improved in the LCA studies in the future.
It is important to note that the comparison between different battery technologies is based on a few assumptions and estimations. This is due to the varying conditions used for this study for each battery technology, particularly for the RNZB, as its manufacturing and applications have not been fully conceptualised yet [62]. Relying on assumptions and estimations could not be considered as a drawback of the results and conclusions achieved in this work because these raw data were collected over the course of the project from the battery developer, manufacturer, and involved entities.

6. Conclusions

In this study, the aim was to quantify the environmental impact of the RNZB and compare it with other widely used BESS technologies, considering the targeted grid-scale energy storage application defined in the LOLABAT project.
In this study, when considering the full life cycle assessment (LCA), it was found that NiZn batteries contribute approximately 14 MJ for cumulative energy demand (CED) and 0.82 kg CO2 eq. for global warming potential (GWP) per 1 kWh of released energy. This places NiZn batteries in between lithium-ion and lead-acid batteries regarding environmental impact. Specifically, the environmental impact of lithium-ion batteries ranges from 12.25 MJ to 13.52 MJ for CED and from 0.73 kg CO2 eq. to 0.75 kg CO2 eq. for GWP. On the other hand, lead-acid batteries have the highest environmental impact, with 42 MJ for CED and 3.3 kg CO2 for GWP.
When considering the carbon emissions of the full life cycle, the highest share of the impact contribution of NiZn battery comes from the use phase, where the largest energy demand is required, amounting to 11.3 MJ/kWh. The significant contribution to the CED impact categories for lithium-ion batteries also resulted from the use phase. The lead-acid battery shows the worst performance, especially for the EoL and use steps. The highest share is in the EoL step, with 24.8 MJ/kWh in the impact category non-renewable, fossil, where 61.81% of the contribution comes from the pyrometallurgical treatment process due to the treatment of scrap lead-acid battery.
The global warming potential impact of the NiZn battery, at 0.82472 kg CO2 eq., is compared to the other two battery types. The LFP battery contributes 0.73 kg CO2 eq., making the NiZn battery’s impact less than 10% higher than the LFP battery. Like all other battery types, the use phase of the NiZn battery significantly affects the global warming potential, with electricity consumption contributing 79.73% to this impact category. Additionally, NiZn battery production also has a significant contribution, particularly in battery cell production, with 5.28%, and BMS assembly, with 4.81%. In this study, the NiZn battery has the highest environmental impact of all battery types at 0.0431 kg CO2 eq., due to the special transport arrangement for the NiZn battery. The lead-acid battery also exhibits high global warming potential due to its pollution in the EoL treatment process, with a value of 2.2552 kg CO2 eq., representing 68.17% of the entire global warming impact over its life cycle. The LFP battery performs slightly better at 0.72774, while the NMC batteries show a slightly higher contribution to the global warming category at approximately 0.75.
In comparing the environmental impact of cell production for different battery types, the NiZn battery falls between lithium-ion and lead-acid batteries. NiZn F1 and NiZn F2 have CED values of 118 MJ and 120 MJ and GWP values of 7.71 kg CO2 eq. and 7.74 kg CO2 eq., respectively. The resource damage was estimated at 0.74281 USD2013 for NiZn F1 and 0.79345 USD2013 for NiZn F2, with corresponding single scores of 6.24206 × 106 Pt for NiZn F1 and 6.66763 × 106 Pt for NiZn F2. It is expected that the environmental burden will be reduced as the manufacturing process is enhanced and the cell components are improved during the LOLABAT project.
For future endeavours, it would be beneficial to conduct a thorough assessment of this new battery technology using primary data and test data from demo cases. This approach could potentially support a more accurate life cycle assessment (LCA). The CED and GWP results that are represented in this study suggest that NiZn battery has a significantly lower environmental impact compared to lead-acid batteries. However, the difference is not very significant compared to lithium-ion technologies. Citing the previous paper on a life cycle cost comparison [38], the cost of NiZn is significantly lower than lithium-ion technologies, but there is not a very significant difference in cost between the NiZn and lead-acid batteries. Combining both results from the cost and environmental perspective, the NiZn battery comes out as a better performer than other batteries included in the study.
Based on this study and its main findings, it is suggested that the environmental impact of NiZn batteries could potentially be mitigated in the following ways:
  • In reviewing the sensitivity analysis of electricity consumption for the use phase, it becomes evident that the energy mix utilised can substantially influence both CED and GWP results. Therefore, it is suggested that greater integration of renewable energy in the electricity mix for the end-use applications of BESS could effectively mitigate the environmental impact of electricity consumption;
  • At the outset, the development and implementation of green recovery technology for this new battery technology would be beneficial for ensuring the future availability of raw materials for the industrialisation of NiZn batteries in Europe;
  • Enhancing the performance of battery cells to improve energy density, cycle life, and round-trip efficiency can help reduce the environmental impact.

Author Contributions

Conceptualization, A.K.M., J.L., B.L. and F.E.S.; Methodology, A.K.M., J.L., B.L. and F.E.S.; Investigation, A.K.M. and J.L.; Resources, J.L., G.D.M., F.E.S., V.Y., I.V.S. and A.K.M.; Writing—original draft preparation, A.K.M. and M.Z.M.; Writing—review and editing, A.K.M., M.Z.M., F.E.S., G.D.M., I.V.S., V.Y. and J.L.; Supervision, F.E.S., G.D.M., I.V.S. and V.Y.; Project Administration, G.D.M., A.K.M. and F.E.S.; Funding acquisition, F.E.S., G.D.M., J.L. and A.K.M. All authors have read and agreed to the published version of the manuscript.

Funding

This research has received funding from the European Union’s Horizon 2020 research and innovation program within the LOLABAT project, under grant agreement number 963576. This paper reflects only the authors’ views, and the funding agency is not responsible for any use that may be made of the information it contains.

Informed Consent Statement

Informed consent was obtained from all the subjects involved in the study.

Data Availability Statement

The data presented in this study are available on request from the corresponding author.

Acknowledgments

The authors want to thank all the LOLABAT Project partners (https://www.lolabat.eu/ (accessed on 30 January 2024)) and thank the European Commission, which has funded this work.

Conflicts of Interest

Authors Ashwani Kumar Malviya, Mehdi Zarehparast Malekzadeh, Francisco Enrique Santarremigia, Gemma Dolores Molero were employed by the company AITEC Asesores Internacionales, S.r.l., (AITEC). The remaining authors declare that the research was conducted in the absence of any commercial or financial relationships that could be construed as a potential conflict of interest. Authors Jinping Li and Boyang Li were employed by the company Optima Technology GmbH. The remaining authors declare that the research was conducted in the absence of any commercial or financial relationships that could be construed as a potential conflict of interest.

References

  1. Eclareon. RES Policy Monitoring Database Final Report, Barriers and Best Practices for Wind and Solar Electricity in the EU27 and UK; European Climate Foundation (ECF): Berlin, Germany, 2022; p. 57. [Google Scholar]
  2. Pons, J.J.; Sanchis, I.V.; Franco, R.I.; Yepes, V. Life cycle assessment of a railway tracks substructures: Comparison of ballast and ballastless rail tracks. Environ. Impact Assess. Rev. 2020, 85, 106444. [Google Scholar] [CrossRef]
  3. Schill, W.P. Electricity Storage and the Renewable Energy Transition. Joule 2020, 4, 2059–2064. [Google Scholar] [CrossRef]
  4. EDP Labelec; SUNERGY; SUPERGRID; UNIGE; KME; RINA-C. D2.1: Requirements and Specifications of NiZnbatteries for Stationary Applications. LOLABAT. 2021. Available online: https://www.lolabat.eu/s/LOLABAT_D21_FINAL.pdf (accessed on 30 May 2024).
  5. May, G.J.; Davidson, A.; Monahov, B. Lead batteries for utility energy storage: A review. J. Energy Storage 2018, 15, 145–157. [Google Scholar] [CrossRef]
  6. Nitta, N.; Wu, F.; Lee, J.T.; Yushin, G. Li-ion battery materials: Present and future. Mater. Today 2015, 18, 252–264. [Google Scholar] [CrossRef]
  7. Directorate-General for Energy. Database of the European Energy Storage Technologies and Facilities. Available online: https://data.europa.eu/data/datasets/database-of-the-european-energy-storage-technologies-and-facilities?locale=en (accessed on 8 July 2021).
  8. Goedkoop, M.; Heijungs, R.; Huijbregts, M.; De Schryver, A.; Struijs, J.; Van Zelm, R. ReCiPe 2008, 1st ed.; version 1.08; Ministerie van VROM: Den Haag, The Netherlands, 2009; pp. 1–44.
  9. Zastrow, P.; Molina-Moreno, F.; García-Segura, T.; Martí, J.V.; Yepes, V. Life cycle assessment of cost-optimized buttress earth-retaining walls: A parametric study. J. Clean. Prod. 2017, 140, 1037–1048. [Google Scholar] [CrossRef]
  10. Spanos, C.; Turney, D.E.; Fthenakis, V. Life-cycle analysis of flow-assisted nickel zinc-, manganese dioxide-, and valve-regulated lead-acid batteries designed for demand-charge reduction. Renew. Sustain. Energy Rev. 2015, 43, 478–494. [Google Scholar] [CrossRef]
  11. Hiremath, M.; Derendorf, K.; Vogt, T. Comparative life cycle assessment of battery storage systems for stationary applications. Environ. Sci. Technol. 2015, 49, 4825–4833. [Google Scholar] [CrossRef]
  12. CORDIS. POLYZION—Fast Rechargeable Zinc-Polymer Battery Based on Ionic Liquids; European Commission: Brussels, Belgium, 2019; Available online: https://cordis.europa.eu/project/id/226655/es (accessed on 30 May 2024).
  13. International Zinc Association. Zinc Environmental Profile-2015 Update. Life Cycle Assessment. 2016, p. 8. Available online: https://www.initiative-zink.de/fileadmin/iz_web_dateien/D_O_K_U_M_E_N_T_E/Broschueren/IZA_Broschueren/IZA_Zinc_Env_Profile_rev_April_2016.pdf (accessed on 15 April 2024).
  14. Van Genderen, E.; Wildnauer, M.; Santero, N.; Sidi, N. A global life cycle assessment for primary zinc production. Int. J. Life Cycle Assess. 2016, 21, 1580–1593. [Google Scholar] [CrossRef]
  15. Guinée, J.B.; Gorrée, M.; Heijungs, R.; Huppes, G.; Kleijn, R.; Wegener Sleeswijk, A.; Udo De Haes, H.A.; de Bruijn, J.A.; van Duin, R.; Huijbregts, M.A. Life Cycle Assessment: An Operational Guide to the ISO Standards. III: Scientific Background; Ministry of Housing, Spatial Planning and the Environment (VROM-DGM): Lieden, The Netherlands, 2001; p. 692.
  16. Qi, C.; Ye, L.; Ma, X.; Yang, D.; Hong, J. Life cycle assessment of the hydrometallurgical zinc production chain in China. J. Clean. Prod. 2017, 156, 451–458. [Google Scholar] [CrossRef]
  17. Nuss, P.; Eckelman, M.J. Life Cycle Assessment of Metals: A Scientific Synthesis. PLoS ONE 2014, 9, e101298. [Google Scholar] [CrossRef]
  18. Andrae, A.; Vaija, M. To Which Degree Does Sector Specific Standardization Make Life Cycle Assessments Comparable?—The Case of Global Warming Potential of Smartphones. Challenges 2014, 5, 409–429. [Google Scholar] [CrossRef]
  19. Norgate, T.E.; Jahanshahi, S.; Rankin, W.J. Assessing the environmental impact of metal production processes. J. Clean. Prod. 2007, 15, 838–848. [Google Scholar] [CrossRef]
  20. Payer, G.; Ebil, Ö. Zinc Electrode Morphology Evolution in High Energy Density Nickel-Zinc Batteries. J. Nanomater. 2016, 2016, 1280236. [Google Scholar] [CrossRef]
  21. European Patent of Sunergy: EP 3 780 244 B1. Available online: https://worldwide.espacenet.com/patent/search/family/069699936/publication/EP3780244B1?q=EP3780244B1&search_type=patents (accessed on 26 April 2024).
  22. Sullivan, J.L.; Gaines, L. A Review of Battery Life-Cycle Analysis: State of Knowledge and Critical Needs; Argonne: Lemont, IL, USA, 2010. [Google Scholar]
  23. Sullivan, J.L.; Gaines, L. Status of life cycle inventories for batteries. Energy Convers. Manag. 2012, 58, 134–148. [Google Scholar] [CrossRef]
  24. Das, J.; Abraham, A.P.; Ghosh, P.C.; Banerjee, R. Life cycle energy and carbon footprint analysis of photovoltaic battery microgrid system in India. Clean. Technol. Environ. Policy 2018, 20, 65–80. [Google Scholar] [CrossRef]
  25. Rydh, C.J. Environmental Assessment of Battery Systems: Critical Issues for Established and Emerging Technologies; Chalmers University of Technology: Göteborg, Sweden, 2003. [Google Scholar]
  26. Celik, A.N.; Muneer, T.; Clarke, P. Optimal sizing and life cycle assessment of residential photovoltaic energy systems with battery storage. Prog. Photovolt. Res. Appl. 2008, 16, 69–85. [Google Scholar] [CrossRef]
  27. Ma, Y.; Yu, S.; Wang, J.; Yu, W. LCA/LCC analysis of starting-lighting-ignition lead-acid battery in China. PeerJ 2018, 6, e5238. [Google Scholar] [CrossRef]
  28. Chang, D.; Kim, Y.; Jung, S. Comprehensive study of the performance of alkaline organic redox flow batteries as large-scale energy storage systems. Int. J. Energy Res. 2019, 43, 4449–4458. [Google Scholar] [CrossRef]
  29. BIO Intelligence Service; Directorate-General for Environment (European Commission); Chanoine, A.; Pahal, S.; Le Guern, Y.; Witte, F.; Mudgal, S.; Tinetti, B. Comparative LCA (Life Cycle Assessment) of NiCd Batteries Used in Cordless Power Tools (CPT) vs. Their Alternatives NiMH and Li-Ion Batteries; Publications Office of the European Union: Paris, France, 2011. [Google Scholar]
  30. Espinosa, N.; García-Valverde, R.; Krebs, F.C. Life-cycle analysis of product integrated polymer solar cells. Energy Environ. Sci. 2011, 4, 1547. [Google Scholar] [CrossRef]
  31. Delgado, M.S.; Usai, L.; Ellingsen, L.A.-W.; Pan, Q.; Strømman, A.H. Comparative Life Cycle Assessment of a Novel Al-Ion and a Li-Ion Battery for Stationary Applications. Materials 2019, 12, 3270. [Google Scholar] [CrossRef]
  32. Vandepaer, L.; Cloutier, J.; Amor, B. Environmental impacts of Lithium Metal Polymer and Lithium-ion stationary batteries. Renew. Sustain. Energy Rev. 2017, 78, 46–60. [Google Scholar] [CrossRef]
  33. Rantik, M. Life Cycle Assessment of Five Batteries for Electric Vehicles under Different Charging Regimes; Department of Transportation and Logistics, Chalmers University of Technology: Göteborg, Sweden, 1999. [Google Scholar]
  34. Mahmud, M.; Huda, N.; Farjana, S.; Lang, C. Comparative Life Cycle Environmental Impact Analysis of Lithium-Ion (LiIo) and Nickel-Metal Hydride (NiMH) Batteries. Batteries 2019, 5, 22. [Google Scholar] [CrossRef]
  35. ISO 14040:2006; Environmental Management-Life Cycle Assessment-Principles and Framework. British Standard. ISO: Geneva, Switzerland, 2004; Volume 3, p. 32. Available online: https://www.iso.org/standard/23151.html (accessed on 5 April 2024).
  36. ISO 14044:2006; Environmental Management—Life Cycle Assessment—Requirements and Guidelines. Management Environnemental—Analyse du Cycle de vie—Exigences et Lignes Directrices. The International Organization for Standardization: Geneva, Switzerland, 2006; Volume 2006, pp. 6–24. Available online: https://www.saiglobal.com/PDFTemp/Previews/OSH/iso/updates2006/wk26/ISO_14044-2006.PDF (accessed on 10 March 2024).
  37. Lee, K.-M.; Inaba, A. Life Cycle Assessment: Best Practices of International Organization for Standardization (ISO) 14040 Series; Committee on Trade and Investment: Singapore, 2004; p. 99. [Google Scholar]
  38. Malviya, A.K.; Malekzadeh, M.Z.; Santarremigia, F.E.; Molero, G.D.; Villalba-Sanchis, I.; Yepes, V. A Formulation Model for Computations to Estimate the Lifecycle Cost of NiZn Batteries. Sustainability 2024, 16, 1965. [Google Scholar] [CrossRef]
  39. Wolf, M.-A.; Pant, R.; Chomkhamsri, K.; Sala, S.; Pennington, D. The International Reference Life Cycle Data System (ILCD) Handbook; Joint Research Centre of the European Commission: Ispra, Italy, 2012. [Google Scholar] [CrossRef]
  40. Carvalho, M.L.; Temporelli, A.; Girardi, P. Life Cycle Assessmentof Stationary Storage Systems withinthe Italian Electric Network. Energies 2021, 14, 2047. [Google Scholar] [CrossRef]
  41. Huijbregts, M.A.J.; Steinmann, Z.J.N.; Elshout, P.M.F.; Stam, G.; Verones, F.; Vieira, M.; Zijp, M.; Hollander, A.; van Zelm, R. ReCiPe2016: A harmonised life cycle impact assessment method at midpoint and endpoint level. Int. J. Life Cycle Assess. 2017, 22, 138–147. [Google Scholar] [CrossRef]
  42. Frischknecht, R.; Wyss, F.; Knöpfel, S.B.; Lützkendorf, T.; Balouktsi, M. Cumulative energy demand in LCA: The energy harvested approach. Int. J. Life Cycle Assess. 2015, 20, 957–969. [Google Scholar] [CrossRef]
  43. Louzguine, D.V.; Inoue, A.; Saito, M.; Waseda, Y. Structural relaxation in Ge-Cr-Al-Nd amorphous alloy. Scr. Mater. 2000, 42, 289–294. [Google Scholar] [CrossRef]
  44. Acero, A.A.P.; Rodríguez, C.; Ciroth, A. LCIA Methods—Impact Assessment Methods in Life Cycle Assessment and Their Impact Categories; GreenDelta GmbH: Berlin, Germany, 2014; Volume 23, pp. 1–22. [Google Scholar]
  45. Understanding Global Warming Potentials. Available online: https://www.epa.gov/ghgemissions/understanding-global-warming-potentials (accessed on 25 March 2024).
  46. Yudhistira, R.; Khatiwada, D.; Sanchez, F. A comparative life cycle assessment of lithium-ion and lead-acid batteries for grid energy storage. J. Clean. Prod. 2022, 358, 131999. [Google Scholar] [CrossRef]
  47. Majeau-Bettez, G.; Hawkins, T.R.; Strømman, A.H. Life Cycle Environmental Assessment of Lithium-Ion and Nickel Metal Hydride Batteries for Plug-In Hybrid and Battery Electric Vehicles. Environ. Sci. Technol. 2011, 45, 5454. [Google Scholar] [CrossRef]
  48. Fisher, K.; Collins, M.; Laenen, P.; Wallén, E.; Garrett, P.; Aumônier, S. Battery Waste Management Life Cycle Assessment Background at the End of 2004, the EU Council of Ministers Reached Agreement on a Draft Directive on Batteries and Accumulators. This Common Position Text Includes a Number of Requirements; Environment Agency, Government of UK: Rotherham, UK, 2024; pp. 1–4.
  49. Ellingsen, L.A.W.; Majeau-Bettez, G.; Singh, B.; Srivastava, A.K.; Valøen, L.O.; Strømman, A.H. Life Cycle Assessment of a Lithium-Ion Battery Vehicle Pack. J. Ind. Ecol. 2014, 18, 113–124. [Google Scholar] [CrossRef]
  50. Preger, Y.; Barkholtz, H.M.; Fresquez, A.; Campbell, D.L.; Juba, B.W.; Romàn-Kustas, J.; Ferreira, S.R.; Chalamala, B.R. Degradation of commercial lithium-ion cells as a function of chemistry and cycling conditions. J. Electrochem. Soc. 2020, 167, 120532. [Google Scholar] [CrossRef]
  51. Abo-Elyousr, F.K.; Abd-Elbar, F.N.; Abo-Zaid, H.A.; Rim, G.H. Accurate Modeling of Prismatic Type High Current Lithium-Iron-Phosophate (LiFePO4) Battery for Automotive Applications. Energy Power Eng. 2012, 4, 465–481. [Google Scholar] [CrossRef]
  52. Bala, S.; Tengn, T. The Effect of Low Frequency Current Ripple on the Performance of a Lithium Iron Phosphate (LFP) Battery Energy Storage System. In Proceedings of the 2012 IEEE Energy Conversion Congress and Exposition (ECCE), Raleigh, NC, USA, 15–20 September 2012; pp. 3485–3492. [Google Scholar] [CrossRef]
  53. Cleanest Countries: Who Leads on Renewable Energy? Available online: https://www.be-the-story.com/en/environment/the-cleanest-countries-leading-the-way-to-renewable-energy/# (accessed on 13 March 2024).
  54. Battery End of Life vs. State of Charge. Available online: https://blog.epectec.com/battery-end-of-life-vs-state-of-charge (accessed on 3 April 2024).
  55. European Commission. Proposal for a Regulation of the European Parliament and of the Council Establishing a Framework on the Market Access to Port Services and the Financial Transparency of Ports; COM/2013/0296 Final—2013/0157 (COD); European Commission: Brussels, Belgium, 2013. [Google Scholar]
  56. Porzio, J.; Scown, C.D. Life-Cycle Assessment Considerations for Batteries and Battery Materials. Adv. Energy Mater. 2021, 11, 2100771. [Google Scholar] [CrossRef]
  57. Friedrich, B.; Schwich, L.; Friedrich, B.; Schwich, L. New Science Based Concepts forIncreased Efficiency in Battery Recycling. Metals 2021, 11, 533. [Google Scholar] [CrossRef]
  58. Pan, J.; Sun, Y.; Li, W.; Knight, J.; Manthiram, A. A green lead hydrometallurgical process based on a hydrogen-lead oxide fuel cell. Nat. Commun. 2013, 4, 2178. [Google Scholar] [CrossRef]
  59. Gao, T.; Hu, L.; Wei, M. Life Cycle Assessment (LCA)-based study of the lead-acid battery industry. IOP Conf. Ser. Earth Environ. Sci. 2021, 651, 042017. [Google Scholar] [CrossRef]
  60. Source Electricity Mix in China. Available online: https://www.stats.gov.cn/sj/ndsj/2015/indexeh.htm (accessed on 2 March 2024).
  61. Utility-Scale Batteries and Pumped Storage Return about 80% of the Electricity They Store. Available online: https://www.eia.gov/todayinenergy/detail.php?id=46756# (accessed on 18 April 2024).
  62. Godskesen, B.; Meron, N.; Rygaard, M. LCA of Drinking Water Supply; Springer: Berlin/Heidelberg, Germany, 2017. [Google Scholar] [CrossRef]
Figure 1. Life cycle stages of the product (authors’ elaboration).
Figure 1. Life cycle stages of the product (authors’ elaboration).
Energies 17 02751 g001
Figure 2. Life cycle assessment framework (Source INTERNATIONAL STANDARD ISO 14040 (2006) [35]).
Figure 2. Life cycle assessment framework (Source INTERNATIONAL STANDARD ISO 14040 (2006) [35]).
Energies 17 02751 g002
Figure 3. LCA from cradle to grave (authors’ elaboration).
Figure 3. LCA from cradle to grave (authors’ elaboration).
Energies 17 02751 g003
Figure 4. System Boundary (authors’ elaboration).
Figure 4. System Boundary (authors’ elaboration).
Energies 17 02751 g004
Figure 5. Material flow diagram of the manufacturing process for 1 kg NiZn battery (authors’ elaboration).
Figure 5. Material flow diagram of the manufacturing process for 1 kg NiZn battery (authors’ elaboration).
Energies 17 02751 g005
Figure 6. Transport of RNZB batteries in three steps (authors’ elaboration).
Figure 6. Transport of RNZB batteries in three steps (authors’ elaboration).
Energies 17 02751 g006
Figure 7. CED cradle-to-grave of all batteries with a breakdown of impact categories.
Figure 7. CED cradle-to-grave of all batteries with a breakdown of impact categories.
Energies 17 02751 g007
Figure 8. CED cradle-to-grave of all batteries with the breakdown of LCI steps.
Figure 8. CED cradle-to-grave of all batteries with the breakdown of LCI steps.
Energies 17 02751 g008
Figure 9. Midpoint cradle-to-grave for all battery types.
Figure 9. Midpoint cradle-to-grave for all battery types.
Energies 17 02751 g009
Figure 10. Global warming cradle-to-grave for all battery types with a breakdown of LCI steps.
Figure 10. Global warming cradle-to-grave for all battery types with a breakdown of LCI steps.
Energies 17 02751 g010
Figure 11. Human carcinogenic toxicity cradle-to-grave for all battery types with a breakdown of LCI steps.
Figure 11. Human carcinogenic toxicity cradle-to-grave for all battery types with a breakdown of LCI steps.
Energies 17 02751 g011
Figure 12. Human non-carcinogenic toxicity cradle-to-grave for all battery types with a breakdown of LCI steps.
Figure 12. Human non-carcinogenic toxicity cradle-to-grave for all battery types with a breakdown of LCI steps.
Energies 17 02751 g012
Figure 13. Terrestrial ecotoxicity cradle-to-grave for all battery types with a breakdown of LCI steps.
Figure 13. Terrestrial ecotoxicity cradle-to-grave for all battery types with a breakdown of LCI steps.
Energies 17 02751 g013
Figure 14. Single score results of damage categories for all battery types (cradle-to-grave).
Figure 14. Single score results of damage categories for all battery types (cradle-to-grave).
Energies 17 02751 g014
Figure 15. The comparison results from CED-Cell Production of all battery types.
Figure 15. The comparison results from CED-Cell Production of all battery types.
Energies 17 02751 g015
Figure 16. Comparison results for the global warming cell production of all batteries.
Figure 16. Comparison results for the global warming cell production of all batteries.
Energies 17 02751 g016
Figure 17. Single score results of damage categories for all battery types (cell production).
Figure 17. Single score results of damage categories for all battery types (cell production).
Energies 17 02751 g017
Figure 18. Sensitivity analysis of the electricity mix in the use phase of all battery types—CED results.
Figure 18. Sensitivity analysis of the electricity mix in the use phase of all battery types—CED results.
Energies 17 02751 g018
Figure 19. Sensitivity analysis of the electricity mix in the use phase of all battery types—global warming results.
Figure 19. Sensitivity analysis of the electricity mix in the use phase of all battery types—global warming results.
Energies 17 02751 g019
Figure 20. Sensitivity analysis of round-trip efficiency of all battery types—CED results.
Figure 20. Sensitivity analysis of round-trip efficiency of all battery types—CED results.
Energies 17 02751 g020
Table 1. GWP and CED of zinc production given in the literature (electrolytic process).
Table 1. GWP and CED of zinc production given in the literature (electrolytic process).
No.ReferencesGlobal Warming Potential
(kg CO2eq/kg)
Cumulative Energy Demand
(MJ/kg)
1(Qi et al., 2017) [16]6.1278.1
2(International Zinc Association, 2016 [13];
Van Genderen et al., 2016 [14])
2.6637.4
3(Nuss and Eckelman, 2014) [17]3.152.9
4(Andrae and Vaija, 2014) [18]4.11-
5(Norgate et al., 2007) [19]4.648
Table 2. Summary of range of values for CED and GWP per kg of battery reported in the bibliography for different chemistries.
Table 2. Summary of range of values for CED and GWP per kg of battery reported in the bibliography for different chemistries.
No.Battery TechnologyCED (MJ/kg Battery)GWP (kg CO2eq/kg Battery)
1NiZn (Nickel-Zinc) [10]1.37–4.050.08–0.244
2NaS (Sodium-sulfur) [11,22,23,24]174–23514.9
3PbA (Lead-Acid) [10,11,25,26,27,28]18–931.1–6.4
4Li-ion (Lithium-ion) [11,22,24,25,29,30,31,32]
- NCA (Lithium nickel cobalt aluminium oxides)125–2247–18.1
- NMC (Lithium nickel manganese cobalt oxides)160–2315.69–22
- LFP (Lithium Iron Phosphate)129–20522
- LMO (Lithium-ion manganese oxide)104–1436–7.63
5NiCd (Nickel-Cadmium) [22,24,25,29]68–2356.2–9.9
6NiMH (Nickel Metal Hydride) [24,25,29,33,34]108–2632.2–20
Table 3. Battery characteristics (cell) (Ref. LOLABAT project, [5,40,47]).
Table 3. Battery characteristics (cell) (Ref. LOLABAT project, [5,40,47]).
Batterie ChemistriesNiZn (F1)NiZn (F2)Lead-AcidLithium-Ion (LFP)Lithium-Ion (NMC)
Voltage (V)1.63 V1.63 V2.13.33.6 Li (NixMnyCoz)O2
CathodeNi (OH)2Ni (OH)2PbO2LiFePO4where x, y, z denotes different possibilities)
AnodeZnZnPbgraphitegraphite
Energy density (Wh/L)80–20080–20060–75200500
Specific Energy (Wh/kg)506735–40120160
Depth of discharge (DoD) (%)100100808080–90
Lifespan (cycles)38002000150050002000–2500
Calendar life (years)10108.51520
Table 4. Battery performance parameters for use phase calculation according to Refs. [10,50,51,52].
Table 4. Battery performance parameters for use phase calculation according to Refs. [10,50,51,52].
Battery TypesSpecific Energy of Battery Pack
(Wh/kg)
Round-Trip Efficiency
(%)
Cycle Life at 80% DOD
(No. of Cycles to Failure)
Calendar Life
(Years)
NiZn4586380010
LIB7990200010
Lead-acid607930010
Table 5. Existing battery recycling routes.
Table 5. Existing battery recycling routes.
Lead-AcidLIB (LFP/NMC)NiZn
collection rate100%100%100%
preparationdischargingand dismantling to the cell level
pre-recycling stepsbreaking and separationpretreatment (mechanical processing and pyrolysis)pretreatment (wet-mechanical processing and separation)
recovered materialslead, lead-oxide, lead sulphatesteel, Li-metal oxideFe, Al, plastics
metal recovery processeshydrometallurgypyrometallurgy and directrecycling
recoverable metalsPb, antimony, tin, copper, silverAl, Cu, Co salts, Ni salts,
Mn salts, Li salts
Zn-compounds, Ni-compounds,
Ti, Y, Bi, Co, Cu
Table 6. Electricity sources considered in LCI.
Table 6. Electricity sources considered in LCI.
LCI StepsElectricity Dataset Used
NiZn cell manufacturing in ChinaElectricity mix in China:
Market for electricity, medium voltage I electricity, medium voltage I APOS, U—CN-SGCC
Lithium-ion battery cell and pack manufacturingsince the manufacturing is located in Italy.
“Market for electricity, high voltage I electricity, high voltage I APOS, U—IT” and
“market for electricity, medium voltage I electricity, medium voltage I APOS, U—IT”
Lead-acid battery cell and pack manufacturingadopted from the process.
“Battery production, lead-acid, rechargeable, stationary I battery, lead-acid, rechargeable,
stationary|APOS, U—RoW” available on ecoinvent 3.8.
Battery use phase—gridMarket for electricity, medium voltage I electricity, medium voltage I APOS, U—DE.
Battery use—renewableMarket for electricity, medium voltage, renewable energy products I electricity, medium
voltage, renewable energy products I APOS, U—CH.
Table 7. Electricity mix in China.
Table 7. Electricity mix in China.
CompositionPercentage (%)
Coal73.20%
Crude Oil8.40%
Natural Gas4.80%
Primary and others13.70%
Total100.10%
Table 8. CED results for NiZn F1_Use Scenario 1_100Grid.
Table 8. CED results for NiZn F1_Use Scenario 1_100Grid.
Impact CategoryProductionTransportUseImpact Result TotalUnit
Renewable, water31.82%0.36%67.82%0.35871MJ
Non-renewable, nuclear3.48%0.11%96.41%2.49514MJ
Renewable, biomass9.46%0.20%90.34%0.25221MJ
Non-renewable, biomass5.93%0.12%93.50%0.00193MJ
Non-renewable, fossil8.40%7.30%84.30%8.78005MJ
Renewable, wind, solar, Goethe1.02%0.04%98.94%0.99126MJ
Table 9. CED results for NiZn F1_Use Scenario 2_75RenewEnerg/25Grid.
Table 9. CED results for NiZn F1_Use Scenario 2_75RenewEnerg/25Grid.
Impact CategoryProductionTransportUseImpact Result TotalUnit
Renewable, water3.24%0.03%96.72%3.52631MJ
Non-renewable, nuclear12.37%0.37%87.25%0.70295MJ
Renewable, biomass22.05%0.46%77.49%0.10819MJ
Non-renewable, biomass17.73%0.36%81.91%0.00064MJ
Non-renewable, fossil22.41%19.48%58.11%3.28957MJ
Renewable, wind, solar, Goethe3.25%0.11%96.65%0.31403MJ
Table 10. Midpoint (H) results for NiZn F1_Use Scenario 2_75RenewEnerg/25Grid.
Table 10. Midpoint (H) results for NiZn F1_Use Scenario 2_75RenewEnerg/25Grid.
Impact CategoryProductionTransportUseImpact Result TotalUnit
Fine particulate matter formation61.10%11.38%27.51%0.00037kg PM2.5 eq
Fossil resource scarcity22.23%19.44%58.33%0.07202kg oil eq
Freshwater ecotoxicity81.85%0.19%17.96%0.06483kg 1,4-DCB
Freshwater eutrophication23.04%0.18%76.79%0.00034kg P eq
Global warming22.56%15.37%62.06%0.28069kg CO2 eq
Human carcinogenic toxicity37.21%1.00%61.79%0.02823kg 1,4-DCB
Human non-carcinogenic toxicity70.18%0.86%28.97%1.10534kg 1,4-DCB
lionizing radiation12.23%1.16%86.61%0.03722kBq Co-60 eq
Land use9.90%1.77%88.34%0.00676m2a crop eq
Marine ecotoxicity81.32%0.26%18.43%0.08377kg 1,4-DCB
Marine eutrophication26.65%0.30%73.05%0.00003kg N eq
Mineral resource scarcity95.51%0.17%4.32%0.00885kg Cu eq
Ozone formation, Human health36.06%32.16%31.78%0.00065kg NOx eq
Ozone formation, Terrestrial ecosystem36.23%32.02%31.75%0.00066kg NOx eq
Stratospheric ozone depletion15.82%5.18%79.00%0.00000kg CFC11 eq
Terrestrial acidification59.67%12.24%28.08%0.00103kg SO2 eq
Terrestrial ecotoxicity89.76%2.45%7.79%3.87112kg 1,4-DCB
Water consumption6.89%0.12%93.11%0.01656m3
Table 11. Endpoint results (H) for NiZn F1_Use Scenario 1_100Grid.
Table 11. Endpoint results (H) for NiZn F1_Use Scenario 1_100Grid.
Damage CategoryResultUnit
Human health1.7823 × 10−6DALY
Ecosystems3.7939 × 10−9species. yr.
Resources2.9359 × 10−2USD2013
Table 12. Aggregated weighted average (Single score) results for NiZn F1_Use Scenario 1_100Grid.
Table 12. Aggregated weighted average (Single score) results for NiZn F1_Use Scenario 1_100Grid.
Damage CategorySingle ScoreUnit
Human health1.270 × 10−5Pt
Ecosystems1.087 × 10−9Pt
Resources2.467 × 105Pt
Table 13. Aggregated weighted average (Single score) Endpoint (H) for NiZn F1_Use Scenario 2_75ReRenewEnerg/25Grid.
Table 13. Aggregated weighted average (Single score) Endpoint (H) for NiZn F1_Use Scenario 2_75ReRenewEnerg/25Grid.
Damage CategorySingle ScoreUnit
Human health6.261 × 10−6Pt
Ecosystems4.863 × 10−10Pt
Resources1.407 × 105Pt
Table 14. CED results for NiZn F2 with preliminary EoL_Scenario 1_100Grid.
Table 14. CED results for NiZn F2 with preliminary EoL_Scenario 1_100Grid.
Impact CategoryProductionTransportUseEoLImpact Result TotalUnit
Renewable, water17.30%0.16%29.67%52.88%0.82008MJ
Non-renewable, nuclear4.86%0.10%91.35%3.68%2.63334MJ
Renewable, biomass11.81%0.18%84.83%3.18%0.26860MJ
Non-renewable, biomass6.67%0.11%92.08%1.13%0.00197MJ
Non-renewable, fossil10.28%6.73%77.71%5.28%9.52538MJ
Renewable, wind, solar, Goethe1.55%0.04%97.40%1.01%1.00689MJ
Table 15. CED results for NiZn F2 with preliminary EoL_Scenario 2_75RenewEnerg/25Grid.
Table 15. CED results for NiZn F2 with preliminary EoL_Scenario 2_75RenewEnerg/25Grid.
Impact CategoryProductionTransportUseEoLImpact Result TotalUnit
Renewable, water3.56%0.03%85.54%10.87%3.98767MJ
Non-renewable, nuclear15.23%0.31%72.92%11.53%0.84115MJ
Renewable, biomass25.45%0.40%67.29%6.86%0.12458MJ
Non-renewable, biomass19.18%0.34%77.23%3.25%0.00068MJ
Non-renewable, fossil24.27%15.89%47.37%12.46%4.03490MJ
Renewable, wind, solar, Goethe4.75%0.10%92.07%3.08%0.32966MJ
Table 16. Midpoint (H) results for NiZn F2 with preliminary EoL-Scenario 1.
Table 16. Midpoint (H) results for NiZn F2 with preliminary EoL-Scenario 1.
Impact CategoryProductionTransportUseEoLImpact Result TotalUnit
Fine particulate matter formation17.48%2.78%22.39%57.35%0.00153kg PM2.5 eq
Fossil resource scarcity10.19%6.70%77.84%5.27%0.20901kg oil eq
Freshwater ecotoxicity47.73%0.09%28.99%23.19%0.13086kg 1,4-DCB
Freshwater eutrophication8.79%0.06%87.53%3.62%0.00116kg Peq
Global warming10.10%5.23%79.73%4.93%0.82472kg CO2 eq
Human carcinogenic toxicity17.52%0.35%71.30%10.83%0.08043kg 1,4-DCB
Human non-carcinogenic toxicity34.97%0.35%43.09%21.58%2.66202kg 1,4-DCB
lionizing radiation4.88%0.31%90.50%4.31%0.13961kBq Co-60 eq
Land use6.73%0.63%91.96%0.68%0.01922m2a crop eq
Marine ecotoxicity46.85%0.13%29.38%23.64%0.17227kg 1,4-DCB
Marine eutrophication10.16%0.09%82.94%6.81%0.00008612kg N eq
Mineral resource scarcity44.03%0.06%3.84%52.07%0.02249kg Cu eq
Ozone formation, Human health21.24%14.90%51.44%12.41%0.00140kg NOx eq
Ozone formation, Terrestrial ecosystems21.42%14.82%51.29%12.48%0.00142kg NOx eq
Stratospheric ozone depletion8.87%2.16%82.42%6.55%0.00000054kg CFC11 eq
Terrestrial acidification14.25%2.67%21.06%62.02%0.00473kg SO2 eq
Terrestrial ecotoxicity32.78%0.92%5.95%60.35%10.29883kg 1,4-DCB
Water consumption10.87%0.16%57.08%31.89%0.01290m3
Table 17. Midpoint (H) results for NiZn F2 with preliminary EoL-Scenario 2_75RenewEnerg/25Grid.
Table 17. Midpoint (H) results for NiZn F2 with preliminary EoL-Scenario 2_75RenewEnerg/25Grid.
Impact CategoryProductionTransportUseEoLImpact Result TotalUnit
Fine particulate matter formation20.72%3.30%7.97%68.01%0.00129kg PM2.5 eq
Fossil resource scarcity24.12%15.85%47.56%12.47%0.08832kg oil eq
Freshwater ecotoxicity59.73%0.11%11.14%29.02%0.10457kg 1,4-DCB
Freshwater eutrophication25.23%0.15%64.24%10.38%0.00040kg P eq
Global warming24.40%12.64%51.03%11.93%0.34141kg CO2 eq
Human carcinogenic toxicity34.78%0.69%43.03%21.50%0.04053kg 1,4-DCB
Human non-carcinogenic toxicity50.72%0.52%17.45%31.31%1.83504kg 1,4-DCB
lionizing radiation14.97%0.95%70.84%13.23%0.04550kBq Co-60 eq
Land use17.23%1.59%79.45%1.74%0.00752m2a crop eq
Marine ecotoxicity58.88%0.16%11.26%29.70%0.13709kg 1,4-DCB
Marine eutrophication26.28%0.24%55.85%17.64%0.00003kg N eq
Mineral resource scarcity44.99%0.06%1.73%53.21%0.02200kg Cu eq
Ozone formation, Human health33.56%23.55%23.26%19.62%0.00088kg NOx eq
Ozone formation, Terrestrial ecosy33.78%23.37%23.18%19.67%0.00090kg NOx eq
Stratospheric ozone depletion17.53%4.28%65.23%12.96%0.00000027kg CFC11 eq
Terrestrial acidification16.75%3.14%7.19%72.92%0.00403kg SO2 eq
Terrestrial ecotoxicity33.80%0.95%3.01%62.23%9.98726kg 1,4-DCB
Water consumption6.70%0.09%73.58%19.64%0.02096m3
Table 18. Endpoint (H) results for NiZn F2 with preliminary EoL_Scenario 1_100Grid.
Table 18. Endpoint (H) results for NiZn F2 with preliminary EoL_Scenario 1_100Grid.
Damage CategoryResultUnit
Human health2.6310 × 10−6DALY
Ecosystems4.8434 × 10−9species.yr
Resources0.0367USD2013
Table 19. Aggregated weighted average (Single score) results for NiZn F2 with preliminary EoL-Scenario 1_100Grid.
Table 19. Aggregated weighted average (Single score) results for NiZn F2 with preliminary EoL-Scenario 1_100Grid.
Damage CategorySingle ScoreUnit
Human health1.8748 × 10−5Pt
Ecosystems1.3878 × 10−9Pt
Resources3.0827 × 105Pt
Table 20. Endpoint (H) results for NiZn F2 with preliminary EoL-Scenario 2_75RenewEnerg/25Grid.
Table 20. Endpoint (H) results for NiZn F2 with preliminary EoL-Scenario 2_75RenewEnerg/25Grid.
Damage CategoryResultUnit
Human health1.7274 × 10−6DALY (Disability Adjusted Life Year)
Ecosystems2.7468 × 10−9species.yr
Resources0.0241USD2013
Table 21. Aggregated weighted average (Single score) results for NiZn F2_with preliminary EoL-Scenario 2_75RenewEnerg/25Grid.
Table 21. Aggregated weighted average (Single score) results for NiZn F2_with preliminary EoL-Scenario 2_75RenewEnerg/25Grid.
Damage CategorySingle ScoreUnit
Human health1.2309 × 10−5Pt
Ecosystems7.8704 × 10−10Pt
Resources2.0233 × 105Pt
Table 22. CED results for cradle-to-grave of all batteries with a breakdown of impact categories.
Table 22. CED results for cradle-to-grave of all batteries with a breakdown of impact categories.
Impact CategoryNiZn F2LFPNMC 532NMC 622Lead-AcidUnit
Renewable, water0.820080.383190.991531.034821.84160MJ
Non-renewable, nuclear2.633342.432562.566162.573935.34186MJ
Renewable, biomass0.268600.250080.257580.257850.87984MJ
Non-renewable, biomass0.001970.001850.001870.001870.00411MJ
Non-renewable, fossil9.525388.226658.649828.6701632.89169MJ
Renewable, wind, solar, Goethe1.006890.959110.977330.978151.45757MJ
Total14.2562512.2534413.4442913.5167842.41667MJ
Table 23. Midpoint results of cradle-to-grave for all batteries.
Table 23. Midpoint results of cradle-to-grave for all batteries.
IndicatorNiZn F2LFPNMC532NMC622Lead-AcidUnit
Fine particulate matter formation0.001530.000640.000710.000720.00509kg PM2.5 eq
Fossil resource scarcity0.209010.180610.189860.190310.71862kg oil eq
Freshwater ecotoxicity0.130860.074090.074980.075351.00890kg 1,4-DCB
Freshwater eutrophication0.001160.001050.001060.001060.00255kg Peq
Global warming0.824720.727740.752340.753853.30827kg CO2 eq
Human carcinogenic toxicity0.080430.071860.072910.073061.31638kg 1,4-DCB
Human non-carcinogenic toxicity2.662021.791091.872561.8840243.89870kg 1,4-DCB
Ionizing radiation0.139610.127930.135550.136000.28273kBq Co-60 eq
Land use0.019220.018340.018580.018590.04558m2a crop eq
Marine ecotoxicity0.172270.098580.100170.100681.37439kg 1,4-DCB
Marine eutrophication0.000090.000090.000090.000090.00019kg N eq
Mineral resource scarcity0.022490.005520.013000.013590.19946kg Cu eq
Ozone formation, Human health0.001400.001000.001040.001040.00676kg NOx eq
Ozone formation, Terrestrial ecosystems0.001420.001010.001060.001060.00692kg NOx eq
Stratospheric ozone depletion0.000000.000000.000000.000000.00000kg CFC11 eq
Terrestrial acidification0.004730.001770.001990.002010.01071kg SO2 eq
Terrestrial ecotoxicity10.298803.828544.844634.9714453.51310kg 1,4-DCB
Water consumption0.012900.008840.013840.014180.03740m3
Table 24. Endpoint results cradle-to-grave for all batteries.
Table 24. Endpoint results cradle-to-grave for all batteries.
Damage CategoryNiZn F2LFPNMC532NMC622Lead-AcidUnit
Human health2.63098 × 10−61.92251 × 10−61.84820 × 10−61.85772 × 10−62.07393 × 10−5DALY
Ecosystems4.84340 × 10−93.63621 × 10−93.84092 × 10−93.85640 × 10−91.64976 × 10−8species.yr
Resources3.66846 × 10−22.39800 × 10−22.88200 × 10−22.91000 × 10−22.05258 × 10−1USD2013
Table 25. Aggregated weighted average (Single score) results cradle-to-grave for all batteries.
Table 25. Aggregated weighted average (Single score) results cradle-to-grave for all batteries.
Damage CategoryNiZn F2LFPNMC532NMC622Lead-AcidUnit
Human health1.87481 × 10−51.24411 × 10−51.31701 × 10−51.32380 × 10−51.47786 × 10−4Pt
Ecosystems1.38779 × 10−91.04189 × 10−91.10055 × 10−91.10499 × 10−94.72711 × 10−9Pt
Resources3.08274 × 1051.26217 × 10−42.74250 × 10−42.85765 × 10−21.72485 × 10−6Pt
Table 26. The comparison results from CED-Cell Production.
Table 26. The comparison results from CED-Cell Production.
IndicatorNiZn-F1NiZn-F2LFPNMC532NMC622Lead-AcidUnit
Non-renewable, fossil88.39387.836152.552241.388244.04951.631MJ
Non-renewable, biomass0.0150.0140.0210.0270.0270.003MJ
Non-renewable, nuclear9.4039.45420.70041.22242.2164.379MJ
Renewable, biomass2.8242.7234.6946.4856.5190.998MJ
Renewable, water16.09819.10523.871102.127107.6912.367MJ
Renewable, wind, solar, Goethe1.0701.1284.5048.0228.1260.594MJ
Total117.80210120.26042206.34199399.27115408.6273059.97217MJ
Table 27. Comparison results of selected Midpoint impact categories for cell production.
Table 27. Comparison results of selected Midpoint impact categories for cell production.
IndicatorNiZn F1NiZn F2LFPNMC532NMC622Lead-AcidUnit
Human carcinogenic toxicity1.281.351.391.461.481.08kg 1,4-DCB
Human non-carcinogenic toxicity100.9298.1956.2963.8365.3039.83kg 1,4-DCB
Terrestrial ecotoxicity507.77467.14421.51522.25538.4766.04kg 1,4-DCB
Table 28. Comparison Endpoint results from cell production of all batteries.
Table 28. Comparison Endpoint results from cell production of all batteries.
Damage CategoryNiZn F1NiZn F2LFPNMC532NMC622Lead-AcidUnit
Human health0.000050.000050.000050.000070.000070.00002DALY
Ecosystems0.000000.000000.000000.000000.000000.00000species.yr
Resources0.742810.793451.077591.893891.931550.38214USD2013
Table 29. Comparison aggregated weighted average (Single score) results from cell production of all batteries.
Table 29. Comparison aggregated weighted average (Single score) results from cell production of all batteries.
Damage CategoryNiZn F1NiZn F2LFPNMC532NMC622Lead-AcidUnit
Human health3.82097 × 10−43.73759 × 10−43.72672 × 10−44.81078 × 10−44.89835 × 10−41.57051 × 10−4Pt
Ecosystems1.82663 × 10−81.79369 × 10−82.24659 × 10−83.20411 × 10−83.26140 × 10−85.84248 × 10−9Pt
Resources6.24206 × 1066.66763 × 1069.05536 × 1061.59150 × 1071.62315 × 1073.21125 × 106Pt
Table 30. Results of the sensitivity analysis of the electricity mix in the use phase.
Table 30. Results of the sensitivity analysis of the electricity mix in the use phase.
Battery Types100Grid75RE25GridUnit
NiZn F111.260836.32341MJ
NiZn F211.261426.32363MJ
LFP10.761126.04256MJ
NMC53210.760866.04261MJ
NMC62210.760786.04206MJ
Lead-acid12.259536.88437MJ
Table 31. Results of the sensitivity analysis of the electricity mix in the use phase—global warming results.
Table 31. Results of the sensitivity analysis of the electricity mix in the use phase—global warming results.
Battery Types100Grid75RE25GridUnit
NiZn F10.65750.1742kg CO2 eq
NiZn F20.65750.1742kg CO2 eq
LFP0.62830.1665kg CO2 eq
NMC5320.62830.1665kg CO2 eq
NMC6220.62860.1665kg CO2 eq
Lead-acid0.71590.1895kg CO2 eq
Table 32. Parameters used for sensitivity analysis of round-trip efficiency.
Table 32. Parameters used for sensitivity analysis of round-trip efficiency.
ParametersDefinitionValues
NiZn_RTE-high3% higher than the average Round-trip Efficiency of NiZn: 89%0.89
NiZn_RTE-low3% lower than the average Round-trip Efficiency of NiZn: 86%0.83
Lithium_RTE-high1% higher than the average Round-trip Efficiency of Lithium-ion Batteries: 90%0.91
Lithium_RTE-low1% lower than the average Round-trip Efficiency of Lithium-ion Batteries: 90%0.89
Lead_RTE-high1% higher than the average Round-trip Efficiency of Lead-acid battery: 79%0.80
Lead_RTE-low1% lower than the average Round-trip Efficiency of Lead-acid battery: 79%0.78
Table 33. Sensitivity analysis of round-trip efficiency results, full LCA.
Table 33. Sensitivity analysis of round-trip efficiency results, full LCA.
Battery TypesRTE_HighRTE_LowUnit
NiZn F213.936314.7229MJ
LFP13.936314.7229MJ
NMC53213.326213.5653MJ
NMC62213.398713.6378MJ
Lead-acid42.263542.5738MJ
Table 34. Sensitivity analysis of round-trip efficiency—global warming results, full LCA.
Table 34. Sensitivity analysis of round-trip efficiency—global warming results, full LCA.
Battery TypesRTE_HighRTE_LowUnit
NiZn F20.802560.84849kg CO2 eq
LFP0.720840.73480kg CO2 eq
NMC5320.745440.75940kg CO2 eq
NMC6220.746680.76064kg CO2 eq
Lead-acid3.299323.31745kg CO2 eq
Disclaimer/Publisher’s Note: The statements, opinions and data contained in all publications are solely those of the individual author(s) and contributor(s) and not of MDPI and/or the editor(s). MDPI and/or the editor(s) disclaim responsibility for any injury to people or property resulting from any ideas, methods, instructions or products referred to in the content.

Share and Cite

MDPI and ACS Style

Malviya, A.K.; Zarehparast Malekzadeh, M.; Li, J.; Li, B.; Santarremigia, F.E.; Molero, G.D.; Villalba Sanchis, I.; Yepes, V. A Formulation Model to Compute the Life Cycle Environmental Impact of NiZn Batteries from Cradle to Grave. Energies 2024, 17, 2751. https://doi.org/10.3390/en17112751

AMA Style

Malviya AK, Zarehparast Malekzadeh M, Li J, Li B, Santarremigia FE, Molero GD, Villalba Sanchis I, Yepes V. A Formulation Model to Compute the Life Cycle Environmental Impact of NiZn Batteries from Cradle to Grave. Energies. 2024; 17(11):2751. https://doi.org/10.3390/en17112751

Chicago/Turabian Style

Malviya, Ashwani Kumar, Mehdi Zarehparast Malekzadeh, Jinping Li, Boyang Li, Francisco Enrique Santarremigia, Gemma Dolores Molero, Ignacio Villalba Sanchis, and Víctor Yepes. 2024. "A Formulation Model to Compute the Life Cycle Environmental Impact of NiZn Batteries from Cradle to Grave" Energies 17, no. 11: 2751. https://doi.org/10.3390/en17112751

APA Style

Malviya, A. K., Zarehparast Malekzadeh, M., Li, J., Li, B., Santarremigia, F. E., Molero, G. D., Villalba Sanchis, I., & Yepes, V. (2024). A Formulation Model to Compute the Life Cycle Environmental Impact of NiZn Batteries from Cradle to Grave. Energies, 17(11), 2751. https://doi.org/10.3390/en17112751

Note that from the first issue of 2016, this journal uses article numbers instead of page numbers. See further details here.

Article Metrics

Back to TopTop