Study of Supercapacitors Built in the Start-Up System of the Main Diesel Locomotive
Abstract
1. Introduction
- To analyze the most modern methods for starting a diesel locomotive and identify the best options;
- To simulate the electrical starting circuit in the Matlab Simulink program and determine the results of the start;
- To develop the necessary parameters and make recommendations to researchers and developers of systems in starting diesel locomotives.
2. Locomotive. Launcher and Review of Existing Solutions
2.1. Locomotive Equipment
2.2. Locomotive Start-Up Process
2.3. Starting a Locomotive Equipped with a Battery
2.4. Supercapacitor
2.5. System Designed for Starting a Diesel Locomotive Jointly Using a Storage Battery and a Supercapacitor
2.6. Chapter Conclusions
- -
- The diesel locomotive engine is allowed to be restarted, provided that there are intervals of 1–2 min, but the total number of repetitions should not exceed 10. The subsequent attempt to start the diesel locomotive can be made no earlier than 6 h, increasing the responsibility for importance systems, such as the starter.
- -
- It is established that, in most cases, the start is carried out using rechargeable batteries as starter devices. Usually, powerful acid batteries are used as traction batteries.
- -
- There should be a maximum of 3 attempts to perform starter launch. The duration of each attempt should not exceed 15–20 s.
- -
- The rules set what range temperatures must be, i.e., within −45 °C and +55 °C. In this case, the service life of the onboard starter battery is from 1 to 5 years; when the air temperature is beyond the specified limits, the battery service life is halved.
- -
- It is found that, during a starter start-up using a battery, there are unsuccessful attempts of launching due to an insufficient amount of the energy supplied to the starter from the battery.
- -
- Methods have been proposed to solve the parallel operation of two sections of batteries, but due to the variations in the parameters of such batteries, it is not achieved (i.e., it is not possible to achieve equal voltage values on each of the two batteries).
- -
- This paper proposes using a supercapacitor as a source of high pulsed energy and duplication of the main power source: a battery.
- -
- Short-term attempts that exceed the recommended values of the working voltage (more than 2.3–2.5 V) are allowed, but in case of prolonged overloads, there is an increased risk of electrolyte decomposition.
- -
- The range of ambient temperatures for the EDLC operation is set from −20 to 70 °C, which exceeds the range of outdoor air temperatures for the battery operation.
- -
- An ESR increase has been determined to cause a reduction in the service life of supercapacitors. Operating properly, EDLC can withstand more than 500,000 charge/discharge cycles without changing the capacity, and their minimum service life reaches 10 years.
- -
- Joint use of batteries and EDLC to start a diesel locomotive is suggested. This solution is effective when there is the starting system of the locomotive traction engine.
- -
- The positive aspects of this method are the reduction in the peak current load on the standard battery at the initial start-up moment due to the maximum torque in the initial period of the engine shaft cranking; an 1.5-fold increase in the system service life; a 1.5–2-fold decrease in the capacity of a standard battery and, consequently, a decrease in its cost.
3. Modeling the Start-Up System of the Main Diesel Locomotive in the Matlab Simulink Development Environment
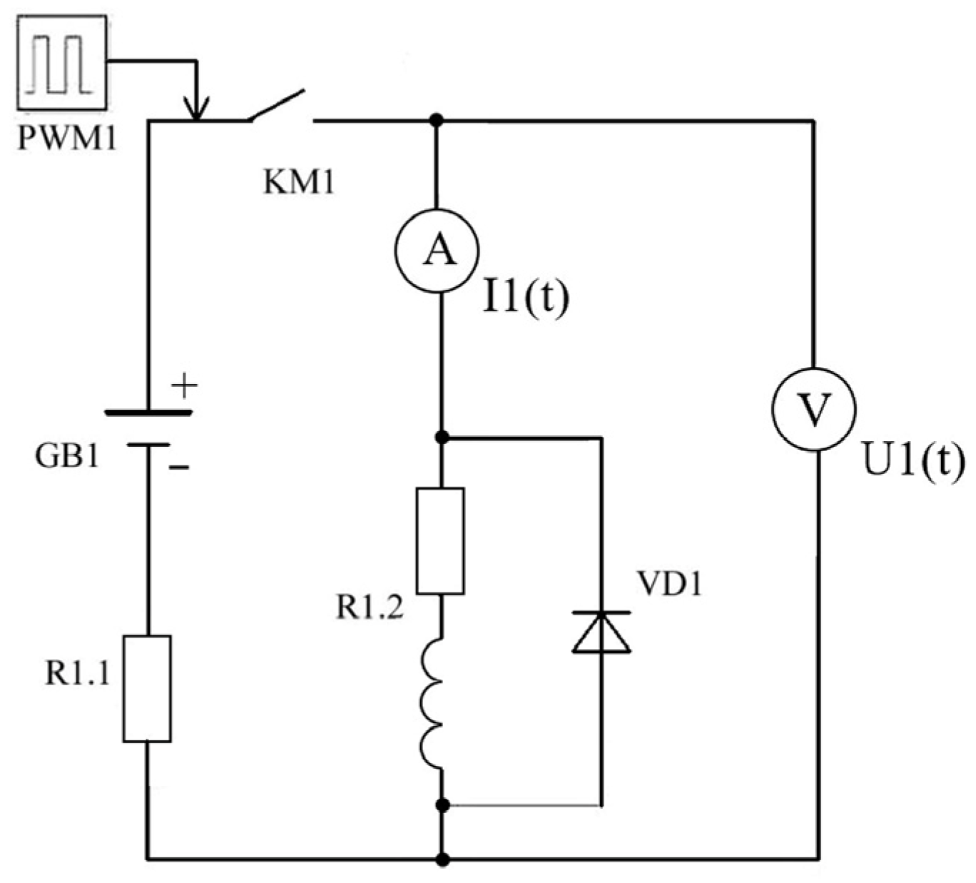
3.1. Simulation of a Regular Diesel Locomotive Start-Up System
3.2. Checking the Possibility of Starting a Diesel Locomotive Using EDLC
3.3. Modeling of the Diesel Locomotive Start-Up System Based on the Booster Stabilizer Scheme
4. Conclusions
- -
- The data obtained in this study make it possible to determine the most qualitative calculation of the values of the equivalent circuit parameters for the electric starting circuit, which is required to determine the optimal value of the electric capacitance of the supercapacitor battery when implementing the “cold” mode of starting the locomotive diesel, and can be completed when a storage battery and a battery of supercapacitors are combined;
- -
- The battery 2 × 40 × 7PzS560 made by JSC “Tudor AGM 2 × 40 × 7PzS560” was chosen as a prototype. It meets such requirements as the nominal voltage of 80 V and a capacity of 560 Ah;
- -
- A typical system for starting a main diesel locomotive has been established to be inefficient during repeated starts. After the third attempt, starting a diesel engine is pointless, since the current and voltage values decrease by 3% of the initial value and they are not sufficient to spin the crankshaft. This study shows that it is impossible to use only EDLC in the launch system. Even though the supercapacitor produces the required current and voltage, its operating time is extremely insufficient. On average, the diesel locomotive starts up in 6–10 s, while the EDLC can deliver energy within 2.6 s;
- -
- Using the batteries in combination with EDLC in the diesel locomotive start-up system is proven to be the most effective option among the three considered methods; Applying a supercapacitor as part of the diesel locomotive start-up system allows the mechanical resistance to the starting crankshaft unwinding (1.5–2 s) to be overcome. This reduces the peak current load on the standard battery to the original one;
- -
- The diesel locomotive engine is allowed to restart, provided that there are intervals of 1–2 min, but the total number of repetitions should not exceed 10. The next attempt to start the diesel locomotive can be made no earlier than 6 h later, which increases the responsibility for such an important system as the starter;
- -
- In most cases, it is established that the start should be performed using rechargeable batteries as starter devices. Usually, powerful acid batteries are used as traction batteries;
- -
- A performance starter launch must take place no more than three times. The duration of each attempt should not exceed 15–20 s;
- -
- The rules set the range of temperatures within which the equipment must operate (above or equal to −45 °C and below or equal to +55 °C). In this case, the service life of the onboard starter battery is from 1 to 5 years; when the air temperature goes beyond the specified limits, the battery service life is halved;
- -
- During a starter start-up using a battery, unsuccessful launching attempts have been found due to insufficient amounts of energy supplied to the starter from the battery;
- -
- Ways have been proposed to solve the problem of the parallel operation of two sections of batteries, but due to the variations in the parameters of such batteries, it is not achieved (i.e., it is not possible to achieve equal voltage values on each of the 2 batteries). Using a supercapacitor as a source of high pulsed energy and duplication of the main power source (a battery) are proposed;
- -
- Short-term periods of exceeding the recommended values of the working voltage (more than 2.3–2.5 V) are allowed, but purely with prolonged overloads, while the risk of electrolyte decomposition increases. The range of ambient temperatures for the EDLC operation is set starting from −20 and ending with 70 °C, which exceeds the range of outdoor air temperatures for the battery operation;
- -
- An increase in ESR has been determined to cause a reduction in the service life of supercapacitors. Operating properly, EDLC can withstand more than 500,000 charge/discharge cycles without changing the capacity, and their minimum service life reaches 10 years;
- -
- A joint use of batteries and EDLC for starting a diesel locomotive is suggested. This solution is effective in the case of the locomotive traction engine’s starting system. The positive aspects of this method are the reduction in the peak current load on the standard battery at the initial start-up moment due to the maximum torque in the initial period of the engine shaft rotation, a 1.5-time increase in the system service life; a 1.5–2-time decrease in the capacity of a standard battery and, consequently, a decrease in its cost;
- -
- The simulation results can be applicable for different regions of countries having different climate conditions since the discharge of a starter battery is possible not only at low negative temperatures, but also during natural discharge of the battery due to its sulfation and an internal resistance increase.
Author Contributions
Funding
Data Availability Statement
Conflicts of Interest
References
- Blinov, P.; Blinov, A. The Role of Diesel Locomotives Operating Modes in Simulating the Operation of Fuel and Control Equipment of Diesel Locomotives. In Networked Control Systems for Connected and Automated Vehicles; Springer: Cham, Switzerland, 2023. [Google Scholar] [CrossRef]
- da Silva Moraes, C.G.; Brockveld, S.L.; Heldwein, M.L.; Franca, A.S.; Vaccari, A.S.; Waltrich, G. Power Conversion Technologies for a Hybrid Energy Storage System in Diesel-Electric Locomotives. IEEE Trans. Ind. Electron. 2021, 68, 9081–9091. [Google Scholar] [CrossRef]
- Helen, L.; Vedaiyan, R.; Xavier, V.; Joy, J.; Jegatheesan, A.; Lakshmi, D.; Raj, J. Hybrid Bacterial Foraging Optimization with Sparse Autoencoder for Energy Systems. Comput. Syst. Sci. Eng. 2023, 45, 701–714. [Google Scholar] [CrossRef]
- Xiong, C.; Zhang, Y.; Xu, J. Kinetics process for structure-engineered integrated gradient porous paper-Based supercapacitors with boosted electrochemical performance. Nano Res. 2023, 16, 1–9. [Google Scholar] [CrossRef]
- Xiong, C.; Zhang, Y.; Ni, Y. Recent progress on development of electrolyte and aerogel electrodes applied in supercapacitors. J. Power Sources 2023, 560, 232698. [Google Scholar] [CrossRef]
- Zhang, Y.N.; Su, C.Y.; Chen, J.L. Recent progress of transition metal-based biomass-derived carbon composites for supercapacitor. Rare Met. 2023, 42, 769–796. [Google Scholar] [CrossRef]
- Xiong, C.; Yang, Q.; Dang, W.; Zhou, Q.; Jiang, X.; Sun, X.; Wang, Z.; An, M.; Nic, Y. A multifunctional paper-based supercapacitor with excellent temperature adaptability, plasticity, tensile strength, self-healing, and high thermoelectric effects. J. Mater. Chem. A 2023, 11, 4769–4779. [Google Scholar] [CrossRef]
- Peng, M.; Wang, L.; Li, L.; Peng, Z.; Tang, X.; Hu, T.; Yuan, K.; Chen, Y. Molecular crowding agents engineered to make bioinspired electrolytes for high-voltage aqueous supercapacitors. eScience 2021, 1, 83–90. [Google Scholar] [CrossRef]
- Yeom, K. Model predictive control and deep reinforcement learning based energy efficient eco-driving for battery electric vehicles. Energy Rep. 2022, 8, 34–42. [Google Scholar] [CrossRef]
- Wang, J.; Kontar, R.E.; Jin, X.; King, J. Electrifying High-Efficiency Future Communities: Impact on Energy, Emissions, and Grid. Adv. Appl. Energy 2022, 6, 100095. [Google Scholar] [CrossRef]
- Mamun, K.A.; Islam, F.R.; Haque, R.; Chand, A.A.; Prasad, K.A.; Goundar, K.K.; Prakash, K.; Maharaj, S. Systematic Modeling and Analysis of On-Board Vehicle Integrated Novel Hybrid Renewable Energy System with Storage for Electric Vehicles. Sustainability 2022, 14, 2538. [Google Scholar] [CrossRef]
- Jin, Z.; Li, D.; Hao, D.; Zhang, Z.; Guo, L.; Wu, X.; Yuan, Y. A portable, auxiliary photovoltaic power system for electric vehicles based on a foldable scissors mechanism. Energy Built Environ. 2022, in press. [CrossRef]
- Chao, P.-P.; Zhang, R.-Y.; Wang, Y.-D.; Tang, H.; Dai, H.-L. Warning model of new energy vehicle under improving time-to-rollover with neural network. Meas. Control 2022, 55, 1004–1015. [Google Scholar] [CrossRef]
- Kokourov, D.V.; Malozyomov, B.V. Algorithm for improving energy efficient wheel motor for electric vehicles. J. Phys. Conf. Ser. 2021, 2061, 012049. [Google Scholar] [CrossRef]
- Laadjal, K.; Cardoso, A.J.M. Estimation of Lithium-Ion Batteries State-Condition in Electric Vehicle Applications: Issues and State of the Art. Electronics 2021, 10, 1588. [Google Scholar] [CrossRef]
- Arango, I.; Lopez, C.; Ceren, A. Improving the Autonomy of a Mid-Drive Motor Electric Bicycle Based on System Efficiency Maps and Its Performance. World Electric. Veh. J. 2021, 12, 59. [Google Scholar] [CrossRef]
- Mei, J.; Zuo, Y.; Lee, C.H.; Wang, X.; Kirtley, J.L. Stochastic optimization of multi-energy system operation considering hydrogen-based vehicle applications. Adv. Appl. Energy 2021, 2, 100031. [Google Scholar] [CrossRef]
- Wu, X. Research and Implementation of Electric Vehicle Braking Energy Recovery System Based on Computer. J. Phys. Conf. Ser. 2021, 1744, 022080. [Google Scholar] [CrossRef]
- Istomin, S. Development of a system for electric power consumption control by electric rolling stock on traction tracks of locomotive depots. IOP Conf. Ser. Mater. Sci. Eng. 2020, 918, 012157. [Google Scholar] [CrossRef]
- Domanov, K.; Shatohin, A.; Nezevak, V.; Cheremisin, V. Improving the technology of operating electric locomotives using electric power storage device. E3S Web Conf. 2019, 110, 01033. [Google Scholar] [CrossRef]
- Debelov, V.V.; Endachev, D.V.; Yakunov, D.M.; Deev, O.I. Charging balance management technology for low-voltage battery in the car control unit with combined power system. IOP Conf. Ser. Mater. Sci. Eng. 2019, 534, 012029. [Google Scholar] [CrossRef]
- Widmer, F.; Ritter, A.; Duhr, P.; Onder, C.H. Battery lifetime extension through optimal design and control of traction and heating systems in hybrid drivetrains. eTransportation 2022, 14, 100196. [Google Scholar] [CrossRef]
- Liu, X.; Zhao, M.; Wei, Z.; Lu, M. The energy management and economic optimization scheduling of microgrid based on Colored Petri net and Quantum-PSO algorithm. Sustain. Energy Technol. Assess. 2022, 53, 102670. [Google Scholar] [CrossRef]
- Tormos, B.; Pla, B.; Bares, P.; Pinto, D. Energy Management of Hybrid Electric Urban Bus by Off-Line Dynamic Programming Optimization and One-Step Look-Ahead Rollout. Appl. Sci. 2022, 12, 4474. [Google Scholar] [CrossRef]
- Zhou, J.; Feng, C.; Su, Q.; Jiang, S.; Fan, Z.; Ruan, J.; Sun, S.; Hu, L. The Multi-Objective Optimization of Powertrain Design and Energy Management Strategy for Fuel Cell–Battery Electric Vehicle. Sustainability 2022, 14, 6320. [Google Scholar] [CrossRef]
- Pusztai, Z.; Korös, P.; Szauter, F.; Friedler, F. Vehicle Model-Based Driving Strategy Optimization for Lightweight Vehicle. Energies 2022, 15, 3631. [Google Scholar] [CrossRef]
- Graber, G.; Calderaro, V.; Galdi, V. Two-Stage Optimization Method for Sizing Stack and Battery Modules of a Fuel Cell Vehicle Based on a Power Split Control. Electronics 2022, 11, 361. [Google Scholar] [CrossRef]
- Davydenko, L.; Davydenko, N.; Bosak, A.; Bosak, A.; Deja, A.; Dzhuguryan, T. Smart Sustainable Freight Transport for a City Multi-Floor Manufacturing Cluster: A Framework of the Energy Efficiency Monitoring of Electric Vehicle Fleet Charging. Energies 2022, 15, 3780. [Google Scholar] [CrossRef]
- Zou, Y.; Sun, F.-C.; Zhang, C.-N.; Li, J.-Q. Optimal energy management strategy for hybrid electric tracked vehicles. Int. J. Veh. Des. 2012, 58, 307–324. [Google Scholar] [CrossRef]
- Ferrara, A.; Zendegan, S.; Koegeler, H.-M.; Gopi, S.; Huber, M.; Pell, J.; Hametner, C. Optimal Calibration of an Adaptive and Predictive Energy Management Strategy for Fuel Cell Electric Trucks. Energies 2022, 15, 2394. [Google Scholar] [CrossRef]
- Gim, J.; Kim, M.; Ahn, C. Energy Management Control Strategy for Saving Trip Costs of Fuel Cell/Battery Electric Vehicles. Energies 2022, 15, 2131. [Google Scholar] [CrossRef]
- Geng, S.; Schulte, T.; Maas, J. Model-Based Analysis of Different Equivalent Consumption Minimization Strategies for a Plug-In Hybrid Electric Vehicle. Appl. Sci. 2022, 12, 2905. [Google Scholar] [CrossRef]
- Martyushev, N.V.; Malozyomov, B.V.; Khalikov, I.H.; Kukartsev, V.A.; Kukartsev, V.V.; Tynchenko, V.S.; Tynchenko, Y.A.; Qi, M. Review of Methods for Improving the Energy Efficiency of Electrified Ground Transport by Optimizing Battery Consumption. Energies 2023, 16, 729. [Google Scholar] [CrossRef]
- Sun, B.; Gu, T.; Xie, M.; Wang, P.; Gao, S.; Zhang, X. Strategy Design and Performance Analysis of an Electromechanical Flywheel Hybrid Scheme for Electric Vehicles. Sustainability 2022, 14, 11017. [Google Scholar] [CrossRef]
- Sandrini, G.; Chindamo, D.; Gadola, M. Regenerative Braking Logic That Maximizes Energy Recovery Ensuring the Vehicle Stability. Energies 2022, 15, 5846. [Google Scholar] [CrossRef]
- Lu, Q.; Zhou, W.; Zheng, Y. Regenerative Braking Control Strategy with Real-Time Wavelet Transform for Composite Energy Buses. Machines 2022, 10, 673. [Google Scholar] [CrossRef]
- Mariani, V.; Rizzo, G.; Tiano, F.; Glielmo, L. A model predictive control scheme for regenerative braking in vehicles with hybridized architectures via aftermarket kits. Control Eng. Pract. 2022, 123, 105142. [Google Scholar] [CrossRef]
- Zou, X. Analysis of Slip rate Control Technology of Electric Vehicle Based on Sliding Mode Algorithm. J. Phys. Conf. Ser. 2022, 2254, 012034. [Google Scholar] [CrossRef]
- Liu, S.; Li, Z.; Ji, H.; Wang, L.; Hou, Z. A Novel Anti-Saturation Model-Free Adaptive Control Algorithm and Its Application in the Electric Vehicle Braking Energy Recovery System. Symmetry 2022, 14, 580. [Google Scholar] [CrossRef]
- Liu, C.; Zhang, K. Research on regenerative braking energy recovery strategy of electric vehicle. J. Phys. Conf. Ser. 2021, 2030, 012003. [Google Scholar] [CrossRef]
- Hensher, D.A.; Wei, E.; Liu, W. Battery electric vehicles in cities: Measurement of some impacts on traffic and government revenue recovery. J. Transp. Geogr. 2021, 94, 103121. [Google Scholar] [CrossRef]
- Caban, J. Technologies of Using Energy Harvesting Systems in Motor Vehicles—Energy from Suspension System. Eng. Rural. Dev. 2021, 20, 1470–1477. [Google Scholar] [CrossRef]
- Shchurov, N.I.; Dedov, S.I.; Malozyomov, B.V.; Shtang, A.A.; Martyushev, N.V.; Klyuev, R.V.; Andriashin, S.N. Degradation of Lithium-Ion Batteries in an Electric Transport Complex. Energies 2021, 14, 8072. [Google Scholar] [CrossRef]
- Henao-Muñoz, A.C.; Pereirinha, P.; Bouscayrol, A. Regenerative Braking Strategy of a Formula SAE Electric Race Car Using Energetic Macroscopic Representation. World Electr. Veh. J. 2020, 11, 45. [Google Scholar] [CrossRef]
- Shchurov, N.I.; Myatezh, S.V.; Malozyomov, B.V.; Shtang, A.A.; Martyushev, N.V.; Klyuev, R.V.; Dedov, S.I. Determination of Inactive Powers in a Single-Phase AC Network. Energies 2021, 14, 4814. [Google Scholar] [CrossRef]
- Isametova, M.E.; Nussipali, R.; Martyushev, N.V.; Malozyomov, B.V.; Efremenkov, E.A.; Isametov, A. Mathematical Modeling of the Reliability of Polymer Composite Materials. Mathematics 2022, 10, 3978. [Google Scholar] [CrossRef]
- Liu, H.; Lei, Y.; Fu, Y.; Li, X. Multi-Objective Optimization Study of Regenerative Braking Control Strategy for Range-Extended Electric Vehicle. Appl. Sci. 2020, 10, 1789. [Google Scholar] [CrossRef]
- Donatantonio, F.; Ferrara, A.; Polverino, P.; Arsie, I.; Pianese, C. Novel Approaches for Energy Management Strategies of Hybrid Electric Vehicles and Comparison with Conventional Solutions. Energies 2022, 15, 1972. [Google Scholar] [CrossRef]


















| Manufacturer | Item Type | Capacity, F | Rated Voltage, V | Store Energy, W∙h | Internal Resistance, mOh m | Weight, kg | Specific Energy Intensity, W∙h/kg | Specific Power, kW/kg |
|---|---|---|---|---|---|---|---|---|
| Ynasko | power cell | 400 | 2.7 | 0.41 | 0.25 | 0.105 | 3.8 | 3.3 |
| Varta | Y1200 | 1200 | 2.7 | 1.2 | 0.47 | 0.3 | 4.1 | n/a |
| YEC | NL 100 | 100 | 2.7 | 0.10 | 0.17 | 0.023 | 4.4 | 2.5 |
| Nesscap | ESHSR-2000C0-002R7A5 | 2000 | 2.7 | 2.025 | 0.33 | 0.39 | 5.2 | 6.7 |
| Panasonic | HL50 | 50 | 2.7 | 0.05 | 0.15 | 0.019 | 2.7 | 1.4 |
| Manufacturer | Item Type | Capacity, Ah | Rated Voltage, V | Starter Current, A | Weight, kg |
|---|---|---|---|---|---|
| Mutlu Silver Evolution 55(450) | 55EH-150G-y2 | 150 | 96 | 300 | 648 |
| VartaY | 32TN-450-U2 | 450 | 64 | n/a | 1050 |
| Tudor AGM″ | 2 × 40 × 7PzS560 | 560 | 80 | n/a | 1482 |
| Hawker Perfect Plus | 80V 6PzS | 930 | 80 | n/a | 2192 |
| Komatsu | FB15EXF 24 × 6P70 | 420 | 48 | n/a | 646 |
| Capacity, Ah | Rated Voltage, V | Weight, kg |
|---|---|---|
| 560 | 80 | 1482 |
| Parameter | Value |
|---|---|
| Lead-acid battery GB1 | |
| Type | Lead-Acid |
| Nominal voltage | 80 V |
| Rated capacity | 56Ah |
| Initial state-of charge | 50% |
| Battery response time | 30 s |
| Switching key KM1 | |
| Internal resistance Ron | 0.001 Ohms |
| Initial state (0 for ‘open’, 1 for ‘closed’) | 0 |
| Snubber resistance Rs | 105 Ohms |
| Snubber capacitance Cs | 0 F |
| Pulse width generator PWM1 | |
| Pulse type | Time based |
| Time (t) | Use simulation time |
| Amplitude | 1 |
| Period | 4 s |
| Pulse Width | 50% of period |
| Phase delay | 0 s |
| Starter-generator R1.2 | |
| Branch type | RL |
| Resistance | 0.3 Omhs |
| Inductance | 0.01 H |
| Diode VD1 | |
| Resistance Ron | 0.001 Ohms |
| Inductance Lon | 0 H |
| Forward voltage Vf | 0.4 V |
| Initial current Ic | 0 A |
| Snubber resistance Rs | 500 Ohms |
| Snubber capacitance Cs | 250∙10−9 F |
| Parameter | Value |
|---|---|
| Supercapacitor C2.1 | |
| Brunch Type | C |
| Capacitance | 5 F |
| Set the initial capacitor voltage | Yes |
| Capacitor initial voltage | 100 V |
| Internal resistance of the supercapacitor C2.1 | |
| Brunch Type | R |
| Resistance | 0.005 Omhs |
| Inductor L2 | |
| Brunch type | L |
| Inductance | 0.1 H |
| Resistor R2.1 | |
| Branch type | R |
| Resistance | 0.005 Omhs |
| Capacitor C2.2 | |
| Branch type | C |
| Capacitance | 0.1 F |
| Diode VD2 | |
| Resistance Ron | 0.001 Ohms |
| Inductance Lon | 0 H |
| Forward voltage Vf | 0.4 V |
| Initial current Ic | 0 A |
| Snubber resistance Rs | 500 Ohms |
| Snubber capacitance Cs | 250∙10−9 F |
| Switching key KM2 | |
| Internal resistance Ron | 0.001 Ohms |
| Initial state (0 for ‘open’, 1 for ‘closed’) | 0 |
| Snubber resistance Rs | 105 Ohms |
| Snubber capacitance Cs | 0 F |
| Pulse width generator PWM2 | |
| Pulse type | Time based |
| Time (t) | Use simulation time |
| Amplitude | 1 |
| Period | 0.001 s |
| Pulse Width | 30% of period |
| Phase delay | 0 s |
| № | Parameters | Start-Up Control Scheme for a Diesel Locomotive Based on a Pulse-Width Modulator (This Development) | Diesel Locomotive Start-Up Control Scheme Based on Analog Electrical Engineering |
|---|---|---|---|
| 1. | Type of scheme for starting the internal combustion engine of a main diesel locomotive. | Integrated booster circuit of the energy stabilizer using PWM. | Relay-contactor control principle |
| 2 | Ability to adjust the width of the current pulse | Yes, due to PWM | No, the charge current is rigidly set |
| 3 | The ability to adjust the width of the current pulse when the supercondenser is charged | Yes | No |
| 4 | The inclusion scheme of the supercondenser in the starting system | Synchronously with battery | Sequentially, after the discharge of the battery |
| 5 | The minimum necessary level of charge of the battery for starting (at −20 °C), % | 65 | – |
| 6 | External temperature at 100% probability of starting a diesel locomotive with a full charge of the battery, °C, | below −25 | above −7 |
| 7 | Possible number of attempts to start the diesel locomotive (required values of starting current and voltage are saved) | 3 at −20 °C | 1 at −7 °C |
| 8 | Starter battery capacity, Ah | 560 | 550 |
| 9 | Supercapacitor capacitance, F | 5 | 5 |
Disclaimer/Publisher’s Note: The statements, opinions and data contained in all publications are solely those of the individual author(s) and contributor(s) and not of MDPI and/or the editor(s). MDPI and/or the editor(s) disclaim responsibility for any injury to people or property resulting from any ideas, methods, instructions or products referred to in the content. |
© 2023 by the authors. Licensee MDPI, Basel, Switzerland. This article is an open access article distributed under the terms and conditions of the Creative Commons Attribution (CC BY) license (https://creativecommons.org/licenses/by/4.0/).
Share and Cite
Malozyomov, B.V.; Martyushev, N.V.; Kukartsev, V.A.; Kukartsev, V.V.; Tynchenko, S.V.; Klyuev, R.V.; Zagorodnii, N.A.; Tynchenko, Y.A. Study of Supercapacitors Built in the Start-Up System of the Main Diesel Locomotive. Energies 2023, 16, 3909. https://doi.org/10.3390/en16093909
Malozyomov BV, Martyushev NV, Kukartsev VA, Kukartsev VV, Tynchenko SV, Klyuev RV, Zagorodnii NA, Tynchenko YA. Study of Supercapacitors Built in the Start-Up System of the Main Diesel Locomotive. Energies. 2023; 16(9):3909. https://doi.org/10.3390/en16093909
Chicago/Turabian StyleMalozyomov, Boris V., Nikita V. Martyushev, Viktor Alekseevich Kukartsev, Vladislav Viktorovich Kukartsev, Sergei Vasilievich Tynchenko, Roman V. Klyuev, Nikolay A. Zagorodnii, and Yadviga Aleksandrovna Tynchenko. 2023. "Study of Supercapacitors Built in the Start-Up System of the Main Diesel Locomotive" Energies 16, no. 9: 3909. https://doi.org/10.3390/en16093909
APA StyleMalozyomov, B. V., Martyushev, N. V., Kukartsev, V. A., Kukartsev, V. V., Tynchenko, S. V., Klyuev, R. V., Zagorodnii, N. A., & Tynchenko, Y. A. (2023). Study of Supercapacitors Built in the Start-Up System of the Main Diesel Locomotive. Energies, 16(9), 3909. https://doi.org/10.3390/en16093909

