Next Article in Journal
Digital Management of Resource Efficiency of Fuel and Energy Companies in a Circular Economy
Previous Article in Journal
Research on Online Detection Method of Transformer Winding Deformation Based on VFTO Characteristics
Previous Article in Special Issue
Techno-Economic Green Optimization of Electrical Microgrid Using Swarm Metaheuristics
 
 
Font Type:
Arial Georgia Verdana
Font Size:
Aa Aa Aa
Line Spacing:
Column Width:
Background:
Article

Control of Operational Modes of an Urban Distribution Grid under Conditions of Uncertainty

by
Saidjon Shiralievich Tavarov
1,
Alexander Sidorov
1,
Zsolt Čonka
2,*,
Murodbek Safaraliev
3,
Pavel Matrenin
4,5,
Mihail Senyuk
3,
Svetlana Beryozkina
6,* and
Inga Zicmane
7
1
Institute of Engineering and Technology, South Ural State University, 76 Lenin Prospekt, Chelybinsk 454080, Russia
2
Department of Electric Power Engineering, Faculty of Electrical Engineering and Informatics, Technical University of Kosice, 042 00 Kosice, Slovakia
3
Department of Automated Electrical Systems, Ural Federal University, Yekaterinburg 620002, Russia
4
Ural Power Engineering Institute, Ural Federal University, Yekaterinburg 620002, Russia
5
Power Plants Department, Novosibirsk State Technical University, Novosibirsk 630073, Russia
6
College of Engineering and Technology, American University of the Middle East, Egaila 54200, Kuwait
7
Faculty of Electrical and Environmental Engineering, Riga Technical University, LV-1048 Riga, Latvia
*
Authors to whom correspondence should be addressed.
Energies 2023, 16(8), 3497; https://doi.org/10.3390/en16083497
Submission received: 27 March 2023 / Revised: 11 April 2023 / Accepted: 13 April 2023 / Published: 17 April 2023
(This article belongs to the Special Issue Distributed Generation Power Systems II)

Abstract

The article is devoted to solving the problem of managing the mode parameters of an urban electrical network in case of a discrepancy between the actual electrical load and the specific load. Such an issue leads to a deviation of the parameters, in particular, voltage asymmetry in phases due to current asymmetry. To optimize the mode parameters, it is required that the effective value of the electrical load corresponds as much as possible to the values of the specific electrical load. This depends on the following: actual power consumption, external (climatic and meteorological) factors, internal factors (structural design of residential buildings, uneven load when distributed over the phases of three-phase lines and inputs, different number of electrical receivers for consumers), and the provision of consumers with other sources of energy (both gas and heat supply, and hot water supply). To establish the influencing factors on the actual power consumption, it is proposed to generalize the uncertainty accounting coefficient which generalizes both more well-known and less considered factors. Therefore, the authors propose models for determining the electrical loads based on the possibility of assessing the mode parameters of the electrical network by electrical loads. The accuracy of the proposed models is based on the use of the proposed forecasting method considering the actual power consumption and the generalized uncertainty coefficient. Applying the obtained data based on models of electrical loads to the constructed model of a part of a distribution electrical network with real parameters of the electrical network in the MathWorks Simulink environment, the correspondence to the mode parameters of the distribution electrical network is determined. As a result, a device for balancing the voltage depending on the load asymmetry is proposed that is related to the discrepancy between the mode parameters allowing control of the mode parameters by bringing them to acceptable values.

1. Introduction

Transitioning to clean energy and decarbonization of the power industry by 2050 requires solving several complex problems. One such problem is related to the revision of the current regulatory framework of normalized load profiles [1]. However, this revision can be completed only when a connection between actual power consumption by consumers (domestic ones in particular) and load is found. Features of domestic consumers include single-phase operation and the effect on electrical parameters of urban distribution grids [2,3,4,5].
Most of the electricity consumers located in hard-to-reach places receive electricity from autonomous sources due to their limited capacity (changes in solar insolation during the day, frost in the mountains, and a decrease in water inflow, as well as changes in wind speed) and cannot maintain constant generation of electricity. The problem of substantiating the allowable electricity consumption by household consumers in urban areas can be solved if consumers do not have other sources of energy (except electricity) and use one source of energy, for example, hydropower plants. The Republic of Tajikistan can be attributed to such a country, where most of the population lives in highland areas at an altitude of 700 m or more above sea level and is deprived of other sources of energy.
Statistical data of actual power consumption by domestic consumers, which is measured by meters, can be used to estimate the present state of a grid under consideration. The further development of these distribution grids under conditions of decarbonization transformation would require new methods of demand forecasting considering various factors, dynamic parameters in particular (time domain).
The problem of domestic consumption of domestic demand forecasting has become increasingly important for utility companies recently due to its rapid growth. Forecasting accuracy affects not only reliability that manifests through the technical state of grid equipment, but also the efficiency of grid operation in the form of power losses. The problem of demand forecasting is still relevant. Various methods and techniques are being proposed [6,7,8,9,10].
Due to the lack of their standards for specific loads required for the design and reconstruction of the power supply system of residential buildings in the Republic of Tajikistan, the standards developed in the Russian Federation are applied. To control the mode parameters of the electricity networks in the nodes of urban consumers by the electricity supply organization, Open Joint Stock Holding Company, “Barki Tojik”, for houses with typical projects during peak hours, a permitted capacity of 4–5 kW is established. The reason for setting these requirements is due to the fact that 90–95% of the electricity generated comes from hydraulic power plants and, as a consequence, is directly linked to the level of water inflow into the reservoir, which in turn depends on glacier melt. In winter, due to the reduced inflow of water, it is a priority for the central control room to maintain the water level in the reservoir.
The challenge of moving towards cleaner energy and achieving a decarbonization plan for the electricity industry by 2050 will require several complex tasks to be addressed. One of the main tasks is the revision of the current regulatory framework in the regulation of specific electrical loads [1,2,3,4,5]. This is achieved primarily by determining the correspondence between the actual power consumption, in particular by household consumers, and the electrical load, since their features are single-phase and they impact the regime parameters of urban distribution electrical networks [2,3,4,5].
The problem of forecasting electricity consumption by household consumers has become relevant in recent years due to the dynamics of its change and it is also becoming increasingly important for power supply organizations. The accuracy of the forecast depends not only on reliability, which manifests itself in the form of the technical condition of the elements of the electrical network and their service life but also on efficiency—the loss of electricity during its distribution. In turn, a further plan for the development of these electrical networks in the context of the transition to decarbonization is required to propose new methods for predicting electricity consumption, considering factors that create uncertainties [6,7,8,9,10].
At this stage, all forecasting methods are divided into statistical methods and methods based on machine learning, although the boundary between them is becoming more and more blurred [11,12,13,14,15,16,17,18,19,20,21,22,23,24,25].
Traditional statistical methods include those based on periodic time series [26], Kalman filtering [27], methods of exponential smoothing [28], etc. Nevertheless, the accuracy of traditional statistical methods may not be high enough due to nonlinear demand characteristics. Furthermore, these types of processes are characterized by high volatility. This is an especially distinctive feature of the Tajikistan Republic’s power systems because of their relatively small size. Forecasting methods that are based on machine learning include those based on fuzzy logic, artificial neural networks (ANN) [29], the support vector machine (SVM) [30], memory networks [31], and ensemble methods [32]. These methods can be considered non-traditional or modern in terms of demand and generation forecasting. In most cases, the forecasting accuracy of the methods based on machine learning is significantly higher than that of traditional methods. However, the optimization of parameters for each model is complicated, which has an impact on forecasting efficiency. In addition, it should be noted that the application of the proposed methods in the field of real-time demand control and monitoring expands.
Still, the proposed methods [26,27,28,29,30,31] often use a factor out of all to be considered simultaneously, which results in significant error. For example, when atmospheric factors are to be taken into account in demand forecasting [32,33,34,35,36,37,38,39,40], elevation of consumers may be omitted. This factor is likely to influence demand values, thus making it essential to consider; or a case when a simultaneous connection of electrical consumers at peak load level is considered, although the number of electrical devices of a consumer is not. This might lead to such problems as current asymmetry that reduce the reliability of distribution grid operation.
Table 1 shows a comparison of load prediction algorithms.
Hence, an effective method of demand forecasting should retain the advantages of the mentioned methods and at the same time negate their drawbacks to maintain high accuracy. Additionally, its necessary ability would be to recommend models of electrical load with additional non-static factors being considered, which, in turn, would allow correcting existing normalized load profiles.
It is crucial to avoid fixed normalized load profiles for relatively long periods (when the value of the load at a certain level does not change). Since achieving the full decarbonization of the power industry is to be carried out in stages, it is impossible to perform the complete transition from conventional generation to that based on renewable sources of energy [32,33,34,35,36,37,38,39,40]. Therefore, normalized load levels are bound to change with time.
As a result, the dependence of domestic demand on factors that vary over time should be found and set to come up with a new advanced and accurate method of demand forecasting [32,33,34,35,36,37,38,39,40].
This study comprises two main sections. The section called Materials and Methods presents the generalized coefficient of varying factors that are based on the set significance criteria, which have an impact on domestic demand. The proposed method of demand forecasting uses the mentioned generalized coefficient, which also forms the basis for the load model recommendations. The section called Results and Discussions describes the testing of the proposed method and load models. The calculated demand values are compared with the actual ones. Moreover, operation parameters of the urban distribution grid are suggested to be controlled using voltage summarization when load currents are asymmetrical.

2. Materials and Methods

As it was mentioned in the Introduction, the nature of demand and the actual load of domestic consumers are quite blurred. First of all, it is affected by energy supply from combined energy sources (domestic hot and cold water, gas) or electrical sources only (like hydropower). At the same time, the step-by-step minimization of the operation of conventional sources of energy and the transition towards clean energy is the main goal of decarbonization. Hence, varying factors that will not consider the presence of some conventional sources of energy would be detected and set for several cities when demand uncertainty is accounted for.
In Figure 1, a prediction algorithm with a description of each of the stages is presented in the form of a block diagram.
In the first case, the combination of heat and electrical supply is considered; in the second case, the combination of electrical and hot water supply is considered.
All factors were divided into two groups, well-known and not-so-well-known, to form the generalized coefficient of uncertainty. However, parameters from both groups have an impact on the operation of urban distribution grids.
Well-known factors include:
-
atmospheric phenomena;
-
construction features of buildings;
-
uneven load among all three phases.
Less-known factors include:
-
elevation;
-
the different amounts of electric devices for consumers.
Consequently, the accuracy of demand forecasting depends on both groups of factors. However, it is the second group that makes the major contribution.
The following factors, which affect demand forecasting and load values, were found based on studies and set significance factors using the Fisher criterion [41]. The generalized coefficient with a combined source (conventional (C) and non-conventional (NC) energy supply) is:
A i ( c o m b i n e d p o w e r s u p p l y ) = ( t i h + c ) / ( s + k )
The generalized coefficient with NC:
A i ( N C ) = t i · h · c / ( s · k ) .
where t i is the temperature coefficient (atmospheric factor), h is elevation coefficient, c is coefficient of building constructional features, s is coefficient of uneven load distribution among three phases and inputs, and k is coefficient that considers different amounts of electrical devices of a consumer.
Equations (3)–(7) are suggested to calculate these coefficients.
The temperature coefficient t i is found depending on air temperature at the consumer’s location t1, °C with conditions:
t i 3   ° C
t i = t 1 + t 2 t 3 ,
where t2 is the supplementary temperature that describes the difference between outside and inside temperatures, °C; t3 is the air temperature at elevation 0 m, °C;
6 t i 4   ° C
t i = t 1 t 3 ;
t i 7   ° C
t i = t 1 t 2 t 3 .
The supplementary temperature is not used for the range from −4 to −6 °C when the house is built from ferroconcrete. It is explained by the fact that building construction does not affect the temperature inside a building. Dependence of the temperature coefficient on air temperature should be found using either Equations (2) or (4) for cases of other heat insulation materials.
The elevation coefficient is:
h = t 1 t 2 .
The coefficient of building constructional features is:
c = t 1 t 4 ,
where t4 is the temperature inside a flat, °C.
Such consumer’s parameters as living standard, income in the form of the Tornquist function s, and coefficient of dynamically and periodically changing living standard k are found using matrices containing zeros and ones (0 is the minimal capability of a consumer to use electrical devices for minimal and maximal air temperatures, 1—the maximal capability of a consumer to use electrical devices for minimal and maximal air temperatures).
Denominators of Equations (1) and (2) can be used to adjust the degree of used energy sources apart from electrical ones, as well as to set their impact on domestic demand. In particular, it is seen in the denominator in Equation (1) that if a consumer has no heat water supply, then the resultant value of the generalized coefficient is lower than that in the denominator in Equation (2). Therefore, a presence of dependence on electricity consumption by household consumers considering the generalized coefficient Ai is given in the form of the following function [42,43]:
f A i , W = W ( 1 A i ( N C ) ) .
To forecast consumption, it is necessary to know the actual previous electricity consumption (obtained from electricity meter readings) depending on the electrical load, the duration of the peak loads, and both external and internal factors that create the duration of the maximum and minimum indicators. Considering both the above-stated and the established additional factors, we could generalize them into a single coefficient of Equations (1) and (2). The concept of bifurcation has been applied, meaning that when moving from one system to another, previously known parameters will be applied, and also newly introduced ones will be added. Referring to our case, this is the difference between the actual power consumption for the previous year (day and month), taking into account both external and internal previously known factors, to the current estimated actual power consumption, taking into account the generalized coefficient. This difference shows the expected forecast for power consumption. Based on the foregoing, we propose a method for predicting power consumption as follows:
W f o r e c = ( N · P s p e c i f . t i m e · T p . l . · α m . l . t ) ( P p . l . h · T p . l . · A i N C 2 ) = W a c t . p r e v . y e a r W a c t . c u r . e s t i m . ,
where N is number of household electricity consumers, pcs.; P s p e c i f . t i m e is effective specific electric load, kW; P p . l . h is proposed maximum electricity load (specific) per household consumer (for household consumers in cities of the Republic of Tajikistan, the established specific electricity load per consumer is 5 kW [41,42,43]), kW; Tp.l. is the number of hours during peak load, h; α m . l . t is load peak time factor, determined by taking into account known factors [42,43]; A i ( N C ) is a generalized coefficient that takes into account known and proposed coefficients depending on the source of electricity supply: when there is a combined source (conventional and unconventional sources of electricity supply)—determined by Equation (1) and when there are only unconventional sources of electricity supply (in Tajikistan, these are hydroelectric power plants)—determined by Equation (2); W a c t . p r e v . y e a r is actual electricity consumption by household consumers for the previous year (day, month), kWh (MWh); W a c t . c u r . e s t i m is estimated actual electricity consumption by household consumers for the current period (day, month), kWh (MWh).
In turn, it should be noted that electricity consumption is monitored according to the previously proposed algorithm, Figure 2.
In order to control the specific rates of electricity consumption in the terrain of the Republic of Tajikistan, the following algorithm for controlling the specific rates of electricity consumption during peak hours, based on the introduction of an additional function in the electricity metering system performed by HUAWEI, Figure 2, is proposed.
The algorithm will work as follows. Electricity metering information will be transmitted via RS-485 communication wires to the Data Centre Union (DCU). In turn, a SIM card with an internet connection will be installed in the DCU to transmit information from the DCU to the data collection center (DCC). The transmission of information from the DCU to the DCC is transmitted via a wireless WAN. The DCC proposes to place this information in the central dispatch service of Open Joint Stock Holding Company, Barki Tojik, to control the load in the electricity system, and in the operational dispatch service of the Dushanbe city electricity network, to control specific loads and electricity consumption of subscribers.
If the conditions are fulfilled, the specific electricity consumption during the maximum hours is Wforecast = Wactual, which corresponds to the normalized specific consumption, and the information obtained is automatically transferred to the saving. Whereas, if Wforecast > Wactual, the customer data are monitored, the electricity consumption during the peak hours is monitored for 3 days, and the information is stored in the DCC. In case the condition Wforecast > Wactual does not change to WforecastWactual within 3 days, the subscriber is notified of overconsumption, which, according to the authors of the article, should be an incentive for the consumer.
The day after the notification, the electricity consumption during peak hours is monitored again. If the condition Wforecast ≤ Wactual is met, the information is saved. In the event of further non-compliance, the subscriber is advised to replace the single-phase meter with a three-phase meter. This recommendation is made in terms of the need to symmetrize the current loads between the phases and reduce the asymmetry in the network to keep the voltage within the limit values. However, given that more than 95% of the electricity is generated in hydraulic power plants and in winter, due to reduced water inflow, power generation is significantly reduced, and maintaining voltage at consumer nodes remains an almost impossible task.
Considering that the sources of electricity supply to household consumers in the Republic of Tajikistan are non-traditional energy sources, the following equation can be proposed to determine the average electrical load considering A i ( N C ) and the projected power consumption:
P m e a n = W a c t . c u r . e s t i m . T m o n t h · A i ( N C )
where W a c t . c u r . e s t i m . is estimated actual electricity consumption by household consumers, obtained according to the data of electricity consumption accounting for the current year (month), kWh (MW·h); T m o n t h is number of hours in a month, h, and A i ( N C ) is generalized efficient with an unconventional power supply source.
The application of Equation (10) makes it possible to determine the average electrical load, according to which, in turn, the capacities of urban transformer substations are selected. To determine the maximum electrical load, which will correspond to the specific value, taking into account the predicted power consumption and the coefficient A i ( N C ) , the equation will have the following form:
P p . l . h = W a c t . c u r . e s t i m . T p . l . · A i ( N C ) ,
where W a c t . c u r . e s t i m . is estimated actual electricity consumption by household consumers for the current period (day); kWh (MWh), Tp.l. is the number of hours during peak load, h [42], and A i ( N C ) is the generalized coefficient with a non-conventional source of electricity supply.
The values obtained using Equation (11) will improve the accuracy of the electrical load calculation, thereby increasing the efficiency and reliability of the power supply system. This problem is particularly acute in conditions of limited electricity generation, which occurs in winter periods [41,42,43,44].
In the Results and Discussion section, a comparison will be given of electrical load values obtained based on the proposed Equation (11) with previously proposed ‘normative’ values developed for the conditions of the area where there are combined sources of power supply to consumers. Special attention will be given to the problem of mismatch of specific electrical loads, which causes several problems in the network, in particular voltage and current unbalances, as household consumers are single-phase. To solve this problem, a current-symmetering device will be proposed. To demonstrate the effectiveness of the device proposed for a real section of the urban electricity network with household consumers using MATLAB/Simulink software, an implementation scheme and control algorithm will be proposed.

3. Results and Discussion

Estimation of the actual load is to be carried out using normalized load levels. At the same time, the normalized load level represents the result of a division of the total mean load for all three phases by a singular load value (electrical load is assumed to be even among the three phases).
Normalized load levels were obtained and analyzed for several cities in the Chelyabinsk oblast, the Russian Federation (the first object, the first system of energy supply), and the Republic of Tajikistan (the second object, the second system of energy supply). The actual monthly data (energy measurements) during year 2021 for both objects were obtained.
Generalized coefficients A i were found for both. The results are shown in Table 2 and Table 3, respectively. Both Table 2 and Table 3 show that the absence of conventional energy sources result in a sudden reduction of the generalized uncertainty coefficient, which demonstrates increased domestic demand (8). It is especially distinctive during winter and summer months. The mean relative difference is 1.8 or 80%.
Then, yearly load for both objects was calculated to find normalized load levels using meter measurements (9). It was conducted to estimate the relationship between the operational parameters of grids under consideration and the boundary parameters of domestic consumers.
Table 2 uses the following designations: t 1 is the average monthly air temperature at the consumer’s site and during peak load, °C; t 2 is the difference between temperatures inside and outside of a building, °C; t 3 is the average monthly air temperature at zero elevation, and °C. t 4 is optimal inside temperature, °C.
Using the proposed Equation (11), a calculation of the electrical load during peak hours has been carried out.
The purpose of this calculation is to confirm the factor of influence of the lack of traditional energy in combination with electrical energy on the value of actual electrical load. The results obtained were compared with the current values of specific electric load according to which the design of electricity supply systems of the cities of the Republic of Tajikistan is carried out (Figure 3 and Figure 4).
The results in Figure 3 and Figure 4 show that during the winter peak hours, the currently applied design capacity (specific electricity load including the number of consumers) does not correspond to the real value.
In order to establish the impact of the discrepancy between the actual electricity load and the specific load, for one real section with 148 consumers, shown in Figure 3, a model of the section of the urban electricity distribution network was built using MATLAB/Simulink, as shown in Figure 5.
At the same time, the actual electrical load given in phases (at consumer nodes) was calculated using Equation (11) from the actual electricity consumption data. The results should allow an assessment of the degree of consistency of the urban electricity network operating parameters.
Figure 5 shows the following elements of the electricity distribution network: 1—source of electricity (high-voltage substation); 2—consumer transformer substation 6/0, 4 kV; 3—three-phase measuring device which measures currents and voltages in phases and in neutral conductor in operating and complex form, as well as electric loads in consumer phases up to overhead transmission line of 380 V); 4—overhead transmission line of 380 V with preset parameters; 5—three-phase measuring unit which measures currents and voltages in phases and neutral conductors in operating and complex form, and electric loads in consumer phases at consumer nodes; 6—total electric load in phases.
The model parameters are shown in Table 4.
The simulation results are shown in Table 5.
As can be seen from Table 5, when a number of previously unaccounted for factors in Equation (2) are taken into account, the value of the actual load becomes higher than the normative specific load. Additionally, taking into account the capability of the three-phase meters 3 and 5 in the model (Figure 5), the voltage deviation is, on average, greater than 9%, whereas at the consumer node itself, this value will be even greater.
This is confirmed by the fact that when using the current design load of the electricity supply company, Barki Tojik, taking into account the set values for one consumer equal to 5 kW, for the given number of consumers, the total load in phases should be 740 kW, while in phases—247 kW.
This, in turn, has led to voltage deviation which exceeds acceptable limits when load asymmetry is equal to 15.96%. In addition, voltage and current in neutral appear, which may cause fire and/or neutral disconnection (line voltage value at a consumer’s site).
A similar situation will be observed in all sections of the urban electricity distribution network in Tajikistan, which together will lead to frequent disconnections of electricity consumers (households) from the electricity system during winter periods due to overloading of the network.
Taking into account the capabilities of the power system of the Republic of Tajikistan, in particular in winter, the solution to this problem in the near future is to revise the existing regulatory framework for the design of power supply systems. This will resolve the issue with the forecast, thereby leveling the balance of generated and consumed electricity with the least under-output.
However, despite the planned revision, the issue of asymmetry remains open in the nodes of household consumers in the mountainous terrain of the Republic of Tajikistan. This problem can also aggravate the issue with the reliability of forecasts, since large asymmetries lead to frequent emergency shutdowns, which, as a result, will increase the under-output of electricity.
This problem can be solved by using the developed voltage symmetry device for unbalanced currents using semiconductor converters, for which an invention patent has been granted and which was previously described in detail in [41].
Further, the effectiveness of the proposed device will be considered in detail, applying it to equalize the electrical load by connecting to the model of the urban distribution network section shown in Figure 5.
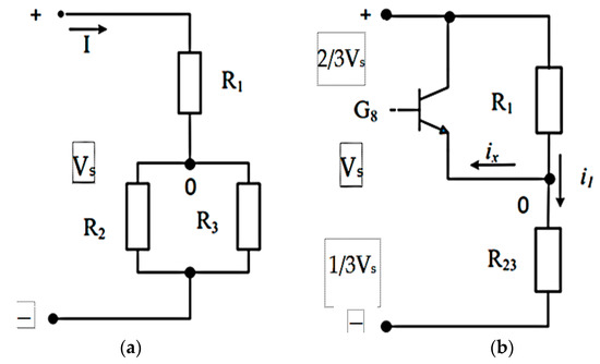
Considering that in the nodes of household single-phase consumers, the active component of the electrical load is greater than the inductive one, the proposed scheme is aimed precisely at equalizing the active current.
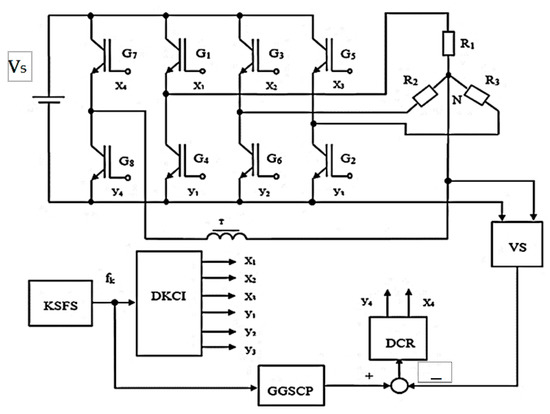
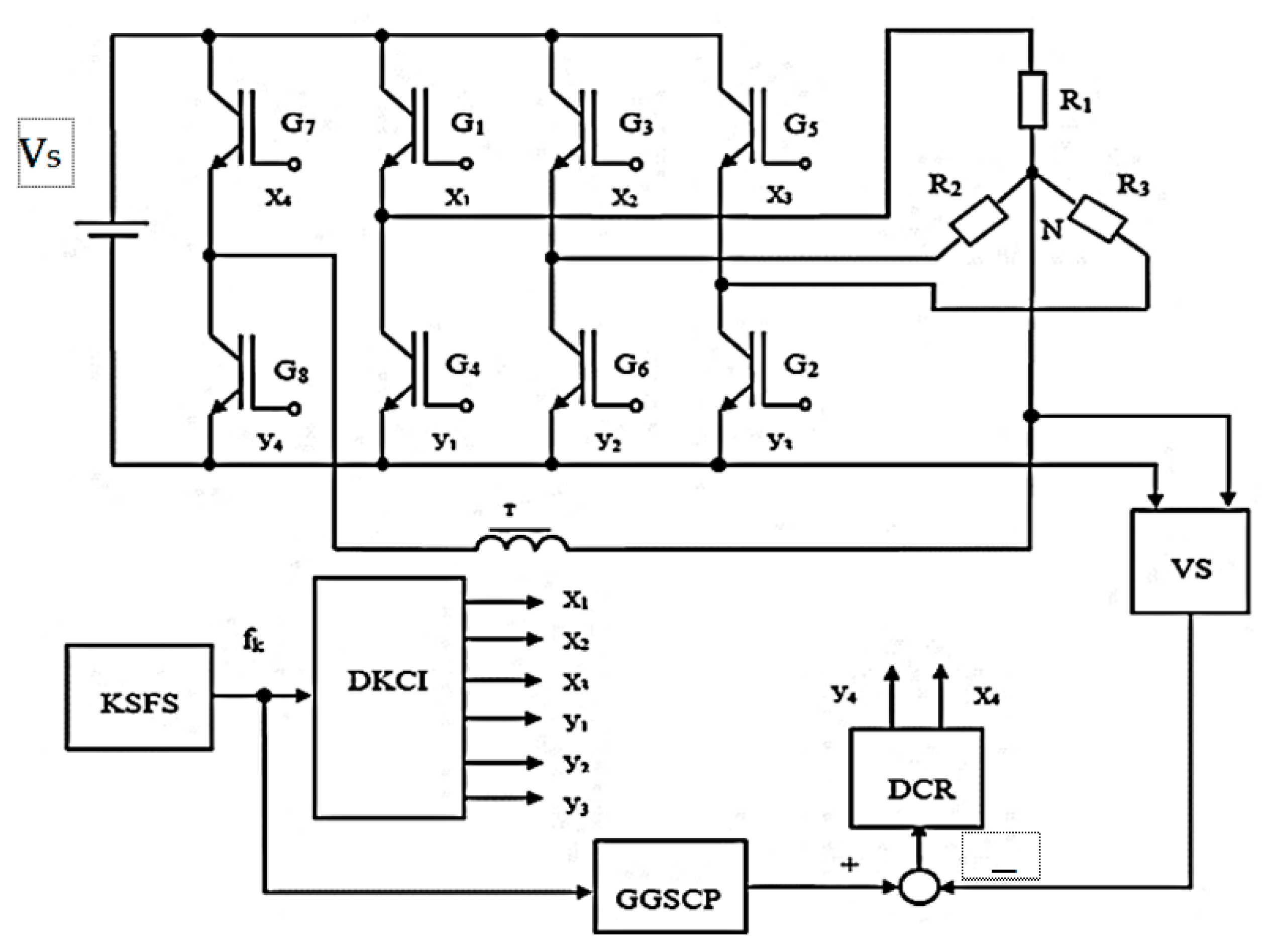
The implementation scheme of the symmetry device is shown in Figure 6.
The implementation principle is based on: G1–G6 are main power valves of voltage; G7 and G8 are additional valves of voltage symmetrization; R1–R3 are load resistances; VS is a sensor of neutral voltage about «—» bus of power supply; SVSR is a system of valve switching rate; VCPD is valve control pulse distributor; CPVSS is a system that sets the voltage of common point, and DCR is the discrete current regulator.
The operation principle of the system is the following. The value of valve switching rate fs = 300 Hz is set by the SVSR and is transmitted to the VCPD, which creates valve control pulses with a frequency of 50 Hz and a duration of 180 degrees. This results in a three-phase voltage on the inverter output. When the operation is symmetrical, then the common point neutral about «—» changes from 0.33 Vs to 0.66 Vs. Since potential changes periodically from one period to another then it can be assumed that potential is high on even periods and low on odd periods. One of the outputs, VCPD pulses, for example, x1, is taken as the time reference point. Then it becomes possible to set common point voltage Vvp on all periods using the CPVSS. If the load is asymmetrical, then the form of the signal at the neutral point VNP would change. When the difference between voltages Vvp and VNP is found, the DCR can be used to transmit a current that would compensate asymmetry with signals x4, y4. A regulator can be based on the proportional-integral control law [41]. The DCR sends a signal to valves G7 and G8, thereby changing the relative pulse duration of voltage. When the frequency is high, these valves and the DCT make the current source.
The proposed implementation of the symmetry device (Figure 6) is based on the principle of changing the resistance at the node where the asymmetry has occurred. This is conducted by means of the added resistance shown in Figure 7b, which will be controlled by the G8 switch. In this way, it is possible to reduce the voltage drop by adding or removing current at the common star point, for example, by changing the value of resistance R2, which will change the source voltage by an amount equal to 2/3 Vsource.
In the following, the mathematical description of voltage symmetrization by changing the added resistance in the node with load R2 will be considered in detail.
The required current is determined by the equations:
i i d l i n g = ( 2 3 V s o u r c e ) V R 2 R 2
where V R 2 is the existing phase voltage across resistor R 2 ;
V R 2 = i 1 · R 2 ,
i1 is current consumed from the mains,
i 1 = U s o u r c e U e q u i v a l e n t ;   V e q u i v a l e n t = R 1 · R 2 R 1 + R 2 .
Now, knowing i i d l i n g , it is possible to calculate the corrected phase voltage:
V R 2 V R 2 = ( i 1 + i i d l i n g ) · R 2 .
Based on the calculation results, a time diagram of the symmetry current was obtained as shown in Figure 8.
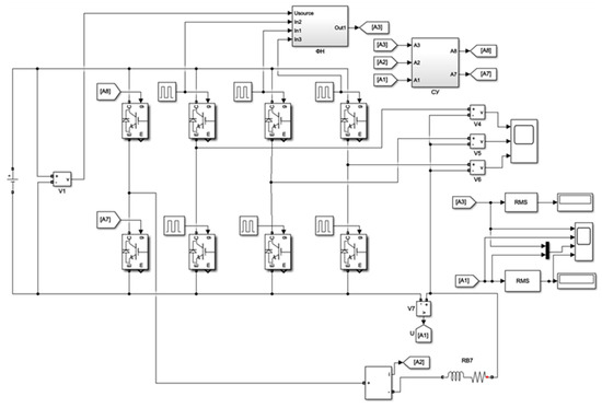
The model of the symmetry device of the control system based on the PI controller in the MATLAB/Simulink program is shown in Figure 9.
In order to verify the effectiveness of the proposed voltage symmetry system for current unbalance, a system control algorithm was constructed (Figure 9), according to which the symmetry device was connected to a model section of a city distribution network to the inputs of phase A, phase B, phase C, and to the neutral conductor as shown in Figure 5.
The phase voltage waveform of the inverter with symmetrical load is shown in Figure 10, Figure 11 and Figure 12.
The phase voltage waveform of the inverter with unbalanced load is shown in Figure 12.
The results obtained using three-phase meters 3 and 5 (Figure 5) are shown in Table 6. Table 6 shows that the proposed voltage symmetrization system successfully solves the problem of unbalanced currents. In this regard, it should be noted that this scheme is most effective for consumers located in mountainous areas and powered by off-grid energy sources. This is due to the fact that such consumers may be limited in their ability to obtain a reliable, stable, and sustainable power supply. However, in the case of complex problem solution, using proposed Equations (2), (9) and (11) in absence of traditional energy resources allows optimizing mode parameters, and the proposed voltage symmetrization system realization can be also used for consumers supplied from a centralized power supply system [45,46].

4. Conclusions

A new method of load estimation that uses generalized uncertainty coefficients based on varying factors was proposed in this study.
The proposed generalized uncertainty coefficients based on varying factors were shown to be effective in demand forecasting. Proposed load models of domestic consumers were proven to be adequate and applicable. The actual monthly measurement data for the year 2021 was used to calculate the average monthly domestic demand for the summer and winter seasons. The following factors were considered: elevation, atmospheric and climate conditions, and type of energy supply apart from an electrical one.
The obtained results of a comparison (actual) justify the above-stated considering the generalization of the uncertainty coefficient with the results of the normalized values presented in the form of diagrams in Figure 1 and Figure 2. It is shown for cities transitioning to the fulfillment of decarbonization conditions, that is, these consumers do not have energy sources obtained by burning products and carbon dioxide emissions, and the entire load lies on the shoulder of electric energy.
For the cities shown in Figure 3, Figure 4 and Figure 5, there are other sources of energy together with electricity. Therefore, in the absence of household consumers of other energy sources, the actual electrical load during peak hours during winter periods, on average, exceeds the normalized values by 1.5–1.7 times. Whereas for consumers with the presence of other energy sources, the normalized values, on average, exceed the actual values of the electrical load by 1.5–2.0 times.
As result, the transition to decarbonization conditions should consider that this picture is the cause of such problems as a violation of the operating parameters of the distribution electrical network due to an increase in the asymmetry of voltage and current.
The method based on generalized uncertainty coefficients demonstrated its efficiency. The effect of asymmetry on the operational parameters of an urban distribution grid during peak load hours was studied on the model of the real grid. The simulation results have shown that parameters exceeded acceptable thresholds. The voltage symmetrization system [41] was used to improve and even optimize operational parameters, namely, voltage asymmetry.

Author Contributions

Conceptualization, S.S.T., A.S., I.Z., S.B., P.M., M.S. (Murodbek Safaraliev) and M.S. (Mihail Senyuk); methodology, Z.Č., S.S.T., A.S., I.Z., S.B., P.M., M.S. (Murodbek Safaraliev) and M.S. (Mihail Senyuk); software, S.S.T. and M.S. (Mihail Senyuk); validation, S.S.T., I.Z., S.B. and M.S. (Murodbek Safaraliev); formal analysis, S.S.T., I.Z., S.B., P.M., M.S. (Murodbek Safaraliev) and M.S. (Mihail Senyuk); investigation, Z.Č., S.S.T., I.Z. and P.M.; writing—original draft preparation, S.S.T., I.Z., S.B., P.M. and M.S. (Murodbek Safaraliev); writing—review and editing, I.Z., S.B. and M.S. (Murodbek Safaraliev); visualization, Z.Č., S.S.T., P.M. and M.S. (Mihail Senyuk); supervision, S.S.T.; project administration, P.M. All authors have read and agreed to the published version of the manuscript.

Funding

This work was supported by the Slovak Research and Development Agency under contract No. APVV-19-0576 and the Ministry of Education, Science, Research and Sport of the Slovak Republic and the Slovak Academy of Sciences under contract No. VEGA 1/0757/21.

Data Availability Statement

The data presented in this study are available on request from the corresponding author. The data are not publicly available due to confidential reasons.

Conflicts of Interest

The authors declare no conflict of interest.

References

  1. Electrical Installations of Residential and Public Buildings. Rules of Design and Installation; Rule Book 256.1325800.2016; Moscow Energy Institute: Moscow, Russia, 2016; 125p. [Google Scholar]
  2. Blazakis, K.V.; Kapetanakis, T.N.; Stavrakakis, G.S. Effective Electricity Theft Detection in Power Distribution Grids Using an Adaptive Neuro Fuzzy Inference System. Energies 2020, 13, 3110. [Google Scholar] [CrossRef]
  3. Jabir, H.J.; Teh, J.; Ishak, D.; Abunima, H. Impacts of Demand-Side Management on Electrical Power Systems: A Review. Energies 2018, 11, 1050. [Google Scholar] [CrossRef]
  4. Issi, F.; Kaplan, O. The Determination of Load Profiles and Power Consumptions of Home Appliances. Energies 2018, 11, 607. [Google Scholar] [CrossRef]
  5. Florian, Z. Load Nowcasting: Predicting Actuals with Limited Data. Energies 2020, 13, 1443. [Google Scholar] [CrossRef]
  6. Ulloa-Vásquez, F.; García-Santander, L.; Carrizo, D.; Heredia-Figueroa, V. Intelligent electrical pattern recognition of appliances consumption for home energy management using high resolution measurement. IEEE Lat. Am. Trans. 2022, 20, 326–334. [Google Scholar] [CrossRef]
  7. Foltyn, L.; Vysocký, J.; Prettico, G.; Běloch, M.; Praks, P.; Fulli, G. OPF solution for a real Czech urban meshed distribution network using a genetic algorithm. Sustain. Energy Grids Netw. 2021, 26, 100437. [Google Scholar] [CrossRef]
  8. Akhtar, I.; Kirmani, S.; Suhail, M.; Jameel, M. Advanced Fuzzy-Based Smart Energy Auditing Scheme for Smart Building Environment with Solar Integrated Systems. IEEE Access 2021, 9, 97718–97728. [Google Scholar] [CrossRef]
  9. Jiang, Y.; Long, H.; Zhang, Z.; Song, Z. Day-ahead Prediction of Bi-hourly Solar Radiance with a Markov Switch Approach. IEEE Trans. Sustain. Energy 2017, 8, 1536–1547. [Google Scholar] [CrossRef]
  10. Amini, M.R.; Baidas, M.W. Performance Analysis of URLL Energy-Harvesting Cognitive-Radio IoT Networks with Short Packet and Diversity Transmissions. IEEE Access 2021, 9, 79293–79306. [Google Scholar] [CrossRef]
  11. Ahmad, A.; Javaid, N.; Mateen, A.; Awais, M.; Khan, Z.A. Short-Term Load Forecasting in Smart Grids: An Intelligent Modular Approach. Energies 2019, 12, 164. [Google Scholar] [CrossRef]
  12. Ahmed, R.; Sreeram, V.; Mishra, Y.; Arif, M. A review and evaluation of the state-of-the-art in PV solar power forecasting: Techniques and optimization. Renew. Sustain. Energy Rev. 2020, 124, 109792. [Google Scholar] [CrossRef]
  13. Angelini, G.; De Angelis, L. Efficiency of online football betting markets. Int. J. Forecast. 2019, 35, 712–721. [Google Scholar] [CrossRef]
  14. Apiletti, D.; Pastor, E. Correlating espresso quality with coffee-machine parameters by means of association rule mining. Electronics 2020, 9, 100. [Google Scholar] [CrossRef]
  15. Arora, S.; Taylor, J.W.; Mak, H.-Y. Probabilistic forecasting of patient waiting times in an emergency department. arXiv 2020, arXiv:2006.00335. [Google Scholar] [CrossRef]
  16. Asimakopoulos, S.; Paredes, J.; Warmedinger, T. Real-time fiscal forecasting using mixed-frequency data. Scand. J. Econ. 2020, 122, 369–390. [Google Scholar] [CrossRef]
  17. Babai, M.Z.; Dallery, Y.; Boubaker, S.; Kalai, R. A new method to forecast intermittent demand in the presence of inventory obsolescence. Int. J. Prod. Econ. 2019, 209, 30–41. [Google Scholar] [CrossRef]
  18. Babai, M.Z.; Tsadiras, A.; Papadopoulos, C. On the empirical performance of some new neural network methods for forecasting intermittent demand. IMA J. Manag. Math. 2020, 31, 281–305. [Google Scholar] [CrossRef]
  19. Barker, J. Machine learning in M4: What makes a good unstructured model? Int. J. Forecast. 2020, 36, 150–155. [Google Scholar] [CrossRef]
  20. Boylan, J.E.; Syntetos, A.A. Intermittent Demand Forecasting—Context, Methods and Applications; John Wiley & Sons: Hoboken, NJ, USA, 2021. [Google Scholar] [CrossRef]
  21. Burton, J.W.; Stein, M.; Jensen, T.B. A systematic review of algorithm aversion in augmented decision making. J. Behav. Decis. Mak. 2020, 33, 220–239. [Google Scholar] [CrossRef]
  22. Chan, F.; Pauwels, L.L. Some theoretical results on forecast combinations. Int. J. Forecast. 2018, 34, 64–74. [Google Scholar] [CrossRef]
  23. Alfonso, G.; Carnerero, A.D.; Ramirez, D.R.; Alamo, T. Stock Forecasting Using Local Data. IEEE Access 2021, 9, 9334–9344. [Google Scholar] [CrossRef]
  24. Choudhury, A.; Urena, E. Forecasting hourly emergency department arrival using time series analysis. Br. J. Healthc. Manag. 2020, 26, 34–43. [Google Scholar] [CrossRef]
  25. Diebold, F.X.; Shin, M. Machine learning for regularized survey forecast combination: Partially-egalitarian lasso and its derivatives. Int. J. Forecast. 2019, 35, 1679–1691. [Google Scholar] [CrossRef]
  26. Espinoza, M.; Joye, C.; Belmans, R.; De Moor, B. Short-term load forecasting, profile identification, and customer segmentation: A methodology based on periodic time series. IEEE Trans. Power Syst. 2005, 20, 1622–1630. [Google Scholar] [CrossRef]
  27. Sharma, S.; Majumdar, A.; Elvira, V.; Chouzenoux, É. Blind kalman filtering for short-term power load forecasting. IEEE Trans. Power Syst. 2020, 35, 4916–4919. [Google Scholar] [CrossRef]
  28. Arora, S.; Taylor, J.W. Short-term forecasting of anomalous load using rule-based triple seasonal methods. IEEE Trans. Power Syst. 2013, 28, 3235–3242. [Google Scholar] [CrossRef]
  29. Deng, Z.; Wang, B.; Xu, Y. Multi-scale convolutional neural network with time-cognition for multi-step short-term power load forecasting. IEEE Access 2019, 7, 88058–88071. [Google Scholar] [CrossRef]
  30. Chen, B.-J.; Chang, M.-W.; Lin, C.-J. Load forecasting using support vector machines: A study on EUNITE competition 2001, IEEE Trans. Power Syst. 2004, 19, 1821–1830. [Google Scholar] [CrossRef]
  31. Rafi, S.H.; Nahid-Al-Masood; Deeba, S.R.; Hossain, E. A short-term power load forecasting method using integrated CNN and LSTM network. IEEE Access 2021, 9, 32436–32448. [Google Scholar] [CrossRef]
  32. Sergeev, N.N.; Matrenin, P.V. Enhancing Efficiency of Ensemble Machine Learning Models for Short-Term Load Forecasting through Feature Selection. In Proceedings of the 2022 IEEE 23rd International Conference of Young Professionals in Electron Devices and Materials (EDM), Altai, Russia, 30 June–4 July 2022; pp. 368–371. [Google Scholar]
  33. Fan, Y.; Nowaczyk, S.; Rögnvaldsson, T. Transfer learning for remaining useful life prediction based on consensus self-organizing models. Reliab. Eng. Syst. Saf. 2020, 203, 107098. [Google Scholar] [CrossRef]
  34. Fezzi, C.; Mosetti, L. Size matters: Estimation sample length and electricity price forecasting accuracy. Energy J. 2020, 41, 231–254. [Google Scholar] [CrossRef]
  35. Goltsos, T.E.; Syntetos, A.A.; van der Laan, E. Forecasting for remanufacturing: The effects of serialization. J. Oper. Manag. 2019, 65, 447–467. [Google Scholar] [CrossRef]
  36. Grushka-Cockayne, Y.; Jose, V.R.R. Combining prediction intervals in the M4 competition. Int. J. Forecast. 2020, 36, 178–185. [Google Scholar] [CrossRef]
  37. Hewamalage, H.; Bergmeir, C.; Bandara, K. Recurrent neural networks for time series forecasting: Current status and future directions. Int. J. Forecast. 2021, 37, 388–427. [Google Scholar] [CrossRef]
  38. Hong, T.; Pinson, P. Energy forecasting in the big data world. Int. J. Forecast. 2019, 35, 1387–1388. [Google Scholar] [CrossRef]
  39. Liu, J.; Yin, Y. Power Load Forecasting Considering Climate Factors Based on IPSO-Elman Method in China. Energies 2022, 15, 1236. [Google Scholar] [CrossRef]
  40. Senyuk, M.; Safaraliev, M.; Gulakhmadov, A.; Ahyoev, J. Application of the Conditional Optimization Method for the Synthesis of the Law of Emergency Control of a Synchronous Generator Steam Turbine Operating in a Complex-Closed Configuration Power System. Mathematics 2022, 10, 3979. [Google Scholar] [CrossRef]
  41. Tavarov, S.S.; Sidorov, A.I.; Sultonov, O.O. Modelling the operating mode of the urban electrical network and developing a method for managing these modes. Math. Model. Eng. Probl. 2021, 8, 813–818. [Google Scholar] [CrossRef]
  42. Shiralievich, T.; Ivanovic, S.; Mamanazarovna, S.; Olimovich, S.; Yunusov, P. Learning algorithm of artificial neural network factor forecasting power consumption of users. Bull. Electr. Eng. Inform. 2022, 11, 602–612. [Google Scholar] [CrossRef]
  43. Sidorov, A.I.; Tavarov, S.S. Method for forecasting electric consumption for household users in the conditions of the Republic of Tajikistan. Int. J. Sustain. Dev. Plan. 2020, 15, 569–574. [Google Scholar] [CrossRef]
  44. Tavarov, S.S.; Zicmane, I.; Beryozkina, S.; Praveenkumar, S.; Safaraliev, M.; Shonazarova, S. Evaluation of the Operating Modes of the Urban Electric Networks in Dushanbe City, Tajikistan. Inventions 2022, 7, 107. [Google Scholar] [CrossRef]
  45. Eroshenko, S.A.; Poroshin, V.I.; Senyuk, M.D.; Chunarev, I.V. Expert models for electric load forecasting of power system. In Proceedings of the 2017 IEEE Conference of Russian Young Researchers in Electrical and Electronic Engineering (EIConRus), St. Petersburg, Russia, 1–3 February 2017; pp. 1507–1513. [Google Scholar] [CrossRef]
  46. Beryozkina, S.; Senyuk, M.; Berdin, A.; Dmitrieva, A.; Dmitriev, S.; Erokhin, P. The Accelerate Estimation Method of Power System Parameters in Static and Dynamic Processes. IEEE Access 2022, 10, 61522–61529. [Google Scholar] [CrossRef]
Figure 1. Block diagram of the prediction algorithm.
Figure 1. Block diagram of the prediction algorithm.
Energies 16 03497 g001
Figure 2. Algorithm for monitoring energy consumption using smart electricity meters.
Figure 2. Algorithm for monitoring energy consumption using smart electricity meters.
Energies 16 03497 g002
Figure 3. Comparison of actual and normalized load levels for 680 flats.
Figure 3. Comparison of actual and normalized load levels for 680 flats.
Energies 16 03497 g003
Figure 4. Comparison of actual and normalized load levels for 143 flats.
Figure 4. Comparison of actual and normalized load levels for 143 flats.
Energies 16 03497 g004
Figure 5. Model of a section of the urban electricity distribution network with 148 consumers connected.
Figure 5. Model of a section of the urban electricity distribution network with 148 consumers connected.
Energies 16 03497 g005
Figure 6. Diagram of the implementation of the symmetry device.
Figure 6. Diagram of the implementation of the symmetry device.
Energies 16 03497 g006
Figure 7. Initial substitution diagram without symmetry (a) and equivalent substitution diagram with symmetry (b).
Figure 7. Initial substitution diagram without symmetry (a) and equivalent substitution diagram with symmetry (b).
Energies 16 03497 g007
Figure 8. The current of symmetry.
Figure 8. The current of symmetry.
Energies 16 03497 g008
Figure 9. The model of the symmetry device based on the PI controller in MATLAB/Simulink [41].
Figure 9. The model of the symmetry device based on the PI controller in MATLAB/Simulink [41].
Energies 16 03497 g009
Figure 10. Phase voltage waveform at 120° [41].
Figure 10. Phase voltage waveform at 120° [41].
Energies 16 03497 g010
Figure 11. Phase voltage waveform at 150° [41].
Figure 11. Phase voltage waveform at 150° [41].
Energies 16 03497 g011
Figure 12. Phase voltage waveform at 180° [41].
Figure 12. Phase voltage waveform at 180° [41].
Energies 16 03497 g012
Table 1. Comparison of load prediction algorithms.
Table 1. Comparison of load prediction algorithms.
Class of AlgorithmsExamplesFeatures
Statistical algorithmsPeriodic time series [26]The accuracy of traditional statistical methods may not be high enough due to nonlinear demand characteristics.
Kalman filtering [27]
Methods of exponential smoothing [28]
Machine learningANN [29]The optimization of parameters for each model is complicated, which has an impact on forecasting efficiency.
SVM [30]
Memory networks [31]
Ensemble methods [32]
Table 2. The calculated values of the generalized uncertainty coefficient for the first object.
Table 2. The calculated values of the generalized uncertainty coefficient for the first object.
2021t1, °Ct2, °Ct3, °Cti,ht4, °CcsAi(NC)
January−13.70−9.7019.100.211.4122.000.621.000.46
February−10.80−6.8020.300.201.5922.000.491.000.40
March−6.00−2.0022.800.263.0022.000.271.000.53
April5.301.3026.800.254.0822.000.241.000.62
May13.909.9031.000.771.4022.000.631.000.85
June17.1013.1032.900.921.3122.000.781.000.99
July19.0015.0034.900.971.2722.000.861.001.05
August17.8013.8035.100.901.2922.000.811.000.99
September10.506.5032.700.521.6222.000.481.000.66
October3.30−0.7029.500.094.7122.000.151.000.28
November−5.50−1.5025.200.223.6722.000.251.000.53
December−10.50−6.5021.200.191.6222.000.481.000.39
Table 3. The calculated values of the generalized uncertainty coefficient for the second object.
Table 3. The calculated values of the generalized uncertainty coefficient for the second object.
CityJanuaryFebruaryMarchAprilMayJuneJulyAugustSeptemberOctoberNovemberDecember
Khorog, Ai(NC)0.250.350.600.700.750.770.800.790.770.700.610.38
Dushanbe, Ai(NC)0.340.370.480.540.600.640.670.640.610.540.430.36
Table 4. Parameters of the model.
Table 4. Parameters of the model.
Power and Type of Transformer, kVABrand, Length, and Cross-Section of 380 V Power Transmission LineTotal Electrical Load, kW
Brand and Cross-Section, mm2Length, m
TM-1000XPLE 3 × 185307740
Table 5. Individual phase load values during peak load hours for the first object.
Table 5. Individual phase load values during peak load hours for the first object.
Number of FlatsPhase A Voltage, VPhase B Voltage, VPhase C Voltage, VThe Highest Deviation of Phase Loads, %
Phase A Load, kWPhase B Load, kWPhase C Load, kW
148330.24392.94368.7415.96
Phase A voltage, VPhase B voltage, VPhase C voltage, V
Rated voltage, V
400400400
Voltage deviation, V
361357361.3
Voltage deviation, V
9.75119.74
Neutral current, ANeutral voltage, V
9.57
Table 6. Grid operation parameters of the urban distribution grid model after adding the voltage symmetrization system.
Table 6. Grid operation parameters of the urban distribution grid model after adding the voltage symmetrization system.
Number of FlatsPhase A Voltage, VPhase B Voltage, VPhase C Voltage, V
148330.24392.94368.74
Rated voltage, V
400400400
Voltage deviation, V
398.9395.3399.5
Symmetrical voltage, %
<1<1<1
Neutral current, ANeutral voltage, V
2.54
Disclaimer/Publisher’s Note: The statements, opinions and data contained in all publications are solely those of the individual author(s) and contributor(s) and not of MDPI and/or the editor(s). MDPI and/or the editor(s) disclaim responsibility for any injury to people or property resulting from any ideas, methods, instructions or products referred to in the content.

Share and Cite

MDPI and ACS Style

Tavarov, S.S.; Sidorov, A.; Čonka, Z.; Safaraliev, M.; Matrenin, P.; Senyuk, M.; Beryozkina, S.; Zicmane, I. Control of Operational Modes of an Urban Distribution Grid under Conditions of Uncertainty. Energies 2023, 16, 3497. https://doi.org/10.3390/en16083497

AMA Style

Tavarov SS, Sidorov A, Čonka Z, Safaraliev M, Matrenin P, Senyuk M, Beryozkina S, Zicmane I. Control of Operational Modes of an Urban Distribution Grid under Conditions of Uncertainty. Energies. 2023; 16(8):3497. https://doi.org/10.3390/en16083497

Chicago/Turabian Style

Tavarov, Saidjon Shiralievich, Alexander Sidorov, Zsolt Čonka, Murodbek Safaraliev, Pavel Matrenin, Mihail Senyuk, Svetlana Beryozkina, and Inga Zicmane. 2023. "Control of Operational Modes of an Urban Distribution Grid under Conditions of Uncertainty" Energies 16, no. 8: 3497. https://doi.org/10.3390/en16083497

APA Style

Tavarov, S. S., Sidorov, A., Čonka, Z., Safaraliev, M., Matrenin, P., Senyuk, M., Beryozkina, S., & Zicmane, I. (2023). Control of Operational Modes of an Urban Distribution Grid under Conditions of Uncertainty. Energies, 16(8), 3497. https://doi.org/10.3390/en16083497

Note that from the first issue of 2016, this journal uses article numbers instead of page numbers. See further details here.

Article Metrics

Back to TopTop