Wave Energy Generation in Brazil: A Georeferenced Oscillating Water Column Inventory
Abstract
1. Introduction
1.1. Ocean Energy
1.2. Ocean Energies Resources
1.3. Oscillating Water Column Device
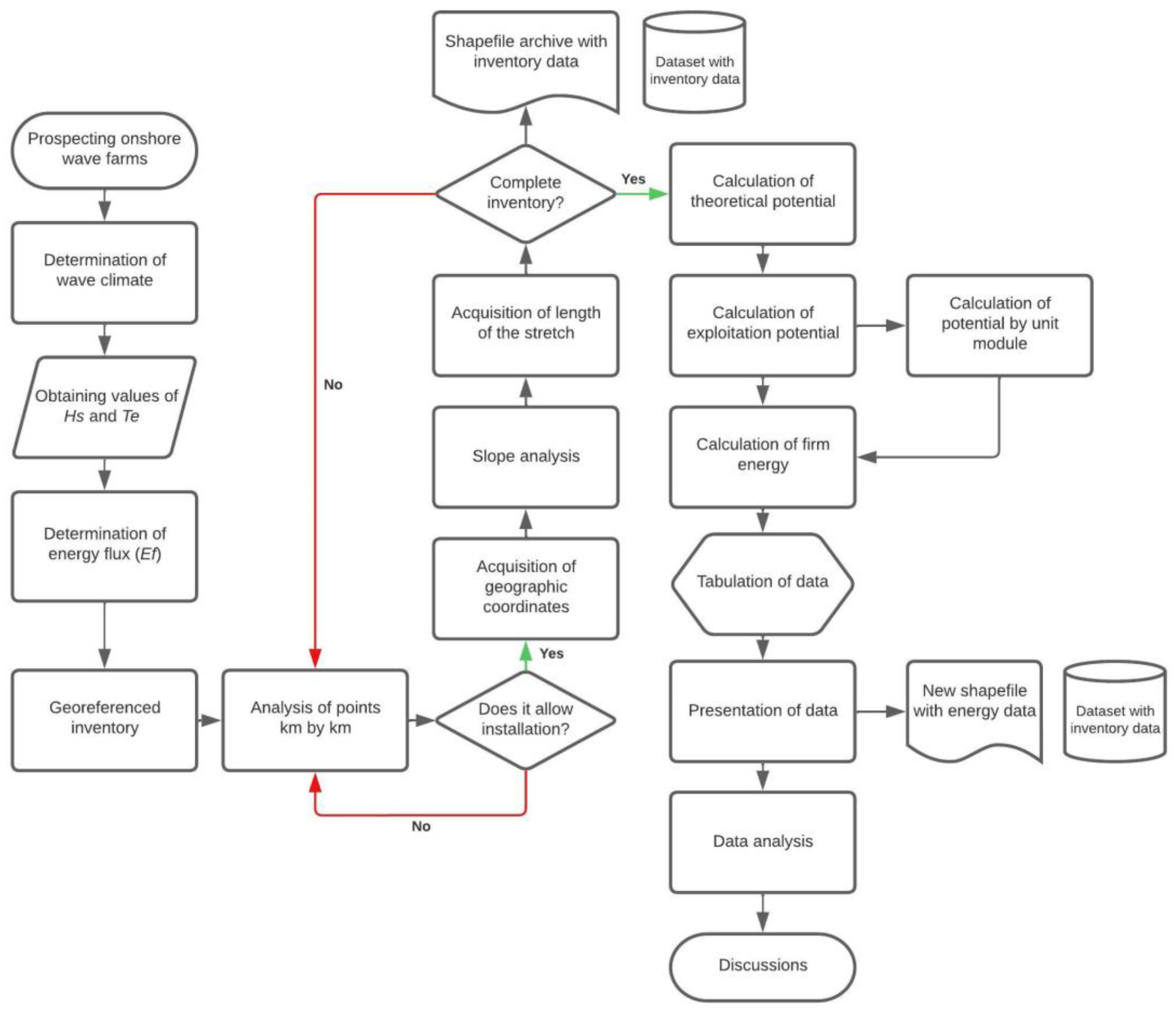
2. Materials and Methods
2.1. Wave Climate
2.2. Wave Energy Potential Estimation
2.3. Wave Energy Converter
2.4. Georeferenced Survey
3. Results and Discussion
3.1. Wave Climate and Energy Flux
3.2. Theoretical Potential of the Brazilian Coast
3.3. Oscillating Water Column Wave Energy Potential
3.4. Economic Evaluation
3.5. Oscillating Water Column Harvesting Georeferenced Map
3.6. Zero Carbon Analyses
4. Conclusions
Supplementary Materials
Author Contributions
Funding
Data Availability Statement
Acknowledgments
Conflicts of Interest
Abbreviations
| CPRM | Geological Survey of Brazil |
| GHG | Greenhouse gas |
| IBGE | Brazilian Institute of Geography and Statistics |
| INDE | National Spatial Data Infrastructure |
| IRENA | International Renewable Energy Agency |
| NDC | Nationally Determined Contribution |
| OWC | Oscillating water column |
| OWCMM | OWC micro-modules |
| PNE | Brazil’s National Energy Plan |
| PRO | Pressure Retarded Osmosis |
| RED | Reverse Electrodialysis |
| SDG | Sustainable Development Goals |
| UN | United Nations |
| UNDP | United Nations Development Program |
| USD | American dollar |
Nomenclature
| C | Wave celerity | GW | Gigawatt |
| Cg | Group velocity | GWh | Gigawatt-hours |
| Ds | Wave direction | kW | Kilowatt |
| EF | Emission factor | kWh | Kilowatt-hours |
| Ef | Energy flux | m/s | Meters per second |
| EK | Kinetic energy | MW | Megawatt |
| EP | Potential energy | MWh | Megawatt hours |
| ω | Angular frequency | N/m2 | Newtons per square meter |
| h | Local depth | TW | Terawatt |
| H | Individual wave height | TWh | Terawatt-hours |
| Hs | Significant wave height | W | Watt |
| k | Wave number | W/m | Watt per meter |
| L | Wavelength | ||
| n | Wave celerity factor | CO2 | Carbon dioxide |
| Te | Peak wave period | tCO2eq | Tons of CO2 equivalent |
| ρ | Seawater density | ||
| ω | Angular frequency |
References
- UNDP Sustainable Development Goals. Available online: https://www.undp.org/sustainable-development-goals (accessed on 10 March 2022).
- Smil, V. Energy Transitions: History, Requirements, Prospects, 1st ed.; ABC-CLIO: Santa Barbara, CA, USA, 2010; Volume 1, ISBN 978-0-313-38177-5. [Google Scholar]
- EPE, Empresa de Pesquisa Energética. 2021 Statistical Yearbook of Electricity—2020 Baseline Year; MME: Brasília, Brazil, 2021. [Google Scholar]
- European Union. EDGAR—The Emissions Database for Global Atmospheric Research. Available online: https://edgar.jrc.ec.europa.eu/report_2022 (accessed on 31 March 2023).
- Falkner, R. The Paris Agreement and the New Logic of International Climate Politics. Int. Aff. 2016, 92, 1107–1125. [Google Scholar] [CrossRef]
- UNFCCC Nationally Determined Contributions Registry. Available online: https://unfccc.int/NDCREG?gclid=Cj0KCQiA6rCgBhDVARIsAK1kGPIsCgQYxjBQBWEjC2y0E7MJKl7J8iOrmicGn4xXPadLadDpNwmnxVgaAiyBEALw_wcB (accessed on 10 March 2022).
- MME. National Energy Plan—PNE 2030; MME: Rio de Janeiro, Brazil, 2006. Available online: https://www.epe.gov.br/sites-pt/publicacoes-dados-abertos/publicacoes/Documents/Relat%c3%b3rio%20final%20PNE%202030.pdf (accessed on 10 April 2023).
- MME. National Energy Plan—PNE 2050; MME: Rio de Janeiro, Brazil, 2020. Available online: https://www.epe.gov.br/sites-pt/publicacoes-dados-abertos/publicacoes/PublicacoesArquivos/publicacao-227/topico-563/Relatorio%20Final%20do%20PNE%202050.pdf (accessed on 10 April 2023).
- Tolmasquim, M.T. Energia Renovável: Hidráulica, Biomassa, Eólica, Solar, Oceânica, 1st ed.; EPE, Empresa de Pesquisa Energética: Rio de Janeiro, Brazil, 2016; Volume 1, ISBN 978-85-60025-06-0.
- Bezerra Leite Neto, P.; Ronald Saavedra, O.; Camelo, N.J.; de Souza Ribeiro, L.A.; Ferreira, R.M. Exploração de Energia Maremotriz Para Geração de Eletricidade: Aspectos Básicos e Principais Tendências. Ingeniare Rev. Chil. Ing. 2011, 19, 219–232. [Google Scholar] [CrossRef]
- Estefen, S.F.; Garcia-Rosa, P.B.; Ricarte, E.; da Costa, P.R.; Pinheiro, M.M.; Lourenço, M.I.; Machado, I.R.; Maes, S.R. Wave Energy Hyperbaric Converter: Small Scale Models, Prototype and Control Strategies. Proceedings of International Conference on Ocean, Offshore, and Arctic Engineering (OMAE), Rio de Janeiro, Brazil, 1–6 July 2012; pp. 649–657. [Google Scholar]
- Shadman, M.; Silva, C.; Faller, D.; Wu, Z.; de Freitas Assad, L.; Landau, L.; Levi, C.; Estefen, S. Ocean Renewable Energy Potential, Technology, and Deployments: A Case Study of Brazil. Energies 2019, 12, 3658. [Google Scholar] [CrossRef]
- Falcão, A.F.O. Wave Energy Utilization: A Review of the Technologies. Renew. Sustain. Energy Rev. 2010, 14, 899–918. [Google Scholar] [CrossRef]
- Falnes, J. A Review of Wave-Energy Extraction. Mar. Struct. 2007, 20, 185–201. [Google Scholar] [CrossRef]
- Falcão, A.F.O.; Henriques, J.C.C. Oscillating-Water-Column Wave Energy Converters and Air Turbines: A Review. Renew. Energy 2016, 85, 1391–1424. [Google Scholar] [CrossRef]
- Salter, S.H. Wave Power. Nature 1974, 249, 720–724. [Google Scholar] [CrossRef]
- McCormick, M.E. Ocean Wave Energy Conversion; Wiley-Interscience: Hoboken, NJ, USA, 1981. [Google Scholar]
- Evans, D.V. A Theory for Wave-Power Absorption by Oscillating Bodies. J. Fluid Mech. 1976, 77, 1–25. [Google Scholar] [CrossRef]
- Evans, D.V.; Porter, R. Efficient Calculation of Hydrodynamic Properties of OWC-Type Devices. J. Offshore Mech. Arct. Eng. 1997, 119, 210–218. [Google Scholar] [CrossRef]
- Falnes, J.; McIver, P. Surface Wave Interactions with Systems of Oscillating Bodies and Pressure Distributions. Appl. Ocean. Res. 1985, 7, 225–234. [Google Scholar] [CrossRef]
- Falcão, A.F.O.; Sarmento, A.J.N.A.; Gato, L.M.C.; Brito-Melo, A. The Pico OWC Wave Power Plant: Its Lifetime from Conception to Closure 1986–2018. Appl. Ocean. Res. 2020, 98, 102104. [Google Scholar] [CrossRef]
- Falcão, A.F.O. First-Generation Wave Power Plants: Current Status and RD Requirements. In Proceedings of the International Conference on Ocean, Offshore, and Arctic Engineering (OMAE), Cancun, Mexico, 8–13 January 2003. [Google Scholar]
- Falcão, A.F.O.; Gato, L.M.C.; Nunes, E.P.A.S. A Novel Radial Self-Rectifying Air Turbine for Use in Wave Energy Converters. Renew. Energy 2013, 50, 289–298. [Google Scholar] [CrossRef]
- Gato, L.M.C.; Falcão, A.F.O. Aerodynamics of the Wells Turbine. Int. J. Mech. Sci. 1988, 30, 383–395. [Google Scholar] [CrossRef]
- Gato, L.M.C.; Falcão, A.F. On the Theory of the Wells Turbine. J. Eng. Gas Turbines Power 1984, 106, 628–633. [Google Scholar] [CrossRef]
- Setoguchi, T.; Santhakumar, S.; Takao, M.; Kim, T.H.; Kaneko, K. A Modified Wells Turbine for Wave Energy Conversion. Renew. Energy 2003, 28, 79–91. [Google Scholar] [CrossRef]
- Setoguchi, T.; Kim, T.W.; Takao, M.; Thakker, A.; Raghunathan, S. The Effect of Rotor Geometry on the Performance of a Wells Turbine for Wave Energy Conversion. Int. J. Ambient. Energy 2004, 25, 137–150. [Google Scholar] [CrossRef]
- Raghunathan, S. The Wells Air Turbine for Wave Energy Conversion. Prog. Aerosp. Sci. 1995, 31, 335–386. [Google Scholar] [CrossRef]
- Raghunathan, S.; Tan, C.P. Aerodynamic Performance of a Wells Air Turbine. J. Energy 1983, 7, 226–230. [Google Scholar] [CrossRef]
- Callaghan, J. Future Marine Energy. Results of the Marine Energy Challenge: Cost Competitiveness and Growth of Wave and Tidal Stream Energy. 2006. Available online: http://large.stanford.edu/courses/2012/ph240/thomas2/docs/futuremarineenergy.pdf (accessed on 3 April 2023).
- Zabihian, F.; Fung, A.S. Review of Marine Renewable Energies: Case Study of Iran. Renew. Sustain. Energy Rev. 2011, 15, 2461–2474. [Google Scholar] [CrossRef]
- Khan, M.Z.A.; Khan, H.A.; Aziz, M. Harvesting Energy from Ocean: Technologies and Perspectives. Energies 2022, 15, 3456. [Google Scholar] [CrossRef]
- Post, J.W.; Veerman, J.; Hamelers, H.V.M.; Euverink, G.J.W.; Metz, S.J.; Nymeijer, K.; Buisman, C.J.N. Salinity-Gradient Power: Evaluation of Pressure-Retarded Osmosis and Reverse Electrodialysis. J. Membr. Sci. 2007, 288, 218–230. [Google Scholar] [CrossRef]
- Zhang, W.; Li, Y.; Wu, X.; Guo, S. Review of the Applied Mechanical Problems in Ocean Thermal Energy Conversion. Renew. Sustain. Energy Rev. 2018, 93, 231–244. [Google Scholar] [CrossRef]
- Hussain, A.; Arif, S.M.; Aslam, M. Emerging Renewable and Sustainable Energy Technologies: State of the Art. Renew. Sustain. Energy Rev. 2017, 71, 12–28. [Google Scholar] [CrossRef]
- Neill, S.P.; Angeloudis, A.; Robins, P.E.; Walkington, I.; Ward, S.L.; Masters, I.; Lewis, M.J.; Piano, M.; Avdis, A.; Piggott, M.D.; et al. Tidal Range Energy Resource and Optimization—Past Perspectives and Future Challenges. Renew. Energy 2018, 127, 763–778. [Google Scholar] [CrossRef]
- Khaligh, A.; Onar, O.C. Ocean Wave Energy Harvesting. In Energy Harvesting: Solar, Wind, and Ocean Energy Conversion Systems; CRC Press: Boca Raton, FL, USA, 2010; pp. 223–303. ISBN 978-1-4398-1508-3. [Google Scholar]
- Barbarelli, S.; Nastasi, B. Tides and Tidal Currents—Guidelines for Site and Energy Resource Assessment. Energies 2021, 14, 6123. [Google Scholar] [CrossRef]
- de Andres, A.; Medina-Lopez, E.; Crooks, D.; Roberts, O.; Jeffrey, H. On the Reversed LCOE Calculation: Design Constraints for Wave Energy Commercialization. Int. J. Mar. Energy 2017, 18, 88–108. [Google Scholar] [CrossRef]
- Contestabile, P.; Crispino, G.; Di Lauro, E.; Ferrante, V.; Gisonni, C.; Vicinanza, D. Overtopping Breakwater for Wave Energy Conversion: Review of State of Art, Recent Advancements and What Lies Ahead. Renew. Energy 2020, 147, 705–718. [Google Scholar] [CrossRef]
- Knight, C.; McGarry, S.; Hayward, J.; Osman, P.; Behrens, S. A Review of Ocean Energy Converters, with an Australian Focus. AIMS Energy 2014, 2, 295–320. [Google Scholar] [CrossRef]
- Drew, B.; Plummer, A.R.; Sahinkaya, M.N. A Review of Wave Energy Converter Technology. Proc. Inst. Mech. Eng. Part A J. Power Energy 2009, 223, 887–902. [Google Scholar] [CrossRef]
- Henderson, R. Design, Simulation, and Testing of a Novel Hydraulic Power Take-off System for the Pelamis Wave Energy Converter. Renew. Energy 2006, 31, 271–283. [Google Scholar] [CrossRef]
- Aderinto, T.; Li, H. Ocean Wave Energy Converters: Status and Challenges. Energies 2018, 11, 1250. [Google Scholar] [CrossRef]
- Faizal, M.; Ahmed, M.R.; Lee, Y.-H. A Design Outline for Floating Point Absorber Wave Energy Converters. Adv. Mech. Eng. 2014, 6, 846097. [Google Scholar] [CrossRef]
- Aderinto, T.; Li, H. Review on Power Performance and Efficiency of Wave Energy Converters. Energies 2019, 12, 4329. [Google Scholar] [CrossRef]
- Lin, Y.; Bao, J.; Liu, H.; Li, W.; Tu, L.; Zhang, D. Review of Hydraulic Transmission Technologies for Wave Power Generation. Renew. Sustain. Energy Rev. 2015, 50, 194–203. [Google Scholar] [CrossRef]
- IRENA. Innovation Outlook: Ocean Energy Technologies; IRENA: Abu Dhabi, United Arab Emirates, 2020. [Google Scholar]
- IRENA. Renewable Capacity Statistics 2020; IRENA: Abu Dhabi, United Arab Emirates, 2020. [Google Scholar]
- OES. OES|Ocean Energy Systems. Available online: https://www.ocean-energy-systems.org/ (accessed on 17 April 2021).
- Lekube, J.; Garrido, A.J.; Garrido, I.; Otaola, E. Output Power Improvement in Oscillating Water Column-Based Wave Power Plants. Rev. Iberoam. Autom. E Inf. Ind. 2018, 15, 145. [Google Scholar] [CrossRef]
- Rosati, M.; Henriques, J.C.C.; Ringwood, J.V. Oscillating-Water-Column Wave Energy Converters: A Critical Review of Numerical Modelling and Control. Energy Convers. Manag. X 2022, 16, 100322. [Google Scholar] [CrossRef]
- Ilyas, A.; Kashif, S.A.R.; Saqib, M.A.; Asad, M.M. Wave Electrical Energy Systems: Implementation, Challenges and Environmental Issues. Renew. Sustain. Energy Rev. 2014, 40, 260–268. [Google Scholar] [CrossRef]
- Edenhofer, O.; Madruga, R.P.; Sokona, Y.; Seyboth, K.; Eickemeier, P.; Matschoss, P.; Hansen, G.; Kadner, S.; Schlömer, S.; Zwickel, T.; et al. Renewable Energy Sources and Climate Change Mitigation—Special Report of the Intergovernmental Panel on Climate Change, 1st ed.; Cambridge University Press: New York, NY, USA, 2012; ISBN 978-1-107-60710-1. [Google Scholar]
- IPCC. IPCC AR6 Climate Change 2021: The Physical Science Basis; Cambridge University Press: Cambridge, UK, 2021. [Google Scholar]
- Zhang, Y.; Zhao, Y.; Sun, W.; Li, J. Ocean Wave Energy Converters: Technical Principle, Device Realization, and Performance Evaluation. Renew. Sustain. Energy Rev. 2021, 141, 110764. [Google Scholar] [CrossRef]
- Raghunathan, S.; Tan, C.P. Performance of the Wells Turbine at Starting. J. Energy 1982, 6, 430–431. [Google Scholar] [CrossRef]
- Curto, D.; Franzitta, V.; Guercio, A. Sea Wave Energy. A Review of the Current Technologies and Perspectives. Energies 2021, 14, 6604. [Google Scholar] [CrossRef]
- Castro-Santos, L.; Silva, D.; Bento, A.; Salvação, N.; Guedes Soares, C. Economic Feasibility of Wave Energy Farms in Portugal. Energies 2018, 11, 3149. [Google Scholar] [CrossRef]
- Holthuijsen, H. Waves in Oceanic and Coastal Waters; Cambridge University Press: Cambridge, UK, 2007. [Google Scholar]
- Dean, R.G.; Dalrymple, R.A. Water Wave Mechanics for Engineers and Scientists, 1st ed.; World Scientific Publishing Co.: Hackensack, NJ, USA, 1991; ISBN 9810204205. [Google Scholar]
- Pianca, C.; Mazzini, P.L.F.; Siegle, E. Brazilian Offshore Wave Climate Based on NWW3 Reanalysis. Braz. J. Oceanogr. 2010, 58, 53–70. [Google Scholar] [CrossRef]
- Tolman, H.L. User Manual and System Documentation of WAVEWATCH III TM Version 4.18; NOAA: Washington, DC, USA, 2014.
- Carvalho, J.T. Simulação da Distribuição de Energia das Ondas Oceânicas Ao Largo do Litoral Brasileiro; Instituto Nacional de Pesquisas Espaciais (INPE): São Paulo, Brazil, 2010.
- Espindola, R.L. Mapeamento de Sites Com Potencial para Geração de Energia Ondomotriz Por Meio de Análise de Decisão Multicritério; Universidade Federal de Pernambuco: Recife, Brazil, 2017. [Google Scholar]
- ECMWF ERA-Interim. Available online: https://www.ecmwf.int/en/forecasts/datasets/reanalysis-datasets/era-interim (accessed on 9 March 2020).
- Cornett, A.M. A Global Wave Energy Resource Assessment. In Proceedings of the The Eighteenth International Offshore and Polar Engineering Conference, Vancouver, BC, Canada; 2008. [Google Scholar]
- Fleming, F.P. Avaliação do Potencial de Energias Oceânicas No Brasil; Universidade Federal do Rio de Janeiro: Rio de Janeiro, Brazil, 2012. [Google Scholar]
- Folley, M. The Wave Energy Resource. In Handbook of Ocean Wave Energy; Springer: Cham, Switzerland, 2017; pp. 43–79. [Google Scholar]
- Ostritz, F.F. Estimativa do Potencial Energético Gerado Por Ondas Na Costa do Brasil Com Ênfase No Estado do Ceará, Dissertação (Mestrado em Engenharia Oceânica)–COPPE; UFRJ: Rio de Janeiro, Brasil, 2012. [Google Scholar]
- Shehata, A.S. Investigation and Improvement of Wells Turbine Performance, Fluid Analysis & 2nd Law of Thermodynamics Study. Ph.D. Thesis, Universidade de Strathclyde, Glasgow, Scotland, 2016. [Google Scholar]
- Lopes, B.S.C. Construção e Ensaio de Um Modelo de Turbina de Ar Auto-Retificadora de Rotor Duplo para Sistemas de Aproveitamento da Energia das Ondas; Universidade Técnica de Lisboa: Lisbon, Portugal, 2017. [Google Scholar]
- Falcão, A.F.O.; Henriques, J.C.C.; Gato, L.M.C. Self-Rectifying Air Turbines for Wave Energy Conversion: A Comparative Analysis. Renew. Sustain. Energy Rev. 2018, 91, 1231–1241. [Google Scholar] [CrossRef]
- Raghunathan, S.; Tan, C.; Ombaka, O. Performance of the Wells Self-Rectifying Air Turbine. Aeronaut. J. 1985, 89, 369–379. [Google Scholar] [CrossRef]
- Mohamed, M.H.; Janiga, G.; Pap, E.; Thévenin, D. Multi-Objective Optimization of the Airfoil Shape of Wells Turbine Used for Wave Energy Conversion. Energy 2011, 36, 438–446. [Google Scholar] [CrossRef]
- M’zoughi, F.; Garrido, I.; Garrido, A.J.; De La Sen, M. Rotational Speed Control Using ANN-Based MPPT for OWC Based on Surface Elevation Measurements. Appl. Sci. 2020, 10, 8975. [Google Scholar] [CrossRef]
- Dizadji, N.; Sajadian, S.E. Modeling and Optimization of the Chamber of OWC System. Energy 2011, 36, 2360–2366. [Google Scholar] [CrossRef]
- Ibarra-Berastegi, G.; Sáenz, J.; Ulazia, A.; Serras, P.; Esnaola, G.; Garcia-Soto, C. Electricity Production, Capacity Factor, and Plant Efficiency Index at the Mutriku Wave Farm (2014–2016). Ocean. Eng. 2018, 147, 20–29. [Google Scholar] [CrossRef]
- Babarit, A. A Database of Capture Width Ratio of Wave Energy Converters. Renew. Energy 2015, 80, 610–628. [Google Scholar] [CrossRef]
- Chen, J.; Wen, H.; Wang, Y.; Wang, G. A Correlation Study of Optimal Chamber Width with the Relative Front Wall Draught of Onshore OWC Device. Energy 2021, 225, 120307. [Google Scholar] [CrossRef]
- Letzow, M.; Levien, F.V.; Pons, R.D.P.; Gomes, M.D.N.; Souza, J.A.; Rocha, L.A.O.; Isoldi, L.A.; Dos Santos, E.D. Avaliação Geométrica da Câmara de Um Dispositivo de Conversão de Energia das Ondas do Tipo OWC para Diferentes Comprimentos da Borda Frontal. Rev. Bras. Energ. Renov. 2017, 6, 454–471. [Google Scholar] [CrossRef]
- Garrido, A.J.; Otaola, E.; Garrido, I.; Lekube, J.; Maseda, F.J.; Liria, P.; Mader, J. Mathematical Modeling of Oscillating Water Columns Wave-Structure Interaction in Ocean Energy Plants. Math. Probl. Eng. 2015, 2015, 727982. [Google Scholar] [CrossRef]
- Bosserelle, C.; Reddy, S.; Krüger, J. Waves and Coasts in the Pacific: Cost Analysis of Wave Energy in the Pacific; Secretariat of the Pacific Community: Suva, Fiji, 2015. [Google Scholar]
- IBGE. Portal de Mapas do IBGE. Available online: https://portaldemapas.ibge.gov.br/portal.php#homepage (accessed on 5 May 2021).
- CPRM. GeoSGB. Available online: http://geosgb.cprm.gov.br/ (accessed on 5 May 2021).
- INDE. Portal INDE. Available online: https://www.inde.gov.br/ (accessed on 5 May 2021).
- Leilão de Energia Contrata 29 Empreendimentos Com Deságio de 9.36%|Agência Brasil. Available online: https://agenciabrasil.ebc.com.br/economia/noticia/2022-05/leilao-de-energia-contrata-29-empreendimentos-com-desagio-de-936 (accessed on 3 April 2023).







| Coastal State | Potential (GW) | Coastal State | Potential (GW) | ||
|---|---|---|---|---|---|
| 01 | Amapá | 7.81 | 10 | Sergipe | 2.47 |
| 02 | Pará | 7.30 | 11 | Bahia | 14.10 |
| 03 | Maranhão | 8.35 | 12 | Espírito Santo | 5.94 |
| 04 | Piauí | 0.96 | 13 | Rio de Janeiro | 9.80 |
| 05 | Ceará | 8.38 | 14 | São Paulo | 9.60 |
| 06 | Rio Grande do Norte | 6.00 | 15 | Paraná | 1.51 |
| 07 | Paraíba | 1.84 | 16 | Santa Catarina | 10.90 |
| 08 | Pernambuco | 2.94 | 17 | Rio Grande do Sul | 12.80 |
| 09 | Alagoas | 3.60 | Brazil | 114.30 |
| Point | Lat | Lon | Coastal State | |||||||||
|---|---|---|---|---|---|---|---|---|---|---|---|---|
| (m) | (m) | (m) | (m) | (s) | (m) | (s) | (m) | (s) | ||||
| P 01 | 5.00 | −50.00 | Amapá | 1.66 | 2.41 | 3.68 | 1.64 | 8.00 | 2.34 | 8.50 | 3.57 | 12.00 |
| P 02 | 4.00 | −49.00 | 1.64 | 2.35 | 3.59 | |||||||
| P 03 | 3.00 | −48.00 | 1.62 | 2.27 | 3.45 | |||||||
| P 04 | 2.00 | −47.00 | Pará | 1.60 | 2.18 | 3.36 | 1.59 | 8.00 | 2.14 | 8.50 | 3.30 | 12.00 |
| P 05 | 1.00 | −46.00 | 1.58 | 2.09 | 3.23 | |||||||
| P 06 | 1.00 | −45.00 | Maranhão | 1.64 | 2.17 | 3.48 | 1.64 | 7.50 | 2.16 | 8.50 | 3.19 | 12.50 |
| P 07 | 0.00 | −44.00 | 1.62 | 2.13 | 3.25 | |||||||
| P 08 | −1.00 | −43.00 | 1.65 | 2.18 | 3.08 | |||||||
| P 09 | −2.00 | −42.00 | 1.63 | 2.17 | 2.95 | |||||||
| P 10 | −2.00 | −41.00 | Piauí | 1.67 | 2.18 | 3.02 | 1.67 | 7.50 | 2.18 | 8.00 | 3.02 | 12.50 |
| P 11 | −2.00 | −40.00 | Ceará | 1.67 | 2.17 | 2.96 | 1.68 | 7.50 | 2.19 | 8.00 | 3.02 | 12.50 |
| P 12 | −2.00 | −39.00 | 1.72 | 2.25 | 3.08 | |||||||
| P 13 | −3.00 | −38.00 | 1.70 | 2.21 | 2.99 | |||||||
| P 14 | −4.00 | −37.00 | 1.64 | 2.12 | 3.04 | |||||||
| P 15 | −4.00 | −36.00 | Rio Grande do Norte | 1.72 | 2.22 | 3.14 | 1.72 | 7.50 | 2.20 | 8.00 | 3.22 | 11.00 |
| P 16 | −5.00 | −35.00 | 1.63 | 2.06 | 2.91 | |||||||
| P 17 | −6.00 | −34.00 | 1.81 | 2.32 | 3.61 | |||||||
| P 18 | −7.00 | −34.00 | Paraíba | 1.77 | 2.28 | 3.69 | 1.77 | 8.00 | 2.28 | 8.00 | 3.69 | 9.50 |
| P 19 | −8.00 | −34.00 | Pernambuco | 1.73 | 2.28 | 3.72 | 1.75 | 8.00 | 2.32 | 8.50 | 3.75 | 10.50 |
| P 20 | −9.00 | −34.00 | 1.76 | 2.36 | 3.77 | |||||||
| P 21 | −10.00 | −35.00 | Alagoas | 1.62 | 2.26 | 3.52 | 1.62 | 8.00 | 2.26 | 8.50 | 3.52 | 11.50 |
| P 22 | −11.00 | −36.00 | Sergipe | 1.55 | 2.21 | 3.63 | 1.55 | 8.00 | 2.21 | 8.00 | 3.63 | 10.00 |
| P 23 | −12.00 | −37.00 | Bahia | 1.54 | 2.22 | 4.02 | 1.51 | 8.00 | 2.20 | 8.00 | 4.05 | 8.50 |
| P 24 | −13.00 | −38.00 | 1.42 | 2.11 | 3.98 | |||||||
| P 25 | −14.00 | −38.00 | 1.44 | 2.14 | 4.12 | |||||||
| P 26 | −15.00 | −38.00 | 1.43 | 2.11 | 3.93 | |||||||
| P 27 | −16.00 | −37.00 | 1.60 | 2.31 | 4.17 | |||||||
| P 28 | −17.00 | −38.00 | 1.46 | 2.10 | 3.62 | |||||||
| P 29 | −18.00 | −37.00 | 1.67 | 2.42 | 4.51 | |||||||
| P 30 | −19.00 | −37.00 | Espírito Santo | 1.73 | 2.52 | 4.85 | 1.64 | 8.50 | 2.40 | 9.00 | 4.31 | 10.00 |
| P 31 | −20.00 | −38.00 | 1.73 | 2.55 | 4.52 | |||||||
| P 32 | −20.00 | −39.00 | 1.63 | 2.39 | 4.30 | |||||||
| P 33 | −21.00 | −40.00 | 1.48 | 2.13 | 3.58 | |||||||
| P 34 | −22.00 | −40.00 | Rio de Janeiro | 1.74 | 2.54 | 4.42 | 1.79 | 9.00 | 2.68 | 9.50 | 5.23 | 11.50 |
| P 35 | −23.00 | −41.00 | 1.79 | 2.64 | 5.07 | |||||||
| P 36 | −24.00 | −42.00 | 1.87 | 2.82 | 5.81 | |||||||
| P 37 | −24.00 | −43.00 | 1.76 | 2.71 | 5.60 | |||||||
| P 38 | −24.00 | −44.00 | São Paulo | 1.64 | 2.57 | 5.16 | 1.70 | 9.50 | 2.69 | 9.50 | 5.48 | 11.00 |
| P 39 | −25.00 | −45.00 | 1.72 | 2.72 | 5.56 | |||||||
| P 40 | −26.00 | −46.00 | 1.73 | 2.77 | 5.71 | |||||||
| P 41 | −26.00 | −47.00 | Paraná | 1.55 | 2.47 | 4.85 | 1.55 | 9.00 | 2.47 | 9.00 | 4.85 | 10.50 |
| P 42 | −27.00 | −47.00 | Santa Catarina | 1.71 | 2.76 | 6.45 | 1.78 | 9.00 | 2.86 | 9.00 | 6.97 | 10.50 |
| P 43 | −28.00 | −48.00 | 1.77 | 2.83 | 6.78 | |||||||
| P 44 | −29.00 | −48.00 | 1.86 | 3.00 | 7.68 | |||||||
| P 45 | −30.00 | −49.00 | Rio Grande do Sul | 1.80 | 2.90 | 6.44 | 1.95 | 9.00 | 3.28 | 9.00 | 7.01 | 10.50 |
| P 46 | −31.00 | −50.00 | 1.84 | 3.03 | 6.59 | |||||||
| P 47 | −32.00 | −50.00 | 1.97 | 3.30 | 7.18 | |||||||
| P 48 | −33.00 | −50.00 | 2.10 | 3.59 | 7.46 | |||||||
| P 49 | −34.00 | −51.00 | 2.06 | 3.57 | 7.37 | |||||||
| Coastal State | (m) | (s) | (kW/m) |
|---|---|---|---|
| Amapá | 2.34 | 8.50 | 18.63 |
| Pará | 2.14 | 8.50 | 15.46 |
| Maranhão | 2.16 | 8.50 | 15.86 |
| Piauí | 2.18 | 8.00 | 15.17 |
| Ceará | 2.19 | 8.00 | 15.28 |
| Rio Grande do Norte | 2.20 | 8.00 | 15.45 |
| Paraíba | 2.28 | 8.00 | 16.60 |
| Pernambuco | 2.32 | 8.50 | 18.26 |
| Alagoas | 2.26 | 8.50 | 17.33 |
| Sergipe | 2.21 | 8.00 | 15.59 |
| Bahia | 2.20 | 8.00 | 15.47 |
| Espírito Santo | 2.40 | 9.00 | 20.65 |
| Rio de Janeiro | 2.68 | 9.50 | 27.18 |
| São Paulo | 2.69 | 9.50 | 27.37 |
| Paraná | 2.47 | 9.00 | 21.91 |
| Santa Catarina | 2.86 | 9.00 | 29.45 |
| Rio Grande do Sul | 3.28 | 9.00 | 38.59 |
| Region | Coastal State | Extension (km) | Flux (kW/m) | Power (GW) |
|---|---|---|---|---|
| North | Amapá | 607 | 18.63 | 4.97 |
| Pará | 570 | 15.46 | 3.88 | |
| Northeast | Maranhão | 650 | 15.86 | 4.54 |
| Piauí | 67 | 15.17 | 0.45 | |
| Ceará | 582 | 15.28 | 3.91 | |
| Rio Grande do Norte | 416 | 15.45 | 2.83 | |
| Paraíba | 119 | 16.60 | 0.87 | |
| Pernambuco | 190 | 18.26 | 1.53 | |
| Alagoas | 232 | 17.33 | 1.77 | |
| Sergipe | 165 | 15.59 | 1.13 | |
| Bahia | 946 | 15.47 | 6.44 | |
| Southeast | Espírito Santo | 398 | 20.65 | 3.62 |
| Rio de Janeiro | 646 | 27.18 | 7.73 | |
| São Paulo | 631 | 27.37 | 7.60 | |
| South | Paraná | 99 | 21.91 | 0.95 |
| Santa Catarina | 539 | 29.45 | 6.98 | |
| Rio Grande do Sul | 632 | 38.59 | 10.73 | |
| 69.92 | ||||
| Coastal State | Farms | Extension (km) | Flux (kW/m) | Power (MW) | Energy (GWh) | |
|---|---|---|---|---|---|---|
| Northeast | Ceará | 6 | 5.65 | 15.28 | 37.97 | 332.64 |
| Rio Grande do Norte | 3 | 1.86 | 15.45 | 12.64 | 110.74 | |
| Pernambuco | 6 | 10.92 | 18.26 | 87.71 | 768.35 | |
| Bahia | 13 | 14.64 | 15.47 | 99.65 | 872.95 | |
| Southeast | Espírito Santo | 21 | 29.90 | 20.65 | 271.61 | 2379.31 |
| Rio de Janeiro | 88 | 256.13 | 27.18 | 3063.07 | 26,832.49 | |
| São Paulo | 94 | 337.28 | 27.37 | 4061.18 | 35,575.94 | |
| South | Paraná | 3 | 1.32 | 21.91 | 12.73 | 111.52 |
| Santa Catarina | 82 | 139.46 | 29.45 | 1806.99 | 15,829.27 | |
| Rio Grande do Sul | 3 | 5.89 | 38.59 | 100.07 | 876.60 | |
| 9553.63 | 83,689.81 | |||||
| Coastal State | Number of OWCMM | Flux (kW/m) | Power (MW) | Energy (GWh) | |
|---|---|---|---|---|---|
| Northeast | Ceará | 939 | 15.28 | 51.65 | 332.64 |
| Rio Grande do Norte | 308 | 15.45 | 16.94 | 110.74 | |
| Pernambuco | 1816 | 18.26 | 99.88 | 768.35 | |
| Bahia | 2434 | 15.47 | 133.87 | 872.95 | |
| Southeast | Espírito Santo | 4970 | 20.65 | 273.35 | 2379.31 |
| Rio de Janeiro | 42,646 | 27.18 | 3198.45 | 26,832.49 | |
| São Paulo | 56,162 | 27.37 | 4212.15 | 35,575.94 | |
| South | Paraná | 218 | 21.91 | 16.35 | 111.52 |
| Santa Catarina | 23,205 | 29.45 | 1740.38 | 15,245.77 | |
| Rio Grande do Sul | 980 | 38.59 | 98.00 | 858.50 | |
| 9841.01 | 83,088.21 | ||||
| Unit Cost (USD/kW) | Annual Cost (Capital + O&M Cost) | Cost of Generated Energy | ||||||||
|---|---|---|---|---|---|---|---|---|---|---|
| Payback | Payback | |||||||||
| 4 Years | 6 Years | 8 Years | 10 Years | 12 Years | 4 Years | 6 Years | 8 Years | 10 Years | 12 Years | |
| 3000 | 1137.70 | 879.68 | 753.91 | 680.95 | 634.31 | 0.144 | 0.112 | 0.096 | 0.086 | 0.080 |
| 4000 | 1516.94 | 1172.90 | 1005.21 | 907.94 | 845.75 | 0.192 | 0.149 | 0.128 | 0.115 | 0.107 |
| 5000 | 1896.17 | 1466.13 | 1256.51 | 1134.92 | 1057.18 | 0.241 | 0.186 | 0.159 | 0.144 | 0.134 |
| 6000 | 2275.41 | 1759.35 | 1507.82 | 1361.90 | 1268.62 | 0.289 | 0.223 | 0.191 | 0.173 | 0.161 |
| 7000 | 2654.64 | 2052.58 | 1759.12 | 1588.89 | 1480.06 | 0.337 | 0.260 | 0.223 | 0.202 | 0.188 |
| 8000 | 3033.88 | 2345.81 | 2010.42 | 1815.87 | 1691.49 | 0.385 | 0.298 | 0.255 | 0.230 | 0.215 |
| 9000 | 3413.11 | 2639.03 | 2261.73 | 2042.86 | 1902.93 | 0.433 | 0.335 | 0.287 | 0.259 | 0.241 |
| 10,000 | 3792.34 | 2932.26 | 2513.03 | 2269.84 | 2114.37 | 0.481 | 0.372 | 0.319 | 0.288 | 0.268 |
| 11,000 | 4171.58 | 3225.48 | 2764.33 | 2496.83 | 2325.80 | 0.529 | 0.409 | 0.351 | 0.317 | 0.295 |
| 12,000 | 4550.81 | 3518.71 | 3015.63 | 2723.81 | 2537.24 | 0.577 | 0.446 | 0.383 | 0.345 | 0.322 |
| 13,000 | 4930.05 | 3811.93 | 3266.94 | 2950.79 | 2748.68 | 0.625 | 0.484 | 0.414 | 0.374 | 0.349 |
| 14,000 | 5309.28 | 4105.16 | 3518.24 | 3177.78 | 2960.12 | 0.673 | 0.521 | 0.446 | 0.403 | 0.375 |
| Coastal State | Energy (GWh) | Emissions tonCO2eq | |
|---|---|---|---|
| Northeast | Ceará | 332.64 | 176,964 |
| Rio Grande do Norte | 110.74 | 58,914 | |
| Pernambuco | 768.35 | 408,762 | |
| Bahia | 872.95 | 464,409 | |
| Southeast | Espírito Santo | 2379.31 | 1,265,793 |
| Rio de Janeiro | 26,832.49 | 14,274,885 | |
| São Paulo | 35,575.94 | 18,926,400 | |
| South | Paraná | 111.52 | 59,329 |
| Santa Catarina | 15,829.27 | 8,421,172 | |
| Rio Grande do Sul | 876.60 | 466,351 | |
| 44,522,979 |
Disclaimer/Publisher’s Note: The statements, opinions and data contained in all publications are solely those of the individual author(s) and contributor(s) and not of MDPI and/or the editor(s). MDPI and/or the editor(s) disclaim responsibility for any injury to people or property resulting from any ideas, methods, instructions or products referred to in the content. |
© 2023 by the authors. Licensee MDPI, Basel, Switzerland. This article is an open access article distributed under the terms and conditions of the Creative Commons Attribution (CC BY) license (https://creativecommons.org/licenses/by/4.0/).
Share and Cite
Bastos, A.S.; Souza, T.R.C.d.; Ribeiro, D.S.; Melo, M.d.L.N.M.; Martinez, C.B. Wave Energy Generation in Brazil: A Georeferenced Oscillating Water Column Inventory. Energies 2023, 16, 3409. https://doi.org/10.3390/en16083409
Bastos AS, Souza TRCd, Ribeiro DS, Melo MdLNM, Martinez CB. Wave Energy Generation in Brazil: A Georeferenced Oscillating Water Column Inventory. Energies. 2023; 16(8):3409. https://doi.org/10.3390/en16083409
Chicago/Turabian StyleBastos, Adriano Silva, Tâmara Rita Costa de Souza, Dieimys Santos Ribeiro, Mirian de Lourdes Noronha Motta Melo, and Carlos Barreira Martinez. 2023. "Wave Energy Generation in Brazil: A Georeferenced Oscillating Water Column Inventory" Energies 16, no. 8: 3409. https://doi.org/10.3390/en16083409
APA StyleBastos, A. S., Souza, T. R. C. d., Ribeiro, D. S., Melo, M. d. L. N. M., & Martinez, C. B. (2023). Wave Energy Generation in Brazil: A Georeferenced Oscillating Water Column Inventory. Energies, 16(8), 3409. https://doi.org/10.3390/en16083409

