Outdoor Climate as a Decision Variable in the Selection of an Energy-Optimal Refrigeration System Based on Natural Refrigerants for a Supermarket
Abstract
1. Introduction
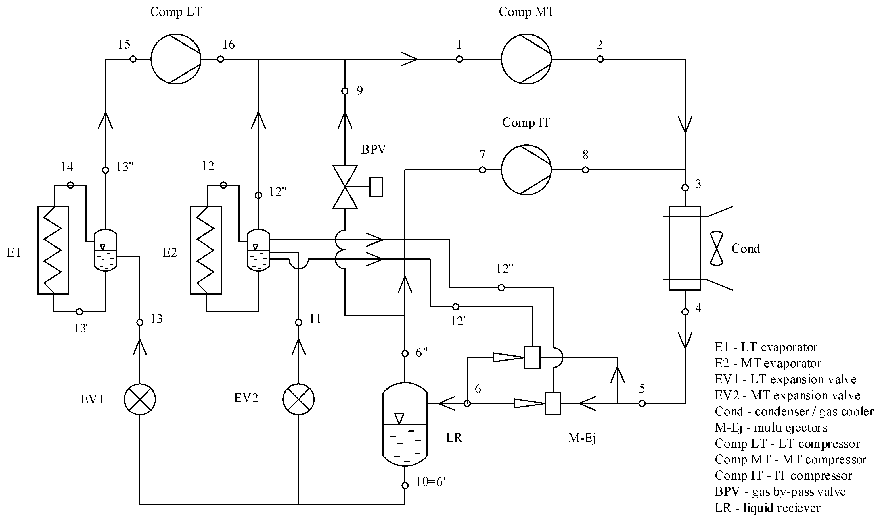
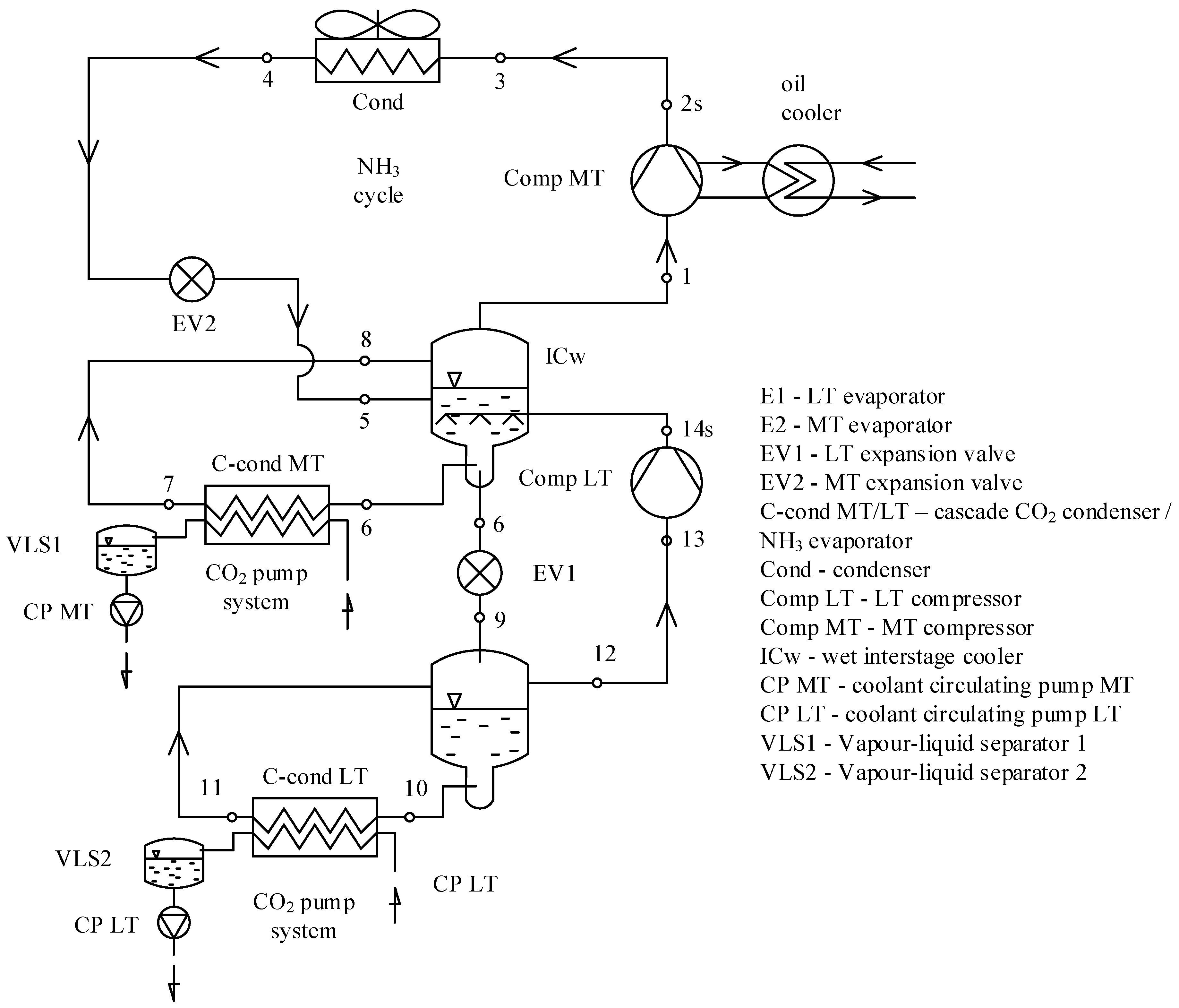
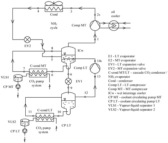
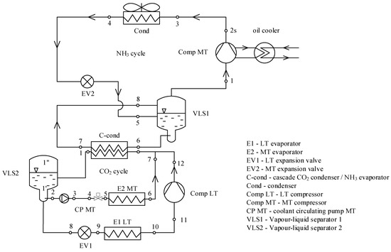
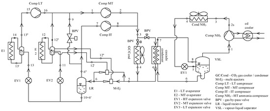
2. Acceptable Structures of Refrigeration Systems
3. Technological Model of the Cooling Loads for a Supermarket
4. Outdoor Climate Models
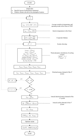
5. Simulation Models for Refrigeration Systems
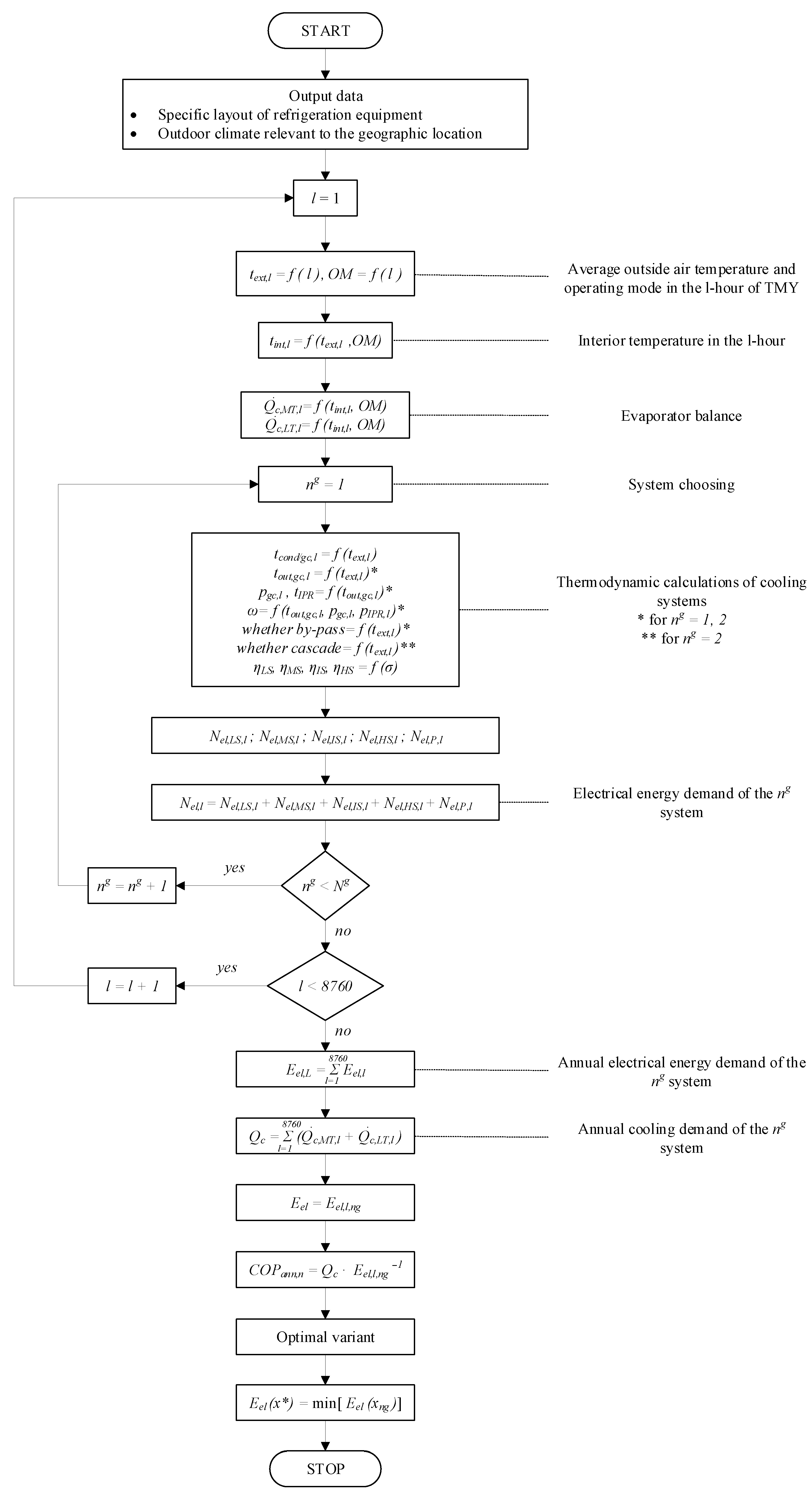
5.1. Algorithms and Output
- MT circuit—160 kPa:
- Supply pipelines 50 kPa;
- Control valve 40 kPa;
- Evaporator 40 kPa (0.5 K slippage);
- Return pipelines 30 kPa.
- LT circuit—100 kPa:
- Supply pipelines 30 kPa;
- Control valve 25 kPa;
- Evaporator 25 kPa (0.5 K slippage);
- Return pipelines 20 kPa.
| System | Compressor and Pump Efficiencies Equations [33,34] |
|---|---|
| CB_EJ | LS Compressor: DORIN CD6 601-40l: MS Compressor total efficiency according to [20]: (in the subcritical zone) (in the transcritical zone) IS Compressor total efficiency according to [20]: (in the subcritical zone) (in the transcritical zone) Isentropic efficiencies: DORIN CD2000H: |
| CASC_1 | LS, IS, MS are the same as in CB_EJ HS Compressor: Bitzer W4GA-K: |
| CASC_2, CB_NH3 | HS Compressor: Bitzer W4GA-K: LS Compressor: Bitzer W2NA: |
| System | Condenser/Gas Cooler Parameters |
|---|---|
| CB_EJ, CASC_1 | Refrigerant temperature in condenser/gas cooler assumed with four-zone split according to [20]: , , , . Approximation equations for the optimisation of pressure in the condenser/gas cooler and liquid receiver: |
| CASC_1, CASC_2, CB_NH3 | , ; Cascade condensers: HT: , MT: LT: |
5.2. Results and Discussion
- The annual average outside temperature is the main factor determining the energy demand for refrigeration systems. An increase in the annual average temperature results in a decline in the annual average COP and higher energy demand for individual cooling systems, despite the differences in the annual amplitude of outdoor temperatures between the considered locations.
- Three groups of climate zones can be distinguished, for which significantly different results are obtained. The CASC_1 system is the most energy efficient in cold and temperate climates such as Cfb, Dfa, and colder. However, the differences in annual energy consumption between the CASC_1 and CB_EJ in those climates are minor (less than 0.17%), so in the locations of Irkutsk, Riga, Copenhagen and Poznan, the CB_EJ performs better than the systems with ammonia. The differences in those climates between the CB_EJ and the CB_NH3 vary from 2.0% to 3.7%. In the case of London, the energy demand for CB_NH3 is almost the same as for CASC_1 and CB_EJ. In warm temperate climates (Csa, BSk, Cfa and similar), systems with ammonia become more energy efficient than the CO2 based systems. The relative differences between the systems for Ankara, Madrid, Rome, and Sao Paulo range up to 5.36%. In hot climates (BWh, Af, Aw), the NH3 booster system that uses CO2 in pump circuits is the most energy efficient.
- The use of an additional ammonia condensing system results in improved efficiency of the booster system using CO2. The CASC_1 system is better than the CB_EJ system in every location. However, the relative difference between these systems ranges from a negligible gain of 0.01% in temperate climates (Copenhagen—Cfb) to a clear advantage of 7.2% in tropical climates (Bhubaneswar—Aw). The difference in energy consumption between these two systems is strongly related to the number of hours per year in which the outdoor temperature exceeds 26.5 °C.
- In temperate and colder climates, there is no benefit to using a cascade system to support the operation of the CO2 booster system. For locations Irkutsk, Riga, Copenhagen, Poznan, and London, the differences in energy demand for the CB_EJ system versus CASC_1 were 0.06%, 0.01%, 0.01%, 0.17%, and 0.01%, respectively, in favour of CASC_1. The number of hours of additional condensing NH3 system operation () in these climates ranges from 6 (Copenhagen) to 104 (Poznan). Most of the time (99.2 ÷ 99.9%), the CASC_1 system operates as a booster CB_EJ. Although economic analysis is not considered in this publication, for such minor energy gains, an additional extension of the refrigeration system would not be reasonable.
- In temperate warm climates, the CB_NH3 begins to outperform the CASC_1 and CB_EJ systems. The relative differences in energy demand between CB_EJ and CASC_1 for Ankara, Madrid and Rome are 1.75%, 2.93% and 3.81%, respectively.
- In extreme hot climate conditions of the arid hot desert (BWh—Cairo), tropical rainforest (Af—Singapore) and tropical savannah (Aw—Bhubaneswar) zones, the CB_NH3 system substantially outperforms the other configurations. The energy consumption of the best system is between 2.6% and 3.0% lower in comparison with the CASC_2 system. The CO2-based refrigeration systems are considerably less efficient in these areas. The CASC_1 and CB_EJ systems are characterised by higher energy demands compared with the CB_NH3 system: 7.11% and 10.69%, respectively, for Cairo; 11.04% and 14.08%, respectively, for Singapore; and 10.23% and 18.76%, respectively, for Bhubaneswar.
- The CB_NH3 system shows consistently lower energy consumption than the CASC_2 system in every climate condition. The relative difference between these systems ranges from 2.6% (Bhubaneswar) to 4.1% (Irkutsk).
- Beyond the average annual temperature, an important factor in determining the annual cooling demand for MT and LT loads is the annual temperature amplitude and, in particular, the number of hours in which the temperature exceeds 22.5 °C. Of the locations analysed, those with a temperate cold climate with maritime influence, i.e., Copenhagen (620.3 MWh/a) and London (621.4 MWh/a), have the lowest annual cooling demand. Although the average annual temperature in Riga and Irkutsk is lower than in Copenhagen, the annual cooling demand is higher in these cities by 0.27% and 0.4%, respectively. For temperate warm European locations, the annual demand is on average 3.4 ÷ 4.0% higher. In hotter locations, i.e., Sao Paulo and Cairo, cooling demand is 5.0%, 10.7% higher, respectively, jumping to 21.7% and 21.8% for tropical Singapore and Bhubaneswar.
- The presence of significant differences in instantaneous cooling demand throughout the year affects the difference between the average COP of the system calculated as the average of all hourly COPs of the system and the ratio of annual cooling demand and annual electricity demand. The second method is the appropriate one, as the calculation of the annual average COP must consider the different weights of specific time intervals with varying cooling loads. Hot periods, due to the higher instantaneous cooling demand, have a more significant impact on the annual average COP of a system than cooler periods, in which the cooling loads are lower.
- The external climate is constantly changing, so the calculations made are adequate for the data set that has been entered into the simulation. In recent years, there has been a significant increase in annual temperatures in European countries. In 2022, record high outdoor temperatures were reported in Portugal, Spain, and the UK, among others. In 2022 in Poznan, 122 h in which were recorded, which is four times greater than the average in TMY [35]. The upward trend in mean annual temperatures and the increasing number of hours per year with temperatures above 22.5 °C, and especially above 35 °C and 40 °C, will result in higher energy savings when using CASC_2 and CB_NH3 systems compared with the CB_EJ system.
- Depending on the outdoor temperature, different systems have the highest COP. No system shows the highest efficiency for the entire considered outdoor temperature range. The individual systems examined in the simulation are characterised by a different variation in efficiency depending on the outside temperature.
- The load factor (LF) is a decision variable that significantly affects the COP of the cooling system. Each system shows a higher efficiency for daytime operation compared with night-time operation, due to the higher LF for the day mode. For daytime mode operation (), the CB_NH3 system equals the efficiency of the CASC_1 and CB_EJ systems at . For night mode operation (), this moment occurs earlier at due to the higher vapour superheating at the suction of MT compressors that occurs in systems with CO2. For systems with NH3, this effect is not present due to the use of a wet intercooler.
- For temperatures below 26.5 °C, the CB_EJ and CASC_1 systems show the same efficiency since they operate identically under these conditions. For temperatures up to +4 °C, the COP equals 6.48 (D) or 5.68 (N), depending on the operation mode. Beyond this temperature, the efficiency begins to decrease logarithmically up to +11.3 °C, where the multi-ejectors and parallel compression are activated. This explains the instantaneous increase in COP of approximately 0.19 which leads to overperforming the other systems up to +22.5 °C. After that the COP decrease accelerates due to the growing amount of flash gas required for compression. Above 26.5 °C, the NH3 condensing unit in CASC_1 is activated and the system begins to overperform the CB_EJ system. The difference between these systems increases linearly from 0% at 26.5 °C to 50% at +40 °C.
- For the CASC_2 and CB_NH3 systems at , the COP is constant at 5.6 and 5.85, respectively, for the day mode. Above 5 °C, the COP decreases logarithmically. The difference between the CASC_2 and CB_NH3 systems varies inversely with increasing outdoor temperatures from an initial difference of ΔCOP = 0.25 (4.4%) for to ΔCOP = 0.04 (1.9%) for .
- The CB_EJ and CASC_1 systems are the most efficient at low outdoor temperatures, due to the lower minimum operating temperature of condensation, which is the result of a higher disposable CO2 pressure differential for the correct operation of the expansion valves than for ammonia. Below 4 °C outdoors, the COP of these systems is 10.8% and 15.8% higher compared with CB_NH3 and CASC_2, respectively. With increasing outdoor temperatures, this difference decreases up to . Above this temperature, the CB_NH3 system outperforms the other systems. Switching on the multi-ejectors and parallel compressors at 11.3 °C results in a sharp increase in efficiency in the CB_EJ and CASC_1 systems, so these systems become again more efficient than CB_NH3. This changes after passing the 22.5 °C mark. The CASC_2 system outperforms the CB_EJ and CASC_1 systems above . The difference between CASC_2 and CB_NH3 and CB_EJ and CASC_1 increases significantly above 22.5 °C, where the latter experiences an increased drop in efficiency. When the CASC_1 cascade system is switched on, the difference in COP between this system and CASC_2 and CB_NH3 is 2.1% and 4.6%, respectively, and then decreases. CASC_1 becomes more efficient than CASC_2 and CB_NH3 at temperatures of 33.5 °C and 36.5 °C, respectively. The discrepancy between CASC_1 and CASC_2 and CB_NH3 at 40 °C reaches 4.7% and 2.7%, respectively, in favour of CASC_1.
- In night mode, similar correlations are observed, with the maximum COP for the systems being lower than for the day mode, and the intersection point of the COP graphs for CASC_2 and CB_NH3 with CB_EJ and CASC_1 occurring at lower outdoor temperatures of 23.5 °C and 6 °C, respectively. The maximum COP for the CB_EJ and CASC_1 systems is 5.68, while the maximum values for CASC_2 and CB_NH3 are 5.03 and 5.33, respectively.
- The efficiency difference between CB_NH3 and CASC_2 for the night mode varies from 5.7% at to 2.7% at . The discrepancies between CASC_1 and CB_EJ are similar for night and day modes. The maximum difference occurs for and is equal to 48%. In those conditions, the CASC_2 and CB_NH3 systems are less efficient than CASC_1 by a maximum of 4.1% and 1.3%, respectively, which is consistent with the daytime mode operations.
6. Conclusions
- COP as a function of outdoor temperature ().
- Annual energy demand as a function of climate conditions.
- Regarding the , it can be stated that:
- Besides the outdoor air temperature, the important decision variables influencing the COP of the studied cooling systems are the load factor (LF) and the mode of operation (day/night). These variables also affect the outdoor air temperature below which the COP values of the CASC_1 and CB_EJ systems are greater than that of CB_NH3 and, conversely, the temperature above which the relationship is reversed. For daytime mode (, the transition temperature is and for night-time mode ;
- For , the 3’ generation booster system (CB_EJ) and its development, the CASC_1 system, operate in the same way and present the maximum COP (6.48) up to 10.8% and 15.8% higher compared with CB_NH3 and CASC_2, respectively, in daytime mode. In the night-time mode, the maximum COP of the CB_EJ and CASC_1 is 5.68, which is 6.6% and 13.0% higher compared with CB_NH3 and CASC_2, respectively;
- For , the COPs of all three newly proposed refrigeration systems (CASC_1, CASC_2, and CB_NH3) are greater than the COP of the 3’ generation CO2 Booster;
- For , there is no difference between the COP of the CB_EJ and CASC_1 systems, while the CASC_2 and 3 systems are more efficient by 5.0% and 7.3%, respectively. CASC_1 outperforms CASC_2 and CB_NH3 at an outdoor temperature of 33.5 °C and 36.5 °C, respectively. When the temperature rises to 40 °C, the relative differences between CASC_1 and CB_EJ, CASC_2, and CB_NH3 are 50%, 4.7%, and 2.7%, respectively, in favour of the CASC_1 system.
- The CB_EJ system is energy-optimal for cold and temperate climates (Cfb, Dfa), and in warm temperate climates (Csa, BSk, Cfa and similar), the energy consumption of this system is 2.85% to 5.36% greater than for the newly proposed system CB_NH3;
- The CASC_2 and CASC_3 systems are energy-optimal for hot (BWh, Af, Aw) and warm climates (Csa, BSk, Cfa), with the CB_NH3 system always outperforming CASC_2 (relative difference 2.6–4.1%). For the tropical climate (Bhubaneswar—Aw), the annual electricity demand of the CB_NH3 system is 18.8%, 10.2%, and 2.7% lower, compared with CB_EJ, CASC_1 and CASC_2, respectively;
- The extension of the CB_EJ system to CASC_1 is reasonable only for hot climates (for cold and temperate climates, the relative differences in annual energy demand are less than 1.1%). For tropical climates (Bhubaneswar—Aw), the annual energy demand of the CASC_1 system is 7.2% lower compared with the CB_EJ system. The energy savings from the NH3 condensing system are strongly correlated with the number of hours per year with temperatures above 26.5 °C. Therefore, for temperate warm climates, the application of the CASC_1 system should be preceded by an energy and economic analysis;
- A key parameter—in addition to the average air temperature—is the amplitude of the outdoor air temperature, and in particular, the number of hours annually when the temperature exceeds 20 °C. This particularly affects the annual cooling demand for MT and LT loads. The simulation studies showed that there were locations for which, despite a lower annual mean outside air temperature (Riga, Irkutsk), the annual cooling demand was higher than in locations with a higher annual mean outside air temperature (Copenhagen, London). This was due to the number of hours with temperatures above 20 °C being several times higher (Riga, Irkutsk);
- The presented research results have considerable application relevance in relation to climate change and the progressive increase in outdoor air temperature, especially in currently temperate climates, including European countries. The upward trend in mean annual temperatures and the increasing number of hours per year with temperatures above 22.5 °C, and especially above 35 °C and 40 °C, will result in greater energy savings when using CASC_2 and CB_NH3 systems.
Author Contributions
Funding
Acknowledgments
Conflicts of Interest
Nomenclature
| Indices | |
| l | index of the period of time discernment (hours per year), l = 1, …, L, |
| L | number of the periods of time discernment (hours per year) |
| -acceptable variant of the cooling system | |
| number of acceptable variants for the normalisation of constant parameters of the cooling system | |
| IT | level of temperatures according to the intermediate pressure |
| LT | low temperature |
| MT | medium temperature |
| OM | operating mode |
| DX | direct expansion (of the refrigerant) |
| IX | indirect expansion (of the refrigerant) |
| Contractual values | |
| DBT | dry-bulb temperature, °C |
| annual electricity demand, kWh/a (kWh per annum) | |
| Nel | total electric power of all devices of the refrigeration system, kW |
| Nel,MT, Nel,LT, Nel,IT | electric power of compressors of the MT, LT, or IT level |
| Nel,p | electric power of coolant circulation pumps, kW |
| evaporator cooling capacity, kW | |
| pressure of the refrigerant in the gas cooler, bar | |
| t | temperature, °C |
| temperature of refrigerant condensation, °C | |
| temperature of refrigerant evaporation, °C | |
| outdoor air temperature, °C | |
| indoor air temperature, °C | |
| temperature of the intermediate pressure receiver (liquid receiver), °C | |
| temperature of the refrigerant leaving the condenser/gas cooler, °C | |
| TMY | Typical Meteorological Year () |
| volume flow of the coolant, m3/s | |
| quality of the refrigerant leaving the evaporator, - | |
| subcooling of the refrigerant, K | |
| additional superheat in suction pipelines, K | |
| total efficiency of the pump, - | |
| isentropic efficiency of the compressors, - | |
| total efficiency of the compressors, - | |
| compression ratio. - | |
| the entrainment ratio, - | |
| Symbols and Abbreviations | |
| COP | Coefficient of performance |
| CB_EJ | All-CO2 booster with multi-ejectors |
| CASC_1 | Cascade of a CO2 booster with multi-ejectors and an additional NH3 condensing unit |
| CASC_2 | NH3/CO2 cascade with CO2 as a coolant in MT pump-fed and a CO2 LT compressor system—one MT cascade condenser |
| CB_NH3 | NH3 booster with CO2 as a coolant in MT and LT pump fed systems and two (MT & LT) cascade condensers, |
| DMS | Dedicated Mechanical Subcooling |
| GWP | Global Warming Potential |
| LF | Load factor (MT to LT cooling load ratio) |
Appendix A






References
- Schulz, M.; Kourkoulas, D. Regulation (EU) No 517/2014 of the European Parliament and of the Council of 16 April 2014 on Fluorinated Greenhouse Gases and Repealing Regulation (EC) No 842/2006. Off. J. Eur. Union 2014, 2014, L150/195-230. [Google Scholar]
- Christensen, F. Development and Demonstration of a Prototype Transcritical CO2 Refrigeration System—Final Report; 2008. Available online: https://webgate.ec.europa.eu/life/publicWebsite/project/details/2479# (accessed on 11 April 2023).
- Javerschek, O.; Reichle, M.; Karbiner, J. Optimization of Parallel Compression Systems. In Proceedings of the 12th Conference of International Building Performance Simulation Associationth IIR Gustav Lorentzen Conference on Natural Refrigerants, Edinbourg, UK, 21–24 August 2016; pp. 1084–1092. [Google Scholar]
- Javerschek, O.; Craig, J.; Xiao, A. CO2 as a Refrigerant—Start Right Away! Refrig. Sci. Technol. 2015, 2302–2312. [Google Scholar] [CrossRef]
- Chesi, A.; Esposito, F.; Ferrara, G.; Ferrari, L. Experimental Analysis of R744 Parallel Compression Cycle. Appl. Energy 2014, 135, 274–285. [Google Scholar] [CrossRef]
- Finckh, O.; Schrey, R.; Wozny, M. Energy and Efficiency Comparison between Standardized HFC and CO2 Transcritical Systems for Supermarket Applications. In Proceedings of the 23rd IIR International Congress of Refrigeration, Prague, Czech Republic, 21–26 August 2011. [Google Scholar]
- Hafner, A.; Försterling, S.; Banasiak, K. Multi-Ejector Concept for R-744 Supermarket Refrigeration. Int. J. Refrig. 2014, 43, 1–13. [Google Scholar] [CrossRef]
- Hafner, A.; Poppi, S.; Nekså, P.; Minetto, S.; Eikevik, T.M. Development of Commercial Refrigeration Systems with Heat Recovery for Supermarket Building. In Proceedings of the 10th IIR Gustav Lorentzen Conference on Natural Refrigerants, Delft, The Netherlands, 25–27 June 2012. [Google Scholar]
- Gullo, P.; Hafner, A.; Banasiak, K. Transcritical R744 Refrigeration Systems for Supermarket Applications: Current Status and Future Perspectives. Int. J. Refrig. 2018, 93, 269–310. [Google Scholar] [CrossRef]
- Gullo, P.; Hafner, A.; Banasiak, K.; Minetto, S.; Kriezi, E.E. Multi-Ejector Concept: A Comprehensive Review on Its Latest Technological Developments. Energies 2019, 12, 406. [Google Scholar] [CrossRef]
- Sun, Z.; Wang, Q.; Dai, B.; Wang, M.; Xie, Z. Options of Low Global Warming Potential Refrigerant Group for a Three-Stage Cascade Refrigeration System. Int. J. Refrig. 2019, 100, 471–483. [Google Scholar] [CrossRef]
- Purohit, N.; Sharma, V.; Sawalha, S.; Fricke, B.; Llopis, R.; Dasgupta, M.S. Integrated Supermarket Refrigeration for Very High Ambient Temperature. Energy 2018, 165, 572–590. [Google Scholar] [CrossRef]
- Saini, S.K.; Dasgupta, M.S.; Widell, K.N.; Bhattacharyya, S. Comparative Analysis of a Few Novel Multi-Evaporator CO2-NH3 Cascade Refrigeration System for Seafood Processing & Storage. Int. J. Refrig. 2021, 131, 817–825. [Google Scholar] [CrossRef]
- Zhang, Y.; He, Y.; Wang, Y.; Wu, X.; Jia, M.; Gong, Y. Experimental Investigation of the Performance of an R1270/CO2 Cascade Refrigerant System. Int. J. Refrig. 2020, 114, 175–180. [Google Scholar] [CrossRef]
- Sharma, V.; Fricke, B.; Bansal, P. Comparative Analysis of Various CO2 Configurations in Supermarket Refrigeration Systems. Int. J. Refrig. 2014, 46, 86–99. [Google Scholar] [CrossRef]
- Tsamos, K.M.; Amaris, C.; Mylona, Z.; Tassou, S. Analysis of Typical Booster Configuration, Parallel-Compressor Booster Configuration and R717/R744 Cascade Refrigeration System for Food Retail Applications. Part 2: Energy Performance in Various Climate Conditions. Energy Procedia 2019, 161, 268–274. [Google Scholar] [CrossRef]
- Llopis, R.; Nebot-Andrés, L.; Sánchez, D.; Catalán-Gil, J.; Cabello, R. Subcooling Methods for CO2 Refrigeration Cycles: A Review. Int. J. Refrig. 2018, 93, 85–107. [Google Scholar] [CrossRef]
- Cortella, G.; Coppola, M.A.; D’Agaro, P. Sizing and Control Rules of Dedicated Mechanical Subcooler in Transcritical CO2 Booster Systems for Commercial Refrigeration. Appl. Therm. Eng. 2021, 193, 116953. [Google Scholar] [CrossRef]
- Purohit, N.; Gullo, P.; Dasgupta, M.S. Comparative Assessment of Low-GWP Based Refrigerating Plants Operating in Hot Climates. Energy Procedia 2017, 109, 138–145. [Google Scholar] [CrossRef]
- Gullo, P.; Elmegaard, B.; Cortella, G. Energy and Environmental Performance Assessment of R744 Booster Supermarket Refrigeration Systems Operating in Warm Climates. Int. J. Refrig. 2016, 64, 61–79. [Google Scholar] [CrossRef]
- Gullo, P. Advanced Thermodynamic Analysis of a Transcritical R744 Booster Refrigerating Unit with Dedicated Mechanical Subcooling. Energies 2018, 11, 3058. [Google Scholar] [CrossRef]
- Drojetzki, L.; Porowski, M. The Problem of Selecting an Energy-Optimal Cooling System Using Natural Refrigerants in a Supermarket Application in a Humid Continental and Mediterranean Climate Conditions. Int. J. Refrig. 2022, 136, 184–208. [Google Scholar] [CrossRef]
- ASHRAE. 2018 ASHRAE Handbook: Refrigeration; ASHRAE: Atlanta, GA, USA, 2018; ISBN 9781939200983. [Google Scholar]
- Gaziński, B.; Krzyżaniak, G. Przechowalnictwo Żywności; Wydanie 2; Systherm D. Gazińska sp. j.: Poznań, Poland, 2013; ISBN 978-83-61265-76-4. [Google Scholar]
- Beck, H.E.; Zimmermann, N.E.; McVicar, T.R.; Vergopolan, N.; Berg, A.; Wood, E.F. Present and Future Köppen-Geiger Climate Classification Maps at 1-Km Resolution. Sci. Data 2018, 5, 1–12. [Google Scholar] [CrossRef]
- National Solar Radiation Database. Available online: https://nsrdb.nrel.gov/about/tmy.html (accessed on 1 July 2022).
- Danfoss Coolselector2. Available online: https://www.danfoss.com/en-gb/service-and-support/downloads/dcs/coolselector-2/ (accessed on 11 April 2023).
- Pardiñas, Á.; Jokiel, M.; Schlemminger, C.; Selvnes, H.; Hafner, A. Modeling of a CO2-Based Integrated Refrigeration System for Supermarkets. Energies 2021, 14, 6926. [Google Scholar] [CrossRef]
- Danfoss High Pressure Lift Ejector and Liquid Ejector Systems 2020, 28. Available online: https://assets.danfoss.com/documents/150968/AB351943880096en-000101.pdf (accessed on 11 April 2023).
- Minetto, S.; Brignoli, R.; Zilio, C.; Marinetti, S. Experimental Analysis of a New Method for Overfeeding Multiple Evaporators in Refrigeration Systems. Int. J. Refrig. 2014, 38, 1–9. [Google Scholar] [CrossRef]
- Hafner, A.; Banasiak, K. Full Scale Supermarket Laboratory R744 Ejector Supported & AC Integrated Parallel Compression Unit. In Proceedings of the 12th IIR Gustav Lorentzen Conference on Natural Refrigerants, Édimbourg, UK, 21–24 August 2016; pp. 949–956. [Google Scholar]
- Gullo, P.; Hafner, A.; Cortella, G. Multi-Ejector R744 Booster Refrigerating Plant and Air Conditioning System Integration—A Theoretical Evaluation of Energy Benefits for Supermarket Applications. Int. J. Refrig. 2017, 75, 164–176. [Google Scholar] [CrossRef]
- Bitzer GMBH Bitzer Selection Software. Available online: https://www.bitzer.de/websoftware/ (accessed on 11 April 2023).
- Dorin S.p.A. Refrigeration Compressor Types Software. Available online: https://www.dorin.com/en/Software (accessed on 11 April 2023).
- Poznan University of Life Sciences Metheorological Station Marcelin. Available online: http://woak.up.poznan.pl/pl/pracownik/stacja-meteo-na-marcelinie (accessed on 11 April 2023).












| City | Köppen–Geiger Climate Class | DBT | Lh (DBT > 22.5 °C) | Lh (DBT > 26.5 °C) | ||
|---|---|---|---|---|---|---|
| MIN | AVG | MAX | ||||
| °C | °C | °C | h/a | h/a | ||
| Irkutsk | Dfc | −36.9 | 0.2 | 31.5 | 326 | 73 |
| Riga | Dfb | −21.5 | 6.0 | 29.3 | 259 | 35 |
| Copenhagen | Cfb | −13.8 | 8.0 | 27.7 | 155 | 6 |
| Poznan | Dfa | −15.6 | 8.3 | 35.2 | 420 | 104 |
| London | Cfb | −3.3 | 10.8 | 28.9 | 205 | 28 |
| Ankara | Csa | −13.7 | 11.7 | 36.4 | 1395 | 655 |
| Madrid | BSk | −5.9 | 13.9 | 36.8 | 1527 | 758 |
| Rome | Csa | −2.8 | 15.5 | 33.0 | 1622 | 598 |
| Sao Paulo | Cfa | 5.1 | 19.2 | 32.5 | 2205 | 483 |
| Cairo | BWh | 2.7 | 21.3 | 39.2 | 3833 | 2143 |
| Singapore | Af | 20.8 | 26.6 | 33.8 | 8399 | 4540 |
| Bhubaneswar | Aw | 11.4 | 27.3 | 42.2 | 7450 | 5346 |
Disclaimer/Publisher’s Note: The statements, opinions and data contained in all publications are solely those of the individual author(s) and contributor(s) and not of MDPI and/or the editor(s). MDPI and/or the editor(s) disclaim responsibility for any injury to people or property resulting from any ideas, methods, instructions or products referred to in the content. |
© 2023 by the authors. Licensee MDPI, Basel, Switzerland. This article is an open access article distributed under the terms and conditions of the Creative Commons Attribution (CC BY) license (https://creativecommons.org/licenses/by/4.0/).
Share and Cite
Drojetzki, L.; Porowski, M. Outdoor Climate as a Decision Variable in the Selection of an Energy-Optimal Refrigeration System Based on Natural Refrigerants for a Supermarket. Energies 2023, 16, 3375. https://doi.org/10.3390/en16083375
Drojetzki L, Porowski M. Outdoor Climate as a Decision Variable in the Selection of an Energy-Optimal Refrigeration System Based on Natural Refrigerants for a Supermarket. Energies. 2023; 16(8):3375. https://doi.org/10.3390/en16083375
Chicago/Turabian StyleDrojetzki, Lawrence, and Mieczyslaw Porowski. 2023. "Outdoor Climate as a Decision Variable in the Selection of an Energy-Optimal Refrigeration System Based on Natural Refrigerants for a Supermarket" Energies 16, no. 8: 3375. https://doi.org/10.3390/en16083375
APA StyleDrojetzki, L., & Porowski, M. (2023). Outdoor Climate as a Decision Variable in the Selection of an Energy-Optimal Refrigeration System Based on Natural Refrigerants for a Supermarket. Energies, 16(8), 3375. https://doi.org/10.3390/en16083375

