Abstract
This paper presents the conceptual design of a technological solution for the efficient conversion of food waste into heat and power. The distribution and composition of food loss and waste at different stages of the food supply chain in Slovenia and their potential for biogas production were determined. It was found that more than 50% of food waste comes from households. Therefore, a small plant was designed to convert food waste into biogas, which was innovatively coupled with a combined heat and power (CHP) unit and a heat pump. This doubles the amount of heat generated compared to conventional cogeneration. Based on the capacity of a micro commercial CHP unit, 3330 households (about 8000 residents) would supply food waste. The heat generated could replace 5% of the natural gas used for domestic water heating. The payback period would be 7.2 years at a heat price of about 80 EUR/MWh, however, for municipalities with more than 40,000 inhabitants the payback period would be reduced to less than 3 years. The cost price of the heat generated by this system would be about 25 EUR/MWh, taking into account the government subsidy for the operation of the CHP unit.
1. Introduction
One of the biggest problems in terms of the sustainability of the food supply chain is the generation of food waste. From a social perspective, the main problem of food waste is that 10% of the world’s population still suffers from hunger [1]. In economic terms, food waste causes losses for all participants in the food supply chain. Food waste production is also harmful to the environment, as the production of food that is thrown away also releases greenhouse gas (GHG) emissions and uses fertilizers and pesticides that damage the environment in excessive quantities. GHG emissions are also released during the processing of food waste. For these reasons, it is necessary to make food waste prevention a priority. Ananda et al. (2023) conducted a study in which they quantified the impact of several food management practices on reducing household food waste [2].
In Slovenia, about 68 kg of food waste is generated per inhabitant, which is about half less than the average of the inhabitants of the European Union. Data on the distribution of food losses and waste by stages of the food chain are well-researched, but there is a lack of accurate data on the distribution of food waste by individual food types, which would need to be updated regularly [3,4]. This may be attributed to the fact that separating food waste is an inconvenient and time-consuming task, or it may require the participation of all residents who would have to weigh the food waste generated. Studies of food waste distribution by food type tend to be limited to a particular stage of the food chain, to a particular city or country, and in some cases to a particular group of people. Jörissen et al. (2015) studied food waste generation in the households of employees of research institutes in Ispra (Italy) and Karlsruhe (Germany). Using a questionnaire, they found that in both cities, fruit, bread, and vegetables were most commonly wasted in the scientists’ households [5]. A similar questionnaire survey was also conducted by Hermannusen et al. (2022) in two different areas of Kiel. Different neighborhoods were selected so that both residents of wealthier and poorer (low-income) settlements (suburbs) were included in the research. Research participants were also invited to participate in the second part of the research, in which participants weighted the amount of food waste generated in the household on a daily basis. The results regarding the most frequently discarded food were identical to the results of Jörissen et al. In this research, it was found that an average resident loses about 150 EUR per year due to the food they throw away [6]. The distribution of food losses by species in primary production in the Nordic countries was made by Hartikainen et al. (2018) [7]. The first study that subdivided food waste generated at each stage of the supply chain by type of food was conducted by Caldeira et al. (2019) [8].
Food waste that is generated and cannot be avoided must be processed. It is desirable to process them into by-products with higher added value, i.e., valorization of food waste. The possibility of obtaining such products from food waste, which occurs in the later stages of the food chain and constitutes most of the food waste, is very low. Therefore, food waste is mostly processed into energy or organic fertilizers. The most widely used technologies for processing food waste are anaerobic digestion, the products of which are biogas, which can be used to generate electricity and heat, and digestate, which can be used as fertilizer, and composting, the main product of which are organic residues, which can also be used as fertilizer [9]. In Slovenia, about 80% of all food waste is processed using these two technologies [3]. Torrefaction of food waste is emerging as a new food processing technology that can turn food waste into a solid fuel with high calorific value. This food waste treatment technology has not yet gained acceptance as only laboratory research has been conducted. Poudel et al. (2015) conducted a laboratory study on the torrefaction of food waste from a catering company in the Republic of Korea [10]. The distribution of food waste varies according to the stages of the food chain and the habits of the population. Therefore, the results of Poudel et al. should not be generalized to the European Union. An assessment of food waste torrefaction for Slovenia would be possible if the amount of food waste by type of food and its edibility were known. So far, studies on the torrefaction of tomato peels [11], left pork [12], left rice [12], left cabbage [12], inedible parts of fruits [12,13], stale bread [14], and vegetable waste from supermarkets have been conducted [15]. In particular, there is a lack of studies for other types of food of animal origin and the edible part of food waste of plant origin.
Biogas treatment is a better solution than composting food waste in cities because cities generate a large amount of food waste and composting a large amount of food waste would end up in landfills, causing odor problems [9], in addition, it is not suitable for processing moist food and generates little heat [16]. For both processing technologies, the problem from an environmental point of view is the release of CO2 emissions. In the production of biogas, CO2 can be captured in the future with carbon capture technology. Cordova et al. (2022) found that after CO2 is captured, only it can be converted to methane using power-to-gas technology, which yields 35% more biogas [17]. The disadvantage of CO2 methanation is the high cost of this process [18]. The GHG emissions that would be caused by the remaining digestate are about four times lower than the emissions from the total organic food waste [19]. Seruga et al. (2023) found that the use of biogas in CHP units reduced total GHG emissions from biowaste by 25.3% to 26.6% [20]. Biogas yield and methane content depend on food waste composition. Weinrich et al. (2018) presented different estimates of biogas production potential for individual nutrients. They found that most biogas can be produced from lipids and this biogas also has the highest methane content. Both parameters reach their lowest values for carbohydrates [21]. The calorific value of methane also depends on the methane content, which can vary between 16 MJ/m3 and 28 MJ/m3 [22].
In recent years, the use of biogas as a fuel has been explored, especially in CHP units, which are also one of the most common end users of biogas [16]. Food waste can also be used in a very small design to generate electricity and heat. Zhang et al. (2021) investigated the possibility of a small, decentralized plant producing biogas from 30 kg of food waste per day, which is then used to generate electricity and heat in a CHP unit. Schumüller et al. (2022) investigated the possibility of generating biogas and heat from organic waste generated on cruise ships. About 50% of this organic waste is food waste [23]. Bartolucci et al. (2022) modeled a mixed-integer linear programming model that optimized the design of a CHP system and a thermal and electrical energy storage system. The objective of the multi-objective optimization was to minimize the total cost and CO2 emissions. Biogas production through the anaerobic digestion of coffee beans was also included in the optimization model [24].
CHP units typically achieve total primary fuel efficiencies between 80% and 90%. To generate more heat, a CHP unit can be coupled with a heat pump. So far, some studies have been conducted on the combination of a CHP unit and a heat pump. Aste et al. (2020) presented a concept for a nearly energy-zero district in Milan’s urban area utilizing various renewable energy sources. A wood biomass CHP unit was combined with a groundwater heat pump and solar photovoltaic system [25]. Chen et al. (2020) performed a multi-criteria optimization to optimally integrated a geothermal heat pump into a natural gas-driven CHP system [26]. Zheng et al. (2022) presented a mathematical model for the optimization of the distributed dispatch of integrated electricity-heat systems with variable flow and various temperatures [27]. In 2020, Goričanec patented a process and device that can increase overall primary fuel efficiency by over 200% by preheating the CHP unit’s coolant, using a heat pump that uses a renewable, low-temperature heat source and using the electricity generated to drive the heat pump compressor [28].
Although the conversion of food waste to energy has been extensively studied, a literature search did not reveal any report on the integration of biogas production from food waste with a CHP unit coupled with a heat pump to increase heat production. The specificity of our approach is that the focus is on designing a highly efficient technology to convert a limited amount of renewable sources (food waste) available in a given area into heat for domestic use. At the same time, the negative impact of food waste on the environment is reduced.
The above-mentioned technology by Goričanec (2020) is implemented in this article, which shows the preliminary design of a localized biogas production system and heat generation from food waste. The original contribution is the innovative connection of the biogas plant with the CHP unit, whose electricity is used to drive the compressor of the heat pump. The water from the heating system is first fed to the auxiliary heat exchanger, which uses the released heat from the exhaust gasses of the CHP unit [29]. The heating water is then fed to the heat pump, whose condenser supplies it with additional heat. A heat pump is driven by CHP electricity and uses low-temperature heat from the environment (groundwater, geotechnical probe, air, etc.) [28]. With such a system, more than twice as much heat can be obtained from biogas than from an independent CHP unit or a hot water boiler.
2. Materials and Methods
In this study, data were first collected on the amount and composition of food waste in Slovenia at each stage of the food supply chain. Based on these data, the conceptual design of decentralized plants for the most efficient conversion of food waste into biogas and subsequent generation of heat and electricity was created. A CHP unit is used to generate electricity and heat by burning biogas. A CHP unit is innovatively upgraded with a heat pump to increase the heat flow rate, which is an effective technical solution for the rational use of food waste.
2.1. Analysis of Food Loss and Waste
In the first step of the research, an analysis of the mass flows of food loss and waste in Slovenia was carried out. The main objective was to estimate the amounts of food loss and waste in the individual stages of the food supply chain and to divide them according to the main types of food. This would allow biogas potential to be assessed for each stage of the food chain. In addition, the proportions of edible and non-edible food should be determined to assess the potential for their further utilization.
The following stages of the food supply chain were considered in the study:
- (a)
- primary production before and during harvest or slaughter,
- (b)
- production and processing after harvesting or slaughtering,
- (c)
- distribution and retail,
- (d)
- consumption (households and food services).
This study focused specifically on the generation of food loss and waste, beginning with the primary production of crops after harvest, animals after slaughter, and milk and eggs derived from animals. Losses in primary production before and during harvest/slaughter are only roughly estimated and not analyzed further because they are very uncertain. They occur, for example, due to adverse weather conditions, diseases, insects, fluctuating market prices, labor shortages, etc.
The study analyzed supply chains for food and food products of plant and animal origin. The following types of food were considered:
- (a)
- food of plant origin: wheat, corn, barley, potatoes, vegetables, fruit, wine,
- (b)
- food of animal origin: beef, pork, poultry, lamb, dairy products, eggs.
The reason why the above-mentioned food species were included in the study is that 90% of food loss and waste in the post-harvest/slaughter stages comes from these types, which amounts to about 125 kt/y in Slovenia. The remaining 10% comes from the production of fish, sugar beets, and oil crops, which were not included in the study.
The work of Caldeira et al. was used as the basis for the approximate breakdown of food loss and waste by individual stages of the food supply chain and food types, as no precise data are available for Slovenia. Caldeira et al. developed the breakdown of food waste for the European Union [8]. Assuming that a similar distribution would apply to Slovenia, the fractions from the article were applied to the data collected on food loss and waste, and on food produced and consumed in Slovenia. In this way, distribution of food loss and waste in Slovenia by stages of the food chain and by type of food was derived.
2.2. Conceptual Development of a Technological Solution for the Use of Food Waste for Heat Production
Using the data on the quantities and composition of food loss and waste, the next goal is to conceptually develop a facility for the efficient use of food waste. Currently, about half of the food loss and waste generated in Slovenia is converted into biogas through the process of anaerobic digestion, and the biogas is used as fuel for heat production. In our previous work, it was estimated that 431 TJ of energy could potentially be obtained by processing all food loss and waste generated in Slovenia into biogas. This would cover about 1% of the energy demand of all Slovenian households [30].
However, despite the expected economies of scale, centralized waste processing is not an appropriate solution because large quantities of biodegradable material are not suitable for transportation over long distances. Therefore, the development of a technological solution in this paper is based on the production of biogas from food waste in smaller, decentralized units [31]. The proposed system is based on the basic production of biogas from food waste, upgraded with innovative patented technology to increase the efficiency of heat production. This additional part consists of a combined CHP unit and the heat pump, which are interconnected to maximize the amount of heat transferred.
2.2.1. Biogas Production
Biogas is produced by anaerobic digestion in an anaerobic digester (Figure 1). Inorganic parts of food, such as bones and eggshells, are not suitable for the anaerobic digestion process and must be removed in a mechanical separator prior to the process. The sorted food waste is then fed into a homogenizer where it is crushed and mixed and then pumped into an anaerobic digester where anaerobic digestion takes place.
Figure 1.
Scheme of the biogas production plant.
The produced biogas exits at the top of the anaerobic digester and is sent to the desulfurization unit where moisture and H2S are removed. The purified biogas is fed into the storage tank and then into the CHP unit engine, where it is used as fuel for the combined production of electricity and heat (Figure 1).
The potential for biogas production from food waste and methane content were estimated based on the content of nutrients (carbohydrates, proteins, and fats) in each type of food waste [21].
2.2.2. Innovative Coupling of CHP Unit and Heat Pump
To increase heat recovery from food waste, a patented innovative technical solution has been added to the basic process scheme to increase heat generation efficiency [28,29]. This technology combines a CHP unit and a heat pump through a special heat transfer system without heat storage. In our previous research, it was found that only a small portion of household energy needs can be met by biogas produced from food loss and waste [30]. Consequently, the heat generated would be consumed immediately throughout the year, e.g., for heating sanitary water, so there is no need to store it. The schematic of the patented innovative technical solution is shown in Figure 2. The left side shows the CHP unit and the right side the heat pump, connected by the heat transfer system.
Figure 2.
Scheme of a patented innovative technical solution for increasing the efficiency of the cogeneration power plant.
- (a)
- Combined Heat and Power (CHP) unit
The CHP unit is a standard micro-CHP unit that is commercially available on the market. An internal combustion engine is powered by biogas produced from food waste collected from households. The basic characteristics of this unit are high efficiency, compactness, long life of oil filling, and maintenance interval. Specific technical data relevant to the case study are listed in Table 1 [32]. The biogas consumption of the CHP unit is 24.1 kW. The nominal electric output is 6.5 kW and the maximum thermal output is 16.0 kW. The electricity generated during cogeneration is used to drive the heat pump compressor.
Table 1.
Technical data of CHP unit [32].
- (b) Heat pump
The heat pump included in the system is selected so that the power required to operate the heat pump compressor is equal to the nominal electrical output of the CHP unit [28]. The refrigerant chosen for the heat pump is R1234ze(E), which is representative of the fourth generation of refrigerants. It is characterized by its harmlessness to the ozone layer and low potential for global warming [33]. The temperature of the water entering the heat pump condenser was set at 35 °C, and the temperature of the water leaving the condenser was set at 50 °C. Operating variables such as the flow rate of refrigerant through the heat pump, the flow rate of water through the condenser, and the heat flow rate exchanged between the refrigerant and water in the condenser were determined by simulations in the Aspen Plus program.
The coefficient of performance (COP) of the heat pump was calculated with Equation (1).
where Qcond stands for the heat flow rate (kW) at the condenser of the heat pump and Wcomp for the required work of the compressor (kW).
2.2.3. Operation of the Proposed Technological Solution for Heat Production from Waste Food
The medium used for heat transfer through the system in Figure 2 is water. It circulates in a closed loop and absorbs heat from different substances at three points: (a) from the exhaust gasses of the biogas combustion, (b) in the condenser of the heat pump, and (c) from the cooling fluid in the cooling system of the CHP engine.
The heat from the exhaust gasses produced during biogas combustion in the CHP engine is first used in a heat exchanger 2 (HE2) where it serves as a low-temperature heat source for the water stream pumped from the heat consumers.
The water is then sent to the condenser of the heat pump, where it absorbs heat from the condensing refrigerant circulating through the heat pump. At valve 1, the water is divided into two streams, one to the CHP unit and the other to the bypass, because the flow rate through the CHP unit must be controlled so that it reaches the highest possible temperature.
The stream of water flowing through the CHP unit absorbs the heat from the fluid that cools the internal combustion engine. The flow of water is then directed to heat exchanger 1 (HE1), which is part of the engine’s exhaust system. In this heat exchanger, the water receives high-temperature heat from the exhaust gasses. The stream then leaves the cogeneration plant and mixes with the bypass stream in valve 2. The combined heated stream is then transferred to the heat consumers, providing them with the heat needed to partially heat the sanitary water.
It should be mentioned that the exhaust gasses passing through HE1 emit high-temperature heat into the stream of water and cools down to a temperature of about 120 °C. It is then further cooled in HE2, where the temperature drops to as low a temperature as possible. However, the temperature of the exhaust gasses leaving HE2 must be higher than its condensation temperature [29].
The minimum heating power of HE2 is 2.4 kW. It is achieved when the heat output of the CHP unit is at maximum. If the heat output of the CHP unit is not at its maximum, the difference between the maximum and the actual heat output accumulates in the exhaust gasses. As a result, more heat is transferred from the exhaust gasses to the water in HE2.
The final temperature of the water is calculated using Equation (2).
where Tdw is the final temperature of the water (°C), qm,dw is the flow of water through the system (kg/h), TCHP is the temperature of water at the outlet of the CHP unit (°C), qm,CHP is the flow of water through the CHP unit (kg/h), Tbypass is the temperature of water bypassing the CHP unit (°C), and qm,bypass is the flow of water past the CHP unit (kg/h).
2.3. Economic Assessment
Until recently, the economics of the decentralized food waste recovery system would likely have been economically unfavorable due to the relatively low prices and easy availability of fossil fuels in the past. However, the heat price for heating sanitary water in the city of Maribor has increased from 62.50 EUR/MWh to 150.00 EUR/MWh in the last three years. The average value of the heating price in this period was 80.26 EUR/MWh. Since most of the natural gas currently used to produce hot sanitary water comes from abroad, the price of heat has become unstable due to the political situation and is expected to increase in the future. It is therefore expected that decentralized local systems for collecting food waste and converting it into heat could improve the economic potential.
In this work, the preliminary economic evaluation of the proposed technical solution includes the following estimates:
- (a)
- Capital costs for a system involving a small biogas plant, a CHP unit, and a heat pump, plus an additional heat exchanger HE2.
- (b)
- Operating costs are estimated at 14% of capital costs and include maintenance, insurance, and depreciation costs. Operating costs are reduced by the amount of subsidies that can be obtained in Slovenia for CHP. It is determined at 155.40 EUR per MWh of electricity generated for micro-CHP plants with a nominal electric capacity of less than 50 kW and 82.42 EUR per MWh for small CHP plants with a nominal electric capacity of less than 1 MW. The micro-CHP unit should be replaced by a small CHP unit if the number of inhabitants included in the system exceeds 62,000.
- (c)
- Savings to customers are calculated as the difference between the current cost of thermal energy generated by natural gas for heating sanitary water and the operating cost of the proposed system reduced by the operating subsidy.
- (d)
- The payback period is calculated as the ratio between capital cost and savings.
2.4. Case Study Description
The basic case study was conducted to design a small system that can be operated with a commercial CHP unit with the characteristics listed in Table 1. It was calculated that the CHP unit requires a biogas throughput of 109 m3/day at a power of 24.1 kW, which requires 740 kg of food waste per day. According to our analysis in Section 2.1, about 3330 households or about 8000 residents would supply this amount. It is assumed that a community already has an established infrastructure for food waste collection, transportation to a common site, and a hot water supply system, so no additional costs would be incurred in this regard.
For this case, an economic analysis was carried out, calculating the payback period of the capital cost of the proposed solution compared to the savings based on the average price of heat from natural gas in the last three years, which is 80 EUR/MWh. It was also studied how the scale-up of the plant to a larger number of inhabitants collecting food waste would affect the economic performance.
Since the price of heat from natural gas has increased recently, a sensitivity analysis of the economic indicator was also performed in relation to the price of heat obtained from natural gas.
3. Results and Discussion
This section first presents the results of the analysis of food loss and waste in Slovenia, followed by the design of the plant for efficient energy recovery from household food waste.
3.1. Results of Food Loss and Waste Analysis
Between 2014 and 2019, Slovenia produced approximately 606 kt/y of food of plant origin and 797 kt/y of food of animal origin for human consumption [34]. Considering the types of food waste listed in Section 2.1, the total amount of food waste was 125 kt/y [35], of which 90 kt/y was of plant origin and 35 kt/y of animal origin [30].
3.1.1. Supply Chain of Food of Plant Origin
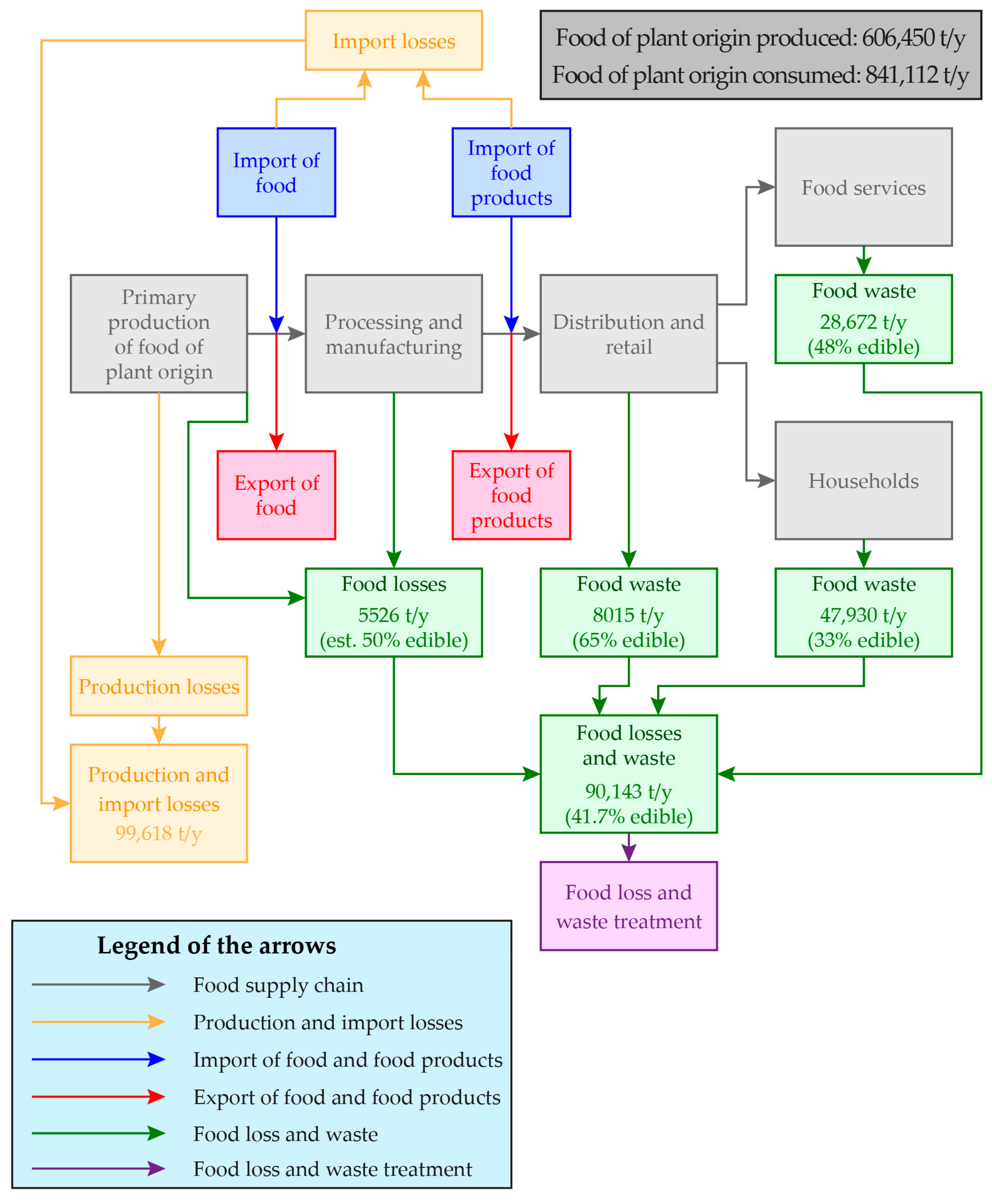
Figure 3 shows the supply chain for plant foods, with the sources and quantities of food lost and wasted in the postharvest stages marked in the green boxes. Food loss and waste is about 90 kt/y which is 15% of all plant foods produced. The last stage of the food chain, i.e., food consumption, contributes the largest share with 77 kt/y or 85%. Households are in the first place here with a share of 53%, but food services also contribute significantly with 32%. The other stages of the food chain (processing and distribution and retail) contribute only 15% of food loss and waste. This suggests that these two stages are well optimized, and that food loss and waste reduction activities should focus primarily on the last stage of the food supply chain.
Figure 3.
The supply chain for food of plant origin [30,34].
Figure 3 also shows the estimated proportions of edible food at all stages. Overall, it is estimated that of the 90 kt/y of all food loss and waste, about 42% or 38 kt/y is still edible. A particularly high proportion of edible food is wasted at the distribution and retail stages.
It is also worth noting that the estimated amount of plant food lost in primary production before and during harvest is about 100 kt/y, but this part of the losses was not captured in further research. It is shown on the far left in Figure 3. These crops either remain in the fields unharvested or are not harvested at the right time using the right harvesting method, or do not leave the farms for economic reasons.
3.1.2. Supply Chain of Food of Animal Origin
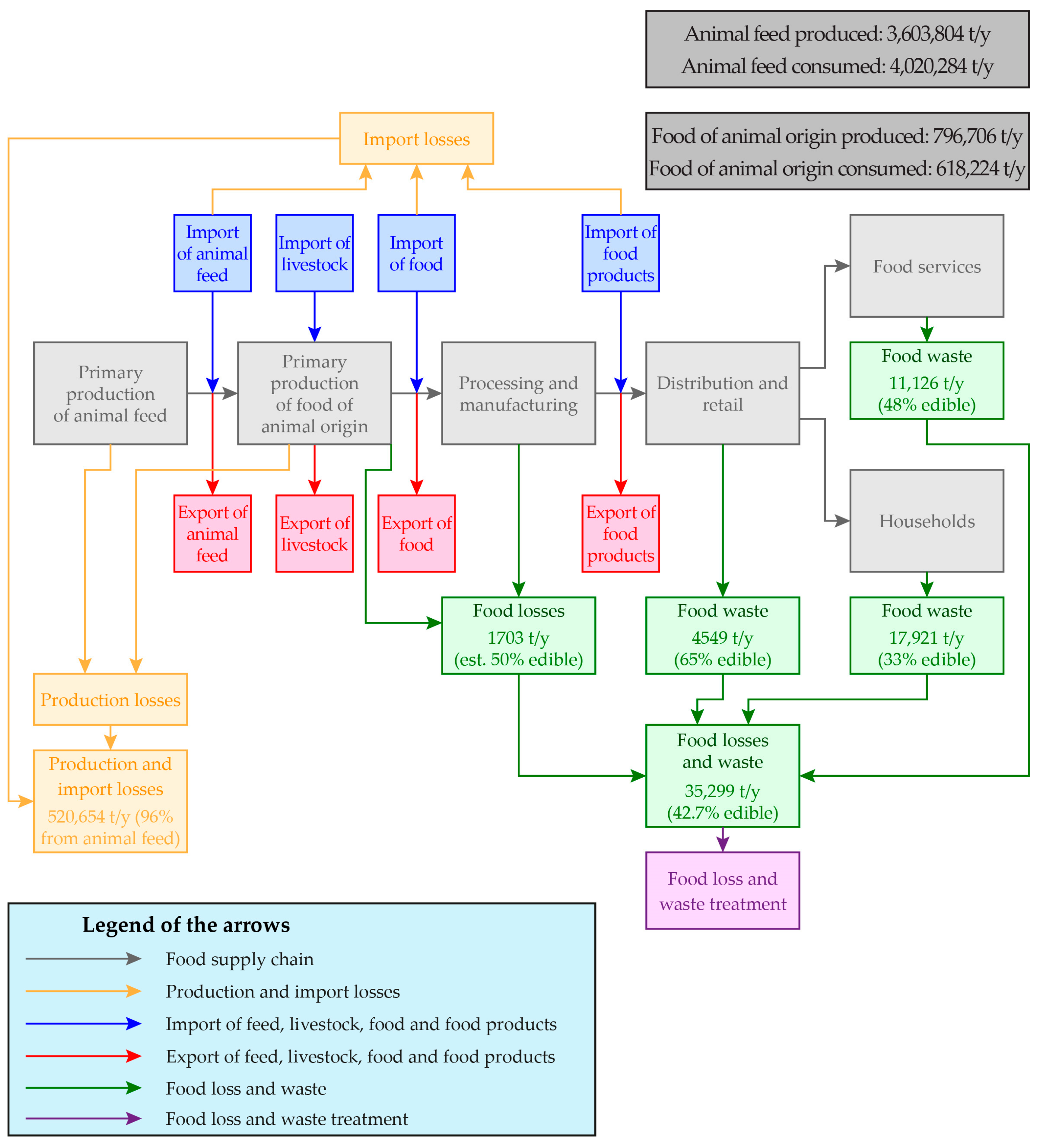
The average total amount of food of animal origin produced in Slovenia is 797 kt/y, of which only 5% or 35 kt/y is lost and wasted (Figure 4). It is estimated that almost 43% of this waste is still edible food. The amount of plant feed used to produce 797 kt/y of food of animal origin is about 3600 kt/y, indicating that the conversion efficiency of plant feed into a food of animal origin is only about 22%.
Figure 4.
The supply chain for food of animal origin [30,34].
Even in this chain, by far the largest share of food loss and waste occurs in households (51%) and food services (31%). Losses in the primary production of livestock and meat products are relatively low, indicating that the meat production and processing sector is well optimized.
Similar to the food of plant origin, losses from primary production of animal feed (far left in Figure 4) were only roughly estimated at 520 kt/y and were not analyzed in more detail in further research because they are mainly unharvested grass and green fodder left in the fields.
3.1.3. Distribution of Food Loss and Waste
Determination of the amounts of food waste at each stage of the plant and animal food chains was followed by an assessment of the composition of food loss and waste at each stage, according to the most typical types of food listed in Section 2.1. In the absence of precise measurement data, the data of Caldeira et al. for European conditions were used as a basis and transferred to the Slovenian situation, assuming that the dietary habits and nutritional standards of the Slovenian population are similar to the EU average [8].
The results are summarized in Table 2 and show that wheat, potatoes, and vegetables, and the products made from them, account for the largest share of food loss and waste. As noted in previous sections, most waste comes from consumption in households, restaurants, and other food services, while primary production, distribution, and retail are smaller sources of food loss and waste.
Table 2.
Distribution of food losses and waste by type of food and stages of the supply chain (linked to a total amount of 125 kt).
It is interesting to note that the estimated values in Table 2, when summed to the totals in the last row, show good agreement with data from the Statistical Office of the Republic of Slovenia, according to which 7% of losses occur in food production, 11% in distribution and retail, 32% in restaurants, and 52% in households [35].
3.2. Conceptual Design of the Innovative Technical Solution for Utilization of Food Waste
After determining the quantities and composition of food waste, in our previous work [30] the overall potential for converting food waste in Slovenia into biogas and biochar was evaluated. In this work, a preliminary design of a small, decentralized plant for the conversion of food waste into heat and power based on a commercial CHP unit described in Section 2.2 was carried out.
The intention was that some of the heat needed to heat domestic water for households would come from their food waste. For the selected CHP unit, it was calculated that 8025 inhabitants of Slovenia need to be included in the food waste collection system, which, given the average size of Slovenian households, corresponds to 3330 households, in order to generate enough biogas to operate the unit. This figure was calculated as follows: Taking into account that 52.5% of food waste is generated in households and the population in Slovenia is about 2 million, the amount of food waste generated in households is 31.9 kg/y per inhabitant. Considering the nutrient content (proteins, fats, and carbohydrates) and using data from Weinrich et al., the potential for biogas production from this amount of food waste is 4.7 m3/y and its calorific value is 19.14 MJ/m3 [21]. This means that an average of 4.7∙19.14 = 89.7 MJ/y could be obtained from the food waste of each inhabitant in households.
To provide a fuel input of 24.1 kW for the CHP unit with an annual operating time of 8300 h, 720,100 MJ/y or 2081 MJ/day of energy is required. The daily flow of biogas is thus 109 m3/day (2081/19.14). The energy in the amount of 720,100 MJ/y could be generated from the food waste of 8025 inhabitants (720,100/89.7). The average household size in Slovenia is 2.4 inhabitants, which corresponds to 3330 households.
The calculations were performed for the maximum heat output of the CHP unit, obtained from the technical data of the unit. The heat output of the HE2 was estimated at 2.4 kW. The heat output of the heat pump was obtained with the simulation of heat pump operation in Aspen Plus.
3.2.1. Simulation of Heat Pump Operation
The simulation was set to use all the electricity generated by the CHP unit to drive the heat pump compressor. The simulation determined the following important operating variables:
- (a)
- the flow rate of the refrigerant through the heat pump,
- (b)
- the flow rate of the water that serves as the medium for heat transfer through the system,
- (c)
- the heat flow rate exchanged between the refrigerant and the water in the condenser.
Based on the simulation, the COP value of the heat pump was calculated. The variables determined by the simulation are shown in Table 3.
Table 3.
Values of variables obtained with simulation in Aspen Plus.
3.2.2. Total Heat Output of the System
The total heat output of the system with the innovative technical solution is 46.9 kW, from which circulating water absorbs 28.5 kW from the heat pump condenser, 16.0 kW from the CHP engine cooling system, and 2.4 kW from the heat exchanger HE2 (Figure 5).
Figure 5.
Distribution of the heat output of the system.
3.2.3. Supplied Heat and Temperature Used for Heating Sanitary Water
The system with a total heat output of 46.9 kW, would generate 420 MJ/y of heat per household, assuming 8300 h of operation per year. The annual consumption for heating sanitary water is 8684 MJ per household. This means that by processing food waste into biogas in combination with an innovative technical solution to increase the efficiency of the CHP unit, 4.84% of the demand for heating sanitary water could be covered.
The next important information to determine is the supply temperature of the hot water. If the output temperature of the water leaving the heat pump is set to 50 °C, 686 kg/h (45%) of water should flow through the CHP unit, where it is heated to 70 °C. 826 kg/h (55%) of water at a temperature of 50 °C would bypass the CHP unit. At valve 2, both flows are mixed so that the final temperature of the water is 59.1 °C. This water provides 4.84% of the heat needed to heat sanitary water. The remaining heat should be provided by natural gas, which also ensures that the final temperature of the delivered sanitary water is maintained above 55 °C to prevent the development of Legionella [36].
Figure 6 shows the values of the mass or volume flow rates of water, biogas, and food waste, as well as the temperatures of the water flow.
Figure 6.
Mass/volume flow rates and temperatures of the innovative design solution.
3.3. Economic Potential Evaluation
Once the basic operating characteristics of the facility to convert food waste to biogas and generate heat and electricity are established, an assessment of the economic potential can be made.
3.3.1. Basic Case Study
The capital cost for a small biogas plant that would process the food waste of 3330 households (about 8000 citizens) is set at 110,000 EUR, according to Velásquez Piñas et al., 2019 [37].
The capital cost for a single innovative patented system to increase the efficiency of the CHP unit is estimated by local manufacturers at 42,000 EUR. Of this amount, 28,000 EUR is for the CHP unit, 13,000 EUR for the heat pump, and 1000 EUR for the additional heat exchanger HE2. The operating costs of this patented system are estimated at 3000 EUR/y per unit and include the cost of changing the oil in the CHP engine and maintenance costs. Table 4 shows the capital and operating cost estimates.
Table 4.
Capital and operating cost estimates.
The calculations were performed for the reference price of 80 EUR/kWh for heat generated from natural gas. The heat generated by using natural gas would cost 31,200 EUR/y, while the operating costs of the proposed system using biogas from food waste would be 18,400 EUR/y as shown in Table 4. This means that the savings amount to 12,800 EUR/y. In addition, an operating subsidy of 8400 EUR/y can be obtained for the operation of this CHP unit. The total annual savings are therefore 21,200 EUR/y, and the payback period of the investment is moderate at 7.2 years. The cost price of heat generated from food waste is 47.30 EUR/MWh without subsidy and 25.74 EUR/MWh with the subsidy for CHP operation.
3.3.2. Sensitivity Analysis
The calculation was repeated for a scaled-up facility processing food waste for more residents. When the number of inhabitants increases, the amount of waste collected increases proportionally. The size of the plant and the heat generated also increase, so that the amount of heat distributed per inhabitant remains unchanged. It is assumed that as the size of the plant increases, the operating costs increase proportionally, while the capital costs increase according to the sixth-tenths factor rule. Figure 7 shows that the payback period decreases to about 3 years as the size of the plant increases up to a population of 40,000 and then gradually approaches two years.
Figure 7.
The payback period for the system with a different number of inhabitants.
Since the price of natural gas-based heat was above 120 EUR/MWh in some Slovenian cities in January 2023, the sensitivity analysis was performed by varying this price (Figure 8). Even for very small plants serving less than 10,000 inhabitants, the payback period is still favorable and is less than 5 years at a natural gas heat price above 120 EUR/MWh, while for plants with more than 55,000 inhabitants, the payback period is less than 2 years.
Figure 8.
The payback period for different prices of heat from natural gas.
Figure 9 shows the variation in the cost price of heat generated from food waste as a function of the number of residents connected to the food waste collection system. When the population exceeds 62,000, a micro-CHP unit must be replaced by a small one, while the operating subsidy is reduced, as mentioned in Section 2.3. Therefore, a gradual increase can be seen on the curve showing the cost price considering the subsidy.
Figure 9.
The cost price of heat produced from food waste.
It should be mentioned that a larger plant for more residents would also be advantageous because it could be located in a remote location where infrastructure for waste separation and processing, heat generation, and hot water distribution is usually already in place. The facilities for smaller communities, on the other hand, would be located closer to residents’ homes and would very likely be less well-received due to the NIMBY (Not in My Backyard) effect.
4. Conclusions
Food loss and waste in Slovenia were analyzed for each stage of the food supply chain. At the post-harvest and post-slaughter stages, a total of 125 kt/y of food loss and waste is generated, of which 90 kt/y is of plant origin and 35 kt/y is of animal origin; about 42% is edible. Almost 85% of food waste is generated by households and food services. Within each part of the food supply chain, the composition of food loss and waste was assessed and further divided into edible and non-edible. Based on these data, the total potential of food waste for biogas production in Slovenia was estimated at 431 TJ, which would be sufficient to meet the energy needs of about 8000 households.
Since centralized treatment of all available food loss and waste is not a suitable option, a plant for the local production of biogas and its conversion into heat and power was designed. It uses a micro commercial CHP unit with a fuel input of 24.1 kW, fueled by biogas from the food waste of about 3330 households. The CHP unit is connected to the heat pump through a patented heat transfer system that allows for twice the heat production compared to a traditional CHP unit. The compressor of the heat pump is driven by the electricity generated in the CHP unit. It was calculated that the heat generated would meet 4.84% of the sanitary water heating needs of the households in the system. At the price of thermal energy from natural gas, which has averaged 80 EUR/MWh over the last three years, the investment in a local food waste-to-energy plant would pay out in 7.2 years. Since the price has even risen to 150 EUR/MWh in recent months, the payback period would be less than 3 years. The cost price of the heat generated from food waste is estimated at about 25 EUR/MWh, taking into account a subsidy for the operation of the CHP plant.
The scale-up of the system to a medium-sized city with up to 100,000 inhabitants and 40,000 households was also examined. There, the payback period is already less than 3 years at the current average price for heat from natural gas and would even drop to 1 year if the price continues to rise.
The analysis shows that the food waste that cannot be treated through valorization should be used to generate heat and electricity instead of composting it, as this reduces the consumption of fossil energy and thus the environmental impact.
Although the energy potential of food waste is relatively modest compared to more massive energy sources, the lack of these resources in the future will motivate society even more to use any available renewable energy potential.
Author Contributions
J.D.: Conceptualization, formal analysis, investigation, data curation, writing—original draft preparation, visualization, D.U.: Conceptualization, validation, writing—review and editing, supervision, D.G.: Conceptualization, methodology, validation, software, writing—review and editing, supervision, Z.K.: Software, resources, funding acquisitions, Z.N.P.: Formal analysis, software, investigation, resources, writing—original draft preparation, writing—review and editing, visualization, supervision, project administration, funding acquisition. All authors have read and agreed to the published version of the manuscript.
Funding
Research was funded by ARRS (Slovenian Research Agency) and Ministry of Agriculture, Forestry and Food research project V2-2009, and by ARRS research and infrastructure programs P2-0414 and P2-0046.
Data Availability Statement
All the data used in this study are available in the text, graphs, and tables of this article.
Conflicts of Interest
The authors declare no conflict of interest.
Abbreviations
| CHP | combined heat and power |
| GHG | greenhouse gas emissions |
| HE1 | heat exchanger 1 |
| HE2 | heat exchanger 2 |
| NIMBY | Not in My Backyard |
| Symbols | |
| COP | coefficient of performance (/) |
| Qcond | heat duty of the condenser of the heat pump (kW) |
| qm,bypass | mass flow rate of water bypassing the CHP unit (kg/h) |
| qm,CHP | mass flow rate of water through the CHP unit (kg/h) |
| qm,dw | mass flow rate of water through the system (kg/h) |
| Wcomp | work of the compressor of the heat pump (kW) |
| Tbypass | temperature of water bypassing the CHP unit (°C) |
| TCHP | temperature of water at the outlet of the CHP unit (°C) |
| Tdw | final temperature of the water (°C) |
References
- Food and Agriculture Organization of the United Nations. The State of Food and Agriculture 2021—Making Agrifood Systems More Resilient to Shocks and Stresses. 2021. Available online: https://www.fao.org/3/cb4476en/cb4476en.pdf (accessed on 14 February 2023).
- Ananda, J.; Karunasena, G.G.; Kansal, M.; Mitsis, A.; Pearson, D. Quantifying the effects of food management routines on household food waste. J. Clean. Prod. 2023, 391, 136230. [Google Scholar] [CrossRef]
- Ministry for Agriculture, Forestry and Food. Zmanjševanje Izgub Hrane in Odpadne Hrane (In Slovene). 2022. Available online: https://www.gov.si/assets/ministrstva/MKGP/PODROCJA/HRANA/Zavrzki_odpadna_hrana/Strategija_izguba_hrane_odpadna-hrana.pdf (accessed on 13 January 2023).
- European Comission. Food Waste. 2022. Available online: https://food.ec.europa.eu/safety/food-waste_en (accessed on 16 February 2023).
- Juliane, J.; Priefer, C.; Bräutigam, K.-R. Food Waste Generation at Household Level: Results of a Survey among Employees of Two European Research Centers in Italy and Germany. Sustainability 2015, 7, 2695–2715. [Google Scholar]
- Hermanussen, H.; Jens-Peter, L.; Egamberdiev, B. Determinants of Food Waste from Household Food Consumption: A Case Study from Field Survey in Germany. Int. J. Environ. Res. Public Health 2022, 19, 14253. [Google Scholar] [CrossRef] [PubMed]
- Hartikainen, H.; Mogensen, L.; Svanes, E.; Franke, U. Food waste quantification in primary production—The Nordic countries as a case study. Waste Manag. 2018, 71, 502–511. [Google Scholar] [CrossRef] [PubMed]
- Caldeira, C.; De Laurentiis, V.; Corrado, S.; van Holsteijn, F.; Sala, S. Quantification of food waste per product group along the food supply chain in the European Union: A mass flow analysis. Resour. Conserv. Recycl. 2019, 149, 479–488. [Google Scholar] [CrossRef]
- Cerda, A.; Artola, A.; Font, X.; Barrena, R.; Gea, T.; Sánchez, A. Composting of food wastes: Status and challenges. Bioresour. Technol. 2018, 248, 57–67. [Google Scholar] [CrossRef]
- Poudel, J.; Ohm, T.-I.; Cheon Oh, S. A study on torrefaction of food waste. Fuel 2015, 140, 275–281. [Google Scholar] [CrossRef]
- Toscano, G.; Pizzi, A.; Foppa Pedretti, E.; Rossini, G.; Ciceri, G.; Martignon, G.; Duca, D. Torrefaction of tomato industry residues. Fuel 2015, 143, 89–97. [Google Scholar] [CrossRef]
- Huang, J.; Qiao, Y.; Wang, Z.; Liu, H.; Yu, Y. Valorization of Food Waste via Torrefaction: Effect of Food Waste Type on the Characteristics of Torrefaction Products. Energy Fuels 2020, 34, 6041–6051. [Google Scholar] [CrossRef]
- Dyjakon, A.; Noszczyk, T.; Smędzik, M. The Influence of Torrefaction Temperature on Hydrophobic Properties of Waste Biomass from Food Processing. Energies 2019, 12, 4609. [Google Scholar] [CrossRef]
- Al-Attab, K.A.; Zainal, Z.A. Kitchen waste torrefaction with the aid of charcoal microwave absorber agent. Biomass Convers. Biorefin. 2021, 11, 1691–1701. [Google Scholar] [CrossRef]
- Prakash Kumar, B.G.; Francis, R.R.; Raouf, A.; Subramanian, R.; Gupta, S.; Kannan, G.; Thirumavalavan, K. Torrefied materials derived from waste vegetable biomass. Mater. Today 2020, 28, 852–855. [Google Scholar] [CrossRef]
- Dalke, R.; Demro, D.; Khalid, Y.; Wu, H.; Urgun-Demirtas, M. Current status of anaerobic digestion of food waste in the United States. Renew. Sustain. Energy Rev. 2021, 151, 111554. [Google Scholar] [CrossRef]
- Cordova, S.S.; Gustafsson, M.; Eklund, M.; Svenson, N. Potential for the valorization of carbon dioxide from biogas production in Sweden. J. Clean. Prod. 2022, 370, 133498. [Google Scholar] [CrossRef]
- Sulewski, P.; Ignaciuk, W.; Szymańska, M.; Wąs, A. Development of the Biomethane Market in Europe. Energies 2023, 16, 2001. [Google Scholar] [CrossRef]
- Logan, M.; Visvanathan, C. Management strategies for anaerobic digestate of organic fraction of municipal solid waste: Current status and future prospects. Waste Manag. Res. 2019, 37, 27–39. [Google Scholar] [CrossRef]
- Seruga, P.; Krzywonos, M.; den Boer, E.; Niedźwiecki, L.; Urbanowska, A.; Pawlak-Kruczek, H. Anaerobic Digestion as a Component of Circular Bioeconomy—Case Study Approach. Energies 2023, 16, 140. [Google Scholar] [CrossRef]
- Weinrich, S.; Schäfer, F.; Bochmann, G.; Liebetrau, J. Value of batch tests for biogas potential analysis; method comparison. IEA Bioenergy Task 2018, 10, 11. [Google Scholar]
- IEA. An Introduction to Biogas and Biomethane. Available online: https://www.iea.org/reports/outlook-for-biogas-and-biomethane-prospects-for-organic-growth/an-introduction-to-biogas-and-biomethane (accessed on 15 April 2022).
- Schumüller, K.; Weichgrebe, D.; Köster, S. Biogas potential of organic waste onboard cruise ships—A yet untapped energy source. Biomass Conv. Bioref. 2022, 12, 5647–5662. [Google Scholar] [CrossRef]
- Bartolucci, L.; Cordiner, S.; De Maina, E.; Mulone, V. Data-Driven Optimal Design of a CHP Plant for a Hospital Building: Highlights on the Role of Biogas and Energy Storages on the Performance. Energies 2022, 15, 858. [Google Scholar] [CrossRef]
- Aste, N.; Del Pero, C.; Ferla, G.; Huerto-Cardenas, H.E.; Leonforte, F.; Miglioli, A. A renewable energy scenario for a new low carbon settlement in northern Italy: Biomass district heating coupled with heat pump and solar photovoltaic system. Energy 2020, 206, 118091. [Google Scholar] [CrossRef]
- Chen, Y.; Wang, J.; Lund, P.D. Thermodynamic performance analysis and multi-criteria optimization of a hybrid combined heat and power system coupled with geothermal energy. Energy Convers. Manag. 2020, 210, 112741. [Google Scholar] [CrossRef]
- Zheng, W.; Zhu, J.; Luo, Q. Distributed Dispatch of Integrated Electricity-Heat Systems with Variable Mass Flow. IEEE Trans. Smart Grid 2022, 1. [Google Scholar] [CrossRef]
- Goričanec, D. Method and Apparatus for Increasing the Efficiency of the Cogeneration Power Plant by the Heat Pump Principle Utilization for Increasing the Coolant Inlet Temperature. U.S. Patent 20200326077, 27 October 2018. [Google Scholar]
- Goričanec, D.; Krope, J.; Božičnik, S. Method and Apparatus for Cogeneration Power Plant Waste Heat Source Utilization by Incorporated Water Source High Temperature Heat Pump. U.S. Patent 20170298866, 19 October 2017. [Google Scholar]
- Drofenik, J.; Urbancl, D.; Pahor, B.; Goričanec, D.; Kravanja, Z.; Pintarič, Z.N. Potential for Production of Energy and Valuable Products from Food Loss and Waste in Slovenia. Chem. Eng. Trans. 2022, 94, 1063–1068. [Google Scholar]
- Zhang, J.; Gu, D.; Chen, J.; He, Y.; Dai, Y.; Loh, K.-C.; Tong, Y.W. Assessment and optimization of a decentralized food-waste-to-energy system with anaerobic digestion and CHP for energy utilization. Energy Convers. Manag. 2021, 228, 113654. [Google Scholar] [CrossRef]
- TEDOM. Micro T7. 2020. Available online: https://www.shentongroup.co.uk/wp-content/uploads/2020/01/Micro-7AP-Datasheet-NG-IC-Rev01.pdf (accessed on 25 February 2023).
- Drofenik, J.; Urbancl, D.; Goričanec, D. Comparison of the New Refrigerant R1336mzz(E) with R1234ze(E) as an Alternative to R134a for Use in Heat Pumps. Processes 2022, 10, 218. [Google Scholar] [CrossRef]
- Zagorc, B.; Moljk, B.; Brečko, J.; Hiti, A.; Bele, S. Kmetijski Inštitut Slovenije. 2020. Available online: https://www.kis.si/Domov/Izslo_je_Porocilo_o_stanju_kmetijstva_zivilstva_gozdarstva_in_ribistva_v_letu_2019/ (accessed on 15 July 2021).
- Žitnik, M.; Petric, P.; Kalin, K.; Hotić, M. In 2020, Almost 2% More Food Waste Generated than a Year Earlier. Stat.si. 2021. Available online: https://www.stat.si/StatWeb/en/News/Index/9865 (accessed on 19 March 2022).
- Gavaldà, L.; Garcia-Nuñez, M.; Quero, S.; Gutierrez-Milla, C.; Sabrià, M. Role of hot water temperature and water system use on Legionella control in a tertiary hospital: An 8-year longitudinal study. Water Res. 2019, 149, 460–466. [Google Scholar] [CrossRef]
- Velásquez Piñas, J.A.; Venturini, O.J.; Silva Lora, E.E.; Almazan del Olmo, O.; Calle Roalcaba, O.D. An economic holistic feasibility assessment of centralized and decentralized biogas plants with mono-digestion and co-digestion systems. Renew. Energy 2019, 139, 40–51. [Google Scholar] [CrossRef]
Disclaimer/Publisher’s Note: The statements, opinions and data contained in all publications are solely those of the individual author(s) and contributor(s) and not of MDPI and/or the editor(s). MDPI and/or the editor(s) disclaim responsibility for any injury to people or property resulting from any ideas, methods, instructions or products referred to in the content. |
© 2023 by the authors. Licensee MDPI, Basel, Switzerland. This article is an open access article distributed under the terms and conditions of the Creative Commons Attribution (CC BY) license (https://creativecommons.org/licenses/by/4.0/).








