Agrivoltaic: A Strategic Assessment Using SWOT and TOWS Matrix
Abstract
1. Introduction
1.1. Background
1.2. Literature Review and State of Art
1.3. Novelty, Importance, Scientific Relevance, and Research Gap
- What are the basic configurations and characteristics of the Agri-PV system?
- What are the strengths, weaknesses, threats, and opportunities of an Agri-PV system as an innovative approach?
1.4. Research Objective
- To identify the strengths, potential opportunities, weaknesses, and threats of agrivoltaic systems to generate renewable electricity and increase crop yield.
- To formulate strategic recommendations based on the SWOT and TOWS analysis to maximize the potential of agrivoltaic systems while mitigating their weaknesses and threats.
1.5. Structure of the Paper
2. Concept of Agrivoltaics
2.1. What Are Agrivoltaic Systems and Their Components?
- Solar panels: They are used to convert sunlight into electricity. A solar panel uses sunlight to generate direct currents. These panels can be installed on the ground, on rooftops, or in unique structures designed for agrivoltaics [25].
- Inverters: Direct current (DC) electricity generated by the solar panels is transformed into alternating current (AC) electricity via inverters, then used to power residences and commercial buildings [26].
- Energy storage: Energy storage systems, such as batteries, store excess electricity generated by solar panels for use during periods of low sunlight or high energy demand [27].
- Control systems: Control systems are used to manage the operation of the solar panels and the energy storage system and verify that the system runs at peak efficiency [28].
- Civil foundation: This is used to transfer the load to the soil. Based on the soil type and capacity of the plant, the foundation could be a ballasted pile system [29].
- Supporting structures: Supporting structures, such as mounts, frames, and racks, are used to hold the solar panels in place and to ensure they are correctly oriented towards the sun [27]. These structures help in the erection of solar panels at a designed inclination.
- Shade structures: Shade structures can be implemented to reduce the impact of sunlight on crops, improving the growth and yield of plants [30].
- Crop management: Crop management is a crucial component of agrivoltaics, as it involves the integration of solar panels with agricultural activities, optimizing the use of space, water, and other resources [31].
- Monitoring Systems: Monitoring systems are used to measure and record the performance of the agrivoltaic system, including data on energy generation, crop growth, and water consumption [32].
2.2. Characteristics of Agrivoltaics
- Good soil quality: The land should have fertile soil supporting plant growth. The earth should also have good water-holding capacity and drainage to avoid waterlogging.
- Flat or gently sloping terrain: The land should have a flat or gently sloping topography to facilitate the installation of solar panels and to ensure that the crops receive adequate sunlight [35].
- Access to water: The land should have water for irrigation and to maintain soil moisture levels.
- Low wind risk: The land should be sheltered from high winds to avoid damage to the solar panels and crops.
- Suitable climate: The land should have the right environment for growing crops. The temperature, rainfall, and humidity levels should be appropriate for the crops, and the land should not be prone to extreme weather events such as flooding, hailstorms, or cyclones [36].
- Adequate space: The land should have sufficient space to accommodate both the solar panels and the crops, with adequate spacing between the panels and crops to minimize shading and competition for resources [37].
- Land suitable for agrivoltaics should have specific characteristics to ensure the successful coexistence of crops and solar panels. Overall, the suitability of the land for agrivoltaics will depend on several factors, including the specific crop types, solar panel configurations, and local climatic and environmental conditions. Careful planning and design are required to ensure the optimal coexistence of crops and solar panels [38].
2.3. Examples of Agrivoltaics (Worldwide): A Few Examples of Agrivoltaics Projects from Around the World
3. Methodology
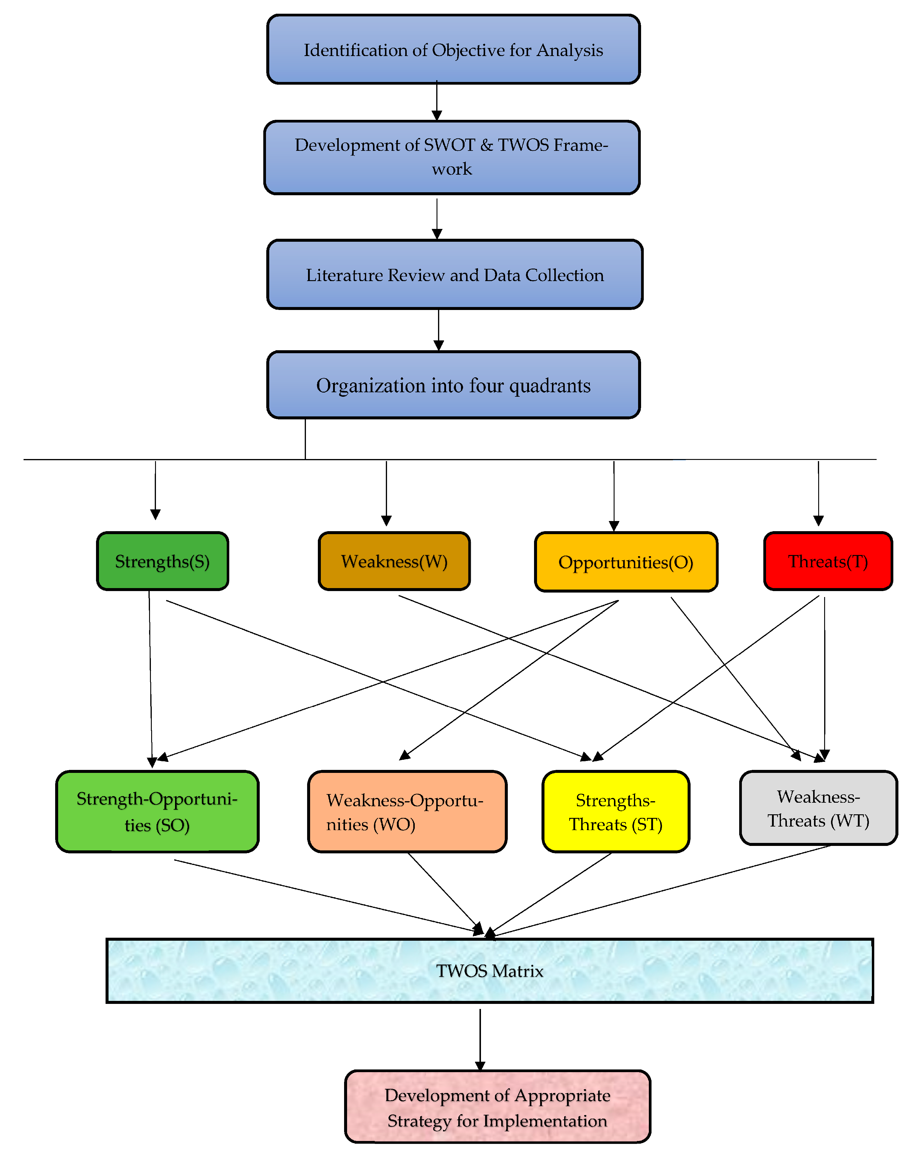
3.1. SWOT Analysis
- Identify the objective or goal of the analysis: This could be a specific project or the overall strategic direction of a business or organization. It is essential to be clear about the goal of the analysis, as this will help guide the data collection and interpretation process.
- Gather data and information: Collect data on the internal and external factors that could impact the objective. This could include information on the organization’s strengths, weaknesses, opportunities, and threats in the external environment. This information can be collected through research, surveys, interviews, and other data-gathering methods.
- Organize the information into four quadrants: Once you have collected the data and information, organize it into four quadrants: strengths, weaknesses, opportunities, and threats.
- Evaluate the information in each quadrant: Look at each of the four quadrants and evaluate the information you have collected. Identify which factors are most important to the objective’s success and which are less critical.
- Develop a strategy: Create a plan that builds on strengths, resolves weaknesses, seizes opportunities, and mitigates threats using the information from the SWOT analysis. It is essential to be realistic and consider the resources available and budget and time constraints.
- Implement the strategy: Once the system has been developed, implement it and monitor progress to ensure it achieves the desired results.
- Review and update: SWOT analysis should be continuous, so reviewing and updating the analysis as the environment changes periodically is essential.
3.2. TOWS Matrix
- Reduce threats.
- Take advantage of opportunities.
- Exploit strengths.
- Remove flaws.
- SO strategies—use internal strengths to capitalize on external opportunities.
- WO strategies—aim to address internal deficiencies by capitalizing on external opportunities.
- ST strategies—use strengths to avoid or mitigate the effects of external threats.
- WT strategies—defensive methods to mitigate internal flaws and prevent external dangers.
4. Results and Discussions
4.1. SWOT Analysis Results
4.2. Strength (Internal, Positive Factors)
- (a)
- Utilization of barren land farming to isolate the crops: Agrivoltaic comprises the use of land and solar panels for crop production and electricity. A barren land could be a desert, wetland, etc., with insufficient plant growth nutrients. The concept of film farming is a Japanese technology that enables the growing of crops practically anywhere, including on contaminated soil, concrete, swamps, and arid terrain. Waterproof sheets are used in the film from the earth below [45].
- (b)
- Contribute to local agro-economics: The installation and maintenance of agrivoltaic systems require specialized knowledge and skills, which can lead to job creation in the local economy [46]. This can provide employment opportunities for residents and contribute to the growth of the local economy.
- (c)
- Employment generation: Activities such as periodic maintenance, vegetation control, monitoring, panel clearing, and corrective maintenance would employ many people [47].
- (d)
- Reduction in carbon emissions: Plants keep the air fresh. Planting crops or flowering plants under the photovoltaic panel would increase oxygen in the air and reduce the carbon footprint. It is estimated that LC-CO2 would decrease by 12% using organic photovoltaic allocation [48].
- (e)
- Circular economy: The waste generated in eateries or outlets can be used as manure for crops. This will help eliminate waste and the continual use of resources, ensure savings in waste transportation and collection, and support the maintenance of a sustainable ecosystem [49].
- (f)
- Increasing efficiency of solar panels: The crops under photovoltaic panels would circulate cool air to reduce the temperature to make panels work optimally. High insolation, light winds, moderate temperature, and low humidity keep the panel’s microclimate suitable for growing crops and increase panel efficiency [50].
- (g)
- High crop yield per unit area: The photovoltaic panel provides shade to the plants and reduces the temperature to be suitable for plant growth [51].
- (h)
- Protection of plants from high temperatures and extreme weather conditions: The microclimate found under the solar panel can benefit crops since the PV shields them from excessive solar radiation and bad weather such as hail or strong winds. It also enhances the performance of the PV because the crops below create lower operating temperatures [52,53,54,55,56].
- (i)
- Solar potential resource: Malaysia has abundant solar energy potential. Due to its location and climate, it has found application in solar thermal and solar PV. The sustainable energy development authority (SEDA) has proposed a potential of 6500 MW [57].
- (j)
- Energy access: Off-grid agrivoltaic projects, also known as rural electrification projects, have been essential in increasing energy access in rural parts of Malaysia. These projects typically involve installing small-scale renewable energy systems, such as solar panels or wind turbines, to generate electricity for remote or underserved communities. This can be particularly useful in rural areas, where traditional grid-connected electricity may be unavailable or unreliable. In addition to electricity generation, it can contribute to food production and meet the daily needs of rural communities.
4.3. Opportunities (External, Positive Factors)
- (a)
- (b)
- Land resource efficiency: One of the critical benefits of agrivoltaics is that it allows for the efficient use of limited land resources. By incorporating solar panels into agricultural landscapes, agrivoltaics can help maximize land utilization, as the same land is used for food production and energy generation. This is particularly relevant in regions with limited available land for agriculture and renewable energy development.
- (c)
- (d)
- (e)
- The emergence of new markets and investments: The emergence of agrivoltaic systems has created new markets and investment opportunities in several countries, including India, China, Japan, Italy, and Spain.
- (f)
- Biodiversity: The role of AV-habitat systems that combine native habitat improvement to protect biodiversity and restore associated ecosystem services has recently received attention [63,64,65,66,67]. Most of the attention within the Agrivolatic infrastructure has been focused on the production and management of pollinator-friendly seed varieties. These seed mixes typically consist of locally native grasses, forbs, and wildflowers that serve as a source of food for natural insect pollinators, while also providing refugia and nesting habitats to help maintain biodiversity [67].
- (g)
- Agrivoltaic system driver of SDGs: AV systems’ potential environmental service advantages can be converted into various alignments with the UN’s Sustainable Development Goals (SDGs). The ability of AV systems to (a) offer food and energy security to impoverished or developing populations, (b) efficiently utilize water and other resources, (c) reduce climate change, and (d) enhance biodiversity are the qualities of these systems that enable them to accomplish these goals. SDG 7 stands for Sustainable Development Goal 7 [68], one of the 17 global goals adopted by the United Nations in 2015 to achieve a sustainable future for all. The goal of SDG 7 is to ensure access to affordable, reliable, sustainable, and modern energy for all. Concerning SDG 7 [69], agrivoltaic systems can contribute to achieving this goal by providing access to sustainable energy for rural communities. Farmers can generate electricity and reduce their reliance on fossil fuels by integrating solar panels into agricultural landscapes. This can improve energy security, reduce energy costs, and increase economic opportunities for rural communities. Moreover, agrivoltaics systems have the potential to enhance the productivity and sustainability of agriculture. By providing shade to crops, reducing water loss from evaporation, and improving soil health, agrivoltaic systems can help farmers to produce more food using less land, water, and other resources. This can contribute to achieving SDG 2 (Zero Hunger) and SDG 12 (Sustainable Consumption and Production). Specific goals can be addressed by any of the three AV kinds, while one or two AV types can only address others. SDG 1 (No Poverty), SDG 3 (Good Health and Wellbeing), and SDG 7 (Affordable and Clean Energy) are among the 11 SDGs that any of the three AV types may achieve.
4.4. Weakness (Internal, Negative Factor)
- (a)
- Cost: Dual-purpose solar panels are suspended many feet above the ground, allowing crops to flourish and cattle to graze beneath. However, the main downside of agrivoltaics systems is the high cost of installation and infrastructure. Agrivoltaic systems have higher installation and maintenance costs than conventional PV systems but may generate additional income from crop sales. The installation cost of an agrivoltaic system will be higher because of the additional requirements of plant cultivation, irrigation, pumping, harvesting, and regular maintenance, which increase the operating costs. The ROI depends on the local energy prices, government incentives, tax credits, specific conditions, and requirements of each project.
- (b)
- Lack of awareness of agrivoltaics: The agrivoltaic system is very new for farmers. Proof of concept is needed to show the potential of agrivoltaic plants.
- (c)
- (d)
- Weak regulatory and policy instruments: The lack of appropriate legislation and support and prohibitive amounts of initial financial commitment were the fundamental causes of the sluggish start. This initial phase led to a modest market penetration [72].
- (e)
- Land use conflicts: Agrivoltaic systems may require significant land for agriculture and solar energy production. This could lead to conflicts with other land uses, such as urban development or natural habitats [73].
- (f)
- Reduced solar energy output: When solar panels are installed over crops, they may receive less direct sunlight [74], which can reduce the per unit electricity generated by the solar panels. Additionally, shading from crops may cause variations in the panel temperature, which can decrease the efficiency of the solar cells [75].
4.5. Threat (External, Negative Factors)
- (a)
- Extreme weather events: Agrivoltaic systems may be vulnerable to extreme weather events such as hail, heavy rain, high winds, and snow [76]. These events can cause damage to solar panels and/or crops, leading to lower energy production and crop yield.
- (b)
- Pest and disease infestations: Introducing solar panels into an agricultural system may create new microclimates that could attract pests and diseases that can harm crops. This could increase the need for chemical pesticides, which can have negative environmental and health impacts [77].
- (c)
- Land use conflicts: As mentioned earlier, agrivoltaic systems require significant land for agriculture and solar energy production. This could lead to conflicts with other land uses, such as urban development, natural habitats, or other agricultural activities [78].
- (d)
- Maintenance and repair costs: Agrivoltaic systems require ongoing maintenance and repair to ensure the solar panels and crops function correctly. This can be expensive and time-consuming [79].
- (e)
- Economic viability: The economic viability of agrivoltaic systems may be limited by the cost of installation, maintenance, and repair, as well as the fluctuating price of electricity and crops. Additionally, the regulatory and policy framework may not always support the development of agrivoltaics [80].
4.6. TOWS Matrix Results
- TOWS Matrix Analysis
- Strengths-Opportunities:
- Strengths-Threats:
- Weaknesses-Opportunities:
- Weaknesses-Threats:
5. Discussion, Recommendation, and Future Perspectives
5.1. Benefits of Implementing Smart Agrivolatics System
5.2. Challenges of Smart Agrivolatics System
- High initial investment costs for the technology [81].
- Potential lack of technical expertise among farmers to effectively use the technology.
- Dependence on data connectivity and availability may not be consistent in some rural areas.
- Possible negative impact on the rural labor force.
6. Conclusions
6.1. Limitations of the Study
6.2. Practical and Policy Implications of the Study
- Conducting technical due diligence to identify potential areas for implementation.
- Providing financial incentives and subsidies for farmers to adopt the technology.
- Developing appropriate regulations and standards for the installation and operation of agrivoltaic systems.
- Promoting awareness and education programs for farmers and other stakeholders on the benefits and best practices of agrivoltaics.
6.3. Future Scope and Directions
- Identify the most effective strategies for promoting the adoption of agrivoltaics in different contexts.
- Assess the potential for scaling up and replicating agrivoltaic systems in different regions and countries.
- Based on SWOT indices, evaluate the economic and social benefits and costs of agrivoltaics for farmers and other stakeholders.
- Assess the long-term impacts of agrivoltaics based on crop yields, soil health, micro-climatic environment, and biodiversity.
- Develop appropriate policy frameworks and standards for their installation and operation.
Author Contributions
Funding
Data Availability Statement
Conflicts of Interest
References
- United Nations Sustainable Development. Energy. Available online: https://www.un.org/sustainabledevelopment/energy/ (accessed on 19 December 2022).
- El-Hadi Dahmoun, M.; Bekkouche, B.; Sudhakar, K.; Guezgouz, M.; Chenafi, A.; Chaouch, A. Performance evaluation and analysis of grid-tied large scale PV plant in Algeria. Energy Sustain. Dev. 2021, 61, 181–1950. [Google Scholar] [CrossRef]
- Gielen, D.; Boshell, F.; Saygin, D.; Bazilian, M.D.; Wagner, N.; Gorini, R. The role of renewable energy in the global energy transformation. Energy Strategy Rev. 2019, 24, 38–50. [Google Scholar] [CrossRef]
- Kabir, E.; Kumar, P.; Kumar, S.; Adelodun, A.A.; Kim, K.H. Solar energy: Potential and future prospects. Renew. Sustain. Energy Rev. 2018, 82, 894–900. [Google Scholar] [CrossRef]
- World Energy Transitions Outlook. Available online: https://www.irena.org/Energy-Transition/Outlook (accessed on 19 February 2023).
- Arif, M.S. Residential Solar Panels and Their Impact on the Reduction of Carbon Emissions. Spring 2013, 1–18. Available online: https://nature.berkeley.edu/classes/es196/projects/2013final/ArifM_2013.pdf (accessed on 10 January 2023).
- Proctor, K.W.; Murthy, G.S.; Higgins, C.W. Agrivoltaics Align with Green New Deal Goals While Supporting Investment in the US’ Rural Economy. Sustainability 2021, 13, 137. [Google Scholar] [CrossRef]
- Wagner, M.; Lask, J.; Kiesel, A.; Lewandowski, I.; Weselek, A.; Högy, P.; Trommsdorff, M.; Schnaiker, M.-A.; Bauerle, A. Agrivoltaics: The Environmental Impacts of Combining Food Crop Cultivation and Solar Energy Generation. Agronomy 2023, 13, 299. [Google Scholar] [CrossRef]
- Aroonsrimorakot, S.; Laiphrakpam, M. Application of solar energy technology in agricultural farming for sustainable development: A review article. Int. J. Agric. Technol. 2019, 15, 685–692. [Google Scholar]
- Mančić, M.V.; Živković, D.S.; Djordjević, M.L.; Rajić, M.N. Optimization of a polygeneration system for energy demands of a livestock farm. Therm. Sci. 2016, 20, S1285–S1300. [Google Scholar] [CrossRef]
- Mancic, M.; Živković, D.; Vukadinović, B.; Ćosović, A. Techno-Economic Optimization of Energy Supply of A Livestock Farm. Facta Univ. Ser. Work. Living Environ. Prot. 2015, 12, 199–216. [Google Scholar]
- Vu, H.; Shin, S. Design of agri-voltaic system based on concentrator photovoltaic with spectral splitting. In Proceedings of the Optica Advanced Photonics Congress 2022, Maastricht, The Netherlands, 24–28 July 2022. [Google Scholar]
- Bartolini, A.; Corti, F.; Reatti, A.; Ciani, L.; Grasso, F.; Kazimierczuk, M.K. Analysis and Design of Stand-Alone Photovoltaic System for precision agriculture network of sensors. In Proceedings of the 2020 IEEE International Conference on Environment and Electrical Engineering and 2020 IEEE Industrial and Commercial Power Systems Europe, EEEIC/I and CPS Europe 2020, Madrid, Spain, 9–12 June 2020. [Google Scholar] [CrossRef]
- Didmanidze, O.N.; Parlyuk, E.P.; Fedotkin, R.S.; Kryuchkov, V.A.; Antonov, D.V. Problems and Prospects of Agricultural Tractors with Hybrid and Electric Drivetrain Creating. In Proceedings of the 2022 Intelligent Technologies and Electronic Devices in Vehicle and Road Transport Complex, TIRVED 2022—Conference Proceedings, Moscow, Russia, 10–11 November 2022. [Google Scholar] [CrossRef]
- Rabello, A.; Brito, R.C.; Favarim, F.; Weitzenfeld, A.; Todt, E. Mobile system for optimized planning to drone flight applied to the precision agriculture. In Proceedings of the 3rd International Conference on Information and Computer Technologies, ICICT 2020, San Jose, CA, USA, 9–12 March 2020; pp. 12–16. [Google Scholar] [CrossRef]
- Barrile, V.; Simonetti, S.; Citroni, R.; Fotia, A.; Bilotta, G. Experimenting Agriculture 4.0 with Sensors: A Data Fusion Approach between Remote Sensing, UAVs and Self-Driving Tractors. Sensors 2022, 22, 7910. [Google Scholar] [CrossRef]
- Klokov, A.; Loktionov, E.; Loktionov, Y.; Panchenko, V.; Sharaborova, E. A Mini-Review of Current Activities and Future Trends in Agrivoltaics. Energies 2023, 16, 3009. [Google Scholar] [CrossRef]
- Cappelletti, A.; Catelani, M.; Ciani, L.; Kazimierczuk, M.K.; Reatti, A. Practical Issues and Characterization of a Photovoltaic/Thermal Linear Focus 20× Solar Concentrator. IEEE Trans. Instrum. Meas. 2016, 65, 2464–2475. [Google Scholar] [CrossRef]
- Cappelletti, A.; Reatti, A.; Martelli, F. Numerical and Experimental Analysis of a CPV/T Receiver Suitable for Low Solar Concentration Factors. Energy Procedia 2015, 82, 724–729. [Google Scholar] [CrossRef]
- Reatti, A.; Kazimierczuk, M.K.; Catelani, M.; Ciani, L. Monitoring and field data acquisition system for hybrid static concentrator plant. Measurement 2017, 98, 384–392. [Google Scholar] [CrossRef]
- Cristaldi, L.; Faifer, M.; Rossi, M.; Toscani, S. An improved model-based maximum power point tracker for photovoltaic panels. IEEE Trans. Instrum. Meas. 2014, 63, 63–71. [Google Scholar] [CrossRef]
- Kuo, M.T.; Lo, W.Y. A combination of concentrator photovoltaics and water cooling system to improve solar energy utilization. IEEE Trans. Ind. Appl. 2014, 50, 2818–2827. [Google Scholar] [CrossRef]
- Benefits of Agrivoltaics Across the Food-Energy-Water Nexus|News|NREL. Available online: https://www.nrel.gov/news/program/2019/benefits-of-agrivoltaics-across-the-food-energy-water-nexus.html (accessed on 19 February 2023).
- Sahu, A.; Yadav, N.; Sudhakar, K. Floating photovoltaic power plant: A review. Renew. Sustain. Energy Rev. 2016, 66, 815–824. [Google Scholar] [CrossRef]
- Aboagye, B.; Gyamfi, S.; Ofosu, E.A.; Djordjevic, S. Investigation into the impacts of design, installation, operation and maintenance issues on performance and degradation of installed solar photovoltaic (PV) systems. Energy Sustain. Dev. 2022, 66, 165–176. [Google Scholar] [CrossRef]
- Agostini, A.; Colauzzi, M.; Amaducci, S. Innovative agrivoltaic systems to produce sustainable energy: An economic and environmental assessment. Appl. Energy 2021, 281, 116102. [Google Scholar] [CrossRef]
- Abidin, M.A.Z.; Mahyuddin, M.N.; Zainuri, M.A.A.M. Solar photovoltaic architecture and agronomic management in agrivoltaic system: A review. Sustainability 2021, 13, 7846. [Google Scholar] [CrossRef]
- Al Mamun, M.A.; Dargusch, P.; Wadley, D.; Zulkarnain, N.A.; Aziz, A.A. A review of research on agrivoltaic systems. Renew. Sustain. Energy Rev. 2022, 161, 112351. [Google Scholar] [CrossRef]
- Giri, N.C.; Mohanty, R.C. Agrivoltaic system: Experimental analysis for enhancing land productivity and revenue of farmers. Energy Sustain. Dev. 2022, 70, 54–61. [Google Scholar] [CrossRef]
- Barron-Gafford, G.A.; Pavao-Zuckerman, M.A.; Minor, R.L.; Sutter, L.F.; Barnett-Moreno, I.; Blackett, D.T.; Thompson, M.; Dimond, K.; Gerlak, A.K.; Nabhan, G.P.; et al. Agrivoltaics provide mutual benefits across the food–energy–water nexus in drylands. Nat. Sustain. 2019, 2, 848–855. [Google Scholar] [CrossRef]
- Mouhib, E.; Micheli, L.; Almonacid, F.M.; Fernández, E.F. Overview of the Fundamentals and Applications of Bifacial Photovoltaic Technology: Agrivoltaics and Aquavoltaics. Energies 2022, 15, 8777. [Google Scholar] [CrossRef]
- Dos Santos Charline Agrivoltaic System: A Possible Synergy between Agriculture and Solar Energy. Available online: https://www.diva-portal.org/smash/get/diva2:1427912/FULLTEXT01.pdf (accessed on 10 January 2023).
- Amaducci, S.; Yin, X.; Colauzzi, M. Agrivoltaic systems to optimise land use for electric energy production. Appl. Energy 2018, 220, 545–561. [Google Scholar] [CrossRef]
- Toledo, C.; Scognamiglio, A. Agrivoltaic systems design and assessment: A critical review, and a descriptive model towards a sustainable landscape vision (three-dimensional agrivoltaic patterns). Sustainability 2021, 13, 6871. [Google Scholar] [CrossRef]
- Williams, H.J.; Hashad, K.; Wang, H.; Zhang, K.M. The potential for agrivoltaics to enhance solar farm cooling. Appl. Energy 2023, 332, 120478. [Google Scholar] [CrossRef]
- Dinesh, H.; Pearce, J.M. The potential of agrivoltaic systems. Renew. Sustain. Energy Rev. 2016, 54, 299–308. [Google Scholar] [CrossRef]
- Sarr, A.; Soro, Y.M.; Tossa, A.K.; Diop, L. Agrivoltaic, a Synergistic Co-Location of Agricultural and Energy Production in Perpetual Mutation: A Comprehensive Review. Processes 2023, 11, 948. [Google Scholar] [CrossRef]
- Lorencena, M.C.; Brito, R.C.; Loureiro, J.F.; Favarim, F.; Todt, E. A comparative approach on the use of unmanned aerial vehicles kind of fixed-wing and rotative wingapplied to the precision agriculture scenario. In Proceedings of the 2019 IEEE 43rd Annual Computer Software and Applications Conference (COMPSAC), Milwaukee, WI, USA, 15–19 July 2019. [Google Scholar]
- Schindele, S.; Trommsdorff, M.; Schlaak, A.; Obergfell, T.; Bopp, G.; Reise, C.; Braun, C.; Weselek, A.; Bauerle, A.; Högy, P.; et al. Implementation of agrophotovoltaics: Techno-economic analysis of the price-performance ratio and its policy implications. Appl. Energy 2020, 265, 114737. [Google Scholar] [CrossRef]
- Gonocruz, R.A.; Uchiyama, S.; Yoshida, Y. Modeling of large-scale integration of agrivoltaic systems: Impact on the Japanese power grid. J. Clean. Prod. 2022, 363, 132545. [Google Scholar] [CrossRef]
- Solar GBI. Available online: https://www.ireda.in/solar-gbi (accessed on 19 February 2023).
- SWOT Analysis—Understanding Your Business, Informing Your Strategy. Available online: https://www.mindtools.com/amtbj63/swot-analysis (accessed on 19 February 2023).
- Salim, A.M.; Dabous, S.A. SWOT Analysis of Solar Photovoltaic Systems in Public Housing Projects in the United Arab Emirates. In Proceedings of the 2022 Advances in Science and Engineering Technology International Conferences, ASET 2022, Dubai, United Arab Emirates, 21–24 February 2022. [Google Scholar] [CrossRef]
- Sreenath, S.; Sudhakar, K.; Yusop, A.F. SWOT Analysis of Solar PV Systems in Airport Environment. Int. J. Emerg. Technol. 2019, 10, 1–7. [Google Scholar]
- Film Farming, Making It Possible for Anyone to Farm Anywhere. Available online: https://www.gov-online.go.jp/eng/publicity/book/hlj/html/202204/202204_10_en.html (accessed on 30 March 2023).
- Solangi, K.H.; Rahman, S.; Rahim, N.A.; Islam, M.R. Current Solar Energy Policy and Potential in Malaysia. In Proceedings of the 3rd International Conference on Science and Technology: Application in Industry and Education, Pulau, Malaysia, 16–17 December 2010. [Google Scholar]
- Elavarasan, R.M.; Afridhis, S.; Vijayaraghavan, R.R.; Subramaniam, U.; Nurunnabi, M. SWOT analysis: A framework for comprehensive evaluation of drivers and barriers for renewable energy development in significant countries. Energy Rep. 2020, 6, 1838–1864. [Google Scholar] [CrossRef]
- Leon, A.; Ishihara, K.N. Influence of allocation methods on the LC-CO2 emission of an agrivoltaic system. Resour. Conserv. Recycl. 2018, 138, 110–117. [Google Scholar] [CrossRef]
- Sirnik, I.; Sluijsmans, J.; Oudes, D.; Stremke, S. Circularity and landscape experience of agrivoltaics: A systematic review of literature and built systems. Renew. Sustain. Energy Rev. 2023, 178, 113250. [Google Scholar] [CrossRef]
- Ezzaeri, K.; Fatnassi, H.; Bouharroud, R.; Gourdo, L.; Bazgaou, A.; Wifaya, A.; Demrati, H.; Bekkaoui, A.; Aharoune, A.; Poncet, C.; et al. The effect of photovoltaic panels on the microclimate and on the tomato production under photovoltaic canarian greenhouses. Sol. Energy 2018, 173, 1126–1134. [Google Scholar] [CrossRef]
- Weselek, A.; Bauerle, A.; Hartung, J.; Zikeli, S.; Lewandowski, I.; Högy, P. Agrivoltaic system impacts on microclimate and yield of different crops within an organic crop rotation in a temperate climate. Agron. Sustain. Dev. 2021, 41, 59. [Google Scholar] [CrossRef]
- Jamil, U.; Pearce, J.M. Energy Policy for Agrivoltaics in Alberta Canada. Energies 2023, 16, 53. [Google Scholar] [CrossRef]
- Ruiz-Canales, A.; Ferrández-Villena, M.; Pearce, J.M. Agrivoltaics in Ontario Canada: Promise and Policy. Sustainability 2022, 14, 3037. [Google Scholar] [CrossRef]
- Dupraz, C.; Marrou, H.; Talbot, G.; Dufour, L.; Nogier, A.; Ferard, Y. Combining solar photovoltaic panels and food crops for optimizing land use: Towards new agrivoltaic schemes. Renew. Energy 2011, 36, 2725–2732. [Google Scholar] [CrossRef]
- Hassanpour, E.; Id, A.; Selker, J.S.; Higgins, C.W. Remarkable agrivoltaic influence on soil moisture, micrometeorology and water-use efficiency. PLoS ONE 2018, 13, e0203256. [Google Scholar] [CrossRef] [PubMed]
- Aroca-Delgado, R.; Pérez-Alonso, J.; Callejón-Ferre, Á.J.; Velázquez-Martí, B. Compatibility between Crops and Solar Panels: An Overview from Shading Systems. Sustainability 2018, 10, 743. [Google Scholar] [CrossRef]
- Solangi, K.H.; Islam, M.R.; Saidur, R.; Rahim, N.A.; Fayaz, H. A review on global solar energy policy. Renew. Sustain. Energy Rev. 2011, 15, 2149–2163. [Google Scholar] [CrossRef]
- Gorjian, S.; Bousi, E.; Özdemir, E.; Trommsdorff, M.; Kumar, N.M.; Anand, A.; Kant, K.; Chopra, S.S. Progress and challenges of crop production and electricity generation in agrivoltaic systems using semi-transparent photovoltaic technology. Renew. Sustain. Energy Rev. 2022, 158, 112126. [Google Scholar] [CrossRef]
- Corwin, S.; Johnson, T.L. The role of local governments in the development of China’s solar photovoltaic industry. Energy Policy 2019, 130, 283–293. [Google Scholar] [CrossRef]
- Prehoda, E.; Pearce, J.M.; Schelly, C. Policies to Overcome Barriers for Renewable Energy Distributed Generation: A Case Study of Utility Structure and Regulatory Regimes in Michigan. Energies 2019, 12, 674. [Google Scholar] [CrossRef]
- Wittbrodt, B.; Pearce, J.M. 3-D printing solar photovoltaic racking in developing world. Energy Sustain. Dev. 2017, 36, 1–5. [Google Scholar] [CrossRef]
- Buitenhuis, A.J.; Pearce, J.M. Open-source development of solar photovoltaic technology. Energy Sustain. Dev. 2012, 16, 379–388. [Google Scholar] [CrossRef]
- Environmental Aspects of Solar. Available online: https://www.epri.com/easolar (accessed on 19 February 2023).
- Hernandez, R.R.; Armstrong, A.; Burney, J.; Ryan, G.; Moore-O’Leary, K.; Diédhiou, I.; Grodsky, S.M.; Saul-Gershenz, L.; Davis, R.; Macknick, J.; et al. Techno–ecological synergies of solar energy for global sustainability. Nat. Sustain. 2019, 2, 560–568. [Google Scholar] [CrossRef]
- Graham, M.; Ates, S.; Melathopoulos, A.P.; Moldenke, A.R.; DeBano, S.J.; Best, L.R.; Higgins, C.W. Partial shading by solar panels delays bloom, increases floral abundance during the late-season for pollinators in a dryland, agrivoltaic ecosystem. Sci. Rep. 2021, 11, 7452. [Google Scholar] [CrossRef]
- Dolezal, A.; Torres, J.; O’Neil, M.E. Can solar energy fuel pollinator conservation? Environ. Entomol. 2021, 50, 757–761. [Google Scholar] [CrossRef]
- Walston, L.J.; Barley, T.; Bhandari, I.; Campbell, B.; McCall, J.; Hartmann, H.M.; Dolezal, A.G. Opportunities for agrivoltaic systems to achieve synergistic food-energy-environmental needs and address sustainability goals. Front. Sustain. Food Syst. 2022, 6, 374. [Google Scholar] [CrossRef]
- Sreenath, S.; Sudhakar, K.; Yusop, A.F. Sustainability at Airports: Technologies and Best practices from ASEAN Countries. J. Environ. Manag. 2021, 299, 113639. [Google Scholar] [CrossRef]
- New Models to Predict Crop Yields in Agrivoltaics—Pv Magazine International. Available online: https://www.pv-magazine.com/2022/08/23/new-models-to-predict-crop-yields-in-agrivoltaics/ (accessed on 18 March 2023).
- Touil, S.; Richa, A.; Fizir, M.; Bingwa, B. Shading effect of photovoltaic panels on horticulture crops production: A mini review. Rev. Environ. Sci. Biotechnol. 2021, 20, 281–296. [Google Scholar] [CrossRef]
- Erwin, J.; Gesick, E. Photosynthetic responses of swiss chard, kale, and spinach cultivars to irradiance and carbon dioxide concentration. HortScience 2017, 52, 706–712. [Google Scholar] [CrossRef]
- Ağır, S.; Güre, P.D.; Şentürk, B.; Güre, D. AgroPV’s Potential Opportunities and Challenges in a Mediterranean Developing Country Setting: A Farmer’s Perspective; ERC Working Papers 2301; ERC—Economic Research Center, Middle East Technical University: Ankara, Türkiye, 2023. [Google Scholar]
- Reasoner, M.; Ghosh, A. Agrivoltaic Engineering and Layout Optimization Approaches in the Transition to Renewable Energy Technologies: A Review. Challenges 2022, 13, 43. [Google Scholar] [CrossRef]
- Macdonald, J.; Probst, L.; Cladera, J.R. Opportunities and challenges for scaling agrivoltaics in rural and Urban Africa. AIP Conf. Proc. 2022, 2635, 070002. [Google Scholar] [CrossRef]
- Randle-Boggis, R.J.; Lara, E.; Onyango, J.; Temu, E.J.; Hartley, S.E. Agrivoltaics in East Africa: Opportunities and challenges. AIP Conf. Proc. 2021, 2361, 090001. [Google Scholar] [CrossRef]
- Kumpanalaisatit, M.; Setthapun, W.; Sintuya, H.; Pattiya, A.; Jansri, S.N. Current status of agrivoltaic systems and their benefits to energy, food, environment, economy, and society. Sustain. Prod. Consum. 2022, 33, 952–963. [Google Scholar] [CrossRef]
- Shukla, A.; Kumar, M.; Shukla, A. A Review of Agri-Voltaic System in India: Opportunities and Constraints. Int. J. Environ. Clim. Chang. 2022, 12, 1134–1142. [Google Scholar] [CrossRef]
- Weselek, A.; Ehmann, A.; Zikeli, S.; Lewandowski, I.; Schindele, S.; Högy, P. Agrophotovoltaic systems: Applications, challenges, and opportunities. A review. Agron. Sustain. Dev. 2019, 39, 35. [Google Scholar] [CrossRef]
- Giri, N.C.; Mohanty, R.C. Design of agrivoltaic system to optimize land use for clean energy-food production: A socio-economic and environmental assessment. Clean Technol Env. Policy 2022, 24, 2595–2606. [Google Scholar] [CrossRef]
- Agrivoltaics: Opportunities for Agriculture and the Energy Transition. Available online: www.ise.fraunhofer.de (accessed on 1 March 2023).
- Macknick, J.; Heidi, H.; Greg, B.-G.; Brenda, B.; Robin, B.; Chong, S.-C.; Matthew, D.; Rob, D.; Jorge, F.; Amy, G.; et al. The 5 Cs of Agrivoltaic Success Factors in the United States: Lessons from the InSPIRE Research Study; National Renewable Energy Lab. (NREL): Golden, CO, USA, 2022. Available online: www.nrel.gov/publications (accessed on 1 March 2023).




| TOWS Matrix | External Opportunities (O) | External Threats (T) |
|---|---|---|
| Internal Strength (S) | Strength Opportunities (SO) | Strength Threat (ST) |
| Internal Weaknesses (W) | Weakness Opportunities (WO) | Weakness Threats (WT) |
| TOWS Matrix | Internal Strength (S) | Internal Weakness (W) |
|---|---|---|
| External opportunities (O) | Strategy SO GHG Emission Employment Risk-free farming Less water-footprint | Strategy WO Bureaucracy Upfront costs Aesthetics |
| External threats (T) | Strategy ST Lack of awareness Crop rotation is required Operation and maintenance | Strategy WT Land acquisition New policies Financial constraint |
Disclaimer/Publisher’s Note: The statements, opinions and data contained in all publications are solely those of the individual author(s) and contributor(s) and not of MDPI and/or the editor(s). MDPI and/or the editor(s) disclaim responsibility for any injury to people or property resulting from any ideas, methods, instructions or products referred to in the content. |
© 2023 by the authors. Licensee MDPI, Basel, Switzerland. This article is an open access article distributed under the terms and conditions of the Creative Commons Attribution (CC BY) license (https://creativecommons.org/licenses/by/4.0/).
Share and Cite
Maity, R.; Sudhakar, K.; Abdul Razak, A.; Karthick, A.; Barbulescu, D. Agrivoltaic: A Strategic Assessment Using SWOT and TOWS Matrix. Energies 2023, 16, 3313. https://doi.org/10.3390/en16083313
Maity R, Sudhakar K, Abdul Razak A, Karthick A, Barbulescu D. Agrivoltaic: A Strategic Assessment Using SWOT and TOWS Matrix. Energies. 2023; 16(8):3313. https://doi.org/10.3390/en16083313
Chicago/Turabian StyleMaity, Rittick, Kumarasamy Sudhakar, Amir Abdul Razak, Alagar Karthick, and Dan Barbulescu. 2023. "Agrivoltaic: A Strategic Assessment Using SWOT and TOWS Matrix" Energies 16, no. 8: 3313. https://doi.org/10.3390/en16083313
APA StyleMaity, R., Sudhakar, K., Abdul Razak, A., Karthick, A., & Barbulescu, D. (2023). Agrivoltaic: A Strategic Assessment Using SWOT and TOWS Matrix. Energies, 16(8), 3313. https://doi.org/10.3390/en16083313

