A New Time-Series Fluctuation Study Method Applied to Flow and Pressure Data in a Heating Network
Abstract
1. Introduction
- (1)
- Time-series fluctuation is proposed to represent the evolution of time-series data over time.
- (2)
- A method for the cyclic identification of step data is proposed, because different sets of data have different data characteristics.
- (3)
- The time interval of step data is classified to judge the data relationships among different data sets.
- (4)
- The concept of time-series disturbance is proposed to quantify the degree of data anomalies and identify the transmission processes of significant disturbance in a pipeline network.
2. Theory
2.1. Time-Series Fluctuation
2.1.1. Calculation Equations
2.1.2. Basic Information about the Example Used for Calculation
2.1.3. Time-Series Fluctuation Calculation
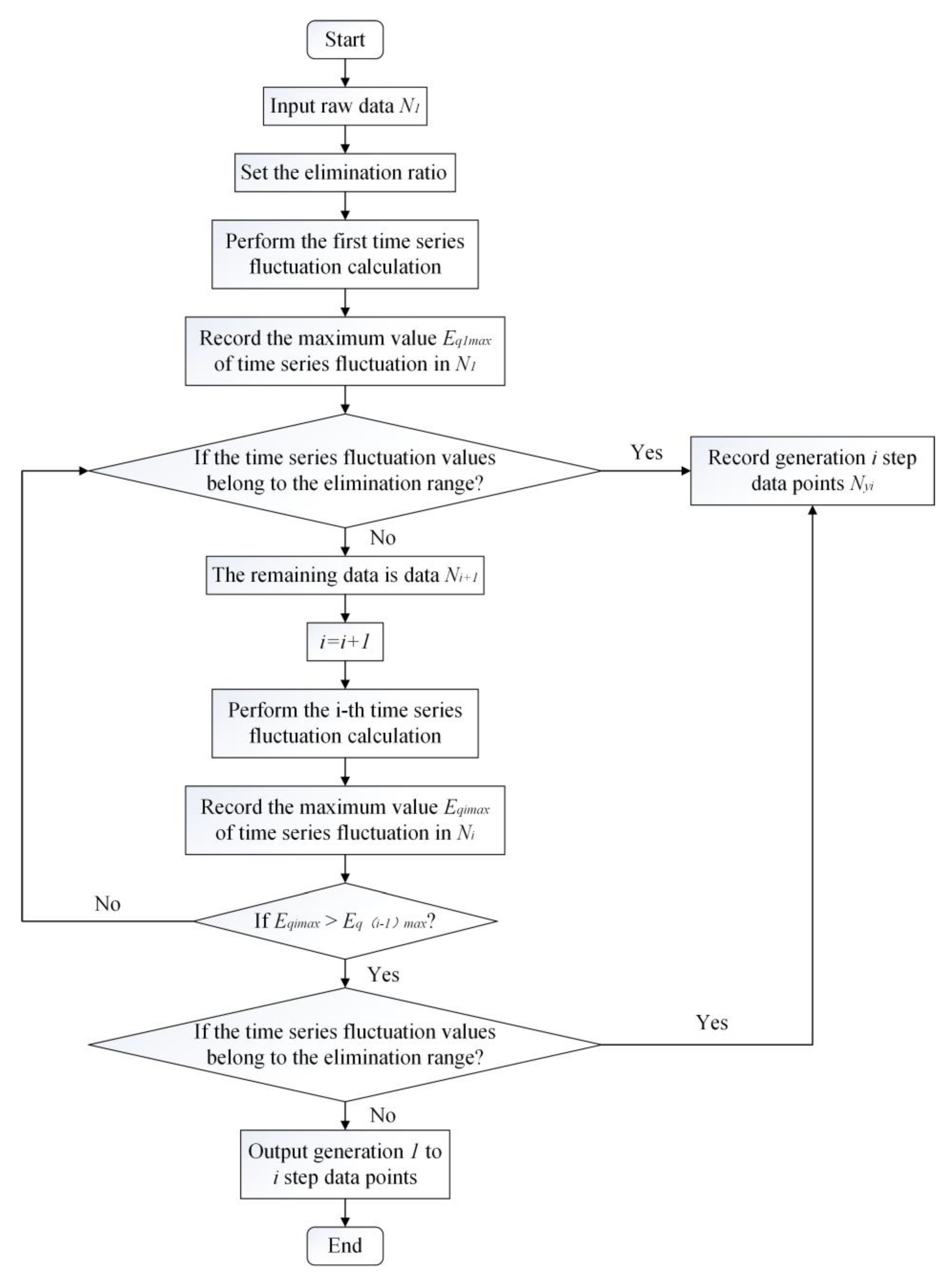
2.2. Step Data Points
2.2.1. Identification of Step Data Points
2.2.2. Classification of Step Data Points
2.3. Long Intervals
2.3.1. Identification of Step Data Points
2.3.2. Variation Patterns of the Time-Series Fluctuation Value
- (1)
- The main distinction between the jump interval and the removable interval is whether the data anomaly is ongoing or transient from the time-duration perspective. The continuous impact caused by the overall reduction in flow at the supply water end of loop A, for example, is the cause of the step data in the long interval III. The step data in the long interval IV are the result of a transitory pressure change, causing a transitory flow change at the supply water end of loop A.
- (2)
- The different types of flow data in the long interval can be used to identify the source of data anomalies from a heating network operation data information perspective. For example, the long interval I contains flow data of return water and outlet flow data, and the reason for the disparity between the two sets of data is that the start of the booster pump affects the return flow data. Likewise, the flow data of supply water and return water are contained in the long interval III, and the reason for the discrepancy between the two sets of data is the flow change at the supply water end of loop A, which affects the flow data of the entire loop.
2.4. Time-Series Disturbance
2.4.1. Time-Series Disturbance of Flow
2.4.2. Time-Series Disturbance of Pressure
3. Analysis of Results and Discussion
4. Conclusions
Author Contributions
Funding
Institutional Review Board Statement
Informed Consent Statement
Data Availability Statement
Conflicts of Interest
References
- CABEE. China Building Energy Consumption Annual Report 2020. Build. Energy Conserv. 2021, 49, 1–6. [Google Scholar]
- Gong, M.; Werner, S. An assessment of district heating research in China. Renew. Energy 2015, 84, 97–105. [Google Scholar] [CrossRef]
- Zhang, Q.L.; Zhang, L.; Nie, J.Z.; Li, Y.L. Techno-economic analysis of air source heat pump applied for space heating in northern China. Appl. Energy 2017, 207, 533–542. [Google Scholar] [CrossRef]
- Wu, W.; Wang, B.L.; Shi, W.X.; Li, X.T. Absorption heating technologies: A review and perspective. Appl. Energy 2014, 130, 51–71. [Google Scholar] [CrossRef]
- Gao, L.; Cui, X.Y.; Ni, J.X.; Lei, W.N.; Huang, T.; Bai, C.; Yang, J.H. Technologies in Smart District Heating System. In Proceedings of the 9th International Conference on Applied Energy, Cardiff, UK, 21–24 August 2017; p. 142. [Google Scholar]
- Xue, P.N.; Jiang, Y.; Zhou, Z.G.; Chen, X.; Fang, X.M.; Liu, J. Machine learning-based leakage fault detection for district heating networks. Energy Build. 2020, 223, 110161. [Google Scholar] [CrossRef]
- Lund, H.; Werner, S.; Wiltshire, R.; Svendsen, S.; Thorsen, J.E.; Hvelplund, F.; Mathiesen, B.V. 4th Generation District Heating (4GDH) Integrating smart thermal grids into future sustainable energy systems. Energy 2014, 68, 1–11. [Google Scholar] [CrossRef]
- Chen, Z.; Chen, Y.B.; Xiao, T.; Wang, H.L.; Hou, P.W. A novel short-term load forecasting framework based on time-series clustering and early classification algorithm. Energy Build. 2021, 251, 111375. [Google Scholar] [CrossRef]
- Gadd, H.; Werner, S. Heat load patterns in district heating substations. Appl. Energy 2013, 108, 176–183. [Google Scholar] [CrossRef]
- Mariano-Hernandez, D.; Hernandez-Callejo, L.; Zorita-Lamadrid, A.; Duque-Perez, O.; Garcia, F.S. A review of strategies for building energy management system: Model predictive control, demand side management, optimization, and fault detect & diagnosis. J. Build. Eng. 2021, 33, 101692. [Google Scholar]
- Babiarz, B.; Chudy-Laskowska, K. Forecasting of failures in district heating systems. Eng. Fail. Anal. 2015, 56, 384–395. [Google Scholar] [CrossRef]
- Guo, J.C.; Lan, Y.; Xue, P.N.; Zhou, Z.G.; Liu, J. Study on Correction Method for Abnormal Operation Data of Heating Network. Gas Heat 2020, 40, 8–13+41,42. (In Chinese) [Google Scholar]
- Yuan, D.; Xue, G.J.; Zhang, H.M. Design of Abnormal Data Recognition Algorithm in Distributed Heating Networ. Comput. Simul. 2022, 39, 494–498. (In Chinese) [Google Scholar]
- Li, Y. Network traffic anomaly detection based on time series analysis. Mod. Electron. Technol. 2017, 40, 85–87+91. [Google Scholar]
- Du, Z.M.; Jin, X.Q.; Yang, Y.Y. Fault diagnosis for temperature, flow rate and pressure sensors in VAV systems using wavelet neural network. Appl. Energy 2009, 86, 1624–1631. [Google Scholar] [CrossRef]
- Gadd, H.; Werner, S. Fault detection in district heating substations. Appl. Energy 2015, 157, 51–59. [Google Scholar] [CrossRef]
- Zhou, Z.G.; Xue, P.N.; Liu, J.; Fang, X.M.; Zheng, J.F. Construction of intelligent heating engine based on intelligent algorithm and dynamic simulation. Gas Heat 2019, 39, 12–19+42. (In Chinese) [Google Scholar]
- Wu, J.J.; Yang, Y.H.; Cheng, X.; Zuo, H.F.; Cheng, Z. The Development of Digital Twin Technology Review. In Proceedings of the 2020 Chinese Automation Congress (CAC 2020), Shanghai, China, 6–8 November 2020; pp. 4901–4906. [Google Scholar]
- Wang, X.; Mueen, A.; Ding, H.; Trajcevski, G.; Scheuermann, P.; Keogh, E. Experimental comparison of representation methods and distance measures for time series data. Data Min. Knowl. Discov. 2013, 26, 275–309. [Google Scholar] [CrossRef]
- Li, H.L.; Guo, C.H.; Yang, L.B. Fault Detection Algorithm Based on Time Series Data Mining. J. Data Acquis. Process. 2016, 31, 782–790. (In Chinese) [Google Scholar]
- Gareth, J.; Daniela, W.; Trevor, H.; Robert, T. An Introduction to Statistical Learning; Springer: New York, NY, USA, 2013. [Google Scholar]
- Yu, L.J.; Zhao, W.; Shu, X.; Zhang, S.C.; Tao, D.X. Experimental Research and Analysis on the Stability Calculation Method of Liquid Flow Standard Device. Meas. Tech. 2020, 1, 28–31. [Google Scholar]
- DIN ISO 9368-1-1993; Measurement of Liquid Flow in Closed Conduits by the Weighing Method—Procedures for Checking Installations—Static Weighing Systems. ISO: London, UK, 1993.
- Fang, X.M.; Yang, D.Y.; Zhou, Z.G.; Liu, J. Connotation and Goal of Smart Heating. Gas Heat 2019, 39, 1–7+41. (In Chinese) [Google Scholar]











| 1–10 | 11–20 | 21–30 | 31–40 | 41–50 | 51–60 |
|---|---|---|---|---|---|
| 6196.11 | 6143.33 | 6279.17 | 6157.50 | 6196.11 | 6216.94 |
| 6245.00 | 6250.28 | 6205.00 | 6185.56 | 6255.28 | 6183.06 |
| 6128.89 | 6277.78 | 6217.78 | 6228.61 | 6228.89 | 6131.94 |
| 6293.61 | 6375.28 | 6170.56 | 6122.50 | 6211.94 | 6266.11 |
| 6181.67 | 6179.72 | 6207.50 | 6182.50 | 6150.28 | 6161.11 |
| 6235.28 | 6284.72 | 6242.50 | 6161.39 | 6228.33 | 6257.78 |
| 6250.00 | 6244.17 | 6256.39 | 6247.22 | 6194.72 | 6268.06 |
| 6148.89 | 6223.89 | 6242.78 | 6167.22 | 6175.83 | 6241.67 |
| 6267.78 | 6140.00 | 6186.94 | 6174.44 | 6201.39 | 6173.61 |
| 6290.56 | 6191.39 | 6245.83 | 6315.56 | 6115.28 | 6221.11 |
| Data | Observation Window | Data | Observation Window | ||
|---|---|---|---|---|---|
| Time Interval | Time Point | Time-Series Fluctuation Value | Time Interval | Time Point | Time-Series Fluctuation Value |
| [1, 60] | 31 | 0.31% | [6703, 6762] | 6733 | 3.67% |
| [2, 61] | 32 | 0.31% | [6704, 6763] | 6734 | 3.74% |
| [3, 62] | 33 | 0.31% | [6705, 6764] | 6735 | 3.63% |
| … | … | ||||
| [4042, 4101] | 4072 | 11.24% | [8579, 8638] | 8609 | 0.6427% |
| [4043, 4102] | 4073 | 11.32% | [8580, 8639] | 8610 | 0.6480% |
| [4044, 4103] | 4074 | 11.22% | [8581, 8640] | 8611 | 0.6786% |
| … | |||||
| Time Interval | Step Data Points | The Mean of the Time-Series Fluctuation Values | |||
|---|---|---|---|---|---|
| Quantity | Quantity Percentage | Raw Data | Supplementary Data | Difference Percentage | |
| 2493–2495 | 3 | 1.17% | 2.13% | 2.11% | 1.04% |
| 2497–2500 | 4 | 1.56% | 2.12% | 2.09% | 1.46% |
| 2764 | 1 | 0.39% | 2.05% | 2.08% | −1.36% |
| 4015–4151 | 137 | 53.52% | 5.19% | 0.87% | 83.32% |
| 4834–4837 | 4 | 1.56% | 1.57% | 1.54% | 2.15% |
| 4840 | 1 | 0.39% | 1.96% | 1.97% | −0.38% |
| 4847–4861 | 15 | 5.86% | 2.66% | 2.58% | 3.17% |
| 6685–6775 | 91 | 35.55% | 2.23% | 1.90% | 15.07% |
| Time Interval | Step Data Points | The Mean of the Time-Series Fluctuation Values | |||
|---|---|---|---|---|---|
| Quantity | Quantity Percentage | Raw Data | Supplementary Data | Difference Percentage | |
| 1261–1314 | 54 | 21.09% | 4.14% | 3.31% | 20.08% |
| 4045–4135 | 91 | 35.55% | 10.99% | 1.66% | 84.89% |
| 6705–6753 | 49 | 19.14% | 4.16% | 3.35% | 19.47% |
| 6895–6956 | 62 | 24.22% | 5.25% | 4.53% | 13.77% |
| Time Interval | Step Data Points | The Mean of the Time-Series Fluctuation Values | |||
|---|---|---|---|---|---|
| Quantity | Quantity Percentage | Raw Data | Supplementary Data | Difference Percentage | |
| 1243–1323 | 81 | 47.37% | 10.33% | 6.80% | 34.21% |
| 6888–6977 | 90 | 52.63% | 10.57% | 8.67% | 17.96% |
| ID | Range | Supply Water | Return Water | Outlet |
|---|---|---|---|---|
| I | [1240, 1320] | - | Jump interval | Jump interval |
| II | [6888, 6977] | - | Jump interval | Jump interval |
| III | [6685, 6775] | Jump interval | Jump interval | - |
| IV | [4015, 4151] | Removable interval | Removable interval | - |
Disclaimer/Publisher’s Note: The statements, opinions and data contained in all publications are solely those of the individual author(s) and contributor(s) and not of MDPI and/or the editor(s). MDPI and/or the editor(s) disclaim responsibility for any injury to people or property resulting from any ideas, methods, instructions or products referred to in the content. |
© 2023 by the authors. Licensee MDPI, Basel, Switzerland. This article is an open access article distributed under the terms and conditions of the Creative Commons Attribution (CC BY) license (https://creativecommons.org/licenses/by/4.0/).
Share and Cite
Zhao, S.; Cao, H.; Zhu, J.; Chen, J.; Chang, C.-C. A New Time-Series Fluctuation Study Method Applied to Flow and Pressure Data in a Heating Network. Energies 2023, 16, 2709. https://doi.org/10.3390/en16062709
Zhao S, Cao H, Zhu J, Chen J, Chang C-C. A New Time-Series Fluctuation Study Method Applied to Flow and Pressure Data in a Heating Network. Energies. 2023; 16(6):2709. https://doi.org/10.3390/en16062709
Chicago/Turabian StyleZhao, Shuai, Huizhe Cao, Jiguang Zhu, Jinxiang Chen, and Chein-Chi Chang. 2023. "A New Time-Series Fluctuation Study Method Applied to Flow and Pressure Data in a Heating Network" Energies 16, no. 6: 2709. https://doi.org/10.3390/en16062709
APA StyleZhao, S., Cao, H., Zhu, J., Chen, J., & Chang, C.-C. (2023). A New Time-Series Fluctuation Study Method Applied to Flow and Pressure Data in a Heating Network. Energies, 16(6), 2709. https://doi.org/10.3390/en16062709

