Cascade Active Balance Charging of Electric Vehicle Power Battery Based on Model Prediction Control
Abstract
1. Introduction
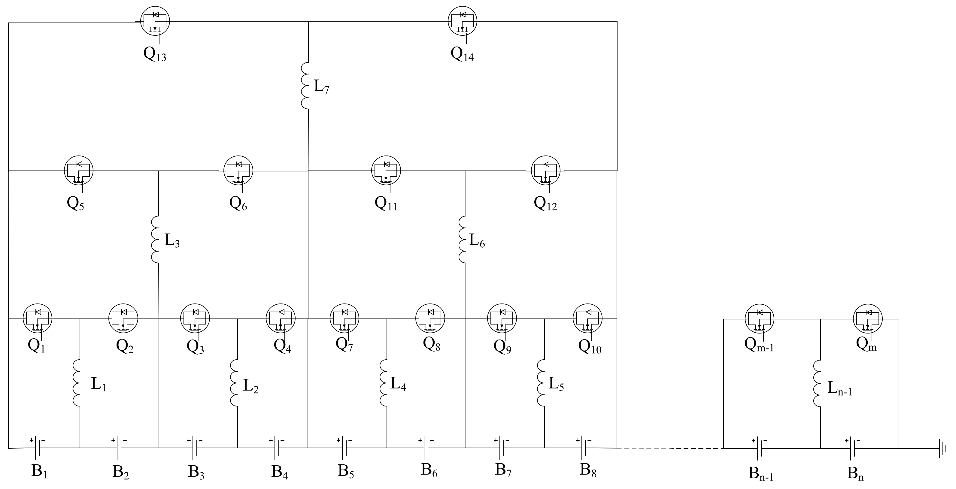
2. Cascaded Active Balanced Topology
2.1. Principle of Operation
2.2. Main Parameter Calculation of Balanced Topology Result
3. Balance Control Strategy of Power Battery Based on Model Prediction Control
3.1. Basic Principles of Model Prediction Control
3.2. Balance Control Strategy Based on Model Prediction Control
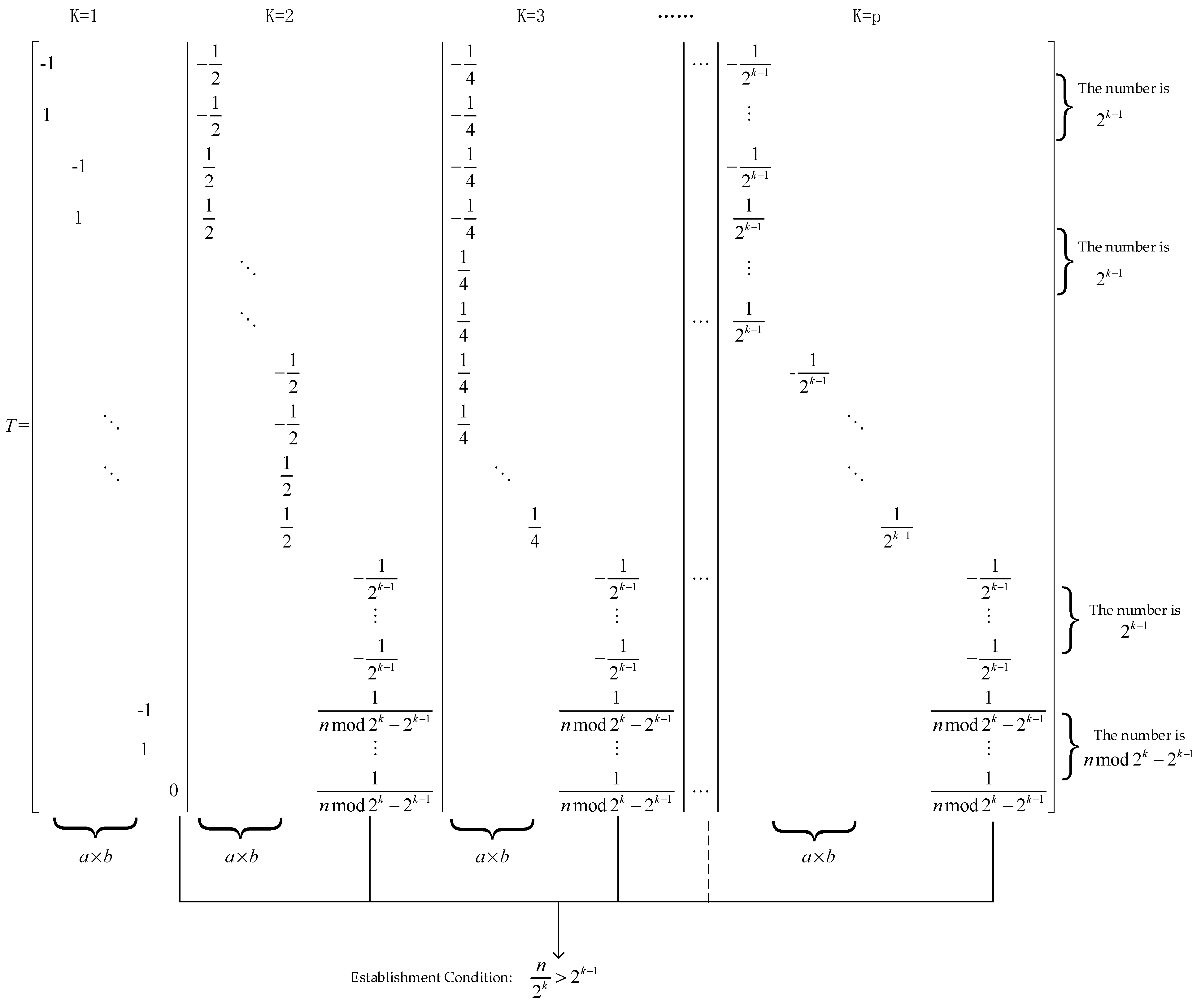
3.2.1. Model Building
3.2.2. Rolling Optimization
4. Experiments and Result Analysis
5. Conclusions
Author Contributions
Funding
Institutional Review Board Statement
Informed Consent Statement
Data Availability Statement
Conflicts of Interest
References
- Yang, F.; Wang, D.; Zhao, Y.; Tsui, K.L.; Bae, S.J. A study of the relationship between coulombic efficiency and capacity degradation of commercial lithium-ion batteries. Energy 2018, 145, 486–495. [Google Scholar] [CrossRef]
- Kwon, S.-J.; Lee, S.-E.; Lim, J.-H.; Choi, J.; Kim, J. Performance and Life Degradation Characteristics Analysis of NCM LIB for BESS. Electronics 2018, 7, 406. [Google Scholar] [CrossRef]
- Ali, M.; Zafar, A.; Nengroo, S.; Hussain, S.; Kim, H. Effect of Sensors Sensitivity on Lithium-Ion Battery Modeled Parameters and State of Charge: A Comparative Study. Electronics 2019, 8, 709. [Google Scholar] [CrossRef]
- Go, S.-I.; Choi, J.-H. Design and Dynamic Modelling of PV-Battery Hybrid Systems for Custom Electromagnetic Transient Simulation. Electronics 2020, 9, 1651. [Google Scholar] [CrossRef]
- Luo, W.; Jie, L.; Song, W.; Feng, Z. Study on passive balancing characteristics of serially connected lithium-ion battery string. In Proceedings of the 13th International Conference on Electronic Measurement & Instruments, Yangzhou, China, 20–22 October 2017. [Google Scholar] [CrossRef]
- Zheng, Y.; He, F.; Wang, W. A Method to Identify Lithium Battery Parameters and Estimate SOC Based on Different Temperatures and Driving Conditions. Electronics 2019, 8, 1391. [Google Scholar] [CrossRef]
- Carter, J.; Fan, Z.; Cao, J. Cell equalization circuits: A review. J. Power Sources 2020, 448, 227489. [Google Scholar] [CrossRef]
- Xu, X.; Xing, C.; Wu, Q.; Qian, W.; Zhao, Y.; Guo, X. An Active State of Charge Balancing Method with LC Energy Storage for Series Battery Pack. Front. Energy Res. 2022, 10, 1811. [Google Scholar] [CrossRef]
- Sahoo, J.; Ramesh, P.; Patra, A. Interleaved Operation of Conventional PWM Control in a Buck-Boost Active Balancing Circuit. In Proceedings of the 2020 IEEE International Conference on Power Electronics, Drives and Energy Systems (PEDES), Jaipur, India, 16–19 December 2020. [Google Scholar] [CrossRef]
- Zhang, Y.; Yang, R. An Improved Buck-Boost Circuit Equalization Method for Series Connected Battery Packs. In Proceedings of the 2021 IEEE 4th International Electrical and Energy Conference (CIEEC), Wuhan, China, 28–30 May 2021. [Google Scholar] [CrossRef]
- Yang, Z.-Z. Development of an Active Equalizer for Lithium-Ion Batteries. Electronics 2022, 11, 2219. [Google Scholar] [CrossRef]
- Wu, T.; Qi, Y.; Liao, L.; Ji, F.; Chen, H. Research on equalization strategy of lithium-ion batteries based on fuzzy logic control. J. Energy Storage 2021, 40, 102722. [Google Scholar] [CrossRef]
- Liao, L.; Chen, H. Research on two-stage equalization strategy based on fuzzy logic control for lithium-ion battery packs. J. Energy Storage 2022, 50, 104321. [Google Scholar] [CrossRef]
- Wu, T.; Chen, L.; Xu, Y.; Zhang, X. Balancing method of retired battery pack based on variable domain fuzzy control. J. Electrochem. Energy Convers. Storage 2023, 20, 041005. [Google Scholar] [CrossRef]
- Wang, B.; Qin, F.; Zhao, X.; Ni, X.; Xuan, D. Equalization of series connected lithium-ion batteries based on back propagation neural network and fuzzy logic control. Int. J. Energy Res. 2020, 44, 4812–4826. [Google Scholar] [CrossRef]
- Wang, B.; Xuan, D.; Zhao, X.; Chen, J.; Lu, C. Dynamic battery equalization scheme of multi-cell lithium-ion battery pack based on PSO and VUFLC. Int. J. Electr. Power Energy Syst. 2022, 136, 107760. [Google Scholar] [CrossRef]
- Wang, Y.-X.; Zhong, H.; Li, J.; Zhang, W. Adaptive estimation-based hierarchical model predictive control methodology for battery active equalization topologies: Part II-equalizer control. J. Energy Storage 2022, 45, 102958. [Google Scholar] [CrossRef]
- Hoque, M.M.; Hannan, M.; Mohamed, A. Optimal algorithms for the charge equalisation controller of series connected lithium-ion battery cells in electric vehicle applications. IET Electr. Syst. Transp. 2017, 7, 267–277. [Google Scholar] [CrossRef]








| Symbol of Variable | Meaning |
|---|---|
| Battery self-loss rate | |
| Capacity of Section 1 to Section n of a single battery | |
| Energy transfer of n series batteries and m equalization channels | |
| The maximum carrying current at equilibrium | |
| Unit equalization time, related to the switching frequency of the MOSFET | |
| SOC value of the battery | |
| The balance current of each channel after normalization | |
| k | Predicted step size |
| Category | Value |
|---|---|
| Battery Capacity Qc | 2600/mAh |
| Nominal Voltage V | 3.7/V |
| Maximum Balanced Current I | 2/A |
| Balanced Inductance L | 22/μH |
| Switching Frequency f | 50/KHz |
| Maximum Duty Cycle D | 45% |
| Sampling Time t | 1/s |
| Balanced Objective | 0.5% |
| Battery State | Battery SOC (%) | Time (s) | Useful Capacity (mAh) | Increasing Capacity (mAh) | ||||||
|---|---|---|---|---|---|---|---|---|---|---|
| Battery 1 | Battery 2 | Battery 3 | Battery 4 | Range | Mean | |||||
| a | Before balanced | 99 | 98 | 97 | 96 | 3 | 97.5 | 237 | 2496 | 32.708 |
| After balanced | 97.261 | 97.259 | 97.259 | 97.155 | 0.006 | 97.258 | 2528.708 | |||
| b | Before balanced | 75.8 | 75.4 | 75.3 | 75.2 | 0.6 | 75.425 | 72 | 1955.2 | 4.42 |
| After balanced | 75.374 | 75.37 | 75.37 | 75.368 | 0.006 | 75.37 | 1959.62 | |||
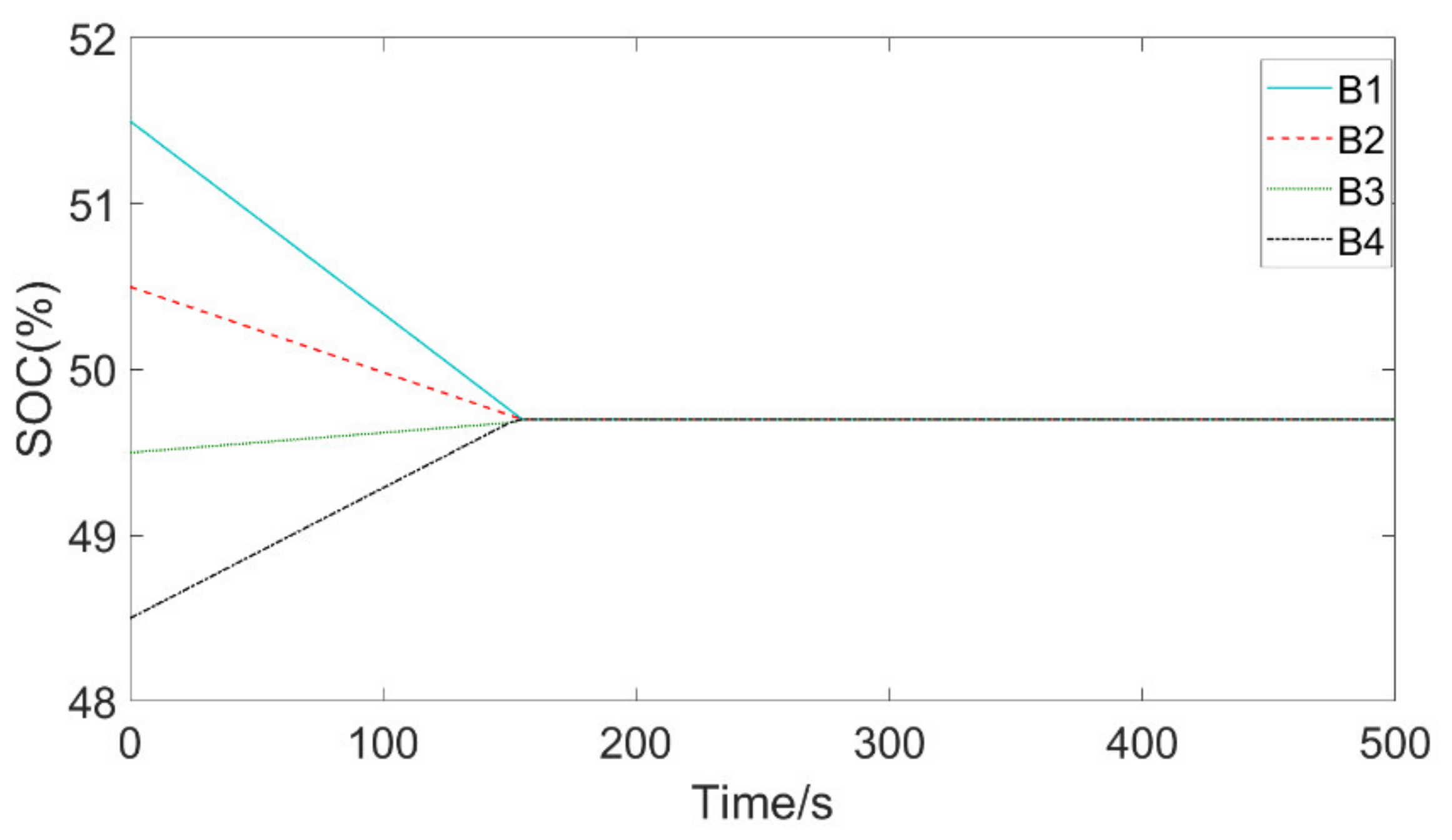
| c | Before balanced | 51.5 | 50.5 | 49.5 | 48.5 | 3 | 50 | 233 | 1261 | 30.42 |
| After balanced | 49.67 | 49.67 | 49.67 | 49.67 | 0 | 49.67 | 1291.42 | |||
| d | Before balanced | 27 | 19 | 19 | 14 | 13 | 20 | 1618 | 364 | 122.72 |
| After balanced | 18.723 | 18.72 | 18.72 | 18.718 | 0.005 | 18.72 | 486.72 | |||
| e | Before balanced | 9 | 6.4 | 6.3 | 6.1 | 2.9 | 6.95 | 625 | 158.6 | 14.04 |
| After balanced | 6.642 | 6.640 | 6.640 | 6.638 | 0.004 | 6.64 | 172.64 | |||
Disclaimer/Publisher’s Note: The statements, opinions and data contained in all publications are solely those of the individual author(s) and contributor(s) and not of MDPI and/or the editor(s). MDPI and/or the editor(s) disclaim responsibility for any injury to people or property resulting from any ideas, methods, instructions or products referred to in the content. |
© 2023 by the authors. Licensee MDPI, Basel, Switzerland. This article is an open access article distributed under the terms and conditions of the Creative Commons Attribution (CC BY) license (https://creativecommons.org/licenses/by/4.0/).
Share and Cite
Wang, Q.; Wang, C.; Li, X.; Gao, T. Cascade Active Balance Charging of Electric Vehicle Power Battery Based on Model Prediction Control. Energies 2023, 16, 2287. https://doi.org/10.3390/en16052287
Wang Q, Wang C, Li X, Gao T. Cascade Active Balance Charging of Electric Vehicle Power Battery Based on Model Prediction Control. Energies. 2023; 16(5):2287. https://doi.org/10.3390/en16052287
Chicago/Turabian StyleWang, Qi, Chen Wang, Xingcan Li, and Tian Gao. 2023. "Cascade Active Balance Charging of Electric Vehicle Power Battery Based on Model Prediction Control" Energies 16, no. 5: 2287. https://doi.org/10.3390/en16052287
APA StyleWang, Q., Wang, C., Li, X., & Gao, T. (2023). Cascade Active Balance Charging of Electric Vehicle Power Battery Based on Model Prediction Control. Energies, 16(5), 2287. https://doi.org/10.3390/en16052287
