Impact of Distributed Generators Penetration Level on the Power Loss and Voltage Profile of Radial Distribution Networks
Abstract
1. Introduction
2. Literature Review, Research Gap and Contribution of the Study
- Development of novel EPVSI and EQVSI for selection of most sensitive candidate buses for real and reactive compensation. These analytical indices can also reduce the search space for DG or capacitor placement before using the population-based optimization method to determine the optimal allocation.
- Modeling the four DG types with a novel model for the reactive-based DG synchronous machine (Condenser) from the principle of the synchronous model, which is helpful for the load flow of distribution and sub-transmission networks.
- The study determines how the penetration level of various DG types affects critical technical advantages, including power loss and voltage profile.
- The study’s outcome can be used as a benchmark for confirming the optimal values of DG and capacitor allocation problems.
- Implementation on the IEEE 33-bus and 69-bus radial distribution network.
3. Types and Modelling of the Distributed Generators
3.1. Type 1 DG—Power Converter Interface Model
3.2. Type 2 DG—Power Converter Interface Model
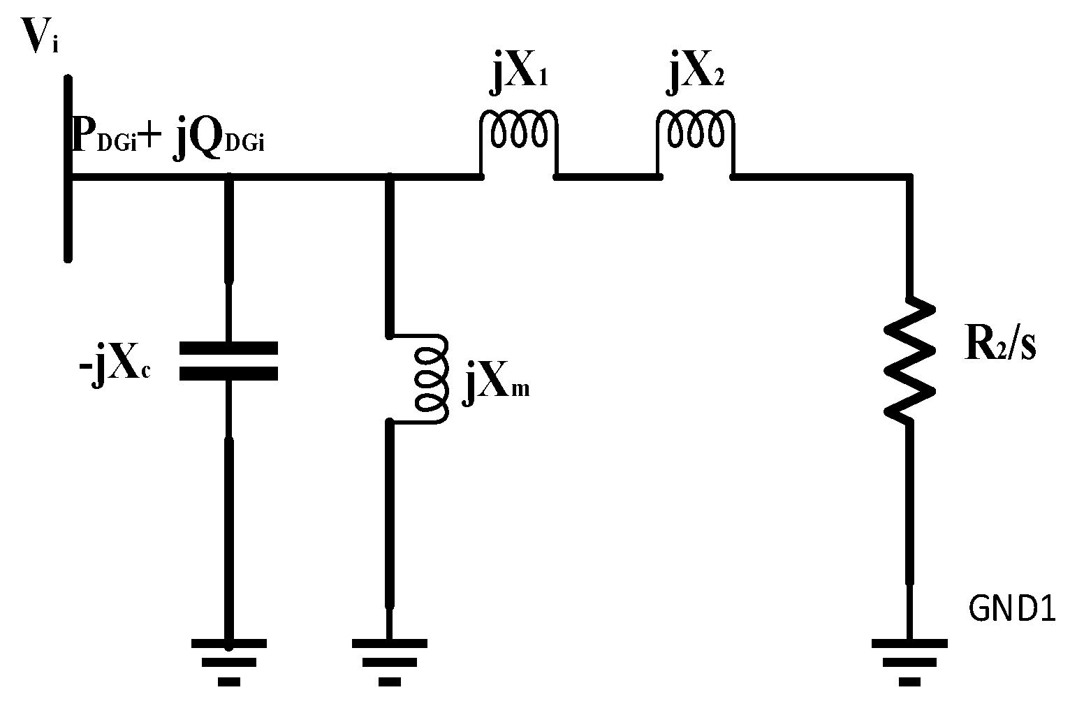
3.3. Type 3 DG—Induction Generator Model
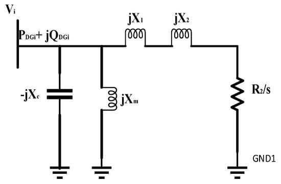
3.4. Type 4 DG—Synchronous Condenser Model
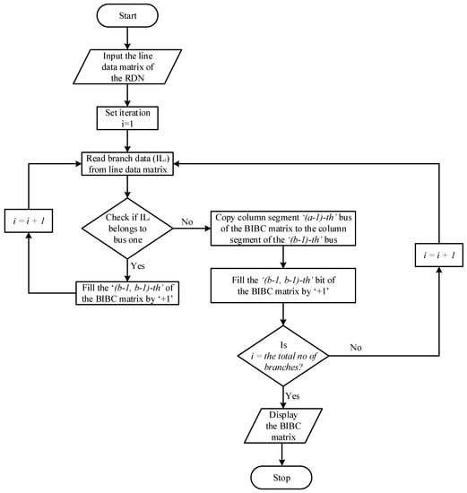
4. Derivation of Effective Real and Reactive Power Voltage Stability Index (EPVSI and EQVSI) for Selection of Sensitive Candidate Buses
- real power demand matrix of the total distribution network
- effective reactive power matrix of the total distribution network
- reactive power demand matrix of the total distribution network
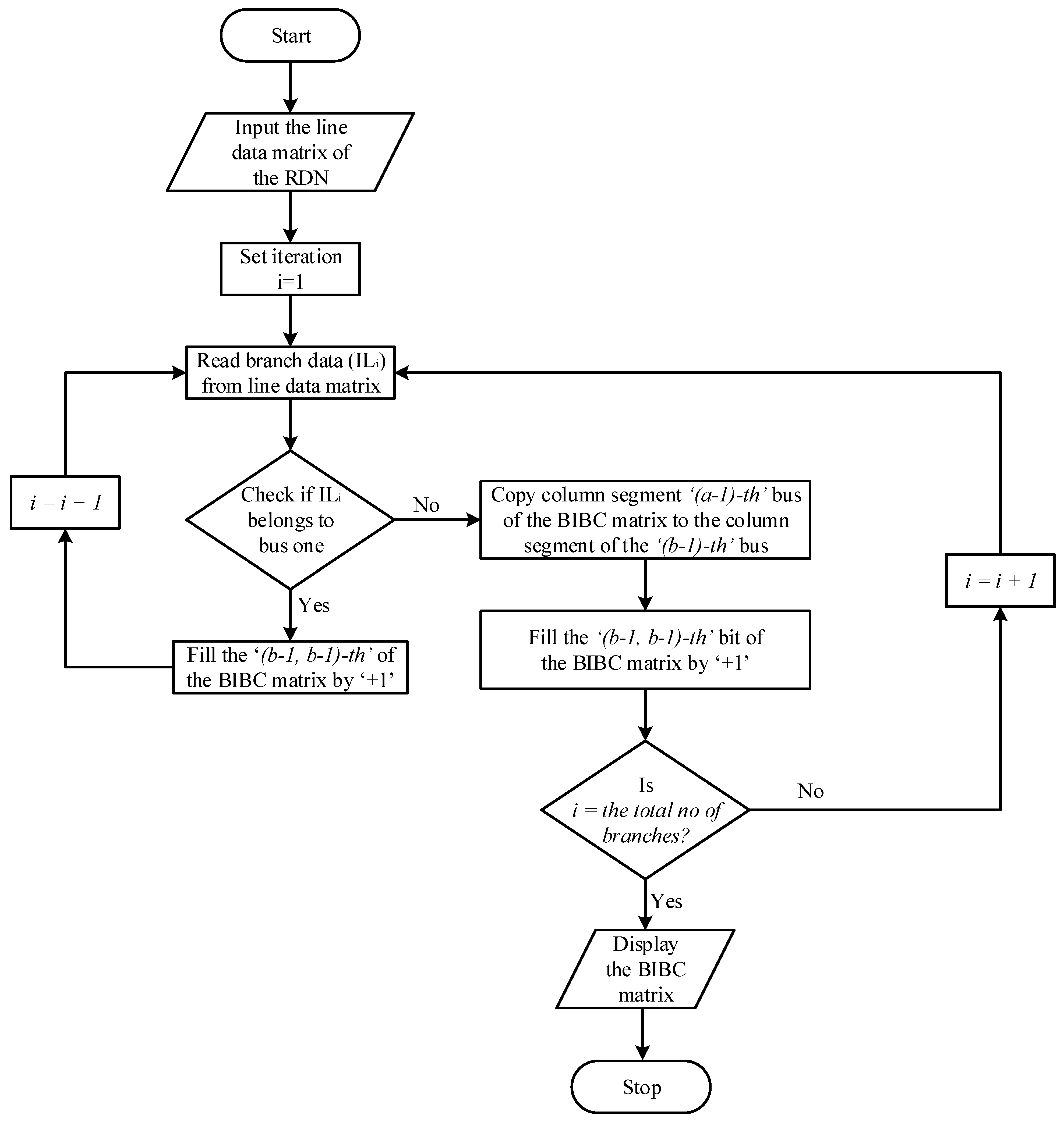
- BIBC = bus injection to branch current matrix
5. Determining the Impacts of DG Types on the Power System
5.1. Determination of Losses in the Radial Distribution Network
5.2. Determination of Voltage Profile Index
5.3. Penetration Level
5.4. Determination of Candidate Buses for DG Penetration
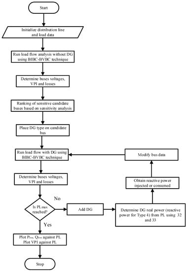
5.5. Steps for Determination of DG Types Impact
6. Results and Discussion
6.1. Base Case and Selection of Candidate Buses Using EPVSI and EQVSI
6.2. Impact of Type 1 DG on the Radial Distribution Network
6.3. Impact of Type 2 DG on the Radial Distribution Network
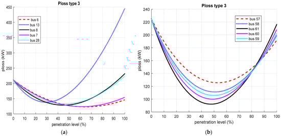
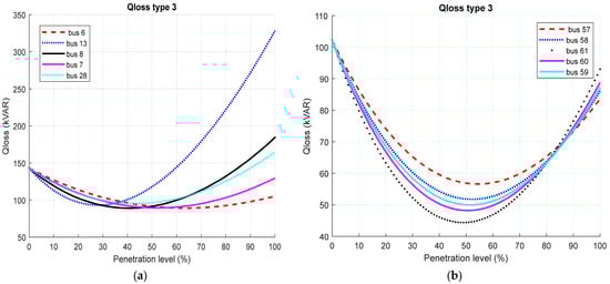
6.4. Impact of Type 3 DG on the Radial Distribution Network
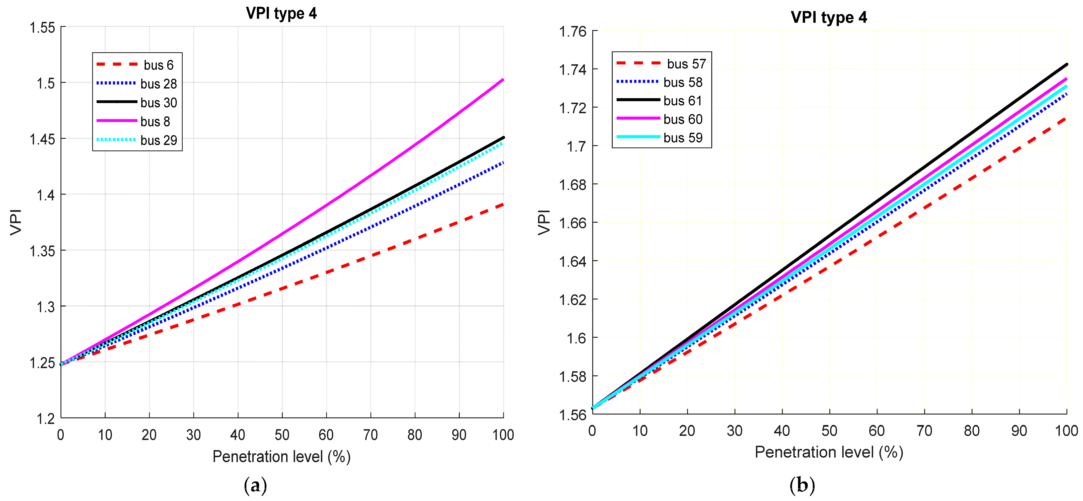
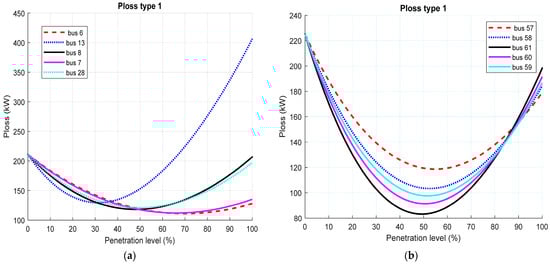
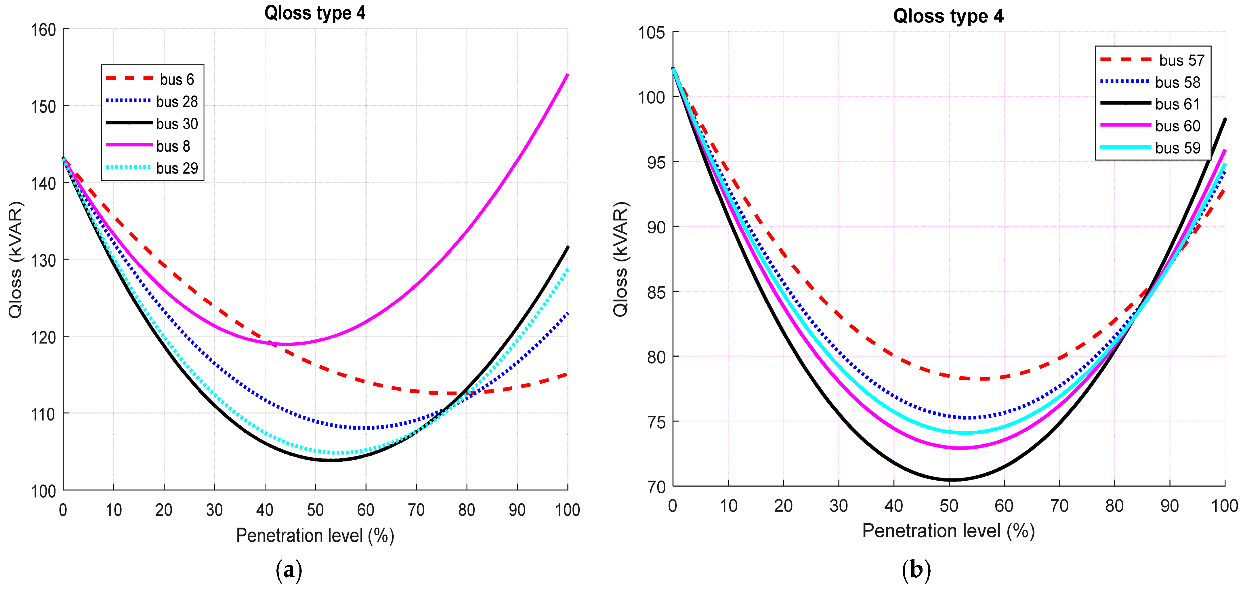
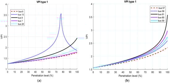
6.5. Impact of Type 4 DG on the Radial Distribution Network
6.6. Compparison of the DG Types
7. Conclusions
- The proposed EPVSI bus ranking approach based on effective power can effectively identify the weakest or sensitive buses for distributed generation and EQVSI for capacitor penetration.
- In general, all types of DG lower power losses in a distribution system. For the sensitive buses that were the subject of the investigation, the degree of the loss reduction differs for different DG types.
- With a rise in their penetration level, DG types’ effects on power losses formed a minimum quadratic characteristic curve, suggesting that losses are reduced at low penetration levels. However, once the amount of DG penetration is raised past a certain point, power losses begin to rise. This suggests that there is a maximum penetration level at which DG causes increased power losses in the system.
- The amount of penetration needed to achieve the lowest loss varies depending on the connected DG type and bus to bus.
- The VPI is generally directly proportional to the DG penetration level for most of the DG types.
- In terms of power loss and voltage profile of the distribution networks with the lowest power loss and highest VPI, the Type 2 DG performs best. Since the DG type may provide reactive as well as real power to the RDN, this is to be expected. Due to its inability to provide the network with real power, the Type 4 DG performs the worst.
- The deduced results obtained from the analytical penetration level of DG may be used as a benchmark to validate the optimal results obtained for DG and capacitor placement and sizing from optimization techniques.
Author Contributions
Funding
Data Availability Statement
Conflicts of Interest
References
- Ayanlade, S.O.; Komolafe, O.A. Distribution system voltage profile improvement based on network structural characteristics. In Proceedings of the OAU Faculty of Technology Conference 2019 (OAUTEKConF 2019), OAU, Ile-Ife, Osun State, Nigeria, 22–25 September 2019; pp. 75–80. [Google Scholar]
- Mokryani, G. Distribution network types and configurations. In Future Distribution Networks: Planning, Operation, and Control; AIP Publishing LLC: Melville, NY, USA, 2022; p. 1. [Google Scholar]
- Okelola, M.O.; Salimon, S.A.; Adegbola, O.A.; Ogunwole, E.I.; Ayanlade, S.O.; Aderemi, B.A. Optimal siting and sizing of D-STATCOM in distribution system using new voltage stability index and bat algorithm. In Proceedings of the 2021 International Congress of Advanced Technology and Engineering (ICOTEN), Taiz, Yemen, 4–5 July 2021; IEEE: Toulouse, France; pp. 1–5. [Google Scholar]
- Camilo, F.M.; Almeida, M.E.; Castro, R.; Pires, V.F. Multi-conductor line models for harmonic load-flow calculations in LV networks with high penetration of PV generation. J. Mod. Power Syst. Clean Energy 2021, 10, 1288–1301. [Google Scholar] [CrossRef]
- Salimon, S.A.; Lawal, Q.O.; Adebiyi, O.W.; Okelola, M.O. Cost-Benefit of Optimal Allocation of DSTATCOM in Distribution Networks Using Ant-Lion Optimization Algorithm. Period. Polytech. Electr. Eng. Comput. Sci. 2022, 66, 350–360. [Google Scholar] [CrossRef]
- Iweh, C.D.; Gyamfi, S.; Tanyi, E.; Effah-Donyina, E. Distributed generation and renewable energy integration into the grid: Prerequisites, push factors, practical options, issues and merits. Energies 2021, 14, 5375. [Google Scholar] [CrossRef]
- Adefarati, T.; Bansal, R.C. Integration of renewable distributed generators into the distribution system: A review. IET Renew. Power Gener. 2016, 10, 873–884. [Google Scholar] [CrossRef]
- Bajaj, M.; Singh, A.K. Grid integrated renewable DG systems: A review of power quality challenges and state-of-the-art mitigation techniques. Int. J. Energy Res. 2020, 44, 26–69. [Google Scholar] [CrossRef]
- Ismael, S.M.; Aleem, S.H.; Abdelaziz, A.Y.; Zobaa, A.F. State-of-the-art of hosting capacity in modern power systems with distributed generation. Renew. Energy 2019, 130, 1002–1020. [Google Scholar] [CrossRef]
- Chandran, C.V.; Basu, M.; Sunderland, K.; Pukhrem, S.; Catalao, J.P. Application of demand response to improve voltage regulation with high DG penetration. Electr. Power Syst. Res. 2020, 189, 106722. [Google Scholar] [CrossRef]
- Iqbal, F.; Khan, M.T.; Siddiqui, A.S. Optimal placement of DG and DSTATCOM for loss reduction and voltage profile improvement. Alex. Eng. J. 2018, 57, 755–765. [Google Scholar] [CrossRef]
- Ayodele, T.R.; Ogunjuyigbe, A.S.; Akinola, O.O. Optimal location, sizing, and appropriate technology selection of distributed generators for minimizing power loss using genetic algorithm. J. Renew. Energy 2015, 2015, 832917. [Google Scholar] [CrossRef]
- Veerasamy, V.; Wahab, N.I.; Ramachandran, R.; Othman, M.L.; Hizam, H.; Devendran, V.S.; Irudayaraj, A.X.; Vinayagam, A. Recurrent network based power flow solution for voltage stability assessment and improvement with distributed energy sources. Appl. Energy 2021, 302, 117524. [Google Scholar] [CrossRef]
- Xu, X.; Niu, D.; Peng, L.; Zheng, S.; Qiu, J. Hierarchical multi-objective optimal planning model of active distribution network considering distributed generation and demand-side response. Sustain. Energy Technol. Assess. 2022, 53, 102438. [Google Scholar] [CrossRef]
- Hosseinzadeh, N.; Aziz, A.; Mahmud, A.; Gargoom, A.; Rabbani, M. Voltage stability of power systems with renewable-energy inverter-based generators: A review. Electronics 2021, 10, 115. [Google Scholar] [CrossRef]
- Salimon, S.A.; Adepoju, G.A.; Adebayo, I.G.; Adewuyi, O.B.; Amuda, S.O. Simultaneous Placement and Sizing of Distributed Generation Units and Shunt Capacitors on Radial Distribution Systems using Cuckoo Search Algorithm. Curr. J. Appl. Sci. Technol. 2021, 40, 43–58. [Google Scholar] [CrossRef]
- Adepoju, G.A.; Aderemi, B.A.; Salimon, S.A.; Alabi, O.J. Optimal Placement and Sizing of Distributed Generation for Power Loss Minimization in Distribution Network using Particle Swarm Optimization Technique. Eur. J. Eng. Technol. Res. 2023, 8, 19–25. [Google Scholar] [CrossRef]
- Ali, M.H.; Salawudeen, A.T.; Kamel, S.; Salau, H.B.; Habil, M.; Shouran, M. Single-and multi-objective modified aquila optimizer for optimal multiple renewable energy resources in distribution network. Mathematics 2022, 10, 2129. [Google Scholar] [CrossRef]
- Ali, M.H.; Kamel, S.; Hassan, M.H.; Tostado-Véliz, M.; Zawbaa, H.M. An improved wild horse optimization algorithm for reliability based optimal DG planning of radial distribution networks. Energy Rep. 2022, 8, 582–604. [Google Scholar] [CrossRef]
- Dharavat, N.; Sudabattula, S.K.; Velamuri, S.; Mishra, S.; Sharma, N.K.; Bajaj, M.; Elgamli, E.; Shouran, M.; Kamel, S. Optimal allocation of renewable distributed generators and electric vehicles in a distribution system using the political optimization algorithm. Energies 2022, 15, 6698. [Google Scholar] [CrossRef]
- Khan, M.H.; Ulasyar, A.; Khattak, A.; Zad, H.S.; Alsharef, M.; Alahmadi, A.A.; Ullah, N. Optimal Sizing and Allocation of Distributed Generation in the Radial Power Distribution System Using Honey Badger Algorithm. Energies 2022, 15, 5891. [Google Scholar] [CrossRef]
- Reddy, P.D.P.; Reddy, V.C.V.; Manohar, T.G. Whale optimization algorithm for optimal sizing of renewable resources for loss reduction in distribution systems. Renew. Wind. Water Sol. 2017, 4, 3. [Google Scholar] [CrossRef]
- Ali, E.S.; Abd Elazim, S.M.; Abdelaziz, A.Y. Ant Lion Optimization Algorithm for optimal location and sizing of renewable distributed generations. Renew. Energy 2017, 101, 1311–1324. [Google Scholar] [CrossRef]
- Dash, S.K.; Mishra, S.; Abdelaziz, A.Y.; Alghaythi, M.L.; Allehyani, A. Optimal allocation of distributed generators in active distribution networks using a new oppositional hybrid sine cosine muted differential evolution algorithm. Energies 2022, 15, 2267. [Google Scholar] [CrossRef]
- Beza, T.M.; Huang, Y.C.; Kuo, C.C. A hybrid optimization approach for power loss reduction and DG penetration level increment in electrical distribution network. Energies 2020, 13, 6008. [Google Scholar] [CrossRef]
- Ogunjuyigbe, A.S.; Ayodele, T.R.; Akinola, O.O. Impact of distributed generators on the power loss and voltage profile of sub-transmission network. J. Electr. Syst. Inf. Technol. 2016, 3, 94–107. [Google Scholar] [CrossRef]
- Şeker, A.A.; Gözel, T.; Hocaoğlu, M.H. An analytic approach to determine maximum penetration level of distributed generation considering power loss. In Proceedings of the 2018 Twentieth International Middle East Power Systems Conference (MEPCON), Cairo, Egypt, 18–20 December 2018; IEEE: Toulouse, France; pp. 956–961. [Google Scholar]
- Kazeminejad, M.; Banejad, M.; Annakkage, U.D.; Hosseinzadeh, N. Load pattern-based voltage stability analysis in unbalanced distribution networks considering maximum penetration level of distributed generation. IET Renew. Power Gener. 2020, 14, 2517–2525. [Google Scholar] [CrossRef]
- Duong, M.Q.; Tran, N.T.; Sava, G.N.; Scripcariu, M. The impacts of distributed generation penetration into the power system. In Proceedings of the 2017 International Conference on Electromechanical and Power Systems (SIELMEN), Iasi, Romania, 11–13 October 2017; IEEE: Toulouse, France; pp. 295–301. [Google Scholar]
- Addurat, A.S.; Pasupuleti, J. The impacts of number of solar photovoltaic units on distribution network losses and voltage profile. In Proceedings of the 2020 IEEE Student Conference on Research and Development (SCOReD), Batu Pahat, Malaysia, 27–29 September 2020; IEEE: Toulouse, France; pp. 249–253. [Google Scholar]
- Salimon, S.A.; Adepoju, G.A.; Adebayo, I.G.; Ayanlade, S.O. Impact of shunt capacitor penetration level in radial distribution system considering techno-economic benefits. Niger. J. Technol. Dev. 2022, 19, 101–109. [Google Scholar] [CrossRef]
- Bokhari, A.; Raza, A.; Diaz-Aguilo, M.; de Leon, F.; Czarkowski, D.; Uosef, R.E.; Wang, D. Combined Effect of CVR and DG Penetration in the Voltage Profile of Low-Voltage Secondary Distribution Networks. IEEE Trans. Power Deliv. 2016, 31, 286–293. [Google Scholar] [CrossRef]
- Singh, B.; Gyanish, B.J. Impact assessment of DG in distribution systems from minimization of total real power loss viewpoint by using optimal power flow algorithms. Energy Rep. 2018, 4, 407–417. [Google Scholar] [CrossRef]
- Hraiz, M.D.; Garcia, J.A.M.; Jimenez Castaneda, R.; Muhsen, H. Optimal PV Size and Location to Reduce Active Power Losses While Achieving Very High Penetration Level with Improvement in Voltage Profile Using Modified Jaya Algorithm. IEEE J. Photovolt. 2020, 10, 1166–1174. [Google Scholar] [CrossRef]
- Ravindran, S.; Victoire, T.A. A bio-geography-based algorithm for optimal siting and sizing of distributed generators with an effective power factor model. Comput. Electr. Eng. 2018, 72, 482–501. [Google Scholar] [CrossRef]
- Essallah, S.; Khedher, A.; Bouallegue, A. Integration of distributed generation in electrical grid: Optimal placement and sizing under different load conditions. Comput. Electr. Eng. 2019, 79, 106461. [Google Scholar] [CrossRef]
- Molver, I.; Chowdhury, S. Alternative approaches for analysing the impact of distributed generation on shunt compensated radial medium voltage networks. Comput. Electr. Eng. 2020, 85, 106676. [Google Scholar] [CrossRef]
- Agajie, T.F.; Khan, B.; Guerrero, J.M.; Mahela, O.P. Reliability enhancement and voltage profile improvement of distribution network using optimal capacity allocation and placement of distributed energy resources. Comput. Electr. Eng. 2021, 93, 107295. [Google Scholar] [CrossRef]
- Abujubbeh, M.; Fahrioglu, M.; Al-Turjman, F. Power loss reduction and voltage enhancement via distributed photovoltaic generation: Case study in North Cyprus. Comput. Electr. Eng. 2021, 95, 107432. [Google Scholar] [CrossRef]
- Subramanyam, T.C.; Ram, S.T.; Subrahmanyam, J.B. Dual stage approach for optimal sizing and siting of fuel cell in distributed generation systems. Comput. Electr. Eng. 2018, 69, 676–689. [Google Scholar] [CrossRef]
- Salimon, S.A.; Adepoju, G.A.; Adebayo, I.G.; Adewuyi, O.B. Comparative assessment of techno-economic and environmental benefits in optimal allocation of distributed generators in distribution networks. Sci. Afr. 2023, 19, e01546. [Google Scholar] [CrossRef]
- Kakran, S.; Chanana, S. Smart operations of smart grids integrated with distributed generation: A review. Renew. Sustain. Energy Rev. 2018, 81, 524–535. [Google Scholar] [CrossRef]
- Marini, A.; Mortazavi, S.S.; Piegari, L.; Ghazizadeh, M.S. An efficient graph-based power flow algorithm for electrical distribution systems with a comprehensive modeling of distributed generations. Electr. Power Syst. Res. 2019, 170, 229–243. [Google Scholar] [CrossRef]
- Hu, S.; Xiang, Y.; Zhang, X.; Liu, J.; Wang, R.; Hong, B. Reactive power operability of distributed energy resources for voltage stability of distribution networks. J. Mod. Power Syst. Clean Energy 2019, 7, 851–861. [Google Scholar] [CrossRef]
- Gupta, A.R.; Kumar, A. Impact of various load models on D-STATCOM allocation in DNO operated distribution network. Procedia Comput. Sci. 2018, 125, 862–870. [Google Scholar] [CrossRef]
- Salimon, S.A.; Baruwa, A.A.; Amuda, S.O.; Adeleke, H.A. Optimal placement and sizing of capacitors in radial distribution systems: A two-stage method. J. Eng. Res. Rep. 2020, 19, 31–43. [Google Scholar] [CrossRef]
- Bajaj, M.; Singh, A.K. Optimal design of passive power filter for enhancing the harmonic-constrained hosting capacity of renewable DG systems. Comput. Electr. Eng. 2022, 97, 107646. [Google Scholar] [CrossRef]
- Meera, P.S.; Hemamalini, S. Optimal Siting of Distributed Generators in a Distribution Network using Artificial Immune System. Int. J. Electr. Comput. Eng 2017, 7, 641–649. [Google Scholar]
- Reddy, P.D.P.; Reddy, V.C.V.; Manohar, T.G. Optimal renewable resources placement in distribution networks by combined power loss index and whale optimization algorithms. J. Electr. Syst. Inf. Technol. 2018, 5, 175–191. [Google Scholar]
- Hassan, A.; Fahmy, F.; Nafeh, A.; Abuelmagd, M. Genetic single objective optimization for sizing and allocation of renewable DG systems. Int. J. Sustain. Energy 2015, 36, 545–562. [Google Scholar] [CrossRef]
- Kansal, S.; Kumar, V.; Tyagi, B. Hybrid approach for optimal placement of multiple DGs of multiple types in distribution networks. Int. J. Electr. Power Energy Syst. 2016, 75, 226–235. [Google Scholar] [CrossRef]
- Sudabattula, S.; Kowsalya, M. Distributed energy resources allocation using flower pollination algorithm in radial distribution systems. Energy Procedia 2016, 103, 76–81. [Google Scholar] [CrossRef]
- Prakash, D.B.; Lakshminarayana, C. Multiple DG placements in radial distribution system for multi objectives using Whale Optimization Algorithm. Alex. Eng. J. 2018, 57, 2797–2806. [Google Scholar] [CrossRef]
- El-Fergany, A. Optimal allocation of multi-type distributed generators using backtracking search optimization algorithm. Int. J. Electr. Power Energy Syst. 2015, 64, 1197–1205. [Google Scholar] [CrossRef]
- Kashyap, M.; Kansal, S.; Verma, R. Sizing and allocation of DGs in a passive distribution network under various loading scenarios. Electr. Power Syst. Res. 2022, 209, 108046. [Google Scholar] [CrossRef]
- Salimon, S.A.; Suuti, K.A.; Adeleke, H.A.; Ojo, K.E.; Aderinko, H.A. Impact of optimal placement and sizing of capacitors on radial distribution network using cuckoo search algorithm. IOSR J. Electr. Electron. Eng. 2020, 15, 39–49. [Google Scholar]
- Okelola, M.O.; Adebiyi, O.W.; Salimon, S.A.; Ayanlade, S.O.; Amoo, A.L. Optimal sizing and placement of shunt capacitors on the distribution system using whale optimization algorithm. Niger. J. Technol. Dev. 2022, 19, 39–47. [Google Scholar] [CrossRef]
- Abdelaziz, A.Y.; Hegazy, Y.G.; El-Khattam, W.; Othman, M.M. A Multi-objective Optimization for Sizing and Placement of Voltage-controlled Distributed Generation Using Supervised Big Bang–Big Crunch Method. Electr. Power Compon. Syst. 2015, 43, 105–117. [Google Scholar] [CrossRef]
- Mahmoud, K.; Yorino, N.; Ahmed, A. Optimal distributed generation allocation in distribution systems for loss minimization. IEEE Trans. Power Syst. 2016, 31, 960–969. [Google Scholar] [CrossRef]
- Mohamed, A.A.; Kamel, S.; Selim, A.; Khurshaid, T.; Rhee, S.B. Developing a Hybrid Approach Based on Analytical and Metaheuristic Optimization Algorithms for the Optimization of Renewable DG Allocation Considering Various Types of Loads. Sustainability 2021, 13, 4447. [Google Scholar] [CrossRef]
- Elseify, M.A.; Kamel, S.; Abdel-Mawgoud, H.; Elattar, E.E. A Novel Approach Based on Honey Badger Algorithm for Optimal Allocation of Multiple DG and Capacitor in Radial Distribution Networks Considering Power Loss Sensitivity. Mathematics 2022, 10, 2081. [Google Scholar] [CrossRef]
- Nowdeh, S.A.; Davoudkhani, I.F.; Moghaddam, M.H.; Najmi, E.S.; Abdelaziz, A.Y.; Ahmadi, A.; Razavi, S.E.; Gandoman, F.H. Fuzzy multi-objective placement of renewable energy sources in distribution system with objective of loss reduction and reliability improvement using a novel hybrid method. Appl. Soft Comput. 2019, 77, 761–779. [Google Scholar] [CrossRef]



























| S/N | Ref. | Objectives | Optimization/Solution Method | DG Type/Limitation |
|---|---|---|---|---|
| 1. | [17] | Power loss | PSO | Type 1 DG only |
| 2. | [18] | Power loss and voltage deviation (VD) | MAO | Types 1 and 2 DGs only |
| 3. | [19] | Power loss | IWHO/Evaluation of reliability assessment | Type 2 DG only |
| 4. | [20] | Power loss | VSI and POA | Types 1–3 DG only |
| 5. | [21] | Power loss | HBA | VD was not considered |
| 6. | [22] | Power loss | WOA | Types 1–3 DGs |
| 7. | [23] | Power loss, VD, VSI | ALO | Types 1–2 DGs |
| 8. | [24] | Power loss, VD, VSI | NOHSCMDEA | Types 1 -2 DGs |
| 9. | [25] | Power loss | NVSI & PSO | Type 1 DG |
| 10. | [26] | Power loss, VD | Analytical PL | Types 1–3 DGs |
| 11. | [27] | Power loss | Analytical | Type 1 DG |
| 12. | [28] | Power loss, loadability | Analytical/Determined maximum PL | Type 1 DG |
| 13. | [29] | Frequency, Voltage, Fault level | Analytical/PL | Types 1 and 3 DGs |
| 14. | [30] | Power loss, voltage profile | Analytical/PL | Type 1 DG |
| 15. | [31] | Power loss, VD, cost | Increasing PL | Type 4 DG |
| 16. | [32] | Voltage profile | Analytical | Type 1 DG |
| 17. | [33] | Power loss, voltage profile, cost | Analytical/PL | Type 1 DG |
| 18. | [34] | Voltage and power loss | JA | Type 1 DG |
| 19. | [35] | Voltage profile and power loss | BBA | Type 1 DG |
| 20. | [36] | Voltage stability and losses | VSMI & curve fitting approximation | Types 1 and 2 DGs |
| 21. | [37] | Voltage profile | Load flow sensitivities | Type 1 DG |
| 22. | [38] | Reliability and VD | Monte Carlo simulation | Type 1 DG |
| 23. | [39] | Power loss, voltage profile, overloading | Increasing PL | Type 1 DG |
| 24. | [40] | Power loss, VSI, VD | ABC | Type 1 DG |
| DG Type | Electrical Characteristics | DG technology | Examples |
|---|---|---|---|
| Type 1 | Injects P only | Asynchronous generator | Solar PV, fuel cell |
| Type 2 | Injects both P and Q | Synchronous generator | Internal combustion engines, gas turbines, steam turbines, microturbines, |
| Type 3 | Injects P and absorbs Q | Induction generator | Squirrel cage induction generator (wind generator) |
| Type 4 | Injects only Q | Synchronous generator | Synchronous condenser |
| Parameter (Units) | IEEE 33 | IEEE 69 |
|---|---|---|
| Total load demand (kW) | 3715 | 3802.0 |
| Total load demand (kVar) | 2300 | 2694.0 |
| Total real power loss (kW) | 211.00 | 225.0 |
| Total reactive power loss (kVar) | 143.00 | 102.1 |
| VPI | 1.25 | 1.563 |
| Line No | From Bus (f) | To Bus (t) | V(f) | V(t) | Ranking 1 (EPVSI) | Ranking 2 (EQVSI) | |||
|---|---|---|---|---|---|---|---|---|---|
| 1 | 1 | 2 | 1.0000 | 0.9970 | 1.0495 | - | - | - | - |
| 2 | 2 | 3 | 0.9970 | 0.9829 | 1.0346 | - | - | - | - |
| 3 | 3 | 4 | 0.9829 | 0.9754 | 1.0267 | - | - | - | - |
| 4 | 4 | 5 | 0.9754 | 0.9679 | 1.0189 | - | - | - | - |
| 5 | 5 | 6 | 0.9679 | 0.9495 | 0.9994 | 80.5304 | 1 | 67.1853 | 1 |
| 6 | 6 | 7 | 0.9495 | 0.9459 | 0.9957 | 45.3196 | 3 | 6.5043 | 13 |
| 7 | 7 | 8 | 0.9459 | 0.9323 | 0.9814 | 75.2974 | 2 | 48.8883 | 3 |
| 8 | 8 | 9 | 0.9323 | 0.9260 | 0.9747 | 35.4973 | 6 | 22.6913 | 6 |
| 9 | 9 | 10 | 0.9260 | 0.9201 | 0.9685 | 31.9993 | 7 | 21.2063 | 8 |
| 10 | 10 | 11 | 0.9201 | 0.9192 | 0.9676 | 2.4898 | 20 | 3.6635 | 18 |
| 11 | 11 | 12 | 0.9192 | 0.9177 | 0.9660 | 4.4567 | 18 | 6.3426 | 14 |
| 12 | 12 | 13 | 0.9177 | 0.9115 | 0.9595 | 37.7198 | 5 | 21.8401 | 7 |
| 13 | 13 | 14 | 0.9115 | 0.9092 | 0.9571 | 20.8338 | 10 | 6.8993 | 12 |
| 14 | 14 | 15 | 0.9092 | 0.9078 | 0.9556 | 13.0143 | 12 | 4.8742 | 17 |
| 15 | 15 | 16 | 0.9078 | 0.9064 | 0.9541 | 9.4722 | 13 | 4.9413 | 16 |
| 16 | 16 | 17 | 0.9064 | 0.9044 | 0.9520 | 20.6589 | 11 | 6.1893 | 15 |
| 17 | 17 | 18 | 0.9044 | 0.9038 | 0.9513 | 3.8437 | 19 | 2.1786 | 20 |
| 18 | 2 | 19 | 0.9970 | 0.9965 | 1.0489 | - | - | - | - |
| 19 | 19 | 20 | 0.9965 | 0.9929 | 1.0452 | - | - | - | - |
| 20 | 20 | 21 | 0.9929 | 0.9922 | 1.0444 | - | - | - | - |
| 21 | 21 | 22 | 0.9922 | 0.9916 | 1.0438 | - | - | - | - |
| 22 | 3 | 23 | 0.9829 | 0.9793 | 1.0308 | - | - | - | - |
| 23 | 23 | 24 | 0.9793 | 0.9726 | 1.0238 | - | - | - | - |
| 24 | 24 | 25 | 0.9726 | 0.9693 | 1.0203 | - | - | - | - |
| 25 | 6 | 26 | 0.9495 | 0.9475 | 0.9974 | 5.0137 | 17 | 10.1641 | 11 |
| 26 | 26 | 27 | 0.9475 | 0.9450 | 0.9947 | 6.5905 | 15 | 13.9226 | 9 |
| 27 | 27 | 28 | 0.9450 | 0.9335 | 0.9827 | 40.2158 | 4 | 51.3142 | 2 |
| 28 | 28 | 29 | 0.9335 | 0.9253 | 0.9740 | 28.3872 | 8 | 38.7497 | 4 |
| 29 | 29 | 30 | 0.9253 | 0.9218 | 0.9703 | 8.9907 | 14 | 23.0602 | 5 |
| 30 | 30 | 31 | 0.9218 | 0.9176 | 0.9659 | 27.5016 | 9 | 13.9136 | 10 |
| 31 | 31 | 32 | 0.9176 | 0.9167 | 0.9649 | 6.5100 | 16 | 2.8961 | 19 |
| 32 | 32 | 33 | 0.9167 | 0.9164 | 0.9646 | 1.8771 | 21 | 0.8049 | 21 |
| Line No | From Bus (f) | To Bus (t) | V(f) | V(t) | EPVSI | Ranking 1 (EPVSI) | EQVSI | Ranking 2 (EQVSI) | |
|---|---|---|---|---|---|---|---|---|---|
| 1 | 1 | 2 | 1.0000 | 1.0000 | 1.0526 | - | - | - | - |
| 2 | 2 | 3 | 1.0000 | 0.9999 | 1.0526 | - | - | - | - |
| 3 | 3 | 4 | 0.9999 | 0.9998 | 1.0525 | - | - | - | - |
| 4 | 4 | 5 | 0.9998 | 0.9990 | 1.0516 | - | - | - | - |
| 5 | 5 | 6 | 0.9990 | 0.9901 | 1.0422 | - | - | - | - |
| 6 | 6 | 7 | 0.9901 | 0.9808 | 1.0324 | - | - | - | - |
| 7 | 7 | 8 | 0.9808 | 0.9786 | 1.0301 | - | - | - | - |
| 8 | 8 | 9 | 0.9786 | 0.9774 | 1.0289 | - | - | - | - |
| 9 | 9 | 10 | 0.9774 | 0.9724 | 1.0236 | - | - | - | - |
| 10 | 10 | 11 | 0.9724 | 0.9713 | 1.0225 | - | - | - | - |
| 11 | 11 | 12 | 0.9713 | 0.9682 | 1.0191 | - | - | - | - |
| 12 | 12 | 13 | 0.9682 | 0.9653 | 1.0161 | - | - | - | - |
| 13 | 13 | 14 | 0.9653 | 0.9624 | 1.0130 | - | - | - | - |
| 14 | 14 | 15 | 0.9624 | 0.9595 | 1.0009 | 6.7580 | 6 | 13.4809 | 6 |
| 15 | 15 | 16 | 0.9595 | 0.9590 | 1.0094 | 1.2572 | 10 | 2.5064 | 10 |
| 16 | 16 | 17 | 0.9590 | 0.9581 | 1.0085 | 2.0774 | 8 | 4.1409 | 8 |
| 17 | 17 | 18 | 0.9581 | 0.9581 | 1.0085 | 0.0212 | 21 | 0.0422 | 21 |
| 18 | 18 | 19 | 0.9581 | 0.9576 | 1.0080 | 1.0520 | 13 | 2.2618 | 13 |
| 19 | 19 | 20 | 0.9576 | 0.9573 | 1.0077 | 0.6704 | 15 | 1.4545 | 15 |
| 20 | 20 | 21 | 0.9573 | 0.9568 | 1.0072 | 1.0910 | 12 | 2.3484 | 12 |
| 21 | 21 | 22 | 0.9568 | 0.9568 | 1.0072 | 0.0155 | 22 | 0.0336 | 22 |
| 22 | 22 | 23 | 0.9568 | 0.9568 | 1.0071 | 0.1625 | 18 | 0.3510 | 18 |
| 23 | 23 | 24 | 0.9568 | 0.9566 | 1.0069 | 0.3537 | 17 | 0.7641 | 17 |
| 24 | 24 | 25 | 0.9566 | 0.9564 | 1.0068 | 0.3823 | 16 | 0.8262 | 16 |
| 25 | 25 | 26 | 0.9564 | 0.9564 | 1.0067 | 0.1577 | 19 | 0.3409 | 19 |
| 26 | 26 | 27 | 0.9564 | 0.9563 | 1.0067 | 0.0442 | 20 | 0.0956 | 20 |
| 27 | 3 | 28 | 0.9999 | 0.9999 | 1.0526 | - | - | - | - |
| 28 | 28 | 29 | 0.9999 | 0.9999 | 1.0525 | - | - | - | - |
| 29 | 29 | 30 | 0.9999 | 0.9997 | 1.0524 | - | - | - | - |
| 30 | 30 | 31 | 0.9997 | 0.9997 | 1.0523 | - | - | - | - |
| 31 | 31 | 32 | 0.9997 | 0.9996 | 1.0522 | - | - | - | - |
| 32 | 32 | 33 | 0.9996 | 0.9993 | 1.0519 | - | - | - | - |
| 33 | 33 | 34 | 0.9993 | 0.9990 | 1.0516 | - | - | - | - |
| 34 | 34 | 35 | 0.9990 | 0.9989 | 1.0515 | - | - | - | - |
| 35 | 3 | 36 | 0.9999 | 0.9999 | 1.0525 | - | - | - | - |
| 36 | 36 | 37 | 0.9999 | 0.9998 | 1.0524 | - | - | - | - |
| 37 | 37 | 38 | 0.9998 | 0.9996 | 1.0522 | - | - | - | - |
| 38 | 38 | 39 | 0.9996 | 0.9996 | 1.0522 | - | - | - | - |
| 39 | 39 | 40 | 0.9996 | 0.9996 | 1.0522 | - | - | - | - |
| 40 | 40 | 41 | 0.9996 | 0.9989 | 1.0514 | - | - | - | - |
| 41 | 41 | 42 | 0.9989 | 0.9986 | 1.0511 | - | - | - | - |
| 42 | 42 | 43 | 0.9986 | 0.9985 | 1.0511 | - | - | - | - |
| 43 | 43 | 44 | 0.9985 | 0.9985 | 1.0511 | - | - | - | - |
| 44 | 44 | 45 | 0.9985 | 0.9984 | 1.0510 | - | - | - | - |
| 45 | 45 | 46 | 0.9984 | 0.9984 | 1.0510 | - | - | - | - |
| 46 | 4 | 47 | 0.9998 | 0.9998 | 1.0524 | - | - | - | - |
| 47 | 47 | 48 | 0.9998 | 0.9985 | 1.0511 | - | - | - | - |
| 48 | 48 | 49 | 0.9985 | 0.9947 | 1.0471 | - | - | - | - |
| 49 | 49 | 50 | 0.9947 | 0.9942 | 1.0465 | - | - | - | - |
| 50 | 8 | 51 | 0.9786 | 0.9785 | 1.0300 | - | - | - | - |
| 51 | 51 | 52 | 0.9785 | 0.9785 | 1.0300 | - | - | - | - |
| 52 | 9 | 53 | 0.9774 | 0.9747 | 1.0260 | - | - | - | - |
| 53 | 53 | 54 | 0.9747 | 0.9714 | 1.0225 | - | - | - | - |
| 54 | 54 | 55 | 0.9714 | 0.9669 | 1.0178 | - | - | - | - |
| 55 | 55 | 56 | 0.9669 | 0.9626 | 1.0132 | - | - | - | - |
| 56 | 56 | 57 | 0.9626 | 0.9401 | 0.9896 | 49.7883 | 1 | 105.9369 | 1 |
| 57 | 57 | 58 | 0.9401 | 0.9290 | 0.9779 | 24.8271 | 2 | 52.8371 | 2 |
| 58 | 58 | 59 | 0.9290 | 0.9248 | 0.9734 | 9.5405 | 5 | 20.6041 | 5 |
| 59 | 59 | 60 | 0.9248 | 0.9197 | 0.9681 | 10.5049 | 4 | 24.7034 | 4 |
| 60 | 60 | 61 | 0.9197 | 0.9123 | 0.9604 | 23.3577 | 3 | 32.7341 | 3 |
| 61 | 61 | 62 | 0.9123 | 0.9121 | 0.9601 | 0.9127 | 14 | 1.2794 | 14 |
| 62 | 62 | 63 | 0.9121 | 0.9117 | 0.9596 | 1.2222 | 11 | 1.7128 | 11 |
| 63 | 63 | 64 | 0.9117 | 0.9098 | 0.9576 | 6.0059 | 7 | 8.4105 | 7 |
| 64 | 64 | 65 | 0.9098 | 0.9092 | 0.9570 | 1.8175 | 9 | 2.5403 | 9 |
| 65 | 11 | 66 | 0.9713 | 0.9713 | 1.0224 | - | - | - | - |
| 66 | 66 | 67 | 0.9713 | 0.9713 | 1.0224 | - | - | - | - |
| 67 | 12 | 68 | 0.9682 | 0.9679 | 1.0188 | - | - | - | - |
| 68 | 68 | 69 | 0.9679 | 0.9679 | 1.0188 | - | - | - | - |
| IEEE 33-Bus RDN | IEEE 69-Bus RDN | |||||||
|---|---|---|---|---|---|---|---|---|
| Type 1 DG | Type 2 DG | Type 3 DG | Type 4 DG | Type 1 DG | Type 2 DG | Type 3 DG | Type 4 DG | |
| (%) | 70.0 | 67 | 63 | 53 | 49.0 | 48.0 | 48.0 | 48.0 |
| Size (kW) | 2601 | 2489.1 | 2340.5 | ------ | 1863.0 | 1710.8 | 1825.0 | ------ |
| Size (kVar) | ----- | 1800 | 538.3 | 1219 | ------ | 1283.1 | 534.6 | 1293.1 |
| Optimal bus | 6 | 6 | 6 | 30 | 61 | 61 | 61 | 61 |
| Ploss (kW) | 111.00 | 67.94 | 124.0 | 151.4 | 83.19 | 23.16 | 92.21 | 152.1 |
| Qloss (kVar) | 81.70 | 54.84 | 89.19 | 103.9 | 40.52 | 14.31 | 70.49 | 51.60 |
| % Ploss | 47.39 | 67.80 | 41.23 | 28.25 | 63.03 | 89.71 | 59.01 | 32.40 |
| % Qloss | 42.87 | 61.65 | 43.22 | 27.34 | 60.31 | 85.99 | 30.9 | 49.48 |
| DG Type | Author (year) | Technique | Bus | Size | Ploss (kW) | Qloss (kVar) | %Ploss |
|---|---|---|---|---|---|---|---|
| BC | --------- | ---- | -------- | 211 | 143 | -------- | |
| Type 1 DG(kW) | Hassan et al. (2015) [50] | GA | 6 | 2380 | 132.64 | N.A. | 37.14 |
| Kansal et al. (2016) [51] | Hybrid | 6 | 2490 | 111.17 | N.A. | 47.31 | |
| Sudabattula and kowsalya (2016) [52] | FPA | 6 | 2300 | 112.2 | N.A. | 46.82 | |
| Prakash and Lakshminarayana (2018) [53] | WOA | 6 | 2589.6 | 111.00 | 81.69 | 47.39 | |
| El-fergany (2015) [54] | BSOA | 8 | 1857.5 | 118.10 | N.A. | 44.03 | |
| Kashyap et al. (2022) [55] | Analytical | 6 | 2491 | 111.10 | N.A. | 47.35 | |
| Proposed method | 6 | 2601 | 111.00 | 81.70 | 47.39 | ||
| Type 2 DG (kVA) | Hassan et al. (2015) [50] | GA | 6 | 2980 | 72.68 | N.A. | 64.32 |
| El-fergany (2015) [54] | BSOA | 8 | 2265.2 | 82.78 | N.A. | 60.76 | |
| Reddy et al. (2017) [22] | WOA | 15 | 1061 | 133.50 | 41.88 | ||
| Prakash and Lakshminarayana (2018) [53] | WOA | 6 | 2557.6 | 67.86 | 54.83 | 67.84 | |
| Ali et al. (2017) [23] | ALO | 6 | 2238.8 | 71.75 | N.A. | 65.99 | |
| Kashyap et al. (2022) [55] | Analytical | 6 | 3028 | 68.0 | N.A. | 67.77 | |
| Proposed method | 6 | 3071.7 | 67.94 | 61.65 | 67.80 | ||
| Type 4 (kVAr) | Salimon et al. (2020) [56] | CSA | 30 | 1200 | 151.52 | 103.4 | 28.18 |
| Okelola et al. (2022) [57] | WOA | 30 | 1259 | 151.40 | 104.0 | 28.25 | |
| Kashyap et al. (2022) [55] | Analytical | 30 | 1230 | 151.40 | N.A. | 28.25 | |
| Proposed method | 30 | 1219 | 151.40 | 151.4 | 28.25 |
| DG Type | Author (year) | Technique | Bus | Size | Ploss (kW) | Qloss (kVar) | %Ploss |
|---|---|---|---|---|---|---|---|
| Base case | --------- | ----- | -------- | 224.96 | 102.14 | -------- | |
| Type 1(kW) | Hassan et al. (2015) [50] | GA | 61 | 1872.0 | 83.19 | N.A. | 63.02 |
| Abdelaziz et al. (2015) [58] | BB-BC | 61 | 1872.5 | 83.22 | N.A. | 63.01 | |
| Kansal et al. (2016) [51] | Hybrid | 61 | 1800.0 | 62.95 | N.A. | 62.95 | |
| Reddy et al. (2017) [22] | WOA | 61 | 1872.8 | 83.23 | N.A. | 63.01 | |
| Ali et al. (2017) [23] | ALO | 61 | 1800.0 | 83.38 | N.A. | 62.94 | |
| Prakash and Lakshmina-rayana (2018) [53] | WOA | 61 | 1856.1 | 83.20 | 40.54 | 63.02 | |
| Mahmoud et al. (2016) [59] | EA | 61 | 1878.0 | 83.23 | N.A. | 63.00 | |
| Mohammed et al. (2021) [60] | Hybrid | 61 | 1810.0 | 83.37 | N.A. | 62.95 | |
| Elseify et al. (2022) [61] | HBA | 61 | 1872.7 | 83.22 | N.A. | 63.01 | |
| Kashyap et al. (2022) [55] | Analytical | 61 | 1810.0 | 83.30 | N.A. | 62.98 | |
| Proposed method | 61 | 1863.0 | 83.19 | 40.52 | 63.03 | ||
| Type 2(kVA) | Hassan et al. (2015) [50] | GA | 61 | 2155.6 | 38.46 | N.A. | 82.90 |
| Abdelaziz et al. (2015) [58] | BB-BC | 61 | 2223.0 | 23.17 | N.A. | 89.70 | |
| Reddy et al. (2017) [22] | WOA | 61 | 2217.4 | 27.96 | 16.46 | 87.57 | |
| Ali et al. (2017) [23] | ALO | 61 | 2227.9 | 23.16 | N.A. | 89.70 | |
| Prakash and Lakshmina-rayana (2018) [53] | WOA | 61 | 2305.1 | 23.16 | 14.38 | 89.70 | |
| Kansal et al. (2016) [51] | Hybrid | 61 | 2240.0 | 23.19 | N.A. | 89.67 | |
| Nowdeh et al. (2019) [62] | TLBO-GWO | 61 | 1000.0 | 58.8 | N.A. | 73.86 | |
| Mahmoud et al. (2016) [59] | EA-OPF | 61 | 1828.0 | 23.17 | N.A. | 89.70 | |
| Elseify et al. (2022) [61] | HBA | 61 | 1828.5 | 23.17 | N.A. | 89.70 | |
| Kashyap et al. (2022) [55] | Analytical | 61 | 2222.0 | 23.17 | N.A. | 89.70 | |
| Proposed method | 61 | 2138.5 | 23.16 | 14.31 | 89.71 | ||
| Type 4 (kVAr) | Kansal et al. (2016) [51] | Hybrid | 61 | 1290.0 | 152.10 | N.A. | 32.40 |
| Reddy et al. (2017) [22] | WOA | 61 | 1330.0 | 152.06 | 70.51 | 32.42 | |
| Kashyap et al. (2022) [55] | Analytical | 61 | 1290.0 | 152.1 | N.A. | 52.31 | |
| Proposed method | 61 | 1293.1 | 152.1 | 51.6 | 52.31 |
Disclaimer/Publisher’s Note: The statements, opinions and data contained in all publications are solely those of the individual author(s) and contributor(s) and not of MDPI and/or the editor(s). MDPI and/or the editor(s) disclaim responsibility for any injury to people or property resulting from any ideas, methods, instructions or products referred to in the content. |
© 2023 by the authors. Licensee MDPI, Basel, Switzerland. This article is an open access article distributed under the terms and conditions of the Creative Commons Attribution (CC BY) license (https://creativecommons.org/licenses/by/4.0/).
Share and Cite
Salimon, S.A.; Adepoju, G.A.; Adebayo, I.G.; Howlader, H.O.R.; Ayanlade, S.O.; Adewuyi, O.B. Impact of Distributed Generators Penetration Level on the Power Loss and Voltage Profile of Radial Distribution Networks. Energies 2023, 16, 1943. https://doi.org/10.3390/en16041943
Salimon SA, Adepoju GA, Adebayo IG, Howlader HOR, Ayanlade SO, Adewuyi OB. Impact of Distributed Generators Penetration Level on the Power Loss and Voltage Profile of Radial Distribution Networks. Energies. 2023; 16(4):1943. https://doi.org/10.3390/en16041943
Chicago/Turabian StyleSalimon, Sunday Adeleke, Gafari Abiola Adepoju, Isaiah Gbadegesin Adebayo, Harun Or Rashid Howlader, Samson Oladayo Ayanlade, and Oludamilare Bode Adewuyi. 2023. "Impact of Distributed Generators Penetration Level on the Power Loss and Voltage Profile of Radial Distribution Networks" Energies 16, no. 4: 1943. https://doi.org/10.3390/en16041943
APA StyleSalimon, S. A., Adepoju, G. A., Adebayo, I. G., Howlader, H. O. R., Ayanlade, S. O., & Adewuyi, O. B. (2023). Impact of Distributed Generators Penetration Level on the Power Loss and Voltage Profile of Radial Distribution Networks. Energies, 16(4), 1943. https://doi.org/10.3390/en16041943

