Role of Non-Adiabatic Capillary Tube in Water Cooler Performance
Abstract
:1. Introduction
2. Materials and Methods
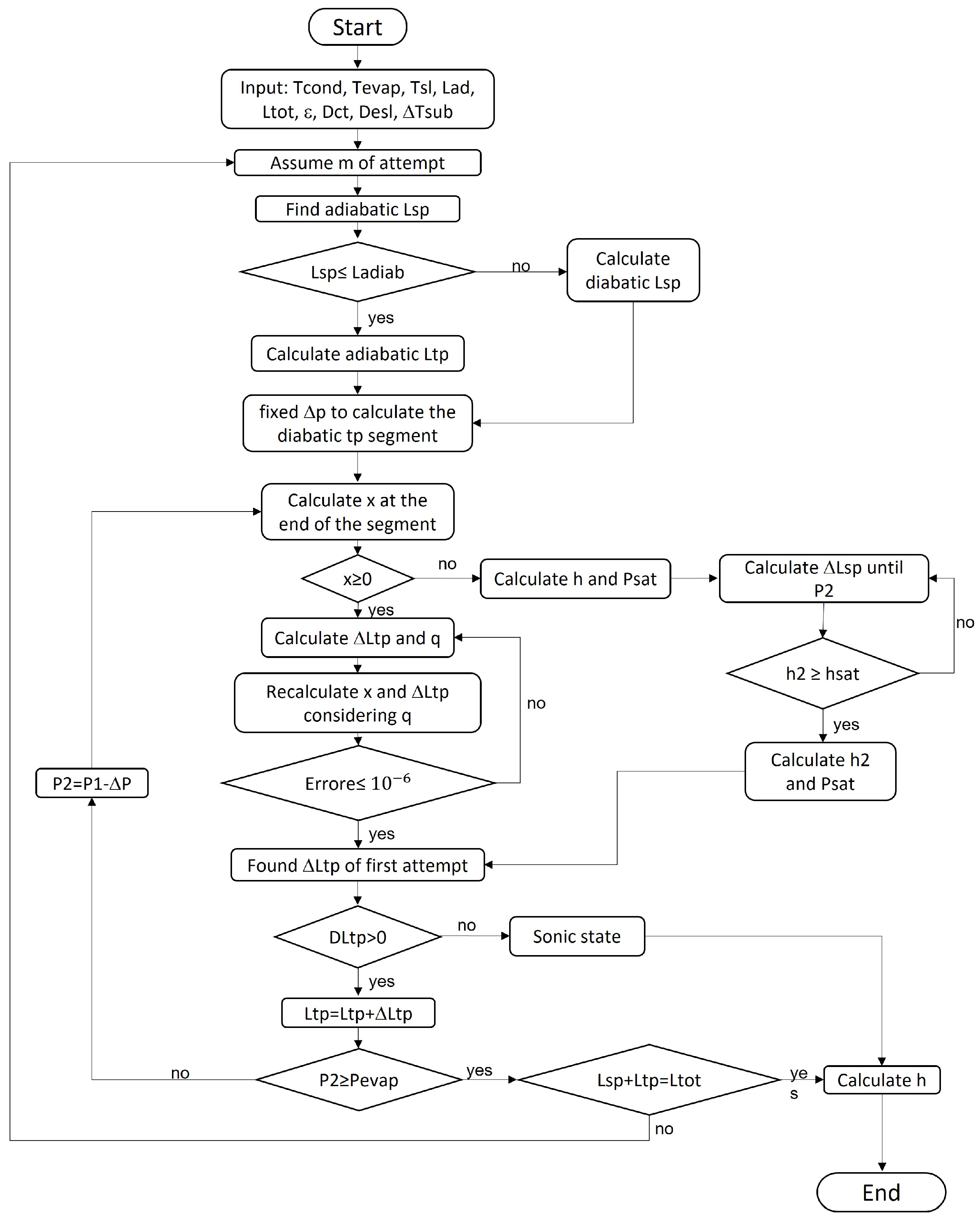
2.1. Solving Algorithm
2.2. Mathematical Model
- The length of an adiabatic segment is less than the length of the single-phase part, while the non-adiabatic segment is entirely in the two-phase flow condition. Figure 4.
- The length of the adiabatic segment is greater than the length of the single-phase part, while the non-adiabatic segment is in the two-phase flow condition. Figure 5.
- The length of the adiabatic segment is less than the length of the single-phase part, and the fluid in the non-adiabatic segment after travelling a certain length of capillary returns to the subcooled fluid condition. Figure 6.
- The length of the adiabatic segment is greater than the length of the single-phase part, and the fluid in the non-adiabatic segment after travelling a certain length of capillary returns to the subcooled liquid condition. Figure 7.
- Constant inner diameter and roughness of piping;
- Constant helix diameter of the capillary tube;
- Insensitivity to the helix diameter of the capillary tube; therefore, the model is not sensitive to the influence of the number of windings at the same capillary tube length;
- Capillary tube is helical throughout its length;
- Incompressible flow in single-phase regions;
- One-dimensional steady-state flow;
- Homogeneous two-phase flow;
- Negligible heat exchange with ambient air in the adiabatic capillary tube section;
- Thermodynamic equilibrium in which metastable flow phenomena are neglected.
2.3. Literature and Experimental Validation
- The comparison with data obtained with R134a shows a deviation of 0–10% for vapour quality and a deviation that stabilizes around 16–17% for refrigerant flow rate.
- The comparison with data obtained with R600a shows a deviation of 2–5% for vapour quality and of 11–13% for refrigerant flow rate.
3. Results
4. Conclusions
- An increase in the f-factor, leading to a more accurate coupling between the capillary tube and suction line, brings as an advantage an increase in the degree of superheating of the refrigerant entering the compressor, reducing the risk due to the presence of liquid in the compressor. On the other hand, the COP increase is almost negligible, in the order of 3%, in line with data in the literature (Ji Hwan Jeong, 2012 [7]).
- The increase in the capillary tube length of 300% has an influence on the degree of overheating and on the decrease in refrigerant charge of up to 60%, which contributes to charge reduction but, in turn, causes a decrease in cooling capacity.
Author Contributions
Funding
Data Availability Statement
Acknowledgments
Conflicts of Interest
Sample Availability
Abbreviations and Nomenclature
Abbreviations
| CSLHX | capillary–suction line heat exchanger |
| COP | coefficient of performance |
Nomenclature
| A | cross-section area of the capillary tube () |
| specific heat (J kg K) | |
| coil diameter of the capillary tube (m) | |
| f | friction factor (-) |
| G | mass flux (kg s m) |
| g | gravitational acceleration, (m s) |
| total head loss (m) | |
| h | specific enthalpy (kJ kg) |
| k | entrance loss factor (-) |
| L | capillary tube length (m) |
| m | refrigerant mass flow rate (kg s) |
| Pr | Prandtl number (-) |
| p | pressure (Pa) |
| h | specific enthalpy (kJ kg) |
| k | entrance loss factor (-) |
| L | capillary tube length (m) |
| m | refrigerant mass flow rate (kg s) |
| Pr | Prandtl number (-) |
| p | pressure (Pa) |
| Q | heat flow (W) |
| q | specific heat (kJ kg) |
| Re | Reynolds number (-) |
| T | temperature (K) |
| V | refrigerant velocity (m s) |
| x | vapour quality (-) |
| z | elevation (m) |
| Geek letters: | |
| convective heat transfer coefficient (W m K) | |
| difference | |
| relative surface roughness of the tube (m) | |
| thermal conductivity (W m K) | |
| dynamic viscosity (Pa s) | |
| density (kg m) | |
| Subscript: | |
| ad | adiabatic |
| ct | capillary tube |
| d | diabatic |
| ex | external |
| f | saturated liquid |
| g | saturated vapour |
| i | the outlet of each new control volume |
| in | internal |
| ref | refrigerant |
| sl | suction line |
| sp | single-phase |
| tp | two-phase |
| w | wall |
References
- World Meteorogical Organization. Available online: https://public.wmo.int/en/media/press-release/2021-one-of-seven-warmest-years-record-wmo-consolidated-data-shows (accessed on 30 November 2022).
- IEA. Cooling Emissions and Policy Synthesis Report. Paris. License: CC BY 4.0. 2020. Available online: https://www.iea.org/reports/cooling-emissions-and-policy-synthesis-report (accessed on 30 November 2022).
- Dubba, S.K.; Kumar, R. Flow of refrigerants through capillary tubes: A state-of-the-art. Exp. Therm. Fluid Sci. 2017, 81, 370–381. [Google Scholar] [CrossRef]
- Khan, M.K.; Kumar, R.; Sahoo, P.K. Flow characteristics of refrigerants flowing through capillary tubes—A review. Appl. Therm. Eng. 2009, 29, 1426–1439. [Google Scholar] [CrossRef]
- Mendonca, K.C.; Melo, C.; Ferreira, R.T.S.; Pereira, R.H. Experimental Study on Lateral Capillary Tube-Suction Line Heat Exchangers. In Proceedings of the International Refrigeration and Air Conditioning Conference, West Lafayette, IN, USA, 14–17 July 1998; p. 450. Available online: http://docs.lib.purdue.edu/iracc/450 (accessed on 12 January 2023).
- Melo, C.; Zangari, J.M.; Ferreira, R.T.S.; Pereira, R.H. Experimental Studies on Non-Adiabatic Flow of HFC-134a Through Capillary Tubes. In Proceedings of the International Refrigeration and Air Conditioning Conference, West Lafayette, IN, USA, 25–28 July 2000; p. 496. Available online: http://docs.lib.purdue.edu/iracc/496 (accessed on 12 January 2023).
- Jeong, J.H.; Park, S.-G.; Sarker, D.; Chang, K.S. Numerical simulation of the effects of a suction line heat exchanger on vapor compression refrigeration cycle performance. J. Mech. Sci. Technol. 2012, 26, 1213–1226. [Google Scholar] [CrossRef]
- Chechare, R.; Ramaswamy, S.; Mahapatra, A. Numerical simulation of refrigerant flow and heat tranfer in a non-adiabatic capillary tube in refrigerator. Int. J. Mech. Prod. Eng. 2019, 7, 82–86. [Google Scholar]
- Khan, M.K.; Kumar, R.; Sahoo, P.K. Experimental investigation on diabatic flow of R-134a through spiral capillary tube. Int. J. Refrig. 2009, 32, 261–271. [Google Scholar] [CrossRef]
- Dubba, S.K.; Kumar, R. Experimental investigation on flow of R-600a inside a diabatic helically coiled capillary tube: Concentric configuration. Int. J. Refrig. 2018, 86, 186–195. [Google Scholar] [CrossRef]
- Mori, Y.; Nakayama, W. Study on forced convective heat tranfer in curved pipes. Int. J. Heat Mass Transf. 1967, 10, 37–59. [Google Scholar] [CrossRef]
- Guobing, Z.; Yufeng, Z. Numerical and experimental investigations on the performance of coiled adiabatic capillary tubes. Appl. Therm. Eng. 2006, 26, 1106–1114. [Google Scholar]
- Bansal, P.K.; Rupasinghe, A.S. An homogeneous model for adiabatic capillary tubes. Appl. Therm. Eng. 1998, 18, 207–219. [Google Scholar] [CrossRef]
- Guobing, Z.; Yufeng, Z. Modelling Adiabatic Capillary Tubes: A Critical Analysis. In Proceedings of the International Refrigeration and Air Conditioning Conference, 1992; p. 147. Available online: http://docs.lib.purdue.edu/iracc/147 (accessed on 12 January 2023).
- Lin, S.; Kwok, C.C.K.; Li, R.-Y.; Chen, Z.-H.; Chen, Z.-Y. Local Frictional Pressure Drop During Vaporization of R-12 through Capillary Tubes. Int. J. Multiph. Flow 1991, 17, 95–102. [Google Scholar] [CrossRef]
- Churchill, S.W. Friction equation spans all fluid flow regimes. Int. J. Chem. Eng. 1977, 84, 91–92. [Google Scholar]
- Gneilinski, V. New equations for heat and mass transfer in turbulent pipe and channel flow. Int. J. Chem. Eng. 1976, 16, 359–368. [Google Scholar]
- Hmood, K.S.; Pop, H.; Apostol, V.; Qaisy, S.A.; Badescu, V. Steady-state performance of capillary tubes for small-scale vapour compression systems using different refrigerants. Int. J. Refrig. 2021, 130, 87–98. [Google Scholar] [CrossRef]
- Bansal, P.K.; Wang, G. Numerical analysis of choked refrigerant flow in adiabatic capillary tubes. Appl. Therm. Eng. 2004, 24, 851–863. [Google Scholar] [CrossRef]








| f | Tsl (K) | % | COP | % | Qf (W) | % | m (kg/h) | % | x | % |
|---|---|---|---|---|---|---|---|---|---|---|
| 0.1 | 279.82 | 0.0 | 1.937 | 0.0 | 372.29 | 0.0 | 5.262 | 0.0 | 0.3764 | 0.0 |
| 0.2 | 280.19 | 0.1 | 1.943 | 0.3 | 374.94 | 0.7 | 5.273 | 0.2 | 0.3748 | 0.4 |
| 0.3 | 280.57 | 0.3 | 1.949 | 0.6 | 377.59 | 1.4 | 5.285 | 0.4 | 0.3732 | 0.9 |
| 0.4 | 280.94 | 0.4 | 1.954 | 0.9 | 380.27 | 2.1 | 5.296 | 0.7 | 0.3716 | 1.3 |
| 0.5 | 281.31 | 0.5 | 1.960 | 1.2 | 382.94 | 2.9 | 5.308 | 0.9 | 0.3700 | 1.7 |
| 0.6 | 281.68 | 0.7 | 1.966 | 1.5 | 385.63 | 3.6 | 5.320 | 1.1 | 0.3684 | 2.1 |
| 0.7 | 282.05 | 0.8 | 1.971 | 1.8 | 388.34 | 4.3 | 5.331 | 1.3 | 0.3668 | 2.6 |
| 0.8 | 282.42 | 0.9 | 1.977 | 2.1 | 391.07 | 5.0 | 5.343 | 1.5 | 0.3652 | 3.0 |
| 0.9 | 282.79 | 1.1 | 1.983 | 2.3 | 393.79 | 5.8 | 5.355 | 1.8 | 0.3636 | 3.4 |
| 1.0 | 283.16 | 1.2 | 1.988 | 2.6 | 396.55 | 6.5 | 5.368 | 2.0 | 0.3620 | 3.8 |
| f | Tsl (K) | % | COP | % | Qf (W) | % | m (kg/h) | % | x | % |
|---|---|---|---|---|---|---|---|---|---|---|
| 0.1 | 279.86 | 0.0 | 2.056 | 0.0 | 70.54 | 0.0 | 1.024 | 0.0 | 0.3571 | 0.0 |
| 0.2 | 280.28 | 0.2 | 2.066 | 0.5 | 71.46 | 1.3 | 1.027 | 0.3 | 0.3554 | 0.5 |
| 0.3 | 280.69 | 0.3 | 2.075 | 1.0 | 72.26 | 2.4 | 1.031 | 0.6 | 0.3537 | 1.0 |
| 0.4 | 281.10 | 0.4 | 2.085 | 1.5 | 73.16 | 3.7 | 1.034 | 1.0 | 0.3520 | 1.4 |
| 0.5 | 281.52 | 0.6 | 2.095 | 2.0 | 74.08 | 5.0 | 1.038 | 1.3 | 0.3503 | 1.9 |
| 0.6 | 281.93 | 0.7 | 2.105 | 2.4 | 75.01 | 6.3 | 1.041 | 1.7 | 0.3486 | 2.4 |
| 0.7 | 282.34 | 0.9 | 2.112 | 2.8 | 75.65 | 7.2 | 1.045 | 2.0 | 0.3469 | 2.9 |
| 0.8 | 282.75 | 1.0 | 2.122 | 3.2 | 76.55 | 8.5 | 1.048 | 2.4 | 0.3452 | 3.3 |
| 0.9 | 283.16 | 1.2 | 2.131 | 3.7 | 77.47 | 9.8 | 1.052 | 2.7 | 0.3435 | 3.8 |
| 1.0 | 283.57 | 1.3 | 2.140 | 4.1 | 78.41 | 11.2 | 1.056 | 3.1 | 0.3418 | 4.3 |
| L (m) | Tsl (K) | % | COP | % | Qf (W) | % | m (kg/h) | % | x | % |
|---|---|---|---|---|---|---|---|---|---|---|
| 1.0 | 281.34 | 0.0 | 2.018 | 0.0 | 703.04 | 0 | 9.463 | 0 | 0.3498 | 0.0 |
| 1.1 | 281.54 | 0.1 | 2.010 | −0.4 | 655.35 | −7 | 8.841 | −7 | 0.3546 | 0.8 |
| 1.2 | 281.75 | 0.1 | 2.005 | −0.7 | 615.99 | −12 | 8.330 | −12 | 0.3548 | 1.4 |
| 1.3 | 281.95 | 0.2 | 2.001 | −0.9 | 582.85 | −17 | 7.889 | −17 | 0.3564 | 1.9 |
| 1.4 | 282.16 | 0.3 | 1.998 | −1.0 | 554.43 | −21 | 7.507 | −21 | 0.3577 | 2.3 |
| 1.5 | 282.37 | 0.4 | 1.996 | −1.1 | 529.82 | −25 | 7.173 | −24 | 0.3585 | 2.5 |
| 1.6 | 282.59 | 0.4 | 1.995 | −1.2 | 508.29 | −28 | 6.878 | −27 | 0.3592 | 2.7 |
| 1.7 | 282.80 | 0.5 | 1.994 | −1.2 | 489.17 | −30 | 6.614 | −30 | 0.3596 | 2.8 |
| 1.8 | 283.22 | 0.7 | 2.001 | −0.9 | 468.37 | −33 | 6.298 | −33 | 0.3577 | 2.3 |
| 1.9 | 283.51 | 0.8 | 2.002 | −0.8 | 449.84 | −36 | 6.038 | −36 | 0.3576 | 2.3 |
| 2.0 | 283.80 | 0.9 | 2.003 | −0.8 | 433.43 | −38 | 5.805 | −39 | 0.3574 | 2.2 |
| 2.1 | 284.10 | 1.0 | 2.005 | −0.7 | 418.87 | −40 | 5.596 | −41 | 0.3571 | 2.1 |
| 2.2 | 284.40 | 1.1 | 2.007 | −0.6 | 405.79 | −42 | 5.407 | −43 | 0.3566 | 2.0 |
| 2.3 | 284.70 | 1.2 | 2.009 | −0.4 | 394.01 | −44 | 5.236 | −45 | 0.3560 | 1.8 |
| 2.4 | 285.00 | 1.3 | 2.012 | −0.3 | 383.31 | −45 | 5.079 | −46 | 0.3553 | 1.6 |
| 2.5 | 285.30 | 1.4 | 2.015 | −0.2 | 373.57 | −47 | 4.936 | −48 | 0.3546 | 1.4 |
| 2.6 | 285.61 | 1.5 | 2.018 | 0.0 | 364.68 | −48 | 4.803 | −49 | 0.3538 | 1.1 |
| 2.7 | 285.91 | 1.6 | 2.022 | 0.2 | 356.48 | −49 | 4.680 | −51 | 0.3529 | 0.9 |
| 2.8 | 286.22 | 1.7 | 2.025 | 0.3 | 348.94 | −50 | 4.567 | −52 | 0.3520 | 0.6 |
| 2.9 | 286.53 | 1.8 | 2.029 | 0.5 | 341.96 | −51 | 4.460 | −53 | 0.3510 | 0.4 |
| 3.0 | 286.84 | 2.0 | 2.032 | 0.7 | 335.50 | −52 | 4.362 | −54 | 0.3500 | 0.1 |
| L (m) | Tsl (K) | % | COP | % | Qf (W) | % | m (kg/h) | % | x | % |
|---|---|---|---|---|---|---|---|---|---|---|
| 1.0 | 279.45 | 0.0 | 2.133 | 0.0 | 172.32 | 0 | 2.422 | 0 | 0.3294 | 0.0 |
| 1.1 | 281.48 | 0.7 | 2.134 | 0.1 | 135.31 | −21 | 1.877 | −22 | 0.3329 | 1.1 |
| 1.2 | 281.79 | 0.8 | 2.128 | −0.2 | 124.39 | −28 | 1.727 | −29 | 0.3354 | 1.8 |
| 1.3 | 282.09 | 0.9 | 2.126 | −0.3 | 115.79 | −33 | 1.608 | −34 | 0.3369 | 2.3 |
| 1.4 | 282.39 | 1.1 | 2.125 | −0.4 | 108.71 | −37 | 1.509 | −38 | 0.3379 | 2.6 |
| 1.5 | 282.70 | 1.2 | 2.125 | −0.4 | 102.86 | −40 | 1.425 | −41 | 0.3385 | 2.8 |
| 1.6 | 283.02 | 1.3 | 2.123 | −0.4 | 97.54 | −43 | 1.353 | −44 | 0.3387 | 2.8 |
| 1.7 | 283.33 | 1.4 | 2.125 | −0.4 | 93.25 | −46 | 1.290 | −47 | 0.3386 | 2.8 |
| 1.8 | 283.65 | 1.5 | 2.127 | −0.3 | 89.51 | −48 | 1.235 | −49 | 0.3384 | 2.7 |
| 1.9 | 283.96 | 1.6 | 2.130 | −0.1 | 86.22 | −50 | 1.186 | −51 | 0.3380 | 2.6 |
| 2.0 | 284.28 | 1.7 | 2.133 | 0.0 | 83.33 | −52 | 1.143 | −53 | 0.3375 | 2.4 |
| 2.1 | 284.60 | 1.8 | 2.137 | 0.2 | 80.72 | −53 | 1.104 | −54 | 0.3368 | 2.3 |
| 2.2 | 284.92 | 2.0 | 2.140 | 0.4 | 78.41 | −54 | 1.069 | −56 | 0.3361 | 2.0 |
| 2.3 | 285.24 | 1.1 | 2.140 | 0.3 | 75.84 | −56 | 1.036 | −57 | 0.3353 | 1.8 |
| 2.4 | 285.56 | 2.2 | 2.144 | 0.5 | 73.92 | −57 | 1.007 | −58 | 0.3344 | 1.5 |
| 2.5 | 285.88 | 2.3 | 2.148 | 0.7 | 72.16 | −58 | 0.980 | −60 | 0.3335 | 1.3 |
| 2.6 | 286.20 | 2.4 | 2.152 | 0.9 | 70.57 | −59 | 0.955 | −61 | 0.3326 | 1.0 |
| 2.7 | 286.53 | 2.5 | 2.156 | 1.1 | 69.10 | −60 | 0.932 | −62 | 0.3315 | 0.7 |
| 2.8 | 286.85 | 2.7 | 2.160 | 1.3 | 67.73 | −61 | 0.910 | −62 | 0.3305 | 0.3 |
| 2.9 | 287.17 | 2.8 | 2.165 | 1.5 | 66.47 | −61 | 0.890 | −63 | 0.3294 | 0.0 |
| 3.0 | 287.49 | 2.9 | 2.170 | 1.8 | 65.32 | −62 | 0.871 | −64 | 0.3283 | −0.3 |
Disclaimer/Publisher’s Note: The statements, opinions and data contained in all publications are solely those of the individual author(s) and contributor(s) and not of MDPI and/or the editor(s). MDPI and/or the editor(s) disclaim responsibility for any injury to people or property resulting from any ideas, methods, instructions or products referred to in the content. |
© 2023 by the authors. Licensee MDPI, Basel, Switzerland. This article is an open access article distributed under the terms and conditions of the Creative Commons Attribution (CC BY) license (https://creativecommons.org/licenses/by/4.0/).
Share and Cite
Di Donato, L.; Mugnini, A.; Polonara, F.; Arteconi, A. Role of Non-Adiabatic Capillary Tube in Water Cooler Performance. Energies 2023, 16, 1322. https://doi.org/10.3390/en16031322
Di Donato L, Mugnini A, Polonara F, Arteconi A. Role of Non-Adiabatic Capillary Tube in Water Cooler Performance. Energies. 2023; 16(3):1322. https://doi.org/10.3390/en16031322
Chicago/Turabian StyleDi Donato, Lea, Alice Mugnini, Fabio Polonara, and Alessia Arteconi. 2023. "Role of Non-Adiabatic Capillary Tube in Water Cooler Performance" Energies 16, no. 3: 1322. https://doi.org/10.3390/en16031322
APA StyleDi Donato, L., Mugnini, A., Polonara, F., & Arteconi, A. (2023). Role of Non-Adiabatic Capillary Tube in Water Cooler Performance. Energies, 16(3), 1322. https://doi.org/10.3390/en16031322

