A Method for Reducing the Instability of Negawatts Considering Changes in the Behavior of Consumers
Abstract
:1. Introduction
2. Materials and Methods
2.1. Related Research
2.2. Definition
2.2.1. Market Players and Times for Power-Saving Requests
2.2.2. A Target Amount of Power Saving and Requirement of Power Saving
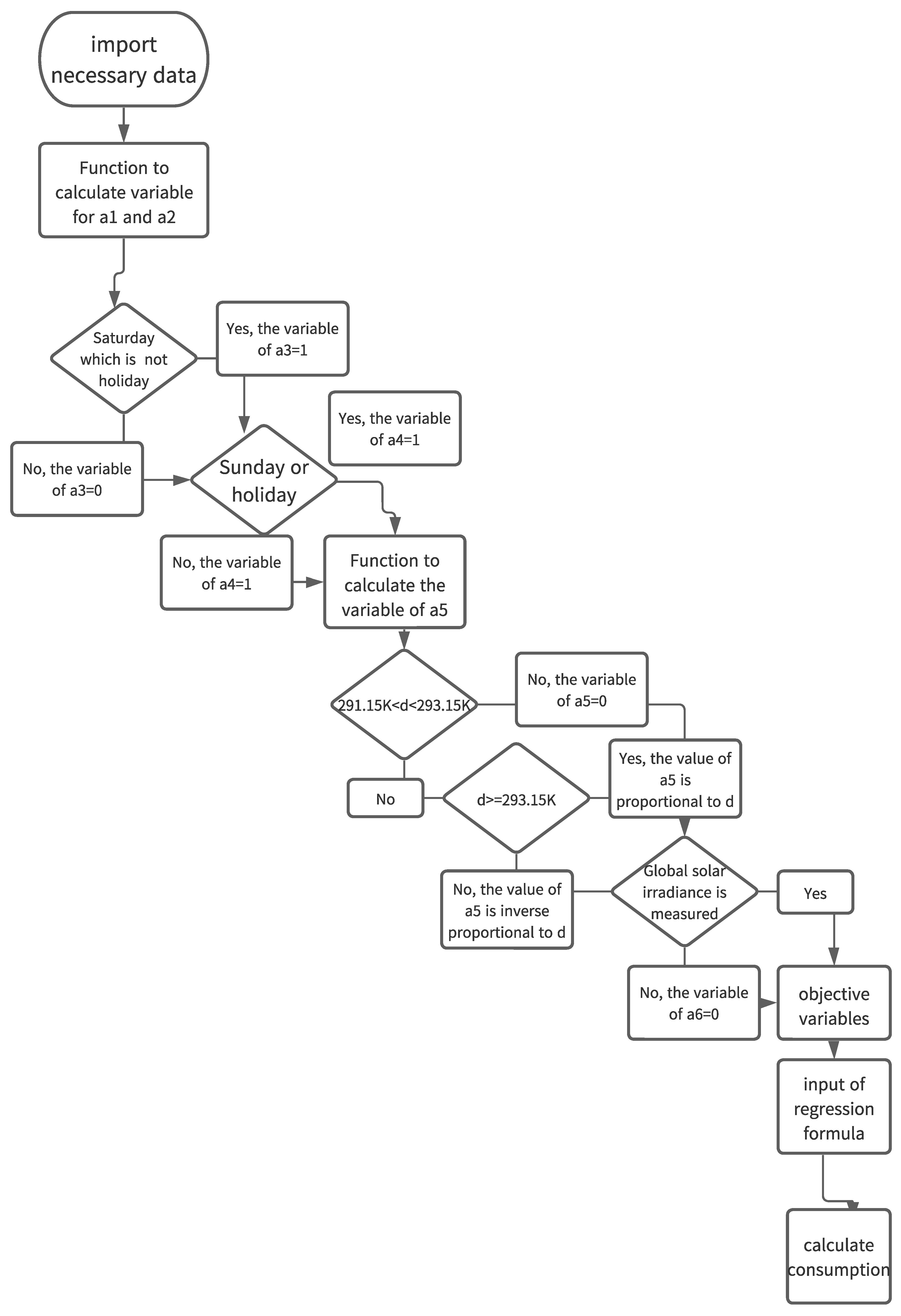
2.2.3. Behavioral Models of Consumers Considering Weather
- An average amount of demand: the average amount of electricity consumption in the most recent 49 days within the same time period;
- Deviation of demand at a forecasting period: the difference between the average electricity consumption and the record of demands during a forecasting time period;
- A dummy variable for Saturday: a variable to which 1 is substituted if the forecasting day is a Saturday, which is not a holiday, and to which 0 is substituted if the day is not a Saturday or the day is a holiday;
- A dummy variable for Sunday or a holiday: a variable that is 1 if the forecasting day is a Sunday or a holiday, and it is 0 if the day is not a Sunday nor a holiday;
- A variable of the air conditioner effect: the variable is set to reflect the effect of temperatures toward the behaviors of consumers. The value is calculated using the equation below.d denotes the record of temperature during a forecasting period. A variable of the air conditioner effect is assigned a value using a particular function. When d is higher than 293.15 Kelvin, the variable increases in proportion to the temperature to reflect the effect of coolers. In this weather, consumers may use coolers in their homes. When d is lower than 291.15 Kelvin, the variable exhibits an inverse relation relative to the temperature to reflect the effect of heaters. In this weather, consumers use heaters to retain comfort. To simplify the formula, the variables related to temperatures are dealt with as degree Celsius.
- A variable of solar irradiance: the value is calculated from the equation below.Here, Global horizontal irradiance is the amount of energy obtained from the sun. is a coefficient for correcting the difference in solar insolation effects due to the difference in the amount photovoltaic systems installed each year. When a large number of photovoltaic systems are installed by many consumers, the effects of solar irradiance will be high.
- A dummy variable for one year before: a variable that takes 1 if the record for using the coefficient in a regression equation comprises data from one year before a forecasting year, and it takes 0 if not.
- A dummy variable for two years before: A variable that takes 1 if the record for using the coefficient in a regression equation comprises data from two years before a forecasting year, and it takes 0 if not.
2.2.4. Estimated Achievement Rate
2.2.5. The Estimated Amount of Saved Power and the Maximum Estimated Amount of Saved Power
2.2.6. The Error in the Amount of Saved Power
2.3. Formulation of Problems
2.3.1. The Minimization Problem of the Gap between the Sum of the Estimated Amount of Saved Power and the Target Amount of Saved Power
2.3.2. The Minimization Problem of the Error in the Sum of the Amount of Power Saved by All Consumers
2.3.3. The Algorithm to Request Power Saving
| Algorithm 1 The algorithm for requesting power saving |
| Require: |
| Ensure: |
| ← |
| for do |
| if then |
| for to do |
| if then |
| else |
| break |
| end if |
| end for |
| end if |
| end for |
| return |
2.4. Simulation
2.4.1. Simulation Overview
2.4.2. Evaluation Function
3. Results
4. Discussion
5. Conclusions
Author Contributions
Funding
Data Availability Statement
Conflicts of Interest
Appendix A. Programming Codes
























References
- [The Series to Deepen the Knowledge about Electricity] Denki no Chisiki wo Fukameyo Series. Available online: http://www.ieej.org/denki/index.php (accessed on 11 November 2022).
- Japan’s Energy Supply Situation and Basic Policy. Available online: https://www.fepc.or.jp/english/energy_electricity/supply_situation/index.html (accessed on 12 November 2022).
- Demand Response. Available online: https://www.energy.gov/oe/activities/technology-development/grid-mod-ernization-and-smart-grid/demand-response (accessed on 19 May 2021).
- [VPP and DR]VPP to DR Toha. Available online: https://www.enecho.meti.go.jp/category/saving|_|and|_|new/advanced|_|systems/vpp|_|dr/negawatt.html (accessed on 17 November 2022).
- Energy Resource Aggregating Business Handbook. Available online: https://www.enecho.meti.go.jp/category/saving|_|an|_|new/advanced|_|systems/vpp|_|dr/files/erab|_|handbook.pdf (accessed on 19 May 2021).
- Japan Electric Power Exchange Guide. Available online: http://www.jepx.org/outline/pdf/Guide_2.00.pdf?timestamp=1668786713001 (accessed on 17 November 2022).
- Samadi, P.; Mohsenian-Red, H.; Schober, R.; Wong, V.; Jatskevich, J. Optimal real-time pricing algorithm based on utility maximization for smart grid. In Proceedings of the 1st IEEE International Conference on Smart Grid Communications, Gaithersburg, MD, USA, 4–6 October 2010; pp. 415–420. [Google Scholar]
- Nagami, K.; Okawa, Y.; Namerikawa, T. Power demand-supply adjustment in Electricity Market via Regret Matching. In Proceedings of the 59th Automatic Control Union, Kitakyusyu-City, Fukuoka, Japan, 12 October 2016. [Google Scholar]
- Kou, X.; Li, F.; Dong, J.; Olama, M.; Starke, M.; Chen, Y.; Zandi, H. A Comprehensive Scheduling Framework Using SP-ADMM for Residential Demand Response with Weather and Consumer Uncertainties. IEEE Trans. Power Syst. 2021, 36, 3004–3016. [Google Scholar] [CrossRef]
- Hasegawa, Y.; Kanazawa, T. Game Theoretic Analysis of Incentive-Based Power Consumption Reduction Problems with For-Profit or Nonprofit Aggregator. IEICE Trans. Fundamenrals 2020, 103, 390–397. [Google Scholar] [CrossRef]
- Tachibana, N.; Hase, R.; Shinomiya, N. A study on a method for reducing uncertainty of negawatt power in electricity market. IEICE Tech. Rep. 2018, 117, 17–22. [Google Scholar]
- Tachibana, N.; Hase, R.; Shinomiya, N. A method for reducing instability of negawatt power and inequality among consumers in an electricity market. IEICE Tech. Rep. 2019, 118, 1–6. [Google Scholar]
- Tokoro, K.; Higo, T. Development of a short-term power demand forecasting method using fixed information at the time of prediction—A method for forecasting net power demand including output of renewable energy. Syst. Eng. Res. Lab. Rep. 2016, 15021, 1–14. [Google Scholar]
- About Us. Available online: https://www.jma.go.jp/jma/en/AboutUs/indexe_aboutus.html (accessed on 10 November 2022).
- TEPCO Electricity Forecast. Available online: https://www.tepco.co.jp/en/forecast/html/index-e.html (accessed on 12 November 2022).
- [Negawatt Trading]Negawatt Torhiki ni Tsuite. Available online: https://www.meti.go.jp/shingikai/enecho/denryoku|_|gas/denryoku|_|kihon/pdf/005|_|07|_|00.pdf (accessed on 19 May 2021).
- [Advance of Deregulation of Gas and Electric Power]Denryoku Gas Kouri Zenmen Jiyuka no Sinchokujokyo ni Tsuite. Available online: https://www.meti.go.jp/shingikai/enecho/denryoku|_|gas/denryoku|_|kihon/pdf/029|_|03|_|00.pdf (accessed on 19 May 2021).
- [To Establish Negawatt Trading Market(Mid-Term Summary)]Negawatt(Setsuden) Torihiki Sijo no Sosetsu ni Mukete(Chukantorimatome). Available online: https://www.meti.go.jp//shingikai/enecho/denryokugas/denryokukihon/pdf/007|_|05|_|01.pdf (accessed on 12 November 2022).



| Tendency | m | Range of |
|---|---|---|
| shortage | 1 | |
| negative | 2 | |
| standard | 3 | |
| accurate | 4 | |
| positive | 5 | |
| excess | 6 |
| Parameter | Value |
|---|---|
| Target amount | |
| Number of consumers | 300 |
| Contracted amount to save | 100 |
| Type | Number | ||
|---|---|---|---|
| Equable Market | Majority Positive | Majority Negative | |
| Shortage | 50 | 0 | 75 |
| Negative | 50 | 0 | 75 |
| Standard | 50 | 75 | 75 |
| Accurate | 50 | 75 | 75 |
| Positive | 50 | 75 | 0 |
| Excess | 50 | 75 | 0 |
| Market | RMSE for A | RMSE for B | |
|---|---|---|---|
| Method I | equable market | 1,076,482.02 | 419.18 |
| negative market | 1,529,869.49 | 453,806.65 | |
| positive market | 622,671.29 | 453,391.55 | |
| Method II | equable market | 1,076,842.45 | 779.60 |
| negative market | 1,076,842.45 | 779.60 | |
| positive market | 1,075,252.26 | 810.59 | |
| Method III | equable market | 1,074,627.82 | 1435.02 |
| negative market | 1,077,474.046 | 1411.20 | |
| positive market | 1,073,341.63 | 2721.21 |
Disclaimer/Publisher’s Note: The statements, opinions and data contained in all publications are solely those of the individual author(s) and contributor(s) and not of MDPI and/or the editor(s). MDPI and/or the editor(s) disclaim responsibility for any injury to people or property resulting from any ideas, methods, instructions or products referred to in the content. |
© 2023 by the authors. Licensee MDPI, Basel, Switzerland. This article is an open access article distributed under the terms and conditions of the Creative Commons Attribution (CC BY) license (https://creativecommons.org/licenses/by/4.0/).
Share and Cite
Takai, K.; Tamura, Y.; Shinomiya, N. A Method for Reducing the Instability of Negawatts Considering Changes in the Behavior of Consumers. Energies 2023, 16, 1072. https://doi.org/10.3390/en16031072
Takai K, Tamura Y, Shinomiya N. A Method for Reducing the Instability of Negawatts Considering Changes in the Behavior of Consumers. Energies. 2023; 16(3):1072. https://doi.org/10.3390/en16031072
Chicago/Turabian StyleTakai, Koichi, Yuto Tamura, and Norihiko Shinomiya. 2023. "A Method for Reducing the Instability of Negawatts Considering Changes in the Behavior of Consumers" Energies 16, no. 3: 1072. https://doi.org/10.3390/en16031072
APA StyleTakai, K., Tamura, Y., & Shinomiya, N. (2023). A Method for Reducing the Instability of Negawatts Considering Changes in the Behavior of Consumers. Energies, 16(3), 1072. https://doi.org/10.3390/en16031072
