Techno-Economic Comparative Analysis of Two Hybrid Renewable Energy Systems for Powering a Simulated House, including a Hydrogen Vehicle Load at Jeju Island
Abstract
:1. Introduction
2. Materials and Methods
2.1. Study Location
2.2. Load Profile
2.3. Modeling and System Description
2.3.1. Photovoltaic Panel
2.3.2. Wind Turbine
2.3.3. Battery Energy Storage
2.3.4. Electrolyzer
2.3.5. Fuel Cell
2.3.6. Hydrogen (H2) Tank
2.3.7. Inverter
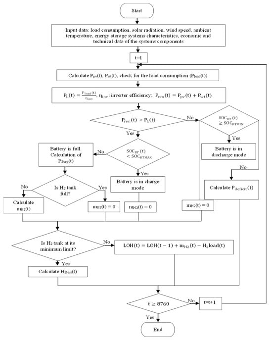
2.4. Energy Management Strategy
- (a)
- Excess production is stored in the batteries when renewable energy is sufficient to supply the house load; = 0. If the hydrogen tank has not reached its minimum limit, the level of hydrogen in the tank is calculated; otherwise, the hydrogen loss supply is estimated. Once the batteries are full, surplus energy is stored in the hydrogen tanks through water electrolysis (the mass flow of hydrogen is then calculated) until the maximum hydrogen level is reached. If the hydrogen tank is full, = 0, the level of hydrogen is calculated whenever the car needs to be refueled.
- (b)
- When the total renewable energy is insufficient to supply the house load, the energy stored in the batteries provides the load. The system is in deficit once the batteries have reached their maximum discharge limit. It is, therefore, necessary to calculate the loss of power supply. Note that there is no excess energy. The electrolyzer is, therefore, off ( = 0). However, the hydrogen load can be demanded if the minimum limit of the hydrogen tank is not reached. If it is reached, an estimation of the hydrogen loss supply is required.
2.5. Optimization Strategy and System Evaluation Criteria
2.5.1. Loss of Power Supply Probability (LPSP)
2.5.2. Loss of Hydrogen Supply Probability (LHSP)
2.5.3. Levelized Cost of Energy (LCOE) and Levelized Cost of Hydrogen (LCOH)
2.5.4. Multi-Objective Genetic Algorithm (MOGA)
3. Results and Discussion
3.1. Photovoltaic Panel/Wind Turbine/Electrolyzer-H2 Tank–Fuel Cell/Electrolyzer-H2 Tank (Configuration 1) Optimization
3.2. Photovoltaic Panel/Wind Turbine/Battery/Electrolyzer-H2 Tank (Configuration 2) Optimization
3.3. Environmental Impact of the Utilization of Hydrogen Vehicles Compared to the Gasoline Vehicle
3.4. Results Validation
4. Conclusions
Author Contributions
Funding
Data Availability Statement
Acknowledgments
Conflicts of Interest
References
- UN Climate Change Conference 2022 (COP27) in Egypt|Internationale Klimaschutzinitiative (IKI). Available online: https://www.international-climate-initiative.com/en/topics/un-climate-change-conference-2022-cop-27-in-egypt/ (accessed on 13 November 2023).
- Gea-Bermúdez, J.; Jensen, I.G.; Münster, M.; Koivisto, M.; Kirkerud, J.G.; Chen, Y.K.; Ravn, H. The role of sector coupling in the green transition: A least-cost energy system development in Northern-central Europe towards 2050. Appl. Energy 2021, 289, 116685. [Google Scholar] [CrossRef]
- Sagaria, S.; Duarte, G.; Neves, D.; Baptista, P. Photovoltaic integrated electric vehicles: Assessment of synergies between solar energy, vehicle types and usage patterns. J. Clean. Prod. 2022, 348, 131402. [Google Scholar] [CrossRef]
- 발전설비현황 > 국가승인통계 > 자료실 > HOME. Available online: https://epsis.kpx.or.kr/epsisnew/selectEkifBoardList.do?menuId=080402&boardId=040200 (accessed on 20 September 2023).
- 목표-CFI제주. Available online: https://www.jeju.go.kr/cfi/intro/purpose.htm (accessed on 20 September 2023).
- Mohideen, M.M.; Subramanian, B.; Sun, J.; Ge, J.; Guo, H.; Radhamani, A.V.; Ramakrishna, S.; Liu, Y. Techno-economic analysis of different shades of renewable and non-renewable energy-based hydrogen for fuel cell electric vehicles. Renew. Sustain. Energy Rev. 2023, 174, 113153. [Google Scholar] [CrossRef]
- Park, K.; Jang, D.; Kim, S.; Lim, Y.; Lee, J. A Grid-Friendly Electric Vehicle Infrastructure: The Korean Approach. IEEE Power Energy Mag. 2023, 21, 28–37. [Google Scholar] [CrossRef]
- Ramsebner, J.; Haas, R.; Ajanovic, A.; Wietschel, M. The sector coupling concept: A critical review. Wiley Interdiscip. Rev. Energy Environ. 2021, 10, e396. [Google Scholar] [CrossRef]
- Sinigaglia, T.; Lewiski, F.; Martins, M.E.S.; Siluk, J.C.M. Production, storage, fuel stations of hydrogen and its utilization in automotive applications-a review. Int. J. Hydrogen Energy 2017, 42, 24597–24611. [Google Scholar] [CrossRef]
- Park, J.; Ryu, K.-H.; Kim, C.-H.; Cho, W.-C.; Kim, M.; Lee, J.-H.; Cho, H.-S.; Lee, J.-H. Green hydrogen to tackle the power curtailment: Meteorological data-based capacity factor and techno-economic analysis. Appl. Energy 2023, 340, 121016. [Google Scholar] [CrossRef]
- Al-buraiki, A.S.; Al-sharafi, A. Hydrogen production via using excess electric energy of an off-grid hybrid solar/wind system based on a novel performance indicator. Energy Convers. Manag. 2022, 254, 115270. [Google Scholar] [CrossRef]
- Ihm, J.; Amghar, B.; Chun, S.; Park, H. Optimum Design of an Electric Vehicle Charging Station Using a Renewable Power Generation System in South Korea. Sustainability 2023, 15, 9931. [Google Scholar] [CrossRef]
- Siyal, S.H.; Mentis, D.; Howells, M. Economic analysis of standalone wind-powered hydrogen refueling stations for road transport at selected sites in Sweden. Int. J. Hydrogen Energy 2015, 40, 9855–9865. [Google Scholar] [CrossRef]
- Viktorsson, L.; Heinonen, J.T.; Skulason, J.B.; Unnthorsson, R. A step towards the hydrogen economy—A life cycle cost analysis of a hydrogen refueling station. Energies 2017, 10, 763. [Google Scholar] [CrossRef]
- Gökçek, M.; Kale, C. Optimal design of a Hydrogen Refuelling Station (HRFS) powered by Hybrid Power System. Energy Convers. Manag. 2018, 161, 215–224. [Google Scholar] [CrossRef]
- Allouhi, A.; Rehman, S. Grid-connected hybrid renewable energy systems for supermarkets with electric vehicle charging platforms: Optimization and sensitivity analyses. Energy Rep. 2023, 9, 3305–3318. [Google Scholar] [CrossRef]
- Li, J.; Liu, P.; Li, Z. Optimal design and techno-economic analysis of a hybrid renewable energy system for off-grid power supply and hydrogen production: A case study of West China. Chem. Eng. Res. Des. 2022, 177, 604–614. [Google Scholar] [CrossRef]
- POWER|Data Access Viewer. Available online: https://power.larc.nasa.gov/data-access-viewer/ (accessed on 26 June 2023).
- Wang, Y.; Yuan, H.; Martinez, A.; Hong, P.; Xu, H.; Bockmiller, F.R. Polymer electrolyte membrane fuel cell and hydrogen station networks for automobiles: Status, technology, and perspectives. Adv. Appl. Energy 2021, 2, 100011. [Google Scholar] [CrossRef]
- Alshammari, N.; Asumadu, J. Optimum unit sizing of hybrid renewable energy system utilizing harmony search, Jaya and particle swarm optimization algorithms. Sustain. Cities Soc. 2019, 60, 102255. [Google Scholar] [CrossRef]
- Marocco, P.; Ferrero, D.; Lanzini, A.; Santarelli, M. The role of hydrogen in the optimal design of off-grid hybrid renewable energy systems. J. Energy Storage 2022, 46, 103893. [Google Scholar] [CrossRef]
- Baghaee, H.R.; Mirsalim, M.; Gharehpetian, G.B.; Talebi, H.A. Reliability/cost-based multi-objective Pareto optimal design of stand-alone wind/PV/FC generation microgrid system. Energy 2016, 115, 1022–1041. [Google Scholar] [CrossRef]
- Falama, R.Z.; Salah, A.; Hamda, M.; Ben, C. A techno-economic comparative study of renewable energy systems based different storage devices. Energy 2023, 266, 126411. [Google Scholar] [CrossRef]
- Wang, R.; Zhang, R. Techno-economic analysis and optimization of hybrid energy systems based on hydrogen storage for sustainable energy utilization by a biological-inspired optimization algorithm. J. Energy Storage 2023, 66, 107469. [Google Scholar] [CrossRef]
- Ayodele, T.R.; Munda, J.L. Potential and economic viability of green hydrogen production by water electrolysis using wind energy resources in South Africa. Int. J. Hydrogen Energy 2019, 44, 17669–17687. [Google Scholar] [CrossRef]
- Ma, T.; Javed, M.S. Integrated sizing of hybrid PV-wind-battery system for remote island considering the saturation of each renewable energy resource. Energy Convers. Manag. 2019, 182, 178–190. [Google Scholar] [CrossRef]
- Kotb, K.M.; Elkadeem, M.R.; Elmorshedy, M.F.; Dán, A. Coordinated power management and optimized techno-enviro-economic design of an autonomous hybrid renewable microgrid: A case study in Egypt. Energy Convers. Manag. 2020, 221, 113185. [Google Scholar] [CrossRef]
- Ghenai, C.; Salameh, T.; Merabet, A. ScienceDirect Technico-economic analysis of off grid solar PV / Fuel cell energy system for residential community in desert region. Int. J. Hydrogen Energy 2018, 45, 11460–11470. [Google Scholar] [CrossRef]
- Zhang, Y.; Hua, Q.S.; Sun, L.; Liu, Q. Life Cycle Optimization of Renewable Energy Systems Configuration with Hybrid Battery/Hydrogen Storage: A Comparative Study. J. Energy Storage 2020, 30, 101470. [Google Scholar] [CrossRef]
- Das, B.K.; Hassan, R.; Tushar, M.S.H.K.; Zaman, F.; Hasan, M.; Das, P. Techno-economic and environmental assessment of a hybrid renewable energy system using multi-objective genetic algorithm: A case study for remote Island in Bangladesh. Energy Convers. Manag. 2021, 230, 113823. [Google Scholar] [CrossRef]
- Javed, M.S.; Song, A.; Ma, T. Techno-economic assessment of a stand-alone hybrid solar-wind-battery system for a remote island using genetic algorithm. Energy 2019, 176, 704–717. [Google Scholar] [CrossRef]
- Singh, A.; Baredar, P.; Gupta, B. Computational Simulation & Optimization of a Solar, Fuel Cell and Biomass Hybrid Energy System Using HOMER Pro Software. Procedia Eng. 2015, 127, 743–750. [Google Scholar] [CrossRef]
- Ishibuchi, H. MOGA: Multi-objective genetic algorithms. In Proceedings of the 1995 IEEE International Conference on Evolutionary Computation, Perth, Australia, 29 November–1 December 1995. [Google Scholar]
- Mbouteu Megaptche, C.A.; Musau, P.M.; Tjahè, A.V.; Kim, H.; Waita, S.; Aduda, B.O. Demand response-fuzzy inference system controller in the multi-objective optimization design of a photovoltaic/wind turbine/battery/supercapacitor and diesel system: Case of healthcare facility. Energy Convers. Manag. 2023, 291, 117245. [Google Scholar] [CrossRef]
- Balakrishnan, R.; Geetha, V. Review on home energy management system. Mater. Today Proc. 2021, 47, 144–150. [Google Scholar] [CrossRef]
- Teimouri, A.; Kabeh, K.Z.; Changizian, S.; Ahmadi, P.; Mortazavi, M. Comparative lifecycle assessment of hydrogen fuel cell, electric, CNG, and gasoline-powered vehicles under real driving conditions. Int. J. Hydrogen Energy 2022, 47, 37990–38002. [Google Scholar] [CrossRef]












Disclaimer/Publisher’s Note: The statements, opinions and data contained in all publications are solely those of the individual author(s) and contributor(s) and not of MDPI and/or the editor(s). MDPI and/or the editor(s) disclaim responsibility for any injury to people or property resulting from any ideas, methods, instructions or products referred to in the content. |
© 2023 by the authors. Licensee MDPI, Basel, Switzerland. This article is an open access article distributed under the terms and conditions of the Creative Commons Attribution (CC BY) license (https://creativecommons.org/licenses/by/4.0/).
Share and Cite
Mbouteu Megaptche, C.A.; Kim, H.; Musau, P.M.; Waita, S.; Aduda, B. Techno-Economic Comparative Analysis of Two Hybrid Renewable Energy Systems for Powering a Simulated House, including a Hydrogen Vehicle Load at Jeju Island. Energies 2023, 16, 7836. https://doi.org/10.3390/en16237836
Mbouteu Megaptche CA, Kim H, Musau PM, Waita S, Aduda B. Techno-Economic Comparative Analysis of Two Hybrid Renewable Energy Systems for Powering a Simulated House, including a Hydrogen Vehicle Load at Jeju Island. Energies. 2023; 16(23):7836. https://doi.org/10.3390/en16237836
Chicago/Turabian StyleMbouteu Megaptche, Christelle Arielle, Hanki Kim, Peter Moses Musau, Sebastian Waita, and Bernard Aduda. 2023. "Techno-Economic Comparative Analysis of Two Hybrid Renewable Energy Systems for Powering a Simulated House, including a Hydrogen Vehicle Load at Jeju Island" Energies 16, no. 23: 7836. https://doi.org/10.3390/en16237836
APA StyleMbouteu Megaptche, C. A., Kim, H., Musau, P. M., Waita, S., & Aduda, B. (2023). Techno-Economic Comparative Analysis of Two Hybrid Renewable Energy Systems for Powering a Simulated House, including a Hydrogen Vehicle Load at Jeju Island. Energies, 16(23), 7836. https://doi.org/10.3390/en16237836

