STEAM Experimental Facility: A Step Forward for the Development of the EU DEMO BoP Water Coolant Technology
Abstract
:1. Introduction
2. STEAM Main Goals
- Low-Power Phase. It will consist of tests simulating the operation of the steam generator during the dwell conditions. The main investigation will focus on the T/H stability of the component operation and its performance as well as on the effectiveness of the regulation strategy adopted; the testing of possible alternative is also foreseen. This phase will be crucial for the demonstration of the BoP reference concept since the SG power duty is very far from the minimum values suggested by the standard practice.
- High Power Phase. It will consist of tests simulating the component operation during the full power conditions. Besides, in this operation mode, it is not expected any SG operational issue, nevertheless, it is, obviously, mandatory to demonstrate the adequacy of the design and the reliability of the numerical simulations.
- Pulsed-Dwell Phase. This phase aims at performing test simulating the operation of the SG during the pulse-dwell transition; main focus will be on the achieved performance of the component and the suitability of the control strategy adopted. It will include also tests aiming at identifying the domain enveloping the operational T/H parameters for a safe, stable and efficient performance of the SG. This phase will complete the demonstration of the functional feasibility of the Steam Generator (SG) of the WCLL BB BoP architecture with direct coupling in the DEMO pulsating scenario.
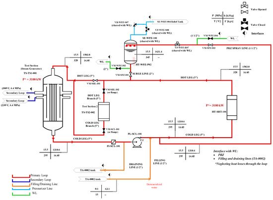
3. STEAM Facility Description
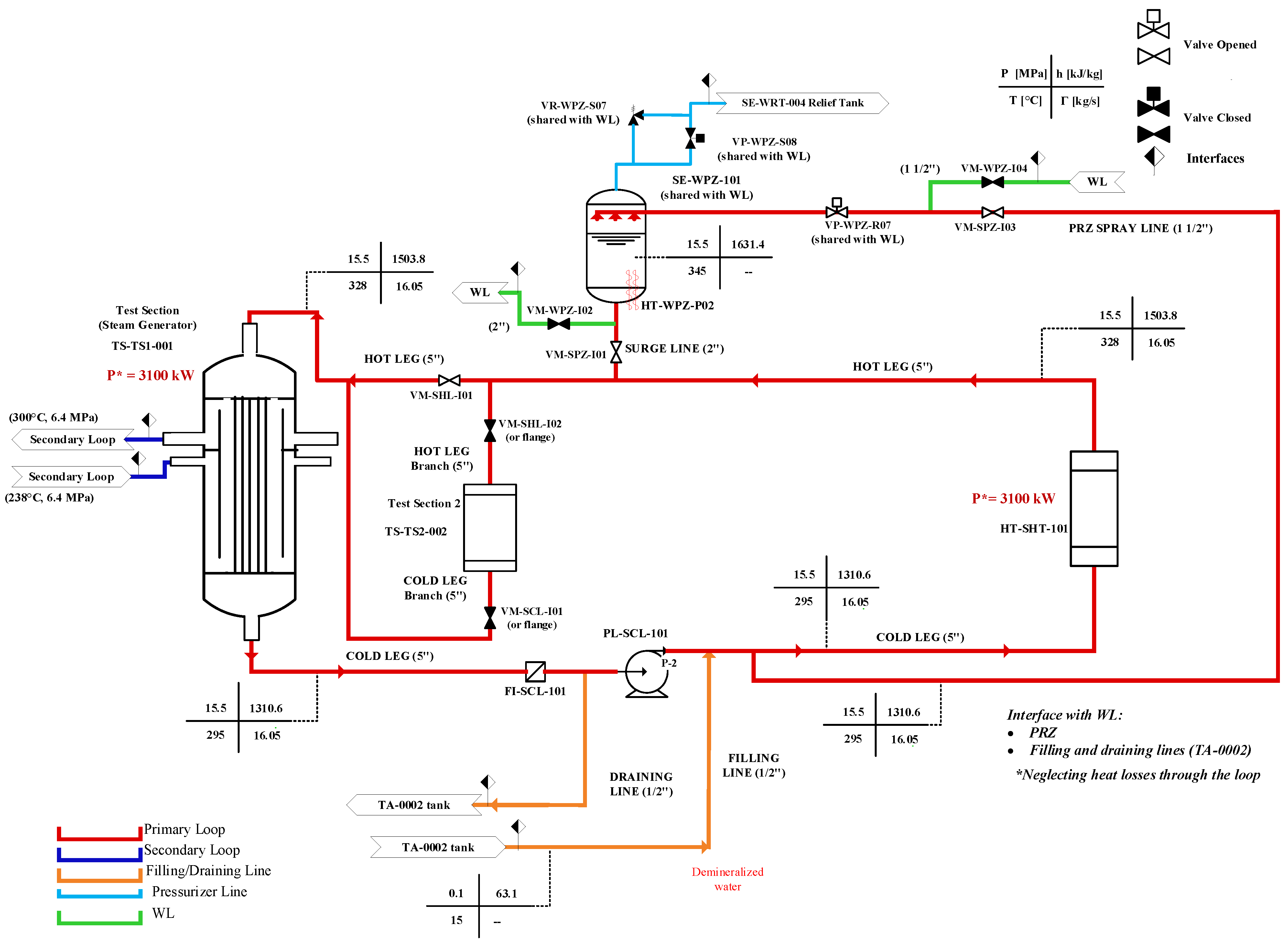
3.1. Primary System
- test section 1 (i.e., OTSG, TS-STS-001), is designed to transfer the thermal power generated by the electrical heater to the secondary loop. It is a scaled mock-up (1:1 in tube active length) of the DEMO WCLL BB PHTS OTSGs [17];
- filter (FI-SCL-101), installed on the cold leg, upstream the main circulation pump, with the purpose of capture impurities from the circulating water;
- circulation pump (PL-SCL-101), installed in the cold leg, is a centrifugal pump responsible for circulating water throughout the loop. It can handle a maximum mass flow rate of 20 kg/s;
- heating system (HT-SHT-101), consisting of a stand-off electrically supplied heater. The component consists in a main vessel with an O.D. 26″ and a total length, including the external electrical connections, of about 7.7 m (active length of the heating elements about 3.4 m), and it is designed to deliver a nominal thermal power of 3.1 MW;
- pressurizer (PRZ, not visible in Figure 2, SE-SPZ-101), consisting of a pressurized tank situated along the uppermost leg of the loop (hot leg) used to maintain the pressure of the water circuit to the rated value of 15.5 MPa. The tank contains water at the saturation conditions, partially filled with liquid water and partially with steam The pressure regulation is guaranteed through a spray line that injects cold water from the cold leg and an electrical heater (HT-SHT-102) installed in the pressurizer via a dedicated penetration at the tank bottom. The pressurizer also serves as expansion vessel for the coolant during the start-up heating phases. This component, along with its spray system, is shared with the Water Loop (another facility of the W-HYDRA platform);
- test section 2, a mock-up of the WCLL BB manifold [18], foreseen for the next upgrade of the facility.

| Primary System Nominal Conditions | |||
|---|---|---|---|
| Parameter | Unit | Value | Description |
| Pnom | MW | 3.1 | Nominal power delivered by the TS primary side to the secondary side |
| pH2O,1 | MPa | 15.5 | H2O nominal pressure in the primary side |
| TH2O,in,1 | °C | 328.0 | H2O nominal temperature at the TS inlet |
| TH2O,out,1 | °C | 295.0 | H2O nominal temperature at the TS outlet |
| ΔTH2O,1 | °C | 33.0 | Temp. difference between H2O inlet and H2O outlet |
| ΓH2O,1 | kg/s | 16.05 | H2O nominal mass flow rate |
| Primary system design conditions | |||
| Parameter | Unit | Value | Description |
| pH2O,1 | MPa | 18.5 | Primary system design pressure |
| TH2O,in,1 | °C | 350.0 | Primary system design temperature |
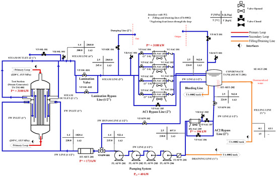
3.2. Secondary System
- TS 1 (i.e., OTSG, TS-STS-001), designed to deliver to the secondary loop the thermal power supplied by the electrical heater;
- Filter (FI-SFW-201), installed on the cold leg, upstream the circulation pumps. It helps ensuring that the feedwater is free from impurities;
- lamination valve (VP-SSL-R01), installed on the steam line is used to reduce the pressure from 6.4 MPa to 2.5 MPa;
- pumping system (PL-SFW-201/202/203/204), consisting of a set of four magnetic drive centrifugal pumps installed in the cold leg. They are responsible for circulating the feedwater throughout the loop, with a maximum mass flow rate of 2 kg/s;
- air coolers (HX-SAC-201/202/203/204/205), serving as the final heat sink of the system, these components are designed to remove the thermal power delivered by the OTSG to the secondary loop. The ACs have in charge the de- superheating of the steam up to the saturation conditions and the condensation of all the steam flow (four modules upstream the condensate tank). Then, they cool the resulting liquid water to a final temperature few degrees below the saturation temperature at the corresponding operating pressure (one module downstream the condensation tank);
- condensate tank (SE-SCT-201), a pressurized tank placed downstream the de-superheating set of four parallel ACs. It is partially filled with liquid water and partially with steam, both in saturation conditions, since it collects the saturated feedwater coming from the air coolers, keeping 224 °C and 2.5 MPa. Pressure regulation is achieved through an electrical heater (HT-SHT-202) installed in the tank through a designated penetration at its bottom and a gas outlet line with a self-controlled relief valve to avoid eventual over-pressurizations. Additionally, it is equipped with a bleeding line for controlled discharges and a filling line for refilling, enabling water level control within the tank.
3.3. Test Section
- introduces low pressure drop distortions;
- avoids parallel channels instability (which can occur in the two-external-downcomer configuration);
- eliminates problem related to manufacturing of an integrated annular DC.
3.4. Instrumentation
3.4.1. Thermocouples
3.4.2. Pressure Transducer and Differential Pressure Transducers
3.4.3. Flow Meters
3.4.4. Level Sensors
4. STEAM Operational States
- cold-drained: the facility is empty (mass inventory 0%) and at zero power. The pressure inside the primary and secondary systems is the atmospheric pressure and the temperature corresponds to the environmental temperature. In the secondary loop, the feedwater line and the lamination valves on the steam line are closed;
- cold-filled: the facility is filled (mass inventory 100%) after the filling procedure and kept at zero power. The pressure inside the primary and secondary systems is the atmospheric pressure and the temperature corresponds to the environmental temperature. In the secondary loop, the feedwater line and the lamination valves on the steam line are closed;
- hot pressurized/standby: the primary system is heated up to 280 °C (corresponding at the saturation temperature at 6.4 MPa) and the pressure achieved is 15.5 MPa, while the pump is switched on and it elaborates the nominal flow rate. In this state, the system is still in “zero power” condition, but the heater may be activated for heat loss compensation, in case the power released by the pump to the fluid is not enough to balance the power lost towards the environment. In the secondary system, both the feedwater line and the lamination valves on the steam line are closed. The high pressure section (i.e., the section including the OTSG) reaches the equilibrium with the primary system, achieving the saturation temperature of 280 °C at the corresponding pressure of 6.4 MPa. Eventual over-pressurization will be avoided by opening the OTSG dumping line. On the low pressure section, the pumping system provides the nominal flow rate, which is deviated to the recirculation line by the 3-way valve (feedwater line closed), heating up the water up to 224 °C, reaching the saturation temperature at the corresponding pressure of 2.5 MPa. The set-point pressure of 2.5 MPa is kept constant by a proper regulation of the electrical heater and relief valve installed in the condensate tank.
- low power steady state (<20%, open loop): in this state, the primary system is operated supplying a thermal power by the electrical heater less than 20% of the nominal value. The pressure is kept at 15.5 MPa and the OTSG inlet temperature is set at 328 °C, while the pump elaborates the flow rate necessary to achieve the temperature at the OTSG outlet at the value required by the experiment. In the secondary system, both the feedwater line and the lamination valve on the steam line are open. The high pressure section operates at the nominal pressure of 6.4 MPa. Downstream the lamination valve, the air coolers are switched off and closed, while the dumping line is open, allowing the operation of the system as an open loop, by discharging in the environment the steam produced by the OTSG. The water lost as superheated steam is re-integrated by opening the filling line connected to the condensate tank. On the low pressure section, the pumping system provides the nominal flow rate, which is partially deviated to the recirculation line by the 3-way valve (feedwater line partially open), heating the water up to 224 °C, reaching the saturation temperature at the corresponding pressure of 2.5 MPa. The set-point pressure of 2.5 MPa is kept constant by a proper regulation of the electrical heater and relief valve installed in the condensate tank. The electrical heater downstream the 3-way valve is activated in order to pre-heat the feedwater at the temperature value required by the experiment;
- low power steady state (closed loop): also in this state, the primary system is operated at low power (i.e., small power fraction supplied by the main electrical heater). The pressure is kept at 15.5 MPa and the OTSG inlet temperature is set at 328 °C, while the pump elaborates flow rate necessary to achieve the temperature at the OTSG outlet as required by the experiment. In the secondary system, both the feedwater line and the lamination valve on the steam line are open, allowing the operation of the entire loop. The high pressure section operates at the nominal pressure of 6.4 MPa. Downstream the lamination valve, the air coolers are switched on, performing the de-superheating and the condensation of the steam produced in the OTSG, allowing in such a way the operation of the system as a closed loop. The condensate is collected inside the condensate tank, kept at 224 °C and 2.5 MPa. The set-point pressure of 2.5 MPa is kept constant by a proper regulation of the electrical heater and relief valve installed in the condensate tank. The pumping system provides the nominal flow rate, which is partially deviated to the recirculation line by the 3-way valve (feedwater line partially opened). The electrical heater downstream the 3-way valve is activated in order to pre-heat the feedwater at the temperature value required by the experiment;
- full power steady state: the primary system is operated at the nominal power (i.e., 3.1 MW supplied by the main heater). The pressure in kept at 15.5 MPa and the OTSG inlet-outlet temperature is 328–295 °C, while the pump elaborates the nominal flow rate. In the secondary system, both the feedwater line and the lamination valve on the steam line are open. The high pressure section operates at the nominal pressure of 6.4 MPa, with a OTSG inlet-outlet temperature of 238–300 °C. Downstream the lamination valve, the air coolers are switched on, performing the de-superheating and condensation of the steam produced in the OTSG, allowing in such a way the operation of the system as a closed loop. The condensate is collected inside the condensate tank, which is kept at 224 °C and 2.5 MPa. The pumping system elaborates the nominal flow rate to the feedwater line (recirculation line closed). The electrical heater downstream the 3-way valve is activated in order to pre-heat the feedwater up to 238 °C.
| # | Operating Stages | Conditions | |
|---|---|---|---|
| Primary Side | Secondary Side | ||
| 1 | Cold-drained | Mass inventory: 0% Power: 0 kW Pressure: 0.1 Mpa Temperature: 20 °C | Mass inventory: 0% Power: 0 kW Pressure: 0.1 MPa Temperature: 20 °C FW line closed/Lam. Valve closed |
| 2 | Cold-filled | Mass inventory: 100% Power: 0 kW Pressure: 0.1 MPa Temperature: 20 °C | Mass inventory: 100% Power: 0 kW Pressure: 0.1 MPa Temperature: 20 °C FW line closed/Lam. Valve closed |
| 3 | Hot-pressurized/ Standby | Mass inventory: 100% Power: 0 kW Pressure: 15.5 MPa Temperature: 280 °C | Mass inventory: 100% Power: 0 kW Pressure OTSG: 6.4 MPa Temperature OTSG: 280 °C FW line closed/Lam. Valve closed Pressure CT: 2.5 MPa Temperature CT: 224 °C |
| 4 | Low power SS (<20%, open loop) | Mass inventory: 100% Power: TBD (<20%) Pressure: 15.5 MPa Temperature: 328-YY°C | Mass inventory: 100% Power: TBD (<20%) Pressure OTSG: 6.4 MPa Temperature OTSG: range TBD FW line open/Lam. Valve open Dumping Line open ACs switched off and closed Pressure CT: 2.5 MPa Temperature CT: 224 °C |
| 5 | Low power SS (closed loop) | Mass inventory: 100% Power: TBD Pressure: 15.5 MPa Temperature: 328–YY °C | Mass inventory: 100% Power: TBD Pressure OTSG: 6.4 MPa Temperature OTSG: range TBD FW line open/Lam. Valve open Pressure CT: 2.5 MPa Temperature CT: 224 °C |
| 6 | Full power SS | Mass inventory: 100% Power: 3100 kW Pressure: 15.5 MPa Temperature: 328–295 °C | Mass inventory: 100% Power: 3100 kW Pressure OTSG: 6.4 MPa Temperature OTSG: 238–300 °C FW line open/Lam. Valve open Pressure CT: 2.5 MPa Temperature CT: 224 °C |
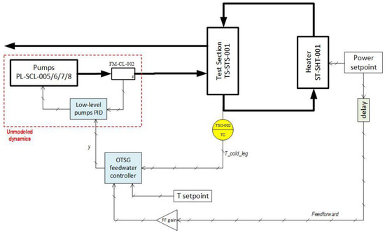
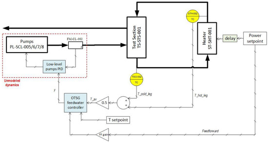
5. STEAM OTSG Control
- at loads between 15% and full power, the control system regulates the feedwater flow rate to keep constant the primary circuit average temperature;
- at loads below 15%, the OTSG control strategy switches to a level-control logics that regulates the feedwater flow rate to keep a constant shell-side water level;
- across the whole operating range, B&W control dictates that the secondary-side pressure is held constant by regulation of turbine bypass valves.
- ensure a sufficiently strict control of the Primary Loop temperatures during the pulse → dwell and dwell → pulse transitions;
- limit as far as possible the amplitude of the thermal cycling of primary side components;
- ensure that the OTSG operates in a range of thermal-hydraulic parameters that is dynamically stable.
- control scheme 1 regulates the OTSG feedwater flow to keep at setpoint the Primary Loop average temperature—i.e., (TcoldLeg + ThotLeg)/2—both in pulse- and dwell-phase (both Tmin and Tmax are free to move according to the load);
- control scheme 2 regulates the OTSG feedwater flow to keep at setpoint the Primary Loop cold leg temperature, both in pulse- and dwell-phase (Tmin is fixed and Tmax is free to move following the load).
- -
- strategy 1 limits the maximum amplitude of the thermal cycling of the components, as well as maximum change rate of the temperatures. Under Strategy 2, instead, components on the hot side (blanket/heater outlet, hot leg, OTSG tube inlet) see the whole temperature excursion of roughly 33 °C (on the other hand, cold side components see almost no cycling under Strategy 2);
- -
- strategy 1 causes a much easier pressurizer transient, as the average Primary Loop density is practically constant. The pressurizer transient for Strategy 2 might be harder and more complex, due to the fast variation of average density in the loop;
- -
- strategy 1, employing as feedback to the control loop a temperature signal with a significant delay and fast and strong output disturbance, can obtain a less “strict” tuning of PID parameters. Strategy 2 can obtain a higher control bandwidth and thus a more “reactive” control, allowing stricter temperature control;
- -
- strategy 2 allows to prevent any overtemperature in the Primary Loop during the very hard power ramp of the dwell → pulse transition. On the contrary, with Strategy 1 we have, in dwell, the whole Primary Loop filled with water at 311–312 °C: the steepness of the power ramp makes it impossible to avoid overtemperatures at heater—respectively, blanket for WCLL—outlet, with associated risks of local saturation;
- -
- under strategy 2, the T/H conditions of the OTSG in dwell are much closer to those characterizing the low power operation under the validated B&W NPP OTSG control strategy. Strategy 1 causes T/H dwell conditions (log-mean ΔT, levels) that are significantly off from validated operation;
- -
- strategy 2 allows to easily avoid, during transitions, a possible oscillatory window that may occur at around 15–20% of nominal feedwater flow rate in presence of high log-mean ΔT. Under Strategy 1, there is a higher risk of crossing that operational window.
6. Conclusions
Author Contributions
Funding
Data Availability Statement
Acknowledgments
Conflicts of Interest
References
- Donné, A.J.H. European roadmap to fusion energy. In Proceedings of the 2018 Symposium on Fusion Technology (SOFT), Giardini Naxos, Italy, 16–21 September 2018. [Google Scholar]
- Donné, T.; Morris, W. European Research Roadmap to the Realisation of Fusion Energy; EUROfusion: Garching/Munich, Germany, 2018; ISBN 978-3-00-061152-0. [Google Scholar]
- Federici, G.; Boccaccini, L.; Cismondi, F.; Gasparotto, M.; Poitevin, Y.; Ricapito, I. An overview of the EU breeding blanket design strategy as an integral part of the DEMO design effort. Fusion Eng. Des. 2019, 141, 30–42. [Google Scholar] [CrossRef]
- Muratov, V.P.; Saksagansky, G.L.; Filatov, O.G. ITER—International Thermonuclear Experimental Reactor. In Fundamentals of Magnetic Thermonuclear Reactor Design, Woodhead Publishing Series in Energy; Woodhead Publishing: Sawston, UK, 2018; pp. 39–67. [Google Scholar] [CrossRef]
- Ibarra, A.; Kurtz, R. ITER-TBM and Blanket Programs toward DEMO. In Proceedings of the 3rd IAEA DEMO Programme Workshop, Hefei, China, 11–14 May 2015; Available online: https://nucleus.iaea.org/sites/fusionportal/Technical%20Meeting%20Proceedings/3rd%20DEMO/website/talks/May%2013%20Sessions/Ibarra_A%20Intro.pdf (accessed on 8 July 2022).
- Federici, G.; Baylard, C.; Beaumont, A.; Holden, J. The plan forward for EU DEMO. Fusion Eng. Des. 2021, 173, 112960. [Google Scholar] [CrossRef]
- Available online: https://www.euro-fusion.org/ (accessed on 30 June 2022).
- Spagnuolo, G.A.; Boccaccini, L.V.; Bongiovì, G.; Cismondi, F.; Maione, I.A. Development of load specifications for the design of the breeding blanket system. Fusion Eng. Des. 2020, 157, 111657. [Google Scholar] [CrossRef]
- Vallone, E.; Bongiovì, G.; Di Maio, P.A.; Moscato, I.; Quartararo, A.; Vacca, S. Development of a thermal-hydraulic model of the EU-DEMO Water Cooled Lithium Lead Breeding Blanket Primary Heat Transport System. Fusion Eng. Des. 2023, 193, 113686. [Google Scholar] [CrossRef]
- Szogadri, M.; Norrman, S. Model Development and Transient Analysis of the WCLL BB BOP DEMO Configuration Using the Apros System Code. Energies 2021, 14, 5593. [Google Scholar] [CrossRef]
- Malinowski, L.; Lewandowska, M.; Barucca, L.; Giuffra, E.; D’Alessandro, A.; Burlando, A.; De Antonio, A.J.R. Design of the secondary circuit for the WCLL BB option of the EU DEMO power plant based on the new Energy Map. Fusion Eng. Des. 2023, 191, 113502. [Google Scholar] [CrossRef]
- Minnucci, S.; Panella, S.; Ciattaglia, S.; Falvo, M.C.; Lampasi, A. Electrical Loads and Power Systems for the DEMO Nuclear Fusion Project. Energies 2020, 13, 2269. [Google Scholar] [CrossRef]
- Barucca, L.; Ciattaglia, S.; Chantant, M.; Del Nevo, A.; Hering, W.; Martelli, E.; Moscato, I. Status of EU DEMO Heat Transport and Power Conversion Systems. Fusion Eng. Des. 2018, 136, 1557–1566. [Google Scholar] [CrossRef]
- Vannoni, A.; Lorusso, P.; Eboli, M.; Giannetti, F.; Ciurluini, C.; Tincani, A.; Marinari, R.; Tarallo, A.; Del Nevo, A. Development of a Steam Generator Mock-Up for EU DEMO Fusion Reactor: Conceptual Design and Code Assessment. Energies 2023, 16, 3729. [Google Scholar] [CrossRef]
- Moscato, I. WCLL BB PHTS_layout and Summary Tables, EUROfusion Internal Deliverable, IDM Reference: EFDA_D_2Q3MGK v1.0, September 2021. Available online: https://idm.euro-fusion.org/default.aspx?uid=2Q3MGK (accessed on 7 November 2023).
- Vannoni, A.; Ciurluini, C.; Giannetti, F.; Lorusso, P.; Eboli, M.; Marinari, R.; Tincani, A.; Del Nevo, A. The STEAM facility: Design and analysis. In Proceedings of the 20th International Topical Meeting on Nuclear Reactor Thermal Hydraulics (NURETH-20), Washington, DC, USA, 20–25 August 2023. [Google Scholar]
- Tincani, A.; Ciurluini, C.; Del Nevo, A.; Giannetti, F.; Tarallo, A.; Tripodo, C.; Cammi, A.; Vannoni, A.; Eboli, M.; Del Moro, T.; et al. Conceptual Design of the Steam Generators for the EU DEMO WCLL Reactor. Energies 2023, 16, 2601. [Google Scholar] [CrossRef]
- Collaku, A.; Arena, P.; Del Nevo, A.; Marinari, R.; Savoldi, L. Design of a Test Section for the Experimental Investigation of the WCLL Manifold Hydraulic Features. Energies 2023, 16, 2246. [Google Scholar] [CrossRef]
- Ciurluini, C.; Vannoni, A.; Del Moro, T.; Lorusso, P.; Tincani, A.; Del Nevo, A.; Barucca, L.; Giannetti, F. Thermal-hydraulic assessment of Once-Through Steam Generators for EU-DEMO WCLL Breeding Blanket primary cooling system application. Fusion Eng. Des. 2023, 193, 113688. [Google Scholar] [CrossRef]
- The Babcock & Wilcox Company. Thermal-Hydraulic Analysis of Once-Through Steam Generators, EPRI N P-1431 Project S131-1 Final Report, Alliance, Ohio, June 1980. Available online: https://www.osti.gov/servlets/purl/5262028 (accessed on 30 June 2022).
- Ivanov, K.N.; Beam, T.M.; Baratta, A.J.; Irani, A.; Trikouros, N. Pressurised Water Reactor Main Steam Line Break (Mslb) Benchmark, Volume I: Final Specifications, April 1999. Available online: https://www.oecd-nea.org/jcms/pl_13242/pressurised-water-reactor-main-steam-line-break-mslb-benchmark-volume-i (accessed on 22 July 2022).
- ISL Inc. RELAP5/Mod3.3 Code Manual Volume I: Code Structure, System Models, and Solution Methods; Nuclear Safety Analysis Division. ISL Inc.: San Diego, CA, USA, 2003. [Google Scholar]
- Available online: https://www.babcock.com (accessed on 15 September 2022).
- Babcock & Wilcox. Once-Through Steam Generation; Babcock & Wilcox: Akron, OH, USA, 1971. [Google Scholar]
- Kitto, J.B.; Stultz, S.C. Steam, Its Generation and Use, 41st ed.; The Babcock & Wilcox Company: Akron, OH, USA, 2005. [Google Scholar]
- Modelica Association. Modelica Language Specification—Version 3.5; Modelica Association: Vienna, Austria, 2021. [Google Scholar]
- DYMOLA. Version 2022. Dassault Systèmes. 2022. Available online: http://www.3ds.com/products-services/catia/products/dymola (accessed on 7 November 2023).
- Casella, F.; Leva, A. Modelling of thermo-hydraulic power generation processes using Modelica. Math. Comput. Model. Dyn. Syst. 2006, 12, 19–33. [Google Scholar] [CrossRef]
- Tripodo, C.; Di Ronco, A.; Lorenzi, S.; Cammi, A. Development of a control-oriented power plant simulator for the molten salt fast reactor. EPJ Nucl. Sci. Technol. 2019, 5, 13. [Google Scholar] [CrossRef]
- Sanguinetti, G. Industry Support to the Finalization of WCLL/HCPB PCS Small ESS Design x G1 (Direct Coupling)—EUROfusion Internal Deliverable, IDM Reference: BOP-5-T009-D001, 15 October 2020. Available online: https://idm.euro-fusion.org/default.aspx?uid=2NDX3U (accessed on 7 November 2023).














| General Characteristics | |
|---|---|
| Facility type | Forced circulation, non-isothermal water loop |
| Operating fluid | Demineralized water |
| Heat source and nominal power | Electrical heater, 3.1 MW (main heater) |
| Primary loop key components | Electrical heater, Once Through Steam Generator mock-up (primary side), circulation pump, pressurizer, valves and instrumentation. |
| Secondary loop key components | Electrical heater, Once Through Steam Generator mock-up (secondary side), pumping system, condensate tank, air coolers, valves and instrumentation. |
| Other characteristics | Plug and play layout for all the test sections |
| Primary side characteristics | |
| Fluid | Pressurized water (liquid) |
| Nominal temperature range | 295–328 °C |
| Nominal pressure | 15.5 MPa |
| Nominal mass flow rate | 16.05 kg/s |
| Key instrumentation | Temperature, flow rate, absolute pressure, differential pressure, levels |
| Secondary side characteristics | |
| Fluid | Pressurized Water (liquid/steam) |
| Nominal Temperature Range | 238–300 °C (inlet-outlet OTSG) |
| Nominal pressure | 6.4 MPa/2.5 MPa (upstream/downstream lamination valve) |
| Nominal mass flow rate | 1.68 kg/s |
| Key instrumentation | Temperature, flow rate, absolute pressure, differential pressure, levels |
| Secondary System Nominal Conditions (High Pressure Sector, Including OTSG) | |||
|---|---|---|---|
| Parameter | Unit | Value | Description |
| Pnom | MW | 3.1 | Nominal power removed from the TS primary side by the secondary side |
| pH2O,2, upstream lam. | MPa | 6.4 | H2O nominal pressure in the secondary side upstream the lamination |
| TH2O,in,2 | °C | 238.0 | H2O nominal temperature at the TS inlet |
| TH2O,out,2 | °C | 300.0 | H2O nominal temperature at the TS outlet |
| ΓH2O,2 | kg/s | 1.69 | H2O nominal mass flow rate |
| Secondary system nominal conditions (low pressure sector, including air coolers and condensate tank) | |||
| Parameter | Unit | Value | Description |
| pH2O,2, downstream lam. | MPa | 2.5 | H2O nominal pressure in the secondary side downstream the lamination |
| TH2O,2, downstream lam. | °C | 245.4 | H2O nominal temperature dowmstream the lamination valve |
| TH2O,2, condensate tank | °C | 224.0 | H2O nominal temperature inside the condensate tank (i.e., saturation conditions) |
| TH2O,2, upstream pumping system | °C | 210.0 | H2O nominal temperature upstream pumping system |
| Secondary system design conditions (high pressure sector, including OTSG) | |||
| Parameter | Unit | Value | Description |
| pH2O,2, upstream lam. | MPa | 7.5 | Secondary system design pressure (from pumping system to lam. valve) |
| TH2O,2, steam line | °C | 350.0 | Secondary system design temperature (steam line, from OTSG steam outlet nozzles to lam. valve) |
| TH2O,2, feedwater line | °C | 275.0 | Secondary system design temperature (feedwater line, from pumping system to OTSG inlet nozzles) |
| Secondary system design conditions (low pressure sector, including air coolers and condensate tank) | |||
| Parameter | Unit | Value | Description |
| pH2O,2, downstream lam. | MPa | 3.5 | Secondary system design pressure (from lam. valve to pumping system) |
| TH2O,2, downstream lam. | °C | 300.0 | Secondary system design temperature (from the lam. valve to the sub-cooling air cooler inlet) |
| TH2O,2, upstream pumping system | °C | 245.0 | Secondary system design temperature (from sub-cooling air cooler inlet to pumping system inlet) |
| Parameter | Unit | BB PHTS | STEAM | Relative Factor |
|---|---|---|---|---|
| Active Length | m | 12.98 | 12.98 | 1:1 |
| Tube O.D. | mm | 15.875 | 15.875 | 1:1 |
| Tube Thickness | mm | 0.8636 | 0.8636 | 1:1 |
| p/D | - | 1.4 | 1.4 | 1:1 |
| Lattice | - | Triangular | Triangular | / |
| Tube number | - | 5696 | 37 | 1:154 |
| Recirculation window elevation (from the lower TS) | m | 8.72 | 8.72 | 1:1 |
| PS Flow Area | m2 | 0.8954 | 0.0058 | 1:154 |
| PS Hydraulic (Heated) Diameter | mm | 14.147 | 14.147 | 1:1 |
| Shell I.D/Hexagonal flat-to-flat | m | 1.82 | 0.1397 | 1:13 |
| Riser Flow Area | m2 | 1.4756 | 0.0096 | 1:154 |
| Riser Hydraulic Diameter | mm | 20.37 | 16.46 | 1:1.24 |
| Riser Heated Diameter | mm | 20.78 | 20.78 | 1:1 |
| Downcomer Flow Area | m2 | 0.87 | 0.0056 | 1:154 |
| Downcomer Hydraulic Diameter | mm | 274.73 | 84.65 | 1:3.25 |
Disclaimer/Publisher’s Note: The statements, opinions and data contained in all publications are solely those of the individual author(s) and contributor(s) and not of MDPI and/or the editor(s). MDPI and/or the editor(s) disclaim responsibility for any injury to people or property resulting from any ideas, methods, instructions or products referred to in the content. |
© 2023 by the authors. Licensee MDPI, Basel, Switzerland. This article is an open access article distributed under the terms and conditions of the Creative Commons Attribution (CC BY) license (https://creativecommons.org/licenses/by/4.0/).
Share and Cite
Vannoni, A.; Lorusso, P.; Arena, P.; Eboli, M.; Marinari, R.; Tincani, A.; Ciurluini, C.; Giannetti, F.; Badodi, N.; Tripodo, C.; et al. STEAM Experimental Facility: A Step Forward for the Development of the EU DEMO BoP Water Coolant Technology. Energies 2023, 16, 7811. https://doi.org/10.3390/en16237811
Vannoni A, Lorusso P, Arena P, Eboli M, Marinari R, Tincani A, Ciurluini C, Giannetti F, Badodi N, Tripodo C, et al. STEAM Experimental Facility: A Step Forward for the Development of the EU DEMO BoP Water Coolant Technology. Energies. 2023; 16(23):7811. https://doi.org/10.3390/en16237811
Chicago/Turabian StyleVannoni, Alessandra, Pierdomenico Lorusso, Pietro Arena, Marica Eboli, Ranieri Marinari, Amelia Tincani, Cristiano Ciurluini, Fabio Giannetti, Nicolò Badodi, Claudio Tripodo, and et al. 2023. "STEAM Experimental Facility: A Step Forward for the Development of the EU DEMO BoP Water Coolant Technology" Energies 16, no. 23: 7811. https://doi.org/10.3390/en16237811
APA StyleVannoni, A., Lorusso, P., Arena, P., Eboli, M., Marinari, R., Tincani, A., Ciurluini, C., Giannetti, F., Badodi, N., Tripodo, C., Cammi, A., Barucca, L., Tarallo, A., Agostini, P., & Del Nevo, A. (2023). STEAM Experimental Facility: A Step Forward for the Development of the EU DEMO BoP Water Coolant Technology. Energies, 16(23), 7811. https://doi.org/10.3390/en16237811

