Assessment of Co-Gasification Methods for Hydrogen Production from Biomass and Plastic Wastes
Abstract
:1. Introduction
2. Materials and Methods
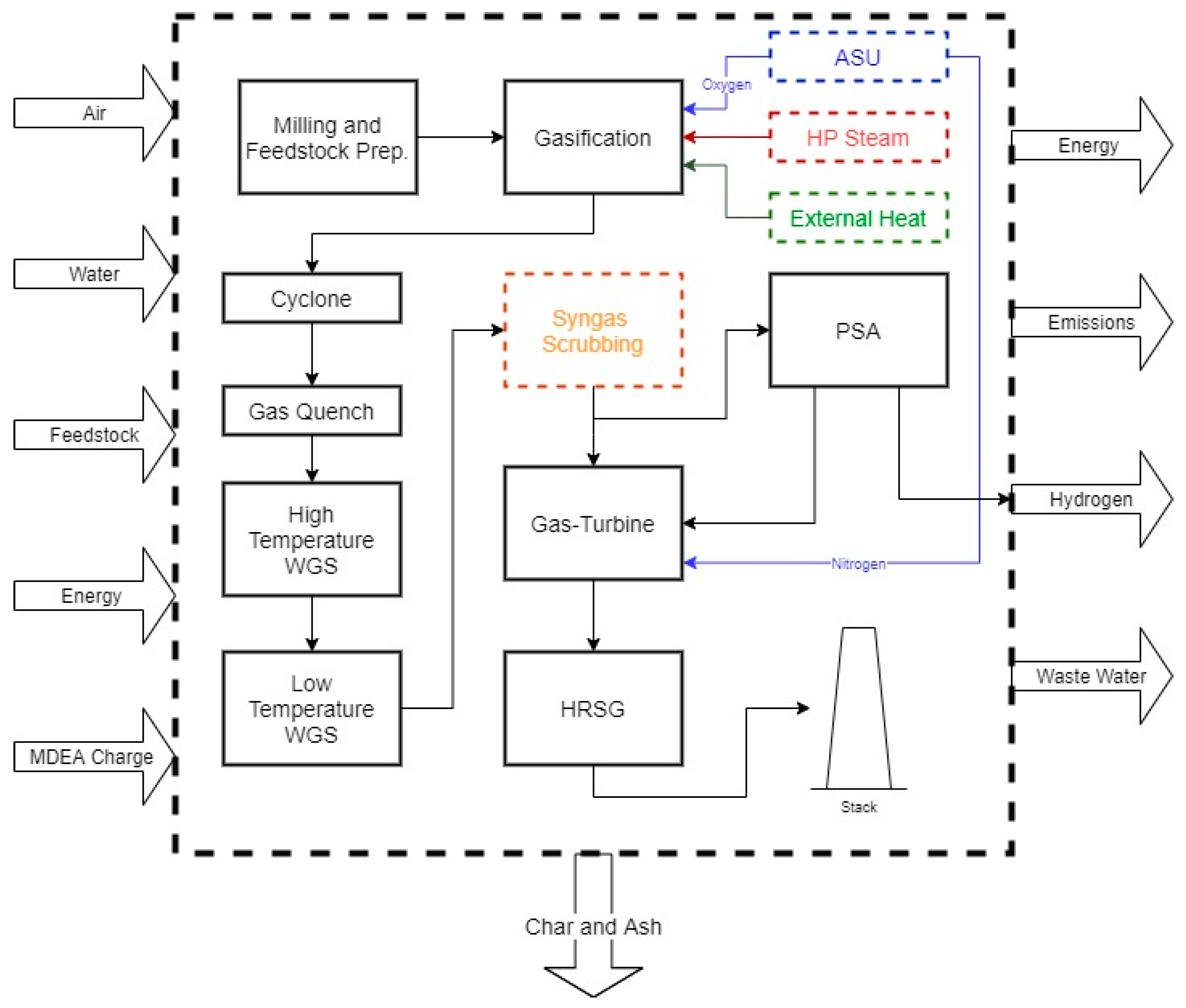
2.1. Block Flow Diagram and Boundary Conditions
2.2. Functional Unit
2.3. Assumptions
2.4. Thermodynamic Model of MSW Gasification Combined Cycle
2.5. Systems Assessed and Sensitivity Analysis
2.6. Feedstocks Considered and Heating Values
2.7. Indicators Examined
2.8. Sensitivity to Examine CO2 Reduction Using Renewables to Generate Steam
3. Results and Discussion
3.1. Material and Energy Balances
3.2. Environmental Impact Assessment
3.3. Emission Potential (CO2-Equivalents)
Carbon Capture Potential
3.4. Sensitivity Analysis: Use of Renewable Energy Systems
3.5. Limitations of the Study
- Scope Limitation: The attributional cradle-to-gate LCA primarily focuses on the conversion process and excludes pretreatment and transportation of feedstocks. This might not capture the complete environmental footprint of the entire lifecycle.
- Data Quality and Reliability: Assumptions made throughout the study, as highlighted by ISO 14040, can impact the results. While they are meant to provide clarity, they may also introduce biases or inaccuracies.
- Thermodynamic Models: The choice of the Predictive Soave–Redlich–Kwong (PSRK) and NRTL-Electrolyte methods for thermodynamic modeling, while robust, may not account for all possible chemical interactions or unforeseen process deviations.
- Feedstock Representation: The study considers a mix of corn stover and MSW-derived plastics as a representation. The variability in actual feedstock compositions in real-world scenarios might result in different outcomes.
- Limitation of Indicators: While multiple environmental indicators were assessed, other potential environmental impacts might not have been captured in this study.
- Scaling Limitations: The results obtained are based on the described process configurations and may not directly scale or apply to different setups or larger industrial scenarios.
- Sensitivity Analysis: The study assumes that the energy for certain processes could be sourced from renewables. In real-world scenarios, the availability, consistency, and reliability of renewable sources can vary, impacting the outcomes.
- External Factors: External factors like policy changes, technological advancements, or economic factors that might influence the feasibility and efficiency of the described processes in the future were not considered.
4. Conclusions
Supplementary Materials
Author Contributions
Funding
Data Availability Statement
Acknowledgments
Conflicts of Interest
References
- Abdel-Shafy, H.I.; Mansour, M.S.M. Solid Waste Issue: Sources, Composition, Disposal, Recycling, and Valorization. Egypt. J. Pet. 2018, 27, 1275–1290. [Google Scholar] [CrossRef]
- Plastics: Material-Specific Data|Facts and Figures about Materials, Waste and Recycling|US EPA. Available online: https://www.epa.gov/facts-and-figures-about-materials-waste-and-recycling/plastics-material-specific-data (accessed on 13 April 2021).
- Eriksen, M.; Lebreton, L.C.M.; Carson, H.S.; Thiel, M.; Moore, C.J.; Borerro, J.C.; Galgani, F.; Ryan, P.G.; Reisser, J. Plastic Pollution in the World’s Oceans: More than 5 Trillion Plastic Pieces Weighing over 250,000 Tons Afloat at Sea. PLoS ONE 2014, 9, e111913. [Google Scholar] [CrossRef] [PubMed]
- Ritchie, H. Plastic Pollution. Available online: https://ourworldindata.org/plastic-pollution (accessed on 13 April 2021).
- Geyer, R.; Jambeck, J.R.; Law, K.L. Production, Use, and Fate of All Plastics Ever Made. Sci. Adv. 2017, 3, 5. [Google Scholar] [CrossRef] [PubMed]
- Di, J.; Reck, B.K.; Miatto, A.; Graedel, T.E. United States Plastics: Large Flows, Short Lifetimes, and Negligible Recycling. Resour. Conserv. Recycl. 2021, 167, 105440. [Google Scholar] [CrossRef]
- Hopewell, J.; Dvorak, R.; Kosior, E. Plastics Recycling: Challenges and Opportunities. Philos. Trans. R. Soc. B Biol. Sci. 2009, 364, 2115–2126. [Google Scholar] [CrossRef] [PubMed]
- Nikiema, J.; Asiedu, Z. A Review of the Cost and Effectiveness of Solutions to Address Plastic Pollution. Environ. Sci. Pollut. Res. 2022, 29, 24547–24573. [Google Scholar] [CrossRef] [PubMed]
- Wen, Z.; Xie, Y.; Chen, M.; Dinga, C.D. China’s Plastic Import Ban Increases Prospects of Environmental Impact Mitigation of Plastic Waste Trade Flow Worldwide. Nat. Commun. 2021, 12, 425. [Google Scholar] [CrossRef]
- Dong, J.; Tang, Y.; Nzihou, A.; Chi, Y.; Weiss-Hortala, E.; Ni, M.; Zhou, Z. Comparison of Waste-to-Energy Technologies of Gasification and Incineration Using Life Cycle Assessment: Case Studies in Finland, France and China. J. Clean. Prod. 2018, 203, 287–300. [Google Scholar] [CrossRef]
- Ciuffi, B.; Chiaramonti, D.; Rizzo, A.M.; Frediani, M.; Rosi, L. A Critical Review of SCWG in the Context of Available Gasification Technologies for Plastic Waste. Appl. Sci. 2020, 10, 6307. [Google Scholar] [CrossRef]
- Mukherjee, C.; Denney, J.; Mbonimpa, E.G.; Slagley, J.; Bhowmik, R. A Review on Municipal Solid Waste-to-Energy Trends in the USA. Renew. Sustain. Energy Rev. 2020, 119, 109512. [Google Scholar] [CrossRef]
- Wender, I. Reactions of Synthesis Gas. Fuel Process. Technol. 1996, 48, 189–297. [Google Scholar] [CrossRef]
- Maurstad, O. Integrated Gasification Combined Cycle. 2005. Available online: https://sequestration.mit.edu/pdf/LFEE_2005-002_WP.pdf (accessed on 20 October 2023).
- Wall, T.F. Combustion Processes for Carbon Capture. Proc. Combust. Inst. 2007, 31, 31–47. [Google Scholar] [CrossRef]
- Communication, S. Effect of Air Separation Unit Integration on Integrated Gasification Combined Cycle Performance and NO Emission Characteristics. Korean J. Chem. Eng. 2007, 24, 368–373. [Google Scholar]
- Zhang, K.; Ouassil, N.; Campo, C.A.O.; Rim, G.; Kim, W.J.; Park, A.H.A. Kinetic and Mechanistic Investigation of Catalytic Alkaline Thermal Treatment of Xylan Producing High Purity H2 with In-Situ Carbon Capture. J. Ind. Eng. Chem. 2020, 85, 219–225. [Google Scholar] [CrossRef]
- Zhang, K.; Kim, W.J.; Park, A.H.A. Alkaline Thermal Treatment of Seaweed for High-Purity Hydrogen Production with Carbon Capture and Storage Potential. Nat. Commun. 2020, 11, 3783. [Google Scholar] [CrossRef] [PubMed]
- Ferguson, T.E.; Park, Y.; Petit, C.; Park, A.H.A. Novel Approach to Hydrogen Production with Suppressed CO x Generation from a Model Biomass Feedstock. In Proceedings of the Energy and Fuels, Philadelphia, PA, USA, 19–23 August 2012; Volume 26, pp. 4486–4496. [Google Scholar]
- Al-Zareer, M.; Dincer, I.; Rosen, M.A. Production of Hydrogen-Rich Syngas from Novel Processes for Gasification of Petroleum Cokes and Coals. Int. J. Hydrogen Energy 2020, 45, 11577–11592. [Google Scholar] [CrossRef]
- Pauls, J.H.; Mahinpey, N.; Mostafavi, E. Simulation of Air-Steam Gasification of Woody Biomass in a Bubbling Fluidized Bed Using Aspen Plus: A Comprehensive Model Including Pyrolysis, Hydrodynamics and Tar Production. Biomass Bioenergy 2016, 95, 157–166. [Google Scholar] [CrossRef]
- Zaman, S.A.; Ghosh, S. A Generic Input–Output Approach in Developing and Optimizing an Aspen plus Steam-Gasification Model for Biomass. Bioresour. Technol. 2021, 337, 125412. [Google Scholar] [CrossRef]
- Tian, W.; Yan, F.; Liang, R. Simulation Analysis of Steam Gasification of Petroleum Coke with CaO. Pet. Sci. Technol. 2018, 36, 2170–2183. [Google Scholar] [CrossRef]
- Indrawan, N.; Mohammad, S.; Kumar, A.; Huhnke, R.L. Modeling Low Temperature Plasma Gasification of Municipal Solid Waste. Environ. Technol. Innov. 2019, 15, 100412. [Google Scholar] [CrossRef]
- Hasanzadeh, R.; Mojaver, P.; Azdast, T.; Chitsaz, A.; Park, C.B. Low-Emission and Energetically Efficient Co-Gasification of Coal by Incorporating Plastic Waste: A Modeling Study. Chemosphere 2022, 299, 134408. [Google Scholar] [CrossRef] [PubMed]
- ISO 14040; Environmental Management—Life Cycle Assessment—Principles and Framework. ISO: Geneva, Switzerland, 2006.
- Gutiérrez Ortiz, F.J.; Ollero, P.; Serrera, A.; Sanz, A. Thermodynamic Study of the Supercritical Water Reforming of Glycerol. Int. J. Hydrogen Energy 2011, 36, 8994–9013. [Google Scholar] [CrossRef]
- Gutiérrez Ortiz, F.J. Biofuel Production from Supercritical Water Gasification of Sustainable Biomass. Energy Convers. Manag. X 2022, 14, 100164. [Google Scholar] [CrossRef]
- Dyment, J.; Watanasiri, S. Acid Gas Cleaning Using Amine Solvents: Validation with Experimental and Plant Data; Aspen Technology Inc.: Bedford, MA, USA, 2015; pp. 2–10. [Google Scholar]
- Fuels—Higher and Lower Calorific Values. Available online: https://www.engineeringtoolbox.com/fuels-higher-calorific-values-d_169.html (accessed on 31 August 2022).
- Kartik, S.; Balsora, H.K.; Sharma, M.; Saptoro, A.; Jain, R.K.; Joshi, J.B.; Sharma, A. Valorization of Plastic Wastes for Production of Fuels and Value-Added Chemicals through Pyrolysis—A Review. Therm. Sci. Eng. Prog. 2022, 32, 101316. [Google Scholar] [CrossRef]
- Dai, J.; Whitty, K.J. Chemical Looping Gasification and Sorption Enhanced Gasification of Biomass: A Perspective. Chem. Eng. Process.—Process Intensif. 2022, 174, 108902. [Google Scholar] [CrossRef]
- Glarborg, P. Detailed Kinetic Mechanisms of Pollutant Formation in Combustion Processes. Comput. Aided Chem. Eng. 2019, 45, 603–645. [Google Scholar] [CrossRef]
- Stiehl, B.; Morales, A.; Genova, T.; Otero, M.; Martin, S.; Yoon, C.; Ahmed, K. Controlling Pollutant Emissions in a High-Pressure Combustor with Fuel-Diluent Blending. Fuel 2022, 317, 123481. [Google Scholar] [CrossRef]
- Tsubouchi, N.; Fukuyama, K.; Matsuoka, N.; Mochizuki, Y. Removal of Hydrogen Chloride from Simulated Coal Gasification Fuel Gases Using Honeycomb-Supported Natural Soda Ash. Fuel 2022, 317, 122231. [Google Scholar] [CrossRef]
- Rim, G.; Roy, N.; Zhao, D.; Kawashima, S.; Stallworth, P.E.; Greenbaum, S.G.; Park, A.-H.A. CO2 Utilization in Built Environment via the PCO2 Swing Carbonation of Alkaline Solid Wastes with Different Mineralogy. Faraday Discuss. 2021, 230, 187–212. [Google Scholar] [CrossRef]
- Zhang, N.; Moment, A. Upcycling Construction and Demolition Waste into Calcium Carbonates: Characterization of Leaching Kinetics and Carbon Mineralization Conditions. ACS Sustain. Chem. Eng. 2023, 11, 866–879. [Google Scholar] [CrossRef]
- Bosoaga, A.; Masek, O.; Oakey, J.E. CO2 Capture Technologies for Cement Industry. Energy Procedia 2009, 1, 133–140. [Google Scholar] [CrossRef]
- Williams, J.M.; Zhao, D.; Moon, S.; Kawashima, S.; Park, A.-H.A.; Moment, A.J. Stabilization of Pure Vaterite During Carbon Mineralization: Defining Critical Activities, Additive Concentrations, and Gas Flow Conditions for Carbon Utilization. Cryst. Growth Des. 2023, 23, 8103–8115. [Google Scholar] [CrossRef]
- Williams, J.M.; Zhao, D.; Zhang, N.; Chin, A.; Kawashima, S.; Moment, A.J. Directed Synthesis of Aragonite through Semi- Continuous Seeded Crystallization Methods for Carbon Utilization. CrystEngComm 2023, 25, 6050–6066. [Google Scholar] [CrossRef]
- Zhao, D.; Williams, J.M.; Li, Z.; Park, A.-H.A.; Radlińska, A.; Hou, P.; Kawashima, S. Hydration of Cement Pastes with Calcium Carbonate Polymorphs. Cem. Concr. Res. 2023, 173, 107270. [Google Scholar] [CrossRef]
- Zhao, D.; Williams, J.M.; Park, A.H.A.; Kawashima, S. Rheology of Cement Pastes with Calcium Carbonate Polymorphs. Cem. Concr. Res. 2023, 172, 107214. [Google Scholar] [CrossRef]
- Mukherjee, S.; Kumar, P.; Hosseini, A.; Yang, A.; Fennell, P. Comparative Assessment of Gasification Based Coal Power Plants with Various CO2 Capture Technologies Producing Electricity and Hydrogen. Energy Fuels 2014, 28, 1028–1040. [Google Scholar] [CrossRef] [PubMed]
- Al Lagtah, N.M.A.; Onaizi, S.A.; Albadarin, A.B.; Ghaith, F.A.; Nour, M.I. Techno-Economic Analysis of the Effects of Heat Integration and Different Carbon Capture Technologies on the Performance of Coal-Based IGCC Power Plants. J. Environ. Chem. Eng. 2019, 7, 103471. [Google Scholar] [CrossRef]
- Smith, R.W. Steam Turbine Cycles and Cycle Design Optimization: Combined Cycle Power Plants. In Advances in Steam Turbines for Modern Power Plants; Woodhead Publishing: Cambridge, UK, 2017; pp. 57–92. ISBN 9780081003251. [Google Scholar]
- Ibrahim, T.K.; Kamil, M.; Awad, O.I.; Rahman, M.M.; Najafi, G.; Basrawi, F.; Abd Alla, A.N.; Mamat, R. The Optimum Performance of the Combined Cycle Power Plant: A Comprehensive Review. Renew. Sustain. Energy Rev. 2017, 79, 459–474. [Google Scholar] [CrossRef]
- Cheng, M.; Verma, P.; Yang, Z.; Axelbaum, R.L. Single-Column Cryogenic Air Separation: Enabling Efficient Oxygen Production with Rapid Startup and Low Capital Costs—Application to Low-Carbon Fossil-Fuel Plants. Energy Convers. Manag. 2021, 248, 114773. [Google Scholar] [CrossRef]






| Pyrolysis | Gasification | Combustion | |
|---|---|---|---|
| Air provided to the system | No air | Sub stoichiometric air | Excess air |
| Feedstock | Source separated plastic materials | Source separated high calorific value materials, e.g., plastics, and paper, and biomass | Mixed wastes |
| Products | Liquid fuels, e.g., oil | Syngas (CO and H2) | Energy—electricity and/or heat |
| By Products | High char, unconverted solid will remain Pollutants in reduced form (H2S, COS) | Char @ low Temp; Vitrified slag @ high Temp Lower fly ash carries over, compared to combustion Pollutants in reduced form (H2S, COS) | Bottom ash (inert), fly ash (hazardous) Pollutants in oxidized form (SOx, NOx, etc.) |
| Temperature | <500 °C | 700–1200 °C | >1100 °C |
| Maturity | Not proven—small scale, ~10 tonne per day | Not proven—failures reported, e.g., Tees Valley in the UK and PyroGenesis in Florida, USA | Proven and dominant, ~1000 plants worldwide with capacities from 100 tonnes per day up to 5000 tonnes per day. Flexible and optimized system |
| OVERALL BALANCE | Case 1: Coal, Oxyfuel | Case 2: Methane, SMR | Case 3: Plastic/Stover, Oxyfuel | Case 4: Plastic/Stover, Steam | Case 5: Plastic/Stover, Sorbent/Steam | Case 6: Plastic/StoverAir |
|---|---|---|---|---|---|---|
| FEED | ||||||
| Feedstock (t/h) | 100 | 100 | 100 | 100 | 100 | 100 |
| Air to ASU/Gasifier (t/h) | 463.4 | 700 | 477.9 | 5.12 | 202.70 | 514 |
| Gas Turbine Air (t/h) | 297.6 | 550 | 350 | 500 | 560 | 0 |
| Cooling Water (t/h) | 7115.8 | 15,105.2 | 6939.7 | 6961.9 | 10,387.8 | 227 |
| HRSG Water Feed (t/h) | 312.7 | 673 | 317.9 | 1247 | 713.4 | 328.7 |
| Gasifier Feed Water (for internal steam demand, t/h) | 113.4 | 300 | 72.06 | 1157 | 501.4 | 208 |
| Diluent Water GTCC | 0 | 0 | 0 | 216.1 | 54 | 0 |
| Portlandite Feed (t/h) | 0 | 0 | 0 | 0 | 366.7 | 0 |
| SUM | 8403 | 17,428 | 8258 | 10,187 | 12,886 | 1378 |
| PRODUCTS | ||||||
| Hydrogen (t/h) | 9.893 | 19.3 | 4.765 | 7.12 | 14.845 | 7.14 |
| CO2 Prod (t/h) | 155.4 | 286.8 | 155 | 97.5 | 0 | 0 |
| Acid Gas for Claus (t/h) | 2.641 | 5.01 | 2.44 | 3.64 | 1.866 | 0 |
| Nitrogen Release (t/h) | 68.64 | 159.7 | 74.1 | 0 | 0.85 | 0 |
| HRSG Stack Gas (t/h) | 680.6 | 1072 | 705.5 | 871.9 | 800.4 | 599.5 |
| Process Waste-Water (t/h) | 57.6 | 106.5 | 58 | 997.6 | 471.1 | 215.8 |
| HRSG to Cooling Tower | 312.7 | 673 | 317.9 | 1247 | 713.4 | 328.7 |
| Cooling Water (t/h) | 7115.8 | 15,105.2 | 6939.7 | 6961.9 | 10,387.8 | 227 |
| Calcium Carbonate/Chloride Mass (t/h) | 0 | 0 | 0 | 0 | 495.4 | 0 |
| SUM | 8403 | 17,428 | 8257 | 10,187 | 12,886 | 1378 |
| SUMMARY | Case 1: Coal, Oxyfuel | Case 2: Methane, SMR | Case 3: Plastic/Stover, Oxyfuel | Case 4: Plastic/Stover, Steam | Case 5: Plastic/Stover, Sorbent/Steam | Case 6: Plastic/StoverAir |
|---|---|---|---|---|---|---|
| Gross Total Power Generated (MW) | 240.7 | 479.9 | 255.3 | 481.2 | 451.6 | 84.2 |
| ASU Air/Oxygen/Nitrogen Compressors (MW) | 91.2 | 136.0 | 94.3 | 0.0 | 49.3 | 0.0 |
| Gas Turbine Compressor (MW) | 39.4 | 72.8 | 45.7 | 66.2 | 74.1 | 0.0 |
| Carbon Dioxide Flash Compressor (MW) | 8.4 | 15.9 | 8.8 | 5.8 | 0.2 | 0.0 |
| SELEXOL Recycle Gas Comp. (MW) | 0.3 | 0.6 | 0.4 | 0.3 | 0.0 | 0.0 |
| Gasifier Air Compressor (MW) | 0.0 | 0.0 | 0.0 | 0.0 | 0.0 | 74.0 |
| Net Power (MW) | 101.3 | 254.5 | 106.2 | 408.9 | 327.9 | 10.2 |
| Refrigeration Load (MMKcal/h) | 20.5 | 37.9 | 16.5 | 14.0 | 0.02 | 0.0 |
| Steam Firing Duty (MMkcal/h) | - | - | - | 1024 | 512.1 | 0 |
| Environmental Impact Parameters | Case 1: Coal, Oxyfuel | Case 2: Methane, SMR | Case 3: Plastic/Stover, Oxyfuel | Case 4: Plastic/Stover, Steam | Case 5: Plastic/Stover, Sorbent/Steam | Case 6: Plastic/StoverAir |
|---|---|---|---|---|---|---|
| Gross CO2 emissions (t/h) | 111.4 | 204.9 | 77.8 | 286.8 | 175.3 | 171.2 |
| NOx emisions (lbs/MMBtu fired) | 0.87 | 1.10 | 0.47 | 0.00 | 0.63 | 0.00 |
| CO emissions (lbs/MMBtu fired) | 0.13 | 0.34 | 0.27 | 4.09 | 0.35 | 9.94 |
| H2S emissions (lbs/MMBtu fired) | 0.00 | 0.00 | 0.00 | 0.00 | 0.00 | 0.01 |
| Chloride Emissions (t/h) | 0.379 | 0.001 | 0.31 | 0.31 | 0.15 | 0.31 |
| Ash Emissions (Bottom + Fly) (t/h) | 15.4 | 0.0154 | 8.78 | 8.78 | 5.98 | 8.78 |
| Waste Water Flow (t/h) | 57.6 | 106.5 | 58 | 997.6 | 471.1 | 215.8 |
Disclaimer/Publisher’s Note: The statements, opinions and data contained in all publications are solely those of the individual author(s) and contributor(s) and not of MDPI and/or the editor(s). MDPI and/or the editor(s) disclaim responsibility for any injury to people or property resulting from any ideas, methods, instructions or products referred to in the content. |
© 2023 by the authors. Licensee MDPI, Basel, Switzerland. This article is an open access article distributed under the terms and conditions of the Creative Commons Attribution (CC BY) license (https://creativecommons.org/licenses/by/4.0/).
Share and Cite
Williams, J.M.; Bourtsalas, A.C. Assessment of Co-Gasification Methods for Hydrogen Production from Biomass and Plastic Wastes. Energies 2023, 16, 7548. https://doi.org/10.3390/en16227548
Williams JM, Bourtsalas AC. Assessment of Co-Gasification Methods for Hydrogen Production from Biomass and Plastic Wastes. Energies. 2023; 16(22):7548. https://doi.org/10.3390/en16227548
Chicago/Turabian StyleWilliams, Jonah M., and A. C. (Thanos) Bourtsalas. 2023. "Assessment of Co-Gasification Methods for Hydrogen Production from Biomass and Plastic Wastes" Energies 16, no. 22: 7548. https://doi.org/10.3390/en16227548
APA StyleWilliams, J. M., & Bourtsalas, A. C. (2023). Assessment of Co-Gasification Methods for Hydrogen Production from Biomass and Plastic Wastes. Energies, 16(22), 7548. https://doi.org/10.3390/en16227548

