Implementation Process Simulation and Performance Analysis for the Multi-Timescale Lookup-Table-Based Maximum Power Point Tracking under Variable Irregular Waves
Abstract
:1. Introduction
2. MLTB MPPT for a NIPWEC: Structure, Control Flow, and Mathematical Models
2.1. Overall Structure
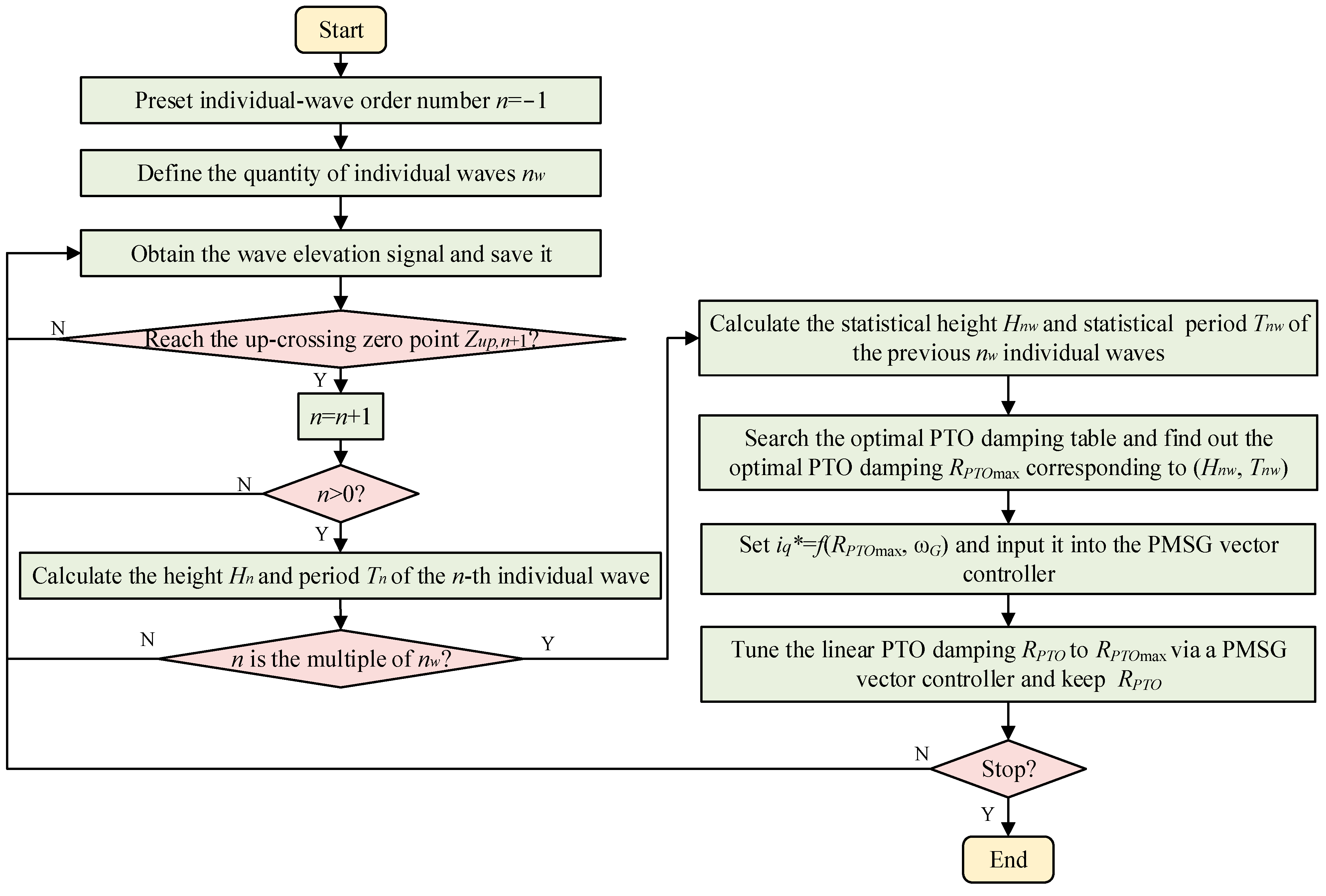
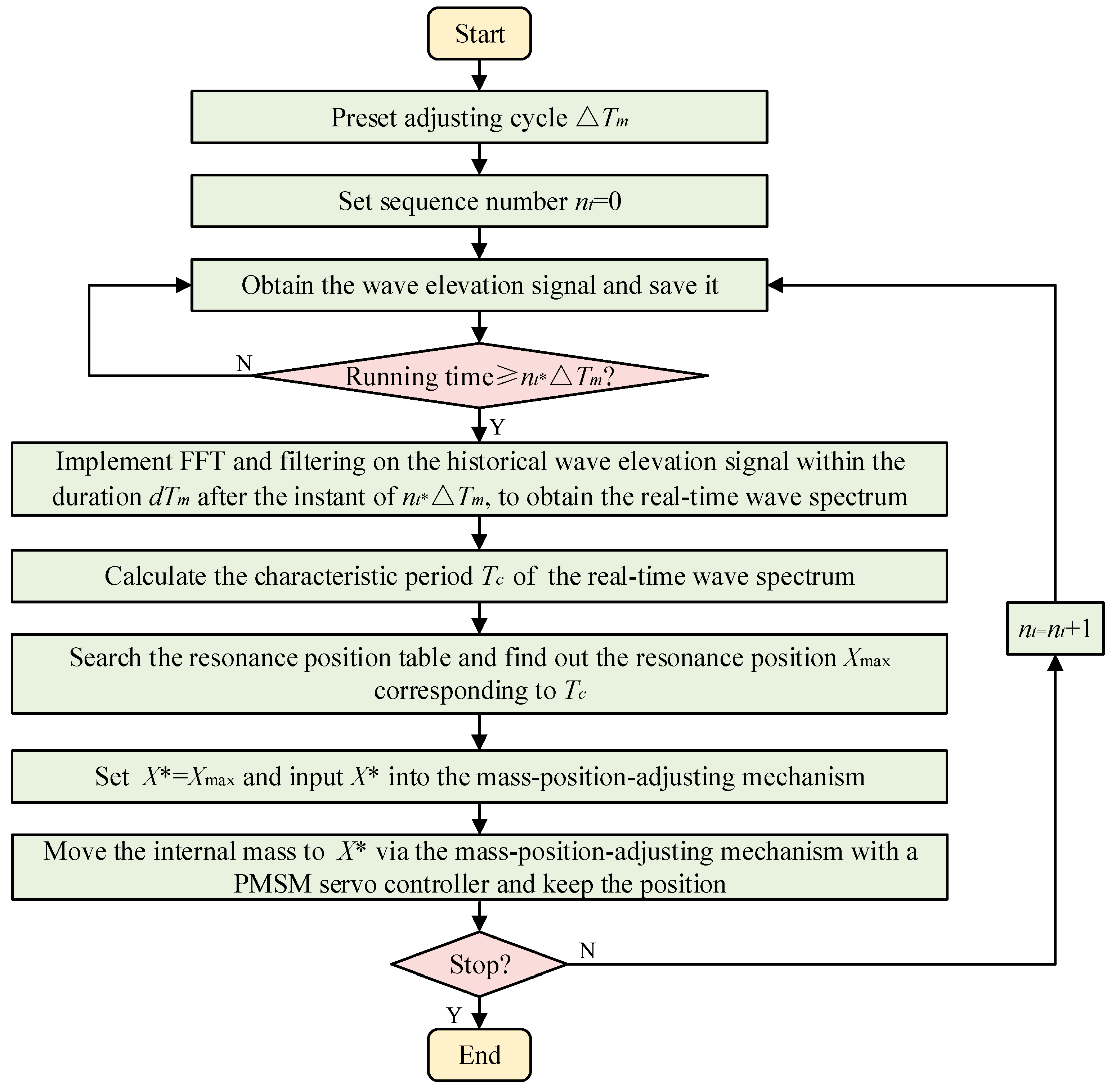
2.2. Control Flow of MLTB MPPT
2.3. Mathematical Models for MLTB MPPT
2.3.1. Mathematical Models of the PMSG Vector Control for LTB PTO Damping Tuning
2.3.2. Mathematical Models of the PMSM Servo Control for LTB IPA
3. Parameter Configuration and Simulation Settings
3.1. Parameters of the MLTB MPPT for a NIPWEC
3.2. Parameters of the Irregular Wave Environments
3.3. Other Simulation Settings
4. Results and Discussion
4.1. PMSG Vector Control
4.2. PMSM Servo Control
4.3. MLTB MPPT under Variable Irregular Waves
4.3.1. Simulated Irregular Wave Environments
4.3.2. Performance Analysis for the FFT
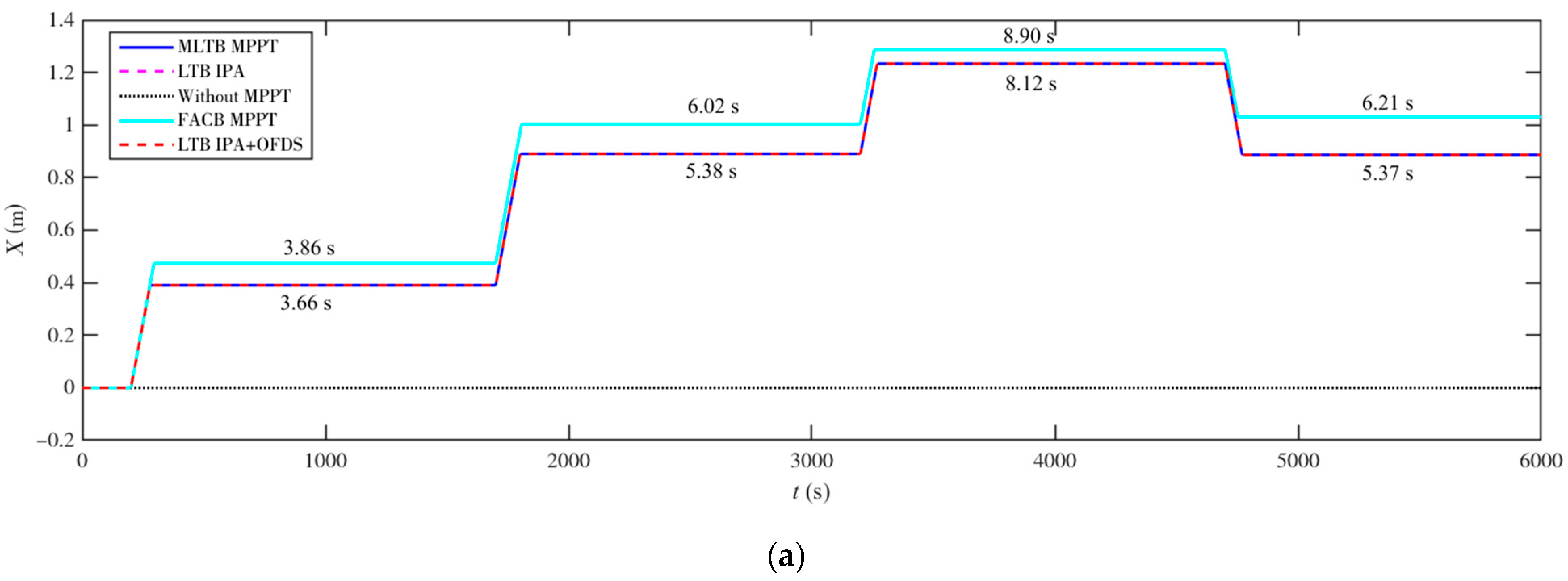
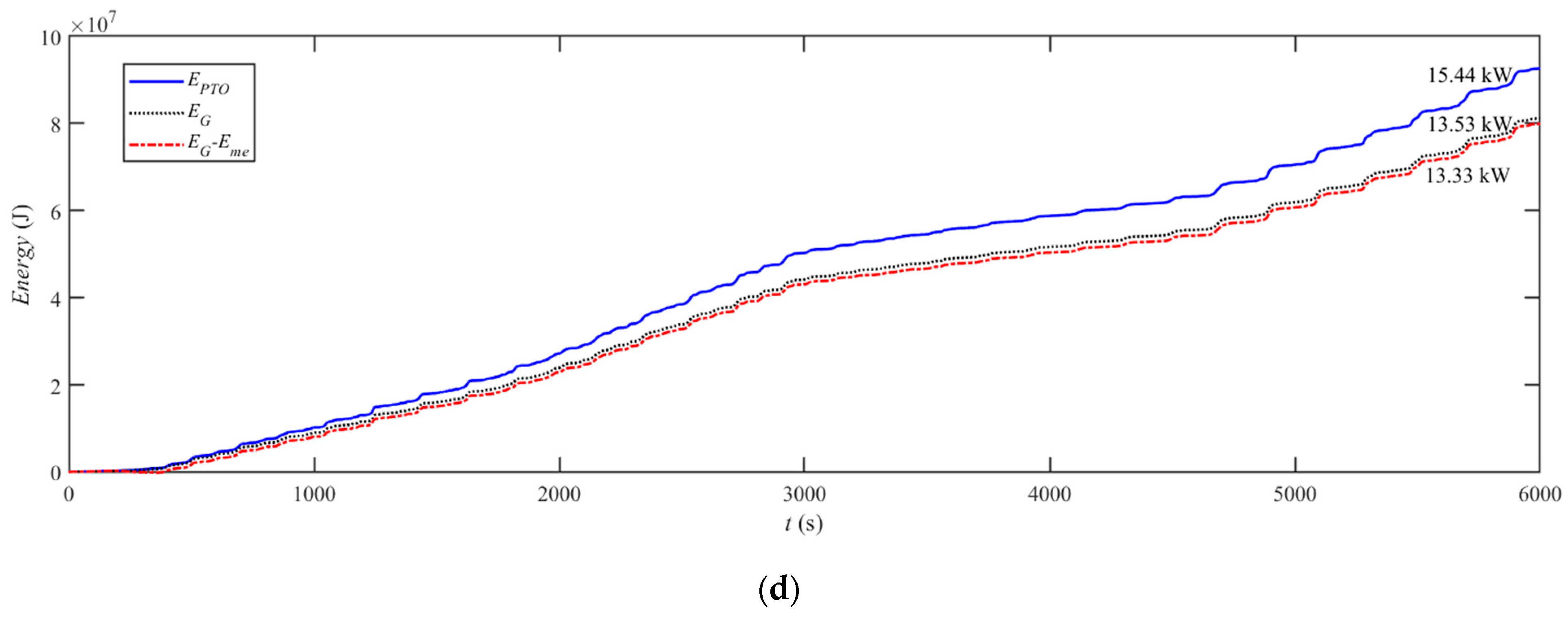
4.3.3. Performance Analysis for the MLTB MPPT
5. Conclusions
Author Contributions
Funding
Data Availability Statement
Conflicts of Interest
Abbreviations
| 1-D, 2-D | 1-dimensional, 2-dimensional |
| DC | Direct-current |
| FACB | Frequency and amplitude control based |
| FFT | Fast Fourier transformation |
| GM | General model |
| IPA | Internal-mass position adjustment |
| LTB | Lookup table based |
| MLTB | Multi-timescale lookup table based |
| MPAM | Mass-position-adjusting mechanism |
| MPP | Maximum power point |
| MPPT | Maximum power point tracking |
| NIPWEC | Novel inverse-pendulum wave energy converter |
| NPCM | Natural-period control method |
| OFDS | Optimal fixed damping search |
| P | Proportional |
| P&O | Perturbation and observation |
| PI | Proportional-integral |
| PMSG | Permanent magnet synchronous generator |
| PMSM | Permanent magnet synchronous motor |
| POFD | Prior optimal fixed damping |
| PTO | Power take-off |
| PWM | Pulse-width-modulation |
| S–G | Savitzky–Golay |
| SM | Simplified model |
| SS | Sea state |
| SVPWM | Space vector PWM |
| WEC | Wave energy converter |
| WES | Wave elevation signal |
| WEU | Wave energy utilization |
References
- Guo, B.; Ringwood, J.V. A Review of Wave Energy Technology from a Research and Commercial Perspective. IET Renew. Power Gener. 2021, 15, 3065–3090. [Google Scholar] [CrossRef]
- IRENA. Innovation Outlook: Ocean Energy Technologies; IRENA: Abu Dhabi, United Arab Emirates, 2020. [Google Scholar]
- Avalos, G.O.G.; Shadman, M.; Estefen, S.F. Application of the Latching Control System on the Power Performance of a Wave Energy Converter Characterized by Gearbox, Flywheel, and Electrical Generator. J. Mar. Sci. Appl. 2021, 20, 767–786. [Google Scholar] [CrossRef]
- Temiz, I.; Leijon, J.; Ekergård, B.; Boström, C. Economic Aspects of Latching Control for a Wave Energy Converter with a Direct Drive Linear Generator Power Take-Off. Renew. Energy 2018, 128, 57–67. [Google Scholar] [CrossRef]
- Zhang, Y.; Zhan, S.; Li, G. Model Predictive Control of Wave Energy Converters With Prediction Error Tolerance. IFAC-Pap. Online 2020, 53, 12289–12294. [Google Scholar] [CrossRef]
- Zhang, Z.; Qin, J.; Wang, D.; Huang, S.; Liu, Y.; Xue, G. Hybrid Model Predictive Control of a Two-Body Wave Energy Converter with Mechanically Driven Power Take-Off. J. Mar. Sci. Eng. 2023, 11, 1618. [Google Scholar] [CrossRef]
- Budar, K.; Falnes, J. A Resonant Point Absorber of Ocean-Wave Power. Nature 1975, 256, 478–479. [Google Scholar] [CrossRef]
- Costa, P.R.; Garcia-Rosa, P.B.; Estefen, S.F. Phase Control Strategy for a Wave Energy Hyperbaric Converter. Ocean Eng. 2010, 37, 1483–1490. [Google Scholar] [CrossRef]
- Flocard, F.; Finnigan, T.D. Increasing Power Capture of a Wave Energy Device by Inertia Adjustment. Appl. Ocean Res. 2012, 34, 126–134. [Google Scholar] [CrossRef]
- Marei, M.I.; Mokhtar, M.; El-Sattar, A.A. MPPT Strategy Based on Speed Control for AWS-Based Wave Energy Conversion System. Renew. Energy 2015, 83, 305–317. [Google Scholar] [CrossRef]
- Têtu, A.; Ferri, F.; Kramer, M.B.; Todalshaug, J.H. Physical and Mathematical Modeling of a Wave Energy Converter Equipped with a Negative Spring Mechanism for Phase Control. Energies 2018, 11, 2362. [Google Scholar] [CrossRef]
- Temiz, I.; Ekweoba, C.; Thomas, S.; Kramer, M.; Savin, A. Wave Absorber Ballast Optimization Based on the Analytical Model for a Pitching Wave Energy Converter. Ocean Eng. 2021, 240, 109906. [Google Scholar] [CrossRef]
- Wu, J.; Yao, Y.; Li, W.; Zhou, L.; Göteman, M. Optimizing the Performance of Solo Duck Wave Energy Converter in Tide. Energies 2017, 10, 289. [Google Scholar] [CrossRef]
- Dong, F.; Pan, S.; Gong, J.; Cai, Y. Maximum Power Point Tracking Control Strategy Based on Frequency and Amplitude Control for the Wave Energy Conversion System. Renew. Energy 2023, 215, 118973. [Google Scholar] [CrossRef]
- Cai, Y.; Huo, Y.; Shi, X.; Liu, Y. Numerical and Experimental Research on a Resonance-Based Wave Energy Converter. Energy Convers. Manag. 2022, 269, 116152. [Google Scholar] [CrossRef]
- Cai, Y.; Shi, X.; Huo, Y.; Liu, Y. Experimental Study on a Pitching Wave Energy Converter with Adjustable Natural Period. Ocean Eng. 2022, 261, 112128. [Google Scholar] [CrossRef]
- Zheng, Y.; Chen, Q.; Yue, X.; Geng, D.; Niu, Y.; Gu, X. Active-Resonance Technology for Wave Energy Utilization: An Efficient Offshore Distributed Renewable Power Generation Alternative. Energy Convers. Manag. 2023, 292, 117359. [Google Scholar] [CrossRef]
- Amon, E.A. Development of Two-Variable Maximum Power Point Tracking Control for Ocean Wave Energy Converters Utilizing a Power Analysis and Data Acquisition System. Ph.D. Thesis, Oregon State University, Corvallis, OR, USA, 2010. [Google Scholar]
- Amon, E.A.; Schacher, A.A.; Brekken, T.K.A. A Novel Maximum Power Point Tracking Algorithm for Ocean Wave Energy Devices. In Proceedings of the 2009 IEEE Energy Conversion Congress and Exposition, San Jose, CA, USA, 20–24 September 2009; pp. 2635–2641. [Google Scholar]
- Amon, E.A.; Brekken, T.K.A.; Schacher, A.A. Maximum Power Point Tracking for Ocean Wave Energy Conversion. IEEE Trans. Ind. Appl. 2012, 48, 1079–1086. [Google Scholar] [CrossRef]
- Zhou, Y. Research on the Power Control Technology of Floating Pendulum Wave Energy Converter. Master’s Thesis, Zhejiang University, Hangzhou, China, 2019. [Google Scholar]
- Yue, X.; Geng, D.; Chen, Q.; Zheng, Y.; Gao, G.; Xu, L. 2-D Lookup Table Based MPPT: Another Choice of Improving the Generating Capacity of a Wave Power System. Renew. Energy 2021, 179, 625–640. [Google Scholar] [CrossRef]
- Zhao, A.; Wu, W.; Sun, Z.; Zhu, L.; Lu, K.; Chung, H.; Blaabjerg, F. A Flower Pollination Method Based Global Maximum Power Point Tracking Strategy for Point-Absorbing Type Wave Energy Converters. Energy 2019, 12, 1343. [Google Scholar] [CrossRef]
- Xu, J.; Yang, Y.; Hu, Y.; Xu, T.; Zhan, Y. MPPT Control of Hydraulic Power Take-off for Wave Energy Converter on Artificial Breakwater. J. Mar. Sci. Eng. 2020, 8, 304. [Google Scholar] [CrossRef]
- Ding, B.; Cazzolato, B.S.; Arjomandi, M.; Hardy, P.; Mills, B. Sea-State Based Maximum Power Point Tracking Damping Control of a Fully Submerged Oscillating Buoy. Ocean Eng. 2016, 126, 299–312. [Google Scholar] [CrossRef]
- Hardy, P.; Cazzolato, B.S.; Ding, B.; Prime, Z. A Maximum Capture Width Tracking Controller for Ocean Wave Energy Converters in Irregular Waves. Ocean Eng. 2016, 121, 516–529. [Google Scholar] [CrossRef]
- Lettenmaier, T.; Von Jouanne, A.; Brekken, T. A New Maximum Power Point Tracking Algorithm for Ocean Wave Energy Converters. Int. J. Mar. Energy 2017, 17, 40–55. [Google Scholar] [CrossRef]
- Carandell, M.; Toma, D.M.; Holmes, A.S.; del Río, J.; Gasulla, M. Experimental Validation of a Fast-Tracking FOCV-MPPT Circuit for a Wave Energy Converter Embedded into an Oceanic Drifter. J. Mar. Sci. Eng. 2023, 11, 816. [Google Scholar] [CrossRef]
- Yang, J. Research on Key Technologies of Horizontal Pendulum Wave Energy Converter. Ph.D. Thesis, Zhejiang University, Hangzhou, China, 2018. [Google Scholar]
- Mishra, S.; Purwar, S.; Kishor, N. Maximizing Output Power in Oscillating Water Column Wave Power Plants: An Optimization Based MPPT Algorithm. Technologies 2018, 6, 15. [Google Scholar] [CrossRef]
- Yao, G.; Luo, Z.; Lu, Z.; Wang, M.; Shang, J.; Guerrerob, J.M. Unlocking the Potential of Wave Energy Conversion: A Comprehensive Evaluation of Advanced Maximum Power Point Tracking Techniques and Hybrid Strategies for Sustainable Energy Harvesting. Renew. Sustain. Energy Rev. 2023, 185, 113599. [Google Scholar] [CrossRef]
- Yue, X.; Zhang, J.; Meng, F.; Liu, J.; Chen, Q.; Geng, D. Multi-Timescale Lookup Table Based Maximum Power Point Tracking of an Inverse-Pendulum Wave Energy Converter: Power Assessments and Sensitivity Study. Energies 2023, 16, 6195. [Google Scholar] [CrossRef]
- Dong, F.; Pan, S.; Gong, J.; Cai, Y. Comprehensive Wave-to-Wire Model and Control Strategy Design for Wave Energy Conversion System. Ocean Eng. 2023, 284, 115164. [Google Scholar] [CrossRef]
- Sjolte, J.; Sandvik, C.M.; Tedeschi, E.; Molinas, M. Exploring the Potential for Increased Production from the Wave Energy Converter Lifesaver by Reactive Control. Energy 2013, 6, 3706–3733. [Google Scholar] [CrossRef]
- Hansen, R.H.; Andersen, T.O.; Pedersen, H.C. Model Based Design of Efficient Power Take-off Systems for Wave Energy Converters. In Proceedings of the 12th Scandinavian International Conference on Fluid Power; Tampere University Press: Tampere, Finland, 2011; pp. 35–49. [Google Scholar]
- Wu, S.; Liu, C.; Chen, X. Offshore Wave Energy Resource Assessment in the East China Sea. Renew. Energy 2015, 76, 628–636. [Google Scholar] [CrossRef]
- Cargo, C.J.; Hillis, A.J.; Plummer, A.R. Strategies for Active Tuning of Wave Energy Converter Hydraulic Power Take-off Mechanisms. Renew. Energy 2016, 94, 32–47. [Google Scholar] [CrossRef]


















| Component | Parameter | Value | Unit |
|---|---|---|---|
| Inverse pendulum | 5.138 × 104 | [kg·m2] | |
| 1.025 × 105 | [kg·m2] | ||
| 9.306 × 104 | [kg] | ||
| 0.2 | [m] | ||
| 1.844 × 105 | [kg·m2] | ||
| 1.014 × 106 | [N] | ||
| 1.726 | [m] | ||
| 1.015 × 105 | [N] | ||
| 1.12 | [m] | ||
| 9.129 × 105 | [N] | ||
| MPAM | 6 | [-] | |
| 0.2 | [Wb] | ||
| 0.0015 | [H] | ||
| 0.1 | [] | ||
| 0.98 | [-] | ||
| 100 | [-] | ||
| 0.95 | [-] | ||
| 0.02 | [m] | ||
| 0.92 | [-] | ||
| 1100 | [Nm−1s] | ||
| Speed-increase mechanism | 120 | [-] | |
| 0.95 | [-] | ||
| PMSG | 3 | [-] | |
| 0.6 | [Wb] | ||
| 0.0018 | [H] | ||
| 0.05 | [] | ||
| 0.98 | [-] |
| Component | Parameter | Value | Unit |
|---|---|---|---|
| MLTB MPPT processor | 2-D optimal PTO damping table | [Nms] | |
| 1-D resonance position table | [m] | ||
| PMSG vector controller | 31.4 | [] | |
| 872.7 | [ s−1] | ||
| 1039 | V | ||
| PMSM servo controller | 1 | [s−1] | |
| 0.005 | [m/s] | ||
| 500 | [Am−1s] | ||
| 3 × 104 | [Am−1] | ||
| 48.4 | [A] | ||
| 5 | [] | ||
| 200 | [ s−1] | ||
| 207.8 | [V] |
| Sea State | Wave-Spectrum Type | (m) | (s) | (s) | |
|---|---|---|---|---|---|
| SS1 | Standard JONSWAP spectrum () | 1.5 | 4 | / | 3.61 |
| SS2 | Standard JONSWAP spectrum () | 1.5 | 6 | / | 5.42 |
| SS3 | Standard JONSWAP spectrum () | 1.5 | 9 | / | 8.13 |
| SS4 | Standard JONSWAP spectrum () | 0.5 | 6 | / | 5.42 |
| SS5 | Standard JONSWAP spectrum () | 2.5 | 6 | / | 5.42 |
| SS6 | JONSWAP spectrum () | 1.5 | 6 | / | 5.56 |
| SS7 | JONSWAP spectrum (), i.e., P-M spectrum | 1.5 | 6 | / | 5.14 |
| SS8 | Ochi-Hubble spectrum | 1.5 or 1.12/1.03 | 8.36 or 8.36/4.76 | 3.43/2.04 | 6.35 |
| Sea State | (s) | (m) | ||||
|---|---|---|---|---|---|---|
| Theoretical Value | Simulated Value | Theoretical Value | Simulated Value | |||
| SS1 | 3.15 | 3.25 | 3.3% | 1.50 | 1.45 | 3.4% |
| SS2 | 4.69 | 4.52 | 3.5% | 1.50 | 1.46 | 2.5% |
| SS3 | 7.01 | 7.17 | 2.3% | 1.50 | 1.47 | 2.1% |
| SS4 | 4.69 | 4.60 | 1.9% | 0.50 | 0.48 | 4.7% |
| SS5 | 4.69 | 4.52 | 3.5% | 2.50 | 2.44 | 2.5% |
| SS6 | 4.93 | 4.81 | 2.4% | 1.50 | 1.44 | 4.1% |
| SS7 | 4.29 | 4.39 | 2.4% | 1.50 | 1.43 | 4.4% |
| SS8 | 5.29 | 5.17 | 2.4% | 1.50 | 1.44 | 4.1% |
| Sea State | (s) | (s) (FFT) | |||||||||||
|---|---|---|---|---|---|---|---|---|---|---|---|---|---|
| 100 s | 200 s | 300 s | 400 s | 500 s | 600 s | ||||||||
| SS1 | 3.61 | 3.71 | 2.8% | 3.64 | 0.9% | 3.65 | 1.0% | 3.64 | 0.8% | 3.64 | 0.8% | 3.64 | 0.8% |
| SS2 | 5.42 | 5.57 | 2.9% | 5.43 | 0.2% | 5.49 | 1.4% | 5.43 | 0.2% | 5.46 | 0.7% | 5.45 | 0.6% |
| SS3 | 8.13 | 8.31 | 2.3% | 8.25 | 1.5% | 8.27 | 1.7% | 8.20 | 0.9% | 8.21 | 0.9% | 8.20 | 0.9% |
| SS4 | 5.42 | 5.57 | 2.9% | 5.43 | 0.2% | 5.49 | 1.4% | 5.43 | 0.2% | 5.46 | 0.7% | 5.45 | 0.6% |
| SS5 | 5.42 | 5.57 | 2.9% | 5.43 | 0.2% | 5.49 | 1.4% | 5.43 | 0.2% | 5.46 | 0.7% | 5.45 | 0.6% |
| SS6 | 5.56 | 5.68 | 2.2% | 5.57 | 0.1% | 5.62 | 1.1% | 5.56 | 0.1% | 5.59 | 0.6% | 5.58 | 0.4% |
| SS7 | 5.14 | 5.35 | 4.1% | 5.16 | 0.5% | 5.23 | 1.8% | 5.17 | 0.5% | 5.19 | 1.0% | 5.18 | 0.8% |
| SS8 | 6.35 | 6.56 | 3.4% | 6.39 | 0.6% | 6.49 | 2.2% | 6.38 | 0.4% | 6.43 | 1.2% | 6.39 | 0.7% |
| Average value | 2.9% | 0.5% | 1.5% | 0.4% | 0.8% | 0.7% | |||||||
Disclaimer/Publisher’s Note: The statements, opinions and data contained in all publications are solely those of the individual author(s) and contributor(s) and not of MDPI and/or the editor(s). MDPI and/or the editor(s) disclaim responsibility for any injury to people or property resulting from any ideas, methods, instructions or products referred to in the content. |
© 2023 by the authors. Licensee MDPI, Basel, Switzerland. This article is an open access article distributed under the terms and conditions of the Creative Commons Attribution (CC BY) license (https://creativecommons.org/licenses/by/4.0/).
Share and Cite
Yue, X.; Meng, F.; Tong, Z.; Chen, Q.; Geng, D.; Liu, J. Implementation Process Simulation and Performance Analysis for the Multi-Timescale Lookup-Table-Based Maximum Power Point Tracking under Variable Irregular Waves. Energies 2023, 16, 7501. https://doi.org/10.3390/en16227501
Yue X, Meng F, Tong Z, Chen Q, Geng D, Liu J. Implementation Process Simulation and Performance Analysis for the Multi-Timescale Lookup-Table-Based Maximum Power Point Tracking under Variable Irregular Waves. Energies. 2023; 16(22):7501. https://doi.org/10.3390/en16227501
Chicago/Turabian StyleYue, Xuhui, Feifeng Meng, Zhoubo Tong, Qijuan Chen, Dazhou Geng, and Jiaying Liu. 2023. "Implementation Process Simulation and Performance Analysis for the Multi-Timescale Lookup-Table-Based Maximum Power Point Tracking under Variable Irregular Waves" Energies 16, no. 22: 7501. https://doi.org/10.3390/en16227501
APA StyleYue, X., Meng, F., Tong, Z., Chen, Q., Geng, D., & Liu, J. (2023). Implementation Process Simulation and Performance Analysis for the Multi-Timescale Lookup-Table-Based Maximum Power Point Tracking under Variable Irregular Waves. Energies, 16(22), 7501. https://doi.org/10.3390/en16227501

