A Power Grid Partitioning Method for Short-Circuit Current Considering Multi-Scenario Security with an Improved Direct Current Model
Abstract
1. Introduction
- i.
- Topology method: The literature [9] proposes a topology searching method based on a connectivity judgment algorithm, which gives the heuristic rules of a partitioned line opening. The topology adjustment method has a better suppression effect for short-circuit currents, and its impact on a system’s reliability is relatively small. The literature [10] describes limiting measures for short-circuit currents that involve dynamically adjusting the system effectively, reducing the risk of short-circuits and affecting a system’s transient power-angle stability. When implementing the aforementioned measures, a specific simulation analysis should be conducted for the practical system in question.
- ii.
- Heuristic rule method: The literature [11] denotes an algorithmic method for partitioning power networks. This method involves the detection of buses with a high potential for obtaining the desired partitioning outcome for the power network at hand. Experimental results on a benchmark dataset and a real-world provincial power grid demonstrate the algorithm’s capability to uncover the inherent zonal structure within power networks. Additionally, the algorithm outperforms existing methods in its autonomous determining of the optimal number of partitions.
- iii.
- Sensitivity Analysis Method: According to the literature [12], a sensitivity analysis-based approach is employed when searching for optimal combinations of 500 kV open-line configurations, aiming to mitigate short-circuit currents. Moreover, in the literature [13], practical transmission topology control policies are introduced. These policies leverage readily available sensitivity information from an economic generation dispatch to effectively determine the candidate lines for status changes, while ensuring the continual connectivity of the overall system.
- iv.
- Hidden enumeration method: The literature [14] proved that there is a monotonic relationship between a bus’s short-circuit current and line removal, and it proposes a full-program searching method for limiting the short-circuit current in question. It is, essentially, a hidden enumeration method, but the program optimization workload is large.
- v.
- The literature [5] proposes a transmission-line optimization disconnection model, considering short-circuit currents and N − 1 security constraints, by linearizing the short-circuit current calculation model. It describes self-impedance as a linear function of whether the line is disconnected or not, and it adopts the DC (direct current) method of the trend model. The literature [6] proposes a nonlinear mixed-integer planning model for the optimal-disconnection problem, considering short-circuit current constraints, and solves it using the Bender decomposition method. The literature [15] proposes a linear mixed-integer optimization model for the optimization of grid current-limiting operation modes. And it uses WARD equivalence to reduce the computational scale of the optimization problem, which has a good potential for practical applications.
- (1)
- Aiming at the error problem of the static security constraint model of the DC method caused by large active losses, this paper proposes a method to reduce the error of the DC method, which meets the accuracy requirements of grid partitioning optimization.
- (2)
- Aiming at the problem that short-circuit current limiting partitioning cannot meet the requirements due to the fluctuation of renewable energy under extreme conditions, a short-circuit current partitioning method is proposed to jointly optimize multiple scenarios.
- (3)
- Based on the multiple scenarios of grid partitioning optimization, a multi-objective optimization model is proposed to improve the reasonableness of the optimization results.
- (4)
- Aiming at the problem of a large calculation scale of grid partition optimization, the optimization solving speed is improved by step-by-step cyclic solving, WARD equivalence, and precise addition of contingencies and monitoring branches to meet the requirements of large power systems.
2. Power Grid Short-Circuit Current Limitation Partitioning Model Considering WARD Equivalent
2.1. Power Grid Short-Circuit Current Limitation Partitioning Model
2.1.1. Minimum Number of Weighted Open Lines
2.1.2. Maximum Safety Margin for Currents in the Base State
2.1.3. Load Rate Equalization for Higher-Level Main Transformers
2.1.4. Anticipated Fault State Power Flow Safety Objectives
2.1.5. WARD Equivalent
- (1)
- The WARD equivalent process
- (2)
- The application of WARD in short-circuit current limiting partitioning.
- i.
- Determine the set of branch fault interruptions and obtain their corresponding influence zone according to the method described in the literature [15].
- ii.
- Based on the anticipated fault set generated by step i, the influence range of the anticipated tripping is determined. The reserved network includes the anticipated tripping device and its influence range.
- iii.
- Combine the original reserved network with the anticipated disconnection reserved network as the equivalent power grid for optimization modeling, assuming that no excessive occurrences will happen in the rest of the power grid under the anticipated disconnection.
- iv.
- Perform WARD equivalence on the remaining part of the grid and obtain the parameters of the equivalent grid based on Equations (9)–(12).
- v.
- According to the methods described in Section 2.2, add safety constraints.
- vi.
- Return to step i and continue iterating through the set of valid anticipated faults until the iteration is complete.
2.2. Safety Constraints during Short-Circuit Faults
2.2.1. Safety Constraints during Short-Circuit Faults
2.2.2. Steady-State Power Flow Constraints
- (3)
- Power balance constraints.
- (4)
- Constraints on the flow of an openable branch.
- (5)
- Constraints on the flow of a non-openable branch.
2.2.3. N − 1 Anticipated Fault State Power Flow Constraints
- (1)
- Power balance constraints.
- (2)
- Constraints on the flow of an openable branch.
- (3)
- Constraints on the flow of a non-openable branch.
3. An Improved DC Method of Short-Circuit Current Partitioning
- i.
- Firstly, it yields reduced discrepancies in branch loadings when compared to the initial AC calculation results by utilizing the modified DC calculation. By utilizing the modified DC, it becomes possible to model the power flow constraints for steady-state and anticipated fault conditions. This modeling approach offers improved computational accuracy to meet the demands of large-scale practical power system applications.
- ii.
- Secondly, this method solely rectifies the active power values of existing loads and power sources while refraining from introducing virtual power sources or loads to zero injection bus. Hence, it preserves the integrity of the original network structure and minimizes the impact on the algorithmic procedures.
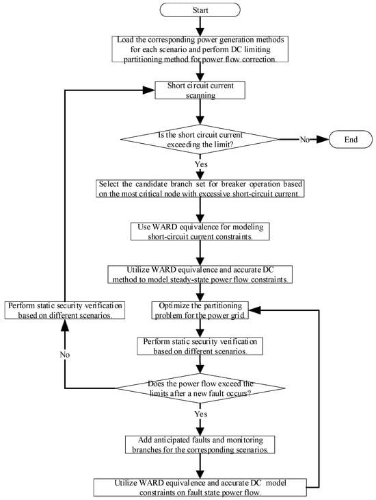
4. The Method for the Short-Circuit Current Limitation Partitioning Problem in the Power Grid
- i.
- Initialize and modify the improved DC state for each scenario based on the method described in Section 3.
- ii.
- Determine the bus with excessive short-circuit currents through short-circuit current scanning, and select the bus with the most severe excess for optimization. If there are no nodes with excessive short-circuit currents, the optimization is finished.
- iii.
- For buses with excessive short-circuit currents, select a candidate set of branch closures based on the short-circuit current branch coefficient and whether the network constraints are satisfied after the closure, in order to reduce the optimization size.
- iv.
- Apply the WARD equivalent method to model the short-circuit current constraints, keeping only the adjacent node set of the short-circuit current exceedance points and the candidate branch closures.
- v.
- Select the steady-state power flow monitoring branch set based on the influence range of the candidate branch closures.
- vi.
- Model the steady-state power flow for each scenario using the WARD equivalent method and DC, keeping only the candidate branch closures, the steady-state monitoring branches, and their adjacent nodes to reduce the size of the optimization problem.
- vii.
- Add static safety constraints for each scenario and perform optimization calculations.
- (a)
- Solve the optimization problem of power grid partitioning.
- (b)
- Use the improved DC method to perform static security verification for each scenario.
- (c)
- If all scenarios meet the static safety constraints, proceed to step ii; otherwise, for each scenario and anticipated fault, add the most severe branch with flow exceeding limits into the monitored branch set.
- (d)
- Use the WARD equivalent and improved DC method to model the anticipated fault state flow for each scenario, keeping only the candidate disconnected branches, fault monitoring branches, and their adjacent bus to minimize the size of the optimization problem. Proceed to step (a).
5. Example Analysis
5.1. Analysis of Results from the Improved DC Method
5.2. The Example Analysis of Joint Optimization Considering Multiple Scenarios
- i.
- High demand during summer.
- ii.
- High wind power generation during peak wind periods.
- iii.
- High wind power and solar power generation during peak wind periods.
- iv.
- Joint optimization of scenario i, scenario ii, and scenario iii.
- i.
- The set of candidate branches that can be opened are denoted in yellow line.
- ii.
- The result of the open branches is denoted by the yellow dotted line.
- iii.
- The 500 kV substation and operational transmission branches are denoted by the red line.
- iv.
- The 500 kV main transformers are denoted by the green line.
- v.
- The 220 kV substation and operational transmission branches are denoted by the gray line.
- vi.
- The 500 kV substations are denoted by the red cycle.
- vii.
- The 220 kV substations are denoted by the yellow cycle.
- viii.
- The area where photovoltaic loaded is denoted by the yellow color.
- ix.
- The area where electric wind loaded is denoted by the blue color.
6. Conclusions
Author Contributions
Funding
Data Availability Statement
Conflicts of Interest
References
- Schmitt, H. Fault current limiters report on the activities of CIGRE WG A3 16. In Proceedings of the 2006 IEEE Power Engineering Society General Meeting, Montreal, QC, Canada, 18–22 June 2006; pp. 1–5. [Google Scholar] [CrossRef]
- Yang, D.; Zhao, K.; Liu, Y. Coordinated optimization for controlling short circuit current and multi-infeed DC interaction. J. Mod. Power Syst. Clean Energy 2014, 2, 274–284. [Google Scholar] [CrossRef]
- Hu, Y.; Chiang, H.-D. Optimal Placement and Sizing for Fault Current Limiters: Multi-Objective Optimization Approach. In Proceedings of the 2018 IEEE Power & Energy Society General Meeting (PESGM), Portland, OR, USA, 5–10 August 2018; pp. 1–5. [Google Scholar] [CrossRef]
- Tang, S.; Li, T.; Liu, Y.; Su, Y.; Wang, Y.; Liu, F.; Gao, S. Optimal Transmission Switching for Short-Circuit Current Limitation Based on Deep Reinforcement Learning. Energies 2022, 15, 9200. [Google Scholar] [CrossRef]
- Yang, Z.; Zhong, H.; Xia, Q.; Kang, C. Optimal Transmission Switching with Short-Circuit Current Limitation Constraints. IEEE Trans. Power Syst. 2016, 31, 1278–1288. [Google Scholar] [CrossRef]
- Tian, S.; Wang, X.; Zhang, Q.; Qi, S.; Dou, X. Transmission switching considering short-circuit current limitations. In Proceedings of the 2017 IEEE Conference on Energy Internet and Energy System Integration (EI2), Beijing, China, 26–28 November 2017; pp. 1–6. [Google Scholar]
- Fisher, E.B.; O’Neill, R.P.; Ferris, M.C. Optimal transmission switching. IEEE Trans. Power Syst. 2008, 23, 1346–1355. [Google Scholar] [CrossRef]
- Marquardt, R. Modular multilevel converter topologies with DC-short circuit current limitation. In Proceedings of the 8th International Conference on Power Electronics-ECCE Asia, Jeju, Republic of Korea, 30 May–3 June 2011; pp. 1425–1431. [Google Scholar] [CrossRef]
- Xin, Q.; Jie, H.; Bin, H.; Qiulong, N.; Gang, X.; Jinghao, Z. Study on the influence of short-circuit current limitation measures by dynamic adjustment of topology on system reliability based on graph theory. Power Syst. Technol. 2023, 1000–3673. [Google Scholar] [CrossRef]
- Yi, H.; Weijiang, C.; Bin, H. A Study on the Influence of Short-circuit Current Suppression Measures Based on System Topology Dynamic Adjustment on System Transient Power Angle Stability. Power Syst. Technol. 2022, 47, 2069–2077. [Google Scholar] [CrossRef]
- Lixiong, X.; Junyong, L.; Yang, L.; Jing, G.; Zhanxin, Y.; Li, Z.; Yang, W. A Load Current Field-Based Algorithm for Partitioning Power Networks. Power Syst. Technol. 2015, 39, 1039–1044. [Google Scholar] [CrossRef]
- Dong, Y.; Qinyong, Z.; Yutian, L. Short circuit current limiting strategy optimization based on sensitivity analysis. Electr. Power Autom. Equip. 2015, 35, 111–118. [Google Scholar] [CrossRef]
- Pablo, A.R.; Justin, M.F.; Aleksandr, R.; Michael, C.C. Tractable transmission topology control using sensitivity analysis. IEEE Trans. Power Syst. 2012, 27, 1550–1559. [Google Scholar]
- Zhang, Z.; Ning, Z.; Hao, W.; Ying, W.; Liang, C.; Bo, Y. Method of Searching All Feasible Breaking-line Schemes for Limiting Short-circuit Current. Proc. CSU-EPSA 2020, 32, 51–56+64. [Google Scholar] [CrossRef]
- Xiawei, L.; Wei, W.; Bo, W.; Xu, H.; Yu, H.; Wei, B. A grid operation mode optimization method for controlling short-circuit current level based on WARD equivalence. Power Syst. Prot. Control 2017, 45, 128–136. [Google Scholar] [CrossRef]
- Alcala-Gonzalez, D.; García del Toro, E.M.; Más-López, M.I.; Pindado, S. Effect of Distributed Photovoltaic Generation on Short-Circuit Currents and Fault Detection in Distribution Networks: A Practical Case Study. Appl. Sci. 2021, 11, 405. [Google Scholar] [CrossRef]
- Yi, L.; Yuchen, T.; Wentao, Z.; Ruipeng, G.; Wei, W. A DC Estimation Method to Improve the Accuracy of DC Power Flow. J. Phys. Conf. Ser. 2023, 2474, 012058. [Google Scholar] [CrossRef]
- Huaichang, G.; Qinglai, G.; Hongbin, S.; Bin, W.; Boming, Z. Multivariate statistical analysis-based power-grid-partitioning method. IET Gener. Transm. Distrib. 2016, 10, 1023–1031. [Google Scholar] [CrossRef]
- Shuqing, Z.; Yanan, Z.; Kaijian, O.; Siqi, Y.; Qi, G.; Yubo, S.; Luyuan, T. Efficiency enhancement method without grid partitioning for hard real-time transient simulation of large power grids. IET Gener. Transm. Distrib. 2018, 12, 3963–3971. [Google Scholar] [CrossRef]
- Zhenyu, M.; Aoyu, L.; Jialu, L.; Jian, Z.; Yong, M.; Wei, L.; Sijia, T.; Ligang, Z. An Active Partitioning Method for Urban Power Grid to Deal with External Attacks in Extreme Cases. In Proceedings of the 2022 IEEE 3rd China International Youth Conference on Electrical Engineering (CIYCEE), Wuhan, China, 3–5 November 2022; pp. 1–8. [Google Scholar] [CrossRef]
- Li, H.; Zhang, X.; Han, W.; Li, Y.; Kang, A. A power grid partitioning optimization method based on fractal theory. Int. Trans. Electr. Energy Syst. 2019, 29, e2741. [Google Scholar] [CrossRef]
- Golshani, A.; Sun, W.; Sun, K. Advanced power system partitioning method for fast and reliable restoration: Toward a self-healing power grid. IET Gener. Transm. Distrib. 2018, 12, 42–52. [Google Scholar] [CrossRef]
- Wang, Z.; He, J.; Xu, Y.; Crossley, P.; Zhang, D. Multi-objective optimisation method of power grid partitioning for wide-area backup protection. IET Gener. Transm. Distrib. 2018, 12, 696–703. [Google Scholar] [CrossRef]
- Abou Hamad, I.; Israels, B.; Rikvold, P.A.; Poroseva, S.V. Spectral matrix methods for partitioning power grids: Applications to the Italian and Floridian high-voltage networks. Phys. Procedia 2010, 4, 125–129. [Google Scholar] [CrossRef]
- Zhang, X.; Chen, Y.; Wang, Y.; Ding, R.; Zheng, Y.; Wang, Y.; Zha, X.; Cheng, X. Reactive voltage partitioning method for the power grid with comprehensive consideration of wind power fluctuation and uncertainty. IEEE Access 2020, 8, 124514–124525. [Google Scholar] [CrossRef]
- Yang, C.; Cheng, T.; Li, S.; Gu, X.; Yang, L. A novel partitioning method for the power grid restoration considering the support of multiple LCC-HVDC systems. Energy Rep. 2023, 9, 1104–1112. [Google Scholar] [CrossRef]
- Nasiakou, A.; Alamaniotis, M.; Tsoukalas, L.H.; Vavalis, M. Dynamic Data Driven Partitioning of Smart Grid for Improving Power Efficiency by Combinining K-Means and Fuzzy Methods. In Handbook of Dynamic Data Driven Applications Systems; Springer International Publishing: Cham, Switzerland, 2022; Volume 1, pp. 513–535. [Google Scholar] [CrossRef]





| DC Method | Improved DC Method | ||
|---|---|---|---|
| Maximum Deviation (%) | Average Deviation (%) | Maximum Deviation (%) | Average Deviation (%) |
| 95.23 | 0.32 | 7.13 | 0.26 |
| Line | DC Method Power (MW) | DC Method Load Factor Rate (%) | Improved DC Method Power (MW) | Improved DC Method Load Factor Rate (%) | AC Method Load Factor Rate (%) |
|---|---|---|---|---|---|
| Mpt-Myc | −143.8 | 9.7 | −221.3 | 14.9 | 7.8 |
| Mdt-Mlz | 3.7 | 0.6 | −26.9 | 5.0 | 10.1 |
| Mlz-Mtt | 0.3 | 0.1 | −31.7 | 10.0 | 14.7 |
| Mjm-Msx | −34.9 | 1.2 | −88.4 | 3.3 | 7.1 |
| Mcs-Mmq | 3.8 | 1.1 | 55.3 | 15.3 | 19.1 |
| Mbz-Mqy | −5.3 | 1.5 | 29.5 | 8.1 | 11.8 |
| Mdt-Mgs | 10.7 | 2.4 | −3.3 | 0.8 | 4.0 |
| Msk-Myc | −133.3 | 9.0 | −110.3 | 7.4 | 5.8 |
| Mmq-Msk | 4.3 | 0.6 | 56.4 | 7.8 | 10.7 |
| Msy-Msk | 197.2 | 10.9 | 581.4 | 32.3 | 29.5 |
| Myd-Myx | 73.3 | 2.6 | 525.5 | 19.0 | 16.2 |
| Number | Bus Name | Short-Circuit Current before Partitioning/(kA) | Short-Circuit Current after Partitioning/(kA) | ||
|---|---|---|---|---|---|
| Three-Phase Short-Circuit | Single-Phase Short-Circuit | Three-Phase Short-Circuit | Single-Phase Short-Circuit | ||
| 1 | Mcs21 | 51 | 40.55 | 40.65 | 30.05 |
| 2 | Mmh23 | 67.13 | 58.63 | 45.43 | 29.85 |
| 3 | Mmh21 | 67.09 | 58.62 | 33.82 | 32.58 |
| 4 | Mzm21 | 52.16 | 40.09 | 31.3 | 26.42 |
| 5 | Mdt21 | 83.49 | 75.77 | 34.94 | 31.1 |
| 6 | Mgq21 | 60.77 | 51.52 | 41.8 | 29.33 |
| 7 | Mjx21 | 58 | 49.1 | 33.56 | 25.35 |
| 8 | Mfw21 | 56.89 | 47.58 | 32.37 | 24.93 |
| 9 | Mgs21 | 51.4 | 42.44 | 22.07 | 19.16 |
| 10 | Mfz21 | 51.97 | 46.44 | 43.69 | 40.1 |
| 11 | Myz21 | 58.9 | 48.22 | 31.4 | 27.7 |
| 12 | Mcp21 | 54.26 | 43.89 | 26.73 | 23.16 |
| 13 | Mnj21 | 51.76 | 42.18 | 22.38 | 19.32 |
| 14 | Mxn21 | 54.55 | 45 | 31.66 | 24.97 |
| 15 | Mjm21 | 68.94 | 61.53 | 49.67 | 44.37 |
| 16 | Mjt21 | 61.34 | 53.39 | 46.72 | 41.6 |
| 17 | Mdt22 | 83.52 | 75.79 | 48.55 | 41.56 |
| 18 | Mlz21 | 63.77 | 55.58 | 40.34 | 34.36 |
| 19 | Mwd21 | 53.91 | 49.02 | 37.65 | 34.03 |
| 20 | Myd22 | 63.68 | 70.28 | 39.83 | 39.32 |
| 21 | Mks21 | 63.01 | 55.88 | 48.18 | 43.49 |
| 22 | Mxf21 | 52.52 | 44.38 | 38.53 | 33.19 |
| 23 | Mdf21 | 51.63 | 42.89 | 37.73 | 31.53 |
| 24 | Myd21 | 63.69 | 70.29 | 45.69 | 49.69 |
| 25 | Msj21 | 59.94 | 63.45 | 44.78 | 47.47 |
| 26 | Mtt21 | 51.14 | 43.15 | 31.45 | 26.4 |
| 27 | Mjm22 | 68.88 | 61.47 | 39.04 | 27.45 |
| 28 | Myz22 | 58.88 | 48.19 | 30.22 | 14.6 |
| Scenario | i | ii | iii | iv |
|---|---|---|---|---|
| Calculation time (second) | 69.6 | 104.5 | 56.7 | 135.3 |
Disclaimer/Publisher’s Note: The statements, opinions and data contained in all publications are solely those of the individual author(s) and contributor(s) and not of MDPI and/or the editor(s). MDPI and/or the editor(s) disclaim responsibility for any injury to people or property resulting from any ideas, methods, instructions or products referred to in the content. |
© 2023 by the authors. Licensee MDPI, Basel, Switzerland. This article is an open access article distributed under the terms and conditions of the Creative Commons Attribution (CC BY) license (https://creativecommons.org/licenses/by/4.0/).
Share and Cite
Zhang, W.; Guo, R.; Shi, Y.; Tang, Y.; Lin, Y. A Power Grid Partitioning Method for Short-Circuit Current Considering Multi-Scenario Security with an Improved Direct Current Model. Energies 2023, 16, 7332. https://doi.org/10.3390/en16217332
Zhang W, Guo R, Shi Y, Tang Y, Lin Y. A Power Grid Partitioning Method for Short-Circuit Current Considering Multi-Scenario Security with an Improved Direct Current Model. Energies. 2023; 16(21):7332. https://doi.org/10.3390/en16217332
Chicago/Turabian StyleZhang, Wentao, Ruipeng Guo, Yishan Shi, Yuchen Tang, and Yi Lin. 2023. "A Power Grid Partitioning Method for Short-Circuit Current Considering Multi-Scenario Security with an Improved Direct Current Model" Energies 16, no. 21: 7332. https://doi.org/10.3390/en16217332
APA StyleZhang, W., Guo, R., Shi, Y., Tang, Y., & Lin, Y. (2023). A Power Grid Partitioning Method for Short-Circuit Current Considering Multi-Scenario Security with an Improved Direct Current Model. Energies, 16(21), 7332. https://doi.org/10.3390/en16217332

