Abstract
Several natural hazards have caused unexpected problems to power systems due to climate change, emphasising the position that power systems are not prepared for extremely large-scale events. As a result, the need to study resilience in the context of power systems has been increased. A comprehensive review of the literature on power system resilience (PSR) from various perspectives is presented herein. In this work, the first ever comprehensive definition for PSR is proposed, accounting for both social and technical aspects of resilience. The properties to be included in the construction of a standard definition are also suggested. Well-developed PSR concepts based on resilience trapezoids are discussed. Then, the PSR metrics (PSRMs) are defined, classified, and their selection criteria presented. Subsequently, several evaluation and enhancement frameworks proposed in recent years for PSR are investigated, and a novel comprehensive multidisciplinary PSR evaluation framework is proposed that provides for the application of the proposed comprehensive definition. In addition, classifications of threats to PSR and their respective adaptation measures are also proposed. Finally, this study highlights gaps and proposes future works to achieve a resilient PS. Procedures were followed to (i) identify articles; (ii) review, compare, and analyse articles; and (iii) identify the current literature and research gaps.
1. Introduction
Electricity manages lives, economies, and cities; without it, lives would not only be inconvenienced, but could hypothetically be at risk [1]. The constant production and supply of electricity is therefore crucial to the functioning of society. Since most of the key infrastructure depends on the constant allocation of electricity, it is imperative that the grid operates consistently and is resilient in the case of unusual events [1]. The concept of resilience has been studied in various disciplines, including community, engineering, socioeconomics, and ecology [2]. Unlike reliability, resilience is characterised by low-probability high-impact (LPHI) events [3,4,5,6]. LPHI events are incidents that occur rarely but have severe impact, for example, a 300-year flood occurrence. One of the significant features of LPHI events that distinguish them from predictable power system (PS) failures is that power sources may not be accessible or available [7]. Consequently, resilient systems ought to have a variety of supply sources and should avoid overdependence on a restricted set of power supplies. In addition, systems should be adequately flexible to respond rapidly to events and to change working processes even in short times [3]. Furthermore, priorities for supplying diverse loads should be well known [8]. The frequency and intensity of LPHI events has been increasing in the wake of climate change (CC), increasing population, and economic growth [9,10,11,12]. The motivations behind generic resilience studies have been summarised [13]. Motivations for power system resilience (PSR) studies include the criticality of the grid system [3,14,15,16,17,18], sustainability and economic reasons [3,14,15], vulnerability of the grid system [6,15,19,20], and the increase in the frequency of severe weather events [20,21]. The electricity grid is considered to be a “critical lifeline system” and the “backbone of any modern society” [16,17,18], since all critical infrastructure depends on a reliable supply of electricity; thus, network outages affect millions of people and present huge risks to everyday life, economic prosperity, and national security [3,6,14,15,19]. The development of tools, methods, approaches, and/or guidelines for the assessment and enhancement of grid resilience is another cause for PSR studies. The frequent occurrence of natural hazards and malicious attacks has exerted unprecedented disturbances on power systems, accounting for the extensive attention paid to PSR [6,19], which may have unfavourable outcomes for the economy [14]. Power systems (PSs) are designed to tolerate stochastic element outages under the N minus 1 security principle [22]. However, lately, several natural hazards have caused unexpected problems to PSs due to CC, emphasising the fact that PSs are not prepared for extremely large-scale events [18]. Since its introduction, the resilience of critical infrastructure—specifically PSs—has become the priority for utilities and investigators [18]. In recent years, there has been a significant increase in the number of papers reviewing PSR, as shown in Figure 1. The concept of resilience has been reviewed from different perspectives and to different extents. There are abundant review papers on PSR definitions and concepts [16,21,23,24,25,26], resilience theory [27], metrics [2,23,25,26,28,29,30], evaluation methods [16,21,25,26,30,31,32,33], and restoration techniques [5]. These papers lay solid foundations for the development of future research. However, criteria for selecting metrics, multidisciplinary approaches to assessment and enhancement, and the relationships between CC, extreme events, electricity demand, and PSR, among others, cannot be found in the PSR literature. In this work, we build on previous studies to extend the existing knowledge while bridging the gaps identified in the literature. To achieve this, the present study answers the following research questions: (1) How is PSR defined? (2) What are the metrics of PSR, along with their attributes and selection criteria? (3) How is PSR evaluated? (4) What are the threats to PSR? (5) How can the threats to PSR be mitigated for the improvement of PSR? The objectives of this paper are therefore to (i) define PSR and its concepts, (ii) explore the metrics of PSR and their selection criteria, (iii) analyse the evaluation of both qualitative and quantitative PSR, and (iv) investigate the threats to PSR and their mitigation measures. Therefore, in this paper, the definition and properties to be included in a standard definition of PSR are suggested. The resilience trapezoids (RTs) were reviewed to extract the resilience concepts beyond those expressed in the literature. This paper also provides a classification of resilience metrics (RMs) and current reviews on the same. Most importantly, available evaluation and enhancement frameworks to propose a novel multidisciplinary approach to the assessment and enhancement of PSR are analysed. Furthermore, threats to PSR are classified, and the relationships between CC, extreme events, electricity demand and PSR was outlined. In addition, the threat mitigation strategies according to the threat categories have been classified. Finally, current research gaps are identified, which shape the direction for future research. Following the above, this paper contributes the following: (i) a definition of PSR and the factors that need to be considered in drawing a standardised PSR definition, (ii) a definition of quantitative PSRMs, classification, and their selection criteria, (iii) analysis of PSR states, their respective measured capacities and resilience activities with respect to the event period, (iv) a novel multi-disciplinary (PSR) evaluation framework, (v) classification of threats to PSR and their respective adaptation measures, and (vi) the relationship between CC, extreme events, electricity demand, and PSR. After the introduction, Section 2 presents a standard review methodology. Section 3, Section 4, Section 5, Section 6 and Section 7 provide review results and discussions, presented in distinct subsections, namely, the notions of PSR, metrics, PSR evaluation, threats to PSR, and PSR enhancement. Section 8 presents the identified gaps and possible research directions, while Section 9 concludes the paper. Additional information that is relevant is included in Appendix A.
Figure 1.
Evolution of power system resilience (PSR) literature reviews.
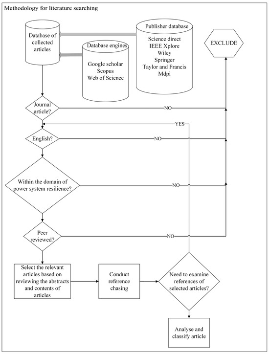
2. Review Methodology
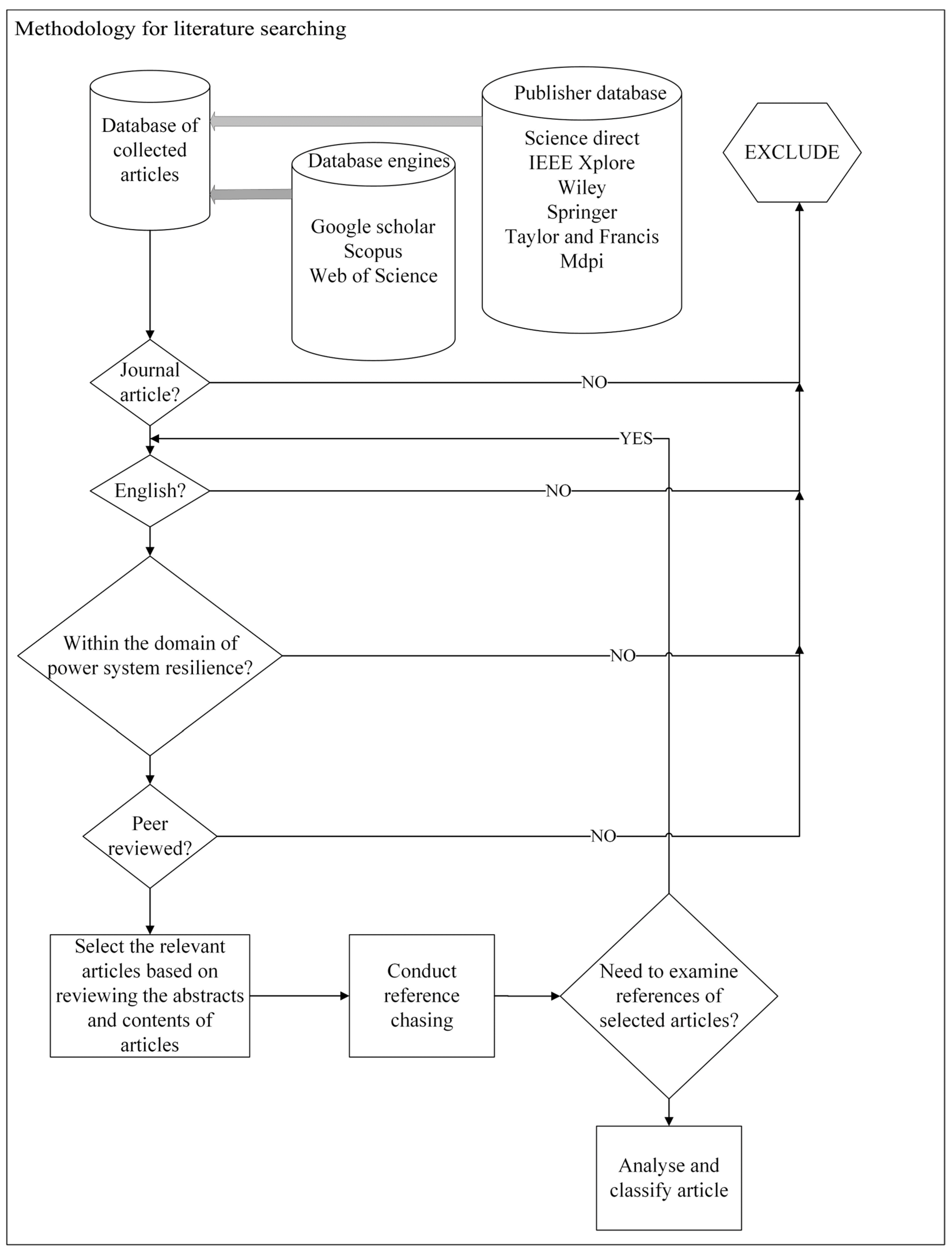
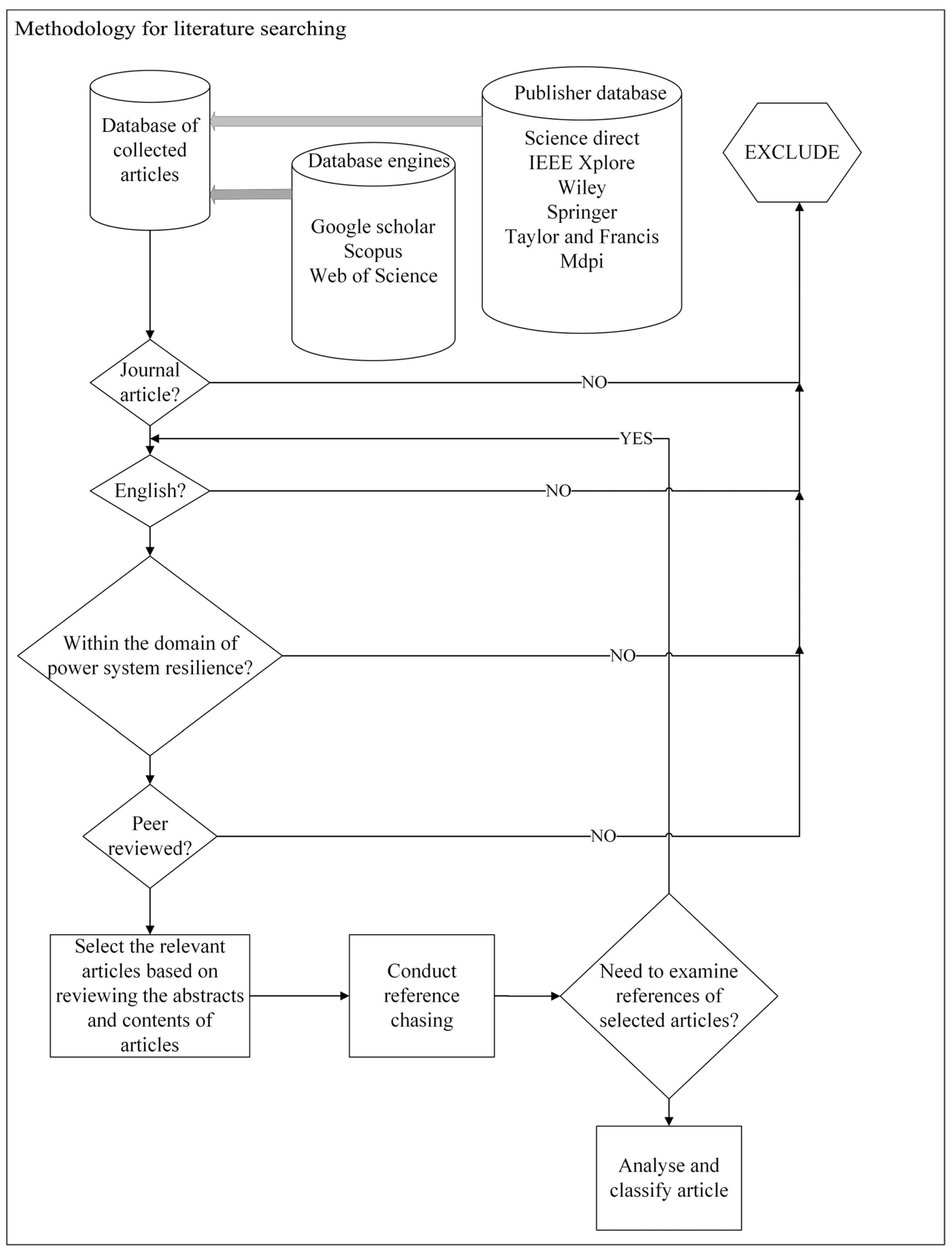
The examination of the literature on PSR was based on [2]. Procedures were followed to: (1) identify articles, (2) review, compare and analyse the articles, and (3) identify the current literature and research gaps. Frameworks were built to identify suitable articles based on [34]. At the outset, seven major online databases were selected (i.e., Science Direct, Wiley Online Library, IEEE Xplore, Springer, Taylor & Francis, IET, and Energies (MDPI). To guarantee the breadth and depth of the exploration, established academic databases were also utilised, including Google Scholar and Web of Science Clarivate.
The exploration procedure was accomplished by building a combination of keywords relating to topic and status of PSR reviews. The main keywords for the topics included: “resilien*”, “grid resilien*”, “power system resilien*”, “climate change adaptation”, “metric* of resilience”, “resilien* evaluation”, “resilien* quantification”, “resilien* assess*”, “resilien* analysis”, “threat*”, “hazard*”, “disaster*”, “extreme event*”, “extreme weather”, “climate change”, “high-impact event*”, “adapt*”, “mitigation”, “resilien* enhanc*”, and “resilien* improv*”.
The literature search in Web of Science Clarivate used the following search strings under the dropdown menu: “resilien*” and “power system*”; “resilien*” and “power grid*”; “resilien*” and “grid*”, plus “resilien*” and “power system*” and “metric*”.
To explore the literature on review papers, the search strings “resilien*” and “power system*” and “review*”; “resilien*” and “power grid*” and “review*” and “resilien*” and “grid*” and “review*” were used.
The first search was undertaken in November 2021 and yielded 384 matches excluding duplicates. The inclusion/exclusion criteria are shown in Figure 2. Peer reviewed journal articles, which were written in English and were within the domain of PSR, were selected. For the review articles, 18 papers were found with a publication date between 1991 and 2021 and 63 relevant articles were studied in detail. Pursuance of further references was conducted for other relevant articles. These references were explored based on their abstracts and contents. Thereafter, a procedure, adapted from [2], was followed to review the contents of the articles, with a total of 124 being published between 2007 and 2021.
Figure 2.
PSR literature review articles search.
Thematic analysis was used to investigate the content of the articles. Initially, a review of the abstracts was carried out followed by in-depth reading to identify any material of potential interest. Similar subject matters were classified and then reviewed to establish themes, which were named according to the content. Thus, five distinct dimensions of this literature review were identified. These were: notions of PSR, metrics and quantification of resilience, PSR frameworks, threats to PSR, and adaptation and enhancement. At this point, content was compared, similarities and differences identified, meanings implied, and assumptions inferred by the authors extracted.
Analysis of PSR notions involved defining and classifying PSR, identifying concepts of PSR, analysing RT, and extracting resilience concepts from RT. Metrics were reviewed across their definition, classification, attributes, selection criteria, and current reviews. The different assessment frameworks were compared and analysed. This was followed by analysis of threats to PSR, how they affect the resilience of power systems, and their adaptation measures. Threats to PSR were reviewed by considering relationships between CC, extreme events and PSR, and between CC, electricity demand, and PSR. In addition, classification of PS threats and CC adaptation for PSR were analysed. Although different threats were classified, the scope of this work focused on those related to the effects of CC. Current trends on PSR enhancement were outlined. Finally, the literature was synthesised and lacunae identified, which provided direction for further research. As a way of building on and extending existing resilience frameworks, a methodological framework for assessment and enhancement, using an interdisciplinary approach, was proposed.
After the generic literature review, a comparative analysis of the RTs and frameworks was performed. For the trapezoids, a comparison was made based on: (1) naming, (2) number and description of resilience states and the associated resilience characteristics, (3) Y-axis (quantities of measure), (4) X-axis (disturbance progression), (5) initialisation of measured quantities’ degradation, and (6) position of measured quantity after restoration activities. The works of [6,13,17,19,24,30,35,36,37,38,39,40,41] in Appendix A (Table A1) show these ideas.
Following the compilation, the outcomes and derived assumptions, concepts, applications and challenges or omissions were analysed. Similarly, for the frameworks, the comparison was based on: (1) type of evaluation (qualitative or quantitative), (2) type of resilience activity (assessment or enhancement or both), (3) first stage of the framework, (4) mono- or multi-hazard assessment, and (4) existence of preparedness assessment. The choice of components to be compared was based on the preliminary review regarding the concepts of PSR. This comparative framework analysis was based on the works of [6,7,9,13,19,21,22,37,42,43,44,45,46]. In investigating the enhancement measures studied, the previous reviews in PSR enhancement were used.
3. The Notions of Power System Resilience (PSR)
3.1. Defining and Classifying PSR
It has been suggested [38] that resilience definitions should depend on the identification of resilience domains, which are classified as: economic, engineering, organisational, and social. A PSR definition is derived from definitions provided by other disciplines [21]. Different authors in [6,7,10,13,15,16,18,19,20,28,30,39,40,41,47,48,49,50,51,52,53,54] presented a range of PSR definitions, which are quoted in Appendix B. The grid resilience definition proposed in this work is built from quoted prior studies. The definition further considers planning as a key factor in grid resilience. The significant roles played by the grid operator, grid development agents, and the entire electricity sector, cannot be overemphasised in guaranteeing grid resilience. After reviewing the range of definitions as in Appendix B, the grid resilience definition is proposed as the capacity of an interconnected network of various components, institutions, and grid operators to sufficiently plan and prepare for resilience, and avoid/prevent adverse impacts of hazards. In doing so, this will minimise the impact of threats and related disasters, restore the system quickly, improve where appropriate, reduce disaster risk factors, and reduce vulnerability of the grid system against actual or expected impacts of hazards in a cost-effective way where benefits of enhancing the grid are either quantifiable or non-quantifiable.
The available PSR definitions are system centric, hence omitting the significant roles of PS operators and other key stakeholders such as energy policy custodians. System operators control and manage the infrastructure; thus, the ability of these system operators to maintain electricity supply during severe disturbances is not only a function of the system, but also how resilience of that PS is managed. Planning and preparation activities are key in critical infrastructure resilience management. Planning and preparedness activities, which may be undertaken by the PS operator, may include ensuring the following are in place, but not limited to these alone: (i) hazard awareness (ii) reliance documentation such as preparedness, response plans, and resilience guidelines, (iii) resilience capacity building plans, (iv) risk transfer mechanisms, (v) disaster maps, and (vi) restoration procedures. In addition, the operator may ensure resource availability in the form of: (i) infrastructure, (ii) operational resources, such as critical spares, adequate maintenance team, and (iii) and alternative supply sources. Furthermore, the operator may emphasise keeping the PS infrastructure in good shape by following approved maintenance procedures and routine equipment inspections. The operator may also consider equipment, or repair crew prepositioning [28,55]. Operators of critical infrastructures have significant responsibility when mitigating impacts of severe disturbances. Similarly, custodians of energy policies need to be instrumental in ensuring PSR through enforcement of policy implementation. Anticipatory governance and long-term policy vision are critical in the adjustment of current behaviour to address potential PS problems [47]. Conversely, the policy holders may consider implementing policy targets that directly affect power systems under severe attacks. They may, for example: (i) ensure that diversification, which is provided for in the policy, is implemented, (ii) execute the proposed capacity expansion, (iii) establish that the electricity generation capacity mix is within the recommended ranges, (iv) guarantee law enforcement is taking place, (v) undertake policy reviews, which integrate historical and forecasted PS threats, and (vi) provide punitive laws for deliberate PS attackers. Since most of the PSR threats are natural, avoidance may not be an option, hence the need for prevention of their devastating impacts. This is determined by planning and preparation, thus the operator and other PS development agents are central. Quantification of PSR benefits is usually questioned considering the cost of resilience. However, there are benefits that cannot be quantified but are significant, such as quality of life. By not preparing for resilience of the PS, lives could be hypothetically at risk, especially when the disturbance causes a total PS shutdown. The majority of under-developed nations have energy crises, and they cannot afford to have systems that cannot withstand severe disturbances. Based on the diversity of PSR definitions, Table 1 provides properties that were identified and are recommended to be incorporated in the development of a standard definition.
Table 1.
Identified properties that are recommended for inclusion in the standard definition of power system resilience (PSR).
The majority of researchers [6,7,9,10,16,18,28,30,39,43,48,51,52,53] have highlighted the ability property, the capacity of power systems to undertake resilience activities including but not limited to preparation, anticipation, absorption, response, restoration, adaptation, recovery, withstanding, and adoption of effective measures under high-impact low-probability events. These events could be naturally, or human-induced, such as excessive vandalism. In this work, these capacities are extended to PS operators and other PS development agents. This combination introduces the concept of PSR management [56]. Therefore, effective resilience management depends on the different capacities that either the system, operator, or policy has. System capacities will focus on the system’s capability to resist damage and minimise any loss of function during a crisis, or promptly recover from the disturbances. Operator’s capacity will concentrate on the competence of the operator to manage the infrastructure before, during, and after disturbances, such as processes of capability, planning, educating, leadership, and communication. Policy capacities will focus on the strength of the policy in supporting PSR [57]. Policy is significant because the operators are answerable to government’s regulations.
While system centric capacities are mainly considered, other capacities such as financial and legal instruments are equally important. The greatest challenge when power systems are faced with extreme events is maintaining electricity supply [10]. The majority of other critical infrastructures depend on the sustainable and continuous supply of electricity, and these are linked to provisions such as social services, healthcare, education, security, transport, and water supply; it is imperative that they remain uninterrupted during extreme events.
The degree, type, or duration of an event, or potential event, is another critical property in defining PSR [54]. The system, or organisations, must have the capacity to undertake resilience activities for specific events of a defined duration. There are different types of PS threats, hence the need for specification. While the PS may be resilient to one type of event, it may not be resilient to another. How the systems or institutions can restrict the impact or loss is crucial in describing resilience. Since certain events cannot be avoided, the logical approach is limiting the level of loss [52]. How this loss is limited or restricted depends on the level of other resilience activities, such as preparation and forecasting the extent of potential damage. When all these are in place, the system or operations will be restored as quickly as possible because prompt restoration of supply is essential to ensure sustainability of critical services [9,51]. Quick restoration defines the dynamic nature of resilience [44]. Protection against any event that would significantly affect the PS was highlighted by [7], showing the need for system protection to be considered when defining PSR. Defining resilience should also take into consideration the capacity to withstand the impacts of severe events within an acceptable level and to return to pre-event status within an acceptable time frame and cost [30]. The minimum acceptable level of loss may be that which ensures that critical load supply will be sustained. Resilient systems continue to operate even in their damaged state.
In [58], resilience based on either the planning or operating domain was suggested. Planning resilience encompasses the pre-event resilience as opposed to operating resilience, which considers how resilient the PS can be during an event. However, this classification has been referred to as resilient enhancement strategies [18]. The essential phase is planning, because it determines system preparedness and response in the wake of hazards.
PSR can be classified into operational and infrastructure, with operational resilience being the ability of the grid to maintain operational strength and sturdiness, and infrastructure resilience being the physical strength of a PS for minimising the percentage of the system that is damaged, disintegrated, or in general becomes non-functional [39]. Moreover, resilience can be categorised into either infrastructure, operational, or organisational. The works of [48,59], were used to classify grid resilience in terms of infrastructure, operational, and organisational in this paper, where the organisational domain could stand for either regulator, operator, utility, or customer.
3.2. The Concept of PSR
The concept of resilience is based on the “bounce back” principle [60]. A resilient grid is considered as an interconnected network of different components that has four fundamental properties of resilience [49,61]:
- Anticipation (outright avoidance/resistance/repulsion of adverse impacts of hazards/being able to prevent possible damage).
- Absorption (capacity to minimise/mitigate/lessen/limit the adverse impacts of hazards/threats and related disasters).
- Recovery (restoration and improvement, where appropriate, of disaster-affected systems, and communities, including efforts to reduce disaster risk factors).
- Adaptability (initiatives and approaches to reduce the exposure of natural and human systems against actual or expected impacts of hazards by studying the previous events and improving or advancing the systems’ capacities) after the damaging events [20].
Consequently, resilience has been perceived as the adaptive ability of enhancing performance, owing to knowledge and alteration, learnt by unceasing change [60]. The simplest means to state grid resilience is through examination of the overall impact, which is the area of the grid resilience triangle [21]. This concept was adopted and modified by [45], who believed that a resilience triangle is founded on the reflection that disturbing events cause sudden fluctuations in the performance quality, and steady recapture, to the original performance quality level. Any resilience improvement approach endeavours to maximise this area under the curve or minimising the triangle [20,62]. Resilience triangles leave behind the degraded state, hence, they are not an ideal approach to estimate the impact. The frequency and degree of performance descent when a disturbing event occurs, the duration of the system staying in a ruined state, and frequency of recovery to pre-disturbance conditions, are described by the resilience trapezoid (RT) [48] and discussed in the following section.
3.2.1. The RT
Different researchers have presented different RT [6,17,19,24,30,36,37,38,39,40,41,63], which depict diversity in resilience concepts. An early version of an RT in power systems is presented in [36], where steady system operation before an event strike, and instant restoration after an event, are assumed. This assumption was also observed in [6,17,19,30,37,39,40,41,63]. After an event, however, the PS might have either a decreased capacity [24,36,38] or return to its initial capacity, be completely degraded, or have an increased capacity (transformation) [26]. Degradation of the system soon after the event has been initiated is another assumption, except in [35]. The time taken for degradation of the PS to commence depends on the type and extent of the event. It is further assumed that the system functionality is not subjected to any disturbing event prior to the main occurrence. However, long-term impacts of CC on PS operation and hence resilience cannot be overemphasised. The impact of CC on an RT is demonstrated in [63]. CC slowly reduces the normal performance of the grid causing exposure to severe impact from serious weather events. On occasion, the PS might fail even without an LPHI event. This is especially the case with systems that have limited routine maintenance and are aged. Mitigating CC might have a positive impact, and possibly lessen the rate and magnitude of degradation, when LPHI events strike. The diverse applications of RT are also noted. For example, the trapezoid has been referred to as a performance curve owing to the fact that it is used to demonstrate the performance of the PS under a LPHI event [36]. An RT can therefore be associated with other names, as shown in Table 2.
Table 2.
Other functional names of resilience trapezoid (RT).
These RTs also demonstrate:
- (1)
- Changes in the performance curve with respect to the state of disruption and time [38].
- (2)
- Availability of security margins where deeper impacts mean inadequate security margins [40].
- (3)
- Whether the PS will be able to supply essential loads under disturbance [30].
The second application is in measuring different resilience quantities. Quantities such as grid functionality [38], performance level [30,35,39], resilience level [26], resilience indicator [11], system function [21], PS status [6,35], performance index [41], resilience [30], system performance [24], and overall performance are all used. These were grouped to suggest a PSR trapezoid definition as a figure that defines the resilience levels of PS with respect to time. The RT further summarises the main phases of the resilience cycle. These are shown in Figure 3, as a summary of RTs, which consider the effects of climate change, from which the following are noted:
Figure 3.
Summarised resilience trapezoid (RT) considering climate change effects. Dashed lines indicate continued functionality degradation. The onset of extreme event is shown by red lightning symbol.
- For the same magnitude and duration of impact, unlike the system that is not subjected to long-term impacts of CC, the system exposed to long-term effects of CC will:
- ○
- Be less resilient as evidenced by the decrease in area under the orange trapezoid.
- ○
- Experience more impact, for example, more decreased performance levels.
- ○
- Take longer to be restored () to their initial state.
- ○
- Take less time to completely fail (.
- ○
- Take longer to be transformed (.
- Resilience planning must be undertaken before the systems start experiencing reduced functionality. The preparation stage in systems exposed to long-term effects of CC might be shorter () than the other systems ().
- The absorption phase for systems exposed to CC impacts does not wait for LPHI events to strike () unlike the supposed normal system ().
It is possible for the PS to fail simply from the effects of CC without necessarily being exposed to other LPHI events, especially for aged and unmaintained systems .
3.2.2. Trapezoid-Based Resilience Concept
An additional critical concept that can be depicted from the different RTs is the phase transition of a PS before an event to when the restoration procedures are completed. The phase description, and the respective measured resilience capacities and resilience activities, are derived and summarised in Table 3, which indicates the period, state description, measured resilience capacities, and resilience activities for distinct periods.
Table 3.
Trapezoid-based resilience concepts.
4. Metrics and Quantification of Resilience
4.1. Metrics of Resilience—Definition, Classification, Attributes, and the Selection Criteria
The words metrics, index, indicator, and functionality were used interchangeably [58]. Technically, a metric is a system or standard of measurement. An indicator is anything that indicates the state or level of something; it is a guide to a metric. The PSR metrics (PSRMs) are tools to measure (quantify/assess/evaluate/calculate/determine) the resilience level of a PS [58]. The proposed metric framework system, which classifies the PSRMs into performance- and non-performance-based, can be found in [58]. While PSRMs are generally categorised as either operational or infrastructural resilience [59], in [30], they are classified into four types: metrics based on resilience features, metrics based on reliability properties [16], code-based metrics [64], and other metrics. On the contrary, the authors of [42] generalised these metrics into either flow- or centrality-based metrics. Quantitative RMs have been classified according to attributes [29], and further categorised as: generic, transmission level, distribution level, stochastic, deterministic, cost-based, energy-based, time-based, planning, operational, static, dynamic, use of simulated, and real data metrics. The metrics are categorised as analytical, probabilistic, curve-based, and reliability-based [65]. PSRMs have also been classified based on performance and system characteristics [23]. Alternatively, these indicators have been categorised based on sustainable development goals (SDGs) [26]. These classifications are summarised in Figure 4. It was noted that this classification was based on quantitative RMs and therefore it was proposed that PSRMs be classified into qualitative and quantitative metrics to match the PSR evaluation classification.
Figure 4.
Classification of quantitative PSR metrics (PSRMs).
Presently, there is no universal standard assessment methodology, nor metric, for PSR assessment. It is recommended that quantitative indicators ought to have some attributes [3]. The required attributes for RMs have been analysed and presented [28,30]. It is challenging to determine the metrics owing to the fact that the process is not standardised. Based on the review of previous studies, the selection criteria for PSRMs have been identified and proposed. These are summarised as: the aim of the resilience study [66], inherent uncertainty in the grid [20], policy directives [20], functional capabilities of the PS [61], expected degree of damage to the system, risk of system splitting and generation and transmission margins [19], extreme event phases [42] and critical infrastructure [59], RT [42], and class of systems [67].
4.2. Quantification of Resilience: The Metrics
Apart from the impact assessment, some quantitative indices can be added to measure the PSR. Detailed reviews on quantitative metrics were presented in [2,21,23,26,28,29,30,65]. A collection of different quantitative indicators for different energy systems alongside their formulations has been presented [2]. The resilience triangle, RT, and other indices were presented as quantitative indicators in [21]. In [29], a comprehensive review of quantitative RMs, which were standardised and evaluated, was reported. The authors also provided a diverse categorisation of these metrics. A comprehensive and critical review of current practices of PSRMs was provided by [30]. General attributes of metrics and their categorisation were also identified. A conceptual framework to define key variables, factors, and ideas of RMs in PS and a definition of their relationships has been suggested [28]. Existing PSRMs were allocated to framework groups. RMs’ attributes were also presented. A catalogue of 303 indicators across different domains, dimensions, scales, components, attributes, capacities, and qualities was developed [26]. These indicators were categorised based on SDGs. A selection of quantitative RMs proposed for PSR assessment were compared [65]. Metric formulations were also provided, as in [23]. Although these authors provide a significant contribution to resilience research, the concentration is on quantitative metrics. Quantitative metrics remain informative when assessing the efficiency of resilience actions, or comparing the degree of resilience of distinct structures [7], and in preparing and managing appropriate enhancement strategies [21]. However, qualitative resilience assessment is equally important when handling with PS because there are usually important organisational elements to be considered in the analysis, i.e., elements that value social attributes that are complementary to the more technical features of a PS.
5. PSR Frameworks
Frameworks are categorised as either qualitative or quantitative [7,16,18,68]. PSR assessment can also be based on either the impact it experiences due to a LPHI event or the grid capability it possesses [21]. The impact and the grid capability can be assessed through the grid conditions during the occurrence of LPHI events.
5.1. Qualitative Resilience Evaluation
Qualitative resilience evaluation is where different attributes and resilience abilities can be considered simultaneously [7]. The attributes considered in the qualitative assessment normally include the PS and other interdependent systems, for instance, information systems and fuel supply chains. Abilities include preparedness, mitigation, response, and recovery, e.g., the existence of an emergency plan, personnel training, and repair crew availability [7]. Prior studies have considered different aspects but frameworks are predominantly the main outputs of the qualitative resilience studies [61]. These qualitative frameworks can be used as guidance for long-term energy policy making, as they portray a generally complete picture of the system. Measurement of adaptive capability and notions of diversity, redundancy, system configuration, and observing were reported as some of the frequent ideas to evaluate qualitative resilience, irrespective of the field [61]. Affordability, availability, accessibility, and acceptability were also attributes of resilience that demonstrate the ability of a system to plan/prepare, absorb, recover, and adapt to external disturbances [61]. The authors in [69] presented a qualitative measurement of resilience at a systems, asset, and community/regional level where checklists and questionnaires were used. In [70], organisations’ vulnerability matrices were developed to establish common issues that create barriers to enhanced resilience. Multi-dimensional energy RMs were presented in [71], which were key in implementation guidance for energy-related planning, design, investment, and operation. Metrics scoring was used to measure resilience. In [72], a disaster resilience index for coastal communities at a local level was proposed. An analytic hierarchical process (AHP) approach was used where goals, assessment criteria based on resilience components, and then attribute elements were used to assess the index. Qualitative resilience was usually reported as either low, moderate, high, or exceedingly high [70]. Qualitative enhancement measures are interventions that enrich preparedness and minimise recovery or restoration time, such as resource mobilisation, development of guidelines, policies, and plans in addition to capacity building. The review of resilience evaluation by prior studies (Table 4) suggests that qualitative resilience assessment in power systems has not been given much attention. In Table 4, the dashes mean no consideration by the authors.
Table 4.
Comparative analysis of power systems resilience frameworks.
In addition, preparedness, which is key in resilience management, is yet to be assessed. Prior works were used to propose a qualitative resilience assessment and enhancement framework shown in Figure 5. This framework is a combination of prior works’ assessment methods and the authors’ opinions. Monitoring is critical in ensuring that measures are being used.
5.2. Quantitative Resilience Evaluation
Quantitative resilience evaluation has been frequently centred on the quantification of system performances. Quantitative resilience assessment was categorised into simulation-based analytic methods and statistical analyses [18]. Out of these, the simulation-based method was most broadly used because it can simply be combined with disaster scenarios and the threat impact can easily be calculated [16]. Resilience evaluation approaches were grouped into: Monte Carlo simulations, contingency-based, machine learning-based, and Bayesian network-based approaches [30]. Multi-phase resilience evaluation has been considered [19], and the key challenges of each phase can be revealed by splitting the resilience evaluation into three elements: pre-disaster system resilience, during-disaster system endurance, and post-disaster system repair capability. Different quantitative resilience frameworks have so far been reported in the literature by [6,7,8,9,11,13,19,21,22,28,37,41,42,45,46,62,73]. These were compared and numerous conclusions or recommendations drawn; there was no standard framework. While some established threat identification and/or characterisation [6,19,22,37,45], others began by defining the resilience goals [7,13], with the remainder determining data requirements [9,21,42,44,46], as well as defining the RMs [41]. There were limited studies on pre-event resilience assessment (preparedness). One framework demonstrated the need for planning resilience [46], which helps identify weak, or potentially weak, points and informs planning and operational decisions. Identification and prioritisation of enhancement measures before cost–benefit analysis was demonstrated [44]. Much as identification should precede cost–benefit analysis, prioritisation would be ideal if it was based on the cost–benefit analysis. The need for cost–benefit analysis in the identification and implementation of enhancement measures was recognised [21]. The resilience frameworks were dependent on location; events were area specific and not universal [13]. Therefore, it has been suggested that resilience enhancement should incorporate stakeholder involvement to take into consideration the locality of resilience challenges. Not all resilience studies resulted in resilience enhancement.
The authors in [6,9,19,41,42,44] indicated that some resilience studies aimed to establish the resilience status of the PS. Despite the diversities, the common stage in resilience studies was impact assessment, which was in the form of a vulnerability assessment of a system’s components [37], component functionality assessment [22], expected system performance evaluation [19], determination of the extent of system degradation [41], and establishing PS components’ outage [6]. Impact assessment can also be achieved through assessing the level of preparedness, how much a system degrades, how fast a system is restored after disruption, how the system adapts to disturbance [21], the determination of the level of disruption [7], situational analysis [44], and the evaluation of affected resilience indicators [9,42].
Figure 5.
Qualitative resilience evaluation. Redrawn but adapted from: [7,70,71,74].
Figure 5.
Qualitative resilience evaluation. Redrawn but adapted from: [7,70,71,74].

Principally, the main activities in resilience studies are represented by numbers 1 through 7 in Figure 6. Approaches 1–5 mean that the authors started with threat identification followed by resilience assessment. Depending on resilience goals, some studies ended at step 5 (resilience assessment) [6,13,19,37,41,44,46], while others ended with resilience enhancement [7,9,21,22,45,73]. The following approaches were noted: 1-5 [22,45], 1-2-5 [19], 2-1-5 [41], 4-5 [21,37], 1-4-5 [6], 3-2-1-5 [7], 4-1-5 [44], 2-5 [73], and 4-2-5 [9,42].
Figure 6.
Summary of the available reviewed resilience frameworks.
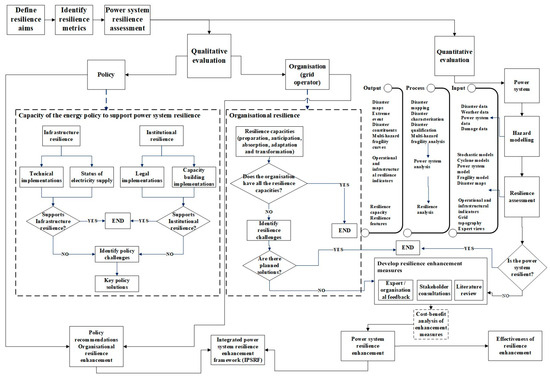
None of the authors combined qualitative and quantitative evaluation, therefore a comprehensive PSR assessment and enhancement framework, shown in Figure 7, is proposed. This framework provides a platform for a mixed-methods approach to PSR assessment and enhancement. The multidisciplinary procedure of undertaking PSR research is a novel approach in PS and provides a methodology for the integration of qualitative and quantitative frameworks for the development of an integrated PSR enhancement model. It further provides for interdisciplinary enhancement measures through stakeholder engagement in the identification of resilience improvement techniques, which are key to acceptance and implementation of measures. It also addresses the locality of PSR challenges. This framework can be utilised by a variety of user groups, from researchers to industries or sectors. It may be used in resilience assessment and enhancement of other critical infrastructures, with or without modifications, depending on outcomes of implementation. The proposed framework informs long-term resilience planning with regards to both economic, political, organisational, and technical viability of enhancement measures.
Figure 7.
Proposed integrated PSR assessment and enhancement framework.
6. Threats to PSR
This section presents the relationship between CC, electricity demand, and PSR. It also categorises PS threats. The following questions were answered in this section: What are the effects of CC and severe weather events on PSR? How does electricity demand that results from CC impacts become a potential threat to PSR? What adaptation measures have been put in place so far to address PSR issues?
6.1. CC, Extreme Events and PSR
Studies reveal that the increase in occurrence, extent, and intensity of extreme weather events are caused by CC [9,10,11,12]. CC is also responsible for rising global temperatures, variations in rainfall patterns, increased frequency and strength of drought days, cloudiness, higher winds, sea-level rise [9,10,12,75,76,77,78,79], cold waves, heavy snow, and lightning strikes on or near overhead conductors [80]. Each of these effects of CC can affect the PS in different ways, at different degrees, either on their own or in combination, as is normally the case. The degree of damage on the PS depends on the significance of the weather or climatic conditions, and the condition of the components. Prior works have focused on the impact of extreme weather events (as another effect of the impact of CC) on power systems along with their mitigation strategies. This extensive directional study supports the fact that LPHI events are among the principal causes of cascading outages and severe impacts following a disruption. However, CC is here to stay, and world trends indicate the possible increase in CC [79]. This calls for consideration of climate adaptation and mitigation. PS operation (contrasted to planning) has constantly been strongly related to weather conditions and vulnerable to extreme weather events that may in some cases be a large, if not the largest, contingency event. It is important to clarify that the “CC impacts” relate only to how this interdependency and vulnerability are likely to change over the years. The critical issue arising from CC is that these natural hazards are projected to intensify and become more frequent and increasingly unpredictable. It was thus significant to consider CC in the system resilience studies.
The impacts of CC on generation, transmission and distribution (T&D), and demand are reviewed in [80,81]. Rising global temperatures affect solar photovoltaic (SPV) modules, hydropower generation, T&D, and the demand landscape. Higher ambient temperatures reduce the generation efficiency of SPV modules [10]. The conversion efficiency of the photovoltaic (PV) modules is negatively affected by elevated temperatures, which reduce their optimal output. Elevated temperatures also affect generation output of hydropower plants due to increased evaporation in water bodies [10,81]. Rising temperatures further affect the T&D system in terms of transmission efficiency and capacity. Physical characteristics of different PS components, including transformers and overhead lines (OHL), have a linear relationship with allowable maximum operating temperature. Increasing global temperatures accelerate T&D losses and line sag [79], lower existing capability, and derate T&D equipment to survive the elevated temperatures [10]. Further, the demand landscape is affected with the rise in global temperatures due to the increase in cooling and irrigation needs. It has been established that an increase in global temperatures affects the insulation of the OHL, which reduces the ability of the transmission lines to deliver power at their rated capacity [10,78]. Further studies need to be conducted in the cause of certainty of demand increase coupled with increasing CC. Changes in rainfall patterns, and an elevated occurrence and strength of drought days, could negatively influence hydropower generation and impact water disposal for cooling in thermal and nuclear power plants [79]. Floods damage the screens at the hydropower plants intake points as well as decreasing the head due to flooding of the tailrace. Increased rainfall patterns affect the generation, T&D, and the recovery process in the event of floods where transport networks are also affected. Increased precipitation also affects the recovery time and process if the precipitation is too excessive to permit maintenance works. There are physical risks in terms of damage of T&D and generation equipment due to floods [79]. In addition, there is also a significant increase in water demand following increases in irrigation needs. Electricity generation of SPV power plants is not only affected by the rising ambient temperatures but also by the extended projected cloudiness [9]. Extended cloudiness is a potential grid resilience risk, especially when the SPV power plants are integrated to the main grid, as this further increases grid instability. Higher winds affect both the power generation and delivery infrastructures. Wind turbines are expected to work within a certain speed range; too high a speed not only affects the output but also risks physical structural damage. T&D constructions are vulnerable to very high wind speeds because some of the weaker structures can be brought down. In excessive windstorms, even SPV panels can be destroyed. Conversely, sea-level rise also affects the generation (compromised output, physical risks, and inhibition to new asset development), T&D (physical risks and inhibition to new asset development), and demand (water supply).
There is continuous research to curb the effects of CC on critical infrastructures. A framework for risk measurement and enhancing the resilience of critical infrastructures centred upon the ideologies of elasticity, variety, and industrialised ecology, incorporating both short-term and long-term influences of climate consequence has been proposed [79]. Risk assessment is considered one of the critical activities to be undertaken in the prediction stage as a positive step toward climate risk resilience. CC mitigation and adaptation might have a positive impact, and possibly lessen the slope or rate of degradation, when LPHI events finally strike. These studies are significant, as they provide planners with the rate at which the PS is slowly degrading. Climate conditions affect many components of the power sector, and these effects are two-fold, for the power sector and for the consumer. These disturbances, in turn, negatively affect critical services and facilities. Knowledge of threats to the power sector is a vital stage in forecasting a robust power system. Natural hazards vary widely and are location specific. In [3,4], conventional hazards to PS were categorised into natural, geological, and accidental. LPHI events have also been classified as either natural or man-made [58]. Table 5 presents a proposed classification of PS threats.
Table 5.
Classification of power system (PS) disasters.
6.2. CC, Electricity and PSR
Many studies in CC assess the impact on demand profile. Generally, CC will increase average annual electricity demand [82,83,84,85,86,87,88,89,90,91,92,93], and it has been demonstrated that in the wake of extreme temperatures, electricity utilisation escalates more with heating demands than with cooling demands in Portugal [82]. This was explained by the adoption of other smaller cooling technologies. In contrast, the authors of [83,84] proved that the escalated need for cooling would lead to increased electricity utilisation in China, which is explained by China’s climatic warming trend, which was also observed for Northern and Southern Europe [86], due to the knowledge that CC will shift the distribution of seasonal electricity consumption [85,88]. At minimum temperatures, temperature rises cause a decrease in electric space heating and, to a certain degree, a decrease in the utilisation of indoor appliances, the use of which escalates during cooler weather [87]. The impacts of space cooling through air conditioners and the use of other appliances prevail at higher temperatures. Whereas climate warming decreases electricity demand for heating in winter and increases the demand for cooling in summer, it conclusively increases demand [85,89]. Fluctuations in population, tariffs, and CC were explored in [88], where each one of the electricity demand determinants was allowed to vary, while the rest of the factors remained unchanged. The results implied that the effects of the weather variables on the overall path of electricity demand were comparatively moderate, but positive over the full projection time. Generally, studies in [78,85,89,90,91,92,93] have demonstrated an increase in electricity demand during summer and spring times due to CC. This was described by an increase in the number of buildings with air conditioners (ACs), and the extra cooling load on those air conditioners. This was attributed to the different heating and cooling techniques in different regions, such as in China [92,93]. In northern China, heating energy is primarily obtained from coal and natural gas, and refrigeration energy is obtained from electrical equipment, for example, air conditioning. Thus, the electricity demand is higher for cooling than for heating. Other researchers suggest that CC will likely affect the peak electricity demand more than the average annual demand [91,94]. The vulnerability of ratings of OHL due to high temperatures was also reported [78]. Higher temperatures reduce the current carrying capacity, which consequently raises electricity demand. Installation of higher temperature novel conductors was proposed as a mitigation. Increasing distributed energy resources as opposed to transmission lines is also a comparable mitigation measure. It can be argued that changes in electricity demand have numerous impacts on PS planning and operations [94]. Electricity demand changes also affect PSR entirely, either in planning, operational, and infrastructural resilience in form of resilience costs in resilience planning, operational, and infrastructural improvement.
6.3. Adaptation Measures against CC and Its Impacts
Adaptation works on coping principles. CC adaptation has been defined as a means to cope with CC impacts [95]. Adaptability studies target the enhancement of strategic resilient elements to assist in mitigating the impact of future climatic events [96]. These studies further boost sturdiness, resourcefulness, and recuperation before an imminent disaster. Improvement in resilience for the energy sector can be on both the large-scale and household level.
Forms of climate adaptation strategies can be classified into: (1) structural, which was further subdivided into technological-, engineering-, and eco-system-based, (2) capacity building, which was further classified into educational, informational, or behavioural adaptation, and (3) institutional, which was further categorised into economic tools, laws and regulations, and governance [9]. Adaptation approaches for a single classic event, or several events, fall into either one, or a combination of two or more, of all the forms. The authors in [97] demonstrate the relationship between resilience and CC adaptation. It was perceived that principles of resilience were inherent in CC adaptation approaches and that different forms of adaptation approaches build resilience.
CC adaptation measures were classified as: (1) hardening (structural), which might comprise undergrounding power delivery structures, upgrading, rerouting, elevating structures or having redundant structures, and (2) effective operating procedures [96,97]. The structural adaptation measures aim at lessening the exposure of the PS to impacts of CC, while effective operating procedures aim at minimising the restoration time, which improves the recovery features of resilience. Microgrids (MGs) and distributed energy resources (DERs) were considered as means of reinforcing PSR against the impacts of CC in [96], which were performed to enhance operational capability. Geothermal energy was used as a climate adaptation strategy where a double relationship was observed [98]. One point of view is that there was maladaptation, which takes place if geothermal resources were not properly or sustainably implemented, and conversely, that there was adaptation, which was achieved through sustainable water heating, electricity generation, sustainable livelihoods, and eradication of effects of drought in hydropower. Renewable energy technologies (RETs) such as biogas, improved cookstoves, micro hydro and solar power were also recommended as a way of rural adaptation to CC, as these reduce not only traditional biomass use but also carbon dioxide emissions [99]. Policy and regulatory instruments in solar energy were recognised as adaptation methods in PS, which can be applied either at an enterprise, regional, national, or international level [95]. At an enterprise level, the policy could specify the amount of energy to be generated. The adaptation of thermal power plants was studied in [100], where among other measures, relocation of power plants, and soft measures such as zoning and improved building codes were suggested. The optimal orientation of coal stockpiles, which are vulnerable to precipitation, wind, and temperature variations, were also suggested in addition to the use and renewal of standards for construction., The installation of flood control measures, dry cooling towers and factory water recycling to promote cooling, lightning protection, and rerouting cables to underground were also considered as adaptation measures against the impacts of CC. Most researchers consider capacity expansion as a CC adaptation measure in power systems. These expansions can be in the form of either DER or peak load shifting [91], which help in preventing substations from overloading. The capacity mix [101], which must result in a desired electricity mix and corresponding costs of climate resilient energy systems while ensuring that the electrification and CC mitigation and adaptation goals are achieved, was also proposed. Further, rescheduling investments, investing more in carbon management technologies and RE plants to compensate for the uncertainty in hydropower generation, policy, and gas prices, was suggested [102]. Recommendations are: (1) deployment of “soft” infrastructure adaptation which were small-scale, less capital intensive but enhanced infrastructural (physical) resilience, (2) training policy makers as a way of promoting institutional resilience, and (3) education and awareness to achieve community resilience to impacts of CC [103]. PS suffer from either physical, institutional, or community level challenges under CC, hence the proposed adaptation strategies.
The above discussion indicates that prior studies explored different solutions for different hazards. These solutions can also be classified according to the threats that they mitigate or solve. The classification is based on the threat classification presented in Table 5. Table 6 shows a list of strategies to enhance PSR from impacts of different threat categories. Notably, some strategies apply to more than one threat category. One notable solution, which is key to all threats, is investment level. This proves the fact that resilience is expensive and that it is most likely that each resilience decision is attached to some level of investment.
Table 6.
List of strategies to enhance PSR against different hazards.
7. PSR Enhancement Strategies
Two purposes served by grid resilience enhancement strategies are: (1) reducing the magnitude of the immediate impact caused by a severe weather event, and (2) reinstating the grid functionality to its pre-event state as quickly as possible after a severe weather event. Many researchers categorised grid enhancement into (structural) physical hardiness and (non-structural) operational capability [3,14,16,62,104,105]. Structural improvement is used to reduce the magnitude of the impact, and non-structural enhancement is applied to reduce the restoration time or increase grid functionality [21]. Thus, embracing both measures (“Hybrid enhancement”) might guarantee both impact and restoration time reduction. On the contrary, the resilience enhancement approaches can be grouped into planning and operational methods, which can either be short or long term [18]. It was argued that underlying enhancement principles can be categorised into system executions; regional methods; community methods; national methods; methods highlighting the role of the valuation; methods emphasising the notion of security and plea for risk supervision studies; and sectoral methods [60]. Prior studies have evaluated both structural [3,20,48,105,106,107,108] and non-structural or operational [14,16,22,28,50,55,109,110,111,112,113] PSR enhancement techniques separately. A detailed grid resilience enhancement review is presented by [23]. Other reviews on operational enhancement are presented as shown in Table 7.
Table 7.
Previous literature reviews in PS operational enhancement.
The focus on the operational measures is motivated by many factors. It has been shown that for distribution systems, it is more resilience-effective to make the network smarter and more responsive to extreme weather rather than making the network more redundant in terms of energy flow level components [115]. In [37], although smart resilience measures are considered short-term, they are less expensive and easier to implement. Operation strategies are considered smarter and more cost-effective [109]. Resilience enhancement and CC adaptation with respect to PS are used interchangeably, since both actions lead to either reduced magnitude of impact or shortened restoration time. The following section identifies the current omissions based on this study.
8. Current Omissions and Direction for Possible Future Research
8.1. Resilience Metrics and Their Attributes
Desired properties of PSRMs have been reported in [3,28,30], however, the literature does not indicate if all the attributes of PSRMs, or only a few, are needed. Further, there are no qualitative PSRMs in previous studies and this calls for extensive research to construct a scientific conclusion on the standard attributes for quantitative and qualitative metrics. Such an approach would provide a platform for the development of standard RMs.
8.2. PSR Modelling, Evaluation Approaches and Enhancement
Different authors have presented different PS modelling and evaluation approaches. A review of quantitative modelling and evaluation approaches has also been undertaken [30]. None of the studies indicate which of the evaluation approaches is most preferred or produces the most accurate results. In [16], simulation-based methods were indicated as being the most widely used. However, there was no indication whether they were more accurate than others, hence the need for deliberate studies to establish this. Further, there were no qualitative evaluation frameworks nor qualitative PSR studies. Qualitative studies in resilience have been conducted by [70,71,72,74], although none of these specifically studied the qualitative PSR. However, common issues that create barriers to increased resilience, where one of the cases was a power industry, have been assessed [70]. The lack of standard frameworks for PSR assessment and evaluation has already been noted by other previous studies, which brings challenges when selecting frameworks. Notably, none of the prior studies have considered combining qualitative and quantitative resilience assessments nor cost–benefit analyses of the enhancement measures in PSR studies.
8.3. PSR Threats
Previous studies have explored different threats that incapacitate PS. The studied threats have included hurricanes [20,36,49], windstorms [39,107,113,116], typhoons [6,46,104], distinct forms of crises [19], physical attacks [14], absenteeism pandemics [117], high winds [40,107], floods [106], earthquakes [108], wildfires [76], and cyber-attacks [112]. Studies that combine two or more LPHI events, such as high winds and floods, are yet to be conducted, although PS may be subjected to multiple hazards. In the absence of multi-hazard assessments and enhancements, improvement efforts for one hazard might be a threat to the resilience of the system to a different hazard. Therefore, it is essential to undertake research on the impacts of muti-hazard events.
Electricity demand is one of the PS components that affect the stability or resilience of the grid [94]. It should therefore be considered a potential threat to grid resilience. The implications of increased demand on the PSR in terms of transmission capacity cannot be overemphasised. Most studies present impacts of CC on electricity demand [40,107], but not how the demand affects PSR. In the wake of CC, electricity demand profiles significantly change. It is critical to consider demand increase in resilience studies because demand side measures are believed to have a superior capability of creating the overall energy system more efficiently, flexibly, and resilient at relatively low cost.
9. Conclusions
Power systems are usually designed to survive N minus 1 element outages. However, recently, several natural hazards have caused unexpected problems for PS due to CC, stressing the point that PS are not ready for extremely large-scale and severe events. Over recent years, there has been a significant increase in the number of papers investigating PSR, and there are abundant studies on PSR concepts, resilience theory, indicators, quantities of measure, and assessment and enhancement techniques. These papers lay solid foundations upon which this work builds. To fill the literature gaps and build on the existing research, this study aimed to: (1) define PSR and its concepts, (2) identify PSRMs and their definitions, attributes, and selection criteria, (3) develop a comprehensive PSR assessment and enhancement framework, (4) evaluate the threats to PSR, and (5) explore solutions to PS threats. Thematic analysis was used to answer the study questions. In this review, resilience properties, which are recommended for inclusion in the standard definition of PSR, were identified. Further, the RTs were analysed and PSR resilience concepts based on the RTs were identified. PSRMs were classified and the contrasting literature reviews, which evaluated the PSRMs, were outlined alongside their focal areas. While reviewing PSR concepts, the selection criteria for quantitative metrics were identified. The existing literature on PSR evaluation and enhancement was reviewed. In addition, the literature on threats to PSR and their adaptation measures was analysed. PSR is defined in this work as the capacity of an interconnected network of different components, institutions, and grid operators to adequately plan and prepare for resilience, and avoid and prevent the adverse impacts of hazards. In doing so, this will minimise the impact of threats and related disasters, restore the system expeditiously and improve where appropriate, and reduce disaster risk factors and vulnerability of the grid system against actual or expected impacts of hazards in a cost-effective way, where the benefits of enhancing the grid are either quantifiable or non-quantifiable. The properties to be included in the standard definition are: (i) PS capacity, (ii) maintenance of electricity supply, (iii) sustainability of social services, (iv) extent, type, severity, and duration of events/potential events, (v) limitation of loss, (vi) level of preparation, anticipation, adaptation, resistance, response, absorption, degradation, and transformation, (vii) rapid PS recovery, (viii) protection, (ix) acceptable level of loss, recovery time, and recovery costs, (x) continuous operation in damaged states, and (xi) resilience dynamics. The results further include resilience concepts based on RTs. These concepts define state transition, measured resilience capacities, and resilience activities for different resilience periods including pre-event, immediately after event initiation, event stops but before restoration starts, immediately after restoration starts, and when restoration ends. Resilience evaluation depends on quantities of measures called metrics. It is challenging to come up with the metrics, as the process is not standardised. The selection criteria for quantitative PSRMs have been identified and proposed as: (i) aim of the resilience study, (ii) inherent uncertainty in the grid, (iii) policy directives, (iv) functional capabilities of the PS, (v) expected damage level of the system, (vi) risk of system splitting and generation, and transmission margins, (vii) extreme event phases and critical infrastructure, (viii) RT, and (ix) class of systems. There is no standard framework for resilience evaluation; those available are mostly system-centric. The qualitative framework proposed in this work builds on existing methods with the development of a novel interdisciplinary framework for PSR assessment with enhancement being paramount. This multifaceted framework is a visualisation of a novel multidisciplinary approach of effecting PSR research and provides a platform for an original mixed-methods approach to PSR assessment and enhancement. It provides a methodology for the integration of qualitative and quantitative frameworks for the development of an integrated PSR enhancement model. It further provides for interdisciplinary enhancement measures through stakeholder engagement in the development of resilience improvement techniques. This framework can be employed by a variety of user groups and may be used in resilience assessment and enhancement of other critical infrastructures, with or without modifications, depending on resilience aims. Implementing this framework may require a researcher with multidisciplinary research skills, or the affiliation of qualitative and quantitative researchers. This review further categorised the threats to PSR into: (i) natural, and (ii) accidental hazards, which are further subdivided into (a) climatic and geological, and (b) technological and human-centred, respectively. Their respective adaptation solutions have been suggested. One of the key concepts of the findings from this study is that at the centre of resilience decisions is the investment level, regardless of the categories of threats. Major contributions for this work are the proposed: (i) comprehensive PSR definition and the properties to be considered in drawing a standard PSR definition, (ii) multi-disciplinary PSR framework, (iii) the classification of threats to PSR and their adaptation measures, and (iv) research lacunae, which form the basis for future research. Although there are significant studies taking place in this field of PSR, omissions in research remain, such as: (i) studies to substantiate the adequacy of attributes to PSRMs, (ii) studies that can compare the different modelling methods to identify which ones are superior, and (iii) multi-hazard PSR evaluation and enhancement. In further studies, the proposed multi-disciplinary approach will be applied on a real PS, policy, and grid operator.
Author Contributions
Conceptualisation, J.N.C.; methodology, J.N.C.; software, J.N.C.; validation, J.N.C.; formal analysis, J.N.C.; investigation, J.N.C.; resources, J.N.C. and R.B.; data curation, J.N.C.; writing—original draft preparation, J.N.C.; writing—review and editing, J.N.C., Z.L., and R.B.; visualisation, J.N.C.; supervision, R.B. and Z.L. All authors have read and agreed to the published version of the manuscript.
Funding
This research received no external funding.
Data Availability Statement
No new data were created or analyzed in this study. Data sharing is not applicable to this article.
Acknowledgments
Joyce Nyuma Chivunga is grateful to the Commonwealth Scholarship Commission, Schlumberger Foundation Faculty for the Future Fellowship and Loughborough University for funding her PhD research. She is also grateful to the Malawi University of Science and Technology for granting her study leave to pursue her research. The authors are also very grateful to the reviewers of this paper for their significant efforts and contributions.
Conflicts of Interest
The authors declare no conflict of interest.
Abbreviations
| LPHI | low-probability high-impact |
| PSR | power system(s) resilience |
| CC | climate change |
| Ref | reference |
| PS | power system(s) |
| RT | resilience trapezoid(s) |
| PSRMs | power systems resilience metrics |
| SDGs | sustainable development goals |
| RMs | resilience metrics |
| HVDC | high voltage direct current |
| T & D | transmission and distribution |
| SPV | solar photovoltaic |
| OHL | overhead lines |
| DERs | distributed energy resources |
| MGs | microgrids |
| RETs | renewable energy technologies |
| AHP | analytical |
Appendix A
Table A1.
Comparative analysis of resilience trapezoids.
Table A1.
Comparative analysis of resilience trapezoids.
| Refs. | Name | Y-Axis (Measured Quantity) | Number of Stages, Description and Characteristics | Initialisation of Degradation State | Position of Measured Quantity after Restoration | ||||||
|---|---|---|---|---|---|---|---|---|---|---|---|
| Stage/Characteristic | #1 | #2 | #3 | #4 | #5 | #6 | |||||
| [6,35] | resilience curve, system status curve | power system status | Stage | normal state | resistive state | degraded state | restorative state | normal | - | delay | pre-event state |
| Characteristic | - | - | - | - | - | - | |||||
| [13] | indicative scenarios and capacities of resilience | resilience level | Stage | status quo operation | absorption phase | adaptation phase | recovery phase | transformation phase | new normal | Immediately | reduced capacity/bouncing back/increased capacity |
| Characteristic | prevention and anticipation | coping | capacity | ||||||||
| [17] | multi-phase resilience trapezoid | resilience indicator (%age) | Stage | pre-disturbance resilience state | disturbance progress | post disturbance degraded state | restorative state | post restorative state | - | Immediately | pre-event state |
| Characteristic | - | - | - | - | - | - | |||||
| [19] | illustrative process | system function (F(t)) | Stage | pre-disaster state | during disaster state | post disaster state | - | - | Immediately | pre-event state | |
| Characteristic | preparation/anticipation | resistance | response | recovery | - | - | |||||
| [30] | disturbance and impact assessment | performance level (%age) | Stage | recondition state | resist state | response state | recovery state | restorative state | - | Immediately | pre-event state |
| Characteristic | robustness | brittleness/fragility | - | - | |||||||
| [36] | performance curve | performance level (%age) | Stage | disaster prevention | damage propagation | assessment and recovery | - | - | - | Immediately | Pre-event status |
| Characteristic | - | - | - | - | - | - | |||||
| [37] | resilience curve | resilience (unit) | Stage | resilient state | event progress | post event degraded state | restorative state | post restoration state | - | Immediately | Pre-event status |
| Characteristic | robustness/resistance | resourcefulness/redundancy/adaptive self organisation | recovery/response | robustness/resistance | infrastructure recovery | ||||||
| [38] | performance and state transition | functionality (Q(t)) | Stage | stable original state | system disruption | disrupted state | system recovery | stable recovered state | - | Immediately | reduced functionality |
| Characteristic | reliability | vulnerability | recoverability | - | - | ||||||
| [39] | resilience trapezoid | resilience level (Rt) | Stage | pre-disturbance resilience state | disturbance progress | post disturbance degraded state | restorative state | post restorative state | - | Immediately | pre-event state |
| Characteristic | prevention | correction | emergency coordination | restoration | adaptation | - | |||||
| [41] | linear approximation of system performance | performance indicator (Po) | Stage | - | - | - | - | - | - | Immediately | pre-event state |
| Characteristic | avoidance | survival | recovery | - | |||||||
| [40] | resilience curve | resilience state (Rt) | Stage | normal | alert/emergency | in extremis | restorative state | normal | - | Immediately | pre-event state |
| Characteristic | security | - | - | - | - | - | |||||
| [24] | illustrative process of power system performance changes | system performance | Stage | preparedness/primary operation mode state | resistance phase | response phase | recovery phase | ultimate operation mode | - | Immediately | reduced performance |
| Characteristic | prevention and anticipation | coping | capacity | ||||||||
Appendix B
Table A2.
PSR definitions.
Table A2.
PSR definitions.
| Refs. | Definition |
|---|---|
| [6] | “ability of a power system to anticipate, absorb, resist, respond to and rapidly recover from a disruption, caused by a high-impact, low-probability event”. |
| [6,15,20,48,49,50] | “ability of a power system to resist, respond, and recover from a catastrophic event”, |
| [7] | “ability to protect against and recover from any event that would significantly impact the grid”. |
| [10] | “ability to maintain the electricity supply in the face of a high-impact, low-probability disturbances, reducing the area of the RT”. |
| [13] | Considers transformation of the original power system where system functionality is an improved version of the original system. |
| [16] | “Ability of an entity to anticipate, resist, absorb, respond to, adapt to and recover from a disturbance”. |
| [18] | “Ability of an entity to anticipate, resist, absorb, respond to, adapt to and recover from a disturbance”. |
| [19] | “anticipate possible disasters, adopt effective measures to decrease system components and load losses before and during disasters, and restore power supply quickly”. |
| [30] | “ability of the power system to withstand within an acceptable level and recover within acceptable time and cost”. |
| [39] | “ability of a power system to recover quickly following a disaster or, more generally, to the ability of anticipating extraordinary and high-impact, low-probability events, rapidly recovering from these disruptive events, and absorbing lessons for adapting its operation and structure to be better prepared for similar events in the future”. |
| [41] | “the ability to reduce the magnitude and/or duration of disruptive events. The effectiveness of a resilient infrastructure or enterprise depends upon its ability to anticipate, absorb, adapt to, and/or rapidly recover from a potentially disruptive event”. |
| [40] | “ability to degrade gradually under increasing system stress and then to recover to its pre-disturbance secure state”. |
| [48] | “the ability of a system to prepare for, respond to and recover from natural and man-made disasters”. |
| [49] | “ability of a power system to resist, respond, and recover from a catastrophic event, and continue to operate in a disturbed state” |
| [51] | “Ability to prepare for and adapt to changing conditions and withstand and recover rapidly from disruptions”. |
| [59] | “ability of a system to anticipate and withstand external shocks, bounce back to its pre-shock state as quickly as possible and adapt to be better prepared to future catastrophic events”. |
| [54] | “the degree/extent to which the grid can withstand unexpected events without degradation in performance”. |
| [52] | “the ability to limit the extent, severity, and duration of system degradation following an extreme event”. |
| [53] | “ability to withstand and recover from the high-impact low-probability events”. |
| [58] | “ability of this system to withstand disasters (low-frequency high-impact incidents) efficiently while ensuring the least possible interruption in the supply of electricity, sustain critical social services, and enabling a quick recovery and restoration to the normal operation state”. |
References
- Singh, B.; Roy, P.; Spiess, T.; Venkatesh, B. Achieving Electricity Grid Resiliency; Centre for Urban Energy: Toronto, ON, Canada, 2015. [Google Scholar]
- Ahmadi, S.; Saboohi, Y.; Vakili, A. Frameworks, quantitative indicators, characters, and modeling approaches to analysis of energy system resilience: A review. Renew. Sustain. Energy Rev. 2021, 144, 110988. [Google Scholar] [CrossRef]
- Ghiasi, M.; Dehghani, M.; Niknam, T.; Baghaee, H.R.; Padmanaban, S.; Gharehpetian, G.B.; Aliev, H. Resiliency/Cost-Based Optimal Design of Distribution Network to Maintain Power System Stability Against Physical Attacks: A Practical Study Case. IEEE Access 2021, 9, 43862–43875. [Google Scholar] [CrossRef]
- Stout, S.; Lee, N.; Cox, S.; Elsworth, J.; Leisch, J. Power Sector Resilience Planning Guidebook: A Self-Guided Reference for Practitioners [Internet]. NREL Transforming Energy. Available online: https://www.nrel.gov/resilience-planning-roadmap/ (accessed on 25 July 2023).
- Wang, Y.; Chen, C.; Wang, J.; Baldick, R. Research on Resilience of Power Systems Under Natural Disasters—A Review. IEEE Trans. Power Syst. 2016, 31, 1604–1613. [Google Scholar] [CrossRef]
- Yang, Y.; Tang, W.; Liu, Y.; Xin, Y.; Wu, Q. Quantitative Resilience Assessment for Power Transmission Systems Under Typhoon Weather. IEEE Access 2018, 6, 40747–40756. [Google Scholar] [CrossRef]
- Chiu, B.; Brown, S.; Chalamala, B.; Khodaei, A.; Liu, J.; Novosel, D.; Bose, A.; Immerman, D.; Paaso, A.; Rahmatian, F.; et al. Resilience Framework, Methods, and Metrics for the Electricity Sector; IEEE Power and Energy Society: Phoenix, AZ, USA, 2020. [Google Scholar]
- Gao, H.; Chen, Y.; Xu, Y.; Liu, C.-C. Resilience-Oriented Critical Load Restoration Using Microgrids in Distribution Systems. IEEE Trans. Smart Grid 2016, 7, 2837–2848. [Google Scholar] [CrossRef]
- Panteli, M.; Mancarella, P. Influence of extreme weather and climate change on the resilience of power systems: Impacts and possible mitigation strategies. Electr. Power Syst. Res. 2015, 127, 259–270. [Google Scholar] [CrossRef]
- Ratnam, E.L.; Baldwin, K.G.; Mancarella, P.; Howden, M.; Seebeck, L. Electricity system resilience in a world of increased climate change and cybersecurity risk. Electr. J. 2020, 33, 106833. [Google Scholar] [CrossRef]
- Shen, L.; Tang, Y.; Tang, L.C. Understanding key factors affecting power systems resilience. Reliab. Eng. Syst. Saf. 2021, 212, 107621. [Google Scholar] [CrossRef]
- Chattopadhyay, D.; Spyrou, E.; Mukhi, N.; Bazilian, M.; Vogt-Schilb, A. Building climate resilience into power systems plans: Reflections on potential ways forward for Bangladesh. Electr. J. 2016, 29, 32–41. [Google Scholar] [CrossRef]
- Mujjuni, F.; Blanchard, R.; Betts, T. A case for a new approach in theorizing and operationalisation of resilience for electrical systems in developing countries. In Proceedings of the Virtual International Conference on Aligning Local Interventions with the UN Sustainable Development Goals. Extract from the Proceedings of the Virtual International Conference on Aligning Local Interventions with the UN Sustainable Developments Goals (SDGs); Edited by Session 3: Communication 8; Bhattacharyya, S.C., Ed.; De Montfort University: Leicester, UK, 2021. [Google Scholar]
- Lai, K.; Wang, Y.; Shi, D.; Illindala, M.S.; Zhang, X.; Wang, Z. A Resilient Power System Operation Strategy Considering Transmission Line Attacks. IEEE Access 2018, 6, 70633–70643. [Google Scholar] [CrossRef]
- Li, B.; Ofori-Boateng, D.; Gel, Y.R.; Zhang, J. A hybrid approach for transmission grid resilience assessment using reliability metrics and power system local network topology. Sustain. Resilient Infrastruct. 2021, 6, 26–41. [Google Scholar] [CrossRef]
- Bie, Z.; Lin, Y.; Li, G.; Li, F. Battling the Extreme: A Study on the Power System Resilience. Proc. IEEE 2017, 105, 1253–1266. [Google Scholar] [CrossRef]
- Panteli, M.; Mancarella, P. Power Systems Resilience to High-impact, Low-Probability Events: Modelling, Quantification and Adaptation Strategies. In Proceedings of the 2nd International Workshop on Modelling of Physical, Economic and Social Systems for Resilience Assessment, Ispra, Italy, 14–16 December 2017. [Google Scholar]
- Lin, Y.; Bie, Z.; Qiu, A. A review of key strategies in realizing power system resilience. Glob. Energy Interconnect. 2018, 1, 70–78. [Google Scholar]
- Zhang, H.; Yuan, H.; Li, G.; Lin, Y. Quantitative Resilience Assessment under a Tri-Stage Framework for Power Systems. Energies 2018, 11, 1427. [Google Scholar] [CrossRef]
- Cicilio, P.; Swartz, L.; Vaagensmith, B.; Rieger, C.; Gentle, J.; McJunkin, T.; Cotilla-Sanchez, E. Electrical grid resilience framework with uncertainty. Electr. Power Syst. Res. 2020, 189, 106801. [Google Scholar] [CrossRef]
- Jufri, F.H.; Widiputra, V.; Jung, J. State-of-the-art review on power grid resilience to extreme weather events: Definitions, frameworks, quantitative assessment methodologies, and enhancement strategies. Appl. Energy 2019, 239, 1049–1065. [Google Scholar] [CrossRef]
- Li, Z.; Shahidehpour, M.; Aminifar, F.; Alabdulwahab, A.; Al-Turki, Y. Networked Microgrids for Enhancing the Power System Resilience. Proc. IEEE 2017, 105, 1289–1310. [Google Scholar] [CrossRef]
- Hossain, E.; Roy, S.; Mohammad, N.; Nawar, N.; Dipta, D.R. Metrics and enhancement strategies for grid resilience and reliability during natural disasters. Appl. Energy 2021, 290, 116709. [Google Scholar] [CrossRef]
- Mahzarnia, M.; Moghaddam, M.P.; Baboli, P.T.; Siano, P. A Review of the Measures to Enhance Power Systems Resilience. IEEE Syst. J. 2020, 14, 4059–4070. [Google Scholar] [CrossRef]
- Naghshbandi, S.N.; Varga, L.; Purvis, A.; Mcwilliam, R.; Minisci, E.; Vasile, M.; Troffaes, M.; Sedighi, T.; Guo, W.; Manley, E.; et al. A Review of Methods to Study Resilience of Complex Engineering and Engineered Systems. IEEE Access 2020, 8, 87775–87799. [Google Scholar] [CrossRef]
- Mujjuni, F.; Betts, T.; To, L.; Blanchard, R. Resilience a means to development: A resilience assessment framework and a catalogue of indicators. Renew. Sustain. Energy Rev. 2021, 152, 111684. [Google Scholar] [CrossRef]
- Jesse, B.-J.; Heinrichs, H.U.; Kuckshinrichs, W. Adapting the theory of resilience to energy systems: A review and outlook. Energy Sustain. Soc. 2019, 9, 27. [Google Scholar] [CrossRef]
- Raoufi, H.; Vahidinasab, V.; Mehran, K. Power Systems Resilience Metrics: A Comprehensive Review of Challenges and Outlook. Sustainability 2020, 12, 9698. [Google Scholar] [CrossRef]
- Umunnakwe, A.; Huang, H.; Oikonomou, K.; Davis, K. Quantitative analysis of power systems resilience: Standardization, categorizations, and challenges. Renew. Sustain. Energy Rev. 2021, 149, 111252. [Google Scholar] [CrossRef]
- Bhusal, N.; Abdelmalak, M.; Kamruzzaman; Benidris, M. Power System Resilience: Current Practices, Challenges, and Future Directions. IEEE Access 2020, 8, 18064–18086. [Google Scholar] [CrossRef]
- Sonal; Ghosh, D. Novel trends in resilience assessment of a distribution system using synchrophasor application: A literature review. Int. Trans. Electr. Energy Syst. 2021, 31, e12934. [Google Scholar] [CrossRef]
- Aziz, T.; Lin, Z.; Waseem, M.; Liu, S. Review on optimization methodologies in transmission network reconfiguration of power systems for grid resilience. Int. Trans. Electr. Energy Syst. 2021, 31, e12704. [Google Scholar] [CrossRef]
- Wang, Y.; Rousis, A.O.; Strbac, G. On microgrids and resilience: A comprehensive review on modeling and operational strategies. Renew. Sustain. Energy Rev. 2020, 134, 110313. [Google Scholar] [CrossRef]
- Hosseini, S.; Ivanov, D. Bayesian networks for supply chain risk, resilience and ripple effect analysis: A literature review. Expert Syst. Appl. 2020, 161, 113649. [Google Scholar] [CrossRef]
- Lu, J.; Guo, J.; Jian, Z.; Yang, Y.; Tang, W. Resilience Assessment and Its Enhancement in Tackling Adverse Impact of Ice Disasters for Power Transmission Systems. Energies 2018, 11, 2272. [Google Scholar] [CrossRef]
- Ouyang, M.; Dueñas-Osorio, L. Multi-dimensional hurricane resilience assessment of electric power systems. Struct. Saf. 2014, 48, 15–24. [Google Scholar] [CrossRef]
- Panteli, M.; Mancarella, P. The Grid: Stronger, Bigger, Smarter?: Presenting a Conceptual Framework of Power System Resilience. IEEE Power Energy Mag. 2015, 13, 58–66. [Google Scholar] [CrossRef]
- Hosseini, S.; Barker, K.; Ramirez-Marquez, J.E. A review of definitions and measures of system resilience. Reliab. Eng. Syst. Saf. 2016, 145, 47–61. [Google Scholar] [CrossRef]
- Panteli, M.; Trakas, D.N.; Mancarella, P.; Hatziargyriou, N.D. Power Systems Resilience Assessment: Hardening and Smart Operational Enhancement Strategies. Proc. IEEE 2017, 105, 1202–1213. [Google Scholar] [CrossRef]
- Panteli, M.; Mancarella, P. Modeling and Evaluating the Resilience of Critical Electrical Power Infrastructure to Extreme Weather Events. IEEE Syst. J. 2017, 11, 1733–1742. [Google Scholar] [CrossRef]
- Gholami, A.; Shekari, T.; Amirioun, M.H.; Aminifar, F.; Amini, M.H.; Sargolzaei, A. Toward a Consensus on the Definition and Taxonomy of Power System Resilience. IEEE Access 2018, 6, 32035–32053. [Google Scholar] [CrossRef]
- Amani, A.M.; Jalili, M. Power Grids as Complex Networks: Resilience and Reliability Analysis. IEEE Access 2021, 9, 119010–119031. [Google Scholar] [CrossRef]
- Gholami, A.; Aminifar, F.; Shahidehpour, M. Front Lines Against the Darkness: Enhancing the Resilience of the Electricity Grid Through Microgrid Facilities. IEEE Electrif. Mag. 2016, 4, 18–24. [Google Scholar] [CrossRef]
- Sabouhi, H.; Doroudi, A.; Fotuhi-Firuzabad, M.; Bashiri, M. Electrical Power System Resilience Assessment: A Comprehensive Approach. IEEE Syst. J. 2020, 14, 2643–2652. [Google Scholar] [CrossRef]
- Espinoza, S.; Panteli, M.; Mancarella, P.; Rudnick, H. Multi-phase assessment and adaptation of power systems resilience to natural hazards. Electr. Power Syst. Res. 2016, 136, 352–361. [Google Scholar] [CrossRef]
- Liu, X.; Hou, K.; Jia, H.; Zhao, J.; Mili, L.; Jin, X.; Wang, D. A Planning-Oriented Resilience Assessment Framework for Transmission Systems Under Typhoon Disasters. IEEE Trans. Smart Grid 2020, 11, 5431–5441. [Google Scholar] [CrossRef]
- Panteli, M.; Mancarella, P.; Trakas, D.N.; Kyriakides, E.; Hatziargyriou, N.D. Metrics and Quantification of Operational and Infrastructure Resilience in Power Systems. IEEE Trans. Power Syst. 2017, 32, 4732–4742. [Google Scholar] [CrossRef]
- Biswas, S.; Singh, M.K.; Centeno, V.A. Chance-Constrained Optimal Distribution Network Partitioning to Enhance Power Grid Resilience. IEEE Access 2021, 9, 42169–42181. [Google Scholar] [CrossRef]
- Watson, E.B.; Etemadi, A.H. Modeling Electrical Grid Resilience Under Hurricane Wind Conditions with Increased Solar and Wind Power Generation. IEEE Trans. Power Syst. 2020, 35, 929–937. [Google Scholar] [CrossRef]
- Wang, J.; Zuo, W.; Rhode-Barbarigos, L.; Lu, X.; Wang, J.; Lin, Y. Literature review on modeling and simulation of energy infrastructures from a resilience perspective. Reliab. Eng. Syst. Saf. 2019, 183, 360–373. [Google Scholar] [CrossRef]
- Ton, D.T.; Wang, W.-T.P. A More Resilient Grid: The U.S. Department of Energy Joins with Stakeholders in an R&D Plan. IEEE Power Energy Mag. 2015, 13, 26–34. [Google Scholar] [CrossRef]
- Ciapessoni, E.; Cirio, D.; Pitto, A.; Panteli, M.; van Harte, M.; Mak, C. Defining Power System Resilience [Internet]. 2019. Available online: https://e-cigre.org (accessed on 2 November 2021).
- Poudel, S.; Dubey, A. Critical Load Restoration Using Distributed Energy Resources for Resilient Power Distribution System. IEEE Trans. Power Syst. 2019, 34, 52–63. [Google Scholar] [CrossRef]
- Rocchetta, R.; Patelli, E. Assessment of power grid vulnerabilities accounting for stochastic loads and model imprecision. Int. J. Electr. Power Energy Syst. 2018, 98, 219–232. [Google Scholar] [CrossRef]
- MTRS; FAC; TCD; UoW. Realising European Resilience for Critical Infrastructure (RESILENS): Qualitative, Semi-Quantitative and Quantitative Methods and Measures for Resilience Assessment and Enhancement; Techrep Marketing: North Ridgeville, OH, USA, 2015. [Google Scholar]
- Gatto, A.; Drago, C. A taxonomy of Energy Resilience. Science Direct. 2020. Available online: https://reader.elsevier.com/reader/sd/pii/S0301421519305944?token=4415C7C3CEB613AF7A83B18D9F98C52D5428E77524BD7407AF77216BB0C8B9C7E71AB9EED459AE5523E83EF985C5A986&originRegion=eu-west-1&originCreation=20210830221156 (accessed on 30 August 2021).
- Das, L.; Munikoti, S.; Natarajan, B.; Srinivasan, B. Measuring smart grid resilience: Methods, challenges and opportunities. Renew. Sustain. Energy Rev. 2020, 130, 109918. [Google Scholar] [CrossRef]
- Senkel, A.; Bode, C.; Schmitz, G. Quantification of the resilience of integrated energy systems using dynamic simation. Reliab. Eng. Syst. Saf. 2021, 209, 107447. [Google Scholar] [CrossRef]
- International Energy Agency. Climate Resilience Electricity Security 2021. Available online: www.iea.org/t&c/ (accessed on 26 July 2023).
- Chanda, S.; Srivastava, A.K.; Mohanpurkar, M.U.; Hovsapian, R. Quantifying Power Distribution System Resiliency Using Code-Based Metric. IEEE Trans. Ind. Appl. 2018, 54, 3676–3686. [Google Scholar] [CrossRef]
- Afzal, S.; Mokhlis, H.; Azil Lllias, H.; Nadzirah Mansor, N.; Shareef, H. State-of-the-art review on power system resilience and assessment techniques. IET Gener. Trans. Distrib. 2020, 14, 6107–6121. [Google Scholar] [CrossRef]
- Clark, A.; Zonouz, S. Cyber-Physical Resilience: Definition and Assessment Metric. IEEE Trans. Smart Grid 2019, 10, 1671–1684. [Google Scholar] [CrossRef]
- Resilience Measurement Technical Working Group. Qualitative Data and Subjective Indicators for Resilience Measurement. 2015. Available online: http://www.fsincop.net/fileadmin/user_upload/fsin/ (accessed on 26 July 2023).
- Carson, L.; Bassett, G.; Buehring, W.; Collins, M.; Folga, S.; Haffenden, B.; Petit, F.; Phillips, J.; Verner, D.; Whitfield, R. Resilience: Theory and Applications. 2012. Available online: http://www.osti.gov/bridge (accessed on 2 February 2022).
- Mcmanus, S.; Seville, E.; Brunsdon, D.; Vargo, J. Resilience Management: A Framework for Assessing and Improving the Resilience of Organisations. 2007. Available online: www.resorgs.org.nz (accessed on 26 July 2023).
- Roege, P.E.; Collier, Z.A.; Mancillas, J.; McDonagh, J.A.; Linkov, I. Metrics for energy resilience. Energy Policy 2014, 72, 249–256. [Google Scholar] [CrossRef]
- Orencio, P.M.; Fujii, M. A localized disaster-resilience index to assess coastal communities based on an analytic hierarchy process (AHP). Int. J. Disaster Risk Reduct. 2013, 3, 62–75. [Google Scholar] [CrossRef]
- Liu, X.; Hou, K.; Jia, H.; Zhao, J.; Mili, L.; Mu, Y.; Rim, J.; Lei, Y. A resilience assessment approach for power system from perspectives of system and component levels. Int. J. Electr. Power Energy Syst. 2020, 118, 105837. [Google Scholar] [CrossRef]
- Resilience—Theroy and Applications; U.S. Department of Energy: Washington, DC, USA, 2012.
- Harrison, G. Climate Adaptation and Resilience in Energy Systems; Institute of Energy Systems, University of Edinburgh: Edinburgh, UK, 2021. [Google Scholar]
- Nik, V.M.; Perera, A.T.D.; Chen, D. Towards climate resilient urban energy systems: A review. Natl. Sci. Rev. 2021, 8, nwaa134. [Google Scholar] [CrossRef]
- Martello, M.V.; Whittle, A.J.; Keenan, J.M.; Salvucci, F.P. Evaluation of climate change resilience for Boston’s rail rapid transit network. Transp. Res. Part D Transp. Environ. 2021, 97, 102908. [Google Scholar] [CrossRef]
- Panteli, M.; Mancarella, P.; Hu, X.; Cotton, I.; Calverley, D.; Wood, R.; Pickering, C.; Wilkinson, S.; Dawson, R.; Anderson, K. Impact of climate change on the resilience of the UK power system. In Proceedings of the IET International Conference on Resilience of Transmission and Distribution Networks (RTDN), Birmingham, UK, 22–24 September 2015. [Google Scholar]
- Shakou, L.M.; Wybo, J.-L.; Reniers, G.; Boustras, G. Developing an innovative framework for enhancing the resilience of critical infrastructure to climate change. Saf. Sci. 2019, 118, 364–378. [Google Scholar] [CrossRef]
- Kumar, N.; Poonia, V.; Gupta, B.; Goyal, M.K. A novel framework for risk assessment and resilience of critical infrastructure towards climate change. Technol. Forecast. Soc. Chang. 2021, 165, 120532. [Google Scholar] [CrossRef]
- Jasiūnas, J.; Lund, P.D.; Mikkola, J. Energy system resilience—A review. Renew. Sustain. Energy Rev. 2021, 150, 111476. [Google Scholar] [CrossRef]
- International Energy Agency. Power Systems in Transition—Challenges and Opportunities Ahead for Electricity Security; IEA Publications: Paris, France, 2020. [Google Scholar]
- Silva, S.; Soares, I.; Pinho, C. Climate change impacts on electricity demand: The case of a Southern European country. Util. Policy 2020, 67, 101115. [Google Scholar] [CrossRef]
- Zheng, S.; Huang, G.; Zhou, X.; Zhu, X. Climate-change impacts on electricity demands at a metropolitan scale: A case study of Guangzhou, China. Appl. Energy 2020, 261, 114295. [Google Scholar] [CrossRef]
- Qin, P.; Xu, H.; Liu, M.; Xiao, C.; Forrest, K.E.; Samuelsen, S.; Tarroja, B. Assessing concurrent effects of climate change on hydropower supply, electricity demand, and greenhouse gas emissions in the Upper Yangtze River Basin of China. Appl. Energy 2020, 279, 115694. [Google Scholar] [CrossRef]
- Eskeland, G.S.; Mideksa, T.K. Electricity demand in a changing climate. Mitig. Adapt. Strat. Glob. Chang. 2010, 15, 877–897. [Google Scholar] [CrossRef]
- Franco, G.; Sanstad, A.H. Climate change and electricity demand in California. Clim. Chang. 2007, 87, 139–151. [Google Scholar] [CrossRef]
- Garrido-Perez, J.M.; Barriopedro, D.; García-Herrera, R.; Ordóñez, C. Impact of climate change on Spanish electricity demand. Clim. Chang. 2021, 165, 50. [Google Scholar] [CrossRef]
- Trotter, I.M.; Bolkesjø, T.F.; Féres, J.G.; Hollanda, L. Climate change and electricity demand in Brazil: A stochastic approach. Energy 2016, 2, 596–604. [Google Scholar] [CrossRef]
- Fonseca, F.R.; Jaramillo, P.; Bergés, M.; Severnini, E. Seasonal effects of climate change on intra-day electricity demand patterns. Clim. Chang. 2019, 154, 435–451. [Google Scholar] [CrossRef]
- Ahmed, T.; Muttaqi, K.; Agalgaonkar, A. Climate change impacts on electricity demand in the State of New South Wales, Australia. Appl. Energy 2012, 98, 376–383. [Google Scholar] [CrossRef]
- Burillo, D.; Chester, M.V.; Pincetl, S.; Fournier, E.D.; Reyna, J. Forecasting peak electricity demand for Los Angeles considering higher air temperatures due to climate change. Appl. Energy 2019, 236, 1–9. [Google Scholar] [CrossRef]
- Fan, J.-L.; Hu, J.-W.; Zhang, X. Impacts of climate change on electricity demand in China: An empirical estimation based on panel data. Energy 2019, 170, 880–888. [Google Scholar] [CrossRef]
- Craig, M.T.; Cohen, S.; Macknick, J.; Draxl, C.; Guerra, O.J.; Sengupta, M.; Haupt, S.E.; Hodge, B.-M.; Brancucci, C. A review of the potential impacts of climate change on bulk power system planning and operations in the United States. Renew. Sustain. Energy Rev. 2018, 98, 255–267. [Google Scholar] [CrossRef]
- Fang, Y.; Wei, Y. Climate change adaptation on the Qinghai–Tibetan Plateau: The importance of solar energy utilization for rural household. Renew. Sustain. Energy Rev. 2013, 18, 508–518. [Google Scholar] [CrossRef]
- Mohamed, M.A.; Chen, T.; Su, W.; Jin, T. Proactive Resilience of Power Systems Against Natural Disasters: A Literature Review. IEEE Access 2019, 7, 163778–163795. [Google Scholar] [CrossRef]
- Berbés-Blázquez, M.; Mitchell, C.L.; Burch, S.L.; Wandel, J. Understanding climate change and resilience: Assessing strengths and opportunities for adaptation in the Global South. Clim. Chang. 2017, 141, 227–241. [Google Scholar] [CrossRef]
- Ogola, P.F.A.; Davidsdottir, B.; Fridleifsson, I.B. Potential contribution of geothermal energy to climate change adaptation: A case study of the arid and semi-arid eastern Baringo lowlands, Kenya. Renew. Sustain. Energy Rev. 2012, 16, 4222–4246. [Google Scholar] [CrossRef]
- Sapkota, A.; Lu, Z.; Yang, H.; Wang, J. Role of renewable energy technologies in rural communities’ adaptation to climate change in Nepal. Renew. Energy 2014, 68, 793–800. [Google Scholar] [CrossRef]
- Sieber, J. Impacts of, and adaptation options to, extreme weather events and climate change concerning thermal power plants. Clim. Chang. 2013, 121, 55–66. [Google Scholar] [CrossRef]
- Handayani, K.; Filatova, T.; Krozer, Y.; Anugrah, P. Seeking for a climate change mitigation and adaptation nexus: Analysis of a long-term power system expansion. Appl. Energy 2020, 262, 114485. [Google Scholar] [CrossRef]
- Guerra, O.J.; Tejada, D.A.; Reklaitis, G.V. Climate change impacts and adaptation strategies for a hydro-dominated power system via stochastic optimization. Appl. Energy 2019, 233–234, 584–598. [Google Scholar] [CrossRef]
- Sovacool, B.K. Expert views of climate change adaptation in the Maldives. Clim. Chang. 2012, 114, 295–300. [Google Scholar] [CrossRef]
- Wang, Q.; Yu, Z.; Ye, R.; Lin, Z.; Tang, Y. An Ordered Curtailment Strategy for Offshore Wind Power Under Extreme Weather Conditions Considering the Resilience of the Grid. IEEE Access 2019, 7, 54824–54833. [Google Scholar] [CrossRef]
- Thompson, D.J.; Schoonenberg, W.C.H.; Farid, A.M. A Hetero-Functional Graph Resilience Analysis of the Future American Electric Power System. IEEE Access 2021, 9, 68837–68848. [Google Scholar] [CrossRef]
- Souto, L.; Yip, J.; Wu, W.Y.; Austgen, B.; Kutanoglu, E.; Hasenbein, J.; Yang, Z.-L.; King, C.W.; Santoso, S. Power system resilience to floods: Modeling, impact assessment, and mid-term mitigation strategies. Int. J. Electr. Power Energy Syst. 2022, 135, 107545. [Google Scholar] [CrossRef]
- Li, Y.; Xie, K.; Wang, L.; Xiang, Y. Exploiting network topology optimization and demand side management to improve bulk power system resilience under windstorms. Electr. Power Syst. Res. 2019, 171, 127–140. [Google Scholar] [CrossRef]
- Nazemi, M.; Moeini-Aghtaie, M.; Fotuhi-Firuzabad, M.; Dehghanian, P. Energy Storage Planning for Enhanced Resilience of Power Distribution Networks Against Earthquakes. IEEE Trans. Sustain. Energy 2020, 11, 795–806. [Google Scholar] [CrossRef]
- Huang, G.; Wang, J.; Chen, C.; Qi, J.; Guo, C. Integration of Preventive and Emergency Responses for Power Grid Resilience Enhancement. IEEE Trans. Power Syst. 2017, 32, 4451–4463. [Google Scholar] [CrossRef]
- Wang, C.; Hou, Y.; Qiu, F.; Lei, S.; Liu, K. Resilience Enhancement with Sequentially Proactive Operation Strategies. IEEE Trans. Power Syst. 2017, 32, 2847–2857. [Google Scholar] [CrossRef]
- Wang, Y.; Huang, L.; Shahidehpour, M.; Lai, L.L.; Yuan, H.; Xu, F.Y. Resilience-Constrained Hourly Unit Commitment in Electricity Grids. IEEE Trans. Power Syst. 2018, 33, 5604–5614. [Google Scholar] [CrossRef]
- Musleh, A.S.; Khalid, H.M.; Muyeen, S.M.; Al-Durra, A. A Prediction Algorithm to Enhance Grid Resilience Toward Cyber Attacks in WAMCS Applications. IEEE Syst. J. 2019, 13, 710–719. [Google Scholar] [CrossRef]
- Yan, M.; Ai, X.; Shahidehpour, M.; Li, Z.; Wen, J.; Bahramira, S.; Paaso, A. Enhancing the Transmission Grid Resilience in Ice Storms by Optimal Coordination of Power System Schedule with Pre-Positioning and Routing of Mobile DC De-Icing Devices. IEEE Trans. Power Syst. 2019, 34, 2663–2674. [Google Scholar] [CrossRef]
- Taheri, B.; Safdarian, A.; Moeini-Aghtaie, M.; Lehtonen, M. Enhancing Resilience Level of Power Distribution Systems Using Proactive Operational Actions. IEEE Access 2019, 7, 137378–137389. [Google Scholar] [CrossRef]
- Kamruzzaman; Duan, J.; Shi, D.; Benidris, M. A Deep Reinforcement Learning-Based Multi-Agent Framework to Enhance Power System Resilience Using Shunt Resources. IEEE Trans. Power Syst. 2021, 36, 5525–5536. [Google Scholar] [CrossRef]
- Hosseini, M.M.; Parvania, M. Artificial intelligence for resilience enhancement of power distribution systems. Electr. J. 2021, 34, 106880. [Google Scholar] [CrossRef]
- Panteli, M.; Pickering, C.; Wilkinson, S.; Dawson, R.; Mancarella, P. Power System Resilience to Extreme Weather: Fragility Modeling, Probabilistic Impact Assessment, and Adaptation Measures. IEEE Trans. Power Syst. 2017, 32, 3747–3757. [Google Scholar] [CrossRef]
- Xu, J.; Yao, R.; Qiu, F. Mitigating Cascading Outages in Severe Weather Using Simulation-Based Optimization. IEEE Trans. Power Syst. 2021, 36, 204–213. [Google Scholar] [CrossRef]
- Wormuth, B.; Wang, S.; Dehghanian, P.; Barati, M.; Estebsari, A.; Filomena, T.P.; Kapourchali, M.H.; Lejeune, M.A. Electric Power Grids Under High-Absenteeism Pandemics: History, Context, Response, and Opportunities. IEEE Access 2020, 8, 215727–215747. [Google Scholar] [CrossRef]
- Arab, A.; Khodaei, A.; Eskandarpour, R.; Thompson, M.P.; Wei, Y. Three Lines of Defense for Wildfire Risk Management in Electric Power Grids: A Review. IEEE Access 2021, 9, 61577–61593. [Google Scholar] [CrossRef]
- Nguyen, T.; Wang, S.; Alhazmi, M.; Nazemi, M.; Estebsari, A.; Dehghanian, P. Electric Power Grid Resilience to Cyber Adversaries: State of the Art. IEEE Access 2020, 8, 87592–87608. [Google Scholar] [CrossRef]
- Analysis of the Syrian Long-Term Energy and Electricity Demand Projection Using the End-Use Methodology—Scientific Figure on ResearchGate. Available online: https://www.researchgate.net/figure/Structure-of-MAED-Model-for-Energy-and-Electricity-Demand_fig1_222013410 (accessed on 29 June 2021).
Disclaimer/Publisher’s Note: The statements, opinions and data contained in all publications are solely those of the individual author(s) and contributor(s) and not of MDPI and/or the editor(s). MDPI and/or the editor(s) disclaim responsibility for any injury to people or property resulting from any ideas, methods, instructions or products referred to in the content. |
© 2023 by the authors. Licensee MDPI, Basel, Switzerland. This article is an open access article distributed under the terms and conditions of the Creative Commons Attribution (CC BY) license (https://creativecommons.org/licenses/by/4.0/).





