Next Article in Journal
Review of Low-Temperature Performance, Modeling and Heating for Lithium-Ion Batteries
Previous Article in Journal
Forest Supply Chain for Bioenergy: An Approach for Biomass Study in the Framework of a Circular Bioeconomy
Previous Article in Special Issue
A Self-Supplied Power Optimizer for Piezoelectric Energy Harvesters Operating under Non-Sinusoidal Vibrations
 
 
Font Type:
Arial Georgia Verdana
Font Size:
Aa Aa Aa
Line Spacing:
Column Width:
Background:
Article

Kinetic Vibration Energy Harvester Based on Electromechanical Converter with Power Electronics Active Rectifier

1
Faculty of Electric Drives and Machines, Lublin University of Technology, Nadbystrzycka 38a, 20-618 Lublin, Poland
2
Faculty of Computer Science, Lublin University of Technology, Nadbystrzycka 38a, 20-618 Lublin, Poland
3
Faculty of Applied Mechanics, Lublin University of Technology, Nadbystrzycka 36, 20-618 Lublin, Poland
*
Author to whom correspondence should be addressed.
Energies 2023, 16(20), 7141; https://doi.org/10.3390/en16207141
Submission received: 21 July 2023 / Revised: 9 October 2023 / Accepted: 16 October 2023 / Published: 18 October 2023

Abstract

:
Electromechanical energy harvesters are used to extract energy from vibrations occurring in nature, transport, or industry. The main problem with such solutions is that their output voltage is completely dependent on the frequency and amplitude of the vibrations, which can make it difficult to power a specific device or charge a battery. Therefore, it is necessary to use solutions that meet these requirements. Most harvesters contain additional, specialized mechanical gearboxes, called mechanical rectifiers or power electronic interfaces, used to match the harvester’s output voltage to the load. Design work was carried out, the construction of the proposed energy harvester was described, and the operation principle of the author’s control algorithm was presented. The results of the research confirm the possibilities of influencing the output voltage and power of the harvester system independently of the frequency and excitation amplitude.

1. Introduction

Distributed systems of wirelessly connected electronic devices in the IoT network, such as environmental parameter monitoring, require multiple chemical batteries with relatively small capacity, to ensure their operation. This is due to the number and dispersion of devices, making the use of power lines economically unjustifiable. An interesting solution used to maintain power in such devices is the utilization of energy from the environment to generate electrical energy, enabling the powering of low-power circuits [1,2,3]. This allows for the elimination of chemical batteries, making the device maintenance-free and environmentally friendly [4,5]. A commonly encountered operation scheme for such devices is to send the measurement data to a central system through the IoT network upon the occurrence of an anomaly and then enter a sleep/off mode until the next anomaly arises. Devices designed to harvest electrical energy from another form of energy, usually mechanical, are referred to as energy harvesters. Energy harvesters designed to extract energy from vibrations are constructed based on various concepts, utilizing, among others, the piezoelectric, thermoelectric, and electromagnetic effects. Piezoelectric harvesters use the piezoelectric phenomenon, where an electric voltage is generated on the surface of a material in response to mechanical stress, to convert energy. The efficiency of such vibration-based energy harvesting is limited to a very narrow frequency bands [6,7]. However, piezoelectric generators are characterized by low coupling and loss coefficients [8,9]. Therefore, matching the internal excitation frequency to the expected mechanical vibration frequency is crucial to increase conversion efficiency. Harvesting energy from heat through the thermoelectric effect is currently considered by scientists as one of the most challenging mechanisms for green energy recovery. A universal plug-and-play solution for any TENG operating under any ambient vibration, due to its self-propelled switching feature is proposed in paper [10]. In one study [11], researchers proposed a concept for a thermoelectric generator (TEG) that incorporates an additional absorber and a radiator to enhance the performance parameters of the harvester. For economic reasons, the most common systems are electromechanical, where the induction of current in a coil (or coils) using an alternating magnetic field is utilized.

2. Electromechanical Energy Harvesters

The model of an electromechanical energy harvester system is presented in Figure 1. The vibrations of the system, excited by an external force, cause the movement of the magnet in the cylinder, and the change in the magnetic flux. This in turn induces a voltage in the winding, whose amplitude depends on the number of turns and the rate of change of the magnetic flux [12].
Systems with a single coil and a single magnet operate optimally within a narrow range of frequencies and amplitudes of excitation, resulting in the harvested energy being highly dependent on the parameters of the mechanical vibration source. To improve the efficiency of harvesters based on the movement of the magnet inside the coil, the coil is divided into sections or multiple coils are used [13]. In the literature, one can also find systems composed of multiple coils and multiple magnets [14]. The movement of the magnet in the cylinder presents certain challenges, as the distances between the magnet and the cylinder walls must have some clearance, which can lead to changes in the position of the magnet relative to the cylinder, as well as changes in the forces resulting from their mutual interaction [15]. To address this issue, a generator/motor system can be employed, where the distances between the magnets and the coil are maintained at a constant level by placing one of these elements on a bearing-supported rotating axis. This also prevents any contact between the moving elements of the system. In the work [16], a system based on well-known BLDC/PMSM motors is described, in which permanent magnets move relative to the coils wound on the core, inducing voltage. In this system, as well as in other types of harvesters, such as piezoelectric and thermoelectric ones, power electronic structures are used to shape and increase the voltage amplitude to enable the operation of the receiver powered in this manner [17,18,19]. Typically, such a system includes a cascaded connection of an AC/DC converter, which rectifies the voltage supplied to the next component, namely a DC/DC converter, whose task is to boost this voltage to the load. The block diagram of the typical harvester system with a three-phase motor is shown in Figure 2.
Devices built according to this concept have found the widest application in land transportation [5], including traction applications. Long railway routes are often located in remote areas where access to electricity from the national grid is difficult or may require significant financial investments. An alternative power supply along the tracks is possible by harnessing the energy from track vibrations induced by the train. This can be accomplished with wayside devices installed at any location.
During train operation, the track undergoes vertical deflection due to the dynamic forces generated by moving wheelsets. The track vibrations induced by the train vary in terms of amplitude and frequency, depending on the type of rails, rail fastenings, track foundations, train load and speed, and wheelset spacing. The amplitude of track vibrations ranges from 1 to 12 mm, while the frequency ranges from 1 Hz to 4 Hz [5,16]. The mechanical energy contained in track vibrations, which can be harvested, can reach even kilowatts, so even its small portion could be sufficient to power multiple wayside electrical devices. However, the efficiency of devices that generate electrical energy from mechanical vibrations present in the environment is generally low.
To increase the amount of harvested energy, a so-called Mechanical Motion Rectifier (MMR) is employed in combination with the previously mentioned power electronics circuits, as described in works such as [16,20,21,22,23,24]. These systems are more complex and equipped with motion mechanisms that utilize mechanical gears and one-way clutches to convert the bidirectional track vibrations into a unidirectional rotation that drives the electromagnetic generator. Such a solution significantly expands the operating range of the system by reducing the braking torque generated by the excitation source when the direction of operation is changing. The solution of connecting the mechanical input circuit of MMR with the output power electronics system is presented in the article [23]. This provides the possibility of adjusting the output voltage, and adapting it to vibrations of different characteristics allows for the adjustment of the operating parameters of the energy harvester system, but it is a rather costly and complex construction solution is shown in Figure 3.
The series connection of multiple power electronics devices significantly reduces the overall efficiency of the energy recovery process. Additionally, the necessity of constructing complex and expensive multi-stage torque and speed gearings (MMR), along with the appropriate generator selection, can hinder the widespread implementation of such systems. Therefore, the aim of this article is to present an electromechanical harvester system that operates efficiently and is fully controlled independently of the mechanical vibration input, without the need for intricate gear mechanisms with only one power electronics devices—three-phase active rectifier; instead, it was divided for two series connected AC/DC and DC/DC converters. Therefore, it was decided to build a system and proposed control algorithm that allows control of the magnitude and shape of the voltage generated by the harvester generator system using field-oriented control (FOC).

3. The Proposed Energy Harvester System

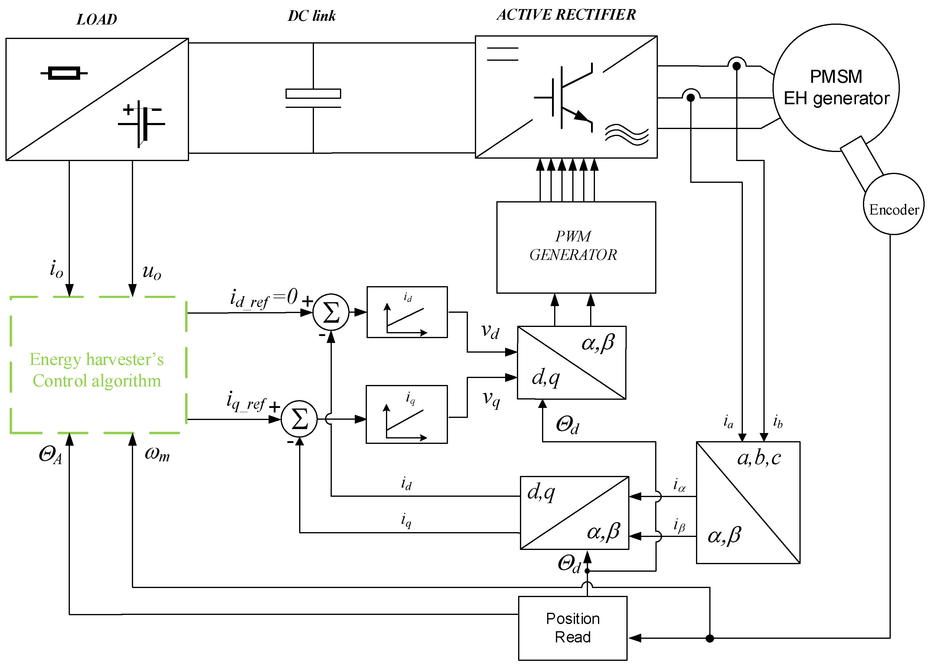
One of the main challenges in such systems is adapting the device parameters to the amplitude and frequency of the excitation. Additionally, the generated voltage amplitude depends on various factors and requires the use of an electronic converter system to enable control of the voltage amplitude and allow energy flow to the powered system. In this article, a proposed energy harvester system consists of a PMSM (Permanent Magnet Synchronous Motor) with a shaft position observation system operating as a generator. The PMSM is connected with an AC/DC active rectifier also with a dc link capacitor, and it is controlled by the proposed algorithm based on field-oriented control. Compared to the solutions mentioned above in the literature, the function of AC/DC and DC/DC converters is achieved using a single device through the utilization of a properly controlled active rectifier, instead of combining two series-connected power converters. A block diagram of proposed energy harvester system is shown in Figure 4.
The FOC method allows for the adjustment of the PMSM generator control parameters over a wide range to control the generated output voltage amplitude. The set of equations describing the instantaneous values of voltages and currents in the rotating coordinate system of the PMSM generator is presented below [25,26]:
v d   = R S i d + L s d i d d t ω e i q L s v q   = R S i q + L s d i q d t ω e i q L s + ω e λ m C d U O d t = i o u t i o
where v d   ,   v q   —stator voltages in the dq coordinate system; i d , i q —current components in the d and q axes; RS—stator winding resistance; Ls—stator axis inductance considering Ld = Lq; λ m —magnetic flux associated with the rotor; and ω e —electrical angular velocity. And from the relationship with the instantaneous stator voltage vector v s   ,
v s   = v d 2 + v q 2
In a steady-state condition, neglecting the time derivatives, after substituting Equations from (1) into Equation (2), we obtain in simplified terms
v s   = R S i d ω e i q L s 2 + R S i q ω e i q L s + ω e λ m 2
Using such a control method allows for the modification of the motor magnetic flux so that the stator voltage amplitude induced by the magnets remains constant at low rotational speeds. According to the relationships presented in Equations (1)–(3), it can be inferred that the electromagnetic braking torque in the generator depends on the q-axis component of the stator current. However, increasing the flux in typical machines with permanent magnets is challenging due to magnetic circuit saturation [5]. Therefore, assuming that the excitation flux component id = 0, the output voltage of the power electronic converter depends on the iq current component and the angular velocity ω m . In vibrational motion, the velocity is an independent variable (not directly influenced), so the regulation of the energy harvester’s operation through the converter can be achieved by regulating the stator current in the electromagnetic q-axis component. The block diagram of the energy harvester control system is presented in Figure 5.
The operation of the main part of the energy harvester control algorithm is as follows. Initially, two parameters need to be set. The first parameter is the desired value of the commanded signal amplitude, denoted as IqsA. The second parameter is the selection of the control strategy, i.e., the appropriate algorithm responsible for shaping the characteristics of the commanded signal based on the position, rotational speed, and direction of the harvester generator rotor, which are continuously read and calculated by the measurement sub-block. The commanding of the iq_ref component as a function of the position changes of the PMSM generator shaft from the upper block depends on the control method as follows. It is known that the frequency of vibrations, fe, depends on the rotational speed and direction of motion. Therefore, the reference value iq_ref for a vibration period, Te, has a constant value with the opposite sign to the rotational direction, which can be described mathematically as
i q _ r e f =   sgn ω m I q s A
And this can be represented in the form of a decision tree algorithm in Figure 6.

4. Laboratory Test

In the constructed laboratory setup, a vector-controlled servo drive system was used as the displacement source, which can rotate alternately in both directions which is represent at Figure 7 and Figure 8. The frequency and amplitude of the rotational motion can be adjusted and are controlled in a closed-loop feedback by a controller, ensuring that the displacement is independent of the load on the servo drive system’s shaft. The developed excitation system allows for the design and implementation of motion trajectories corresponding to the real recorded displacement profiles. This feature enables the replication of results available in the literature and facilitates the effectiveness comparison between the developed solutions and those proposed by other researchers.
The parameters of the excitation system were selected according to the data obtained by researchers from the article [15]. The oscillation frequency of the drive was set to 1 Hz, and the change in the position of the system shaft has a sinusoidal characteristic—as shown in Figure 9.
For an excitation frequency of 1 Hz, the system achieves a maximum rotational velocity ranging from −150 to 150 rpm. For simplicity, the amplitude of motion A was defined in relation to full rotor revolutions. In the software, the amplitude A was set to 15.32 radians. This value can be verified by the angular displacement waveform (Figure 9), where it can be seen that it is offset by ¼ of the oscillation period relative to the rotational velocity curve. From the A(t) graph, it can be observed that the displacement value corresponds to approximately 2.44 revolutions in one direction, which is slightly less than 5 machine revolutions for the entire oscillation period. The excitation system is coupled with the harvester system shaft, consisting of a PMSM machine and an active vector rectifier. The shaft position observation system Θ is implemented using a 14-bit magnetic encoder, while the measured values of the harvester’s voltages and currents are obtained using 12-bit converters of the STM32G431 microcontroller. The active rectifier is a three-phase inverter topology based on six MOSFET transistor STL220N6F7 with low RDS(on) = 0.0014 Ω. The same configuration and topology are used in a servo three-phase inverter. An algorithm for controlling the rectifier operation was also developed, enabling the adjustment of the harvester’s output voltage amplitude. Based on the measured phase currents and determined rotor position, the id and id current components of the generator were calculated according to the diagram in Figure 5, and then modified to achieve an increased output voltage amplitude.

4.1. The Operation of the Harvester System with a Resistive Load

Initially, measurements were conducted for a constant amplitude and excitation frequency for both the system with a diode rectifier and the proposed control method to compare these two solutions. The system was loaded with a resistive load of R = 20 Ω, according to the diagram shown in Figure 10.
The measurement results are presented in Figure 11. In the first interval (up to approximately 7.8 s), the control system for current components was inactive, and the energy conversion process was solely carried out via the diode rectifier. In this case, the voltage amplitude generated was approximately 3.4 V, with an excitation system operating at a frequency of about 1 Hz. In the subsequent intervals (7.8 s to 15.9 s and after 15.9 s), the proposed control method was activated. In the second interval, the desired amplitude value of the q-axis current component varied depending on the rotational direction within the range of IqA = ±0.7 A, resulting in an achieved voltage amplitude of approximately 7.5 V. In the last time interval, the amplitude of the iq component varied in the range of IqA = ±1.4 A, resulting in an output voltage amplitude of approximately 11 V for the harvester. The waveforms clearly show the significant influence of the applied control method on the observed quantities. The aforementioned increase in the output voltage amplitude improves the usability of the system when working with energy storage and buffering systems. The ability to smoothly adjust the output voltage, and therefore, the transferred power from the excitation source to the powered system, enables the implementation of complex optimization algorithms for the operation of such systems. Table 1 summarizes the average voltage and current values for each rectifier version calculated using the formulas
V a v g = 2 V p e a k π
I a v g = 2 I p e a k π
Based on these values, the average power at the output of the system was also calculated.
It can be seen that the proposed method with an active, controlled rectifier allows for an almost up to six times increase in power at the output of the system in comparison to the passive rectifier. In addition, increasing the desired q-axis current amplitude from 0.7 A to 1.4 A nearly doubles the output power of the system.

4.2. The Operation of the Energy Harvester System with a Battery as an Energy Storage

The nature of harvester systems often involves connecting them to a small energy storage device, commonly built using a chemical battery. This combination is highly efficient and allows the system to operate when vibrations are not available. However, chemical batteries impose strict requirements on the voltage amplitude generated by the harvester. To assess the impact of the control method on the operation of the harvester system with a chemical battery, the waveforms of the output current and voltage were recorded, while the harvester was operating in the configuration shown in Figure 12. The nominal voltage of the chemical battery is a crucial parameter in its selection. In the constructed storage system, a battery with a capacity of 40 Ah and a rated voltage of 12 V was used. The large capacity of the battery ensured that the voltage at its terminals did not vary significantly during the experiments, which facilitated comparative studies of different energy harvesting systems.
Initially, voltage and current measurements at the output of the harvester in conjunction with a diode rectifier. The semiconductor diode used prevents the flow of energy from the chemical battery to the drive controller of the system. As expected, the amplitude of the output voltage was too low to allow energy to flow into the chemical battery as shown in Figure 13.
The operation of such a system is not possible without an any additional circuits that boost the output voltage of the harvester to a level that allows energy to flow from the harvester to the battery—in the tested case, to approximately 12.4 V. Next, the system with the proposed control algorithm working with an active rectifier with different desired current amplitude values in the electromagnetic axis of the generator was subjected to investigation, as shown in Figure 14 and Figure 15.
Based on the recorded waveforms, it can be concluded that the applied method of controlling the electrical system of the vibration energy harvester allows for influencing the generated voltage amplitude and, consequently, the amount of energy transferred to the chemical battery. The average voltage at the output of the Harvester with a diode rectifier was only about 5.6 V, while the proposed method made it possible to increase the voltage to 12.44 V at IqsA ± 0.7 A and to 12.9 V at IqsA ± 1.4 A. Of course, the increased voltage allowed current to flow to the battery, i.e., charge it. For an active rectifier with IqsA ± 0.7 A, the average value of the charging current was about 0.27 A, while for an active rectifier with twice the IqsA value, it was 0.45 A. A system equipped only with a diode rectifier is a simple structure but proves to be inadequate for most of the operating range when working in conjunction with an energy storage device such as a chemical battery with a standard rated voltage of 12 V. Due to the low values of the harvester shaft speed, the obtained power supply voltage amplitudes are insufficient to enable energy flow in the desired direction.

5. Conclusions

The developed method of controlling the operation of the harvester system with a PMSM generator has fulfilled all the design requirements. The application of an appropriate control algorithm, which adjusts the desired value of the q-axis current based on the direction of the generator’s rotation, has enabled the elimination of complex power transmission systems between the vibration source and the generator. This should significantly reduce the construction costs of such systems. The demonstrated significantly higher output voltage amplitude compared to the diode-based system allows for more efficient energy harvesting and transmission to a chemical battery with a much higher rated voltage. Moreover, the process can be controlled over a wide range by employing an algorithm based on the FOC method. The proposed harvester system can successfully be used as a component of vehicle suspension systems, speed bumps, or braking assistance systems on railway tracks. The dynamics and quality provided by the presented system will have a positive impact on the ability to harvest energy from these sources. In future research publications, the authors intend to focus on practical investigations of the proposed application. Therefore, the further research direction will be related to testing the energy harvester in terms of efficiency and performance limits, comparing this solution with existing ones.

Author Contributions

Conceptualization, B.D.; methodology, M.B.; software, B.D.; validation, J.G. and B.D.; formal analysis, J.G.; investigation, B.D.; resources, J.G.; data curation, M.B.; writing—original draft preparation, M.B.; writing—review and editing, B.D. and M.B; visualization, J.G.; supervision, B.D.; project administration, B.D.; funding acquisition, B.D. All authors have read and agreed to the published version of the manuscript.

Funding

INTERDOC—Międzysektorowe Interdyscyplinarne Studia Doktoranckie: POWR.03.02.00-00-I020/16.

Data Availability Statement

Data available on request due to privacy restrictions.

Conflicts of Interest

The authors declare no conflict of interest.

References

  1. Kolano, K. Lift Car Doors Drive System with Hi-Efficient BLDC Drive. Prz. Elektrotechniczny 2012, 88, 348–349. [Google Scholar]
  2. Alvarado, U.; Juanicorena, A.; Adin, I.; Sedano, B.; Gutiérrez, I.; de No, J. Energy Harvesting Technologies for Low-Power Electronics. Trans. Emerg. Telecommun. Technol. 2012, 23, 728–741. [Google Scholar] [CrossRef]
  3. Shirvanimoghaddam, M.; Shirvanimoghaddam, K.; Abolhasani, M.M.; Farhangi, M.; Zahiri Barsari, V.; Liu, H.; Dohler, M.; Naebe, M. Towards a Green and Self-Powered Internet of Things Using Piezoelectric Energy Harvesting. IEEE Access 2019, 7, 94533–94556. [Google Scholar] [CrossRef]
  4. Horyński, M.; Majcher, J. Application Of Cloud Computing In Programming Intelligent Electric Networks In Prosumers’ Households. J. Ecol. Eng. 2016, 17, 107–113. [Google Scholar] [CrossRef]
  5. Pan, H.; Qi, L.; Zhang, Z.; Yan, J. Kinetic Energy Harvesting Technologies for Applications in Land Transportation: A Comprehensive Review. Appl. Energy 2021, 286, 116518. [Google Scholar] [CrossRef]
  6. Pradeesh, E.L.; Udhayakumar, S.; Vasundhara, M.G.; Kalavathi, G.K. A Review on Piezoelectric Energy Harvesting. Microsyst. Technol. 2022, 28, 1797–1830. [Google Scholar] [CrossRef]
  7. Jiang, J.; Liu, S.; Feng, L.; Zhao, D. A Review of Piezoelectric Vibration Energy Harvesting with Magnetic Coupling Based on Different Structural Characteristics. Micromachines 2021, 12, 436. [Google Scholar] [CrossRef] [PubMed]
  8. Arroyo, E.; Badel, A.; Formosa, F.; Wu, Y.; Qiu, J. Comparison of Electromagnetic and Piezoelectric Vibration Energy Harvesters: Model and Experiments. Sens. Actuators A Phys. 2012, 183, 148–156. [Google Scholar] [CrossRef]
  9. Ahmad, M.M.; Khan, F.U. Review of Vibration-Based Electromagnetic–Piezoelectric Hybrid Energy Harvesters. Int. J. Energy Res. 2021, 45, 5058–5097. [Google Scholar] [CrossRef]
  10. Pathak, M.; Kumar, R. Self-Propelled Pre-Biased Synchronous Charge Extraction Circuit for Triboelectric Nanogenerator. IEEE J. Emerg. Sel. Top. Power Electron. 2023, 11, 615–626. [Google Scholar] [CrossRef]
  11. Silva Oliveira, V.; Camboim, M.M.; Protasio de Souza, C.; Silva Guedes de Lima, B.A.; Baiocchi, O.; Kim, H.-S. A Thermoelectric Energy Harvester Based on Microstructured Quasicrystalline Solar Absorber. Micromachines 2021, 12, 393. [Google Scholar] [CrossRef]
  12. Yoo, S.; Park, Y.-W.; Noh, M. Topology Selection and Parametric Design of Electromagnetic Vibration Energy Harvesters by Combining FEA-in-the-Loop and Analytical Approaches. Energies 2020, 13, 627. [Google Scholar] [CrossRef]
  13. Kecik, K. Modification of Electromechanical Coupling in Electromagnetic Harvester. Energies 2022, 15, 4007. [Google Scholar] [CrossRef]
  14. Tang, X.; Lin, T.; Zuo, L. Design and Optimization of a Tubular Linear Electromagnetic Vibration Energy Harvester. IEEE ASME Trans. Mechatron. 2014, 19, 615–622. [Google Scholar] [CrossRef]
  15. Kecik, K.; Mitura, A. Effect of Variable Friction on Electromagnetic Harvester Dynamics. Eur. Phys. J. Spec. Top. 2022, 231, 1433–1441. [Google Scholar] [CrossRef]
  16. Lin, T.; Pan, Y.; Chen, S.; Zuo, L. Modeling and Field Testing of an Electromagnetic Energy Harvester for Rail Tracks with Anchorless Mounting. Appl. Energy 2018, 213, 219–226. [Google Scholar] [CrossRef]
  17. Qi, N.; Dai, K.; Wang, X.; You, Z. Adaptive Capacitor Charging Circuit With Simplified Configuration for Efficient Piezoelectric Energy Harvesting. IEEE Trans. Power Electron. 2022, 37, 10267–10280. [Google Scholar] [CrossRef]
  18. Cao, X.; Chiang, W.-J.; King, Y.-C.; Lee, Y.-K. Electromagnetic Energy Harvesting Circuit With Feedforward and Feedback DC–DC PWM Boost Converter for Vibration Power Generator System. IEEE Trans. Power Electron. 2007, 22, 679–685. [Google Scholar] [CrossRef]
  19. Tse, K.H.; Chung, H.S. MPPT for Electromagnetic Energy Harvesters Having Nonnegligible Output Reactance Operating Under Slow-Varying Conditions. IEEE Trans. Power Electron. 2020, 35, 7110–7122. [Google Scholar] [CrossRef]
  20. Liu, Y.; Xu, L.; Zuo, L. Design, Modeling, Lab, and Field Tests of a Mechanical-Motion-Rectifier-Based Energy Harvester Using a Ball-Screw Mechanism. IEEE ASME Trans. Mechatron. 2017, 22, 1933–1943. [Google Scholar] [CrossRef]
  21. Zhang, X.; Pan, H.; Qi, L.; Zhang, Z.; Yuan, Y.; Liu, Y. A Renewable Energy Harvesting System Using a Mechanical Vibration Rectifier (MVR) for Railroads. Appl. Energy 2017, 204, 1535–1543. [Google Scholar] [CrossRef]
  22. Xiao, F.; Xia, Y.; Zhang, K.; Li, H.; Chen, K.; Li, P. Study on a Small-Signal Analysis Method for PMSG Considering LVRT Control and Frequency Regulation. IET Gener. Transm. Distrib. 2022, 16, 2154–2165. [Google Scholar] [CrossRef]
  23. Costanzo, L.; Lin, T.; Lin, W.; Schiavo, A.L.; Vitelli, M.; Zuo, L. Power Electronic Interface With an Adaptive MPPT Technique for Train Suspension Energy Harvesters. IEEE Trans. Ind. Electron. 2021, 68, 8219–8230. [Google Scholar] [CrossRef]
  24. Costanzo, L.; Schiavo, A.L.; Vitelli, M. Design Guidelines for the Perturb and Observe Technique for Electromagnetic Vibration Energy Harvesters Feeding Bridge Rectifiers. IEEE Trans. Ind. Electron. 2019, 55, 5089–5098. [Google Scholar] [CrossRef]
  25. Li, X.; Chen, C.; Li, Q.; Xu, L.; Liang, C.; Ngo, K.; Parker, R.G.; Zuo, L. A Compact Mechanical Power Take-off for Wave Energy Converters: Design, Analysis, and Test Verification. Appl. Energy 2020, 278, 115459. [Google Scholar] [CrossRef]
  26. Ugwuogo, J.O.; Safavi-Naeini, S. A New Brushless AC Electromagnetic Generator Design Using an Experimental and Design Optimization Approach. IEEE Trans. Magn. 2018, 54, 1–7. [Google Scholar] [CrossRef]
Figure 1. Magnets moving in coil.
Figure 1. Magnets moving in coil.
Energies 16 07141 g001
Figure 2. Block diagram of harvesters utilizing a permanent magnet motor.
Figure 2. Block diagram of harvesters utilizing a permanent magnet motor.
Energies 16 07141 g002
Figure 3. Energy harvester with MMR [22].
Figure 3. Energy harvester with MMR [22].
Energies 16 07141 g003
Figure 4. Block diagram of proposed energy harvester system.
Figure 4. Block diagram of proposed energy harvester system.
Energies 16 07141 g004
Figure 5. Block diagram illustrating the operation of the algorithm.
Figure 5. Block diagram illustrating the operation of the algorithm.
Energies 16 07141 g005
Figure 6. Decision tree.
Figure 6. Decision tree.
Energies 16 07141 g006
Figure 7. Block diagram of the research setup.
Figure 7. Block diagram of the research setup.
Energies 16 07141 g007
Figure 8. Laboratory setup for experimental verification.
Figure 8. Laboratory setup for experimental verification.
Energies 16 07141 g008
Figure 9. Time series of the shaft position and velocity of the excitation system.
Figure 9. Time series of the shaft position and velocity of the excitation system.
Energies 16 07141 g009
Figure 10. Diagram of the harvester system with a resistive load.
Figure 10. Diagram of the harvester system with a resistive load.
Energies 16 07141 g010
Figure 11. The waveforms of the output voltage and current, as well as the iq component current of the harvester system, for resistive load operation with controlled and uncontrolled rectifiers.
Figure 11. The waveforms of the output voltage and current, as well as the iq component current of the harvester system, for resistive load operation with controlled and uncontrolled rectifiers.
Energies 16 07141 g011
Figure 12. Diagram of the harvester system with an energy storage.
Figure 12. Diagram of the harvester system with an energy storage.
Energies 16 07141 g012
Figure 13. Waveforms of the output voltage (green), output current (red) of the harvester, and for the diode rectifier.
Figure 13. Waveforms of the output voltage (green), output current (red) of the harvester, and for the diode rectifier.
Energies 16 07141 g013
Figure 14. Waveforms of the output voltage and current of the energy harvester in the system for the amplitude of the q-axis current component IqsA ± 0.7 A. Output voltage UOUT (green), battery voltage UBAT (black), and output current IBAT (red).
Figure 14. Waveforms of the output voltage and current of the energy harvester in the system for the amplitude of the q-axis current component IqsA ± 0.7 A. Output voltage UOUT (green), battery voltage UBAT (black), and output current IBAT (red).
Energies 16 07141 g014
Figure 15. Waveforms of the output voltage and current of the energy harvester in the system for the amplitude of the q-axis current component IqsA ± 1.4 A. Output voltage UOUT (green), battery voltage UBAT (black), and output current IBAT (red).
Figure 15. Waveforms of the output voltage and current of the energy harvester in the system for the amplitude of the q-axis current component IqsA ± 1.4 A. Output voltage UOUT (green), battery voltage UBAT (black), and output current IBAT (red).
Energies 16 07141 g015
Table 1. Average voltage, current, and power of each rectifier version.
Table 1. Average voltage, current, and power of each rectifier version.
RectifierVoltage [V]Current [A]Power [W]
Passive2.190.110.24
Active (IqA = ±0.7 A)5.240.271.41
Active (IqA = ±1.4 A)7.200.402.88
Disclaimer/Publisher’s Note: The statements, opinions and data contained in all publications are solely those of the individual author(s) and contributor(s) and not of MDPI and/or the editor(s). MDPI and/or the editor(s) disclaim responsibility for any injury to people or property resulting from any ideas, methods, instructions or products referred to in the content.

Share and Cite

MDPI and ACS Style

Drzymała, B.; Gęca, J.; Bocheński, M. Kinetic Vibration Energy Harvester Based on Electromechanical Converter with Power Electronics Active Rectifier. Energies 2023, 16, 7141. https://doi.org/10.3390/en16207141

AMA Style

Drzymała B, Gęca J, Bocheński M. Kinetic Vibration Energy Harvester Based on Electromechanical Converter with Power Electronics Active Rectifier. Energies. 2023; 16(20):7141. https://doi.org/10.3390/en16207141

Chicago/Turabian Style

Drzymała, Bartosz, Jakub Gęca, and Marcin Bocheński. 2023. "Kinetic Vibration Energy Harvester Based on Electromechanical Converter with Power Electronics Active Rectifier" Energies 16, no. 20: 7141. https://doi.org/10.3390/en16207141

APA Style

Drzymała, B., Gęca, J., & Bocheński, M. (2023). Kinetic Vibration Energy Harvester Based on Electromechanical Converter with Power Electronics Active Rectifier. Energies, 16(20), 7141. https://doi.org/10.3390/en16207141

Note that from the first issue of 2016, this journal uses article numbers instead of page numbers. See further details here.

Article Metrics

Back to TopTop