Policy Design for Electricity Efficiency: A Case Study of Bottom-Up Energy Modeling in the Residential Sector and Buildings
Abstract
:1. Introduction
- (a)
- What strategies may be employed to provide an efficient method for measuring, monitoring, and enhancing the generation process of BUEMs?
- (b)
- What are the effective methods for guiding and structuring the construction of scenarios in BUEMs?
2. Related Work
3. Materials and Methods
- The process of developing BUEMs can be quantified, monitored, and controlled to ensure adherence to established procedures and alignment with policy objectives.
- The process of developing BUEMs can be modified to guide the formulation of energy efficiency scenarios that facilitate decision-making.
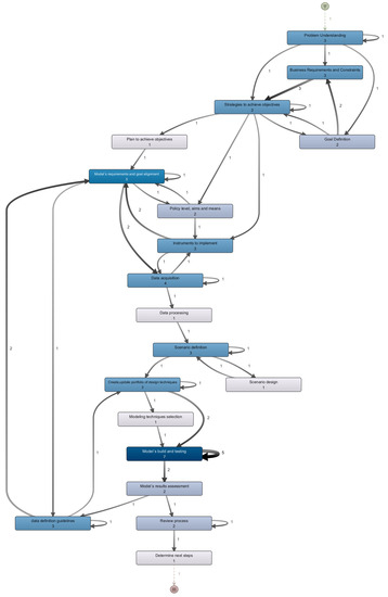
3.1. Framework Overview
- Business Understanding: the initial phase of the process focuses on comprehending the problem at hand, its surrounding context, and the corresponding policy objectives.
- Policy Alignment: this phase places emphasis on aligning models with the objectives of the policy.
- Data Definition and Understanding: this phase entails a comprehensive understanding of the pertinent data.
- Scenario Definition and Design: this phase is focused on the conceptualization and creation of scenarios.
- Model Construction: this phase is centered around the selection of suitable modeling techniques and the subsequent construction of the model.
- Model Evaluation: the final phase is focused on the examination, evaluation, and assessment of both the model and the process of its development.
3.1.1. Business Understanding
- P.1.1
- Problem Understanding: It involves a comprehensive overview of the issue at hand, its context, and relevant background. This process relies on a variety of inputs, such as scholarly articles, books, or reports that shed light on the problem.
- P.1.2
- Goal Definition: It entails defining business and policy goals, taking into account the information gathered in the first process. Business goals encompass the intended results established by a company, division, or specific stakeholder. These objectives may span several domains, such as financial, organizational, temporal, or model design characteristics. On the other hand, policy goals refer to the expected results that arise from the implementation of particular policy instruments. The objectives could include financial or energy-related aspects. An integral component of this process entails the identification of metrics for the purpose of evaluating the attainment of every objective.
- P.1.3
- Business Requirements and Constraints: During this process, the primary objective is to extract business requirements that are pertinent to the model and identify any potential constraints that could affect its development. This process facilitates the delineation of both the primary scope and other aspects that may exert an impact on the construction process. Requirements are assigned priority and chosen based on their importance and congruence with pre-established business and policy goals. It is of utmost importance to simultaneously identify the constraints linked to the model since these constraints have the potential to impact the process of constructing the model.
- P.1.4
- Strategies to Achieve Objectives: This process places emphasis on the careful and detailed formulation of actions, methodologies, and resources to effectively attain each specified objective. Strategies can be categorized into two distinct types: corporate strategies and policy plans. Corporate strategies exhibit a wide range of variations and are specifically customized to align with the unique circumstances and environment of the firm. In contrast, policy plans are shaped by a predetermined set of policy instruments.
- P.1.5
- Plan to Achieve Objectives: The process entails formulating a comprehensive strategy for the execution of policies, incorporating the various initiatives, instruments, and strategies outlined in the preceding processes. This opportunity allows for the identification of prospective resource challenges and the assessment of the impacts associated with various constraints.
3.1.2. Policy Alignment
- P.2.1
- Policy level, aims, and means: During this process, an analysis is conducted to determine the policy level by examining the stakeholder requirements and the available data for policy design. The execution of this process necessitates the determination of different degrees of abstraction, including high, medium, and low, along with a substantiated rationale for the chosen level. It is imperative to explicitly articulate the goals and objectives of a policy while establishing clear criteria for selecting an instrument. The establishment of these standards should consider various elements, such as the level of coercion involved, the necessary resources, the potential political risks, and the intended audience.
- P.2.2
- Instruments to implement: In this process, it is imperative to identify and pre-select the requisite instruments necessary to effectively execute the objectives outlined in the policy. Success criteria are established for each instrument, encompassing expected inputs, outputs (including metrics), implementation mechanisms, required resources, calibrations, and computations. By subjecting inputs, outputs, and calculations to several calibrations, this process facilitates the incorporation of variability and provides decision-makers with a holistic understanding of the potential applications of the instruments. This step holds considerable importance as it delineates the policy tools that are to be analyzed by the BUEM.
- P.2.3
- Model’s requirements definition and goal alignment: This process establishes the criteria that the model must satisfy and ensures its congruence with the objectives and requirements established in the Business Understanding phase.
3.1.3. Data Definition and Understanding
- P.3.1
- Guidelines for Data Definition: The objective of this process is to establish a standardized approach for documenting information related to data sources, including details on the sources themselves as well as the data they include. The documentation for data sources should provide essential details such as the name, description, ownership, and location of the data sources. Furthermore, it is imperative to provide comprehensive information regarding the number of records, the division of data by time, the type of data source, the policy for updating the data, as well as the dates corresponding to the beginning and final records.
- P.3.2
- Data Acquisition: The establishment of a solid foundation is essential in the creation of any model, and it holds particular significance in the field of energy analysis. Hence, this process effectively tackles this issue by advocating for the adoption of well-established taxonomies and data-gathering methodologies, such as the one put forth by Wang et al. [20]. These approaches can be observed in Table 1.
- P.3.3
- Data Processing: The purpose of this process is to facilitate the processing of the data obtained during the preceding process, whereas some frameworks offer a broad approach to acquiring data and knowledge, they lack direction on gathering specific types of information and the methods to obtain it [21]. The data processing process in this framework covers two sub-activities: (1) examining and analyzing data to gain insights and identify patterns or trends, and (2) the assessment and evaluation of the reliability, accuracy, and completeness of data, ensuring its suitability for analysis and decision-making purposes. The previously mentioned activities are already covered within the CRISP-DM framework and are thoroughly explained in the CRISP-DM Guide [22].
3.1.4. Scenario Definition and Design
- P.4.1
- Scenario Definition: This process implies a novel methodology within the domain of energy model development frameworks. It enhances the efficiency of policy design, promotes effective stakeholder decision-making, and assures the seamless alignment of models with policy objectives. The framework presented in this study draws inspiration from the works of Mahmoud et al. and Cao et al. [23,24]. These studies influenced this framework to provide an innovative technique for defining scenarios. The process includes the subsequent activities: (a) name the scenario; (b) define the scenario characteristics; (c) set the method by which scenarios will offer policy recommendations; (d) identify key factors and driving forces of the scenario; (e) detail the narrative and outputs of the scenario; (f) describe the underlying assumptions pertaining to the input and output data, calculations, and processes employed within the scenario; (g) clarify the potential impact of the assumptions on the resulting outcomes; and (h) determine and analyze sources of uncertainty.
- P.4.2
- Scenario Design: This process involves four crucial activities: (a) the determination of causal relationships between variables and external conditions; (b) the identification of significant uncertainties [23]; (c) the documentation and acquisition of scenario datasets; (d) the verification of data resolutions and scales. Therefore, this process plays a significant role in the advancement of robust, effective, and efficient BUEMs.
3.1.5. Model Construction
- P.5.1
- Create/Update the Portfolio of Design Techniques: The range of approaches and methodologies employed in system modeling is vast and depends on the particular type of model being developed. This study presents an extensive categorization of modeling approaches and procedures specifically designed for the residential sector and residential buildings (see Table 2). The Residential Electricity end-uses option exhibits promising potential for expansion and enhancement, placing it as a valuable resource for future reference by organizations.
- P.5.2
- Modeling Techniques Selection: Although frameworks such as CRISP-DM provide useful insights, their primary emphasis lies in the selection of data-driven modeling tools. This framework provides a detailed explanation of the methodologies employed in the design of BUEMs with the objective of facilitating policy development for enhancing energy efficiency in end-use applications. Table 3 and Table 4 provide valuable reference points for stakeholders to aid in the selection of the most appropriate strategies. Nevertheless, it is imperative for stakeholders to take into account particular limitations, such as corporate or organizational policies, financial restraints, or prospective expenses for upkeep, prior to reaching a conclusive determination.
- P.5.3
- Model’s Build and Testing: The creation of the model must align with the specified objectives and scenarios, while also assuring the availability of data. To construct the model in a proficient manner, it is advisable to engage in a number of recommended tasks. (1) Define a prototype to construct (inputs, output parameters, default settings, and calculations); (2) develop a comprehensive test design for the prototype, encompassing several calibration parameters; (3) create the prototype of the model; (4) conduct experiments by manipulating inputs and calibrations for each scenario; and (5) repeat this iterative process until the final model is achieved. The construction of the model occurs through a series of incremental stages. This methodology enables the detection and resolution of operational issues within the initial stages of the construction process.
3.1.6. Model Evaluation
- P.6.1
- Model’s results assessment: the stakeholders are provided with the outcomes of the model for assessment, drawing upon their specialized expertise.
- P.6.2
- Review process: decision-makers and designers have the opportunity to evaluate and analyze the methodologies used in constructing the model, with the aim of finding areas that can be enhanced and identifying practices that deserve recognition.
- P.6.3
- Determine next steps: A comprehensive list of potential tasks developed to effectively tackle the stated concerns is offered. Subsequently, individuals in positions of authority engage in the process of evaluating and selecting the most suitable courses of action to effectively address these aforementioned difficulties.
4. Case Study
4.1. Business Understanding Phase
4.2. Policy Alignment Phase
4.3. Data Definition and Understanding Phase
4.4. Scenario Definition and Design
4.5. Model Construction
- Households: the total amount of residential units within a certain nation.
- Stand-by electricity consumption: it refers to the average energy consumption of a device while it is in standby mode.
- Saturation of microwave ovens/devices: it references the amount of microwave ovens/devices present in the Mexican market.
- Saturation percentage: it corresponds to the ratio of devices, such as microwaves, inside a specific age category, such as those less than 10 years old or those that are 10 years old or older.
- Saturation rate per year: The ratio of new efficient gadgets introduced to the market each year.
4.6. Model Evaluation
5. Results and Discussion
- Define the process to be analyzed, such as the execution of the framework. Additionally, it was important to maintain a record of the actions involved in the process by using a Time Log.
- Clearly delineate the specific inquiries that need to be addressed.
- Develop an Event Log by utilizing the Time Log recorded within the Process Dashboard tool.
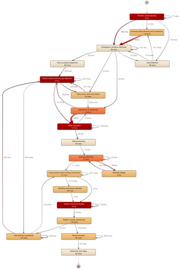
- Analyze the Log using a Process Mining Tool, such as the Disco Application. Disco is a software application that employs event logs for the purpose of analyzing and uncovering process models [54].
- Conduct a comprehensive analysis and thereafter provide a detailed report on the findings.
5.1. Control Group Results
5.2. Experimental Group Results
5.3. Comparison with Another Methodology
5.4. Model’s Comparison
5.5. Significance Test
Discussion
- Activities have the potential to be compared, examined, and modified as deemed necessary, utilizing specified metrics.
- The aforementioned framework facilitates the establishment of policy congruence by means of the framework procedures and templates.
- Phases have the potential to be enhanced through the utilization of comprehensive quantitative feedback.
- The measurement of time efficiency can be conducted on a per-process or phase basis to implement specific technical or management strategies.
- The processes and actions can be carried out regardless of the stakeholder’s level of expertise in the subject matter.
- Thorough scenario definition and design phase, the framework facilitates the examination of new variables and surroundings within scenarios.
- The modification of scenarios, as well as the techniques employed in their creation, can be tailored to accommodate the specific requirements of the organization and its stakeholders.
6. Conclusions
- The implementation of a well-developed, evaluatable, and enhanceable methodology for developing Business-Use-Case Execution Models (BUEMs);
- Thorough explanation of diverse objectives to be attained;
- The application of approaches that enable the development of energy efficiency scenarios;
- The incorporation of crucial metrics to strengthen policy formulation and the thorough documentation of the model’s development for future examination and improvements.
- The alignment of the model with company objectives, stakeholder demands, and policy goals is a crucial aspect to consider;
- The documentation provided contains a thorough account of both the model itself and the procedure through which it was constructed;
- Effective implementation of best practices for BUEMs that assist the policy design of electricity end-use efficiency;
- Versatility in accommodating various model types, such as bottom-up and top-down models.
Author Contributions
Funding
Data Availability Statement
Acknowledgments
Conflicts of Interest
References
- Levine, M.D.; Koomey, J.G.; Price, L.; Geller, H.; Nadel, S. Electricity end-use efficiency: Experience with technologies, markets, and policies throughout the world. Energy 1995, 20, 37–61. [Google Scholar] [CrossRef]
- International Energy Agency (IEA). World Energy Balances: Overview; IEA: Paris, France, 2020. [Google Scholar]
- Schwartz, L.C.; Wei, M.W.R.M., III; Deason, J.; Schiller, S.R.; Leventis, G.; Smith, S.J.; Leow, W.L.; Levin, T.; Plotkin, S.; Zhou, Y. Electricity End Uses, Energy Efficiency, and Distributed Energy Resources Baseline; Technical Report; Berkeley Lab: Berkeley, CA, USA, 2017. [Google Scholar]
- Taylor, P.G.; d’Ortigue, O.L.; Francoeur, M.; Trudeau, N. Final energy use in IEA countries: The role of energy efficiency. Energy Policy 2010, 38, 6463–6474. [Google Scholar] [CrossRef]
- Doukas, H.; Patlitzianas, K.; Kagiannas, A.; Psarras, J. Energy Policy Making: An Old Concept or a Modern Challenge? Energy Sources Part Econ. Plan. Policy 2008, 3, 362–371. [Google Scholar] [CrossRef]
- Kohl, W.L. National Security and Energy. In Encyclopedia of Energy; Cleveland, C.J., Ed.; Elsevier: New York, NY, USA, 2004; pp. 193–206. [Google Scholar] [CrossRef]
- Chapman, A.; Mclellan, B.; Tezuka, T. Strengthening the Energy Policy Making Process and Sustainability Outcomes in the OECD through Policy Design. Adm. Sci. 2016, 6, 9. [Google Scholar] [CrossRef]
- International Energy Agency (IEA). Energy Efficiency Indicators 2020; IEA: Paris, France, 2020. [Google Scholar]
- Zahran, S. The software process-what it is, and how to improve it. WIT Trans. Inf. Commun. Technol. 1970, 8, 17. [Google Scholar]
- Mundaca, L.; Neij, L.; Worrell, E.; McNeil, M. Evaluating Energy Efficiency Policies with Energy-Economy Models. Annu. Rev. Environ. Resour. 2010, 35, 305–344. [Google Scholar] [CrossRef]
- Abbasabadi, N.; Ashayeri, M.; Azari, R.; Stephens, B.; Heidarinejad, M. An integrated data-driven framework for urban energy use modeling (UEUM). Appl. Energy 2019, 253, 113550. [Google Scholar] [CrossRef]
- Fleiter, T.; Rehfeldt, M.; Herbst, A.; Elsland, R.; Klingler, A.L.; Manz, P.; Eidelloth, S. A methodology for bottom-up modelling of energy transitions in the industry sector: The FORECAST model. Energy Strategy Rev. 2018, 22, 237–254. [Google Scholar] [CrossRef]
- Schwabeneder, D.; Corinaldesi, C.; Lettner, G.; Auer, H. Business cases of aggregated flexibilities in multiple electricity markets in a European market design. Energy Convers. Manag. 2021, 230, 113783. [Google Scholar] [CrossRef]
- Kapitonov, I.A.; Patapas, A. Principles regulation of electricity tariffs for the integrated generation of traditional and alternative energy sources. Renew. Sustain. Energy Rev. 2021, 146, 111183. [Google Scholar] [CrossRef]
- Ren, Z.; Grozev, G.; Higgins, A. Modelling impact of PV battery systems on energy consumption and bill savings of Australian houses under alternative tariff structures. Renew. Energy 2016, 89, 317–330. [Google Scholar] [CrossRef]
- Sanchez-Escobar, M.O.; Noguez, J.; Molina-Espinosa, J.M.; Lozano-Espinosa, R.; Vargas-Solar, G. The Contribution of Bottom-Up Energy Models to Support Policy Design of Electricity End-Use Efficiency for Residential Buildings and the Residential Sector: A Systematic Review. Energies 2021, 14, 6466. [Google Scholar] [CrossRef]
- Ruiz-Loza, S.; Molina Espinosa, J.; Balderas, D. Decision-making laboratory for socio-technological systems. Int. J. Interact. Des. Manuf. 2020, 14, 1557–1568. [Google Scholar] [CrossRef]
- Flores Benitez, A.; Molina Espinosa, J.M.; Alvarez Madrigal, M. Una Propuesta Metodológica para el Proceso de Toma de Decisiones aplicada en Centros de Soporte a la Toma de Decisiones. In Aplicaciones de la Computación; Barron Estrada, M.L., Camarena Ibarrola, J.A., Figueroa Mora, K.M., Soto Mendoza, V., Eds.; Universidad Autónoma de Coahuila: Saltillo, Mexico, 2020; Chapter 11; pp. 93–101. [Google Scholar]
- Jonassen, D.H. Designing for decision making. Educ. Technol. Res. Dev. 2012, 60, 341–359. [Google Scholar] [CrossRef]
- Wang, X.; Feng, W.; Cai, W.; Ren, H.; Ding, C.; Zhou, N. Do residential building energy efficiency standards reduce energy consumption in China? A data-driven method to validate the actual performance of building energy efficiency standards. Energy Policy 2019, 131, 82–98. [Google Scholar] [CrossRef]
- Chapman, P. CRISP-DM 1.0: Step-by-Step Data Mining Guide; SPSS: Chicago, IL, USA, 2000. [Google Scholar]
- Escobar, M.O.S.; Espinosa, R.L.; Espinosa, J.M.M.; Noguez Monroy, J.J.; Solar, G.V. Applying Process Mining to Support Management of Predictive Analytics/Data Mining Projects in a Decision Making Center. In Proceedings of the 2019 6th International Conference on Systems and Informatics (ICSAI), Shanghai, China, 2–4 November 2019; pp. 1527–1533. [Google Scholar] [CrossRef]
- Mahmoud, M.; Liu, Y.; Hartmann, H.; Stewart, S.; Wagener, T.; Semmens, D.; Stewart, R.; Gupta, H.; Dominguez, D.; Dominguez, F.; et al. A formal framework for scenario development in support of environmental decision-making. Environ. Model. Softw. 2009, 24, 798–808. [Google Scholar] [CrossRef]
- Cao, K.K.; Cebulla, F.; Gomez Vilchez, J.; Mousavi, B.; Prehofer, S. Raising awareness in model-based energy scenario studies-a transparency checklist. Energy Sustain. Soc. 2016, 6, 1–20. [Google Scholar] [CrossRef]
- van Beeck, N.M.J.P. Classification of Energy Models; FEW Research Memorandum; Operations Research: Tilburg, The Netherlands, 1999; Volume 777. [Google Scholar]
- Abbasabadi, N.; Mehdi Ashayeri, J. Urban energy use modeling methods and tools: A review and an outlook. Build. Environ. 2019, 161, 106270. [Google Scholar] [CrossRef]
- Swan, L.G.; Ugursal, V.I. Modeling of end-use energy consumption in the residential sector: A review of modeling techniques. Renew. Sustain. Energy Rev. 2009, 13, 1819–1835. [Google Scholar] [CrossRef]
- Prina, M.G.; Manzolini, G.; Moser, D.; Nastasi, B.; Sparber, W. Classification and challenges of bottom-up energy system models—A review. Renew. Sustain. Energy Rev. 2020, 129, 109917. [Google Scholar] [CrossRef]
- Beheshti, Z.; Shamsuddin, S.M.H. A review of population-based meta-heuristic algorithms. Int. J. Adv. Soft. Comput. Appl. 2013, 5, 1–35. [Google Scholar]
- Kannan, R.; Turton, H.; Panos, E. Methodological Significance of Temporal Granularity in Energy-Economic Models—Insights from the MARKAL/TIMES Framework. In Informing Energy and Climate Policies Using Energy Systems Models: Insights from Scenario Analysis Increasing the Evidence Base; Springer International Publishing: Cham, Switzerland, 2015; pp. 185–200. [Google Scholar] [CrossRef]
- Jridi, O.; Aguir Bargaoui, S.; Nouri, F.Z. Household preferences for energy saving measures: Approach of discrete choice models. Energy Build. 2015, 103, 38–47. [Google Scholar] [CrossRef]
- Hara, K.; Uwasu, M.; Kishita, Y.; Takeda, H. Determinant factors of residential consumption and perception of energy conservation: Time-series analysis by large-scale questionnaire in Suita, Japan. Energy Policy 2015, 87, 240–249. [Google Scholar] [CrossRef]
- Radpour, S.; Hossain Mondal, M.A.; Kumar, A. Market penetration modeling of high energy efficiency appliances in the residential sector. Energy 2017, 134, 951–961. [Google Scholar] [CrossRef]
- Kleebrang, W.; Bunditsakulchai, P.; Wangjiraniran, W. Household electricity demand forecast and energy savings potential for Vientiane, Lao PDR. Int. J. Sustain. Energy 2017, 36, 344–367. [Google Scholar] [CrossRef]
- Heidari, M.; Majcen, D.; van der Lans, N.; Floret, I.; Patel, M.K. Analysis of the energy efficiency potential of household lighting in Switzerland using a stock model. Energy Build. 2018, 158, 536–548. [Google Scholar] [CrossRef]
- Aghamohamadi, M.; Amjady, N. Modelling and optimisation for costly efficiency improvements on residential appliances considering consumers income level. IET Gener. Transm. Distrib. 2017, 11, 3992–4001. [Google Scholar] [CrossRef]
- Pradhan, B.B.; Limmeechokchai, B.; Shrestha, R.M. Implications of biogas and electric cooking technologies in residential sector in Nepal—A long term perspective using AIM/Enduse model. Renew. Energy 2019, 143, 377–389. [Google Scholar] [CrossRef]
- Mohseni, A.; Mortazavi, S.S.; Ghasemi, A.; Nahavandi, A.; Talaei abdi, M. The application of household appliances’ flexibility by set of sequential uninterruptible energy phases model in the day-ahead planning of a residential microgrid. Energy 2017, 139, 315–328. [Google Scholar] [CrossRef]
- Meangbua, O.; Dhakal, S.; Kuwornu, J.K. Factors influencing energy requirements and CO2 emissions of households in Thailand: A panel data analysis. Energy Policy 2019, 129, 521–531. [Google Scholar] [CrossRef]
- Liang, H.; Ma, J.; Sun, R.; Du, Y. A Data-Driven Approach for Targeting Residential Customers for Energy Efficiency Programs. IEEE Trans. Smart Grid 2020, 11, 1229–1238. [Google Scholar] [CrossRef]
- Jafary, M.; Shephard, L. Modeling the Determinants of Residential Appliance Electricity Use Single-Family Homes, Homes with Electric Vehicles and Apartments. In Proceedings of the 2018 IEEE Green Technologies Conference (GreenTech), Austin, TX, USA, 4–6 April 2018; pp. 119–126. [Google Scholar] [CrossRef]
- Lundgren, B.; Schultzberg, M. Application of the economic theory of self-control to model energy conservation behavioral change in households. Energy 2019, 183, 536–546. [Google Scholar] [CrossRef]
- Wen, L.; Cao, Y. A hybrid intelligent predicting model for exploring household CO2 emissions mitigation strategies derived from butterfly optimization algorithm. Sci. Total. Environ. 2020, 727, 138572. [Google Scholar] [CrossRef] [PubMed]
- Wen, L.; Cao, Y. Influencing factors analysis and forecasting of residential energy-related CO2 emissions utilizing optimized support vector machine. J. Clean. Prod. 2020, 250, 119492. [Google Scholar] [CrossRef]
- Marshall, E.; Steinberger, J.K.; Dupont, V.; Foxon, T.J. Combining energy efficiency measure approaches and occupancy patterns in building modelling in the UK residential context. Energy Build. 2016, 111, 98–108. [Google Scholar] [CrossRef]
- Krarti, M.; Aldubyan, M.; Williams, E. Residential building stock model for evaluating energy retrofit programs in Saudi Arabia. Energy 2020, 195, 116980. [Google Scholar] [CrossRef]
- Schütz, T.; Schiffer, L.; Harb, H.; Fuchs, M.; Müller, D. Optimal design of energy conversion units and envelopes for residential building retrofits using a comprehensive MILP model. Appl. Energy 2017, 185, 1–15. [Google Scholar] [CrossRef]
- Davila, C.C.; Jones, N.; Al-Mumin, A.; Hajiah, A.; Reinhart, C. Implementation of a Calibrated Urban Building Energy Model (UBEM) for the Evaluation of Energy Efficiency Scenarios in a Kuwaiti Residential Neighborhood. In Proceedings of the Building Simulation 2017: 15th Conference of IBPSA, San Francisco, CA, USA, 7–9 August 2017; Volume 15, pp. 745–754. [Google Scholar] [CrossRef]
- Braulio-Gonzalo, M.; Juan, P.; Bovea, M.D.; Ruá, M.J. Modelling energy efficiency performance of residential building stocks based on Bayesian statistical inference. Environ. Model. Softw. 2016, 83, 198–211. [Google Scholar] [CrossRef]
- Comisión Nacional para el Uso Eficiente de la Energía | Gobierno | gob.mx. Available online: https://www.gob.mx/conuee (accessed on 31 August 2023).
- NU. CEPAL. Informe Nacional de Monitoreo de la Eficiencia Energética de México; Technical Report; Economic Commission for Latin America and the Caribbean: Santiago de Chile, Chile, 2018. [Google Scholar]
- de Monterrey, T. Reporte del Modelo de Consumo Eléctrico (Proyecto 266632 “Laboratorio Binacional para la Gestión Inteligente de la Sustentabilidad Energética Y la Formación Tecnológica”); Unpublished Confidential Document; Technical Report; Tecnológico de Monterrey: Monterrey, Mexico, 2018. [Google Scholar]
- Molina, A.; Mendoza, A.; Lozano, F.J.; Serra-Barragán, L.; Ibarra-Yunez, A. Historical Context and Present Energy Use in the Global Economy. In Energy Issues and Transition to a Low Carbon Economy: Insights from Mexico; Springer International Publishing: Cham, Switzerland, 2022; pp. 1–29. [Google Scholar] [CrossRef]
- Drakoulogkonas, P.; Apostolou, D. A Comparative Analysis Methodology for Process Mining Software Tools. In Proceedings of the Knowledge Science, Engineering and Management, Tokyo, Japan, 14–16 August 2019; pp. 751–762. [Google Scholar]
- Sanchez-Escobar, M.O.; Noguez, J.; Molina-Espinosa, J.M.; Lozano-Espinosa, R. Supporting the Management of Predictive Analytics Projects in a Decision-Making Center using Process Mining. Adv. Sci. Technol. Eng. Syst. J. 2021, 6, 1084–1090. [Google Scholar] [CrossRef]





























| Type of Data | Type of Approach | Sub-Approach | Possible Data Sources |
|---|---|---|---|
| Non-Geometric data, such as occupancy and appliance habits, as well as HVAC (Heating, Ventilation, and Air Conditioning) systems | Patterns | Deterministic | Simulation tool templates, standardized codes and guides, as well as open project data. |
| Probabilistic | Standardized codes and guidelines, as well as the accessibility of open project data. | ||
| Non-Patterns | Occupancy patterns | Stochastic models, Extraction techniques of big data, spatial-temporal approaches, and urban factors methods. | |
| Appliance patterns | Stochastic models, integrated occupancy and environment methodologies, and machine learning techniques. | ||
| HVAC Systems | Techniques of machine learning. | ||
| Geometric data, such as building footprints, building heights, windows-to-wall ratios, amount of stories, and topography data | Direct 3D modeling | Existing databases, LiDAR, Oblique photogrammetry | |
| Specific Approaches | Buildings footprints | Existing databases, OpenStreetMap, and methods of image recognition. | |
| Building heights | Existing databases, OpenStreetMap, nDSM, and shadow management. | ||
| Windows-to-wall ratios | Standards and codes, recommendations from experts, and methods of image recognition. | ||
| Amount of stories | Existing databases and processes of estimation. | ||
| Terrain | CityGML and DTM. | ||
| Meteorological information, such as outdoor temperature, solar radiation, humidity, wind velocity, and wind direction. | The three types of weather data commonly used in meteorological studies are the typical meteorological year (TMY), real weather data, and future weather data. |
| Category | Subcategory | Model Focus |
|---|---|---|
| Sector Coverage [25] | Single-Sector | Focuses on a single sector. |
| Multi-Sector | Considers interactions between sectors. | |
| Geographical Coverage [25] | Global | Covers the current state of the global economy. |
| Regional | Covers global geographical areas. | |
| National | Covers all industries and sectors within a nation. | |
| Local | Several geographical areas inside a nation. | |
| Project | Focuses on a particular energy initiative. | |
| Time Horizon [25] | Short | Models that are younger than five years. |
| Medium | Models that range from five to fifteen years. | |
| Long-Term | Models that are older than sixteen years. | |
| Methodology [25] | Economic | Represents economic and technical implications associated with alternative economic strategies. |
| Optimization | Optimizes decision-making regarding investments in the energy sector. | |
| Simulation | Replicates system operation in a reduced manner. | |
| Spreadsheet | Utilizes versatile instruments to create personalized energy models. | |
| Back-casting | Envisions future scenarios and identifies prevailing trends that need to be disrupted to attain the desired future state. | |
| Multi-criteria | Incorporates further factors into the model, extending beyond the sole consideration of economic efficiency. | |
| Other | Other methodologies. | |
| End-use Energy Modeling Technique [26,27] | Engineering | Calculates energy consumption based on thermodynamics and heat transfer of all end-uses. |
| Data-driven statistical | Correlates end-use features with its energy use using statistical techniques. | |
| Data-driven AI-based | Correlates end-use features with its energy use using artificial intelligence techniques. | |
| Programming Technique [28] | Linear Programming (LP) | Discovers arrangement of activities to minimize or maximize a defined criterion. |
| Mixed Integer LP | Extends to LP programming which includes detailed formulation of technical properties and relations in modeling of energy systems. | |
| Dynamic | Discovers optimal growth path through division of an original problem and optimization of sub-problems. | |
| Heuristic | Manages high dimension optimization problems [29]. | |
| Other | Other types of programming techniques. | |
| Data Time Split [30] | Hourly/Minute | Hourly/minute data resolution. |
| Daily | Daily data resolution. | |
| Monthly | Monthly data resolution. | |
| Yearly | Yearly data resolution. | |
| Metrics and Tools [25] | Metrics | Uses CO emissions and cost as outputs in the model. |
| Tools | Utilizes scenarios to show model’s results. | |
| Residential Electricity end-uses [8] | A, SH, SC, L, WH, C | Identifies detailed electricity consumption, energy use, and energy savings by end-use. |
| Modeling Technique | Methodology | Programming Technique | Techniques Used | Citations |
|---|---|---|---|---|
| Data-driven statistical | Economic | Other | Discrete choice models and time-series analytic techniques. | [31] |
| Discrete choice models. | [32] | |||
| Econometric diffusion modeling, specifically focusing on market share functions. | [33] | |||
| End-use models, linear regression models, and scenario analyses. | [34] | |||
| Material flow analysis, weibull distribution, techno-economic analysis. | [35] | |||
| Optimization | Other | Probability density functions, least square approach, and Pearson distribution. | [36] | |
| Linear Programming | Linear optimization. | [37] | ||
| Mixed LP | Series of sequential uninterruptible energy stages, Mixed Integer Linear Programming (MILP) framework. | [38] | ||
| Other | Other | Panel data regression techniques. | [39] | |
| Sliding window linear regression models and kernel density estimation techniques. | [40] | |||
| Data-driven statistical and data-driven AI-based (Hybrid) | Other | Other | Cluster analysis, regression analysis, two-level time series analysis, mediation model analysis, and principal component analysis. | [41,42] |
| Heuristic | Bivariate correlation analysis, butterfly optimization algorithm, least square support vector machine, grey relational analysis, chicken swarm optimization, support vector machine. | [43,44] |
| Modeling Technique | Methodology | Programming Technique | Techniques Used | Citations |
|---|---|---|---|---|
| Data-driven statistical | Other | Other | Propensity score matching method | [20] |
| Engineering | Simulation | Other | Transient thermodynamics equations, mathematical equations | [45,46] |
| Optimization | Mixed LP | Dynamic Building Model, MILP | [47] | |
| Engineering—Data-driven statistical (Hybrid) | Simulation | Other | Occupant uncertainty modeling, Bayesian inference, INLA (Integrated Nested Laplace Approximation) | [48,49] |
| Activities (Proposed Framework) | Activities (Control Group) |
|---|---|
| Data acquisition | Collect Initial data, Explore Data, Select data |
| Data definition guidelines | Describe Data |
| Data processing | Verify Data Quality, Clean Data, Construct Data, Integrate Data, Format Data |
| Create, update the portfolio of design techniques | Not Applicable |
| Model’s build and testing | Generate Test Design, Build Model |
| Modeling techniques selection | Select Modeling Technique |
| Determine next steps | Determine next steps |
| Model’s results assessment | Assess Model |
| Review process | Review Process |
| Scenario definition | Build Model |
| Scenario design | Build Model |
| Control Group Process | Framework Group Process | |
|---|---|---|
| Metric | Value | Value |
| Events | 248 | 50 |
| Activities | 8 | 19 |
| Median case duration | 151 days and 8 h | 17 days and 21 h |
| Start | 15 January 2019 9:00 | 17 October 2022 19:21 |
| End | 15 June 2022 19:00 | 4 November 2022 15:32 |
| Activity | Relative Frequency |
|---|---|
| Model’s build and testing | 14% |
| Model’s requirements and goal alignment | 10% |
| Data acquisition | 8% |
| Scenario definition | 6% |
| Problem Understanding | 6% |
| Business requirements and constraints | 6% |
| Strategies to achieve objectives | 6% |
| Instruments to implement | 6% |
| Data definition guidelines | 6% |
| Create, update portfolio of design techniques | 6% |
| Goal definition | 4% |
| Policy level, aims, and means | 4% |
| Model’s results assessment | 4% |
| Review process | 4% |
| Plan to achieve objectives | 2% |
| Data processing | 2% |
| Scenario design | 2% |
| Modeling technique selection | 2% |
| Determine next steps | 2% |
| Activity | Total Duration (h) |
|---|---|
| Problem Understanding | 6.0 |
| Data acquisition | 5.3 |
| Model’s build and testing | 5 |
| Model’s requirements and goal alignment | 4.9 |
| Instruments to implement | 2.9 |
| Scenario definition | 2.7 |
| Scenario design | 2 |
| Model’s results assessment | 1.96 |
| Business requirements and constraints | 1.83 |
| Data definition guidelines | 1.83 |
| Review process | 1.58 |
| Create, update portfolio of design techniques | 1.45 |
| Modeling technique selection | 1.4 |
| Policy level, aims, and means | 1.23 |
| Goal definition | 1.15 |
| Plan to achieve objectives | 1.08 |
| Data processing | 1 |
| Strategies to achieve objectives | 0.98 |
| Determine next steps | 0.7 |
| Activity | Total Duration (h)—(Before Proposed Framework) 7% Proportion | Total Duration (h)—with Proposed Framework (h) |
|---|---|---|
| Data acquisition | 1.8 | 3.2 |
| Data definition guidelines | 3.4 | 1.83 |
| Data processing | 1.9 | 1 |
| Model’s build and testing | 12 | 5 |
| Modeling techniques selection | 2 | 1.4 |
| Determine next steps | 1.4 | 0.7 |
| Model’s results assessment | 1.68 | 1.96 |
| Review process | 1.4 | 1.58 |
| Scenario definition | 5.8 | 2 |
| Scenario design | 3.4 | 2 |
| Phase | Avg. Time without Framework | Avg. Time with Framework | Difference in Times (h) | Hypotheses Test of Paired Samples (p-Value) |
|---|---|---|---|---|
| All the phases in the framework | 34.78 | 20.67 | 14.11 | 0.0488 |
Disclaimer/Publisher’s Note: The statements, opinions and data contained in all publications are solely those of the individual author(s) and contributor(s) and not of MDPI and/or the editor(s). MDPI and/or the editor(s) disclaim responsibility for any injury to people or property resulting from any ideas, methods, instructions or products referred to in the content. |
© 2023 by the authors. Licensee MDPI, Basel, Switzerland. This article is an open access article distributed under the terms and conditions of the Creative Commons Attribution (CC BY) license (https://creativecommons.org/licenses/by/4.0/).
Share and Cite
Sanchez-Escobar, M.O.; Noguez, J.; Molina-Espinosa, J.M.; Escobar-Castillejos, D.; Ruiz-Loza, S. Policy Design for Electricity Efficiency: A Case Study of Bottom-Up Energy Modeling in the Residential Sector and Buildings. Energies 2023, 16, 6765. https://doi.org/10.3390/en16196765
Sanchez-Escobar MO, Noguez J, Molina-Espinosa JM, Escobar-Castillejos D, Ruiz-Loza S. Policy Design for Electricity Efficiency: A Case Study of Bottom-Up Energy Modeling in the Residential Sector and Buildings. Energies. 2023; 16(19):6765. https://doi.org/10.3390/en16196765
Chicago/Turabian StyleSanchez-Escobar, Marlene Ofelia, Julieta Noguez, Jose Martin Molina-Espinosa, David Escobar-Castillejos, and Sergio Ruiz-Loza. 2023. "Policy Design for Electricity Efficiency: A Case Study of Bottom-Up Energy Modeling in the Residential Sector and Buildings" Energies 16, no. 19: 6765. https://doi.org/10.3390/en16196765
APA StyleSanchez-Escobar, M. O., Noguez, J., Molina-Espinosa, J. M., Escobar-Castillejos, D., & Ruiz-Loza, S. (2023). Policy Design for Electricity Efficiency: A Case Study of Bottom-Up Energy Modeling in the Residential Sector and Buildings. Energies, 16(19), 6765. https://doi.org/10.3390/en16196765

