A Review of Barriers and Enables in Demand Response Performance Chain
Abstract
:1. Introduction
2. The Nature of Demand-Side Management and Demand Response
2.1. The Evolution of Demand-Side Management
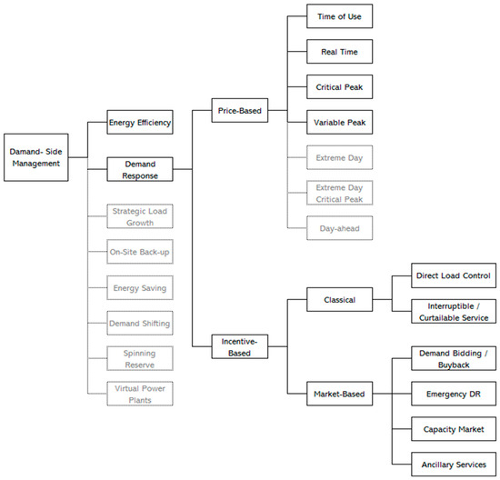
2.2. Demand Response Products and Services
- An implicit or price-based scheme in which the same time is self-dispatched or a load is controlled indirectly. Electricity consumers change or reallocate their consumption reflecting electricity price or cost signals. Electricity suppliers offer different pricing products that depend on time, for example, day and night prices or dynamic pricing based on wholesale market prices. As this is an indirect load control scheme, there is no two-way communication between consumers and operators, except a response of aggregated consumers, which can be measured by operators. Consumers make decisions individually, and in order to make them more efficient, smart metering and home energy management systems are required. The main purpose of these programs is to smooth the demand curve by offering a high price during peak periods and lower prices during off-peak periods [18,21,22,33,34,35,36].
- An explicit or incentive-based scheme, in which dispatchment is conducted by a third party classified as any of the following: transmission system operators, distribution system operators, or the utility or retailer of the energy user and a DR aggregator. An explicit DR scheme consists of direct load control and market-based mechanisms, which allow the trading of the participant’s dispatchable flexibility in energy markets. This DR case is based on two-way communication and agreements, which lowers the risk of response unpredictability but may affect the consumer’s independent decision and comfort level. Usually the incentive-based schemes are implemented by an aggregator [21,22,33,34,35,36].
2.2.1. Price-Based DR Programs
2.2.2. Incentive-Based DR Programs
3. The Influencers of Demand Response Implementation and Performance
- Incentives can be used to encourage consumers to participate in DR programs. These incentives can include cash payments, bill credits, or other rewards [32].
- The availability of technology can also influence DR implementation and performance. For example, smart meters can be used to track and manage energy consumption, which can make it easier for consumers to participate in DR programs [46].
- Customer awareness of DR programs is also important. If consumers are not aware of the benefits of DR, they are less likely to participate in those programs [48].
3.1. Pricing
3.2. Incentives
3.3. Technology
3.3.1. Information and Communication Technologies
3.3.2. Virtual Power Plants
3.3.3. Case Study: Hydrogen for Demand Response
3.4. Customer Awareness
| Enables | Barriers |
|---|---|
| Familiarity and knowledge | Unfamiliarity and lack of knowledge |
| Social motivations | Distrust |
| Innovativeness | Technology requirements and technical issues |
| Financial benefits | Financial costs |
| Environmental motivations | Risks—finance, autonomy, comfort, adaptability |
| Reputation |
3.5. Policy, Regulators and Authorities
4. Conclusions and Recommendations
- utilities, grid operators and government can maintain comprehensive awareness campaigns to increase customer awareness and popularization of DR;
- to lower digital divide and ensure effective implementation and management of the required technological equipment a technical expertise and training can be offered;
- careful management of the logistics of provided incentives by utilities and ensuring that customers who meet the eligibility criteria can benefit from increased customer loyalty and be able to maintain a positive relationship between participants;
- clear and standardized frameworks for DR participants from the government is able to solve controversial points and provide full understanding of the processes;
- ensuring transparent communication, fair incentives and robust data protection measures is essential to address potential risks and obtain consumer trust;
- the barrier of distrust to DR and low market activity promoting DR services to customers can be also minimized by examples of best practices and information from trusted sources, such as authorities, social networks, independent sources etc.;
- in regard to finding a balance between the allowed level of autonomy and effect on comfort level, and consumers’ effective participation in a DR program, specific and detailed agreements on allowed control and duration levels, appropriate notification of control, as well as an option to override are needed;
- active communication between all the influencers with the ability to provide feedback and discuss common goals and initiatives can allow to overcome barriers in many stages of DR implementation; the coordinated effort from regulatory authorities, utilities, associations, customers, environmental and public interest groups, technical experts and equipment manufacturers and providers are suggested.
Author Contributions
Funding
Data Availability Statement
Conflicts of Interest
References
- Canizes, B.; Silveira, V.; Zita, V. Demand response and dispatchable generation as ancillary services to support the low voltage distribution network operation. Energy Rep. 2022, 8, 7–15. [Google Scholar] [CrossRef]
- Bogdanova, O.; Pigeons, K. Factors affecting energy costs: Green deal impact. In Towards Climate Neutrality: Economic Impacts, Opportunities and Risks, 1st ed.; Šteinbuka, I., Bogdanova, O., Eds.; University of Latvia Press: Riga, Latvia, 2023; pp. 70–86. [Google Scholar] [CrossRef]
- National Renewable Energy Laboratory. Potential Roles for Demand Response in High-Growth Electric Systems with Increasing Shares of Renewable Generation. Available online: https://www.nrel.gov/docs/fy19osti/70630.pdf (accessed on 24 July 2023).
- Stanelyte, D.; Radziukyniene, N.; Radziukynas, V. Overview of demand-response services: A review. Energies 2022, 15, 1659. [Google Scholar] [CrossRef]
- Gellings, C.W. The concept of demand-side management for electric utilities. Proc. IEEE 1985, 73, 1468–1470. [Google Scholar] [CrossRef]
- Gellings, C.W.; Chamberlin, J.H. Introduction. In Demand-Side Management: Concepts and Methods, 1st ed.; The Fairmont Press, Inc.: Atlanta, GA, USA, 1988; pp. 1–11. [Google Scholar]
- Gellings, C.W. Evolving practice of demand-side management. J. Mod. Power Syst. Clean Energy 2017, 5, 1–9. [Google Scholar] [CrossRef]
- Gellings, C.W. The smart grid—Enabling demand response—The dynamic energy systems concept. In The Smart Grid: Enabling Energy Efficiency and Demand Response; River Publishers: Aalborg, Denmark, 2020; pp. 131–151. [Google Scholar]
- Gellings, C.W.; Chamberlin, J.H. Introduction. In Demand-Side Management: Concepts and Methods, 2nd ed.; The Fairmont Press, Inc.: Atlanta, GA, USA, 1993; pp. 2–3. [Google Scholar]
- Beesley, M.; Littlechild, S. The regulation of privatized monopolies in the United Kingdom. Rand J. Econ. 1989, 20, 454–472. [Google Scholar] [CrossRef]
- Joskow, P.L. Regulatory failure, regulatory reform, and structural change in the electrical power industry. Brook. Pap. Econ. Act. 1989, 20, 125–208. [Google Scholar] [CrossRef]
- Joskow, P.L. Introducing competition into regulated network industries: From hierarchies to markets in electricity. Ind. Corp. Change 1996, 5, 341–382. [Google Scholar] [CrossRef]
- Joskow, P.L. Lessons learned from electricity market liberalization. Energy J. 2008, 29, 9–42. [Google Scholar] [CrossRef]
- Synapse Energy Economics Inc. Demand Response as a Power System Resource. Available online: https://www.synapse-energy.com/sites/default/files/SynapseReport.2013-03.RAP_.US-Demand-Response.12-080.pdf (accessed on 15 July 2023).
- U.S. Energy Information Administration. US Electric Utility Demand-Side Management. 2000. Available online: https://www.eia.gov/electricity/data/eia861/dsm/ (accessed on 15 July 2023).
- Greening, L.A. Demand response resources: Who is responsible for implementation in a deregulated market? Energy 2010, 35, 1518–1525. [Google Scholar] [CrossRef]
- Eissa, M.M. Demand side management program evaluation based on industrial and commercial field data. Energy Policy 2011, 39, 5961–5969. [Google Scholar] [CrossRef]
- Warren, P. A Review of demand-side management policy in the UK. Renew. Sustain. Energy Rev. 2014, 29, 941–951. [Google Scholar] [CrossRef]
- Warren, P. Demand-Side Management Policy: Mechanisms for Success and Failure. Ph.D. Thesis, UCL Energy Institute, University College London, London, UK, August 2015. [Google Scholar]
- U.S. Energy Information Administration. National Action Plan for Energy Efficiency. Coordination of Energy Efficiency and Demand Response. Available online: https://www.epa.gov/sites/default/files/2015-08/documents/ee_and_dr.pdf (accessed on 16 July 2023).
- Morales-Espana, G.; Martínez-Gordon, R.; Sijm, J. Classifying and modelling demand response in power systems. Energy 2022, 242, 122544. [Google Scholar] [CrossRef]
- Kinhekar, N.; Padhy, N.P.; Gupta, H.O. Multiobjective demand side management solutions for utilities with peak demand deficit. J. Int. Electr. Power Energy Syst. 2014, 55, 612–619. [Google Scholar] [CrossRef]
- Lampropoulos, I.; Kling, W.L.; Ribeiro, P.F.; Berg, J. History of demand side management and classification of demand response control schemes. In Proceedings of the IEEE Power and Energy Society (PES) General Meeting, Vancouver, BC, Canada, 21–25 July 2013. [Google Scholar]
- Akbari-Dibavar, A.; Farahmand-Zahe, A.; Mohammadi-Ivatloo, B. Concept and glossary of demand response programs. In Demand Response Application in Smart Grids: Concepts and Planning, 1st ed.; Nojavan, S., Zare, K., Eds.; Springer: Berlin/Heidelberg, Germany, 2020; Volume 1, pp. 1–15. [Google Scholar]
- Bakr, S. Dynamic Demand Response in Residential Prosumer Collectives. Ph.D. Thesis, University of Otago, Dunedin, New Zealand, 30 June 2018. [Google Scholar]
- U.S. Department of Energy, Office of Scientific and Technical Information. Energy Efficiency and Electric System Reliability: A Look at Reliability-Focused Energy Efficiency Programs Used to Help Address the Electricity Crisis of 2001. Available online: https://www.osti.gov/servlets/purl/812819 (accessed on 16 July 2023).
- Behrangrad, M. A review of demand side management business models in the electricity market. Renew. Sustain. Energy Rev. 2015, 47, 270–283. [Google Scholar] [CrossRef]
- Tronchin, L.; Manfren, M.; Nastasi, B. Energy efficiency, demand side management and energy storage technologies—A critical analysis of possible paths of integration in the built environment. Renew. Sustain. Energy Rev. 2018, 95, 341–353. [Google Scholar] [CrossRef]
- World Energy Council. The World in 2050: Explore MAP Phase Insights. Visionario Project Map Phase Analysis. Available online: https://www.worldenergy.org/assets/downloads/FEL_Visionario_MAP_Phase_Analysis_Presentation.pdf?v=1662554370 (accessed on 10 August 2023).
- FERC. Assessment of Demand Response and Advanced Metering. Available online: https://www.smartgrid.gov/files/documents/2010-dr-report.pdf (accessed on 17 July 2023).
- Albadi, M.H.; El-Saadany, E.F. Demand response in electricity markets: An overview. In Proceedings of the IEEE Power Engineering Society General Meeting, Tampa, FL, USA, 24–28 June 2007; pp. 1–5. [Google Scholar]
- International Energy Agency. Demand Response. Available online: https://www.iea.org/energy-system/energy-efficiency-and-demand/demand-response#programmes (accessed on 17 July 2023).
- Usman, R.; Mirzania, P.; Alnaser, S.W.; Hart, P.; Long, C. Systematic review of demand-side management strategies in power systems of developed and developing countries. Energies 2022, 15, 7858. [Google Scholar] [CrossRef]
- De Zotti, G. Leveraging Consumers’ Flexibility for the Provision of Ancillary Services. Ph.D. Thesis, Technical University of Denmark, Kongens Lyngby, Denmark, 2019. [Google Scholar]
- TNO. The Role of Demand Response in the Power System of The Netherlands, 2030–2050. Available online: https://publications.tno.nl/publication/34639481/emVYyq/TNO-2022-P10131.pdf (accessed on 21 July 2023).
- Assad, U.; Hassan, M.A.S.; Farooq, U.; Kabir, A.; Khan, M.Z.; Bukhari, S.S.H.; Jaffri, Z.u.A.; Oláh, J.; Popp, J. Smart Grid, Demand Response and Optimization: A Critical Review of Computational Methods. Energies 2022, 15, 2003. [Google Scholar] [CrossRef]
- Saviuc, I.; Lopez, C.; Puskas, A.; Rollert, K.; Bertoldi, P. Explicit Demand Response for Small End-Users and Independent Aggregators, EUR 31190 EN; Publications Office of the European Union: Luxembourg, 2022; pp. 1–132. [CrossRef]
- Abedrabboh, K.; Al-Fagih, L. Applications of mechanism design in market-based demand-side management: A review. Renew. Sustain. Energy Rev. 2023, 171, 113016. [Google Scholar] [CrossRef]
- Tantau, A.; Puskás-Tompos, A.; Stanciu, C.; Fratila, L.; Curmei, C. Key Factors Which Contribute to the Participation of Consumers in Demand Response Programs and Enable the Proliferation of Renewable Energy Sources. Energies 2021, 14, 8273. [Google Scholar] [CrossRef]
- U.S. Department of Energy. Recovery Act: Time Based Rate Programs. Available online: https://www.smartgrid.gov/recovery_act/time_based_rate_programs.html (accessed on 10 August 2023).
- Laitsos, V.M.; Bargiotas, D.; Daskalopulu, A.; Arvanitidis, A.I.; Tsoukalas, L.H. An Incentive-Based Implementation of Demand Side Management in Power Systems. Energies 2021, 14, 7994. [Google Scholar] [CrossRef]
- Palensky, P.; Dietrich, D. Demand Side Management: Demand response, intelligent energy systems, and smart loads. IEEE Trans. Ind. Inform. 2011, 7, 381–388. [Google Scholar] [CrossRef]
- U.S. Department of Energy. Benefits of Demand Response in Electricity Markets and Recommendations for Achieving Them. Available online: https://energy.gov/sites/prod/files/oeprod/DocumentsandMedia/DOE_Benefits_of_Demand_Response_in_Electricity_Markets_and_Recommendations_for_Achieving_Them_Report_to_Congress.pdf (accessed on 29 July 2023).
- Wang, Z.; Sun, M.; Gao, C.; Wang, X.; Ampimah, B.C. A new interactive real-time pricing mechanism of demand response based on an evaluation model. Appl. Energy 2021, 295, 117052. [Google Scholar] [CrossRef]
- Eid, C.; Koliou, E.; Valles, M.; Reneses, J.; Hakvoort, R. Time-based pricing and electricity demand response: Existing barriers and next steps. Util. Policy 2016, 40, 15–25. [Google Scholar] [CrossRef]
- Jasevics, A.; Zemite, L.; Kunickis, M. Demand load control with smart meters. In Proceedings of the 2017 IEEE 58th Annual International Scientific Conference on Power and Electrical Engineering of Riga Technical University, Riga, Latvia, 10–12 October 2017. [Google Scholar] [CrossRef]
- Sauhats, A.; Zemite, L.; Petrichenko, L.; Moshkin, I.; Jasevics, A. A estimating the economic impacts of net metering schemes for residential PV systems with profiling of power demand, generation, and market prices. Energies 2018, 11, 3222. [Google Scholar] [CrossRef]
- Ferreira, P.; Rocha, A.; Araújo, M. Awareness and attitudes towards demand response programs—A pilot study. In Proceedings of the International Conference on Smart Energy Systems and Technologies (SEST), Seville, Spain, 10–12 September 2018. [Google Scholar] [CrossRef]
- Wesseh, P.K.; Lin, B. A time-of-use pricing model of the electricity market considering system flexibility. Energy Rep. 2022, 8, 1457–1470. [Google Scholar] [CrossRef]
- Gorobetz, M.; Zemite, L.; Jasevics, A.; Korneyev, A. Intelligent Algorithm for using Overall Energy Consumption Statistics. In Proceedings of the 2020 IEEE 61st Annual International Scientific Conference on Power and Electrical Engineering of Riga Technical University, Riga, Latvia, 5–7 November 2020. [Google Scholar] [CrossRef]
- Kaur, A.P.; Singh, M. Time-of-Use tariff rates estimation for optimal demand-side management using electric vehicles. Energy 2023, 273, 127243. [Google Scholar] [CrossRef]
- Goh, H.H.; Zong, L.; Zhang, D.; Dai, W.; Lim, C.S.; Kurniawan, T.A.; Goh, K.C. Orderly Charging Strategy Based on Optimal Time of Use Price Demand Response of Electric Vehicles in Distribution Network. Energies 2022, 15, 1869. [Google Scholar] [CrossRef]
- Hu, W.; Zhang, X.; Zhu, L.; Li, Z. Optimal Allocation Method for Energy Storage Capacity Considering Dynamic Time-of-Use Electricity Prices and On-Site Consumption of New Energy. Energies 2023, 11, 1725. [Google Scholar] [CrossRef]
- Yang, H.; Zhang, X.; Ma, Y.; Zhang, D. Critical peak rebate strategy and application to demand response. Prot. Control Mod. Power Syst. 2021, 6, 28. [Google Scholar] [CrossRef]
- Kii, M.; Sakamoto, K.; Hangai, Y.; Doi, K. The effects of critical peak pricing for electricity demand management on home-based trip generation. IATSS Res. 2014, 37, 89–97. [Google Scholar] [CrossRef]
- Liu, Q.; Tian, J.; Zhang, K.; Yan, Q. Pricing Strategy for a Virtual Power Plant Operator with Electric Vehicle Users Based on the Stackelberg Game. World Electr. Veh. J. 2023, 14, 72. [Google Scholar] [CrossRef]
- Jasevics, A.; Zemite, L.; Gorobecs, M.; Klavina-Makrecka, S. The Impact of Season-Dictated Daylight Saving Measures on Electricity Consumption. In Proceedings of the 2019 IEEE 60th Annual International Scientific Conference on Power and Electrical Engineering of Riga Technical University, Riga, Latvia, 7–9 October 2019. [Google Scholar] [CrossRef]
- Eversource. Variable Peak Pricing FAQ. Available online: https://www.eversource.com/clp/vpp/vppqa.aspx (accessed on 10 August 2023).
- Lu, R.; Bai, R.; Huang, Y.; Li, Y.; Jiang, J.; Ding, Y. Data-driven real-time price-based demand response for industrial facilities energy management. Appl. Energy 2021, 283, 116291. [Google Scholar] [CrossRef]
- Yu, H.; Liu, Z.; Li, C.; Liu, R. Study on Pricing Mechanism of Cooling, Heating, and Electricity Considering Demand Response in the Stage of Park Integrated Energy System Planning. Appl. Sci. 2020, 10, 1565. [Google Scholar] [CrossRef]
- O’Connell, N.; Pinson, P.; Madsen, H.; O’Malley, M. Benefits and challenges of electrical demand response: A critical review. Renew. Sustain. Energy Rev. 2014, 39, 686–699. [Google Scholar] [CrossRef]
- San Francisco Chronicle. As PG&E Summer Rates Kick in, Here’s What You Need to Know. Available online: https://www.sfchronicle.com/climate/article/pge-summer-electricity-rates-18130137.php (accessed on 5 August 2023).
- NSW Department of Infrastructure, Planning and Natural Resources, EnergyAustralia and TransGrid. Demand Management Activities Applicable to Electricity Networks. Available online: https://www.ausgrid.com.au/-/media/Documents/Demand-Mgmt/DMIA-research/DM_Consolidation_Report.pdf (accessed on 5 August 2023).
- Adelphi and Wuppertal Institut. System Integration of Renewables and Smart Grids in Korea. Available online: https://www.energypartnership-korea.org/fileadmin/user_upload/korea/media_elements/8-Study_2019_System_Integration_of_RE_and_Smart_Grids_in_Korea.pdf (accessed on 5 August 2023).
- YLE News. Finns Flock to Spot Price Apps as Power Prices Spike. Available online: https://yle.fi/a/3-12676502 (accessed on 5 August 2023).
- Tokyo Electric Power Company Holdings, Inc. TEPCO Energy Partner, Inc. Available online: https://www.tepco.co.jp/en/hd/newsroom/press/archives/2023/20230123_03.html (accessed on 5 August 2023).
- Astriani, Y.; Shafiullah, G.M.; Shahnia, F. Incentive determination of a demand response program for microgrids. Appl. Energy 2021, 292, 116624. [Google Scholar] [CrossRef]
- Paudyal, P.; Ni, Z. Smart home energy optimization with incentives compensation from inconvenience for shifting electric appliances. Int. J. Electr. Power Energy Syst. 2019, 109, 652–660. [Google Scholar] [CrossRef]
- AGL. Peak Energy Rewards. Available online: https://www.agl.com.au/campaigns/peak-energy-rewards (accessed on 5 August 2023).
- Resideo. Utility Savings Programs. Available online: https://www.resideo.com/us/en/utility-savings-programs/ (accessed on 6 August 2023).
- Ming, H.; Xia, B.; Lee, K.Y.; Adepoju, A.; Shakkottai, S.; Xie, L. Prediction and assessment of demand response potential with coupon incentives in highly renewable power systems. Prot. Control Mod. Power Syst. 2020, 5, 12. [Google Scholar] [CrossRef]
- Edison Electric Institute. Highlights of EEI Member Residential/Commercial/Industrial Efficiency, Demand Response and Renewable Energy Programs. Available online: https://www.eei.org/-/media/Project/EEI/Documents/Issues-and-Policy/EfficiencyandDemandResponsePrograms.pdf (accessed on 6 August 2023).
- Barnes, J.; Hansen, P.; Kamin, T.; Golob, U.; Musolino, M.; Nicita, A. Energy communities as demand-side innovators? Assessing the potential of European cases to reduce demand and foster flexibility. Energy Res. Soc. Sci. 2022, 93, 102848. [Google Scholar] [CrossRef]
- Shekari, M.; Arasteh, H.; Sheikhi Fini, A.; Vahidinasab, V. Demand Response Requirements from the Cultural, Social, and Behavioral Perspectives. Appl. Sci. 2021, 11, 11456. [Google Scholar] [CrossRef]
- Williams, B.; Bishop, D.; Gallardo, P.; Chase, J.G. Demand Side Management in Industrial, Commercial, and Residential Sectors: A Review of Constraints and Considerations. Energies 2023, 16, 5155. [Google Scholar] [CrossRef]
- Green Santa Clarita. Energy Efficiency. Available online: https://greensantaclarita.com/green-friendly-info/energy-efficiency/ (accessed on 6 August 2023).
- National Grid ESO. Demand Side Balancing Reserve & Supplemental Balancing Reserve Update. Available online: https://www.nationalgrideso.com/document/61736/download (accessed on 6 August 2023).
- The Local Europe AB. ‘Ecowatt’: How to Use France’s New Energy Forecasting Website and App. Available online: https://www.thelocal.fr/20220922/ecowatt-how-you-should-use-frances-new-energy-forecasting-website (accessed on 6 August 2023).
- Bal, T.; Ray, S.; Sinha, N.; Devarapalli, R.; Knypiński, Ł. Integrating Demand Response for Enhanced Load Frequency Control in Micro-Grids with Heating, Ventilation and Air-Conditioning Systems. Energies 2023, 16, 5767. [Google Scholar] [CrossRef]
- Abbasi, A.; Sultan, K.; Afsar, S.; Aziz, M.A.; Khalid, H.A. Optimal Demand Response Using Battery Storage Systems and Electric Vehicles in Community Home Energy Management System-Based Microgrids. Energies 2023, 16, 5024. [Google Scholar] [CrossRef]
- TenneT. Reserve Power Plants. Available online: https://www.tennet.eu/markets/reserve-power-plants (accessed on 5 August 2023).
- European Commission. Italian Implementation Plan. Available online: https://energy.ec.europa.eu/system/files/2020-07/italy_market_reform_plan_0.pdf (accessed on 6 August 2023).
- Selectra. Linky: The Smart Meter for Electricity in France. Available online: https://en.selectra.info/energy-france/guides/electricity/linky (accessed on 6 August 2023).
- Interreg Europe. Peak Shaving, Smart Charging, V2G Charging. Available online: https://www.interregeurope.eu/good-practices/peak-shaving-smart-charging-v2g-charging (accessed on 6 August 2023).
- Red Eléctrica. The Peninsular Electricity System Has Available an Active Demand Response Service of Nearly 500 MW to Balance Generation and Demand at Specific Times. Available online: https://www.ree.es/en/press-office/press-release/news/press-release/2022/10/peninsular-electricity-system-has-availablean-active-demand-response-service-of-nearly-500-MW-to-balance-generation-and-demand-specific-times (accessed on 6 August 2023).
- Balkan Green Energy News. Estfeed—Safe Use of Smart Meter Data in Order to Lower Energy Costs. Available online: https://balkangreenenergynews.com/estfeed-safe-use-of-smart-meter-data-in-order-to-lower-energy-costs/ (accessed on 6 August 2023).
- Kurevska, L. Designing Regulatory Framework for Demand Response Service Integration in Baltic Electricity Markets. Ph.D. Thesis, Riga Technical University, Riga, Latvia, 2022. [Google Scholar]
- Vine, E.L.; Kazakevicius, E. Residential energy use in Lithuania: The prospects for energy efficiency. Energy 1999, 24, 591–603. [Google Scholar] [CrossRef]
- Silva, C.; Faria, P.; Vale, Z.; Corchado, J.M. Demand response performance and uncertainty: A systematic literature review. Energy Strategy Rev. 2022, 41, 100857. [Google Scholar] [CrossRef]
- U.S. Department of Energy, Office of Scientific and Technical Information. Open Automated Demand Response Communications Specification (Version 1.0). Available online: https://www.osti.gov/biblio/951952 (accessed on 10 August 2023).
- California Public Utilities Commission. Joint Investor Owned Utilities (Iou) Proposed Guidelines for the 2018–2022 Automated Demand Response Technology Incentive (Auto-Dr) Program. Available online: https://docs.cpuc.ca.gov/PublishedDocs/Published/G000/M233/K824/233824767.pdf (accessed on 10 August 2023).
- Aujla, G.S.; Garg, S.; Batra, S.; Kumar, N.; You, I.; Sharma, V. DROpS: A demand response optimization scheme in SDN-enabled smart energy ecosystem. Inf. Sci. 2019, 476, 453–473. [Google Scholar] [CrossRef]
- International Energy Agency. Smart Grids. Available online: https://www.iea.org/energy-system/electricity/smart-grids (accessed on 10 August 2023).
- EnergyPortal.eu. AI-Powered Solutions for Predicting and Managing Energy Demand. Available online: https://www.energyportal.eu/news/ai-powered-solutions-for-predicting-and-managing-energy-demand/47810/ (accessed on 12 August 2023).
- Kumar, M.; Panda, K.P.; Naayagi, R.T.; Thakur, R.; Panda, G. Comprehensive Review of Electric Vehicle Technology and Its Impacts: Detailed Investigation of Charging Infrastructure, Power Management, and Control Techniques. Appl. Sci. 2023, 13, 8919. [Google Scholar] [CrossRef]
- Rekioua, D. Energy Storage Systems for Photovoltaic and Wind Systems: A Review. Energies 2023, 16, 3893. [Google Scholar] [CrossRef]
- Agbonaye, O.; Keatley, P.; Huang, Y.; Odiase, F.O.; Hewitt, N. Value of demand flexibility for managing wind energy constraint and curtailment. Renew. Energy 2022, 190, 487–500. [Google Scholar] [CrossRef]
- Vempere, L.; Jasevics, A.; Zemite, L.; Vempers, G. Methodology for Investment Evaluation in Electricity Generation Modules according to the Requirements of the European Union. Latv. J. Phys. Tech. Sci. 2021, 58, 15–31. [Google Scholar] [CrossRef]
- Dlamini, N.G.; Cromieres, F. Implementing peak load reduction algorithms for household electrical appliances. Energy Policy 2012, 44, 280–290. [Google Scholar] [CrossRef]
- United Kingdom Government. Department of Energy & Climate Change. Smart Metering Implementation Programme. Available online: https://assets.publishing.service.gov.uk/government/uploads/system/uploads/attachment_data/file/245736/smart_meters_domestic_leaflet.pdf (accessed on 12 August 2023).
- Southern California Edison. Open Automated Demand Response. Available online: https://sce.openadr.com/pss2.website/Login (accessed on 12 August 2023).
- Tesla. Tesla Powerpack to Enable Large Scale Sustainable Energy to South Australia. Available online: https://www.tesla.com/blog/tesla-powerpack-enable-large-scale-sustainable-energy-south-australia (accessed on 12 August 2023).
- Smart Energy Europe. Available online: https://smarten.eu/enernoc/ (accessed on 12 August 2023).
- Tamis, M.; van den Hoed, R.; Thorsdottir, H. Smart Charging in the Netherlands. In Proceedings of the European Battery, Hybrid & Electric Fuel Cell Electric Vehicle Congress, Geneva, Switzerland, 14–16 March 2017. [Google Scholar]
- Rahman, M. Modelling and Analysis of Demand Response Implementation in the Residential Sector. Ph.D. Thesis, Murdoch University, Murdock, Australia, April 2019. [Google Scholar]
- Statkraft. Virtual Power Plants. Available online: https://www.statkraft.com/what-we-offer/energy-flexibility-management/virtual-power-plants/ (accessed on 12 August 2023).
- Popławski, T.; Dudzik, S.; Szeląg, P.; Baran, J. A Case Study of a Virtual Power Plant (VPP) as a Data Acquisition Tool for PV Energy Forecasting. Energies 2021, 14, 6200. [Google Scholar] [CrossRef]
- Institute for Energy Economics and Financial Analyses. What Is the State of Virtual Power Plants in Australia? Available online: https://ieefa.org/wp-content/uploads/2022/03/What-Is-the-State-of-Virtual-Power-Plants-in-Australia_March-2022_2.pdf (accessed on 29 July 2023).
- U.S. Department of Energy. Sector Spotlight: Virtual Power Plants. Available online: https://www.energy.gov/lpo/articles/sector-spotlight-virtual-power-plants (accessed on 31 July 2023).
- Australian Government, Australian Renewable Energy Agency. Dynamic Operating Envelopes Workstream. Available online: https://arena.gov.au/knowledge-innovation/distributed-energy-integration-program/dynamic-operating-envelopes-workstream/ (accessed on 31 July 2023).
- Behi, B.; Baniasadi, A.; Arefi, A.; Gorjy, A.; Jennings, P.; Pivrikas, A. Cost–Benefit Analysis of a Virtual Power Plant Including Solar PV, Flow Battery, Heat Pump, and Demand Management: A Western Australian Case Study. Energies 2020, 13, 2614. [Google Scholar] [CrossRef]
- Australian Energy Market Operator. Virtual Power Plant (VPP) Demonstrations. Available online: https://aemo.com.au/en/initiatives/major-programs/nem-distributed-energy-resources-der-program/der-demonstrations/virtual-power-plant-vpp-demonstrations (accessed on 31 July 2023).
- Chakraborty, M.R.; Dawn, S.; Saha, P.K.; Basu, J.B.; Ustun, T.S. A Comparative Review on Energy Storage Systems and Their Application in Deregulated Systems. Batteries 2022, 8, 124. [Google Scholar] [CrossRef]
- Zemite, L.; Backurs, A.; Starikovs, A.; Laizans, A.; Jansons, L.; Vempere, L.; Bode, I.; Broks, A. A comprehensive overview of the European and Baltic landscape for hydrogen applications and innovations. Latv. J. Phys. Tech. Sci. 2023, 60, 33–53. [Google Scholar] [CrossRef]
- Yue, M.; Lambert, H.; Pahon, E.; Roche, R.; Jemei, S.; Hissel, D. Hydrogen energy systems: A critical review of technologies, applications, trends and challenges. Renew. Sustain. Energy Rev. 2021, 146, 111180. [Google Scholar] [CrossRef]
- Berna-Escriche, C.; Vargas-Salgado, C.; Alfonso-Solar, D.; Escrivá-Castells, A. Hydrogen Production from Surplus Electricity Generated by an Autonomous Renewable System: Scenario 2040 on Grand Canary Island, Spain. Sustainability 2022, 14, 11884. [Google Scholar] [CrossRef]
- Keiner, D.; Thoma, C.; Bogdanov, D.; Breyer, C. Seasonal hydrogen storage for residential on- and off-grid solar photovoltaics prosumer applications: Revolutionary solution or niche market for the energy transition until 2050? Appl. Energy 2019, 340, 121009. [Google Scholar] [CrossRef]
- Kobzars, V.; Zemite, L.; Jasevics, A.; Kleperis, J.; Dimanta, I.; Knoks, A.; Lesnicenoks, P. Appropriateness of Hydrogen Production in Low-Power Hydropower Plant. In Proceedings of the 2021 IEEE 62nd International Scientific Conference on Power and Electrical Engineering of Riga Technical University, Riga, Latvia, 15–17 November 2021. [Google Scholar] [CrossRef]
- Vempere, L.; Zemite, L.; Vempers, G.; Bode, I.; Jasevics, A. Assessment of prospective energy storage options for the heat plant—A case study. In Proceedings of the 2022 IEEE 63rd Annual International Scientific Conference on Power and Electrical Engineering of Riga Technical University, Riga, Latvia, 10–12 October 2022. [Google Scholar] [CrossRef]
- Lekidis, A.; Papageorgiou, E.I. Edge-Based Short-Term Energy Demand Prediction. Energies 2023, 16, 5435. [Google Scholar] [CrossRef]
- Atteya, A.I.; Ali, D.; Sellami, N. Precise Dynamic Modelling of Real-World Hybrid Solar-Hydrogen Energy Systems for Grid-Connected Buildings. Energies 2023, 16, 5449. [Google Scholar] [CrossRef]
- Mitali, J.; Dhinakaran, S.; Mohamad, A.A. Energy storage systems: A review. Energy Storage Sav. 2022, 1, 166–216. [Google Scholar] [CrossRef]
- Saygin, D.; Blanco, H.; Boshell, F.; Cordonnier, J.; Rouwenhorst, K.; Lathwal, P.; Gielen, D. Ammonia Production from Clean Hydrogen and the Implications for Global Natural Gas Demand. Sustainability 2023, 15, 1623. [Google Scholar] [CrossRef]
- Sayed, E.T.; Olabi, A.G.; Alami, A.H.; Radwan, A.; Mdallal, A.; Rezk, A.; Abdelkareem, M.A. Renewable Energy and Energy Storage Systems. Energies 2023, 16, 1415. [Google Scholar] [CrossRef]
- Canadian Climate Institute. Germany’s Energiewende 4.0 Project, Lessons for Canada’s Electricity System Transformation. Available online: https://climateinstitute.ca/publications/electricity-system-innovation/ (accessed on 12 August 2023).
- Ponton. Available online: https://www.ponton.de/new-4-0-completed (accessed on 12 August 2023).
- Silva, C.; Faria, P.; Vale, Z.; Corchado, J.M. Demand Response Implementation: Overview of Europe and United States Status. Energies 2023, 16, 4043. [Google Scholar] [CrossRef]
- Hille, S.; Weber, S.; Brosch, T. Consumers’ preferences for electricity-saving programs: Evidence from a choice-based conjoint study. J. Clean. Prod. 2019, 220, 800–815. [Google Scholar] [CrossRef]
- Morton, A.; Wang, Y.; Zhang, W. Willingness to Participate in Demand Response in the US Midwest: A Market with Great Potential? Center for Agricultural and Rural Development: Ames, IA, USA, 2021; pp. 1–25. [Google Scholar]
- United Kingdom Government. Realising the Potential of Demand-Side Response to 2025. Available online: https://assets.publishing.service.gov.uk/government/uploads/system/uploads/attachment_data/file/657143/DSRReferences_document.pdf (accessed on 30 July 2023).
- Sloot, D.; Lehmann, N.; Ardone, A.; Fichtner, W. A Behavioral Science Perspective on Consumers’ Engagement with Demand Response Programs. Energy Res. Lett. 2023, 4, 1–7. [Google Scholar] [CrossRef]
- Parrish, B.; Heptonstall, P.; Gross, R.; Sovacool, B.K. A systematic review of motivations, enablers and barriers for consumer engagement with residential demand response. Energy Policy 2020, 138, 111221. [Google Scholar] [CrossRef]
- Rezaeimozafar, M.; Monaghan, R.F.D.; Barrett, E.; Duffy, M. A review of behind-the-meter energy storage systems in smart grids. Renew. Sustain. Energy Rev. 2022, 164, 112573. [Google Scholar] [CrossRef]
- Jin-Ho, K.; Shcherbakova, A. Common failures of demand response. Energy 2011, 36, 873–880. [Google Scholar] [CrossRef]
- Sridhar, A.; Honkapuro, S.; Ruiz, F.; Stoklasa, J.; Annala, S.; Wolff, A.; Rautiainen, A. Residential consumer preferences to demand response: Analysis of different motivators to enroll in direct load control demand response. Energy Policy 2023, 173, 113420. [Google Scholar] [CrossRef]
- Srivastava, A.; Passel, S.; Laes, E. Dissecting demand response: A quantile analysis of flexibility, household attitudes, and demographics. Energy Res. Soc. Sci. 2019, 52, 169–180. [Google Scholar] [CrossRef]
- Brown, M.A.; Chapman, O. The size, causes, and equity implications of the demand-response gap. Energy Policy 2021, 158, 112533. [Google Scholar] [CrossRef]
- Lashmar, N.; Wade, B.; Molyneaux, L.; Ashworth, P. Motivations, barriers, and enablers for demand response programs: A commercial and industrial consumer perspective. Energy Res. Soc. Sci. 2022, 90, 102667. [Google Scholar] [CrossRef]
- DISTRIBUTECH International. BGE Delivers Demand Response Programs for Customer Benefits. Available online: https://www.power-grid.com/news/bge-delivers-demand-response-programs-for-customer-benefits-1/#gref (accessed on 12 August 2023).
- Energy Market Authority. Demand Response Programme. Available online: https://www.ema.gov.sg/Demand_Response_Program.aspx (accessed on 12 August 2023).
- NSW Government. Case Study: Businesses Share Solar Power to Save Money and Reduce Emissions. Available online: https://www.energy.nsw.gov.au/sites/default/files/2022-08/Enova%20case%20study.pdf (accessed on 12 August 2023).
- European Commission. Clean Energy for EU Islands: Study on Regulatory Barriers and Recommendation for Clean Energy Transition on the Islands, Italy. Available online: https://clean-energy-islands.ec.europa.eu/system/files/2023-01/PUBLIC_IslandSecretariatII_Study%20barriers%20and%20recommendationsITALY.20221220%20final.pdf (accessed on 12 August 2023).
- RTE. Benefit from a Support Mechanism for the Demand Response Industry. Available online: https://www.services-rte.com/en/learn-more-about-our-services/benefit-from-a-support-mechanism.html (accessed on 12 August 2023).
- Kainiemi, L.; Eloneva, S.; Levänen, J. Transition towards a decentralised energy system: Analysing prospects for innovation facilitation and regime destabilisation in Finland. Technol. Anal. Strateg. Manag. 2019, 31, 1003–1015. [Google Scholar] [CrossRef]
- Gamma, K.; Mai, R.; Cometta, C.; Loock, M. Engaging customers in demand response programs: The role of reward and punishment in customer adoption in Switzerland. Energy Res. Soc. Sci. 2021, 74, 101927. [Google Scholar] [CrossRef]
- Petrichenko, L.; Zemite, L.; Sauhats, A.; Klementavicius, A.; Grickevics, K. A Comparative Analysis of Supporting Policies for Solar PV systems in the Baltic Countries. In Proceedings of the 2019 IEEE International Conference on Environment and Electrical Engineering and 2019 IEEE Industrial and Commercial Power Systems Europe, EEEIC/I and CPS Europe, Genova, Italy, 11–14 June 2019. [Google Scholar] [CrossRef]
- European Commission. Electricity Market Design. Available online: https://energy.ec.europa.eu/topics/markets-and-consumers/market-legislation/electricity-market-design_en (accessed on 13 August 2023).
- Annala, S.; Lukkarinen, J.; Primmer, E.; Honkapuro, S.; Ollikka, K.; Sunila, K.; Ahonen, T. Regulation as an enabler of demand response in electricity markets and power systems. J. Clean. Prod. 2018, 195, 1139–1148. [Google Scholar] [CrossRef]
- Abdul Qadir, S.; Al-Motairi, H.; Tahir, F.; Al-Fagih, L. Incentives and strategies for financing the renewable energy transition: A review. Energy Rep. 2021, 7, 3590–3606. [Google Scholar] [CrossRef]
- Official Journal of the European Union. DIRECTIVE (EU) 2019/944 of the European Parliament and of the Council of 5 June 2019 on Common Rules for the Internal Market for Electricity and Amending Directive 2012/27/EU. Available online: https://eur-lex.europa.eu/legal-content/EN/TXT/PDF/?uri=CELEX:32019L0944 (accessed on 13 August 2023).
- McPherson, M.; Stoll, B. Demand response for variable renewable energy integration: A proposed approach and its impacts. Energy 2020, 197, 117205. [Google Scholar] [CrossRef]
- European Commission. Proposal for a Regulation of the European Parliament and of the Council Amending Regulations (EU) 2019/943 and (EU) 2019/942 as Well as Directives (EU) 2018/2001 and (EU) 2019/944 to Improve the Union’s Electricity Market Design. Available online: https://eur-lex.europa.eu/legal-content/EN/TXT/PDF/?uri=CELEX:52023PC0148 (accessed on 13 August 2023).
- Schneider Electric. The Benefits of Demand Response for Utilities. Available online: https://www.energy-pool.eu/wp-content/uploads/2016/07/The-benefits-of-Demand-Response-for-Utilities.pdf (accessed on 13 August 2023).
- Strbac, G. Demand side management: Benefits and challenges. Energy Policy 2008, 36, 4419–4426. [Google Scholar] [CrossRef]
- AEMO. Wholesale Demand Response Mechanism. Available online: https://aemo.com.au/en/initiatives/trials-and-initiatives/wholesale-demand-response-mechanism (accessed on 13 August 2023).
- Argus. Brazil’s Power Market Welcomes Demand Response Plan. Available online: https://www.argusmedia.com/en/news/2379033-brazils-power-market-welcomes-demand-response-plan (accessed on 13 August 2023).
- International Energy Agency. Reforming Korea’s Electricity Market for Net Zero. Available online: https://iea.blob.core.windows.net/assets/ab5343c6-5220-4154-a88e-750de58b9c8c/ReformingKoreasElectricityMarketforNetZero.pdf (accessed on 13 August 2023).
- Energy Market Authority. Regulatory Sandbox to Promote Energy Demand Management. Available online: https://www.ema.gov.sg/media_release.aspx?news_sid=20221024BUJD4YDq1igs (accessed on 13 August 2023).
- European Commission. Digitalisation of the Energy System. Available online: https://energy.ec.europa.eu/topics/energy-systems-integration/digitalisation-energy-system_en (accessed on 13 August 2023).
- European Commission. Clean Energy for All Europeans Package. Available online: https://energy.ec.europa.eu/topics/energy-strategy/clean-energy-all-europeans-package_en (accessed on 13 August 2023).
- Danish Ministry of Climate, Energy and Utilities. Denmark’s Integrated National Energy and Climate Plan. Available online: https://energy.ec.europa.eu/system/files/2020-01/dk_final_necp_main_en_0.pdf (accessed on 13 August 2023).
- International Energy Agency. IEA Policy Review Commends Germany’s Ambitious Efforts to Advance Its Clean Energy Transition. Available online: https://www.iea.org/news/iea-policy-review-commends-germanys-ambitious-efforts-to-advance-its-clean-energy-transition (accessed on 13 August 2023).
- Gangale, F.; Mengolini, A.; Vasiljevska, J. Smart Grid Baltic: Smart grid challenges and opportunities in the Baltic Region. In Proceedings of the JCR Conference and Workshop Reports, Riga, Latvia, 14–15 November 2016; Publications Office of the European Union: Luxembourg, 2018. [Google Scholar] [CrossRef]







| Influencers | Enables | Barriers | |
|---|---|---|---|
| Pricing | TOU | Understandable and straightforward implementation | Less effective in sharp peak curtailments |
| CPP | Effectively empowers grid stability Additional revenue for utilities during peak periods | Poor management can result in lower participation level | |
| VPP | Moderate stimulus for load shifting | Quite dynamic pricing signals | |
| RTP | Electricity consumption optimization based on real-time market | Advanced information and communication infrastructure | |
| Incentives | Financial rewards or other benefits for consumers | Financial resources for incentives from utilities and grid operators | |
| Higher customer loyalty | Overcompensation risk | ||
| Promote environmentally friendly energy system and eco-friendly technologies | Budget constraints of utilities may limit incentives and lead to lower participation rates | ||
| Cost savings for utilities and grid operators | Complex and time-consuming administration | ||
| Technical requirements | |||
| Technology | Real-time monitoring and control | Upfront costs for utilities and consumers | |
| Informed decision making | Privacy and security concerns | ||
| Faster, more precise responses | Digital divide between consumers | ||
| Optimized DR strategies | Complexity that requires technical expertise and trainings | ||
| Automated DR | Malfunctioning issues or lack of compatibility | ||
| Emergence of DR aggregators | |||
| Customer awareness | Familiarity and knowledge | Unfamiliarity and lack of knowledge | |
| Social motivations | Distrust | ||
| Innovativeness | Technology requirements and technical issues | ||
| Financial and other benefits | Financial costs | ||
| Environmental motivations | Risks—finance, autonomy, comfort, adaptability | ||
| Reputation | |||
| Regulation | Financial incentives | Additional compliance (administrative, financial) costs for utilities and other stakeholders | |
| Regulatory support | Complex and challenging compliance process | ||
| Promotion of technology adoption | Slow and changeable regulation | ||
| Standardization | Government-mandated DR programs may lack flexibility | ||
| Regulations and clear guidelines on data privacy and security | |||
| Empowerment of market competition | |||
| Transparent and fair regulations build trust and enhance participation rates | |||
| Enables | Barriers/Risks |
|---|---|
| Development of renewable energy | Initial planning, administration effort and costs |
| Electrification of transport and gas services | Data availability, technical communication drop-outs |
| Falling battery/EV costs | Falling FCAS prices/revenue |
| Rising battery and battery on wheels (EV) capacity | Falling wholesale prices/revenue |
| Greater revenue from negative price periods | Lack of clear guidelines and standards |
| Advanced information and communication technologies | |
| Dynamic operating envelopes |
Disclaimer/Publisher’s Note: The statements, opinions and data contained in all publications are solely those of the individual author(s) and contributor(s) and not of MDPI and/or the editor(s). MDPI and/or the editor(s) disclaim responsibility for any injury to people or property resulting from any ideas, methods, instructions or products referred to in the content. |
© 2023 by the authors. Licensee MDPI, Basel, Switzerland. This article is an open access article distributed under the terms and conditions of the Creative Commons Attribution (CC BY) license (https://creativecommons.org/licenses/by/4.0/).
Share and Cite
Bogdanova, O.; Viskuba, K.; Zemīte, L. A Review of Barriers and Enables in Demand Response Performance Chain. Energies 2023, 16, 6699. https://doi.org/10.3390/en16186699
Bogdanova O, Viskuba K, Zemīte L. A Review of Barriers and Enables in Demand Response Performance Chain. Energies. 2023; 16(18):6699. https://doi.org/10.3390/en16186699
Chicago/Turabian StyleBogdanova, Olga, Karīna Viskuba, and Laila Zemīte. 2023. "A Review of Barriers and Enables in Demand Response Performance Chain" Energies 16, no. 18: 6699. https://doi.org/10.3390/en16186699
APA StyleBogdanova, O., Viskuba, K., & Zemīte, L. (2023). A Review of Barriers and Enables in Demand Response Performance Chain. Energies, 16(18), 6699. https://doi.org/10.3390/en16186699

