Hydropower Advantages over Batteries in Energy Storage of Off-Grid Systems: A Case Study
Abstract
:1. Introduction
1.1. Pumped Storage Hydropower (PSH) for Medium- and Large-Scale Energy Storage and Production
1.2. Batteries as Storage in Microgrids or Off-Grid
1.3. Microgrids or Decentralized Power Production
1.4. Data Preparation and Cleaning of the Obtained Load Data
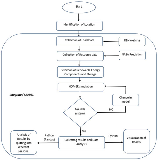
2. Methodology
2.1. Load
2.2. Resources
2.2.1. Solar Energy Data
2.2.2. Wind Energy Data

2.3. Basic Terminology
2.3.1. Net Present Cost (NPC)
2.3.2. Levelized Cost of Energy (LCOE)
2.3.3. Operation and Maintenance (O&M) Cost
2.3.4. Autonomy of the Storage
2.4. Simulations
2.4.1. Solar PV
| Solar PV—Peimer SG340P | Wind Turbine—Enercon E-48 [800 kW] | ||
|---|---|---|---|
| Parameter | Value | Parameter | Value |
| PV Model | Peimar SG340P | Wind Turbine Model | Enercon E-48 |
| Vmp | 38.3 V | Rated Capacity | 800 kW |
| Imp | 8.88 A | Rotor Diameter | 48 m |
| Rated Capacity | 1500 kW | Cut-In windspeed | 2.5 m/s |
| Efficiency | 17.5 | Cut-Out windspeed | 34 m/s |
| Operating Temperature | 25 °C | Generator | Direct Driven Generator |
| Temperature Coefficient | −0.43 | ||
| Convertor—Leonics MTP-413 F | Battery—Fortress Power eVault LFP-15 Battery | ||
| Parameter | Value | Parameter | Value |
| Inverter Model | Leonics MTP-413F 25 kW | Nominal Voltage (V) | 48 |
| External DC Charger | 240 V | Nominal Capacity (kWh) | 14.4 |
| Phase | 3 phases | Nominal Capacity (Ah) | 300 |
| Maximum Efficiency | 95% | Roundtrip Efficiency (%) | 98 |
| AC Output | 240 V AC | Maximum Charge Rate (A/Ah) | 0.4 |
| Maximum Charge Current (A) | 130 | ||
| Maximum Discharge Current (A) | 150 | ||
2.4.2. Wind Turbine
2.4.3. Converter and Batteries
3. Results and Discussion
3.1. Scenario 1
3.2. Scenario 2
3.3. Comparison between Scenario 1 and Scenario 2
3.4. Technical Analysis of Scenario 2 with Python
3.4.1. Energy Demand and Production in Different Seasons
3.4.2. The Need for Energy Storage
3.5. Sensitivity Analysis
4. Conclusions
Author Contributions
Funding
Data Availability Statement
Acknowledgments
Conflicts of Interest
References
- IEA. World Energy Outlook 2022; IEA: Paris, France, 2022; Available online: https://www.iea.org/reports/world-energy-outlook-2022 (accessed on 10 April 2023).
- IEA. Electricity Market Report–July 2022; IEA: Paris, France, 2022; Available online: https://www.iea.org/reports/electricity-market-report-july-2022 (accessed on 10 April 2023).
- IRENA. Renewable Energy Statistics 2021; The International Renewable Energy Agency: Abu Dhabi, United Arab Emirates, 2021. [Google Scholar]
- Energy-Charts. Public Net Electricity Generation in Portugal in 2022. Available online: https://energy-charts.info/charts/energy_pie/chart.htm?l=en&c=PT&year=2022&interval=year (accessed on 10 April 2023).
- Ramos, H.M.; Vargas, B.; Saldanha, J.R. New Integrated Energy Solution Idealization: Hybrid for Renewable Energy Network (Hy4REN). Energies 2022, 15, 3921. [Google Scholar] [CrossRef]
- Rahman, M.; Oni, A.O.; Gemechu, E.; Kumar, A. Assessment of energy storage technologies: A review. Energy Convers. Manag. 2020, 223, 113295. [Google Scholar] [CrossRef]
- IEA. Executive Summary–Hydropower Special Market Report–Analysis. Available online: https://www.iea.org/reports/hydropower-special-market-report/executive-summary (accessed on 10 April 2023).
- Immendoerfer, A.; Tietze, I.; Hottenroth, H.; Viere, T. Life-cycle impacts of pumped hydropower storage and battery storage. Int. J. Energy Environ. Eng. 2017, 8, 231–245. [Google Scholar] [CrossRef]
- Javed, M.S.; Zhong, D.; Ma, T.; Song, A.; Ahmed, S. Hybrid pumped hydro and battery storage for renewable energy based power supply system. Appl. Energy 2020, 257, 114026. [Google Scholar] [CrossRef]
- Ghanjati, C.; Tnani, S. Optimal sizing and energy management of a stand-alone photovoltaic/pumped storage hydropower/battery hybrid system using Genetic Algorithm for reducing cost and increasing reliability. Energy Environ. 2022. [Google Scholar] [CrossRef]
- PNNL. Open or Closed: Pumped Storage Hydropower Is on the Rise. Available online: https://www.pnnl.gov/news-media/open-or-closed-pumped-storage-hydropower-rise#:~:text=Open%2Dloop%20versus%20closed%2Dloop,to%20a%20natural%20water%20source (accessed on 16 May 2023).
- Pumped Storage Hydropower. Available online: https://www.hydropower.org/factsheets/pumped-storage (accessed on 6 February 2023).
- Energy-Charts. Public Net Electricity Generation in Portugal in Week 35 2023. Available online: https://energy-charts.info/charts/power/chart.htm?l=en&c=PT (accessed on 6 February 2023).
- Divya, K.C.; Østergaard, J. Battery energy storage technology for power systems—An overview. Electr. Power Syst. Res. 2009, 79, 511–520. [Google Scholar] [CrossRef]
- Poullikkas, A. A comparative overview of large-scale battery systems for electricity storage. Renew. Sustain. Energy Rev. 2013, 27, 778–788. [Google Scholar] [CrossRef]
- Chen, T.; Jin, Y.; Lv, H.; Yang, A.; Liu, M.; Chen, B.; Xie, Y.; Chen, Q. Applications of Lithium-Ion Batteries in Grid-Scale Energy Storage Systems. Trans. Tianjin Univ. 2020, 26, 208–217. [Google Scholar] [CrossRef]
- Keshan, H.; Thornburg, J.; Ustun, T. Comparison of lead-acid and lithium ion batteries for stationary storage in off-grid energy systems. In Proceedings of the 4th IET Clean Energy and Technology Conference (CEAT 2016), Kuala Lumpur, Malaysia, 14–15 November 2016. [Google Scholar]
- Sinha, S.; Chandel, S. Review of software tools for hybrid renewable energy systems. Renew. Sustain. Energy Rev. 2014, 32, 192–205. [Google Scholar] [CrossRef]
- Krishna, K.S.; Kumar, K.S. A review on hybrid renewable energy systems. Renew. Sustain. Energy Rev. 2015, 52, 907–916. [Google Scholar] [CrossRef]
- Lambert, T.; Gilman, P.; Lilienthal, P. Micropower system modeling with HOMER. In Integration of Alternative Sources of Energy; John Wiley & Sons, Inc.: Hoboken, NJ, USA, 2006; Volume 1, pp. 379–385. [Google Scholar]
- Demiroren, A.; Yilmaz, U. Analysis of change in electric energy cost with using renewable energy sources in Gökceada, Turkey: An island example. Renew. Sustain. Energy Rev. 2010, 14, 323–333. [Google Scholar] [CrossRef]
- Yimen, N.; Hamandjoda, O.; Meva’a, L.; Ndzana, B.; Nganhou, J. Analyzing of a Photovoltaic/Wind/Biogas/Pumped-Hydro Off-Grid Hybrid System for Rural Electrification in Sub-Saharan Africa—Case Study of Djoundé in Northern Cameroon. Energies 2018, 11, 2644. [Google Scholar] [CrossRef]
- Dalton, G.; Lockington, D.; Baldock, T. Feasibility analysis of renewable energy supply options for a grid-connected large hotel. Renew. Energy 2009, 34, 955–964. [Google Scholar] [CrossRef]
- Thomas, D.; Deblecker, O.; Ioakimidis, C.S. Optimal design and techno-economic analysis of an autonomous small isolated microgrid aiming at high RES penetration. Energy 2016, 116, 364–379. [Google Scholar] [CrossRef]
- He, L.; Zhang, S.; Chen, Y.; Ren, L.; Li, J. Techno-economic potential of a renewable energy-based microgrid system for a sustainable large-scale residential community in Beijing, China. Renew. Sustain. Energy Rev. 2018, 93, 631–641. [Google Scholar] [CrossRef]
- Sen, R.; Bhattacharyya, S.C. Off-grid electricity generation with renewable energy technologies in India: An application of HOMER. Renew. Energy 2014, 62, 388–398. [Google Scholar] [CrossRef]
- Energy Market Information System. Available online: https://mercado.ren.pt/EN/Gas/MarketInfo/Load/Actual/Pages/Hourly.aspx (accessed on 10 April 2023).
- Rahm, E.; Do, H.H. Data cleaning: Problems and current approaches. IEEE Data Eng. Bull. 2000, 23, 3–13. [Google Scholar]
- Hellerstein, J.M. Quantitative Data Cleaning for Large Databases; United Nations Economic Commission for Europe (UNECE): Geneva, Switzerland, 2008; Volume 25, pp. 1–42. [Google Scholar]
- How HOMER Calculates Clearness Index. Available online: https://www.homerenergy.com/products/pro/docs/3.9/how_homer_calculates_clearness_index.html (accessed on 10 April 2023).
- Abdelhady, S. Techno-economic study and the optimal hybrid renewable energy system design for a hotel building with net zero energy and net zero carbon emissions. Energy Convers. Manag. 2023, 289, 117195. [Google Scholar] [CrossRef]
- Net Present Cost. Available online: https://www.homerenergy.com/products/grid/docs/1.8/net_present_cost.html (accessed on 10 April 2023).
- Levelized Cost of Energy. Available online: https://www.homerenergy.com/products/pro/docs/3.11/levelized_cost_of_energy.html (accessed on 8 May 2023).
- Operation and Maintenance Cost. Available online: https://www.homerenergy.com/products/pro/docs/3.11/operation_and_maintenance_cost.html (accessed on 14 June 2023).
- E-48–ENERCON GmbH–Wind Turbine Datasheet|GlobalSpec. Available online: https://datasheets.globalspec.com/ds/enercon/e-48/965dc900-6d47-4188-8415-d3e10b84b523 (accessed on 8 May 2023).
- Distributed Generation Energy Technology Capital Costs. Energy Analysis|NREL. Available online: https://www.nrel.gov/analysis/tech-cost-dg.html (accessed on 8 May 2023).
- Wind Turbine Outputs. Available online: https://www.homerenergy.com/products/pro/docs/3.10/wind_turbine_outputs.html (accessed on 16 May 2023).

























| Research | Optimal Energy System | Location | Economics |
|---|---|---|---|
| Demiroren and Yilmaz (2010) [21] | Wind Energy System (PV/Battery) | Gokceada, Turkey | NPC: 32,537,056 $ LCOE: 0.174 $/kWh |
| Yimen et al. (2018) [22] | PV/Biogas/PSH | Djoundé, Cameroon | NPC: 370,426 € LCOE: 0.256 €/kWh |
| Dalton et al. (2009) [23] | Wind Energy System with Battery | Coastal Area of Queensland, Australia | NPC: 19.1 M$ |
| Ioakimidis et al. (2016) [24] | Scenario 1: Generator/Wind Energy/ Battery Scenario 2: Wind/Solar PV/ Generator/Battery Scenario 3: Wind/PV/Battery | An Island in Greece | NPC: 1,834,996 € LCOE: 0.1658 €/kWh NPC: 2,249,666 € LCOE: 0.2047 €/kWh NPC: 6.5 million € LCOE: 0.61 €/kWh |
| He et al. (2018) [25] | Standalone: Solar PV/Wind Energy/Battery/Diesel Generator Grid-Connected: Solar PV/Wind Energy/Battery/Grid | Beijing, China | NPC: 16,806,238 $ LCOE: 0.133 $/kWh NPC: 9,034,966 $ LCOE: 0.055 $/kWh |
| Sen and Bhattacharyya (2014) [26] | Solar PV/Wind Energy/Battery/Bio-Diesel Generator/Hydropower | Chhattisgarh, India | NPC: 673,147 $ LCOE: 0.420 $/kWh |
| Component | Capital | Replacement | O&M | Salvage | Total |
|---|---|---|---|---|---|
| Enercon E-48 [800 kW] | € 12,160,000.00 | € 3,876,697.38 | € 1,323,777.69 | € −2,184,767.59 | € 15,175,707.48 |
| Fortress Power eVault LFP-15 | € 33,012,000.00 | € 29,164,042.96 | € 0.00 | € −3,954,141.87 | € 58,221,901.08 |
| Leonics MTP-413F 25 kW | € 3,260,278.43 | € 2,880,252.64 | € 0.00 | € −390,512.65 | € 5,750,018.43 |
| Peimar SG340P | € 15,993,758.47 | € 0.00 | € 689,198.61 | € −638,571.73 | € 16,044,385.35 |
| System | € 64,426,036.90 | € 35,920,992.98 | € 2,012,976.31 | € −7,167,993.84 | € 95,192,012.34 |
| Quantity | kWh/yr | Percentage % |
|---|---|---|
| Peimar SG340P | 8,841,858 | 48.7 |
| Enercon E-48 [800 kW] | 9,299,602 | 51.3 |
| AC Primary Load | 9,362,509 | 100 |
| Excess Electricity | 8,540,931 | 47.1 |
| Unmet Electric Load | 7169 | 0.0765 |
| Capacity Shortage | 9355 | 0.0998 |
| Quantity | Value | Unit |
|---|---|---|
| Batteries | 2358 | qty |
| String Size | 1 | batteries |
| Strings in Parallel | 2358 | strings |
| Bus Voltage | 48 | V |
| Autonomy | 30.2 | hr |
| Storage Wear Cost | 0.236 | €/kWh |
| Nominal Capacity | 33,955 | kWh |
| Usable Nominal Capacity | 32,257 | kWh |
| Lifetime Throughput | 25,136,156 | kWh |
| Expected Life | 10 | yr |
| Average Energy Cost | 0 | €/kWh |
| Energy In | 2,538,404 | kWh/yr |
| Energy Out | 2,488,352 | kWh/yr |
| Storage Depletion | 724 | kWh/yr |
| Losses | 50,775 | kWh/yr |
| Annual Throughput | 2,513,616 | kWh/yr |
| Peimar SG340P | Enercon E-48 [800 kW] | ||||
|---|---|---|---|---|---|
| Quantity | Value | Unit | Quantity | Value | Unit |
| Rated Capacity | 5331 | kW | Total Rated Capacity | 3200 | kW |
| Mean Output | 1009 | kW | Mean Output | 1062 | kW |
| Mean Output | 24,224 | kWh/d | Capacity Factor | 33.2 | % |
| Capacity Factor | 18.9 | % | Total Production | 9,299,602 | kWh/yr |
| Total Production | 8,841,858 | kWh/yr | Minimum Output | 0 | kW |
| Minimum Output | 0 | kW | Maximum Output | 2573 | kW |
| Maximum Output | 5410 | kW | Wind Penetration | 99.3 | % |
| PV Penetration | 94.4 | % | Hours of Operation | 8339 | h/yr |
| Hours of Operation | 4385 | h/yr | Levelized Cost | 0.126 | €/kWh |
| Levelized Cost | 0.14 | €/kWh | |||
| Clipped Production | 0 | kWh | |||
| Component | Capital | Replacement | O&M | Salvage | Total |
|---|---|---|---|---|---|
| Enercon E-48 [800 kW] | € 12,160,000.00 | € 3,876,697.38 | € 1,323,777.69 | € −2,184,767.59 | € 15,175,707.48 |
| Generic 245 kWh Pumped Hydro | € 7,695,600.00 | € 0.00 | € 8,221,900.52 | € −691,328.02 | € 15,226,172.50 |
| Leonics MTP-413F 25 kW | € 1,220,369.05 | € 1,078,119.94 | € 0.00 | € −146,174.49 | € 2,152,314.50 |
| Peimar SG340P | € 13,231,667.72 | € 0.00 | € 570,175.36 | € −528,291.65 | € 13,273,551.43 |
| System | € 34,307,636.77 | € 4,954,817.32 | € 10,115,853.58 | € −3,550,561.75 | € 45,827,745.91 |
| Quantity | kWh/yr | Percentage % |
|---|---|---|
| Peimar SG340P | 7,314,886 | 42.6 |
| Enercon E-48 [800 kW] | 9,841,470 | 57.4 |
| AC Primary Load | 9,361,602 | 100 |
| Excess Electricity | 7,006,065 | 40.8 |
| Unmet Electric Load | 8077 | 0.0862 |
| Capacity Shortage | 9365 | 0.0999 |
| Quantity | Value | Unit |
|---|---|---|
| Bus Voltage | 240 | V |
| Autonomy | 37.8 | hr |
| Storage Wear Cost | 0 | €/kWh |
| Nominal Capacity | 40,411 | kWh |
| Usable Nominal Capacity | 40,411 | kWh |
| Lifetime Throughput | 109,828,332 | kWh |
| Expected Life | 40 | yr |
| Average Energy Cost | 0 | €/kWh |
| Energy In | 3,050,767 | kWh/yr |
| Energy Out | 2,471,137 | kWh/yr |
| Storage Depletion | 18.3 | kWh/yr |
| Losses | 579,647 | kWh/yr |
| Annual Throughput | 2,745,708 | kWh/yr |
| Solar PV—Peimar SG340P | Wind Turbine—Enercon E-48 [800 kW] | ||||
|---|---|---|---|---|---|
| Quantity | Value | Unit | Quantity | Value | Unit |
| Rated Capacity | 4411 | kW | Total Rated Capacity | 3200 | kW |
| Mean Output | 835 | kW | Mean Output | 1123 | kW |
| Mean Output | 20,041 | kWh/d | Capacity Factor | 35.1 | % |
| Capacity Factor | 18.9 | % | Total Production | 9,841,470 | kWh/yr |
| Total Production | 7,314,886 | kWh/yr | Minimum Output | 0 | kW |
| Minimum Output | 0 | kW | Maximum Output | 2699 | kW |
| Maximum Output | 4476 | kW | Wind Penetration | 105 | % |
| PV Penetration | 78.1 | % | Hours of Operation | 8339 | h/yr |
| Hours of Operation | 4385 | h/yr | Levelized Cost | 0.119 | €/kWh |
| Levelized Cost | 0.14 | €/kWh | |||
| Clipped Production | 0 | kWh | |||
| SG 340P Solar PV | Enercon E-48 Wind Turbine |
|---|---|
| 0.2 | 0.2 |
| 0.8 | 0.8 |
| 1 | 1 |
| 2 | 2 |
| 3 | 3 |
| 4 | 4 |
Disclaimer/Publisher’s Note: The statements, opinions and data contained in all publications are solely those of the individual author(s) and contributor(s) and not of MDPI and/or the editor(s). MDPI and/or the editor(s) disclaim responsibility for any injury to people or property resulting from any ideas, methods, instructions or products referred to in the content. |
© 2023 by the authors. Licensee MDPI, Basel, Switzerland. This article is an open access article distributed under the terms and conditions of the Creative Commons Attribution (CC BY) license (https://creativecommons.org/licenses/by/4.0/).
Share and Cite
Guruprasad, P.S.M.; Quaranta, E.; Coronado-Hernández, O.E.; Ramos, H.M. Hydropower Advantages over Batteries in Energy Storage of Off-Grid Systems: A Case Study. Energies 2023, 16, 6309. https://doi.org/10.3390/en16176309
Guruprasad PSM, Quaranta E, Coronado-Hernández OE, Ramos HM. Hydropower Advantages over Batteries in Energy Storage of Off-Grid Systems: A Case Study. Energies. 2023; 16(17):6309. https://doi.org/10.3390/en16176309
Chicago/Turabian StyleGuruprasad, Prajwal S. M., Emanuele Quaranta, Oscar E. Coronado-Hernández, and Helena M. Ramos. 2023. "Hydropower Advantages over Batteries in Energy Storage of Off-Grid Systems: A Case Study" Energies 16, no. 17: 6309. https://doi.org/10.3390/en16176309
APA StyleGuruprasad, P. S. M., Quaranta, E., Coronado-Hernández, O. E., & Ramos, H. M. (2023). Hydropower Advantages over Batteries in Energy Storage of Off-Grid Systems: A Case Study. Energies, 16(17), 6309. https://doi.org/10.3390/en16176309
