Abstract
This paper presents preliminary tests on a capacitively coupled wireless energy-transfer system (C-WET). Significant emphasis has been placed on discerning the fundamental characteristics of the system. This allowed the simulation model to be refined and the parameters of the physical prototype to be fine-tuned. Then, start-up tests of the prototype of the power supply system were presented, up to about 25% of the rated power. Selected simulation and laboratory test results are presented and directions for further work are set. The system is envisaged for underground mining applications, and the work is being carried out as part of the HEET II (High-Efficiency Energy Transfer) project, funded by the Research Fund for Coal and Steel (RFCS).
1. Introduction
The HEET II project (High-Efficiency Energy Transfer), funded by the Research Fund for Coal and Steel (RFCS), concerns the development of a power supply system based on capacitive wireless energy transfer (C-WET). The system is designed to supply stationary and mobile receivers, including suspended drivetrains, which are used in underground mine roadways. In this case, the wireless power supply will be used to recharge the batteries of the suspended drivetrains, while they are moving and stopped. This allows for extending the battery operation time. In some cases, the wireless system may be the only method for charging the battery (example in [1]), eliminating the need for power cables. In addition, the wireless system will be able to simultaneously supply lower-power receivers associated with communication or sensor modules. It will eliminate the need to use and replace batteries, which can sometimes be cumbersome, e.g., for the modules installed in inaccessible locations [2]. The ongoing HEET II project is another initiative aiming at the development of innovative solutions for the mining industry [3].
The concept of the power supply system, including the supervisory communication and sensor part, is presented in [4]. The wireless power supply system under development is based on capacitive coupling, the parameters of which are crucial regarding the possible output power, resulting power loss, and efficiency. Hence, the paper [1] describes attempts to identify the parameters of the system. The paper [5] presents the first tests using this type of wireless power supply system. The power obtained in this study was low compared to the intended power (100 W vs. 2 kW) due to the limitations of the components used. For more power, systematic identification of the parameters of the relevant parts and the method for selecting the proper parameters of the auxiliary components are required, which will be presented further in this article.
The idea of wireless power transmission via capacitive coupling is known in the literature [6,7,8,9,10,11,12]. Various applications with varying power (from watts to kilowatts) and operating frequencies (from a few tens of kilohertz to several megahertz) are described [6,12]. They have limited power transmission distances (often less than a few centimetres). Electric vehicle charging systems [7,8,9,10,11] are examples of capacitive wireless energy-transfer (C-WET) applications. The presented solutions differ in configuration and the number of electrodes forming the capacitive coupling path [6,10]. However, the basic principle of operation remains the same—energy is transferred between the transmitting and receiving electrodes (plates), forming capacitors. In some solutions, there is one pair of electrodes, and the other pair is ground-connected. In other (stationary) solutions, there are additional electrodes, so electromagnetic emission can be reduced [8]. In the designed system, the novelty is that the capacitor pair responsible for capacitive coupling is integrated with the suspended rails of the suspended drivetrains used in mine roadways. The transmitting (non-moving) plates will be installed in rails and the receiving (moving) plates will move together with the drivetrain. A few tens of metres of the pilot route are planned as part of the project, and a battery-powered drivetrain (type PCA-1) has been selected as a sample receiver [13].
A schematic diagram of the proposed concept is shown in Figure 1. In the first stage, the laboratory tests were simplified by replacing the target receiver (rectifier with battery charger) with an equivalent resistive load. In addition, a laboratory power supply unit was used in tests as a supply voltage source. The target solution will combine the C-WET system with a single-wire power supply system, (according to the concept presented in [4]). A resonant voltage inverter supplying the capacitive coupling path as well as the compensating and matching components are the components of the C-WET system.
Figure 1.
Simplified diagram illustrating the concept of a capacitive wireless energy-transfer (C-WET) system.
The proposed topology with two transformers in the C-WET system was also used in addition to the unique configuration of the capacitive coupling path being developed in the HEET II project. The transformers have two tasks—they galvanically separate the capacitive coupling path from the power supply and the load and, at the same time, increase the voltage in the intermediate circuit. A high voltage in this circuit is necessary to ensure power transmission in the case of small coupling capacitances and associated high impedances [12]. This can only be realised with proper circuits using the resonance phenomenon [10,12,14,15,16] or by simultaneous use of high-voltage transformers, as in the case of the present solution. However, as demonstrated in the tests presented here, these additional transformers introduce their own non-negligible parasitic parameters, which are essential at the C-WET system-development stage. Therefore, additional inductive compensating components were also used, but only at the supply and load low-voltage sides.
The target parameters for the C-WET system are given in Table 1. Meeting the assumptions for the C-WET system and ensuring high efficiency requires appropriate compensation. It is, therefore, necessary to identify the parameters of the system components (capacitive coupling path and transformers) and then select appropriate compensating components. In this article, the associated procedure will be presented.
Table 1.
Target nominal parameters of the C-WET system.
2. Materials and Methods
2.1. Identification of Parameters for the Capacitive Coupling Path
According to Figure 1 and the HEET II project assumptions, the capacitive coupling path is formed by properly prepared composite rails. As a preliminary step, a model of the capacitive coupling path was defined for the rail system shown in Figure 2. Each of the formed capacitors (C1 and C2) consists of the following 10 cm wide plates: 10 m long transmitting plates and 1 m long receiving plates, separated by an insulator of approximately 3.5 mm thickness (glass mat with epoxy resin with a relative permittivity of 2.7 [1]).
Figure 2.
View of the capacitive coupling path.
The capacitive coupling path is characterised by main capacitances, through which energy is transferred, and parasitic capacitances, which reduce efficiency and should be minimised (only the main capacitances C1 and C2 are indicated in Figure 2). A simplified conceptual model without parasitic capacitances of the proposed C-WET system is given in Figure 3a. The paper [14] presents a method for identifying the main and parasitic capacitances. On this basis, the correct capacitive coupling-path model is shown in Figure 3b, and its finally adopted simplification is presented in Figure 3c. In addition, each capacitance is visualised in Figure 4. According to the procedure explained in [14], the model with parasitic capacitances (Figure 3b) is symmetric and consists of the following capacitances:
- Main (Cs).
- Cross parasitic (Cd).
- Parasitic between transmitter (Cppt) and receiver (Cppr) plates.
Figure 3.
Capacitive coupling-path models: conceptual (a), with parasitic capacitances (b) and equivalent simplified in the form analysed e.g., in [14] (c).
Figure 4.
Main and parasitic capacitances forming the capacitive coupling path.
According to the analysis in [14], parasitic capacitances to ground on the supply and load sides were neglected due to the system symmetry. Equivalence between the model with parasitic capacitances (Figure 3b) and the simplified model (Figure 3c) occurs after applying the relationships (1)–(3) [14].
Cs,eqv = Cs − Cd
Cp1,eqv = Cppt + Cd
Cp2,eqv = Cppr + Cd
The parameters of the final simplified model are identified through a series of relevant measurements ([14])—Section 3.1.
2.2. Identification of Transformer Parameters
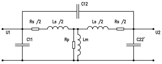
According to the presented concept (Figure 1), the high-voltage transformers (step-up TR3 and step-down TR4) are other key components of the C-WET system. Knowledge of the equivalent parameters of these transformers is required to select the parameters of the parallel and in-series compensating components—Section 2.3. Figure 5 shows the adopted transformer model brought to the primary side [17], whose parameters will be identified (where: U1, U2—voltages of the primary and secondary sides, Rs/2, Ls/2—resistances and inductances representing the winding and dissipation resistances of the transformer, C11—parasitic capacitance of the primary side, C22′—parasitic capacitance of the secondary side brought to the primary side, C12—parasitic capacitance between the primary and secondary sides, Rp, Lm—resistance and inductance representing power loss in the core and magnetisation). The equivalent scheme and the method for identifying the parameters were developed according to [17] by measuring the corresponding frequency responses—Section 3.1. The identified parameters will be used for simulation and design as parameters of the simplified model from Figure 6. Their linearity was assumed. A justification for adopting the simplified model can be found in Section 3.2. The following model parameters are distinguished: Rs—total winding resistances, Ls—total dissipation inductances, and N—transformer voltage ratio.
Figure 5.
Transformer model transferred to the primary side with the parasitic parameters (typical model considered e.g., in [17]).
Figure 6.
Simplified model of the transformer.
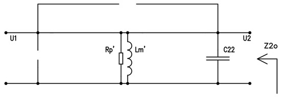
According to the method given in [17], the determination of the equivalent parameters of the transformer model is possible by measuring the frequency characteristics of the modulus and phase of the corresponding impedances (Bode diagrams). Impedance measurements were taken on the primary and secondary sides, with the opposite side open and shorted, respectively. In the low-frequency range, with impedance measurements from the primary side of the transformer and the secondary side open, the model in Figure 5 can be simplified because the in-series resistance Rs/2 and reactance associated with inductance Ls/2 are low, while the parallel reactance associated with capacitances C11 and C12 is high. Parallel resonance is obtained between components Lm, C22′ and Rp (Figure 7). By using the measured impedance characteristics, it is possible to determine the parameters of Lm, C22′ and Rp (Figure 6), by fitting the simulated characteristics for the adopted equivalent parallel resonant circuit (built-in function of the 4294A Precision Impedance Analyser).
Figure 7.
Scheme 1—Z1o_L impedance measurement at lower frequencies, secondary side open.
For an analogous measuring method, at higher frequencies, there will be a series resonance associated with components Ls, C22′ and Rs (Figure 8). The parallel reactance associated with capacitances C11 and C12 and with inductance Lm are neglected as they are significantly larger than those considered. As for Scheme 1, the equivalent parameters of the series resonant circuit are determined, obtaining the inductance Ls and again the capacitance C22′ (possibility to verify the previous value). It is also possible to determine the resistance Rs, but its value is omitted due to the measurement frequency deviating from the system operating frequency of 50 kHz.
Figure 8.
Scheme 2—Z1o_H impedance measurement at higher frequencies, secondary side open.
By modifying the measuring system, short-circuiting the secondary side of the transformer, and repeating the impedance measurement from the primary side of the transformer (Figure 9), the inductance Ls is again determined for the equivalent parallel resonant circuit (the resistance Rs and inductance Lm are neglected due to the high resonant frequency) and the total capacitance C11 + C12. Scheme 3 is used to verify the inductance Ls and to determine the total capacitance C11 + C12. Due to the small value of this sum, it is justified to omit the capacitance components C11 and C12 in Schemes 1 and 2 (Figure 7 and Figure 8) and in the model of Figure 6.
Figure 9.
Scheme 3—Z1s impedance measurement, secondary side shorted.
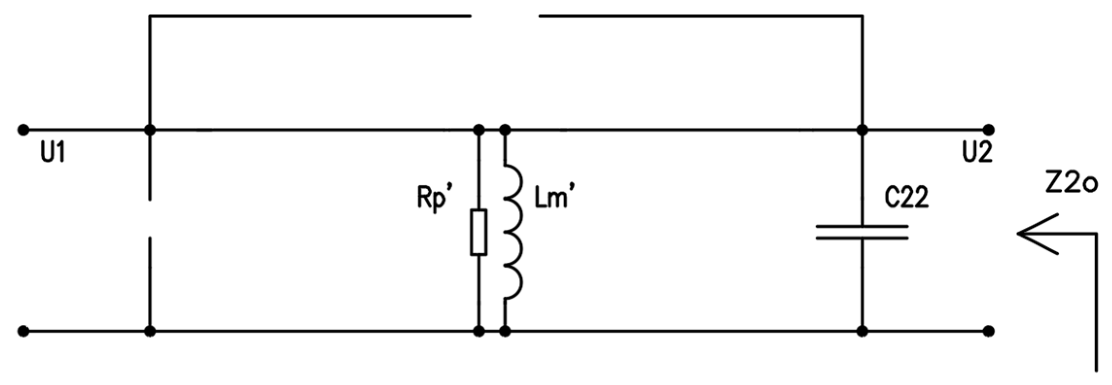
Analogous measurements and parameter identification can be performed on the secondary side of the transformer. In this way, already-determined parameters can also be further verified. One case was selected (Scheme 4—Figure 10) from which, among other things, the voltage ratio of transformer N could be calculated according to the relationship (4). From the occurring parallel resonance, with the omission of resistance Rs′ and inductance Ls′ and Lm′, the parameters C22 and Rp′ are identified, which, taking into account the voltage ratio of the transformer N, satisfy the conditions (5)–(7).
C22′ = C22 N2
Lm′ = Lm N2
Rp′ = Rp N2
Figure 10.
Scheme 4—Z2o impedance measurement, (parameters transferred to the secondary side), primary side open.
2.3. Methodology for the Selection of Parameters for Compensating Components
Once the main and parasitic parameters of the capacitive coupling path and transformers are determined, the next step is to calculate the parameters of the compensating components. The equivalent parameters of transformers TR3 and TR4 were assumed to be identical. The proposed compensation method is illustrated by the schematic diagram in Figure 11. The parameters of the compensating components were selected to stiffen the output voltage characteristics with load changes and ensure the correct switching conditions of the inverter transistors. For this purpose, three compensations were used: two in parallel (additional Lp3, Lp4) and one in series (Ls3). The First Harmonic Approximation (FHA) method was used, feeding the C-WET system from an equivalent sinusoidal voltage source.
Figure 11.
Diagram of C-WET system including parasitic parameters and compensating components.
The components forming the first parallel resonance circuit are highlighted in Figure 12. This circuit includes the transformer parameters (brought to the supply side), the equivalent capacitance Cp1,eqv, and the additional inductor Lp3. From the resonance condition (8), where ω is a pulsation associated with the operating frequency f, after bringing the capacitance Cp1,eqv to the primary side (9) and taking into account the inductance Ls, the required compensating inductance Lp3 is calculated (10).
Cp1,eqv′ = Cp1,eqv N2
Figure 12.
Parallel resonance on the supply side—determination of inductance Lp3.
An analogous procedure applies to the load side and the calculation of the compensating component Lp4. The corresponding parallel resonance circuit is highlighted in Figure 13. The subsequent relationships take the following form:
Cp2,eqv′ = Cp2,eqv N2
Figure 13.
Parallel resonance on the load side—determination of inductance Lp4.
The last additional inductor Ls3 provides series compensation. The circuit of the considered series resonance is shown in Figure 14 and includes the series inductances of the transformers Ls and both capacitances of the capacitive coupling path Cs,eqv. The inductance of Ls3 is obtained from the relationships (13) and (14), after converting the capacitance of Cs,eqv.
Cs,eqv′ = Cs,eqv N2
Figure 14.
Series resonance—determination of inductance Ls3.
According to the analysis in [14], the symmetry of the energy-transfer path was ensured by dividing the inductor Ls3 into two equal parts: Ls3/2 (Ls3_1/2 and Ls3_2/2 in Figure 15). The schematic diagram also indicates the resistance Rinv, which is used to show the conduction power losses of the inverter transistors (for a full bridge, Rinv = 2Rds(on)).
Figure 15.
Final scheme of C-WET system with parallel-series compensation.
3. Results
3.1. Identification of Parameters for the Capacitive Coupling Path
To identify the capacitive coupling parameters, measurements in the tests A, E and F were taken [14]—Figure 16. The measurements were taken using the SANWA RLC bridge-type LCR700 at a frequency of 100 kHz. The results are given in Table 2. On their basis, according to relationships (15)–(17) [14], the capacitances Cp1,eqv, Cp2,eqv and Cs,eqv of the simplified model were calculated (Figure 3c). For further calculations and the simulation model, the parameters presented in Table 3 were adopted. The low-voltage signals were used in the identification procedure. The power losses were neglected.
Figure 16.
Tests used to identify the model of the capacitive coupling path (adopted from [14]).
Table 2.
Capacitance measurements according to the layouts in Figure 16.
Table 3.
Calculated capacitances of the model.
3.2. Identification of Transformer Parameters
Two transformers of the same type, with the rated parameters: 700 V/10 kV, 4.28 A/0.3 A, 3.0 kVA, 3.8 kg, 40–60 kHz operate in the C-WET system. The parameters of one of them will be given below. The parameters of the other one are almost identical.
An Agilent 4294A impedance analyser was used for impedance measurements. Each time, in the frequency range analysed, the analyser calculated the equivalent RLC parameters of a resonant parallel or in-series circuit. In addition to the measured modulus and phase characteristics of the impedance, the simulation results for the identified RLC parameters were also displayed on the analyser screen. The similarity of measured and simulated characteristics (Figure 17, Figure 18, Figure 19 and Figure 20) confirmed the correctness of the method and the assumptions made. Low-voltage signals (amplitude up to 100 mV) were used in the identification procedure. The arrow on the left side of the characteristics (Figure 17, Figure 18, Figure 19 and Figure 20) refers to the reference point of the modulus and phase characteristics of the analysed impedance. The parameters of this point, along with the scales, are given above the graphs. The vertical arrows on the characteristics indicate the current measurement points and are captured by chance.
Figure 17.
Characteristics of impedance Z1o_L (Scheme 1).
Figure 18.
Characteristics of impedance Z1o_H (Scheme 2).
Figure 19.
Characteristics of impedance Z1s (Scheme 3).
Figure 20.
Characteristics of impedance Z2o (Scheme 4).
Table 4 presents the results of identifying the equivalent RLC parameters for the subsequent series of measurements (Figure 17, Figure 18, Figure 19 and Figure 20), corresponding to the subsequent schemes (Figure 7, Figure 8, Figure 9 and Figure 10). For Scheme 1, the parameters Rp, Lm and C22′ were determined. For Scheme 2, the capacitance C22′ was re-identified, which was found to be in correspondence with the value determined according to Scheme 1. In the case of Scheme 3, a greater discrepancy can be observed with regard to the inductance Ls (Scheme 2). The resulting total capacitance of C11 + C12 of 70 pF justifies the neglect of these capacitance components in the other cases. Referring to Scheme 4, the parameters Rp′, Lm′ and C22 were obtained, which are connected through the transmission N with the parameters Rp, Lm and C22′. By substituting Lm′ and Lm into the relationship (4), we obtain: N = (676.1 mH/3.32 mH)0.5 = 14.27, which is consistent with the voltage ratio of the transformer: N = 10 kV/700 V = 14.29. Furthermore, after conversion according to (5)–(7), we obtain: C22′ = 174.9 pF × 14.272 = 35.7 nF, Lm = 676.1 mH/14.272 = 3.32 mH and Rp = 5.04 MΩ/14.272 = 24.75 kΩ. The converted values are consistent with those obtained from Scheme 1 and Scheme 2.
Table 4.
Identification of parameters of an equivalent model of a transformer.
To approximate the series resistance Rs, an additional measurement of the transformer impedance was taken on the primary side with the secondary side shorted (Scheme 3 of Figure 9) and at a frequency of 50 kHz, identifying the equivalent series parameters: Rs = 0.38 Ω and Ls = 18.3 µH.
The final determined parameters of the equivalent transformer model, which were adopted for further calculations and the simulation model, are the following: Rs = 0.38 Ω, Ls = 18 µH, Rp = 25 kΩ, Lm = 3.32 mH, C22′ = 37.4 nF, N = 14.27.
3.3. Determination of Parameters of Compensating Elements and Simulation Studies
On the basis of the relationships presented in Section 2.3 and the identified parameters (Section 3.1 and Section 3.2), the parameters of the components forming the parallel and in-series compensation circuits were calculated. The calculations were carried out for a frequency of 50 kHz. The results are given in Table 5 and then entered into the simulation model created in GeckoCIRCUITS (Figure 21). At the simulation stage, as for the compensation method used, the power supply from a sinusoidal voltage source was assumed. Indirectly, the power loss of the inverter was taken into account in the model by connecting the series resistance, Rinv = 0.25 Ω, to the voltage source.
Table 5.
Parameters of the compensating elements.
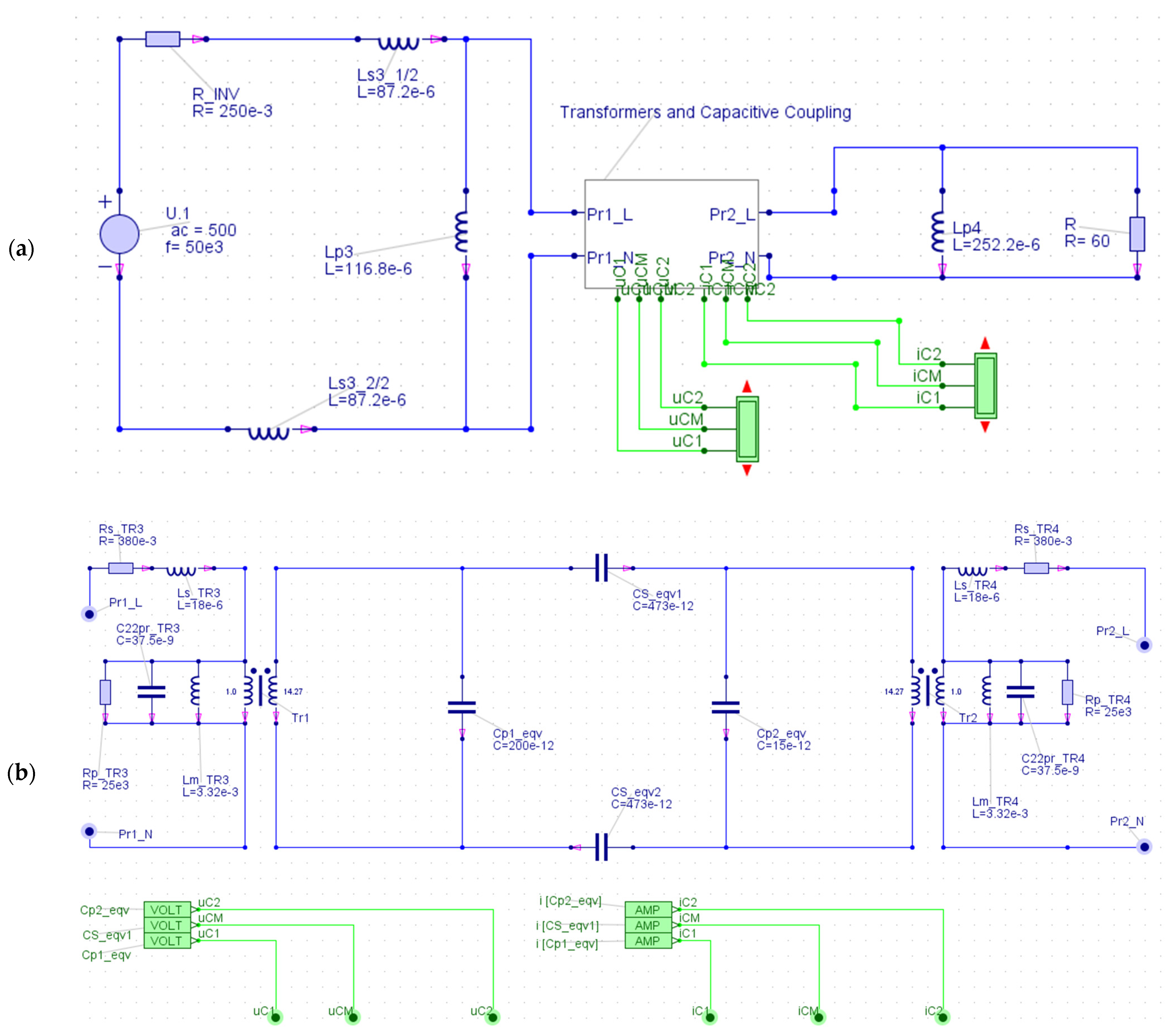
Figure 21.
Simulation model of a C-WET system: (a) main model, (b) submodel with transformers and capacitive coupling path (the pink arrow shows the positive direction of the current).
The selected simulation results are presented for steady-state operation with a supply voltage amplitude of 500 V, 50 kHz frequency, and resistive loads of 60 and 120 Ω. The supply voltage corresponds to the first harmonic of the inverter output voltage. For a load resistance of 60 Ω, an output power of 1.94 kW was obtained. Figure 22 shows the voltage and current waveforms on the supply and load side for load resistances of 60 and 120 Ω.
Figure 22.
Voltage and current waveforms on the supply and load sides for: (a) R = 60 Ω, (b) R = 120 Ω.
On the other hand, Figure 23 shows the voltage and current waveforms associated with the capacitive coupling path for a 60 Ω load resistance. Observing the voltage and current waveforms on the supply side, it is apparent that there is a favourable delay in the current in relation to the voltage, providing good switching conditions for the transistors of the full-bridge inverter—switching between the freewheeling diode and the transistor at zero voltage. Due to the use of transformers and the resonant nature of the circuit, a significant increase in the voltages at each capacitance of the capacitive coupling-path model can be seen—for a load resistance of 60 Ω, the maximum voltage amplitude approaches 10 kV.
Figure 23.
Voltage (a) and current (b) waveforms of the capacitive coupling path for R = 60 Ω.
Figure 24 compares the amplitude of the supply voltage waveform (500 V) with the amplitude of the voltage waveforms at load, for different load resistances. From this, the characteristics of load voltage related to supply voltage as a function of load resistance were determined (Figure 25).
Figure 24.
Fragments of waveform of the supply voltage (red line) and voltages at load for different load resistances.
Figure 25.
Relative load voltage as a function of load resistance.
The next characteristics (Figure 26 and Figure 27) concern load power and efficiency as a function of load resistance for two supply voltage amplitudes (255 and 500 V). The calculated efficiency only takes into account the current conduction power losses of the inverter transistors and the power losses of the transformers. For the rated load (60 Ω), approximately rated load power (2 kW) and maximum efficiency (93%) were obtained.
Figure 26.
Load power as a function of load resistance.
Figure 27.
Efficiency as a function of load resistance.
3.4. Laboratory Setup
The laboratory setup was based on the schematic diagram of the system shown in Figure 1. Power resistors of 60, 90 and 120 Ω were used as loads. The resonant voltage inverter in the full-bridge configuration was powered from a laboratory DC power supply unit with set voltages of 100, 150 and 200 V. In the latter case, the RMS voltage supplying the capacitive coupling path was close to 5 kV, i.e., about half the target operating voltage of the system (Table 1). The system design used core inductors (3C95 core material) with the following parameters measured at 100 kHz, using a Sanwa LCR700 RLC bridge: Lp3 = 149.2 µH, Lp4 = 278.1 µH, Ls3_1/2 = 89.4 µH, Ls3_2/2 = 89.8 µH, Ls3 = 183.5 µH. The asymmetrical (Figure 14) and symmetrical ((Figure 15) configurations of connecting the respective Ls3 or Ls3_1/2 and Ls3_2/2 inductors were considered. Two half-bridge coolSiC MOSFET modules of type FF23MR12W1M1P_B11 (1200 V, 50 A) were used in the inverter. The control system was built on the basis of the dsPIC33CK256MP206 microcontroller manufactured by Microchip. Overcurrent protection, which automatically blocks the control signals of the inverter transistors when the instantaneous current of 20 A is exceeded, was implemented. A view of the components forming the laboratory setup is shown in Figure 28. Two digital oscilloscopes (Keysight DSOX2004A 70 MHz on the supply side and Agilent MSO6034A MegaZoom III 300 MHz on the load side) together with differential voltage probes (low-voltage type Agilent N2791A 700 V, 25 MHz and high-voltage type Pintek DP-15K 15 kV, 35 MHz) and current clamp probes (Keysight N2782B 50 MHz, 30 A) were used to record the waveforms.
Figure 28.
Laboratory setup components: (a) inverter, (b) transformers, (c) parallel and in-series compensation inductors, (d) capacitive coupling path, (e) load resistors.
3.5. Laboratory Tests
The laboratory tests began by tuning the operating frequency of the system to obtain maximum power for a load resistance of 60 Ω, with an inverter supply voltage of 100 V. A frequency of 54 kHz was obtained, for which further measurements were taken. Example characteristics are shown in Figure 29, Figure 30 and Figure 31. Correspondingly, these are the dependencies of the voltage RMS at the input of the capacitive coupling path UHV on the fixed inverter supply voltage UINV and the load power PR and transmission efficiency η (η = PR/PINV × 100%, PINV—system input power) on the voltage UHV. Three cases of load resistance of 60, 90 and 120 Ω and asymmetrical (Figure 14) and symmetrical (Figure 15) configurations of Ls3, Ls3_1/2, and Ls3_2/2 inductors were considered. The voltage UHV at the input of the capacitive coupling path did not exceed 5 kV (Figure 29), the maximum load power was about 550 W (Figure 30), and the highest efficiency was 86% (Figure 31). For this operating point, the total power losses were about 90 W. Based on oscilloscope measurements and simulation results (calculations of active power using the voltage and current of the inverter and rectifier), it was possible to estimate the distribution of these power losses into each component in a very approximate way. The power loss of the inverter and rectifier in relation to the total power losses was 20 and 25%, respectively. The remaining 55% of the total power loss was mainly the power loss of the used transformers. It was observed during the testing of the C-WET system that the temperature of the cores of the used transformers increased rapidly when the inverter supply voltage exceeded 200 V (respectively, UHV ≈ 4.5 kV). The scope of the laboratory tests was therefore significantly reduced so that the voltages did not exceed the specified values. The transformers were additionally tested at idle operation, confirming the gradual saturation of their magnetic cores at voltages much lower than the rated voltage. Their design and the materials used will be modified to increase the load power to 2 kW. Changing the inverter supply voltage from 200 to 400..500 V will enable the load power to be increased approximately fourfold to about 2000 W. At the same time, the voltage RMS associated with the capacitive coupling path should not exceed the assumed 10 kV.
Figure 29.
Voltage at the input of the capacitive coupling path as a function of the inverter supply voltage.
Figure 30.
Load power as a function of the voltage at the input of the capacitive coupling path.
Figure 31.
Power transfer efficiency as a function of the voltage at the input of the capacitive coupling path.
Selected oscillograms recorded during the C-WET tests (UINV = 150 V and R = 60 and 120 Ω) are presented in Figure 32, Figure 33, Figure 34 and Figure 35. The yellow dotted lines in the graphs refers to the oscilloscope cursors that were used in the measurements. In the cases of the oscillograms in Figure 33 and Figure 35, the instantaneous waveforms of load power are also seen. Based on these, the load power was determined using the oscilloscope measurements.
Figure 32.
Voltage (uINV3) and current (iINV3) waveforms of the inverter output (R = 60 Ω).
Figure 33.
Voltage (uR), current (iR) and instantaneous power (pR) waveforms of the load and voltage (uHV) at the input of the capacitive coupling path (R = 60 Ω).
Figure 34.
Voltage (uINV3) and current (iINV3) waveforms of the inverter output (R = 120 Ω).
Figure 35.
Voltage (uR), current (iR) and instantaneous power (pR) waveforms of the load and voltage (uHV) at the input of the capacitive coupling path (R = 120 Ω).
In addition, Figure 36 shows the characteristics of the relative load voltage (ratio of load voltage RMS to the RMS value of the first harmonic of the inverter output voltage) as a function of load resistance. The characteristics were determined for the symmetrical configuration of the connection of Ls3_1/2 and Ls3_2/2 inductors. The results differ from the results presented for the simulation model—a lower stiffness of the characteristics was obtained. These differences are due to the use of the First Harmonic Approximation (FHA) method adopted for the simulation model and the limited accuracy of determining the parameters of the actual parameters of the constructed C-WET system and its tuning to operate at maximum power.
Figure 36.
Relative load voltage as a function of load resistance.
4. Conclusions
This paper explains the concept of a wireless C-WET system located in the power supply path of suspended drivetrains used in underground mining operations. Its task is to recharge the battery of the moving machine. This system is suitably integrated with the supporting rails on which the suspended drivetrains run. The pair of capacitors responsible for capacitive coupling consists of stationary transmitting plates, installed in the supporting rails, and of movable receiving plates.
The implementation of the C-WET system required the development of methods for identifying the parameters of the capacitive coupling path and selecting the parameters of the compensating components. Since the galvanic separation of the capacitive coupling path was assumed, two high-voltage transformers were used—one on the supply side to increase the voltage and an analogous one to decrease it on the load side. This enabled transmitting the electricity through the relatively weak capacitive coupling of the C-WET system. The parasitic parameters of the transformers were found to have a non-negligible effect on the system properties. It was therefore necessary to develop a suitable method to identify their parameters and to take this into account at the parameter-selection stage of the system under development.
The identification of the equivalent parameters and the associated models of the capacitive coupling path and transformers was based on the methods that were found by analysing and adapting the methods known from the literature. For this purpose, a model with an equivalent capacitive representation of the capacitive coupling path [14] and a frequency analysis of the input and output impedance of the transformer [17] were used. In addition, parallel and in-series compensation with attached inductive components was introduced using the FHA method. The developed C-WET system model and simulation results confirmed the feasibility of achieving the required load power of 2 kW, with a sinusoidal supply voltage of 500 V amplitude, the voltage amplitudes associated with the capacitive coupling path not exceeding 10 kV, and transmission efficiencies of approximately 90%.
Verification tests on a laboratory setup with the C-WET system were an important stage of tests. The tests confirmed the correctness of the concept and the assumptions made; however, the assumed 2 kW load power was not achieved. The reason for this was the incorrect design of the transformers used—the gradual saturation of the cores below the rated voltage. For an inverter supply voltage of 200 V and load resistances of 60 and 90 Ω, a load power of about 550 W and efficiencies approaching 80% were obtained, and the highest voltage associated with the capacitive coupling path did not exceed 5 kV.
The next steps in testing the C-WET system will be the use of modified transformers and an increase in load power to a target of 2 kW; the use of target supporting rails with embedded transmit plates and target movable receiving plates; the identification of necessary parameters and selection of compensating components; the introduction of an output rectifier; and tests of the system’s interaction with the battery charger and energy storage system.
Author Contributions
Conceptualization, M.K., K.S. and M.S.; methodology, Z.K. and M.K.; software, K.P., Z.K. and M.S.; validation, Z.K. and M.K.; investigation, M.S., K.K. and K.P.; writing—original draft preparation, M.S.; writing—review and editing, P.H., K.S., B.P., M.K. and Z.K.; visualization, M.S. and P.H.; supervision, K.S., B.P. and M.K.; project administration, K.S., B.P. and M.K.; funding acquisition, K.S., B.P. and M.K. All authors have read and agreed to the published version of the manuscript.
Funding
Scientific paper published as part of an international project co-financed by the European Commission Research Fund for Coal and Steel (RFCS) in the years 2020–2023; grant agreement no: 899469. Scientific paper published as part of an international project co-financed by the Ministry of Science and Higher Education’s program “PMW” in the years 2020–2023; contract no. 5117/FBWiS/2020/2. Scientific paper published as part of an international project co-financed by the Ministry of Science and Higher Education’s program “PMW” in the years 2020–2023; contract no. 5122/FBWiS/2020/2.

Data Availability Statement
Not applicable.
Conflicts of Interest
The authors declare no conflict of interest.
References
- Deja, P.; Skóra, M.; Stankiewicz, K.; Tokarczyk, J.; Kasprzak, M.; Kaczmarczyk, Z.; Hildebrandt, R. Wireless energy transfer system for use in underground mining. Acta Montan. Slovaca 2022, 27, 267–280. [Google Scholar] [CrossRef]
- Bartoszek, S.; Rogala-Rojek, J.; Jasiulek, D.; Jagoda, J.; Turczyński, K.; Szyguła, M. Analysis of the Results from In Situ Testing of a Sensor In-Stalled on a Powered Roof Support, Developed by KOMAG, Measuring the Tip to Face Distance. Energies 2021, 14, 8541. [Google Scholar] [CrossRef]
- Stankiewicz, K. Mechatronic systems developed at the KOMAG. Min. Mach. 2020, 2, 59–68. [Google Scholar] [CrossRef]
- Kianfar, A.E.; Sherikar, M.; Gilerson, A.; Skora, M.; Stankiewicz, K.; Mitra, R.; Clausen, E. Designing a Monitoring System to Observe the Innovative Single-Wire and Wireless Energy Transmitting Systems in Explosive Areas of Underground Mines. Energies 2022, 15, 576. [Google Scholar] [CrossRef]
- Skóra, M.; Hylla, P.; Kaczmarczyk, Z.; Kasprzak, M.; Kierepka, K.; Przybyla, K. Wireless capacitive energy transfer system—Preliminary results. In Proceedings of the 2022 IEEE 20th International Power Electronics and Motion Control Conference, Brasov, Romania, 25–28 September 2022. [Google Scholar] [CrossRef]
- Van Mulders, J.; Delabie, D.; Lecluyse, C.; Buyle, C.; Callebaut, G.; Van der Perre, L.; De Strycker, L. Wireless Power Transfer: Systems, Circuits, Standards, and Use Cases. Sensors 2022, 22, 5573. [Google Scholar] [CrossRef] [PubMed]
- Mohammed, S.A.Q.; Jung, J.-W. A Comprehensive State-of-the-Art Review of Wired/Wireless Charging Technologies for Battery Electric Vehicles: Classification/Common Topologies/Future Research Issues. IEEE Access 2021, 9, 19572–19585. [Google Scholar] [CrossRef]
- Zhang, H.; Lu, F.; Mi, C. An Electric Roadway System Leveraging Dynamic Capacitive Wireless Charging: Furthering the Continuous Charging of Electric Vehicles. IEEE Electrif. Mag. 2020, 8, 52–60. [Google Scholar] [CrossRef]
- Maji, S.; Sinha, S.; Afridi, K.K. Roadway Embeddable Multi-MHz Capacitive Wireless Charging System with Matching Network Realized using Wiring Parasitics. In Proceedings of the 2021 IEEE Energy Conversion Congress and Exposition (ECCE), Vancouver, BC, Canada, 10–14 October 2021; pp. 5775–5780. [Google Scholar]
- Vu, V.; Dahidah, M.; Pickert, V.; Phan, V. An Improved LCL-L Compensation Topology for Capacitive Power Transfer in Electric Vehicle Charging. IEEE Access 2020, 8, 27757–27768. [Google Scholar] [CrossRef]
- Hanazawa, M.; Sakai, N.; Ohira, T. SUPRA: Supply underground power to running automobiles: Electric Vehicle on Electrified Roadway exploiting RF displacement current through a pair of spinning tires. In Proceedings of the 2012 IEEE International Electric Vehicle Conference, Greenville, SC, USA, 4–8 March 2012; pp. 1–4. [Google Scholar] [CrossRef]
- Erel, M.Z.; Bayindir, K.C.; Aydemir, M.T.; Chaudhary, S.K.; Guerrero, J.M. A Comprehensive Review on Wireless Capacitive Power Transfer Technology: Fundamentals and Applications. IEEE Access 2022, 10, 3116–3143. [Google Scholar] [CrossRef]
- Konsek, R.; Kaczmarczyk, K.; Budzyński, Z.; Polnik, B. Podwieszony ciągnik akumulatorowy PCA-1 (Battery suspended drivetrain PCA-1). Napędy I Sterow. 2013, 7/8, 112–115. (In Polish) [Google Scholar]
- Sinha, S.; Kumar, A.; Regensburger, B.; Afridi, K.K. A New Design Approach to Mitigating the Effect of Parasitics in Capacitive Wireless Power Transfer Systems for Electric Vehicle Charging. IEEE Trans. Transp. Electrif. 2019, 5, 1040–1059. [Google Scholar] [CrossRef]
- Lu, F.; Zhang, H.; Hofmann, H.; Mi, C.C. A Double-Sided LC-Compensation Circuit for Loosely Coupled Capacitive Power Transfer. IEEE Trans. Power Electron. 2018, 33, 1633–1643. [Google Scholar] [CrossRef]
- Wang, Z.; Zhang, Y.; He, X.; Luo, B.; Mai, R. Research and Application of Capacitive Power Transfer System: A Review. Electronics 2022, 11, 1158. [Google Scholar] [CrossRef]
- Candolfi, S.; Aguglia, D.; Viarouge, P.; Cros, J. Efficient parametric identification method for high voltage pulse transformers. In Proceedings of the 2013 19th IEEE Pulsed Power Conference (PPC), San Francisco, CA, USA, 16–21 June 2013; pp. 1–6. [Google Scholar] [CrossRef]
Disclaimer/Publisher’s Note: The statements, opinions and data contained in all publications are solely those of the individual author(s) and contributor(s) and not of MDPI and/or the editor(s). MDPI and/or the editor(s) disclaim responsibility for any injury to people or property resulting from any ideas, methods, instructions or products referred to in the content. |
© 2023 by the authors. Licensee MDPI, Basel, Switzerland. This article is an open access article distributed under the terms and conditions of the Creative Commons Attribution (CC BY) license (https://creativecommons.org/licenses/by/4.0/).