Next Article in Journal
Cogging Force Reduction and Profile Smoothening Methods for a Slot-Spaced Permanent Magnet Linear Alternator
Next Article in Special Issue
A New Method of Obtaining Water from Water Storage Tanks in a Crisis Situation Using Renewable Energy
Previous Article in Journal
TS2ARCformer: A Multi-Dimensional Time Series Forecasting Framework for Short-Term Load Prediction
Previous Article in Special Issue
Business Models in Terms of the Strategy for Sustainable Management in Economic Entities Taking into Account Energy Transformation
 
 
Font Type:
Arial Georgia Verdana
Font Size:
Aa Aa Aa
Line Spacing:
Column Width:
Background:
Review

Alternative Methods of Replacing Electric Batteries in Public Transport Vehicles

Faculty of Production Engineering and Logistics, Opole University of Technology, Prószkowska Street 76, 45-267 Opole, Poland
*
Author to whom correspondence should be addressed.
Energies 2023, 16(15), 5828; https://doi.org/10.3390/en16155828
Submission received: 22 May 2023 / Revised: 30 June 2023 / Accepted: 3 August 2023 / Published: 6 August 2023

Abstract

Current electric vehicle solutions offer the possibility of a fully electrified bus fleet, although due to financial constraints, most cities cannot afford it. Therefore, the possibility of battery replacement is a needed alternative to the electrification process of a city’s bus fleet. The aim of this study is to investigate the needs of cities and present the concept of battery replacement in an electric bus. The research was based on two groups of selected Polish cities: (1) up to 150,000 inhabitants, and (2) up to 1 million inhabitants. The research part includes an analysis of the means of transport in provincial cities in Poland, an analysis of the kilometers covered by the city fleet, the average distances covered by buses per day, and an estimate of the number of battery replacements. The concept is based on current technological solutions. The description of the concept includes the proposed battery and the technology used, the placement of the battery in the vehicle, and the replacement scheme. Research indicates that the concept can be used with existing technology but will be more justifiable for a larger city due to the higher fleet load. The paper shows the importance of researching bus electrification solutions and that modern solutions can improve existing urban networks in cities.

1. Introduction

Air pollution is forcing city authorities to counteract this, which in turn is resulting in the rapid development of new technologies in electric buses. City logistics in terms of urban transport is a complex issue, facing many difficulties daily due to its environment [1,2]. There is no shortage of studies in the literature that can provide significant insight into how a city functions from a logistical point of view.
The aim of this article is to present the concept of battery replacement in electric buses used in cities as well as highlight the problems associated with the use of current solutions, especially the benefits that may arise from the introduction of public transport in Polish cities completely powered by electricity. Attention should also be paid to what benefits follow from reducing the share of internal combustion engines in urban traffic and how this affects the quality of life of city dwellers.
The research methodology is based on an analysis of the bus fleet of Poland’s provincial cities. It includes information on the number of vehicles in use, their make, model, and standard (standard bus/articulated bus), and an analysis of the mileage traveled by the bus fleet of all minor and major lines. It includes frequencies on weekdays, Saturdays, and Sundays, and the distance traveled by vehicles on a given line. The study uses a holistic approach without distinguishing between individual lines. The research was carried out in-house based on official data provided by the cities’ public transport companies and the timetables provided. The results of the travel distances carried out using the Google Maps tool are subject to measurement uncertainty due to the uncertainty of the experimenter and the tool itself.

2. Urban Public Transport Vehicles

Means of transport in cities present themselves very differently [3]. Depending on the geographical location of the city, they may exist in different forms. This is related to the wealth of the area, the culture of the people living there, and the population density [4]. The ideal translation of such a vehicle is the autorickshaw or tuk-tuk [5]. It is a vehicle that serves as a taxi and is mainly found in Asia, where it is very popular due to its simplicity and low maintenance costs [6]. However, the tuk-tuk has become so popular that it can be found on all five continents. One thing to remember is that there are places where it is the primary means of urban transport, but it is very difficult to find it in Europe. European modes of transport focus on carrying many passengers at once, like the tram or bus. Another option is transport that is more convenient for the passenger because it goes entirely from A to B, such as taxi services [7]. This is opposed to ad hoc means of transport such as electric scooters or city bicycles. The means of transport in cities can be listed in great numbers (Table 1).
Nowadays, in cities, residents have quite a few transport options. The choice of transport mainly depends on needs [9]. A bicycle or scooter will be chosen more often to meet a leisure need than a journey to work. In contrast, a taxi, often used by the wealthier social classes, will be more often chosen as a reliable means to meet an important need. The mere creation of more options over the years has had a major impact on the quality of life in cities. This translates into achieving one’s goals more easily. The mere possibility of using any mode of transport reinforces the sense of confidence and well-being of city dwellers [10], which, in turn, has an impact on their development and, consequently, the faster development of the cities themselves. However, with this development come logistical challenges, as a higher quality of life means an influx of new residents. This creates a logistical problem due to the increased strain on already existing modes of transport. City managers should recognize such problems and modernize logistics solutions promptly by, for example, offering new means of transport, lines, or infrastructure development. Proper management of city logistics should focus on efficiency and offering the desired level of quality to customers. Logistics in a city is seen as a whole, as an integrated process of transferring people, goods, and information using undertakings and structural solutions related to the need to integrate these flows.
All such logistics have a strong influence on the perception of a city, both by tourists and residents. This perception is a subjective opinion based on specific experiences, but it represents a picture of the quality of living or staying in a city [11].

2.1. Problems and Disadvantages of Current Buses

Current public bus transport solutions mostly offer passenger transport in vehicles with internal combustion engines, although, encouragingly, alternative power sources are already appearing more and more frequently. Sometimes, however, the city invests in electric vehicles, or rarely in hybrid vehicles. Internal combustion and electric vehicles differ considerably in their operating characteristics, so for comparison purposes, vehicles have been divided into those with an internal combustion engine (Table 2) and those with a purely electric drive (Table 3).
Diesel buses are still the most popular vehicles among buses in many cities around the world [18]. Several advantages speak for their use over long distances, where they are irreplaceable and have lower emissions per passenger than a passenger car. However, in the narrow circle of urban space in which they operate, city buses fare somewhat worse. The biggest disadvantages in the city will be exhaust fumes and noise. Nevertheless, if the narrow-circle transport can be carried out without additional costs for servicing, parts, and replacement of worn parts, this is an advantage. Electric buses are characterized by different usage specifications; at present, electric vehicles are significantly limited in the range [19].

2.2. Electric Vehicles in Public Transport

Electric vehicles are becoming increasingly popular around the world. This is mainly due to tightening climate guidelines caused by climate change around the globe [20]. Such vehicles remain emission-free when the energy to power them comes from environmentally friendly sources [21]. These can be wind farms, photovoltaic farms, or hydroelectric power plants. If the energy comes from a coal-fired power plant, such a vehicle is emission-free only apparently because the emissions take place but in a different location. The question of how much less gas is emitted during the life of an electric vehicle should therefore be analyzed [22,23]. Based on this analysis, conclusions can be drawn as to whether the pollutants emitted are less and whether they are among the less harmful ones [24]. The situation is different in the case of urban transport, where, due to the topography and the high density of emission sources, non-polluting vehicles—while driving—are becoming something desirable. Nobody wants to suffer the health consequences of breathing in poor air quality. Electric vehicles gradually being introduced into service can significantly improve air quality for city dwellers [25]. There are many advantages associated with the use of electric vehicles in cities [26]. There are currently several different branches of electric public transport operating in Polish cities. Currently, Chinese electric vehicles lead the world in terms of achievements in technological system architecture and technological breakthroughs [27].
The main ones include trams, buses, trolleybuses, and metro. The types of urban transport powered by electricity are as follows:
Metro: It is a high-speed rail transport system powered by electricity from the grid. The metro network is most often underground, but there are exceptions to this. Around the world, metro networks are adapted to local needs, which means building metro infrastructure above ground or on flyovers. An interesting example is the underground in Vancouver, Canada, where much of the infrastructure is located above ground and on flyovers [28]. In addition, this metro is autonomous. The metro network has a large capacity to transport large numbers of passengers [29]. It is also characterized by high construction costs due to the need to build underground tunnels, tracks, large platforms, and all the necessary infrastructure to enable the facility to operate. For this reason, metro lines are built in large cities. In Poland, the only city with metro lines is Warsaw. There are two lines, M1 and M2, in use. However, an extension with a third metro line is planned [30].
Tram: It is a system of rail transport running on city streets, powered by electricity from the grid via a pantograph and less often by a third rail. Their infrastructure is relatively expensive, but trams are a fast, convenient means of transport that are not prone to congestion [31,32]. In Poland, trams can be found in 12 cities, including the Upper Silesian industrial district and the Lodz district. Warsaw boasts the highest number of vehicles, i.e., 766, whereas the greatest length of routes, i.e., 1.41 km/1000 people, are in Wroclaw.
Trolleybus: It is an electric bus powered by electricity from the grid via a pantograph. Its infrastructure is cheaper than that needed for a tram, as it does not require a track. Its biggest disadvantage is its dependence on catenary wires and its susceptibility to congestion [33,34]. Unlike a tram, a trolley bus travels on roads with congestion, and it is not possible to create bus lanes everywhere. Currently, trolleybuses in Poland operate in three cities, namely Lublin, Gdynia, and Tychy. The first trolleybus network in Poland, in terms of rolling stock in use, is the one in Lublin, with 124 trolleybuses. trolleybuses. At present, not all trolleybuses are completely dependent on the overhead line. An example of such a vehicle is the Ursus T70116, which is equipped with lithium-polymer batteries, allowing it to travel up to 5 km under full load without traction power [35].
Electric bus: It is a bus that has electric motors instead of a traditional internal combustion engine and its power source in the form of a battery. The two most important components of an electric bus affecting its efficiency are the electric motor and the battery. Currently, electric buses use permanent magnet synchronous motors, asynchronous traction motors, and motors mounted directly in the hub-integrated or electric axle of the vehicle [36]. The battery used in buses has by far the most important impact on vehicle use.
Focusing on electric public transport buses, the most important advantages are listed below [36,37]:
No harmful emissions while driving.
Significantly reduced particulate emissions during use (the presence of brake systems and tires causes abrasion during use, which in turn emits some pollutants).
Very low noise levels (noise is emitted by electric motors and rolling tires, which are quiet at low speeds).
Much lower levels of vibration are transmitted to the body.
Increased passenger comfort.
No regular consumption and disposal of operating fluids (such as engine oils, gearbox oils, drive bridge oils, and coolants).
No production of waste during servicing in the form of used oil, air, or water filters.
The simplicity of construction.
No need for complex specialized servicing and repairs.
Up to 30% energy recuperation during braking.
Greenhouse gases are produced during the manufacture of a vehicle and its recycling, but they have the advantage of not being emitted while driving. It is not possible to eliminate emissions during the creation of a means of transport and its life [38]. The production of steel, plastics, or traction batteries creates air pollution and waste. However, these are necessary elements for the creation of a bus. It can be concluded that the means of transport used by humans are more or less environmentally friendly, but never fully, because pollution is always created at some point.
Noise levels—cities are characterized by increased noise levels depending on the residential area and the size of the city; this noise can become more onerous. This is a factor that reduces the quality of life. Electrically powered vehicles are very quiet, which can help reduce the amount of noise emitted by public transport in the most exposed areas [39]. The noise reduction will result in an improved quality of life and well-being for the inhabitants of the modern city. However, the absence of vehicle noise also has its disadvantages. Over the years, people have become accustomed to the sound emitted by internal combustion engines and oncoming vehicles [40]. Getting used to new circumstances where not every vehicle makes equally loud noises can be difficult. Initially, it can pose a particular danger since our sight and, much later than before, our hearing will inform us of an approaching vehicle.

3. Methods of Charging Electric Vehicles

The most common batteries used in electric vehicles are LTO, LFP, and NMC [36,41]. The LTO battery usually also contains NMC cathode material. It is important to separate the cathodes and anodes. An LTO battery typically also contains NMC cathode material [42]. NMC-LTO cells dominate the fast-charging market, although the LFP-LTO battery market still faces a huge field of solutions [27,43].
LTO batteries have a higher power density, which is why they are placed on buses with fast charging capabilities. Charging can also include a few minutes of recharging along the route, e.g., at a stop or loop, to extend the range. However, this requires the use of special fast chargers with a capacity of several hundred kW. LFP and NMC batteries are commonly used in vehicles that are used in areas where it is not possible to extend the infrastructure along the route [44]. Another important issue with an electric bus is how to charge it [45]. There are three ways of supplying electricity to the vehicle’s battery, as follows [46]:
Plug-in—a method of charging that takes several hours—is the slowest method designed for charging in bus depots at night. The weakest link in this solution is the plug-in, which limits the current transmitted [47]. The advantages of this method are low cost, no need to build infrastructure, and no excessive load on the electricity grid. The biggest disadvantage is the high charging time [48].
Pantograph—a means of rapid recharging in a few hours or a quick charge of several minutes. The bus must be equipped with a pantograph, and the charging site must have special infrastructure [49]. The biggest advantage is the speed of recharging, while the disadvantages are the need for infrastructure, high costs, and the strain on the electricity grid [50].
Inductive charging—the most expensive and least frequently used solution. It involves installing an inductive device in a suitable place, for example, an induction hob [51]. Charging starts when the vehicle pulls into a suitable location. The whole process is wireless and autonomous [36]. The solution is the fastest way of charging, but it is not economically efficient [52].
The problem with today’s electric bus solutions is charging. The buses currently in use have permanently located batteries. This technology requires a plug-in, pantograph, or inductive charging. Charging methods force vehicles to stop, depending on the form of charging [53]. The slowest charging of a few hours is carried out with a plug-in, most often at night in the depot. However, this puts the charging vehicle out of service for the duration of the charge. The need for recharging makes it impossible to use it for operation on night lines, for example. This necessitates the use of another vehicle.
Fast charging allows the vehicle to be recharged much more quickly; however, the recharging time depends on the battery capacity. There are now chargers on the market with up to 450 kW capable of charging a 450 kWh battery in one hour [54]. This is an example of a battery to illustrate charging times. However, fast charging necessitates the construction of a charger to which a pantograph mounted on the bus would be connected. This generates costs and requires the creation of a suitable place where the bus could stand for the time needed for charging [55].
Fast-charging technology requires the use of the right type of battery, which allows fast charging and ‘recharging’ to increase range. However, both methods require the vehicle to be stationary [56].
Using inductive charging in arrays placed at bus stops, the battery can be recharged in a matter of minutes, which is sufficient for a limited period. A few minutes of charging increase the range of the bus. Its disadvantage is insufficient charging for continuous operation. The bus eventually needs to be charged to full capacity. Charging for a few minutes is only intended to extend the range of the bus enough to make it work for a whole day, e.g., 12 h. The problems and disadvantages of current charging methods are shown in Table 4.
All of the methods currently used for electric buses force the vehicle to stop for longer or shorter periods to supply the required amount of energy [59]. In practice, replacing the entire fleets of larger cities would force the purchase of additional vehicles to meet the city’s passenger transport needs at a time when some buses would have to stop for recharging [60]. Such a solution would generate high costs.

4. Analysis of the Current State of the Rolling Stock Based on Selected Polish Cities

In Poland, hybrid and electric buses are becoming increasingly popular. However, they still represent a very small percentage. Diesel buses still outnumber diesel buses.
Buses included as diesel buses also include hybrid vehicles with an electric motor and vehicles equipped with CNG-fueled petrol engines. CNG-fueled petrol engines have significantly lower atmospheric emissions compared to diesel-fueled vehicles [16,61].
In terms of the propulsion solutions used in city buses, we can distinguish four basic ones. These are buses with diesel engine, which emits the most pollutants into the atmosphere. Hybrid solutions, i.e., a combination of diesel engines with supporting electric motors and spark-ignition engines powered by CNG gas [61]. This is currently one of the least polluting engines, but its disadvantage is the high fuel price and low availability. The last solution used in Polish cities was all-electric buses. After analyzing the websites (e.g., [62]) of public transport companies in Polish voivodship cities, an analysis of the condition of the operated rolling stock was carried out (Figure 1).
An analysis of the fleets of the provincial cities showed that the vast majority of buses making city journeys are diesel-powered. The next largest group is zero-emission buses, i.e., those with all-electric propulsion. A small group of vehicles is hybrid-powered vehicles, where electric motors assist the combustion engines to save fuel and therefore emit less pollution into the atmosphere. Buses equipped with CNG engines emit significantly less pollution into the atmosphere compared to diesel engines [63]. Comparative data for EURO emission standards and the specific CNG bus model are presented in Table 5.
Based on the table, it is possible to observe significantly lower emissions of substances that are particularly harmful to human health from a vehicle powered by CNG. The differences in comparison with the EURO 6 standard, which is the most stringent standard in terms of emissions, are as follows: 97% lower CO emissions, 96% lower CH4 emissions, and 21.74% lower NOx emissions [63].
The popularity of manufacturers in the market is shaped by the price and functionality of the vehicles they offer. By this, we can mean the fulfillment of expectations; the higher and more relevant the expectations, the more popular and appreciated the vehicles will be. The origin of the vehicle is not irrelevant if local governments decide to support the national capital (Figure 2).
Based on the above chart, a certain trend in the purchasing decisions of provincial cities can be seen. The largest market share in the above cities is held by the Solaris Polish brand, which accounts for more than half of the buses in use. This is probably the reason for its dominance in the Polish market. Further brands are Mercedes-Benz and MAN. In the other category, vehicles from manufacturers such as Autosan, Jelcz, Ursus, Ikarus, Iveco, Temsa, Otokar, and others are included.
The most popular model used in the city reflects its needs. The graph shows the electric bus models used in Poland’s provincial cities. The percentage shows the share of a given model in all-electric buses in the analyzed cities. The analyzed cities are the largest Polish cities, so their transport needs are also the largest in the national market (Figure 3).
The vast majority of the electric bus market in the analyzed cities is held by the manufacturer Solaris, i.e., 86.21%. This is a huge advantage for the Polish bus manufacturer. Its most popular model is the Solaris Urbino Electric 18. It is an articulated vehicle. It is 18 m long and has a total passenger capacity of 137 seats, including 49 + 8 seats, depending on the equipment [64]. Articulated buses are used on the most congested lines, where it is necessary to take as many passengers as possible to meet the demand for transport in a particular direction. The second most popular is the Solaris Urbino Electric 12, which is a smaller version of the bus without articulation. It is 12 m long and has 39 + 7 seats, depending on the equipment [64].

4.1. Battery Replacement in Towns with up to 150,000 Inhabitants (Hereafter “Small Towns”)—Estimated Values Based on Own Studies

Based on an analysis of the calculated kilometers and fleet compositions, a battery replacement table was compiled. The table provides estimates of battery replacements based on the selected cities (data were averaged for the work) for each time interval and the estimated number of replacements per year (Table 6).
In the surveyed cities, about 16% of the bus fleet are articulated buses and about 84% are standard buses. According to these proportions, the battery replacements for the buses have been calculated, with the standard bus replacing every 300 km and the articulated bus replacing every 200 km. The table shows that on a working day, the estimated number of battery replacements is 45 per day, which equates to approximately 2 replacements per hour per day. This is an estimate, but in reality, it may be different, and there are likely to be peaks where the number of changes per hour is much higher. This is because bus services are predominantly operated between 5:00 a.m. and 10:00 p.m. During these hours, there may be the highest volume of exchanges. Annually, the estimated number of exchanges is 14,392. This gives an average of approximately 40 exchanges per day.

4.2. Battery Replacements in Cities with up to 1 Million Inhabitants (Hereafter “Large Cities”)—Estimated Values Based on Own Studies

The cities analyzed are much larger and more developed than the previous group and therefore have a larger fleet of 627. Buses also run much more frequently, and by far the greater number are articulated buses accommodating larger numbers of passengers. Data on estimated battery replacements are presented in Table 7.
The bus lines of this group are much more extensive than the earlier ones, as can be seen, for example, by the number of battery replacements according to estimates. There will be about 570 replacements on weekdays and about 670 replacements on the weekend. It should be taken into account that the weekend consists of two days, i.e., Saturday and Sunday. The exchanges per hour in these cities are about 24 exchanges on a working day. If one considers the whole week, it will be about 21 exchanges per hour, which is quite a high number. In such a large city, it has to be taken into account that it is not possible to have a single battery exchange point if the system is introduced, as this would be impractical and economically unjustified. The best optimal solution would be to introduce exchange points at the depot and major loops on different sides of the city so that buses could use the exchange points without having to travel additional kilometers. The solution would allow more than 20 batteries per day to be replaced freely, as this amount would be distributed over several exchange points. The estimated number of battery replacements per year is about 185,000. This is a huge number, but it should be remembered that this refers to the scale of the buses used in the city.

4.3. Average Kilometers Traveled by Urban Rolling Stock

Taking the average number of kilometers covered by a vehicle in a given city sheds a different light on the issue of battery replacements. The tables below show the calculations obtained based on our research for the two groups of cities studied (Table 8).
By showing the number of kilometers traveled by urban fleets in the above manner, one can get the impression that in small cities, an electric bus could successfully cover an entire working day on a single charge, as the average number of kilometers traveled is far from the maximum range of 200 km per charge. In large cities, the situation is somewhat different, as the 220 km covered by articulated buses requires a recharge during the day. This range is set for currently used articulated buses as a benchmark. A standard bus could cover about 300 km at a time with current commercially available technology. The picture is incomplete, as buses do not run exclusively on a single line; they sometimes change numbers or make technical journeys. In addition, different lines have different lengths and loads, which also affect the number of kilometers traveled and thus the range. Based on the above studies, replacing the batteries in the entire fleet once a day might be a considerable allowance. It should be remembered that although a bus is equipped with a replaceable battery, it is not necessarily necessary to replace the battery. Buses that run on less busy routes and can cover the entire daily distance on a single charge could recharge with a plug-in at night at the depot. Conversely, replacements would take place on vehicles that are more heavily used, which means that their use prevents them from charging at night or the charging station is not sufficient to do the job. The hybrid model of the proposed solution would be the best solution for both economic and environmental reasons, as it would not burden the city budget with the purchase of additional vehicles or batteries. It would also be a practical model that would make it possible to make full use of the existing infrastructure and to focus investment in new solutions only on what is necessary.

5. Battery Replacement System Concept for Electric Buses

5.1. Main Features of the Battery Replacement System for Electric Buses

Currently, public transport in Polish cities is mainly based on diesel-powered vehicles, as shown by the studies on the state of the fleet presented above. A small proportion of city buses are hybrid or electric. Another problem facing today’s cities and the people living in them is air pollution, which far exceeds standards and is much higher than in non-urban areas. Combustion-powered buses play a major role in this pollution. Consequently, bus manufacturers are focusing on the development of emission-free technology. These are largely battery-powered electric vehicles. Such vehicles also have their disadvantages, which make it virtually impossible for them to dominate the urban bus fleet. The disadvantage of such solutions is mainly charging, which immobilizes the vehicle for some time. Of course, manufacturers also use rapid recharging capabilities with pantographs, but this forces additional costs and downtime during the day. Space is also needed for a suitable car park or a place to mount the pantograph. Another complication is the high load on the grid from fast chargers, as they emit a high current. The current allows fast charging; however, it is a burden on the existing electrical networks. Charging the bus at the depot, on the other hand, may not be sufficient. As the mileage driven by the buses of the cities studied shows, the number of kilometers driven necessitates charging during the day, making the vehicle immobile. Thus, if the fleet of public transport companies is to be modernized and only electric vehicles are used, current solutions are not able to meet the transport requirements of the cities. Moreover, they generate additional costs in terms of infrastructure, space, and the need to purchase additional electric vehicles. The purchase of additional vehicles is necessary to fill the gap created by daytime charging vehicles. An additional aspect of arguing for the impracticality of the current solutions is the range. In Poland, there is no shortage of days during the year with difficult conditions. The conditions that are difficult for the endurance of the batteries and thus reduce the range. These are cold winter days requiring heating of the bus interior or hot summer days, which are also not lacking, and the use of air conditioning inside is necessary. The change of seasons and the associated temperature fluctuations mean that, in practice, the vehicle may need to be recharged more often than anticipated. This introduces major difficulties in meeting the requirements. The answer to the difficulties caused by current solutions will be a replaceable battery on the bus.
The concept is only the authors’ vision for bringing the solution to market. The solution is currently being submitted to the patent office for later application in real-world conditions. The vision contains conceptual issues to show the applicability of the solution. All details of modeling, economic aspects, and electrical design will be presented in the authors’ subsequent work.
The concept is to equip the bus with a battery that, when discharged, can be quickly removed and replaced with a charged battery, so the vehicle can continue to operate without unnecessary downtime. The discharged battery would be deposited in a place where it would be fully charged and ready for the next replacement. The whole replacement cycle would happen in a circle. The number of batteries would be sized so that the vehicle could pick up a charged battery at any time. The bus would have to have this exchange capability as soon as its energy level was approaching a low state. In addition, swap locations are to be placed at strategic points in the city at the end and start stops where a large number of bus lines arrive. Bus loops are also to be equipped with battery exchange stations similar to those at the depot. The concept is for the entire replacement process to take place automatically, using appropriate equipment. The kit, equipped with appropriate technological solutions, will replace the battery without human intervention. The driver would only have to pull over to a suitable location and start the whole procedure by pressing a button. The advantage of the concept is that the battery-changing equipment can be located underground. The second solution is to enable the exchange in places where it is not possible to build above-ground infrastructure or where it is not advisable for the aesthetics of the city. There are many such places in cities, such as larger bus stops and bus terminals. The premise is to allow batteries to be replaced where necessary without driving halfway across the city to the depot. All the equipment to be replaced would, once the procedure had been initiated, slide out of the appropriate location, and the battery would be replaced in less than two minutes, after which the discharged battery would be placed in a charging point underground. There would be a battery room underground where the robot would pick up the charged batteries and deposit the discharged batteries in empty docks. The whole thing does not require a large underground extension, as it would be operated by robots taking up minimal space, and the number of batteries would be chosen so as not to generate additional, unnecessary costs. For simplicity’s sake, the points have been given the name ‘New Energy Point’, NEP for short. The whole idea is based on the swap-it-out principle. All buses in use in the city would have the same type of battery, so batteries would be standardized into one format. The only difference would be in the range, as articulated buses are much heavier and carry more passengers, so their range would be shorter. However, using one type of battery for all vehicles makes things much easier in daily use and reduces costs. Similarly, in power tools, when the battery is exhausted, the user changes the battery and can continue working without stopping to recharge. Power tool manufacturers, however, have gone a step further and use a single battery system consisting of, for example, three capacities for all their tools. This allows multiple tools to be operated with the same battery. The analogy would be with city buses.
Such a solution considerably simplifies the use of the bus in the city without interruptions for charging or the need for pantograph forests. In large cities like Krakow, for example, with a fleet of around 600, this can prove very cumbersome. Replacement batteries have another huge advantage. This is the ability to regenerate a partially used battery by replacing the most worn-out cells. One lump created so that it can be reconditioned significantly reduces costs and makes the task easier. In addition, it is easy to replace the battery when it is completely worn out, return it to the recycler, and buy a new battery instead. The process of caring for the fleet has been significantly improved, eliminating additional costs. This is also because one vehicle can have a lifespan of two or three batteries. To put it in perspective, if a battery lasts five years in such a system for an electric vehicle with a non-replaceable battery, it requires the vehicle to be returned to the manufacturer for a replacement cell. This takes time, causes inconvenience for the transport company, and is costly. With a replaceable battery, on the other hand, the vehicle does not have to leave the operating environment, as there will always be more batteries in use than vehicles. It would be the task of the communications company to purchase a new battery and keep it in circulation. The next step would be to return the used battery to a suitable location. The use of such a solution and technology enables a new approach to zero-emission transport in cities, where it matters most. The public transport system is concentrated in a relatively small area and has a high frequency of movement in a limited circle. This emits large amounts of pollutants into the atmosphere, polluting the air for residents every day. Using only electric buses in the city can make a real difference to air quality in the most vulnerable areas. The vision of a modern city with adapted emission-free public transport could become a reality with the NEP.

5.2. Battery Replacement Procedure with a Description of Individual Components

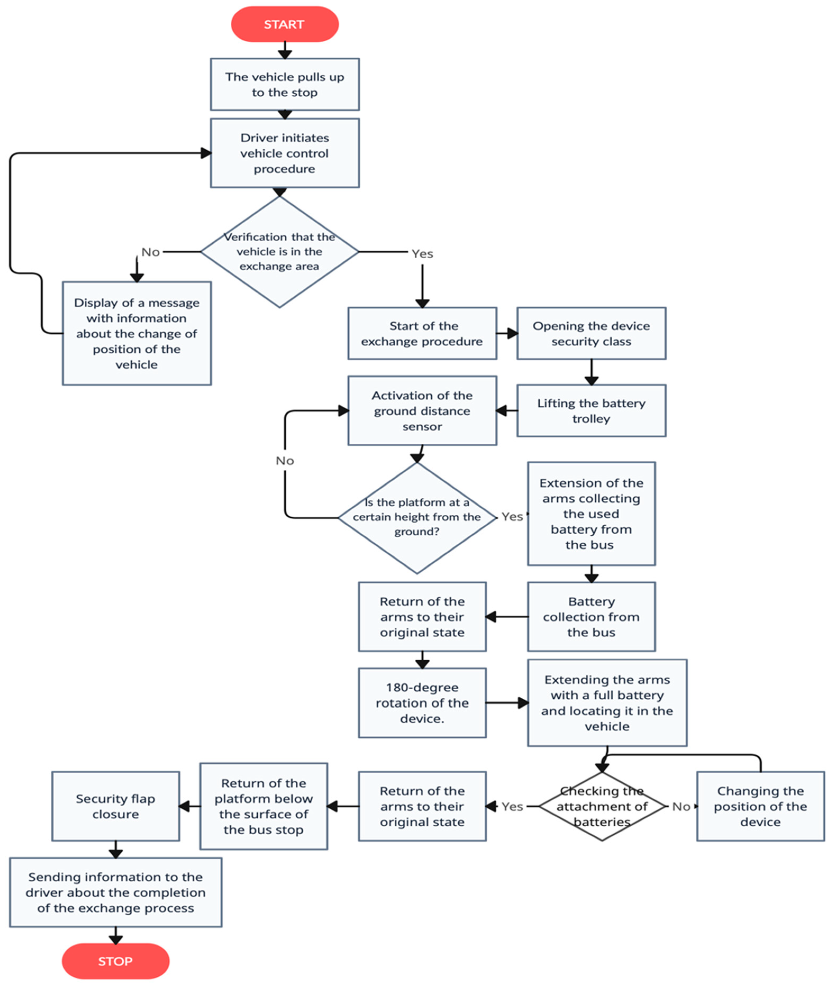
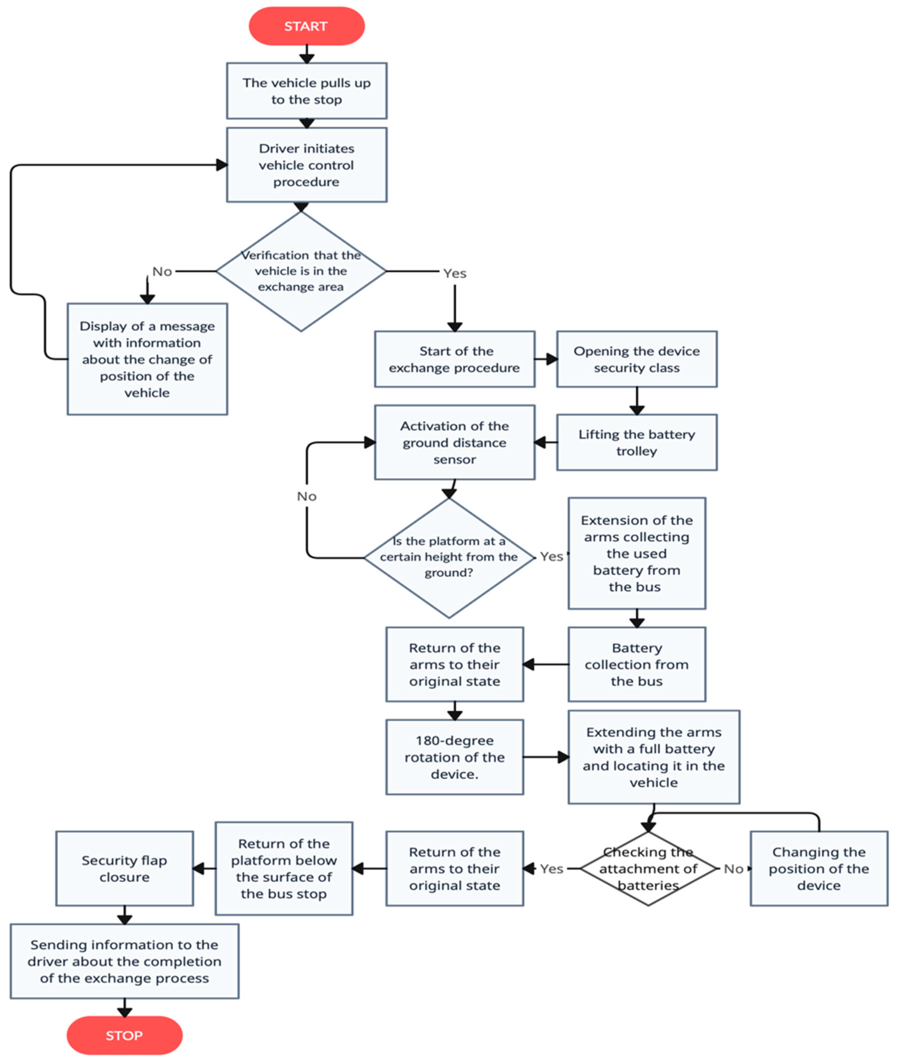
The procedure for replacing the batteries in the vehicle is carried out automatically using a special trolley capable of transporting two batteries at the same time. The trolley is designed to minimize the time it takes to replace the batteries. When the bus arrives at the designated location and the procedure begins, the battery trolley will wait with the charged battery for the replacement. Once the procedure has started, the trolley will remove the discharged battery from the bus and move away to the necessary distance from the vehicle; its upper platform will rotate 180°, and then the trolley will insert the charged battery in place of the discharged one. The diagram shows the rear of the bus in yellow. The hatched rectangles represent the batteries. There is a green or red point in each of them. Green represents a charged battery, and red represents a discharged battery. The arrows show the direction of movement of the trolley. The replacement of the battery in five stages and the top view are shown in Figure 4.
The drawing shows the location of the battery in the vehicle. This location was considered optimal because of the ease of access to the battery and, therefore, easier replacement. In addition, locating the battery low lowers the center of gravity, does not consume interior space, and allows the construction of a low-floor vehicle. The design of the bogie allows the battery to be driven up to the vehicle’s body line and raised to the correct height. The appropriate design of the battery bed on the bus should allow the battery to be changed quickly.
The electric bus in the concept design would be equipped with a main battery (replaceable) and an auxiliary power supply. The auxiliary power supply would be designed to allow a drive of several kilometers in case of need, system failure, or other emergency events. It should also allow basic systems on the bus to operate while its main battery is disconnected and outside the vehicle. Such a solution is intended to avoid emergencies and ensure safety. Current technology allows several different solutions to be used since lithium-ion batteries are constantly being improved. New solutions are also constantly sought. For the project, an existing battery on the market was used as an example, and real data was analyzed. The battery is offered by Impact Clean Power Technology in model UVES Energy Gen 2.0; the detailed battery parameters are shown in Table 9.
The underground storage and battery charging systems would require an additional lift. According to the concept, an exchange trolley would appear at the exchange site, i.e., at the level of the bus where the exchange takes place. After the exchange, it would enter a specially constructed lift and then descend underground. Once the level is lowered, the swap trolley will transfer the discharged battery to a rack trolley serving the charging docks. At this stage, the batteries would be stacked in a free charging bay, and the trolley would pick up the next charged battery and hand it to the exchange trolley.
When it is necessary to install an underground battery replacement system on a bus loop, there are several emerging issues stemming from the nature of the underground facility. The first and most important is the drainage system. If the device is to operate underground, the question is, “what to do during heavy rainfall or snowfall?”. There is a solution in the form of using a drainage system from where the platform meets the ground or roofing the replacement area. Covering a small area seems to be an effective way, but it requires the exchange trolley to travel a greater distance to the vehicle where the exchange is to take place or reverse the bus. Reversing the bus, however, involves some inconvenience. For the driver to reverse the bus in many cities, it is necessary to be assisted by an MPK employee; he cannot do it himself for safety reasons. This creates a problem, as on a loop where it would take place several times a day, it requires an extra full-time employee to direct the bus driver when reversing to the right place.
Figure 5 shows a single-level model for charging and storing small quantities of batteries. This model could be used for small exchange points where it is not possible to build an above-ground point but where it is necessary to change batteries several times a day. The exchange trolley, after driving underground on a suitable platform, transfers the battery to the rail trolley operating the battery room. The diagram shows the principles of the system. It should be noted that the above exchange system can be freely adapted to the needs of the site. There may be a multi-story battery depot underground if necessary. With such a solution, efficient drainage is necessary to protect the exchange elements from damage.
A bus wishing to replace the batteries would be expected to drive out onto a suitably prepared lane at an elevation relative to the surrounding ground. As a result, excess water would run off immediately from the elevation into the city’s drainage system. The replacement lane would have to be secured properly to ensure the safety of the process. The entire platform covering the elements would be equipped with a drainage system effective enough to prevent the flooding of electrical components. As the exchange trolley is lifted by the lift, the top safety hatch will open, and the exchange trolley will then have a few meters to travel to the bus to replace the battery. Appropriate sensors in the swap trolley will trigger the swap platform at the appropriate moment, initiating the opening.
The whole procedure is illustrated in Figure 6, which shows that the device can operate continuously without the driver or an independent person. In many cases, it is time that determines the solution.
Temporal analysis of the replacement of one battery according to the presented procedure with the assumption that the vehicle approaching the stop is located in the designated place:
Opening of the safety flap:
20 s;
Rejecting the battery platform:
25 s;
Retrieving empty battery:
25 s;
Rotation of the device:
20 s;
Placing the battery in the vehicle:
35 s;
Returning the platform below the surface:
25 s;
Closing the safety flap:
20 s.
The total time to change the battery in the vehicle at one stop is about 170 s, which gives us about 3 min. With the solution, we can charge the battery in the vehicle faster than a full charge using other solutions. Charging the batteries of electric buses by plug-in chargers takes about 4–5 h, while in the case of a special station using a pantograph, it takes about 1 h [18].
However, as far as costs are concerned, in the case of plug-in chargers, the cost of the design and construction of one fast-charging station for buses, together with the necessary infrastructure and any road system adjustments made by external companies, may amount to approximately EUR 200,000 [62]. The same is also true for the pantograph. On the other hand, as far as the construction costs of the proposed device are concerned, they will be about 20% higher than the potential construction costs of other solutions due to its technological specificity, although this fact is secondary because the time advantage in the battery filling procedure itself is not comparable and is greater in favor of the proposed solution. The cost of charging one battery directly in this solution and other alternatives is itself the same, as in the concept proposal, the battery residing below the surface would be charged continuously.
A full cost statement, including an econometric model as well as a specification of the device’s operation, will be presented by the authors in future papers, as the article itself is about a review of the various potential solutions available on the market, with only the indication of another alternative possibility.
Test work is currently underway to solve and clarify some of the issues surrounding the device itself.

5.3. Analysis of the Strengths and Weaknesses of the Concept

To analyze the strengths and weaknesses of the concept, a SWOT analysis was drawn up for a more complete picture, which was also extended to include the opportunities and threats associated with implementing the solution (Table 10).
The SWOT analysis allows us to answer the question of what value the concept will bring to the battery replacement method and whether the advantages of the solution will outweigh the disadvantages. It can be seen from the table above that the strengths of the concept could have a significant impact on the future of public transport. This refers to the possibility of driving more and more electric public transport vehicles into service without having to stop for recharging. This will assist in the complete conversion of the fleet to electric vehicles. This represents an opportunity for cities struggling with air pollution to significantly reduce the smog effect within their area. Automation and the lack of human involvement in the replacement process also speak in favor of the solution. The design features that disadvantage the whole concept are undoubtedly the need to build infrastructure or adapt existing infrastructure to enable the replacement of batteries in vehicles. The costs involved can be a real barrier to deployment. Hydrogen cells pose a threat to the current technology and replacement system. Hydrogen technology is still being developed, and electric vehicles will likely be displaced from the market by it in the future. For the time being, however, it is an expensive solution with poor access to fuel, which also generates high production costs.

5.4. Possible Solutions Using Renewable Energy Sources

Sourcing energy for electric vehicles is not insignificant because of the carbon footprint they leave. Electric vehicles used in cities are emission-free only locally, as combustion-based methods are often used to generate electricity to power them. Alternative energy sources can reduce emissions and pollutants. One that, along with the use of emission-free vehicles, can amplify the environmental effect of the change is the Aeromine turbine.
The turbine has no external moving parts. Its design amplifies airflow by generating a vacuum that drives a hidden turbine rotor [66]. The device is ideally suited for installation on building roofs. It could therefore be successfully installed on buildings in the city or the buildings of a depot or energy storage facility. Its advantage is that it takes up little space, and the unit itself is small compared to traditional wind turbines, which are often impossible to install in cities. The device is capable of operating at a low air speed of approximately 8 km/h [67]. The solution is also relatively inexpensive, as the device is expected to produce 50% more energy than photovoltaic panels at the same installation cost [68]. Such a solution would allow some of the energy needed to charge the batteries to be obtained from renewable sources.
The example described above only presents an alternative to the possibility of electric vehicles being used on an ad hoc basis at bus stops.

6. Discussion

In addition, obtaining electricity to power the buses from renewable energy sources will amplify the environmental effect. Achieving a synergic effect would require action on many levels simultaneously. The introduction of zero-emission buses into urban use would also require the provision of green energy sources, so-called “green zones”, as well as the marketing of public transport services. This poses a challenge that may not be put into practice quickly, mainly due to the large financial outlay. However, research shows that a replaceable battery solution will be easier to implement in smaller cities such as Opole, Poland. This is associated with lower mileage, which may mean that a large proportion of city buses will recharge at night at the depot. Replacements, on the other hand, will be necessary for more heavily loaded vehicles [69].
The introduction of the exchange system could initially apply to buses within the city, gradually converting the entire fleet to electric. There is nothing to prevent the proposed solution from being introduced for other vehicles as well. Vehicles that collect municipal waste within the city, bakery delivery vans, courier vehicles, or construction vehicles are also a group that travels within a small radius of the city. They may represent the next milestone for zero-emission vehicles, using the same, only extended, infrastructure as the buses in the presented concept [70]. An analysis of the urban fleets of provincial cities shows that the majority of vehicles are internal combustion engine vehicles, but this is not the only source of propulsion used in urban buses. Electric, hybrid, and CNG-powered vehicles can be found as alternatives to diesel engines. All alternative propulsion systems account for more than 14% of the vehicles used in cities. Purely electric buses account for more than 7%. Among electric vehicles, the Solaris brand is the most popular. However, the figures are changing rapidly, as quite a few city governments are opting to purchase zero-emission vehicles, which are becoming increasingly popular.
The analysis of urban rolling stock journeys was based on the timetables of two groups of cities with up to 150,000 inhabitants and up to 1 million inhabitants, respectively. The rolling stock of the smaller cities covers more than 76,000 km per week, while that of the larger cities covers more than 855,000 km. The average bus load for the smaller group is 127 km traveled per working day. For the larger group, the average mileage per bus is 220 km per working day. It should be remembered that these are average values, and therefore some vehicles will be more or less loaded.
For the analysis of the current solutions, the data from the Mercedes-Benz electric bus model and the manufacturer’s declared battery and range parameters for the articulated and standard vehicles were used. For the articulated bus, the declared range is a maximum of 220 km on a single charge, and for the standard bus, it is 320 km on a single charge. This data was used to design the concept based on technological solutions already in place. Based on the data, a concept model was created for the automatic replacement of a discharged battery in a vehicle with two variants, i.e., aboveground and underground. The current technological solutions used in electric buses do not prevent the introduction of the replacement concept and the introduction of purely electric buses in the city. The analysis also shows that the concept will work better in a larger city such as Krakow. A higher fleet load and higher mileage make the introduction of a battery exchange system in such a city more justifiable. It can also be concluded from these studies that the most practical solution would be to implement a hybrid of the solutions described. This would involve charging the less loaded vehicles at night at the depot and using swaps only for vehicles that require them. Reorganizing the timetable in this way could make it easier to put the concept into practice without generating major costs or infrastructure development. Such a solution would also be more justifiable due to lower implementation costs. Combining the concept with wind turbines and other renewable energy sources could significantly reduce costs in the long term and improve air quality on-site.
The concept is a proposal for solving existing problems, but the mode of operation itself can be freely modified as required. Battery changes can be carried out, for example, via a suitable arm that replaces the trolley, and the battery itself can be inserted into the vehicle from below, just as the Chinese car manufacturer NIO has solved [71].

7. Conclusions

Battery swaps in vehicles are not a new idea, as a similar solution already exists in China and has been tested in California. However, the replacement concept has not been applied to city buses. Battery swap solutions apply to passenger cars, which are characterized by different usage patterns. In addition, the style of car travel and its versatility necessitate the construction of large numbers of battery exchange points. The advantage of city buses in this respect is their narrower travel radius, which takes place within a single city. They also run cyclically according to timetables, which makes it possible to accurately plan the number and necessity of battery replacements. In practice, however, replacements will not always be necessary or justified. A careful analysis of timetables may show that in some vehicles, battery replacement will not be necessary due to the lower daily mileage of the vehicle. A bus that is less loaded could be recharged at night at the depot. Battery replacements are necessary for heavily loaded journeys that require energy replenishment. The replacement system should be arranged in such a way that each vehicle has access to energy without having to trudge through part of the city. This poses some challenges regarding the organization of timetables so that they fully meet transport demand and allow continuous bus traffic without stopping. The system makes it possible to completely replace the city’s bus fleet with emission-free buses. The advantage of the solution is the possibility of building a public transport system that creates better living conditions for its inhabitants. The elimination of combustion vehicles from public transport will significantly affect the air quality at the places where they are used.
The paper provides an overview of the main options for managing an electric vehicle fleet. The views presented in the paper included an analysis of existing solutions and a proposal for an alternative battery replacement. The paper is now an excellent educational resource for students as well as for improving their skills during training courses.
The paper shows the importance of researching bus electrification solutions and that modern solutions can improve existing urban networks in cities.

Author Contributions

Conceptualization, D.M. and Ł.K.; methodology, D.M. and Ł.K.; validation, D.M. and E.K.; formal analysis, E.K. and D.M.; investigation, D.M. and Ł.K.; resources, Ł.K.; data curation, D.M. and Ł.K.; writing—original draft preparation, E.K., D.M. and Ł.K.; writing—review and editing, Ł.K., D.M. and E.K.; supervision, E.K. and D.M. All authors have read and agreed to the published version of the manuscript.

Funding

This research received no external funding.

Data Availability Statement

Not applicable.

Conflicts of Interest

The authors declare no conflict of interest.

References

  1. Russo, F.; Comi, A. Investigating the Effects of City Logistics Measures on the Economy of the City. Sustainability 2020, 12, 1439. [Google Scholar] [CrossRef]
  2. Hu, W.; Dong, J.; Hwang, B.-G.; Ren, R.; Chen, Z. A Scientometrics Review on City Logistics Literature: Research Trends, Advanced Theory and Practice. Sustainability 2019, 11, 2724. [Google Scholar] [CrossRef]
  3. Vuchic, V.R. Urban public transportation systems. Transp. Eng. Plan 2002, 5, 2532–2558. [Google Scholar]
  4. Daraio, C.; Diana, M.; Di Costa, F.; Leporelli, C.; Matteucci, G.; Nastasi, A. Efficiency and effectiveness in the urban public transport sector: A critical review with directions for future research. Eur. J. Oper. Res. 2016, 248, 1–20. [Google Scholar] [CrossRef]
  5. Dick, H.W.; Rimmer, P.J. Urban public transport in Southeast Asia: A case study of technological imperialism? Int. J. Transp. Econ./Riv. Internazionale Econ. Dei Trasp. 1986, 13, 177–196. [Google Scholar]
  6. Mbara, T.C. Tuk-Tuk, ‘New Kid on the Block’ in Johannesburg: Operational and User Travel Characteristics, Competition and Impacts; University of Johannesburg: Johannesburg, South Africa, 2016. [Google Scholar]
  7. Peng, Y.; Feng, T.; Timmermans, H.J. Heterogeneity in outdoor comfort assessment in urban public spaces. Sci. Total Environ. 2021, 790, 147941. [Google Scholar] [CrossRef]
  8. Kulińska, E.; Masłowski, D. Logistyka Jako Narzędzie Poprawy Jakości i Bezpieczeństwa Komunikacji w Mieście; Difin: Warszawa, Poland, 2021; pp. 32–33. [Google Scholar]
  9. McLeod, S.; Scheurer, J.; Curtis, C. Urban public transport: Planning principles and emerging practice. J. Plan. Lit. 2017, 32, 223–239. [Google Scholar] [CrossRef]
  10. Pucher, J.; Markstedt, A.; Hirschman, I. Impacts of subsidies on the costs of urban public transport. J. Transp. Econ. Policy 1983, 17, 155–176. [Google Scholar]
  11. Potter, S. Transport energy and emissions: Urban public transport. In Handbook of Transport and the Environment; Emerald Group Publishing Limited: Bradford, UK, 2003; Volume 4, pp. 247–262. [Google Scholar]
  12. Cooney, G.; Hawkins, T.R.; Marriott, J. Life cycle assessment of diesel and electric public transportation buses. J. Ind. Ecol. 2013, 17, 689–699. [Google Scholar] [CrossRef]
  13. Krawiec, S.; Łazarz, B.; Markusik, S.; Karoń, G.; Sierpiński, G.; Krawiec, K.; Janecki, R. Urban public transport with the use of electric buses–development tendencies. Transp. Probl. 2016, 11, 127–137. [Google Scholar] [CrossRef][Green Version]
  14. Potkány, M.; Hlatká, M.; Debnár, M.; Hanzl, J. Comparison of the lifecycle cost structure of electric and diesel buses. NAŠE MORE Znan. Časopis Za More I Pomor. 2018, 65, 270–275. [Google Scholar] [CrossRef]
  15. Kühne, R. Electric buses–An energy efficient urban transportation means. Energy 2010, 35, 4510–4513. [Google Scholar] [CrossRef]
  16. Mao, F.; Li, Z.; Zhang, K. A comparison of carbon dioxide emissions between battery electric buses and conventional diesel buses. Sustainability 2021, 13, 5170. [Google Scholar] [CrossRef]
  17. Vepsäläinen, J. Driving style comparison of city buses: Electric vs. diesel. In Proceedings of the 2017 IEEE Vehicle Power and Propulsion Conference (VPPC), Belfort, France, 14–17 December 2017; IEEE: Piscataway, NJ, USA, 2017; pp. 1–5. [Google Scholar]
  18. Acea.auto, Fuel Types of New Buses: Electric 12.7%, Diesel 67.3% Market Share Full-Year 2022. Available online: https://www.acea.auto/fuel-cv/fuel-types-of-new-buses-electric-12-7-diesel-67-3-market-share-full-year-2022/ (accessed on 7 June 2023).
  19. Ma, X.; Miao, R.; Wu, X.; Liu, X. Examining influential factors on the energy consumption of electric and diesel buses: A data-driven analysis of large-scale public transit network in Beijing. Energy 2021, 216, 119196. [Google Scholar] [CrossRef]
  20. Zajkowski, K.; Seroka, K. Przegląd możliwych sposobów ładownia akumulatorów w pojazdach elektrycznych (ang. Overview of possible battery charging methods for electric vehicles). Autobusy Tech. Eksploat. Syst. Transp. 2017, 18, 483–486. [Google Scholar]
  21. Basma, H.; Mansour, C.; Haddad, M.; Nemer, M.; Stabat, P. Comprehensive energy modeling methodology for battery electric buses. Energy 2020, 207, 118241. [Google Scholar] [CrossRef]
  22. Borén, S. Electric buses’ sustainability effects, noise, energy use, and costs. Int. J. Sustain. Transp. 2020, 14, 956–971. [Google Scholar] [CrossRef]
  23. Ji, J.; Bie, Y.; Zeng, Z.; Wang, L. Trip energy consumption estimation for electric buses. Commun. Transp. Res. 2022, 2, 100069. [Google Scholar] [CrossRef]
  24. Perrotta, D.; Macedo, J.L.; Rossetti, R.J.; de Sousa, J.F.; Kokkinogenis, Z.; Ribeiro, B.; Afonso, J.L. Route planning for electric buses: A case study in Oporto. Procedia-Soc. Behav. Sci. 2014, 111, 1004–1014. [Google Scholar] [CrossRef][Green Version]
  25. Verbrugge, B.; Hasan, M.M.; Rasool, H.; Geury, T.; El Baghdadi, M.; Hegazy, O. Smart integration of electric buses in cities: A technological review. Sustainability 2021, 13, 12189. [Google Scholar] [CrossRef]
  26. Liu, K.; Gao, H.; Liang, Z.; Zhao, M.; Li, C. Optimal charging strategy for large-scale electric buses considering resource constraints. Transp. Res. Part D Transp. Environ. 2021, 99, 103009. [Google Scholar] [CrossRef]
  27. He, H.; Sun, F.; Wang, Z.; Lin, C.; Zhang, C.; Xiong, R.; Deng, J.; Zhu, X.; Xie, P.; Zhang, S.; et al. China’s battery electric vehicles lead the world: Achievements in technology system architecture and technological breakthroughs. Green Energy Intell. Transp. 2022, 1, 100020. [Google Scholar] [CrossRef]
  28. Steinmann, J.; Wilson, B. The underground bicycle economy: An exploration of social supports and economic resources that Vancouver’s homeless and variably-housed cyclists utilize. Mobilities 2023, 18, 202–217. [Google Scholar] [CrossRef]
  29. Mohan, D. Mythologies, metro rail systems and future urban transport. Econ. Political Wkly. 2008, 43, 41–53. [Google Scholar]
  30. Motyl, R. Stolica Pięciu Linii Metra. Available online: https://um.warszawa.pl/-/stolica-pieciu-linii-metra (accessed on 6 June 2023).
  31. Chen, C.L. Tram development and urban transport integration in Chinese cities: A case study of Suzhou. Econ. Transp. 2018, 15, 16–31. [Google Scholar] [CrossRef]
  32. Beister, M.; Górny, J.; Połom, M. Rozwój infrastruktury tramwajowej w Polsce w okresie członkostwa w Unii Europejskiej (ang. Development of tramway infrastructure in Poland during EU membership). TTS Tech. Transp. Szyn. 2015, 22, 20–36. [Google Scholar]
  33. Wołek, M.; Szmelter-Jarosz, A.; Koniak, M.; Golejewska, A. Transformation of trolleybus transport in Poland. Does in-motion charging (technology) matter? Sustainability 2020, 12, 9744. [Google Scholar] [CrossRef]
  34. Rasiński, R. Trolejbus jako ekologiczny środek transportu miejskiego. Autobusy Tech. Eksploat. Syst. Transp. 2018, 19, 213–216. [Google Scholar]
  35. Wołek, M.; Wolański, M.; Bartłomiejczyk, M.; Wyszomirski, O.; Grzelec, K.; Hebel, K. Ensuring sustainable development of urban public transport: A case study of the trolleybus system in Gdynia and Sopot (Poland). J. Clean. Prod. 2021, 279, 123807. [Google Scholar] [CrossRef]
  36. Pikuła, M.; Piotrowski, A.; Sidorski, F.; Sierszyński, M. Autobusy napędzane silnikiem elektrycznym w zeroemisyjnym transporcie publicznym (ang. Electric buses in zero-emission public transport). Pozn. Univ. Technol. Acad. J. Electr. Eng. 2018, 287–297. [Google Scholar] [CrossRef]
  37. Manzolli, J.A.; Trovão, J.P.; Antunes, C.H. A review of electric bus vehicles research topics–Methods and trends. Renew. Sustain. Energy Rev. 2022, 159, 112211. [Google Scholar] [CrossRef]
  38. Adheesh, S.R.; Vasisht, M.S.; Ramasesha, S.K. Air-pollution and economics: Diesel bus versus electric bus. Curr. Sci. 2016, 110, 858–862. [Google Scholar]
  39. Abdurazzoqovich, A.U.; Qahramono‘g, O.T.S. Development Tendency Of Noise And Exhaust Gases-Free Electric Buses In City Public Transport. Galaxy Int. Interdiscip. Res. J. 2023, 11, 76–80. [Google Scholar]
  40. Gabsalikhova, L.; Sadygova, G.; Almetova, Z. Activities to convert the public transport fleet to electric buses. Transp. Res. Procedia 2018, 36, 669–675. [Google Scholar] [CrossRef]
  41. Gao, Z.; Lin, Z.; LaClair, T.J.; Liu, C.; Li, J.M.; Birky, A.K.; Ward, J. Battery capacity and recharging needs for electric buses in city transit service. Energy 2017, 122, 588–600. [Google Scholar] [CrossRef]
  42. Nitta, N.; Wu, F.; Tae Lee, J.; Yushin, G. Li-ion Battery Materials: Present and Future; Elsevier: Amsterdam, The Netherlands, 2015; Volume 18, pp. 252–264. [Google Scholar] [CrossRef]
  43. Chen, M.; Sun, Q.; Li, Y.; Wu, K.; Liu, B.; Peng, P.; Wang, Q.A. Thermal Runaway Simulation on a Lithium Titanate Battery and the Battery Module. Energies 2015, 8, 490–500. [Google Scholar] [CrossRef]
  44. Wang, Y.; Huang, Y.; Xu, J.; Barclay, N. Optimal recharging scheduling for urban electric buses: A case study in Davis. Transp. Res. Part E Logist. Transp. Rev. 2017, 100, 115–132. [Google Scholar] [CrossRef]
  45. Xylia, M.; Leduc, S.; Patrizio, P.; Kraxner, F.; Silveira, S. Locating charging infrastructure for electric buses in Stockholm. Transp. Res. Part C Emerg. Technol. 2017, 78, 183–200. [Google Scholar] [CrossRef]
  46. Dericioglu, C.; YiriK, E.; Unal, E.; Cuma, M.U.; Onur, B.; Tumay, M. A review of charging technologies for commercial electric vehicles. Int. J. Adv. Automot. Technol. 2018, 2, 61–70. [Google Scholar]
  47. García-Villalobos, J.; Zamora, I.; San Martín, J.I.; Asensio, F.J.; Aperribay, V. Plug-in electric vehicles in electric distribution networks: A review of smart charging approaches. Renew. Sustain. Energy Rev. 2014, 38, 717–731. [Google Scholar] [CrossRef]
  48. Chakraborty, S.; Vu, H.N.; Hasan, M.M.; Tran, D.D.; Baghdadi, M.E.; Hegazy, O. DC-DC converter topologies for electric vehicles, plug-in hybrid electric vehicles and fast charging stations: State of the art and future trends. Energies 2019, 12, 1569. [Google Scholar] [CrossRef]
  49. Farzam Far, M.; Pihlatie, M.; Paakkinen, M.; Antila, M.; Abdulah, A. Pre-normative charging technology roadmap for heavy-duty electric vehicles in europe. Energies 2022, 15, 2312. [Google Scholar] [CrossRef]
  50. Al-Saadi, M.; Mathes, M.; Käsgen, J.; Robert, K.; Mayrock, M.; Mierlo, J.V.; Berecibar, M. Optimization and Analysis of Electric Vehicle Operation with Fast-Charging Technologies. World Electr. Veh. J. 2022, 13, 20. [Google Scholar] [CrossRef]
  51. Mohamed, A.A.; Shaier, A.A.; Metwally, H.; Selem, S.I. An overview of dynamic inductive charging for electric vehicles. Energies 2022, 15, 5613. [Google Scholar] [CrossRef]
  52. Wu, H.H.; Gilchrist, A.; Sealy, K.; Israelsen, P.; Muhs, J. A review on inductive charging for electric vehicles. In Proceedings of the 2011 IEEE International Electric Machines & Drives Conference (IEMDC), Niagara Falls, ON, Canada, 15–18 May 2011; pp. 143–147. [Google Scholar]
  53. Wang, X.; He, Z.; Yang, J. Electric Vehicle Fast-Charging Station Unified Modeling and Stability Analysis in the dq Frame. Energies 2018, 11, 1195. [Google Scholar] [CrossRef]
  54. ITS International: ABB Launches 450 kW Fast Chargers for Electric Buses, Gothernburg. Available online: https://www.itsinternational.com/news/abb-launches-450kw-fast-chargers-electric-buses-gothernburg (accessed on 6 June 2023).
  55. Nunes, P.; Farias, T.; Brito, M.C. Day charging electric vehicles with excess solar electricity for a sustainable energy system. Energy 2015, 80, 263–274. [Google Scholar] [CrossRef]
  56. Das, H.S.; Rahman, M.M.; Li, S.; Tan, C.W. Electric vehicles standards, charging infrastructure, and impact on grid integration: A technological review. Renew. Sustain. Energy Rev. 2020, 120, 109618. [Google Scholar] [CrossRef]
  57. Shuai, W.; Maillé, P.; Pelov, A. Charging electric vehicles in the smart city: A survey of economy-driven approaches. IEEE Trans. Intell. Transp. Syst. 2016, 17, 2089–2106. [Google Scholar] [CrossRef]
  58. Stamati, T.E.; Bauer, P. On-road charging of electric vehicles. In Proceedings of the 2013 IEEE Transportation Electrification Conference and Expo (ITEC), Metro Detroit, MI, USA, 16–19 June 2013; pp. 1–8. [Google Scholar]
  59. Leijon, J.; Boström, C. Charging electric vehicles today and in the future. World Electr. Veh. J. 2022, 13, 139. [Google Scholar] [CrossRef]
  60. Martínez-Lao, J.; Montoya, F.G.; Montoya, M.G.; Manzano-Agugliaro, F. Electric vehicles in Spain: An overview of charging systems. Renew. Sustain. Energy Rev. 2017, 77, 970–983. [Google Scholar] [CrossRef]
  61. Mahmoud, M.; Garnett, R.; Ferguson, M.; Kanaroglou, P. Electric buses: A review of alternative powertrains. Renew. Sustain. Energy Rev. 2016, 62, 673–684. [Google Scholar] [CrossRef]
  62. Tabor Autobusowy MPK Kraków. Available online: https://www.mpk.krakow.pl/pl/tabor/autobusy-elektryczne/ (accessed on 15 June 2023).
  63. Kowalski, Ł. Redukcja Emisji Substancji Szkodliwych Dzięki Wprowadzeniu Paliw Metanowych—Analiza Dla Pojedynczego Pojazdu; Pimot, Przemysłowy Instytut Motoryzacyjny: Warszawa, Poland, 2013. [Google Scholar]
  64. Solaris Bus, Autobusy Elektryczne—Dlaczego Warto? Available online: https://www.solarisbus.com/pl/pojazdy/napedy-zeroemisyjne/grupa-urbino-electric (accessed on 11 January 2023).
  65. Impact, Systemy Bateryjne Dla Transportu Bez Emisyjnego. Available online: https://icpt.pl/e-mobilnosc/#2 (accessed on 6 December 2022).
  66. Michalik, Ł. Turbina Wiatrowa Aeromine. Jest Wydajniejsza od Fotowoltaiki. Available online: https://gadzetomania.pl/turbina-wiatrowa-aeromine-jest-wydajniejsza-od-fotowoltaiki,6824404998122336a (accessed on 9 January 2023).
  67. Nicoll, A.; LaTrace, A.J.; Neubauer, K.; Pandy, J.; Geiger, D.; Lloyd, A.; Boudreau, C.; Latu, D. Aeromine Named to INSIDER’s Hottest Proptech Startups List. Available online: https://www.aerominetechnologies.com/news/aeromine-named-to-insiders-hottest-proptech-startups-list/ (accessed on 9 January 2023).
  68. Jabłoński, M. Takiej Turbiny Wiatrowej Jeszcze Nie Było. Jest Bardzo Wydajna. Available online: https://geekweek.interia.pl/technologia/news-takiej-turbiny-wiatrowej-jeszcze-nie-bylo-jest-bardzo-wydajn,nId,6347783 (accessed on 9 January 2023).
  69. Koh, S.C.L.; Smith, L.; Miah, J.; Astudillo, D.; Eufrasio, R.M.; Gladwin, D.; Brown, S.; Stone, D. Higher 2nd life Lithium Titanate battery content in hybrid energy storage systems lowers environmental-economic impact and balances eco-efficiency. Renew. Sustain. Energy Rev. 2021, 152, 111704. [Google Scholar] [CrossRef]
  70. Jang, Y.J. Survey of the operation and system study on wireless charging electric vehicle systems. Transp. Res. Part C Emerg. Technol. 2018, 95, 844–866. [Google Scholar] [CrossRef]
  71. Grabarek, N. Dzięki Temu Rozwiązaniu Elektryki w Końcu Mogą Mieć Sens, Bechmark.pl. Available online: https://www.benchmark.pl/aktualnosci/nio-power-swap-station-2-0-stacja-wymiany-baterii.html (accessed on 8 June 2003).
Figure 1. Diagram showing the type of propulsion system of buses used in Poland’s provincial cities.
Figure 1. Diagram showing the type of propulsion system of buses used in Poland’s provincial cities.
Energies 16 05828 g001
Figure 2. Graph showing the share of bus manufacturers used in Poland’s provincial cities.
Figure 2. Graph showing the share of bus manufacturers used in Poland’s provincial cities.
Energies 16 05828 g002
Figure 3. Share of electric bus models used in Poland’s provincial cities.
Figure 3. Share of electric bus models used in Poland’s provincial cities.
Energies 16 05828 g003
Figure 4. Procedure for replacing the battery in the following steps—top view.
Figure 4. Procedure for replacing the battery in the following steps—top view.
Energies 16 05828 g004
Figure 5. Diagram of the underground NEP exchange system. Green color—battery charged, red color—battery discharged.
Figure 5. Diagram of the underground NEP exchange system. Green color—battery charged, red color—battery discharged.
Energies 16 05828 g005
Figure 6. Battery replacement procedure using NEP technology.
Figure 6. Battery replacement procedure using NEP technology.
Energies 16 05828 g006
Table 1. Advantages and disadvantages of selected urban public transport modes [8].
Table 1. Advantages and disadvantages of selected urban public transport modes [8].
Mode of TransportAdvantagesDisadvantages
Tram
  • Low operating costs
  • High transport capacity
  • Collision-free
  • Punctuality
  • High frequency
  • High costs of establishing infrastructure
  • Special infrastructure required
  • High efficiency with heavy traffic
  • Considerable noise
  • Low vibration damping
  • Sensitivity to breakdowns
  • Poor spatial accessibility
Bus
  • Average capacity
  • Lower infrastructure costs
  • No need to build tracks
  • High efficiency with less traffic
  • Can be easily adapted to needs
  • High operating costs
  • Collision
  • High susceptibility to congestion
  • Poor punctuality
  • Poor driving comfort
  • Poor spatial accessibility
Electric bus
  • Medium capacity
  • Relatively high infrastructure costs (chargers, necessary infrastructure)
  • High efficiency with low traffic volumes
  • Can be easily adapted to needs
  • High ride comfort
  • No noise or vibration when driving
  • Lower operating costs compared to a diesel bus
  • Collision
  • High susceptibility to congestion
  • Poor punctuality
  • Poor ride comfort
  • Low space availability
Trolleybus
  • Low operating costs
  • Low noise level compared to a bus
  • Efficient with less traffic
  • Energy efficiency
  • Increased driving comfort (compared to a diesel bus)
  • Costly infrastructure
  • Negative impact on the aesthetics of the city (poles and power cables)
  • Collision
  • Limited possibilities of route adaptation
  • Lower capacity (compared to a tram)
Metro
  • Very high capacity
  • Unrivaled
  • Fast shuttling
  • Punctuality
  • High ride comfort
  • Ecology
  • Very expensive infrastructure
  • Need to build separate infrastructure
  • Long construction period
  • Need for planning
Public/individual car transport
  • Freedom to travel
  • Can be transported precisely to the place of destination
  • High comfort of travel
  • No need to follow a timetable
  • High movement costs
  • High collision rate
  • Low capacity
  • High greenhouse gas emissions per person
  • High impact on congestion formation
  • Not very efficient during congestion
  • Difficult to plan
Table 2. Advantages and disadvantages of buses equipped with internal combustion engines [12,13,14,15,16,17].
Table 2. Advantages and disadvantages of buses equipped with internal combustion engines [12,13,14,15,16,17].
AdvantagesDisadvantages
Reach
Interior heating and cooling without significant effect on range
No significant difference in range due to temperatures
Similar driving dynamics in all conditions
High fuel availability
Emission of harmful gases and particulates
Increased vibrations (reduced traveling comfort)
Noise emissions
Need to use Adblue (diesel engines)
The need for complex maintenance and repair work
Generation of large quantities of waste material in the form of used filters and operating fluids
High breakdown rate
Relatively expensive and frequent repairs due to complex engine design—variable torque.
Table 3. Advantages and disadvantages of buses equipped with electric motors [12,13,14,15,16,17].
Table 3. Advantages and disadvantages of buses equipped with electric motors [12,13,14,15,16,17].
AdvantagesDisadvantages
No emissions of harmful gases and dust
Quiet operation
Significantly reduced vibrations during operation
Increased passenger comfort
No complicated maintenance
No periodical waste generation in the form of used filters and operating fluids
No leakage of operating fluids during operation (the power unit does not contain them)
Greater friendliness to city dwellers and the environment
Constant high torque of the drive unit
Low night-time noise
Short range
Need to recharge
Currently higher production costs
Insufficient technology to meet all needs
Variable range depending on operating conditions
Table 4. Electric bus—problems and drawbacks of charging methods [57,58].
Table 4. Electric bus—problems and drawbacks of charging methods [57,58].
Plug-in charging
The need for long layovers at the depot
The bus is out of service during the charging
The possibility of recharging only at the permanent stop
Pantograph charging
The need to build chargers adapted to operate the pantograph on the bus
High load on the electrical grid
The need for a dedicated charging area for the bus
The need to equip the vehicle with a pantograph
Inductive charging
Short charging time allowing only partial regeneration of the battery
The need to build a suitable infrastructure
High costs of the solution
The need to fully recharge the vehicle after a day’s work
Table 5. Emission standards compared to a CNG vehicle [63].
Table 5. Emission standards compared to a CNG vehicle [63].
g k W h EURO 3EURO 3 EEVEURO 4EURO 5EURO 6CNG MAN
2866DUH03
CO5.453.004.004.004.000.12
NMHC0.780.400.550.550.16-
CH41.600.651.101.100.500.02
NOx5.002.003.502.000.460.36
PM0.160.020.030.030.010.01
Table 6. Table of battery replacement rates for cities with more than 150,000 inhabitants.
Table 6. Table of battery replacement rates for cities with more than 150,000 inhabitants.
All Lines of a Selected Entity with up to 150,000 Inhabitants
Time RangeAverage of a Single Working DayWeekendTotal Working DaysAll Week
Number of kilometers12,43814,69162,18976,880
Battery replacement for articulated buses10125062
Standard bus battery replacement3541174215
Exchanges together4553224277
Exchanges per hour on average21 2
Approximate number of battery changes per year14,392
Table 7. Table of battery replacement rates for cities with more than 1 million inhabitants.
Table 7. Table of battery replacement rates for cities with more than 1 million inhabitants.
All Lines of a Selected Entity with up to 1 Million Inhabitants
Time RangeAverage of a Single Working DayWeekendTotal Working DaysAll Week
Number of kilometers137,879161,581693,607855,188
Battery replacement for articulated buses34540417342138
Standard bus battery replacement23026911561425
Exchanges together57467328903563
Exchanges per hour on average2414 21
Approximate number of battery changes per year185,291
Table 8. Kilometers per vehicle on average in small and large cities.
Table 8. Kilometers per vehicle on average in small and large cities.
Number of bus fleets in small towns98
Average number of kilometers per vehicleWorking daySaturday/SundayAll week
12775112
Number of bus fleets in large cities627
Average number of kilometers per vehicleWorking daySaturday/SundayAll week
220129195
Table 9. Battery specifications [65].
Table 9. Battery specifications [65].
UVES Energy Gen 2.0
Cell configurationVoltageCapacityEnergy
Min.NormMax.100 Ah66.6 kWh
180S1P504 V666 V774 V
Battery operating conditions
Continuous discharge current200 A
Discharge current maximum (10 s)400 A
Discharge temperature range−20 °C do 55 °C
Continuous charging current100 A
Maximum charging current (10 s)300 A
Charging temperature range−20 °C do 55 °C
Protection classIP 67
Heat dissipationLiquid cooling
Pre-charging circuitYes
Table 10. SWOT analysis.
Table 10. SWOT analysis.
Internal factorsStrengthsWeaknesses
The possibility of developing zero-emission public transport
No time wasted on recharging batteries
Continuity of vehicle traffic
Automation of the process
Low operating costs
The need to expand the current infrastructure
High investment cost
Complicated exchange system
Possible failure rate due to complexity
High load on the electricity network
External factorsOpportunitiesThreats
The introduction of fully emission-free public transport
The possibility of creating a “green city
A significant reduction in urban air pollution
Significant improvement in the quality of life of citizens
The potential for a major expansion of public transport as a substitute for private cars
Development of other technologies, e.g., hydrogen cells
Investment costs too high
Need to modernize depots and loops
Lack of acceptance by transport companies and city authorities
Disclaimer/Publisher’s Note: The statements, opinions and data contained in all publications are solely those of the individual author(s) and contributor(s) and not of MDPI and/or the editor(s). MDPI and/or the editor(s) disclaim responsibility for any injury to people or property resulting from any ideas, methods, instructions or products referred to in the content.

Share and Cite

MDPI and ACS Style

Masłowski, D.; Kulińska, E.; Krzewicki, Ł. Alternative Methods of Replacing Electric Batteries in Public Transport Vehicles. Energies 2023, 16, 5828. https://doi.org/10.3390/en16155828

AMA Style

Masłowski D, Kulińska E, Krzewicki Ł. Alternative Methods of Replacing Electric Batteries in Public Transport Vehicles. Energies. 2023; 16(15):5828. https://doi.org/10.3390/en16155828

Chicago/Turabian Style

Masłowski, Dariusz, Ewa Kulińska, and Łukasz Krzewicki. 2023. "Alternative Methods of Replacing Electric Batteries in Public Transport Vehicles" Energies 16, no. 15: 5828. https://doi.org/10.3390/en16155828

APA Style

Masłowski, D., Kulińska, E., & Krzewicki, Ł. (2023). Alternative Methods of Replacing Electric Batteries in Public Transport Vehicles. Energies, 16(15), 5828. https://doi.org/10.3390/en16155828

Note that from the first issue of 2016, this journal uses article numbers instead of page numbers. See further details here.

Article Metrics

Back to TopTop