Next Article in Journal
Enhancing Energy Processes and Facilities Redesign in an Anaerobic Digestion Plant for Biomethane Production
Previous Article in Journal
Reverse Water Gas Shift versus Carbon Dioxide Electro-Reduction: The Reaction Pathway Responsible for Carbon Monoxide Production in Solid Oxide Co-Electrolysis Cells
 
 
Font Type:
Arial Georgia Verdana
Font Size:
Aa Aa Aa
Line Spacing:
Column Width:
Background:
Review

Future Technologies for Recycling Spent Lithium-Ion Batteries (LIBs) from Electric Vehicles—Overview of Latest Trends and Challenges

Faculty of Production Engineering and Materials Technology, Czestochowa University of Technology, Armii Krajowej 19, 42-200 Częstochowa, Poland
*
Author to whom correspondence should be addressed.
Energies 2023, 16(15), 5777; https://doi.org/10.3390/en16155777
Submission received: 6 July 2023 / Revised: 25 July 2023 / Accepted: 1 August 2023 / Published: 3 August 2023
(This article belongs to the Section D2: Electrochem: Batteries, Fuel Cells, Capacitors)

Abstract

The work describes the construction of lithium-ion batteries, with particular emphasis on metals that can be obtained as secondary raw materials. The work presents the latest trends in the recycling of lithium-ion batteries, using pyro- and hydrometallurgical methods, or their combination. The ecological aspect of the impact of the recycling processes on the environment is shown, as well as the challenges and expectations for the future in the field of recycling processes.

1. Introduction

Electric vehicles are becoming ever more popular, although they are still expensive to purchase and to use. It should be taken into account that the number of electric cars will increase systematically. Along with this, there will be a need to manage the used lithium-ion batteries (LIBs). LIBs are the next-generation power source for electric vehicles (EVs), because of their superior performance, with aspects such as a high energy density, high capacity, long cycle life, no memory effect, low self-discharge rate, wide operating-temperature range, and environmental friendliness [1,2,3]. We can observe that, in the past ten years, the application of LIBs has developed rapidly around the world [4]. According to published reports [5], the global sales of electric vehicles reached over 6.75 million in 2021. The use of LIBs is constantly increasing; therefore, their recycling and regeneration have become essential. It is expected that the amount of LIB waste will increase to over 460,000 tons in 2025, and about 11 million tons by 2030, worldwide [4].
The production of LIBs requires strategic elements. Cobalt and lithium are needed to produce these batteries, because lithium cobalt oxide LiCoO2 is the main component of cathode materials. However, due to the high price of metallic cobalt, lithium cobalt oxide is replaced by other compounds, such as lithium manganese oxide and lithium iron phosphate, especially for vehicle use. The mentioned components are less expensive and safer alternatives but, unfortunately, are less chemically stable than LiCoO2 [6,7,8].
Waste, in the form of spent batteries, can be an important source of valuable metals. Nevertheless, we should remember the very important 3R system: reduce, reuse, and recycle. The waste management hierarchy is as follows: (1) prevention, (2) reuse, (3) recycling, (4) recovery, and (5) disposal. Various electrical devices requiring batteries should be designed to use the smallest amounts of critical metals possible. The ability to reuse electric vehicle batteries from electric cars is very important. At present, electric-vehicle batteries are dismantled by hand, for reuse or for recycling. The efficient dismantling of electrical vehicle battery waste with the use of appropriate tools is still a major challenge for the future. The automation of battery disassembly is the subject of a pilot study. This is a difficult challenge, owing to the lack of standardization in LIB design. Reuse is definitely better than recycling, while the stockpiling of spent LIBs is unsafe. Therefore, if the reuse of waste batteries is not possible, they must be recycled. Today, research on the recycling of spent lithium-ion batteries is mainly focused on the recovery of cobalt, nickel, and lithium, as important raw materials that are useful in numerous industrial processes. It is well known that the purpose of recycling is to recover components for reuse in battery production [2,3,5,9,10]. The recycling of batteries is complicated by the large variety of constructions of this type of battery: different types of cathodes (five types), anodes, electrolytes, etc. These batteries contain a variety of materials, and differ in size and weight. For example, batteries from electric vehicles contain electrolytes and cathodes, which have an approximately 15 kg equivalent of lithium carbonate per battery [6]. As a consequence of their diversity, different methods are suitable for their recycling: the pyrometallurgical and hydrometallurgical methods, and a combination of the two.

2. Lithium-Ion Batteries—Composition, Reactions, Advantages, and Disadvantages

Since the introduction of lithium-ion cells into the market in the 1990s, their importance as storage and energy sources has been increasing, which is reflected in the constant growth in the rate of their production and sales. The dynamically developing electric vehicle industry brings with it a constant rise in the demand for lithium-ion batteries. It is estimated that the LIB market will reach more than USD 75 billion in 2025 [11].
Lithium-ion cells are produced in various sizes and shapes, depending on their application. A single cell basically consists of four main components: the anode, cathode, separator, and electrolyte.
The anode is a carbon material (usually graphite) that does not contain lithium, so its source must be the cathode material. For this purpose, lithium-intercalated compounds, e.g., layered oxide LiCoO2, are used as cathodes. The principle of the operation of a lithium-ion cell is based on the migration of lithium ions through the electrolyte between two electrodes, separated by a separator, during the reversible charging and discharging processes (Figure 1).
During the operation of a typical LiCoO2/graphite cell, the following reversible electrochemical reactions take place [12]:
Anodic reaction (oxidation):
LixC6 → xLi+ + 6C + xe
Cathodic reaction (reduction):
xLi+ + xe + Li1−xCoO2 → LiCoO2
The most important and valuable elements of batteries, from a recycling point of view, are the cathodes. Commercially available lithium cobalt oxide is typically used as the cathode material. Recently, a progressively higher amount of its derivatives have been obtained for the production of cathodes, in order to replace some or all of the cobalt with nickel, manganese, or aluminum, so as to optimize the performance of the cells, while reducing the consumption of raw materials [13]. Manganese-based compounds have a true specific capacity similar to that of LiCoO2. They are also characterized by increased availability, and a much lower price. Due to the excellent chemical and thermal stability that guarantees the safety of Li-ion cells, lithium iron phosphate is an attractive and popular cathode material. The main, and basically only, disadvantage of this compound is its extremely low electrical conductivity, which prevents the full use of its theoretical capacity. A new class of cathode materials is silicate systems of the Li2MSiO4 type, where M = Fe, Mn, Ni, Co. These systems, owing to the content of two lithium ions in their structure, have a high theoretical capacity; however, similar to lithium-iron phosphates, they are characterized by a very low electrical conductivity [13].
A widely used anode material in commercial lithium-ion cells is graphite, which has the ability to intercalate lithium ions. Research has also been carried out on the modification of graphite electrodes, as well as other carbon materials, such as carbon nanofibers, fullerenes, graphene, or composite carbon materials [14]. Another alternative to carbon anodes in lithium-ion cells are metal oxides, e.g., TiO2, which are stable during the intercalation/deintercalation of lithium ions, as well as lithium-metal anodes, which have a higher energy density compared to batteries with graphite anodes [14].
Mixtures of an organic solvent and a lithium salt are employed as electrolytes in lithium-ion cells. The electrolyte solution has to be able to freely transport lithium ions, which requires a high dielectric constant, as well as a low viscosity. Most lithium-ion cells contain a liquid electrolyte with a dissolved lithium salt, such as LiPF6, LiBF4, or LiClO4. Most of the time, the solvent is a mixture of organic compounds. A gel electrolyte, as well as a solid conductive polymer, can also be used [15]. The usage of polymer electrolytes improves the mechanical stability of the cell, making it safer.
Currently, depending on the cathode material used, there are five types of lithium-ion batteries on the market [16]. In electronic devices such as laptops, mobile phones, and cameras, there are the commonly used lithium cobalt oxide (LCO) batteries. On the other hand, lithium manganese oxide (LMO) batteries, which are less expensive and safer alternatives to LCO batteries, are most commonly used in hybrid vehicles (HEVs), plug-in hybrid electric vehicles (PHEVs), and electric vehicles (EVs). In EVs, lithium iron phosphate (LFP) batteries are also used. Finally, lithium nickel cobalt aluminum oxide (NCA) and lithium nickel cobalt manganese oxide (NMC) batteries are intensively developed, because of their relatively high energy density.
The cathode of the NCA battery, which was invented in the early 1990s, has a very good energy density, and high power. It is the preferred choice of Tesla. Other EV car manufacturers prefer the NMC solution. In this technology, an increase in the nickel content in the cathode material raises the energy density of the battery. The most popular and already-used solutions on the market are NMC-111 and NMC-622 [17,18]. Currently, electric vehicle manufacturers are very interested in cells produced using NCM 811 technology [17,18]. These are characterized by a low content of cobalt (10%) and manganese (10%), and a higher proportion of nickel (80%).
The main disadvantage of Li-ion batteries is their low power density, which manifests in long charging times for electric vehicles, and a lack of resistance to overcharging and over-discharging. These batteries may pose a safety risk because of improper handling, design, or assembly, or mechanical damage, which may result in the battery catching fire [12].
Another important problem is the growth in the production of large-sized car batteries, which may result in the accumulation of a large amount of hazardous waste. If they are not recycled and reused, they will have a huge impact on environmental degradation, and accelerate the depletion of mineral resources.
A set of Li-ion car batteries (a so-called battery pack) consists of many individual modules, which in turn are made of several individual cells (Figure 2).
For example, in the Volkswagen ID.3, for an energy-storage system with a capacity of 58 kWh, each battery cell has a mass of 1.101 kg. A single 24-cell module weighs 30.9 kg, while a 12-cell battery pack that includes coolant weighs 375 kg [19]. The 75 kWh Tesla Model 3 battery pack contains as many as 4416 cells, and its total weight is 480 kg [20].
As can be seen in Figure 3, approximately 40% of the total weight of the car battery is the aluminum case holding the individual components of the pack, and other elements controlling the operation of the battery, together with the coolant. The remaining amount of Al is used as the cathode current collector. The next heaviest component is copper, which is the anode current collector. The active electrode materials, from which we obtain electricity, comprise about 37% of the total weight of the battery.
The basic raw material composition of a car battery based on NCM cells, together with the approximate costs of each component presented in Figure 4, clearly indicates that the most expensive structural element in Li-ion cells is the cathode materials. Therefore, an effective and inexpensive method of recovering metals such as Co, Ni, and Li, as well as aluminum and copper from Li-ion batteries, is particularly important. Furthermore, Gaines et al. compared the cost of cathode manufacture in different types of lithium-ion batteries [22], as shown in Table 1.
Currently, only a limited number of Li-ion batteries are recycled or remanufactured. Most of them end up in landfills, or are collected in households [24]. Additionally, battery technology continues to evolve, and current recycling processes [25] may need to change over time.

3. Characteristics of Current Industrial Technologies for Recycling LIBs

The International Energy Agency anticipates that the total amount of LIB waste generated by 2040 will be approximately 8 million tons [26]. It is estimated that every year, about 800 thousand tons of vehicle batteries are shipped to the European market [27]. These batteries contain many important metals.
Companies try to apply environmentally friendly technologies to conduct the efficient recovery of the valuable components of waste lithium batteries. According to the European Commission, cobalt and graphite have been classified as critical elements. It is well known that natural metal resources, especially cobalt, are severely limited [26]. Table 2 shows the composition of spent LIBs [28].
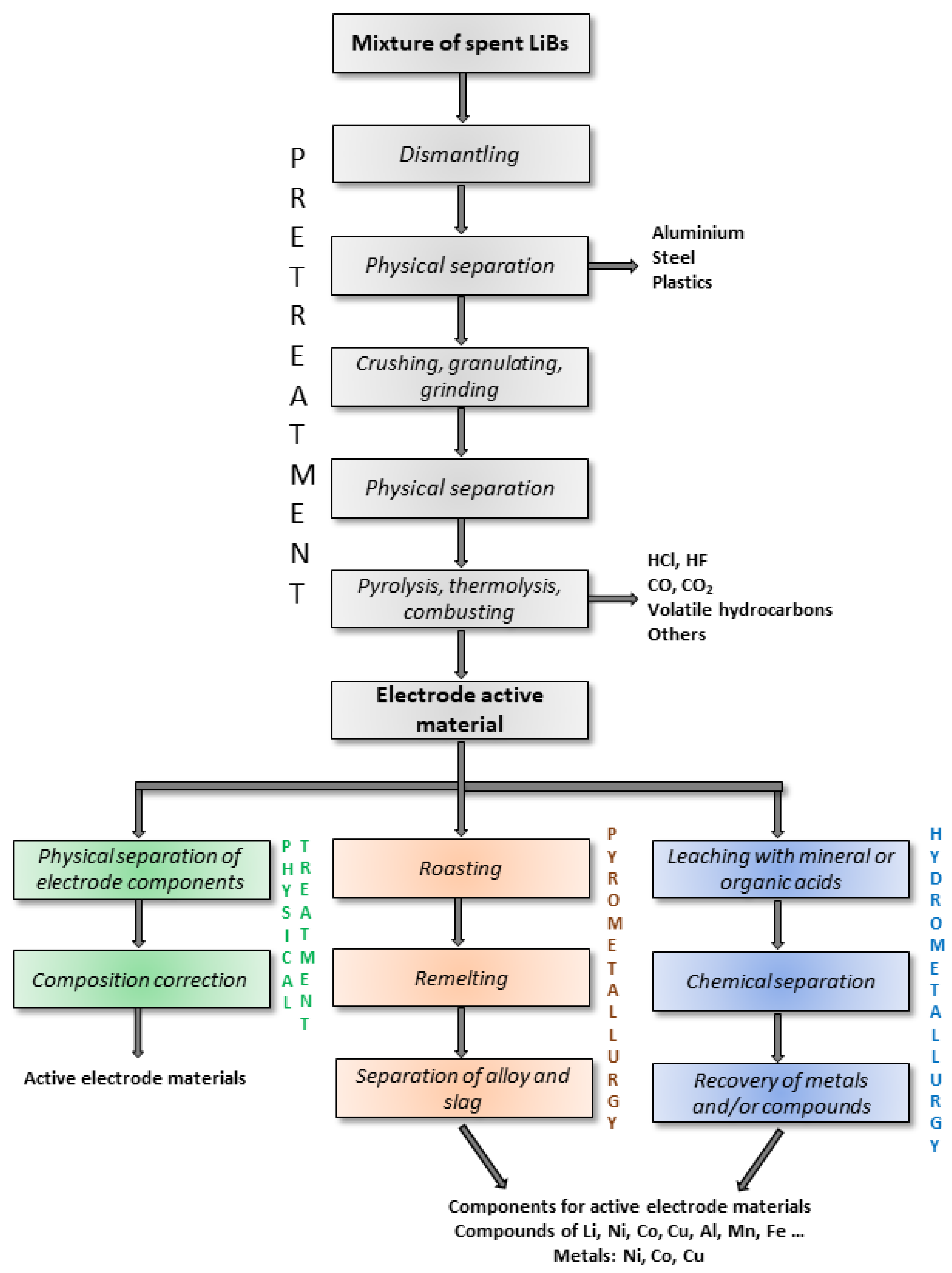
The recovery of metals from used batteries can be performed using pyrometallurgical, hydrometallurgical, and biometallurgical methods, as well as a combination of hydrometallurgical and pyrometallurgical methods [3,5,9]. Generally, the treatment and recovery of metals from LIBs is a multistep process. We can distinguish the three stages in recycling processes as: (1) pretreatment, (2) metal extraction, and (3) final product application [3].
The first step in this process is the dismantling of the battery. The initial stage of LIB recycling is very similar for different types of batteries, and comprises the following steps: crushing, firstly magnetic, then gravity separation, and sieving. After pretreatment, usually, three fractions are obtained: ferromagnetic (steel castings), diamagnetic (plastics), and the paramagnetic fraction containing other metals, such as cobalt, nickel, lithium, copper, etc.
The main purpose of this review is to present the recent advances in recycling lithium-ion batteries, by means of various processes, including pyro- and hydrometallurgical methods. With the rising number of lithium-ion cells in use, the need to recycle them and recover their valuable components is becoming progressively more important. This is due, on one hand, to economic factors related to the increasing demand for this type of battery and, on the other hand, to environmental factors, i.e., the rising demand for raw materials for their production, in addition to the growing number of used batteries in waste streams [3,26,29,30].
The problem of developing suitable recycling methods has been of interest since the advent of LIBs in widespread use; that is, since the 1990s [26]. The issue is still relevant today and, although a whole range of pyro- and hydrometallurgical methods for reprocessing spent lithium-ion batteries has been proposed, new technologies for recovering the valuable components from LIBs are still being sought. The new methods are expected to be more efficient, environmentally safer, and less expensive than those used today. In addition to the technology for separating valuable metals from spent Li-ion batteries, it is possible to perform regeneration, which involves restoring the relevant electrochemical properties of the electrode materials, and thus restoring the performance of the entire battery. The regeneration method is often associated with the need to restore the stochiometric composition of the electrodes, which is usually achieved by introducing additional amounts of lithium [26,31,32]. The undoubted advantages of such a procedure are its non-destructive nature, and low consumption of chemicals and energy, and a reduction in secondary waste generation. Nonetheless, the application of this method is limited to a relatively small number of batteries. In other cases, it is necessary to subject the LIBs to a destructive recycling procedure, allowing the selective separation and recovery of valuable components and energy.
Given the differences in the structure of, and the type of materials used in, electrode construction, a variety of metals (both in metallic form, and relevant chemical compounds) can be expected to appear in the LIB waste stream: lithium, cobalt, nickel, manganese, iron, aluminum, and others, occurring in varying proportions [3,31,33,34,35,36,37,38]. The recycling of lithium-ion batteries, regardless of the technology used, involves several main steps that include preliminary operations, the recovery of metals and their compounds from the mass of the battery, and the separation and isolation of the final products. The preliminary operations usually include, among others, electrical discharge, disassembly, comminution (crushing, grinding), and the separation of the individual components according to the type of material, using various physical methods, which include sieving, flotation, gravity, magnetic, or electromagnetic separation. The result is the separation of the active electrode materials from the other components. The use of pretreatment operations results in a higher purity in the final products, and a reduced energy consumption throughout the process [39,40,41].
Once the active components have been separated, they are usually subjected to thermal treatment, the purpose of which is to dispose of the organic electrolyte and other organic components at high temperatures. Such operations have the advantage of being simple and relatively low cost. Organic lithium compounds, which are the main components of the electrolyte, behave slightly differently under heating, but generally undergo a two-stage thermal decomposition process. The first stage is associated with the removal of free HF or HCl, and usually occurs at temperatures < 100 °C. In the second stage, which occurs at temperatures in the order of several hundred degrees Celsius, the lithium salts are converted to low-molecular-weight substances. On the basis of the characteristic decomposition temperatures, the stability of the selected lithium salts is arranged in a series: LiClO4 > LiCF3SO3 > LiTFSI > TEAB > LiBF4 > LiPF6 [42].
The thermal treatment of electrolytes can be carried out using distillation, pyrolysis, thermolysis, and combustion processes. The main purpose of distillation is to recover and reuse electrolytes and, therefore, the temperature of this process must be lower, to prevent the pyrolysis of the electrolyte. As the temperature increases, the decomposition processes, i.e., pyrolysis under anaerobic conditions or combustion in an oxidizing atmosphere, become more important [43,44]. In similar processes, binders connecting active materials to current collectors, e.g., PVDV, graphite, etc., may also be removed from active materials. Typically, pyrolysis processes are carried out at temperatures between 500 and 900 °C.
The recovery of metals and their compounds from electrode materials is usually performed using pyro- or hydrometallurgical, or mixed, processes (Figure 5).

3.1. Pyrometallurgical Methods

However, a review of the literature shows that most of the recycling processes for spent LIBs from electric vehicles are currently based on pyrometallurgical processes, despite the efforts made to develop hydrometallurgical technologies for recycling LIBs [6,26,39].
Pyrometallurgical processes, carried out at companies such as Sony, Umicore, Accurec, Onto, and Inmetco involve the high-temperature melting of the electrode material, typically resulting in an alloy of metals, such as cobalt, nickel, and iron, and slag containing a major amount of lithium. This type of process may also involve the combustion or pyrolysis of organic components, which are incompletely separated in the initial stage. These operations are usually accompanied by the emission of gases (CO2, SO2, NOx, and volatile hydrocarbons). The resulting products can be used directly in the obtained form, as metal alloys, or further processed (slag) to separate the desired components, e.g., lithium compounds [3,26,39,42,45,46]. The main disadvantages of pyrometallurgical technologies are the following: the production of toxic gases, high energy costs, and the limited amount of recycled materials.

3.2. Hydrometallurgical Methods

Hydrometallurgy-based separation processes are an important stage in LIB recycling. After mechanical sieving to separate the steel from the electrode material, leaching is conducted, using various reagents, such as inorganic or organic acids [7,8]. To date, the dominant view has been that “(…) Pyrometallurgical processes are expensive, not adaptable for recycling lithium batteries from electric vehicles, consume too much energy and may not be applicable to recover future generations of electrodes” [6]. The essence of hydrometallurgical processes is the transfer of the electrode material components into a solution in the leaching step, using mineral or organic acids. The advantage of using solutions of strong inorganic acids (HCl, HNO3, H2SO4) is the relatively high speed and high efficiency of the dewetting reaction, while a disadvantage is the possibility of releasing toxic gases (e.g., Cl2, SO2, NOx). For transition metals in high oxidation states, the oxides of which are more difficult to dissolve, it is necessary to add reducing agents, which include, for example, H2O2, NaHSO3, Na2SO4, Na2S2O3, glucose, and ascorbic acid.
Inorganic acids are strong acids, with which leaching reactions proceed at high rates. In addition, an increase in the leaching rate can be achieved in these solutions by adding reducing agents. Acid leaching can be performed directly with the pretreated electrode material, or as a subsequent step after, for example, alkaline leaching. The reagents in this group employed for leaching include sulfuric acid (VI), hydrochloric acid, nitric acid(V), etc. In these cases, a common leaching aid is the addition of hydrogen peroxide. Examples of this type of process are discussed below.
Nan et al. [47] investigated the leaching of spent LIB cells using sulfuric acid solutions, and obtained process efficiencies of 98% for Li and Co in about 6 h. On the other hand, the work of Swain et al. [48] found a reduction in the leaching time in the presence of hydrogen peroxide, with a decrease in the efficiency of the process. Sun and Qiu [49], on the other hand, found the almost complete recovery of lithium and cobalt when leaching with a 2M sulfuric acid solution at 80 °C for 60 min. The course of leaching with sulfuric acid solutions in the presence of hydrogen peroxide can be represented by the following equation:
2LiCoO2 + 3H2SO4 + H2O2 → Li2SO4 + 2CoSO4 + 4H2O + O2
Takacova et al. [50] used hydrochloric acid solutions in electrode material leaching processes at temperatures of 60–80 °C for 90 min, and obtained yields of almost 100% for lithium and cobalt. The reaction occurring between lithium compounds and hydrochloric acid can be represented by the following equation:
2LiCoO2 + 8HCl → 2LiCl + 2CoCl2 + 4H2O + Cl2
The inconvenience of using solutions of this acid is the release of toxic chlorine, as shown in the reaction equation above.
Similarly, high leaching efficiencies can be achieved using nitric acid solutions. Castillo [51,52] and Li [53] reported the achievement of an approximately 100% leaching efficiency in Li and Co from spent LIBs, using HNO3 solutions with or without the addition of hydrogen peroxide.
Solutions of certain organic acids also have a high efficiency, indicating that they can be used as leaching agents. These acids include, for instance, malic acid, citric acid, succinic acid, oxalic acid, etc. In these cases, additional substances, such as oxidants and/or reducing agents (e.g., H2O2) are also necessary. Organic acids tend to have a higher leaching selectivity than mineral acids [38,54,55,56]. Leaching results in multicomponent solutions, containing mainly cobalt and lithium ions, but also other metals present in the electrode material (nickel, manganese, iron, copper, etc.). Consequently, to obtain high-purity end-products (metals or their salts), it is necessary to perform the prior separation of the components of the solution after leaching. For this purpose, a solvent extraction process using various extractants, in the form of single compounds or their mixtures, is often used. The most common extractants for the efficient separation of cobalt or nickel ions from lithium ions include the organic esters of phosphoric acids, e.g., D2EHPA (di(2-ethylhexyl)phosphoric acid), or Cyanex 272 (bis(2,4,4-trimethylpentyl)phosphinic acid. On the other hand, typical hydroxyoxime derivatives are utilized to separate copper ions [30,35,38,57,58,59,60,61,62,63,64,65,66,67,68,69,70].
The final step of hydrometallurgical lithium-ion battery recycling technologies is usually the separation of the compounds of the individual metals, via crystallization or precipitation (Table 3).
The use of, for example, NaOH, Na3PO4, ammonium oxalate, and Na2CO3 has been proposed as a precipitating agent [30,31,35,58,71,72,73,74,75,76,77,78]. It is also possible to obtain the selected metals via electrolysis [37,79,80,81].
Table 3. Chosen hydrometallurgical methods used to separate and recover LIB components from pregnant leach solutions (PLSs).
Table 3. Chosen hydrometallurgical methods used to separate and recover LIB components from pregnant leach solutions (PLSs).
Separation MethodPLS ComponentsChemicals Used for SeparationLiterature
Solvent extractionCo, Mn, Ni, Li, Cu, Al, and Fe
Ni, Co, Mn, Li, Fe
Ni, Co, Li
Co, Li, Al, Cu, Fe (Ni, Mn)
Co, Mn, Li, Al, Fe
Co, Li
Co, Ni, Li
D2EHPA
D2EHPA
Cyanex 272
Cyanex 272
Cyanex 272 + PC-88A
Cyphos IL-101
TBP, various ionic liquids
[82]
[72]
[83]
[84]
[85]
[86]
[87]
Ion exchange/adsorptionCo, Li
Co, Ni, Li, Mn, Cu, Al, Fe
Co, Ni, Mn, Li, Al, Fe
Li, Fe
various zeolites
Lewatit TP260, Purolite S-930, Finex CS12GC, Finex CA16GC
Dowex M4195
IRC120, HPR1200, HPR2900
[88]
[65]
[89]
PrecipitationFe, Mn, Li
Mn, Ni, Co, Li
Co, Mn, Ni, Li, Cu, Al, Fe
Ni, Co, Mn, Li, Fe
H3PO4/Na3PO4
NaOH/Na2CO3/Na2C2O4/Na3PO4
KMnO4
(NH4)2C2O4, Na2CO3
LiOH
[90]
[91]
[82]
[72]
Electrochemical methodsNi, Co, Li
Li, Co
Ni, Co, Mn, Li
Ni, Co, Li
Li, Co
----
----
----
----
----
[37,53,83,92]
The recycling of spent LIBs is an important part of a sustainable approach to metal recovery, because of the economic and environmental advantages. Currently, we can find a number of examples of LIB battery-recycling technologies using both hydrometallurgical and pyrometallurgical processes. Hydrometallurgical processes are applied on an industrial scale by companies such as Recupyl, Accurec, and Toxco [3,26].
Pyrometallurgical processes are implemented on an industrial scale by companies such as Sony, Umicore, Accurec, Onto, and Inmetco [3]. The pyrometallurgical process can be combined with the hydrometallurgical process. For instant, in the Val’ Eas process adopted by Umicore, at the beginning, the spent LIBs are smelted, in order to obtain the alloy containing cobalt, nickel, copper, and iron. In the next stage, the non-ferrous metals are recovered from this alloy via hydrometallurgical processes, including leaching, extraction, and separation [2].
Up to now, a large number of researchers have reported results on the laboratory-scale recycling of LIBs. The laboratory method developed by Zou et al. [93] for the recycling of mixed-cathode materials, including LiCoO2, LiMn2O4, LiNi0.33Mn0.33Co0.33O2, and LiFePO4, provides a high recovery rate for Ni, Co, and Mn in solution, and is suitable for commercial use. Lithium is often recycled in the last step of hydrometallurgical methods, resulting in low purity and recovery rates. In recent times, a more efficient way to recycle lithium has been developed. A laboratory pathway for recycling mixed cathode materials using the waste electrolyte from spent lead-acid batteries has also been proposed and tested [94].
Recently, Chen et al. [58] reported an important and very interesting method for the recycling of the spent LIBs, using a novel extraction–precipitation process for the separation of lithium and non-ferrous metals (manganese, cobalt, nickel), using p-tertylphenoxyacetic acid (POAA). The results indicated that the selective extraction of Li(I) from Ni(II), Co(II) and Mn(II) was possible using one-step precipitation with 0.2 mol/L POAA solution. The lithium was recovered in the form of Li2CO3, with a purity level of 97.7%.

4. Environmental Impact—Challenges of LIB Recycling

A sharp rise in the number of waste batteries from electric cars is projected to occur 10–15 years after their production, and it will be one of the fastest-growing waste streams, creating a demand for landfill sites around the world. This carries a serious risk of increasing the number of harmful chemicals that could be released into the environment. Therefore, it will be extremely important to have an established recycling industry. The recycling of end-of-life LIBs can protect the supply chains of energy resources essential to the production of new batteries.
Lithium, nickel, and manganese are available raw materials, but some elements used in the production of LIBs, primarily cobalt and graphite, are not mined on a large scale. Forecasts show that even with the continuous increase in demand for electric vehicles, there should be enough lithium until 2050, without taking into account its recycling. Currently, lithium recycling is technically feasible, but the cost is still relatively high [95]. It should additionally be borne in mind that obtaining lithium is also expensive, time-consuming and, owing to the use of a large amount of fresh water and electricity, unfriendly to the environment. Cobalt that originates mainly from the Democratic Republic of the Congo, which is often a side effect of nickel mining, could become a difficult element to obtain, because the country in which it is mined does not have a stable political and economic situation. The recycling of aluminum is favored by environmental and economic factors, as the primary aluminum production is associated with much higher emissions than the secondary production [96]. Smelting existing aluminum requires only 5% of the energy needed to produce new aluminum, resulting in significant energy savings, and reductions in CO2 emissions. The savings from battery recycling can range from 43% to 90%, compared to a battery made entirely from virgin materials [97,98].
Neither the production or recycling of LIBs can be performed without affecting the environment, as a result of the large number of production stages, related mainly to the recovery of metals. For correct planning of the LIB recycling process, it is crucial to recognize the physical and chemical properties of the employed materials. In addition, attention should be paid to the hazardous waste generated as a by-product in physical, and pyro- and hydrometallurgical processes, which, due to its nature, may pose a particular threat to the natural environment.
The main types of pollution that can be generated during the different steps involved in the recycling of LIBs are shown in Table 4.
Before opening, LIB cells are subjected to a stabilization process, to prevent the release of hot, toxic, and corrosive compounds, and possibly recover the electrolyte and plastics [99,100]. An overview of the stabilization methods is presented in [101].
To remove the electrolyte, binder and separator, the pyrolysis process is utilized [102,103]. During anaerobic roasting, as a result of the decomposition of organic binders and electrolytes, the main products are CO, CO2, HF, and C2H4, as well as small amounts of C2H5OH, CH3CHO, and C6H6 [104,105]. The use of thermal pretreatment before comminution creates problems related to the removal of the separated organic substances. Electrolyte extraction with supercritical or subcritical CO2 [106,107], used by various authors, allows electrolyte recovery, purification, and reuse.
In the step of drying and grinding the material in an inert atmosphere, an off-gas is produced, containing various components of organic electrolytes, mostly dimethyl carbonate, ethyl, and methyl carbonate, and CO2. HF may form in a humid atmosphere. Crushing batteries in water avoids harmful gas emissions, and also prevents fires, when LIBs are opened and crushed, generating liquid waste that needs to be treated. If we use flotation processes to separate the anode and cathode material, we produce much more wastewater [108].
In general, the mechanical methods for recycling LIBs release toxic gases, and make it impossible to separate all the battery components, but they are simple, and generate relatively small amounts of wastewater and solid waste. The key challenge to be faced in industrial grinding is the emission of the organic electrolyte.
To meet strict environmental regulations, LIB pyrometallurgical recycling requires an off-gas treatment system. A well-designed furnace with a flue gas cleaning system is essential to preventing the emission of toxic gases, e.g., dioxins and furans [109]. A chemical hazard may be caused by toxic gaseous products, such as carbon monoxide and hydrogen fluoride, formed as a result of the decomposition of the conductive salt, lithium hexafluorophosphate LiPF6, and the PVDF binder [105]. Small amounts of wastewater are produced in the flue-gas-cleaning process.
Despite the use of high-temperature processes in the industrial recycling of LIBs, the literature lacks information on the formation of secondary waste, its characteristics, and an assessment of the environmental risk of the products left after combustion and pyrolysis. Lithium is not recovered in the pyrometallurgical process, as it is lost in the fly ash. Metal recovery from slag is energy-intensive and uneconomical; therefore, slag is generally disposed of, or sold as a building material [110]. In order to prevent contamination and implement the environmentally friendly pyrometallurgical recycling of spent LIBs, a strict system for monitoring and treating waste gases and volatile solid wastes should be established.
Hydrometallurgical treatment is the preferred recycling technology for LIBs, over pyrometallurgical processing, as it offers advantages such as a low energy consumption, and the high purity recovery of valuable components. In hydrometallurgical processes, less off-gas is emitted, and less solid waste is generated (the main phase of the leached residue is graphite). Nonetheless, attention should be paid to the large amounts of wastewater produced by the chemical processes of leaching, co-precipitation, and washing. In the process of extraction of metal ions with inorganic acids, toxic gases are released, such as Cl2, SO3, and NOx [111], which pose a serious threat to the environment; the waste solution is harmful and requires neutralization, which increases the recycling costs. Although organic acid leaching does not generate any harmful by-products that have an environmental impact, its low strength, low leaching rates, and low purification efficiency make it difficult to use in industrial recycling [112]. More research is needed on wastewater treatment, water reuse, or water reduction in the process of reducing or eliminating wastewater and the associated costs.
The use of the life-cycle assessment (LCA) method to compare the potential impact of various recycling technologies of used LIBs on the environment makes it possible to obtain information to reduce the adverse impact of the analyzed processes on the environment.
The results of the eco-balance analysis presented in [113] indicate that the technology in the hydrometallurgical recycling of used LIBs generates the greatest benefits in the category related to human health, i.e., 50% of all the identified environmental benefits. The climate change and resource use categories account for 18% and 19% of all the identified environmental benefits, respectively. At the slightly lower level of 13% are the benefits that result from saving primary raw materials.
Concerning the life-cycle assessment, the available studies show positive results for LIB recycling compared to primary production in most impact categories [108]. However, most of the results are based on lab-scale process data, and require industrial-scale verification.
In addition, comparative studies would be interesting, but are difficult to generate, owing to the sensitivity of the industrial processes concerned, complex process pathways, and co-processing with other primary or secondary materials.

5. Summary and Outlook

After a brief overview of the recycling processes of lithium-ion batteries from electric vehicles, we can summarize that future recycling technologies will combine pyrometallurgical and hydrometallurgical processes, to recover useful materials for the production of lithium-ion batteries. Recycling is a necessity that brings economic and ecological benefits. It is also a challenge, because of the expected huge amount of waste resulting from the growing popularity of electric cars.
In recent years, various physical, mechanical, and physicochemical methods have been proposed, to separate the valuable components of spent LIBs. Technologies have been developed that take into account the principles of a closed-loop economy, and incorporate environmental protection requirements. Pyrometallurgical processes have found their way into industrial practice, but they require significant energy use, and pose a risk of gaseous emissions. It now appears that hydrometallurgical processes, which are seen as more environmentally friendly, and have a relatively low energy consumption, and high recycling rates for individual Li-ion battery components, may be a good alternative. In addition to this, the end-products can be utilized to produce new electrode materials for LIBs, and can be employed for other purposes. Nevertheless, this type of technology also poses environmental risks associated with the use of aqueous and organic solutions, and thus the danger of contaminating natural waters. When comparing the advantages and disadvantages, it seems that hydrometallurgical processes are more promising. Considering also the growing demand for lithium-ion batteries, and the prospects for the development of these technologies, it can be concluded that there is still a need to seek new technological solutions that are more economically beneficial and environmentally friendly.
To meet strict environmental regulations, LIB pyrometallurgical recycling requires an off-gas treatment system. Despite the use of pyrolysis/combustion in industrial recycling, there is a lack of information on the secondary waste generation, waste characterization, and environmental risk assessment of products resulting from incineration and pyrolysis.
In hydrometallurgical processes, attention should be paid to the large amounts of waste water produced as a result of the chemical processes of leaching, co-precipitation, and washing. More research is needed on their treatment, water reuse, or water reduction in the above-mentioned processes.
It is also necessary to develop a more efficient lithium recycling process, and to set a limit value for lithium discharge in the waste water from battery recycling factories.

Author Contributions

Conceptualization, K.G., B.P. and J.G.; methodology, K.G., B.P. and J.G.; formal analysis, K.G., B.P. and J.G.; data curation, K.G., B.P. and J.G.; writing—original draft preparation, K.G., B.P. and J.G.; writing—review and editing, K.G., B.P. and J.G. All authors have read and agreed to the published version of the manuscript.

Funding

This work was supported by the Ministry of Science and Higher Education of Poland (Statutory Research BS/PB-200-301/ZB-202-12/2023).

Data Availability Statement

Not applicable.

Conflicts of Interest

The authors declare no conflict of interest. The funders had no role in the design of the study; in the collection, analyses, or interpretation of data; in the writing of the manuscript; or in the decision to publish the results.

References

  1. Duan, J.; Tang, X.; Dai, H.; Yang, Y.; Wu, W.; Wei, X.; Huang, Y. Building safe lithium-ion batteries for electric vehicles: A review. Electrochem. Energy Rev. 2020, 3, 1–42. [Google Scholar] [CrossRef]
  2. Yao, Y.; Zhu, M.; Zhao, Z.; Tong, B.; Fan, Y.; Hua, Z. Hydrometallurgical processes for recycling spent lithium-ion batteries: A critical review. ACS Sustain. Chem. Eng. 2018, 6, 13611–13627. [Google Scholar] [CrossRef]
  3. Leal, V.M.; Ribeiro, J.S.; Coelho, E.L.D.; Freitas, M.B.J.G. Recycling of spent lithium-ion batteries as a sustainable solution to obtain raw materials for different applications. J. Energy Chem. 2023, 79, 118–134. [Google Scholar] [CrossRef]
  4. Zhang, X.; Shi, H.; Tan, N.; Zhu, M.; Tan, W.; Daramola, D.; Gu, T. Advances in bioleaching of waste lithium batteries under metal ion stress. Bioresour. Bioprocess. 2023, 10, 19. [Google Scholar] [CrossRef]
  5. Tao, Y.; Wang, Z.; Wu, B.; Tang, Y.; Evans, S. Environmental life cycle assessment of recycling technologies for ternary lithium-ion batteries. J. Clean. Prod. 2023, 389, 136008. [Google Scholar] [CrossRef]
  6. Chagnes, A.; Pospiech, B. A brief review on hydrometallurgical technologies for recycling spent lithium-ion batteries. J. Chem. Technol. Biotechnol. 2013, 88, 1191–1199. [Google Scholar] [CrossRef]
  7. Pospiech, B. Selective recovery of cobalt(II) towards lithium(I) from chloride media by transport across polymer inclusion membrane with triisooctylamine. Pol. J. Chem. Technol. 2014, 16, 15–20. [Google Scholar] [CrossRef]
  8. Pospiech, B. Separation of Co from Ni and Li from chloride media using polymer inclusion membrane system with thiosalicylate based ionic liquid. Physicochem. Probl. Miner. Process. 2022, 58, 152997. [Google Scholar] [CrossRef]
  9. Natarajan, S.; Krishnamoorthy, K.; Sathyaseelan, A.; Mariappan, V.K.; Pazhamalai, P.; Manoharan, S.; Kim, S.J. A new route for the recycling of spent lithium-ion batteries towards advanced energy storage, conversion, and harvesting systems. Nano Energy 2022, 101, 107595. [Google Scholar] [CrossRef]
  10. Barik, S.; Prabaharan, G.; Kumar, B. An innovative approach to recover the metal values from lithium-ion batteries. Waste Manag. 2016, 51, 222–226. [Google Scholar] [CrossRef]
  11. Tawonezvi, T.; Nomnqa, M.; Petrik, L.; Bladergroen, B.J. Recovery and recycling of valuable metals from spent lithium-ion batteries: A comprehensive review and analysis. Energies 2023, 16, 1365. [Google Scholar] [CrossRef]
  12. Chen, Y.; Kang, Y.; Zhao, Y.; Wang Liu, L.J.; Li, Y.; Liang, Z.; He, X.; Li, X.; Tavajohi, N.; Li, B. A review of lithium-ion battery safety concerns: The issues, strategies, and testing standards. J. Energy Chem. 2021, 59, 83–99. [Google Scholar] [CrossRef]
  13. Julien, C.M.; Mauger, A.; Karim Zaghib, K.; Henri Groult, H. Comparative issues of cathode materials for Li-ion batteries. Inorganics 2014, 2, 132–154. [Google Scholar] [CrossRef]
  14. Goriparti, S.; Miele, E.; De Angelis, F.; Di Fabrizio, E.; Zaccaria, R.P.; Capiglia, C. Review on recent progress of nanostructured anode materials for Li-ion batteries. J. Power Sources 2014, 257, 421–443. [Google Scholar] [CrossRef]
  15. Kundu, S.; Ein-Eli, Y. A review on design considerations in polymer and polymer composite solid-state electrolytes for solid Li batteries. J. Power Sources 2023, 553, 232267. [Google Scholar] [CrossRef]
  16. Kushnir, D. Lithium Ion Battery Recycling Technology 2015. In Current State and Future Prospects; Environmental Systems Analysis; Chalmers University: Göteborg, Sweden, 2015; p. 18. Available online: http://publications.lib.chalmers.se/records/fulltext/230991/local_230991.pdf (accessed on 12 May 2023).
  17. Romare, M.; Dahllöfn, L. The Life Cycle Energy Consumption and Greenhouse Gas Emissions from Lithium-Ion Batteries. In A Study with Focus on Current Technology and Batteries for Light-Duty Vehicles; IVL Swedish Environmental Research Institute: Stockholm, Sweden, 2017; Available online: https://www.energimyndigheten.se/globalassets/forskning--innovation/transporter/c243-the-life-cycle-energy-consumption-and-co2-emissions-from-lithium-ion-batteries-.pdf (accessed on 12 May 2023).
  18. Olivetti, E.A.; Ceder, G.; Gaustad, G.G.; Xinkai Fu, X. Lithium-ion battery supply chain considerations: Analysis of potential bottlenecks in critical metals. Joule 2017, 1, 229–243. [Google Scholar] [CrossRef]
  19. Wassiliadis, N.; Steinsträter, M.; Schreiber, M.; Rosner, P.; Nicoletti, L.; Schmid, F.; Ank, M.; Teichert, O.; Wildfeuer, L.; Schneider, J.; et al. Quantifying the state of the art of electric powertrains in battery electric vehicles: Range, efficiency, and lifetime from component to system level of the Volkswagen ID.3. Etransportation 2022, 12, 100167. [Google Scholar] [CrossRef]
  20. Arcus, C. Tesla Model 3 & Chevy Bolt Battery Packs Examined; CleanTechnica. 2018. Available online: https://cleantechnica.com/2018/07/08/tesla-model-3-chevy-bolt-battery-packs-examined/ (accessed on 12 May 2023).
  21. What Is Included in the Li-Ion Battery from an Electric Car? How Much Lithium, How Much Cobalt? Here’s the Answer. Available online: https://elektrowoz.pl/magazyny-energii/co-wchodzi-w-sklad-baterii-li-ion-z-samochodu-elektrycznego-ile-jest-litu-ile-kobaltu-oto-odpowiedz/ (accessed on 12 May 2023). (In Polish).
  22. Bloomberg Precious and Industrial Metals Markets. Available online: https://www.bloomberg.com/markets/commodities/futures/metals (accessed on 28 April 2023).
  23. Gaines, L.; Dai, Q.; Vaughey, J.T.; Gillard, S. Direct Recycling R&D at the ReCell Center. Recycling 2021, 6, 31. [Google Scholar] [CrossRef]
  24. Mrozik, W.; Rajaeifar, M.A.; Heidrich, O.; Christensen, P. Environmental impacts pollution sources and pathways of spent lithium-ion batteries. Energy Environ. Sci. 2021, 14, 6099–6121. [Google Scholar] [CrossRef]
  25. Wu, X.; Ma, J.; Wang, J.; Zhang, X.; Zhou, G.; Liang, Z. Progress, Key issues, and future prospects for Li-ion battery recycling. Glob. Chall. 2022, 6, 2200067. [Google Scholar] [CrossRef]
  26. Baum, Z.J.; Bird, R.E.; Yu, X.; Ma, J. Lithium-ion battery recycling—Overview of techniques and trends. ACS Energy Lett. 2022, 7, 712–719. [Google Scholar] [CrossRef]
  27. Sobianowska-Turek, A. Hydrometallurgical recovery of metals: Ce, La, Co, Fe, Mn, Ni and Zn from the stream of used Ni-MH cells. Waste Manag. 2018, 77, 213–219. [Google Scholar] [CrossRef] [PubMed]
  28. Mousa, E.; Hu, X.; Ye, G. Effect of graphite on the recovery of valuable metals from spent Li-ion batteries in baths of hot metal and steel. Recycling 2022, 7, 5. [Google Scholar] [CrossRef]
  29. Quintana, C.; Cybulski, O.; Mikulak-Lucznik, B.; Klucznik, T.; Grzybowski, B.A. One pot, three phase recycling of metals from Lit Ion Batteries in rotating, concentric liquid reactors. Adv. Mater. 2023, 35, 2211946. [Google Scholar] [CrossRef]
  30. Jung, J.C.-Y.; Sui, P.-C.; Zhang, J. A review of recycling spent lithium-ion battery cathode materials using hydrometallurgical treatments. J. Energy Storage 2021, 35, 102217. [Google Scholar] [CrossRef]
  31. Ordoñez, J.; Gago, E.J.; Girard, A. Processes and technologies for the recycling and recovery of spent lithium-ion batteries. Renew. Sust. Energ. Rev. 2016, 60, 195–205. [Google Scholar] [CrossRef]
  32. Zhao, Y.; Yuan, X.; Jiang, L.; Wen, J.; Wang, H.; Guan, R.; Zhang, J.; Zeng, G. Regeneration and reutilization of cathode materials from spent lithium-ion batteries. Chem. Eng. J. 2020, 383, 123089. [Google Scholar] [CrossRef]
  33. Armand, M.; Axmann, P.; Bresser, D.; Copley, M.; Edström, K.; Ekberg, C.; Guyomard, D.; Lestriez, B.; Novák, P.; Petranikova, M.; et al. Lithium-ion batteries—Current state of the art and anticipated developments. J. Power Sources 2020, 479, 228708. [Google Scholar] [CrossRef]
  34. Chen, X.; Xu, B.; Zhou, T.; Liu, D.; Hu, H.; Fan, S. Separation and recovery of metal values from leaching liquor of mixed-type of spent lithium-ion batteries. Sep. Purif. Technol. 2015, 144, 197–205. [Google Scholar] [CrossRef]
  35. Dutta, D.; Kumari, A.; Panda, R.; Jha, S.; Gupta, D.; Goel, S.; Jha, M.K. Close loop separation process for the recovery of Co, Cu, Mn, Fe and Li from spent lithium-ion batteries. Sep. Purif. Technol. 2018, 200, 327–334. [Google Scholar] [CrossRef]
  36. Gupta, S.; Pant, K.K.; Corder, G. An environmentally benign closed-loop process for the selective recovery of valuable metals from industrial end-of-life lithium-ion batteries. Chem. Eng. J. 2022, 446, 137397. [Google Scholar] [CrossRef]
  37. Liu, G.; Chen, Z.; Luo, F.; Liu, T.; Xi, X.; Wang, Z.; Gao, Z.; Shao, P.; Wu, D.; Luo, X.; et al. One-step nickel-cobalt alloy electrodeposition from spent lithium-ion battery via synergistic pH adjustment and Mn2+ supplementation. Sep. Purif. Technol. 2023, 314, 123581. [Google Scholar] [CrossRef]
  38. Mishra, G.; Jha, R.; Meshram, A.; Singh, K.K. A review on recycling of lithium-ion batteries to recover critical metals. J. Environ. Chem. Eng. 2022, 10, 108534. [Google Scholar] [CrossRef]
  39. Kim, S.; Bang, J.; Yoo, J.; Shin, Y.; Bae, J.; Jeong, J.; Kim, K.; Dong, P.; Kwon, K. A comprehensive review on the pretreatment process in lithium-ion battery recycling. J. Clean. Prod. 2021, 294, 126329. [Google Scholar] [CrossRef]
  40. Verdugo, L.; Zhang, L.; Saito, K.; Bruckard, W.; Menacho, J.; Hoadley, A. Flotation behaviour of the most common electrode materials in lithium ion batteries. Sep. Purif. Technol. 2022, 301, 121885. [Google Scholar] [CrossRef]
  41. Yang, Y.; Huang, G.; Xu, S.; He, Y.; Liu, X. Thermal treatment process for the recovery of valuable metals from spent lithium-ion batteries. Hydrometallurgy 2016, 165, 390–396. [Google Scholar] [CrossRef]
  42. Yu, W.; Guo, Y.; Xu, S.; Yang, Y.; Zhao, Y.; Zhang, J. Comprehensive recycling of lithium-ion batteries: Fundamentals, pretreatment, and perspectives. Energy Storage Mater. 2023, 54, 172–220. [Google Scholar] [CrossRef]
  43. Jin, Y.; Zhu, B.; Lu, Z.; Liu, N.; Zhu, J. Challenges and recent progress in the development of Si anodes for lithium-ion battery. Adv. Energy Mater. 2017, 7, 1700715. [Google Scholar] [CrossRef]
  44. Liao, Z.; Zhang, S.; Zhao, Y.; Qiu, Z.; Li, K.; Han, D.; Zhang, G.; Habetler, T.G. Experimental evaluation of thermolysis-driven gas emissions from LiPF6-carbonate electrolyte used in lithium-ion batteries. J. Energy Chem. 2020, 49, 124–135. [Google Scholar] [CrossRef]
  45. Jian, Y.; Zongliang, Z.; Gang, Z.; Liangxing, J.; Fangyang, L.; Ming, J.; Yanqing, L. Process study of chloride roasting and water leaching for the extraction of valuable metals from spent lithium-ion batteries. Hydrometallurgy 2021, 203, 105638. [Google Scholar] [CrossRef]
  46. Zhang, G.; Yuan, X.; Tay, C.Y.; He, Y.; Wang, H.; Duan, C. Selective recycling of lithium from spent lithium-ion batteries by carbothermal reduction combined with multistage leaching. Sep. Purif. Technol. 2023, 314, 123555. [Google Scholar] [CrossRef]
  47. Nan, J.; Han, D.; Zuo, X. Recovery of metal values from spent lithium-ion batteries with chemical deposition and solvent extraction. J. Power Sources 2005, 152, 278–284. [Google Scholar] [CrossRef]
  48. Swain, B.; Jeong, J.; Lee, J.-C.; Lee, G.-H.; Sohn, J.-S. Hydrometallurgical process for recovery of cobalt from waste cathodic active material generated during manufacturing of lithium ion batteries. J. Power Sources 2007, 167, 536–544. [Google Scholar] [CrossRef]
  49. Sun, L.; Qiu, K. Vacuum pyrolysis and hydrometallurgical process for the recovery of valuable metals from spent lithium-ion batteries. J. Hazard. Mater. 2011, 194, 378–384. [Google Scholar] [CrossRef]
  50. Takacova, Z.; Havlik, T.; Kukurugya, F.; Orac, D. Cobalt and lithium recovery from active mass of spent Li-ion batteries: Theoretical and experimental approach. Hydrometallurgy 2016, 163, 9–17. [Google Scholar] [CrossRef]
  51. Castillo, S.; Ansart, F.; Laberty-Robert, C.; Portal, J. Advances in the recovery of spent lithium battery compounds. J. Power Sources 2002, 112, 247–254. [Google Scholar] [CrossRef]
  52. Lee, C.K.; Rhee, K.I. Reductive leaching of cathodic active materials from lithium ion battery wastes. Hydrometallurgy 2003, 68, 5–10. [Google Scholar] [CrossRef]
  53. Li, L.; Chen, R.; Sun, F.; Wu, F.; Liu, J. Preparation of LiCoO2 films from spent lithium-ion batteries by a combined recycling process. Hydrometallurgy 2011, 108, 220–225. [Google Scholar] [CrossRef]
  54. de Oliveira Demarco, J.; Stefanello Cadore, J.; da Silveira de Oliveira, F.; Hiromitsu Tanabe, E.; Assumpção Bertuol, D. Recovery of metals from spent lithium-ion batteries using organic acids. Hydrometallurgy 2019, 190, 105169. [Google Scholar] [CrossRef]
  55. Musariri, B.; Akdogan, G.; Dorfling, C.; Bradshaw, S. Evaluating organic acids as alternative leaching reagents for metal recovery from lithium ion batteries. Miner. Eng. 2019, 137, 108–117. [Google Scholar] [CrossRef]
  56. Wang, Y.-Y.; Wang, T.-Y.; Wu, L.-J.; Min, X.-B.; Liu, H.; Wen, D.-Q.; Ke, Y.; Wang, Z.-B.; Tang, Y.-W.; Fu, H.-K. Recovery of valuable metals from spent ternary Li-ion batteries: Dissolution with amidosulfonic acid and d-glucose. Hydrometallurgy 2019, 190, 105162. [Google Scholar] [CrossRef]
  57. Chang, D.; Yang, S.; Shi, P.; Jie, Y.; Hu, F.; Fang, G.; Chen, Y. Selective recovery of lithium and efficient leaching of transition metals from spent LiNixCoyMnzO2 batteries based on a synergistic roasting process. Chem. Eng. J. 2022, 449, 137752. [Google Scholar] [CrossRef]
  58. Chen, J.; Zhang, H.; Zeng, Z.; Gao, Y.; Liu, C.; Sun, X. Separation of lithium and transition metals from the leachate of spent lithium-ion battery by extraction-precipitation with p-tert-butylphenoxy acetic acid. Hydrometallurgy 2021, 206, 105768. [Google Scholar] [CrossRef]
  59. Huang, T.; Liu, L.; Zhang, S. Recovery of cobalt, lithium, and manganese from the cathode active materials of spent lithium-ion batteries in a bio-electro-hydrometallurgical process. Hydrometallurgy 2019, 188, 101–111. [Google Scholar] [CrossRef]
  60. Joo, S.-H.; Shin Dj Oh, C.; Wang, J.-P.; Senanayake, G.; Shin, S.M. Selective extraction and separation of nickel from cobalt, manganese and lithium in pre-treated leach liquors of ternary cathode material of spent lithium-ion batteries using synergism caused by Versatic 10 acid and LIX 84-I. Hydrometallurgy 2016, 159, 65–74. [Google Scholar] [CrossRef]
  61. Joo, S.-H.; Shin, S.M.; Shin, D.; Oh, C.; Wang, J.-P. Extractive separation studies of manganese from spent lithium battery leachate using mixture of PC88A and Versatic 10 acid in kerosene. Hydrometallurgy 2015, 156, 136–141. [Google Scholar] [CrossRef]
  62. Leite, D.d.S.; Carvalho, P.L.G.; de Lemos, L.R.; Mageste, A.B.; Rodrigues, G.D. Hydrometallurgical separation of copper and cobalt from lithium-ion batteries using aqueous two-phase systems. Hydrometallurgy 2017, 169, 245–252. [Google Scholar] [CrossRef]
  63. Li, B.; Wu, C.; Hu, D.; Xu, J.; Zhang, T.; Tong, J.; Fang, X. Copper extraction from the ammonia leach liquor of spent lithium ion batteries for regenerating LiNi0.5Co0.5O2 by co-precipitation. Hydrometallurgy 2020, 193, 105310. [Google Scholar] [CrossRef]
  64. Li, J.; Yang, X.; Fu, Y.; Huang, H.; Zhong, Z.; Wang, Y. Recovery of Fe, Mn, Ni and Co in sulfuric acid leaching liquor of spent lithium ion batteries for synthesis of lithium ion-sieve and NixCoyMn1-x-y(OH)2. Hydrometallurgy 2019, 190, 105190. [Google Scholar] [CrossRef]
  65. Strauss, M.L.; Diaz, L.A.; McNally, J.; Klaehn, J.; Lister, T.E. Separation of cobalt, nickel, and manganese in leach solutions of waste lithium-ion batteries using Dowex M4195 ion exchange resin. Hydrometallurgy 2021, 206, 105757. [Google Scholar] [CrossRef]
  66. Sun, Y.; Zhu, M.; Yao, Y.; Wang, H.; Tong, B.; Zhao, Z. A novel approach for the selective extraction of Li+ from the leaching solution of spent lithium-ion batteries using benzo-15-crown-5 ether as extractant. Sep. Purif. Technol. 2020, 237, 116325. [Google Scholar] [CrossRef]
  67. Virolainen, S.; Fallah Fini, M.; Laitinen, A.; Sainio, T. Solvent extraction fractionation of Li-ion battery leachate containing Li, Ni, and Co. Sep. Purif. Technol. 2017, 179, 274–282. [Google Scholar] [CrossRef]
  68. Yu, M.; Zhang, Z.; Xue, F.; Yang, B.; Guo, G.; Qiu, J. A more simple and efficient process for recovery of cobalt and lithium from spent lithium-ion batteries with citric acid. Sep. Purif. Technol. 2019, 215, 398–402. [Google Scholar] [CrossRef]
  69. Zhang, B.; Xu, Y.; Makuza, B.; Zhu, F.; Wang, H.; Hong, N.; Long, Z.; Deng, W.; Zou, G.; Hou, H.; et al. Selective lithium extraction and regeneration of LiCoO2 cathode materials from the spent lithium-ion battery. Chem. Eng. J. 2023, 452, 139258. [Google Scholar] [CrossRef]
  70. Zheng, Q.; Cao, Z.; Wu, S.; Li, Q.; Wang, M.; Guan, W.; Zhang, G. An efficient method for separation of Ni(II) and Co(II) with novel extractant NNPA: Synthesis, characterization, extraction behaviors, crystal structures and DFT computational studies. J. Environ. Chem. Eng. 2023, 11, 109815. [Google Scholar] [CrossRef]
  71. Barbieri, E.M.S.; Lima, E.P.C.; Cantarino, S.J.; Lelis, M.F.F.; Freitas, M.B.J.G. Recycling of spent ion-lithium batteries as cobalt hydroxide and cobalt oxide films formed under a conductive glass substrate, and their electrochemical properties. J. Power Sources 2014, 269, 158–163. [Google Scholar] [CrossRef]
  72. Chen, X.; Chen, Y.; Zhou, T.; Liu, D.; Hu, H.; Fan, S. Hydrometallurgical recovery of metal values from sulfuric acid leaching liquor of spent lithium-ion batteries. Waste Manag. 2015, 38, 349–356. [Google Scholar] [CrossRef]
  73. Djoudi, N.; Mostefa, M.L.P.; Muhr, H. Precipitation of cobalt salts for recovery in leachates. Chem. Eng. Technol. 2019, 42, 1492–1499. [Google Scholar] [CrossRef]
  74. Liu, J.; Mak, T.-Y.; Meng, Z.; Wang, X.; Cao, Y.; Lu, Z.; Suen, D.W.-S.; Lu, X.-Y.; Tang, Y. Efficient recovery of lithium as Li2CO3 and cobalt as Co3O4 from spent lithium-ion batteries after leaching with p-toluene sulfonic acid. Hydrometallurgy 2023, 216, 106012. [Google Scholar] [CrossRef]
  75. Liu, T.; Chen, J.; Li, H.; Li, K. An integrated process for the separation and recovery of valuable metals from the spent LiNi0.5Co0.2Mn0.3O2 cathode materials. Sep. Purif. Technol. 2020, 245, 116869. [Google Scholar] [CrossRef]
  76. Song, Y.; Zhao, Z. Recovery of lithium from spent lithium-ion batteries using precipitation and electrodialysis techniques. Sep. Purif. Technol. 2018, 206, 335–342. [Google Scholar] [CrossRef]
  77. Verma, A.; Corbin, D.R.; Shiflett, M.B. Lithium and cobalt recovery for lithium-ion battery recycle using an improved oxalate process with hydrogen peroxide. Hydrometallurgy 2021, 203, 105694. [Google Scholar] [CrossRef]
  78. Xuan, W.; Chagnes, A.; Xiao, X.; Olsson, R.T.; Forsberg, K. Antisolvent Precipitation for metal recovery from citric acid solution in recycling of NMC cathode materials. Metals 2022, 12, 607. [Google Scholar] [CrossRef]
  79. Freitas, M.B.J.G.; Celante, V.G.; Pietre, M.K. Electrochemical recovery of cobalt and copper from spent Li-ion batteries as multilayer deposits. J. Power Sources 2010, 195, 3309–3315. [Google Scholar] [CrossRef]
  80. Garcia, E.M.; Santos, J.S.; Pereira, E.C.; Freitas, M.B.J.G. Electrodeposition of cobalt from spent Li-ion battery cathodes by the electrochemistry quartz crystal microbalance technique. J. Power Sources 2008, 185, 549–553. [Google Scholar] [CrossRef]
  81. Lupi, C.; Pasquali, M.; Dell’Era, A. Nickel and cobalt recycling from lithium-ion batteries by electrochemical processes. Waste Manag. 2005, 25, 215–220. [Google Scholar] [CrossRef]
  82. Vieceli, N.; Vonderstein, C.; Swiontekc, T.; Stopić, S.; Dertmann, C.; Sojka, R.; Reinhardt, N.; Ekberg, C.; Friedrich, B.; Petranikova, M. Recycling of Li-ion batteries from industrial processing: Upscaled hydrometallurgical treatment and recovery of high purity manganese by solvent extraction. Solvent Extr. Ion Exch. 2023, 41, 205–220. [Google Scholar] [CrossRef]
  83. Lupi, C.; Pasquali, M. Electrolytic nickel recovery from lithium-ion batteries. Miner. Eng. 2003, 16, 537–542. [Google Scholar] [CrossRef]
  84. Kang, J.; Senanayake, G.; Sohn, J.; Shin, S.M. Recovery of cobalt sulfate from spent lithium ion batteries by reductive leaching and solvent extraction with Cyanex 272. Hydrometallurgy 2010, 100, 168–171. [Google Scholar] [CrossRef]
  85. Zhao, J.M.; Shen, X.Y.; Deng, F.L.; Wang, F.C.; Wu, Y.; Liu, H.Z. Synergistic extraction and separation of valuable metals from waste cathodic material of lithium ion batteries using Cyanex272 and PC-88A. Sep. Purif. Technol. 2011, 78, 345–351. [Google Scholar] [CrossRef]
  86. Xu, L.; Chen, C.; Fu, M.-L. Separation of cobalt and lithium from spent lithium-ion battery leach liquors by ionic liquid extraction using Cyphos IL-101. Hydrometallurgy 2020, 197, 105439. [Google Scholar] [CrossRef]
  87. Zante, G.; Masmoudi, A.; Barillon, R.; Trébouet, D.; Boltoeva, M. Separation of lithium, cobalt and nickel from spent lithium-ion batteries using TBP and imidazolium-based ionic liquids. J. Ind. Eng. Chem. 2020, 82, 269–277. [Google Scholar] [CrossRef]
  88. Wang, J.; Huo, X.; Zhang, F.; Wang, L.; Wang, X.; Li, J.; Yang, J. Separation of cobalt and lithium from spent LiCoO2 batteries using zeolite NaA and the resulting ion exchange product for N2/O2 separation. Sep. Purif. Technol. 2023, 313, 123449. [Google Scholar] [CrossRef]
  89. Zhang, X.; Liu, Z.; Qu, D. Proof-of-Concept study of ion-exchange method for the recycling of LiFePO4 cathode. Waste Manag. 2023, 157, 1–7. [Google Scholar] [CrossRef]
  90. Yang, Y.; Sun, M.; Yu, W.; Ma, X.; Lei, S.; Sun, W.; Song, S.; Hu, W. Recovering Fe, Mn and Li from LiMn1-xFexPO4 cathode material of spent lithium-ion battery by gradient precipitation. Sustain. Mater. Technol. 2023, 36, e00625. [Google Scholar] [CrossRef]
  91. Verma, V.; Joseph, J.R.; Chaudhary, R.; Srinivasan, M. Upcycling spent cathode materials from Li-ion batteries to precursors: Challenges and opportunities. J. Env. Chem. Eng. 2023, 11, 110216. [Google Scholar] [CrossRef]
  92. Jang, Y.; Hou, C.-H.; Kwon, K.; Kang, J.S.; Chung, E. Selective recovery of lithium and ammonium from spent lithium-ion batteries using intercalation electrodes. Chemosphere 2023, 317, 137865. [Google Scholar] [CrossRef]
  93. Zou, H.; Gratz, E.; Apelian, D.; Wang, Y. A novel method to recycle mixed cathode materials for lithium ion batteries. Green Chem. 2013, 15, 1183–1191. [Google Scholar] [CrossRef]
  94. Gu, S.; Zhang, L.; Fu, B.; Ahn, J.W.; Wang, X. Recycling of mixed lithium-ion battery cathode materials with spent lead-acid battery electrolyte with the assistance of thermodynamic simulations. J. Clean. Prod. 2020, 266, 121827. [Google Scholar] [CrossRef]
  95. Filomeno, G.; Feraco, S. Economic, Technical and environmental aspects of recycling lithium batteries: A literature review. Glob. J.Eng. B 2020, 20, 1–8. [Google Scholar] [CrossRef]
  96. Drabik, E.; Rizos, V. Prospects for Electric Vehicle Batteries in a Circular Economy. CEPS Research Report No. 2018/05. Available online: https://www.ceps.eu/ceps-publications/prospects-end-life-electric-vehicle-batteries-circular-economy/ (accessed on 5 July 2023).
  97. Steward, D.M.; Mayyas, A.T.; Mann, M.K. Economics and challenges of Li-ion battery recycling from end-of-life vehicles. Procedia Manuf. 2019, 33, 272–279. [Google Scholar] [CrossRef]
  98. Pagliaro, M.; Meneguzzo, F. Lithium battery reusing and recycling: A circular economy insight. Heliyon 2019, 5, e01866. [Google Scholar] [CrossRef] [PubMed]
  99. Nedjalkov, A.; Meyer, J.; Köhring, M.; Doering, A.; Angelmahr, M.; Dahle, S.; Sander, A.; Fischer, A.; Schade, W. Toxic gas emissions from damaged lithium ion batteries—Analysis and safety enhancement solution. Batteries 2016, 2, 5. [Google Scholar] [CrossRef]
  100. Wang, Q.; Ping, P.; Zhao, X.; Chu, G.; Sun, J.; Chen, C. Thermal runaway caused fire and explosion of lithium ion battery. J. Power Sources 2012, 208, 210–224. [Google Scholar] [CrossRef]
  101. Sommerville, R.; Shaw-Stewart, J.; Goodship, V.; Rowson, N.; Kendrick, E. A review of physical processes used in the safe recycling of lithium ion batteries. Sustain. Mater. Technol. 2020, 25, e00197. [Google Scholar] [CrossRef]
  102. Zhang, G.; He, Y.; Wang, H.; Feng, Y.; Xie, W.; Zhu, X. Removal of Organics by Pyrolysis for Enhancing Liberation and Flotation Behavior of Electrode Materials Derived from Spent Lithium-Ion Batteries. ACS Sustain. Chem. Eng. 2020, 8, 2205–2214. [Google Scholar] [CrossRef]
  103. Zhong, X.; Liu, W.; Han, J.; Jiao, F.; Qin, W.; Liu, T.; Zhao, C. Pyrolysis and physical separation for the recovery of spent LiFePO4 batteries. Waste Manag. 2019, 89, 83–93. [Google Scholar] [CrossRef]
  104. Xiao, S.; Ren, G.; Xie, M.; Pan, B.; Fan, Y.; Wang, F.; Xia, X. Recovery of valuable metals from spent lithium-ion batteries by smelting reduction process based on MnO–SiO2–Al2O3 slag system. J. Sustain. Metall. 2017, 3, 703–710. [Google Scholar] [CrossRef]
  105. Asadi Dalini, E.; Karimi, G.; Zandevakili, S.; Goodarzi, M. A review on environmental, economic and hydrometallurgical processes of recycling spent lithium-ion batteries. Miner. Process. Extr. Metall. Rev. 2021, 42, 451–472. [Google Scholar] [CrossRef]
  106. Sloop, S.E.; Crandon, L.; Allen, M.; Lerner, M.M.; Zhang, H.; Sirisaksoontorn, W.; Gaines, L.; Kim, J.; Lee, M. Cathode healing methods for recycling of lithium-ion batteries. Sustain. Mater. Technol. 2019, 22, e00113. [Google Scholar] [CrossRef]
  107. Shin, H.; Zhan, R.; Dhindsa, K.S.; Pan, L.; Han, T. Electrochemical performance of recycled cathode active materials using froth flotation-based separation process. J. Electrochem. Soc. 2020, 167, e00113. [Google Scholar] [CrossRef]
  108. Wagner-Wenz, R.; van Zuilichem, A.J.; Göllner-Völker, L.; Berberich, K.; Weidenkaff, A.; Schebek, L. Recycling routes of lithium-ion batteries: A critical review of the development status, the process performance, and life-cycle environmental impacts. MRS Energy Sustain. 2023, 10, 1–34. [Google Scholar] [CrossRef]
  109. Zhang, G.; Du, Z.; He, Y.; Wang, H.; Xie, W.; Zhang, T. A sustainable process for the recovery of anode and cathode materials derived from spent lithium-ion batteries. Sustainability 2019, 11, 2363. [Google Scholar] [CrossRef]
  110. Pinegar, H.; Smith, Y.R. Recycling of end-of-life lithium ion batteries, Part I: Commercial processes. J. Sustain. Metall. 2019, 5, 402–416. [Google Scholar] [CrossRef]
  111. Dang, H.; Wang, B.; Chang, Z.; Wu, X.; Feng, J.; Zhou, H.; Li, W.; Sun, C. Recycled lithium from simulated pyrometallurgical slag by chlorination roasting. ACS Sustain. Chem. Eng. 2018, 6, 13160–13167. [Google Scholar] [CrossRef]
  112. Li, L.; Ge, J.; Wu, F.; Chen, R.; Chen, S.; Wu, B. Recovery of cobalt and lithium from spent lithium ion batteries using organic citric acid as leachant. J. Hazard. Mater. 2010, 176, 288–293. [Google Scholar] [CrossRef]
  113. Kamińska, E.S.; Pawlak, P. The ecobalance analysis of the Retriev recycling technology of used car lithium-ion batteries. Mater. Econ. Logist. J. 2020, LXXII, 35–44. [Google Scholar] [CrossRef]
Figure 1. Diagram of the working principle of a Li-ion battery.
Figure 1. Diagram of the working principle of a Li-ion battery.
Energies 16 05777 g001
Figure 2. Lithium-ion battery cell, module, and pack.
Figure 2. Lithium-ion battery cell, module, and pack.
Energies 16 05777 g002
Figure 3. Content of components in the battery pack, with a total weight of 400 kg. Authors’ compilation, based on [11,21].
Figure 3. Content of components in the battery pack, with a total weight of 400 kg. Authors’ compilation, based on [11,21].
Energies 16 05777 g003
Figure 4. Approximate costs of the basic raw materials in an NMC battery, with a total weight of 400 kg. Authors’ compilation, based on [17,21,23].
Figure 4. Approximate costs of the basic raw materials in an NMC battery, with a total weight of 400 kg. Authors’ compilation, based on [17,21,23].
Energies 16 05777 g004
Figure 5. Diagram showing battery-recycling methods.
Figure 5. Diagram showing battery-recycling methods.
Energies 16 05777 g005
Table 1. Comparison of the cathode manufacturing costs of different types of LIB. Authors’ compilation, based on [22].
Table 1. Comparison of the cathode manufacturing costs of different types of LIB. Authors’ compilation, based on [22].
Type of LIBEstimated Cost of Cathode, USD/kg
LCO59.6
NMC11131.0
NMC81128.8
NCA31.2
LMO16.0
LFP12.0
Table 2. Composition of spent LIBs. Authors’ compilation, based on [28].
Table 2. Composition of spent LIBs. Authors’ compilation, based on [28].
ComponentMass Percentage, %
Cobalt (Co)5–20
Nickel (Ni)5–10
Lithium (Li)5–7
Other metals: copper (Cu), aluminum (Al), iron (Fe), etc.5–10
Organic compounds~15
Plastic materials~7
Table 4. Main types of contaminants that can be generated during the different steps involved in LIB recycling.
Table 4. Main types of contaminants that can be generated during the different steps involved in LIB recycling.
Pollution to Air
MethodType of ProcessImpurities
pretreatmentpyrolysisCO, HF, C2H4, C2H5OH, CH3CHO, C6H6
discharging with NaCl solutionflammable H2 and toxic Cl2
pyrometallurgyroasting, smeltingCO, HF, dioxins, furans
hydrometallurgyinorganic acid leachingCl2, SO3, and NOx
sodium metabisulphite leachingemissions of sulphurous gases
Wastewater
pretreatmentdischarging in brinecomposition of the brine
direct physicalflotationwaste effluent (there is no information on the characteristics of post-flotation wastewater)
wet crushingHF, large amounts of CaF2
hydrometallurgyacid leaching, Co, Ni, and Li recoveryacidic wastewater containing unrecovered cations (Li+, Ni2, Al3+, Fe3+), brine can contain electrolyte, graphite, and solvents
Solid Waste
pretreatmentpyrolysispyrolytic tar consists of aromatic long-chain alkenes and light alcohols
pyrometallurgysmeltingslag (consists mainly of silica, calcium oxide, aluminum oxide, and signifcant amounts of lithium)
fine dust
hydrometallurgyfiltration and washing with distilled waterinsoluble impurities, residual graphite
Disclaimer/Publisher’s Note: The statements, opinions and data contained in all publications are solely those of the individual author(s) and contributor(s) and not of MDPI and/or the editor(s). MDPI and/or the editor(s) disclaim responsibility for any injury to people or property resulting from any ideas, methods, instructions or products referred to in the content.

Share and Cite

MDPI and ACS Style

Giza, K.; Pospiech, B.; Gęga, J. Future Technologies for Recycling Spent Lithium-Ion Batteries (LIBs) from Electric Vehicles—Overview of Latest Trends and Challenges. Energies 2023, 16, 5777. https://doi.org/10.3390/en16155777

AMA Style

Giza K, Pospiech B, Gęga J. Future Technologies for Recycling Spent Lithium-Ion Batteries (LIBs) from Electric Vehicles—Overview of Latest Trends and Challenges. Energies. 2023; 16(15):5777. https://doi.org/10.3390/en16155777

Chicago/Turabian Style

Giza, Krystyna, Beata Pospiech, and Jerzy Gęga. 2023. "Future Technologies for Recycling Spent Lithium-Ion Batteries (LIBs) from Electric Vehicles—Overview of Latest Trends and Challenges" Energies 16, no. 15: 5777. https://doi.org/10.3390/en16155777

APA Style

Giza, K., Pospiech, B., & Gęga, J. (2023). Future Technologies for Recycling Spent Lithium-Ion Batteries (LIBs) from Electric Vehicles—Overview of Latest Trends and Challenges. Energies, 16(15), 5777. https://doi.org/10.3390/en16155777

Note that from the first issue of 2016, this journal uses article numbers instead of page numbers. See further details here.

Article Metrics

Back to TopTop