Improving the Efficiency of Spark-Ignition Internal Combustion Engine Using a Novel Electromagnetic Actuator and Adapting Increased Compression
Abstract
1. Introduction
2. Motivation for Taking Up the Topic
- -
- a decrease in break thermal efficiency and peak cylinder pressure was noted,
- -
- an increase in break specific fuel consumption, ignition delay period, and exhaust gas temperature was observed.
3. Effective Compression Ratio
4. Electromagnetic Actuator Parameters
4.1. Mathematical Model for the Magnetic Field Analysis
4.2. Results of the Variant Calculations
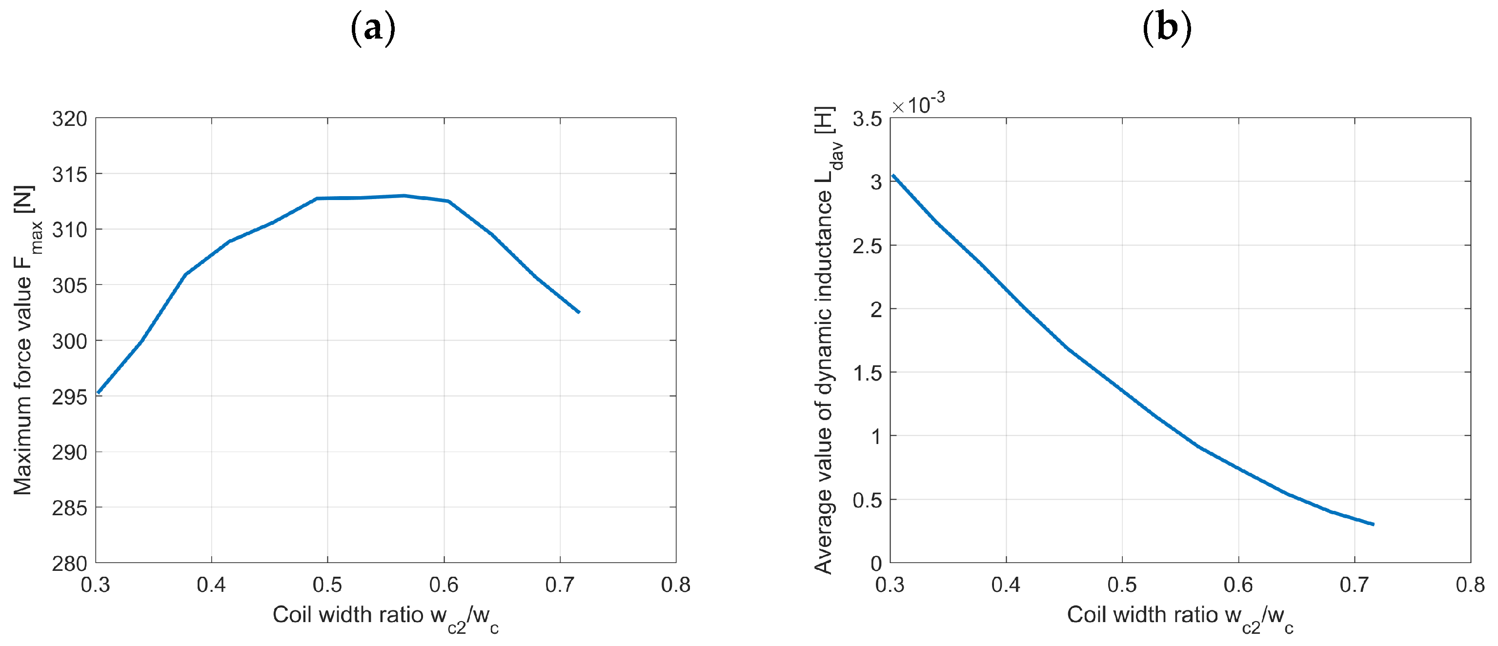
4.2.1. Influence of the Coil Width on the Magnetic Force
4.2.2. Optimum Height hz of the Extreme Poles
4.2.3. Impact of the Drive Unit’s Radius (Rz)
4.2.4. Impact of the Central Pole’s High hp
5. Test Results
6. Conclusions
- It is advantageous to design DC and control coils with the same widths for the proposed actuator.
- The desired holding force actuator was ensured by applying a certain current.
- It is preferable to use the ferromagnetic poles in the form of upper and lower rings with the height hz = 10 mm. The drive unit’s radius should be within the range of Rz = 12 ÷ 14 mm.
- A ferromagnetic pole should be placed between the upper and lower coils. In the proposed solution, its pole’s minimum height should be hp = 8 mm.
Author Contributions
Funding
Data Availability Statement
Acknowledgments
Conflicts of Interest
References
- Mamala, J.; Graba, M.; Prażnowski, K.; Hennek cEng, K. Control of the Effective Pressure in the Cylinder of a Spark-Ignition Engine by Electromagnetic Valve Actuator; SAE Technical Papers; SAE: Warrendale, PA, USA, 2019; Volume 2019, pp. 1–9. [Google Scholar] [CrossRef]
- Urata, Y.; Awasaka, M.; Takanashi, J.; Kakinuma, T.; Hakozaki, T.; Umemoto, A. A Study of Gasoline-Fuelled HCCI Engine Equipped with an Electromagnetic Valve Train; SAE Technical Papers Series; SAE: Warrendale, PA, USA, 2004. [Google Scholar]
- Rezeka, S.F.; Seddik, E.H.; Abdelghaffar, W.A. Fuzzy Control of a Moving Coil Electromagnetic Valve Actuator for an Automotive Camless Engine. Int. Rev. Autom. Control 2014, 7, 353. [Google Scholar] [CrossRef]
- Theobald, M.A.; Lequesne, B.; Henry, R. Control of Engine Load via Electromagnetic Valve Actuators; SAE Technical Papers Series; SAE: Warrendale, PA, USA, 1994. [Google Scholar]
- Liu, L.; Chang, S. Improvement of Valve Seating Performance of Engine’s Electromagnetic Valvetrain. Mechatronics 2011, 21, 1234–1238. [Google Scholar] [CrossRef]
- Tsai, J.; Koch, C.R.; Saif, M. Cycle Adaptive Feedforward Approach Controllers for an Electromagnetic Valve Actuator. IEEE Trans. Control Syst. Technol. 2012, 20, 738–746. [Google Scholar] [CrossRef]
- Wróblewski, P.; Iskra, A. Problems of Reducing Friction Losses of a Piston-Ring-Cylinder Configuration in a Combustion Piston Engine with an Increased Isochoric Pressure Gain; SAE Technical Papers; SAE: Warrendale, PA, USA, 2020. [Google Scholar] [CrossRef]
- Wróblewski, P. The Theory of the Surface Wettability Angle in the Formation of an Oil Film in Internal Combustion Piston Engines. Materials 2023, 16, 4092. [Google Scholar] [CrossRef] [PubMed]
- Chen, K.; Zhao, F.; Liu, X.; Hao, H.; Liu, Z. Impacts of the New Worldwide Light-Duty Test Procedure on Technology Effectiveness and China’s Passenger Vehicle Fuel Consumption Regulations. Int. J. Environ. Res. Public Health 2021, 18, 3199. [Google Scholar] [CrossRef]
- Lin, J.; Yang, S. A Predictive Study of a New VCR Engine with High Expansion Ratio and High-Efficiency Potential under Heavy Load Conditions. Energies 2020, 13, 1655. [Google Scholar] [CrossRef]
- Mitrovic, J. Optimale Geschwindigkeit von Straßenfahrzeugen Hinsichtlich Des Kraftstoffverbrauchs. Immissionsschutz 2020. [Google Scholar] [CrossRef]
- Wurms, R.; Budack, R.; Grigo, M.; Mendl, G.; Heiduk, T.; Knisch, S. The New Audi 2.0l Engine with Innovative Rightsizing—A Further Milestone in the TFSI Technology. In Proceedings of the 36th Vienna Motor Symposium, Vienna, Austria, 7–8 May 2015. [Google Scholar]
- Pischinger, S.; Habermann, K.; Yapici, I.Y.; Baumgarten, H.; Kemper, H. Der Weg zum konsequenten Downsizing Motor mit kontinuierlich variablem Verdichtungsverhältnis in einem Demonstrationsfahrzeug. MTZ-Mot. Z. 2003, 64, 398–405. [Google Scholar] [CrossRef]
- Hariram, V.; Vagesh Shangar, R. Influence of Compression Ratio on Combustion and Performance Characteristics of Direct Injection Compression Ignition Engine. Alex. Eng. J. 2015, 54, 807–814. [Google Scholar] [CrossRef]
- Drangel, H.; Olofsson, E.; Reinmann, R. The Variable Compression (SVC) and the Combustion Control (SCC)—Two Ways to Improve Fuel Economy and Still Comply with World-Wide Emission Requirements. In SAE Transactions; SAE: Warrendale, PA, USA, 2002. [Google Scholar]
- Mishra, R.; Thakare, P.; Patil, S.; Kannav, K.; Vitalkar, N. VC-T Engine An Advancement in 4-Stroke Engine. Int. J. Eng. Adv. Technol. 2016, 8958, 95–98. [Google Scholar]
- Hiyoshi, R.; Aoyama, S.; Takemura, S.; Ushijima, K.; Sugiyama, T. A Study of a Multiple-Link Variable Compression Ratio System for Improving Engine Performance; SAE Technical Papers; SAE: Warrendale, PA, USA, 2006. [Google Scholar] [CrossRef]
- Ellies, B.; Schenk, C.; Dekraker, P. Benchmarking and Hardware-in-the-Loop Operation of a 2014 MAZDA SkyActiv 2.0L 13:1 Compression Ratio Engine; SAE Technical Papers; SAE: Warrendale, PA, USA, 2016. [Google Scholar] [CrossRef]
- Sendyka, B.; Sochan, A. Analysis of the Increase of Combustion Engine Total Efficiency with Atkinson Cycle Applied in the Hybrid Driving System. In Proceedings of the FISITA 2006 Congress, Yokohama, Japan, 22–27 October 2006. [Google Scholar]
- Mamala, J. Method for Changing the Effective Compression Ratio of an Internal Combustion Engine and System for Changing the Effective Compression Ratio of an Internal Combustion Engine. Patent no. P.414750, 2016. Available online: https://ewyszukiwarka.pue.uprp.gov.pl/search/pwp-details/P.414750 (accessed on 20 June 2023).
- Duan, J.-A.; Zhou, H.-B.; Guo, N.-P. Electromagnetic Design of a Novel Linear Maglev Transportation Platform with Finite-Element Analysis. IEEE Trans. Magn. 2011, 47, 260–263. [Google Scholar] [CrossRef]
- Lee, H.-W.; Kim, K.-C.; Lee, J. Review of Maglev Train Technologies. IEEE Trans. Magn. 2006, 42, 1917–1925. [Google Scholar] [CrossRef]
- Joseph, D.M.; Cronje, W.A. Design of a Double-sided Tubular Permanent-magnet Linear Synchronous Generator for Wave-energy Conversion. COMPEL Int. J. Comput. Math. Electr. Electron. Eng. 2008, 27, 154–169. [Google Scholar] [CrossRef]
- Tomczuk, B.; Waindok, A.; Wajnert, D. Transients in the Electromagnetic Actuator with the Controlled Supplier. J. Vibroeng. 2012, 14, 39–44. [Google Scholar]
- Bang, Y.-B.; Lee, K.-M. Large Thrust Linear Motors for Low-Duty-Cycle Operation. Mechatronics 2004, 14, 891–906. [Google Scholar] [CrossRef]
- Lee, S.; Yi, H.; Han, K.; Kim, J.H. Genetic Algorithm-Based Design Optimization of Electromagnetic Valve Actuators in Combustion Engines. Energies 2015, 8, 13222–13230. [Google Scholar] [CrossRef]
- Sun, Z.-Y.; Li, G.-X.; Wang, L.; Wang, W.-H.; Gao, Q.-X.; Wang, J. Effects of Structure Parameters on the Static Electromagnetic Characteristics of Solenoid Valve for an Electronic Unit Pump. Energy Convers. Manag. 2016, 113, 119–130. [Google Scholar] [CrossRef]
- Fan, X.; Chang, S.; Liu, L.; Lu, J. Realization and Optimization of High Compression Ratio Engine with Electromagnetic Valve Train. Appl. Therm. Eng. 2017, 112, 371–377. [Google Scholar] [CrossRef]
- Gieras, J.F.; Piech, Z.J.; Tomczuk, B. Linear Synchronous Motors; CRC Press: Boca Raton, FL, USA, 2018; ISBN 9781439842225. [Google Scholar]
- Boldea, I.; Nasar, S.A. Linear Electric Actuators and Generators; Cambridge University Press: Cambridge, UK, 1997; ISBN 9780521480178. [Google Scholar]
- Fan, X.; Yin, J.; Lu, Q. Design and Analysis of a Novel Composited Electromagnetic Linear Actuator. Actuators 2021, 11, 6. [Google Scholar] [CrossRef]
- Guo, H.; Liu, L.; Zhu, X.; Chang, S.; Xu, Z. Design of an Electromagnetic Variable Valve Train with a Magnetorheological Buffer. Energies 2019, 12, 3999. [Google Scholar] [CrossRef]
- Shiao, Y.; Kantipudi, M.B.; Weng, C.B. New Actuation Control for Hybrid Electromagnetic Valve Train. Appl. Sci. 2022, 12, 10449. [Google Scholar] [CrossRef]
- Waindok, A.; Tomczuk, B.; Koteras, D. Modeling of Magnetic Field and Transients in a Novel Permanent Magnet Valve Actuator. Sensors 2020, 20, 2709. [Google Scholar] [CrossRef] [PubMed]
- Kawamura, H.; Koza, J. Electromagnetic Valve Actuating System 1991. Available online: https://patents.google.com/patent/US5070826A/en (accessed on 19 June 2023).
- Mamala, J.T.; Bronisław, W.A. Ferrodynamical Actuator with Permanent Magnets. P.430921/Pat.241833, 2022. [Google Scholar]
- Pischinger, M. Reduction of Fuel Consumption and Emissions—Electromechanical Valve Train in Vehicle Operation. FEV_Spectrum 1999. Available online: https://www.fev.com/fileadmin/user_upload/Media/Spectrum/en/spectrum12.pdf (accessed on 15 June 2023).
- Braune, S.; Liu, S.; Mercorelli, P. Design and Control of an Electromagnetic Valve Actuator. In Proceedings of the 2006 IEEE Conference on Computer Aided Control System Design, 2006 IEEE International Conference on Control Applications, 2006 IEEE International Symposium on Intelligent Control 2006, Munich, Germany, 4–6 October 2006. [Google Scholar]
- Hartwig, C.; Josef, O.; Gebauer, K. Transients of Electromagnetic Valve Train (EMVT) Actuators; SAE Technical Papers Series; SAE: Warrendale, PA, USA, 2004. [Google Scholar]
- Seethaler, R.; Koch, C.R.; Chladny, R.; Mashkournia, M. Closed Loop Electromagnetic Valve Actuation Motion Control on a Single Cylinder Engine; SAE Technical Papers Series; SAE: Warrendale, PA, USA, 2013. [Google Scholar]
- Shiao, Y.; Dat, L.V. Actuator Control for a New Hybrid Electromagnetic Valvetrain in Spark Ignition Engines. Proc. Inst. Mech. Eng. Part D J. Automob. Eng. 2013, 227, 789–799. [Google Scholar] [CrossRef]
- Mamala, J.; Tomczuk, B.; Waindok, A. Ferrodynamic Servo-Motor and Method of Operation of a Ferrodynamic Servo-Motor. P.425774/Pat.235861, 9 June 2020. [Google Scholar]
- Waindok, A. Modeling and Measurement Verification of Characteristics for the Permanent Magnet Tubular Linear Actuators; Oficyna Wydawnicza Politechniki Opolskiej: Opole, Poland, 2013. [Google Scholar]













| Parameter | Rs | Ro | Rz | Ri | hz | hg | hp | hr |
| Value | 42 | 8.5 | 8 | 3 | 8 | 6 | 8 | 40 |
| Parameter | g | hc | wc1 | wc2 | ws | hs | ||
| Value | 0.5 | 27 | 16.5 | 10 | 4 | 29 |
| Parameter | Rs | Ro | Rz | Ri | hz | hg | hp | hr |
| Value | 50 | 13,5 | 13 | 3 | 10 | 10.5 | 8 | 38 |
| Parameter | g | hc | wc1 | wc2 | ws | hs | ||
| Value | 0.5 | 28 | 12.5 | 12.5 | 8.5 | 30 |
Disclaimer/Publisher’s Note: The statements, opinions and data contained in all publications are solely those of the individual author(s) and contributor(s) and not of MDPI and/or the editor(s). MDPI and/or the editor(s) disclaim responsibility for any injury to people or property resulting from any ideas, methods, instructions or products referred to in the content. |
© 2023 by the authors. Licensee MDPI, Basel, Switzerland. This article is an open access article distributed under the terms and conditions of the Creative Commons Attribution (CC BY) license (https://creativecommons.org/licenses/by/4.0/).
Share and Cite
Mamala, J.; Tomczuk, B.; Waindok, A.; Graba, M.; Hennek, K. Improving the Efficiency of Spark-Ignition Internal Combustion Engine Using a Novel Electromagnetic Actuator and Adapting Increased Compression. Energies 2023, 16, 5355. https://doi.org/10.3390/en16145355
Mamala J, Tomczuk B, Waindok A, Graba M, Hennek K. Improving the Efficiency of Spark-Ignition Internal Combustion Engine Using a Novel Electromagnetic Actuator and Adapting Increased Compression. Energies. 2023; 16(14):5355. https://doi.org/10.3390/en16145355
Chicago/Turabian StyleMamala, Jarosław, Bronisław Tomczuk, Andrzej Waindok, Mariusz Graba, and Krystian Hennek. 2023. "Improving the Efficiency of Spark-Ignition Internal Combustion Engine Using a Novel Electromagnetic Actuator and Adapting Increased Compression" Energies 16, no. 14: 5355. https://doi.org/10.3390/en16145355
APA StyleMamala, J., Tomczuk, B., Waindok, A., Graba, M., & Hennek, K. (2023). Improving the Efficiency of Spark-Ignition Internal Combustion Engine Using a Novel Electromagnetic Actuator and Adapting Increased Compression. Energies, 16(14), 5355. https://doi.org/10.3390/en16145355

