Techno-Economic Analysis and Optimization of a Compressed-Air Energy Storage System Integrated with a Natural Gas Combined-Cycle Plant
Abstract
1. Introduction
- What are the optimal design of CAES and operating conditions of the CAES and NGCC plant for a given LMP profile?
- Which region is favorable (i.e., has a positive NPV) for the integrated CAES and how do the optimal design and operation of the integrated CAES system differ from region to region?
- Which cost components have a high impact on NPV and what extent of reduction in a cost component can make the integrated CAES system favorable in an otherwise unfavorable region?
2. Model Development and Validation
2.1. NGCC Model Development
2.2. CAES Model Development
- i.
- Air is assumed to be an ideal gas. Given the pressure and temperature ranges of operation considered in this study (40–72 bar and 10–50 °C), the compressibility factor of air does not deviate much from 1.
- ii.
- The cavern is considered to be a well-mixed system and it is assumed to lose heat only through its wall. No other heat loss from the air is considered under the assumption that the incoming and existing air ducts are well-insulated.
2.3. CAES Model Validation
2.4. Reduced Order Model (ROM) Development
2.4.1. ROM Development for the NGCC Plant Integrated with Compressed Air Extraction/Injection
2.4.2. Linear MIMO State-Space Model for NGCC Plant Integrated with Air Extraction/Injection
3. Process Optimization
3.1. NPV Optimization Formulation
3.2. Optimization Strategy
4. Results and Discussion
4.1. NPV Optimization
4.2. Sensitivity Analysis
4.2.1. Impact of Specific LMP
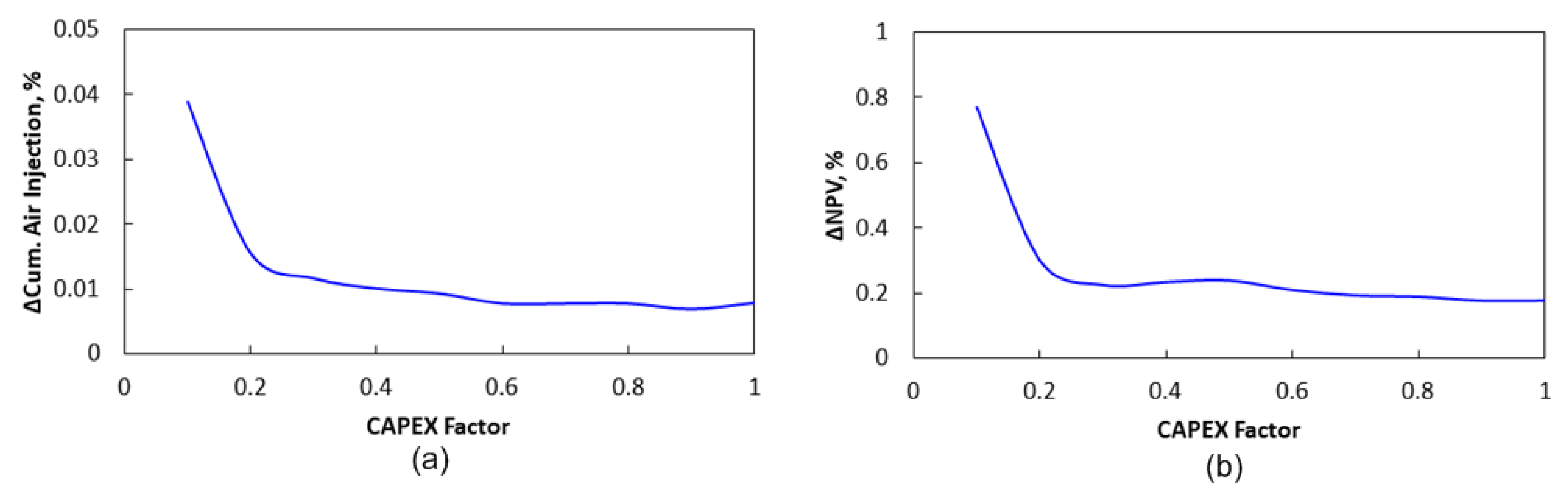
4.2.2. Impact of CAPEX Reduction
5. Conclusions
Author Contributions
Funding
Data Availability Statement
Acknowledgments
Conflicts of Interest
Abbreviations
| CAISO | California Independent System Operator |
| ERCOT | Electric Reliability Council of Texas |
| MISO | Midcontinent Independent System Operator |
| NYISO | New York Independent System Operator |
| PJM | Pennsylvania—New Jersey Maryland |
| CAPEX | Capital Expenditure |
| OPEX | Operating Expenditure |
| Nomenclature | |
| Area of heat exchanger | |
| Area of heat transfer between air and the cavern wall | |
| Carbon tax | |
| CO2 emissions rate | |
| Cost of natural gas | |
| Specific heat capacity of air | |
| Specific heat capacity of water | |
| Specific heat capacity of air | |
| Air extraction flowrate at instant t | |
| Air injection flowrate at instant t | |
| Specific enthalpy of the incoming air | |
| Specific enthalpy of the outgoing air | |
| Specific ideal enthalpy | |
| Effective heat transfer coefficient between air and cavern wall | |
| k | Specific heat ratio |
| Locational marginal price at time t | |
| Molecular weight of air | |
| Natural gas mass flowrate at time t | |
| Air mass flowrate to heat exchanger | |
| Cooling water flowrate to heat exchanger | |
| Air inlet mass flowrate to cavern | |
| Air outlet mass flowrate from cavern | |
| Total mass of air inside cavern | |
| Inlet air pressure to compressor | |
| Outlet air pressure from compressor | |
| Inlet air pressure to expander | |
| Outlet air pressure to expander | |
| Power requirement of compressor | |
| Power output of expander | |
| Net power sold to the grid at time t | |
| Gross power at time t | |
| Power consumption | |
| Power generation by expander from CAES | |
| CAES compressor power | |
| CAES expander power | |
| Deviation of power generation at time t | |
| Cutoff power | |
| Air mass flowrate to compressor | |
| Air mass flowrate to expander | |
| Cold fluid heat duty | |
| Hot fluid heat duty | |
| Q | heat transfer rate |
| Specific gas constant | |
| Universal gas constant | |
| Air temperature to compressor | |
| Air temperature from compressor | |
| Inlet air temperature to expander | |
| Outlet air temperature from expander | |
| Inlet air temperature to heat exchanger | |
| Output air temperature from heat exchanger | |
| Inlet water temperature to heat exchanger | |
| Output water temperature from heat exchanger | |
| Log mean temperature difference | |
| Air storage temperature | |
| Cavern wall temperature | |
| Reference temperature | |
| Overall heat transfer coefficient from the wall to ambient air | |
| Specific internal energy of the incoming air | |
| Volume of the cavern | |
| Greek Variables | |
| Parameter | |
| β | Compression/Expansion ratio |
| Parameter | |
| η | Isentropic efficiency |
| Parameter | |
| Air density inside cavern | |
| Hydrogen density inside cavern | |
| Density |
Appendix A


References
- WEC. World Energy Focus 2014, World Energy Leaders’ Summit and Executive Assembly of the World Energy Council, October 2104, Cartagena, Colombia. Available online: https://www.worldenergy.org/assets/downloads/WEC-Annual-2014-Web-01.pdf (accessed on 25 February 2023).
- Berrill, P. Life Cycle Assessment of Power Systems with Large Shares of Variable Renewable Energy. Master’s Thesis, University of Graz, Graz, Austria, 2015. [Google Scholar]
- Heidari, M.; Parra, D.; Patel, M.K. Physical design, techno-economic analysis and optimization of distributed compressed air energy storage for renewable energy integration. J. Energy Storage 2021, 35, 102268. [Google Scholar] [CrossRef]
- Ibrahim, H.; Ilinca, A. Techno-Economic Analysis of Different Energy Storage Technologies. In Energy Storage—Technologies and Applications; Zobaa, A.F., Ed.; IntechOpen: London, UK, 2013; pp. 1–40. [Google Scholar] [CrossRef]
- Zhou, Q.; Du, D.; Lu, C.; He, Q.; Liu, W. A review of thermal energy storage in compressed air energy storage system. Energy 2019, 188, 115993. [Google Scholar] [CrossRef]
- Celsius. Thermal Energy Storage—Overview and Basic Principles. Available online: https://celsiuscity.eu/thermal-energy-storage/ (accessed on 25 February 2023).
- Raju, M.; Khaitan, S.K. Modeling and simulation of compressed air storage in caverns: A case study of the Huntorf plant. Applied Energy 2012, 89, 474–481. [Google Scholar] [CrossRef]
- King, M.; Jain, A.; Bhakar, R.; Mathur, J.; Wang, J. Overview of current compressed air energy storage projects and analysis of the potential underground storage capacity in India and the UK. Ren. Sust. Energy Rev. 2021, 139, 110705. [Google Scholar] [CrossRef]
- Staubly, R.K.; Pedrick, G.A.; Seneca Compressed Air Energy Storage (CAES) Project. Final Phase 1 Technical Report for National Energy Technology Laboratory (NETL). September 2012. Available online: https://www.energy.gov/sites/prod/files/2016/12/f34/NETL-Final-Report-9-6-12.pdf (accessed on 12 April 2023).
- Wang, Y.; Bhattacharyya, D.; Turton, R. Evaluation of Novel Configurations of Natural Gas Combined Cycle (NGCC) Power Plants for Load-Following Operation using Dynamic Modeling and Optimization. Energy Fuels 2020, 34, 1053–1070. [Google Scholar] [CrossRef]
- Wang, Y. Quantifying the Impact of Load-Following on Gas-fired Power Plants Quantifying the Impact of Load-Following on Gas-Fired Power Plants Department of Chemical and Biomedical Engineering. Ph.D. Thesis, West Virginia University, Morgantown, WV, USA, 2021. [Google Scholar]
- Budt, M.; Wolf, D.; Span, R.; Yan, J. A review on compressed air energy storage: Basic principles, past milestones and recent developments. Appl. Energy 2016, 170, 250–268. [Google Scholar] [CrossRef]
- Peng, H.; Yang, Y.; Li, R.; Ling, X. Thermodynamic analysis of an improved adiabatic compressed air energy storage system. Appl. Energy 2016, 183, 1361–1373. [Google Scholar] [CrossRef]
- Kéré, A.; Goetz, V.; Py, X.; Olives, R.; Sadiki, N. Modeling and integration of a heat storage tank in a compressed air electricity storage process. Energy Conv. Manag. 2015, 103, 499–510. [Google Scholar] [CrossRef]
- Guo, C.; Xu, Y.; Zhang, X.; Guo, H.; Zhou, X.; Liu, C.; Qin, W.; Li, W.; Dou, B.; Chen, H. Performance analysis of compressed air energy storage systems considering dynamic characteristics of compressed air storage. Energy 2017, 135, 876–888. [Google Scholar] [CrossRef]
- Wolf, D.; Budt, M. LTA-CAES—A low-temperature approach to adiabatic compressed air energy storage. Appl. Energy 2014, 125, 158–164. [Google Scholar] [CrossRef]
- Guo, Z.; Deng, G.; Fan, Y.; Chen, G. Performance optimization of adiabatic compressed air energy storage with ejector technology. Appl. Therm. Eng. 2016, 94, 193–197. [Google Scholar] [CrossRef]
- Jeong, J.H.; Yi, J.H.; Kim, T.S. Analysis of options in combining compressed air energy storage with a natural gas combined cycle. J. Mech. Sci. Technol. 2018, 32, 3453–3464. [Google Scholar] [CrossRef]
- Brooks, F.J. GE Gas Turbine Performance Characteristics. Available online: https://www.ge.com/content/dam/gepower-new/global/en_US/downloads/gas-new-site/resources/reference/ger-3567h-ge-gas-turbine-performance-characteristics.pdf (accessed on 10 April 2023).
- Igie, U.; Abbondanza, M.; Szymanski, A.; Nikolaidis, T. Impact of compressed air energy storage demands on gas turbine performance. Proc. IMechE Part A J. Power Energy 2021, 235, 850–865. [Google Scholar] [CrossRef]
- Wojcik, J.D.; Wang, J. Feasibility study of combined cycle gas turbine (CCGT) power plant integration with adiabatic compressed air energy storage (ACAES). Appl. Energy 2018, 221, 477–489. [Google Scholar] [CrossRef]
- Kruk-Gotzman, S.; Ziolkowski, P.; Iliev, I.; Negreanu, G.-P.; Badur, J. Techno-economic evaluation of combined cycle gas turbine and a diabatic compressed air energy storage integration concept. Energy 2023, 266, 126345. [Google Scholar] [CrossRef]
- Salvini, C. Techno-Economic Analysis of CAES systems Integrated into Gas-Steam Combined Plants. Energy Procedia 2016, 101, 870–877. [Google Scholar] [CrossRef]
- He, X.; Li, C.C.; Wang, H. Thermodynamics analysis of a combined cooling, heating and power system integrating compressed air energy storage and gas-steam combined cycle. Energy 2022, 260, 125105. [Google Scholar] [CrossRef]
- Sokhanvar, K.; Karimpour, A.; Pariz, N. Electricity price forecasting using a clustering approach. In Proceedings of the 2nd IEEE International Conference on Power and Energy, Johor Bahru, Malaysia, 1–3 December 2008. [Google Scholar] [CrossRef]
- Mosher, T. Economic Valuation of Energy Storage Coupled with Photovoltaics: Current Technologies and Future Projections. Master’s Thesis, Massachusetts Institute of Technology, Cambridge, MA, USA, 2010. [Google Scholar]
- Simpore, S.; Garde, F.; David, M.; Marc, O.; Castaing-Lasvignottes, J. Design and Dynamic Simulation of a Compressed Air Energy Storage System (CAES) Coupled with a Building, an Electric Grid and a Photovoltaic Power Plant. In Proceedings of the CLIMA 2016—proceedings of the 12th REHVA World Congress, Aalborg, Denmark, 22–25 May 2016; Available online: https://vbn.aau.dk/files/233718244/paper_651.pdf (accessed on 25 February 2023).
- Saada, M.; Shiraz, F.A.; Li, P.Y. Revenue Maximization of Electricity Generation for a Wind Turbine Integrated with a Compressed Air Energy Storage System. In Proceedings of the 2014 American Control Conference (ACC), Portland, Oregon, 4–6 June 2014; Available online: https://ieeexplore.ieee.org/stamp/stamp.jsp?tp=&arnumber=6859445&tag=1 (accessed on 25 February 2023).
- Desai, N. The Economic Impact of CAES on Wind in TX, OK, and NM. 2005. Available online: https://www.sandia.gov/files/ess/EESAT/2005_papers/Jewitt-Desai_CAES.pdf (accessed on 25 February 2023).
- Cleary, B. A Techno-Economic Analysis of Wind Generation in Conjunction with Compressed Air Energy Storage in the Integrated Single Electricity Market. Ph.D. Thesis, Technological University Dublin, Dublin, Ireland, 2016. [Google Scholar] [CrossRef]
- Cheng, J. Configuration and Optimization of a Novel Compressed-Air-Assisted Wind Energy Conversion System. Ph.D. Thesis, University of Nebraska, Lincoln, NE, USA, 2016. [Google Scholar]
- Luo, X.; Wang, J.; Krupke, C.; Wang, Y.; Sheng, Y.; Li, J.; Xu, Y.; Wang, D.; Miao, S.; Chen, H. Modelling study, efficiency analysis and optimisation of large-scale Adiabatic Compressed Air Energy Storage systems with low-temperature thermal storage. Appl. Energy 2016, 162, 589–600. [Google Scholar] [CrossRef]
- Fu, Z.; Lu, K.; Zhu, Y. Thermal system analysis and optimization of large-scale compressed air energy storage (CAES). Energies 2015, 8, 8873–8886. [Google Scholar] [CrossRef]
- Gu, Y.; McCalley, J.; Ni, M.; Bo, R. Economic modeling of compressed air energy storage. Energies 2013, 6, 2221–2241. [Google Scholar] [CrossRef]
- Shamshirgaran, S.R.; Ameri, M.; Khalaji, M.; Ahmadi, M.H. Design and optimization of a compressed air energy storage (CAES) power plant by implementing genetic algorithm. Mech. Ind. 2016, 17, 109. [Google Scholar] [CrossRef]
- Zoelle, A.; Keairns, D.; Pinkertin, L.L.; Turner, M.J.; Woods, M.; Kuehn, N.; Shah, V.; Chou, V. Cost and Performance Baseline for Fossil Energy Plants Vol. 1a: Bituminous Coal (PC) and Natural Gas to Electricity Revision 3; DOE/NETL-2015/1723; National Energy Technology Laboratory: Pittsburgh, PA, USA; Morgantown, WV, USA, 2015; pp. 1–240. Available online: https://www.osti.gov/biblio/1480987 (accessed on 10 April 2023).
- Chen, L.; Zheng, T.; Mei, S.; Xue, X.; Liu, B.; Lu, Q. Review and prospect of compressed air energy storage system. J. Mod. Power Syst. Clean Energy 2016, 4, 529–541. [Google Scholar] [CrossRef]
- Crotogino, F.; Mohmeyer, K.U.; Scharf, R. Huntorf CAES: More than 20 Years of Successful Operation. In Proceedings of the Solution Mining Research Institute Spring Meeting, Orlando, FL, USA, 23–25 April 2001. [Google Scholar]
- Paul, P.; Bhattacharyya, D.; Turton, R.; Zitney, S.E. Nonlinear Dynamic Model-Based Multiobjective Sensor Network Design Algorithm for a Plant with an Estimator-Based Control System. Ind. Eng. Chem. Res. 2017, 56, 7478–7490. [Google Scholar] [CrossRef]
- Turton, R.; Shaeiwitz, J.A.; Bhattacharyya, D.; Whiting, W.B. Analysis, Synthesis, and Design of Chemical Processes, 5th ed.; Prentice Hall: Hoboken, NJ, USA, 2018. [Google Scholar]
- Mongird, K.; Viswanathan, V.; Alam, J.; Vartanian, C.; Sprenkle, V.; Northwest, P. 2020 Grid Energy Storage Technology Cost and Performance Assessment. NETL. December 2020. Available online: https://www.pnnl.gov/sites/default/files/media/file/Final%20-%20ESGC%20Cost%20Performance%20Report%2012-11-2020.pdf (accessed on 25 February 2023).
- Bynum, M.L.; Hackebeil, G.A.; Hart, W.E.; Laird, C.D.; Nicholson, B.L.; Siirola, J.D.; Watson, J.P.; Woodruff, D.L. Pyomo—Optimization Modeling in Python, 3rd ed.; Springer: Berlin/Heidelberg, Germany, 2021. [Google Scholar]
- Sadhukhan, J.; Sen, S.; Randriamahefasoa, T.M.S.; Gadkari, S. Energy System Optimization for Net-Zero Electricity. Dig. Chem. Eng. 2022, 3, 100026. [Google Scholar] [CrossRef]
- Sun, Y.; Wachche, S.; Mills, A.; Ma, O.; Meshek, M.; Buchanan, S.; Hicks, A.; Roberts, B. 2018 Renewable Energy Grid Integration Data Book; National Renewable Energy Laboratory: Golden, CO, USA, 2020. [Google Scholar]









| (1) | |
| (2) | |
| (3) | |
| (4) | |
| (5) |
| Compressor | |
| (6) | |
| (7) | |
| Cooler: Hot Fluid—Air, Cold Fluid—Water | |
| (8) | |
| (9) | |
| Heat transfer area calculation | |
| (10) | |
| Description | Value |
|---|---|
| Design & Operating Conditions | |
| Inlet temperature (Tin), K | 330 |
| Mass flowrate (), kg/s | 417 |
| Volume of the cavern (m3) Ambient temperature (Twall), K | 3,000,000 330 |
| Initial Conditions (discharge cycle) | |
| Air storage density, kg/m3 | 76.24 |
| Mass flowrate, kg/s | 417 |
| Pressure, bar | 69 |
| Temperature, °C | 33 |
| Parameter | Extraction Sites | Injection Sites |
|---|---|---|
| GT-Air Compressor (Discharge site) | Extraction flowrate range: 50–86,000 kg/h | Injection flowrate range: 50–72,000 kg/h Injection temperature range: 424.5–530 °C |
| Region | Cavern Storage | LCOS-Cavern ($/MWh) | |||
|---|---|---|---|---|---|
| NGCC Capacity Utilization (%) | NGCC-Only NPV ($MM) | NGCC–CAES NPV ($MM) | Cumulative Air Injection (kg) | ||
| CAISO_100 | 71.57 | 687.72 | 710.84 | 128.60 × 106 | 136 |
| CAISO_150 | 62.87 | 44.23 | 171.33 | 37.64 × 106 | 145 |
| ERCOT_100 | 60.67 | −185.58 | −117.08 | 143.77 × 106 | 162 |
| ERCOT_150 | 68.71 | −52.12 | 12.48 | 121.01 × 106 | 140 |
| MISO_100 | 65.48 | 65.37 | 78.74 | 74.38 × 106 | 144 |
| MISO_150 | 61.23 | −185.58 | −132.86 | 110.64 × 106 | 168 |
| PJM_100 | 74.79 | 405.48 | 455.46 | 6.85 × 106 | 144 |
| PJM_150 | 68.68 | 15.40 | 117.75 | 42.30 × 106 | 142 |
| NYISO_100 | 59.56 | 335.11 | 345.43 | 57.41 × 106 | 144 |
| NYISO_150 | 59.32 | −185.58 | −91.35 | 27.94 × 106 | 176 |
| Base Case_60 | 88.45 | 322.50 | 376.00 | 142.29 × 106 | 142 |
| High Solar_60 | 82.43 | 285.02 | 371.42 | 144.18 × 106 | 141 |
| High Wind_60 | 83.09 | 288.17 | 369.21 | 142.62 × 106 | 141 |
| Winter NYT_60 | 90.78 | 270.08 | 340.44 | 150.28 × 106 | 140 |
Disclaimer/Publisher’s Note: The statements, opinions and data contained in all publications are solely those of the individual author(s) and contributor(s) and not of MDPI and/or the editor(s). MDPI and/or the editor(s) disclaim responsibility for any injury to people or property resulting from any ideas, methods, instructions or products referred to in the content. |
© 2023 by the authors. Licensee MDPI, Basel, Switzerland. This article is an open access article distributed under the terms and conditions of the Creative Commons Attribution (CC BY) license (https://creativecommons.org/licenses/by/4.0/).
Share and Cite
Sengalani, P.S.; Haque, M.E.; Zantye, M.S.; Gandhi, A.; Li, M.; Hasan, M.M.F.; Bhattacharyya, D. Techno-Economic Analysis and Optimization of a Compressed-Air Energy Storage System Integrated with a Natural Gas Combined-Cycle Plant. Energies 2023, 16, 4867. https://doi.org/10.3390/en16134867
Sengalani PS, Haque ME, Zantye MS, Gandhi A, Li M, Hasan MMF, Bhattacharyya D. Techno-Economic Analysis and Optimization of a Compressed-Air Energy Storage System Integrated with a Natural Gas Combined-Cycle Plant. Energies. 2023; 16(13):4867. https://doi.org/10.3390/en16134867
Chicago/Turabian StyleSengalani, Pavitra Senthamilselvan, Md Emdadul Haque, Manali S. Zantye, Akhilesh Gandhi, Mengdi Li, M. M. Faruque Hasan, and Debangsu Bhattacharyya. 2023. "Techno-Economic Analysis and Optimization of a Compressed-Air Energy Storage System Integrated with a Natural Gas Combined-Cycle Plant" Energies 16, no. 13: 4867. https://doi.org/10.3390/en16134867
APA StyleSengalani, P. S., Haque, M. E., Zantye, M. S., Gandhi, A., Li, M., Hasan, M. M. F., & Bhattacharyya, D. (2023). Techno-Economic Analysis and Optimization of a Compressed-Air Energy Storage System Integrated with a Natural Gas Combined-Cycle Plant. Energies, 16(13), 4867. https://doi.org/10.3390/en16134867

