A Consideration of the Single-Phase Photovoltaic and Energy Storage Joint Regulation of a Three-Phase Unbalanced Control Strategy in a Power Distribution System
Abstract
:1. Introduction
2. Analysis and Modeling of Single-Phase Photovoltaic and Energy Storage Joint Regulation Ability Considering Photovoltaic Permeability
2.1. Typical Single-Phase Photovoltaic and Energy Storage Grid-Connected Structure
2.2. Modeling of Single-Phase Photovoltaic Regulatory Capacity
2.3. Modeling of Energy Storage Control Capacity
2.4. Tunable Ability to Single-Phase Photovoltaic and Energy Storage Considering Photovoltaic Permeability
3. Consider Single-Phase Photovoltaic and Energy Storage Joint Regulation of the Three-Phase Unbalance Governance Model
3.1. Basic Framework
3.2. Objective Function
3.2.1. The Three-Phase Unbalance in the Distribution Area Is the Smallest
3.2.2. Single-Phase Photovoltaic and Energy Storage User Control Cost Is Minimal
3.3. Constraint Condition
3.3.1. Power Balance Constraint
3.3.2. The Constraint of SVC
3.3.3. The Constraint of Voltage Deviation
3.4. The Solution Process Based on the JAYA Optimization Algorithm
- (1)
- The input data includes the single-phase photovoltaic output curve, single-phase photovoltaic access position, SVC access position, and system power impedance matrix.
- (2)
- Judge the three-phase unbalance degree of each node at time t: if it exceeds the limit range of the three-phase unbalance degree allowed by the power distribution system, the governance strategy proposed in this paper will be started. Otherwise, there is no need to conduct governance, and the system will run to meet the requirements.
- (3)
- Initialization of parameters of the governance strategy model: set the number of variables, population number and the number of iterations, then initialize the population, and calculate the best and worst solutions of the objective function F in the population.
- (4)
- Optimization iteration of the governance strategy model: the best and worst solutions of the objective function F in the population are modified. If the modified solution is larger than the previous solution, the previous solution is received and replaced; otherwise, the previous solution is maintained.
- (5)
- Judge whether the number of iterations meets the requirements: if it is greater than the set number of iterations, the control scheme of each SVC and each single-phase optical storage under the optimized output time t will be finished for three-phase unbalanced governance; if it is less than the set number of iterations, it will return to step (4) to continue the iteration.
4. Analysis of Examples
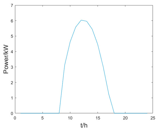
4.1. Parameter Setting
4.2. Discussion
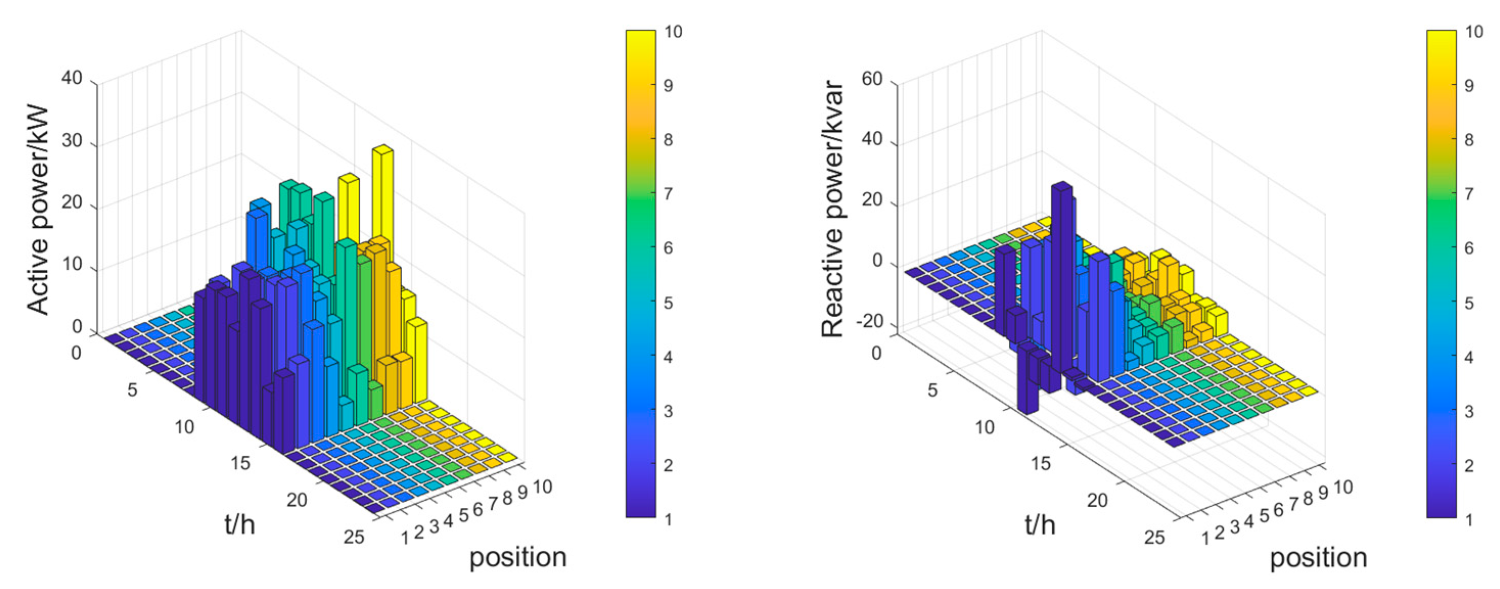
4.2.1. The Influence of Different Single-Phase Photovoltaic Permeability on the Unbalance Degree of Three-Phase
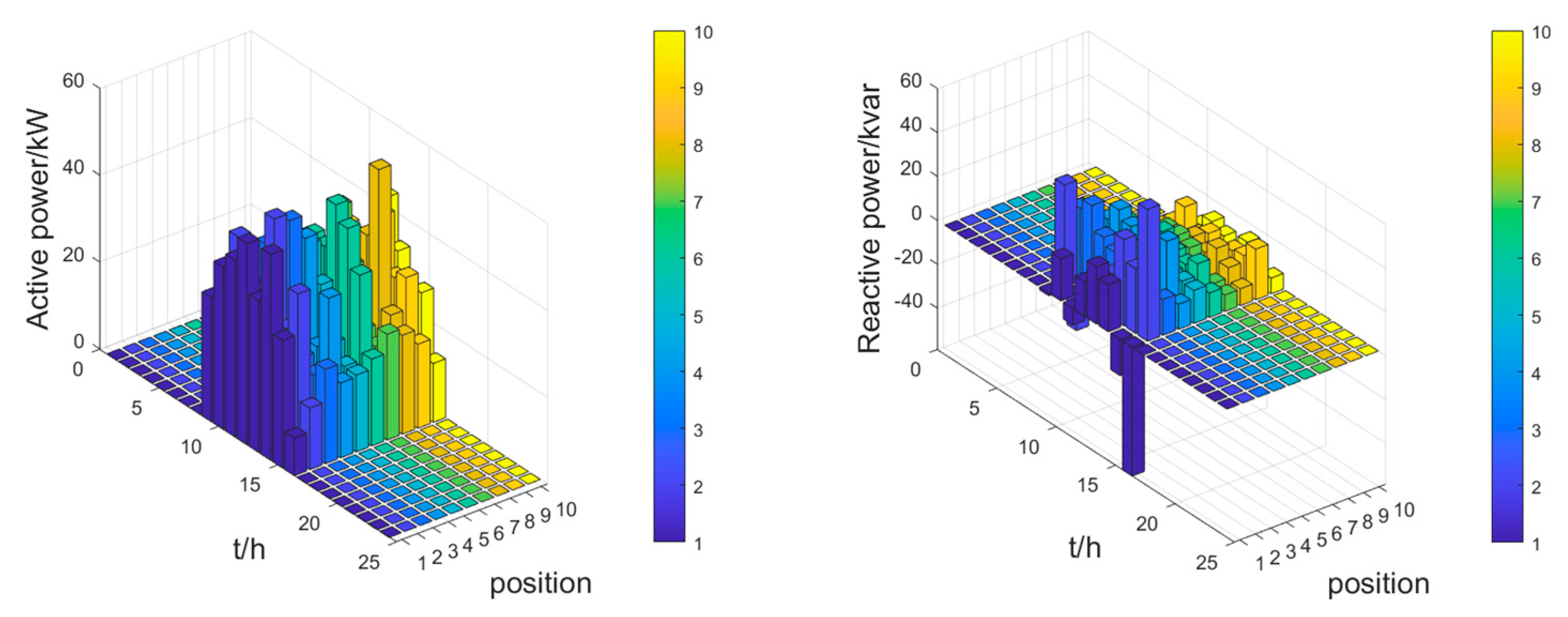
4.2.2. Effect Analysis of Treating Three-Phase Unbalance under Different Single-Phase Photovoltaic Permeability Scenarios
4.2.3. Comparative Analysis under Different Strategies
5. Conclusions
Author Contributions
Funding
Data Availability Statement
Conflicts of Interest
References
- Yang, X. Power Quality Management Responsibilities and Rights to Be Clarified: China Energy News. Available online: https://baijiahao.baidu.com/s?id=1755128415445619925&wfr=spider&for=pc (accessed on 9 January 2023).
- GB/T 15543-2008; Power Quality Three-Phase Voltage Unbalance. China Electric Power Research Institute: Beijing, China, 2008. Available online: https://www.waitang.com/report/175750.html (accessed on 18 June 2008).
- Li, J.; Wang, G.; Zhang, M.; Fan, J.; Liu, S.; Lin, Z. Siting and sizing planning of automatic commutation device for three-phase unbalance mitigation in distribution station area. Autom. Electr. Power Syst. 2022, 46, 62–69. [Google Scholar] [CrossRef]
- Cheng, X.; Tian, H.; Zhou, Q.; Xu, F.; Xie, R. Control strategy of intelligent commutation switch considering phase imbalance. Power Syst. Prot. Control 2021, 49, 48–55. [Google Scholar] [CrossRef]
- Cao, L.; Wang, L.; Hu, P. Research on solution of three-phase load unbalance in Low-voltage distribution network. Electr. Appl. Energy Effic. Manag. Technol. 2017, 16, 44–51+56. [Google Scholar] [CrossRef]
- Yang, C. Safety and Economic Evaluation of Three-Phase Unbalance on Low-Voltage Distribution Network. Master’s Thesis, University of Jinan, Jinan, China, 2019. [Google Scholar]
- Zhang, Q.; Zhu, Y. The fourth lecture on power quality on the three-phase unbalance of the power grid related to distributed power supply access. Electr. Appl. Energy Effic. Manag. Technol. 2017, 24, 61–64. [Google Scholar] [CrossRef]
- Wu, B.; Shan, L.; Wang, Q.; Gao, Y.; Zhang, L. Research on optimal configuration of distributed photovoltaic access distribution network based on three-phase unbalance. Power Syst. Prot. Control 2019, 47, 108–114. [Google Scholar] [CrossRef]
- Chen, J.; Li, Q.; Tang, Y.; Zhang, Y. Three-phase balance optimization of low-voltage distribution network considering photovoltaic phase selection and switching. Electr. Power Autom. Equip. 2022, 42, 71–78. [Google Scholar] [CrossRef]
- Gerdroodbari, Y.; Razzaghi, R.; Shanhnia, F. Improving voltage regulation and unbalance in distribution networks using peer-to-peer data sharing between single-phase PV inverters. IEEE Trans. Power Deliv. 2022, 37, 2629–2639. [Google Scholar] [CrossRef]
- Li, J.; Hai, Z.; Shuai, Z.; Zhu, L.; Xu, X.; Zhang, C.; Zhao, J. Coordinated current and voltage unbalance mitigation in networked microgrids with aggregated PV systems. IEEE Trans. Power Syst. 2023, 38, 968–971. [Google Scholar] [CrossRef]
- Gao, X.; Wang, Y.; Wang, Z.; Yang, Z. A method of solving three-phase power unbalance problem with PV inverters connected to the grid in series. In Proceedings of the 2019 4th International Conference on Power and Renewable Energy, ICPRE, Chengdu, China, 21–23 September 2019; pp. 249–253. [Google Scholar] [CrossRef]
- Kandpal, B.; Pareek, P.; Verma, A. A robust day-ahead scheduling strategy for EV charging stations in an unbalanced distribution grid. Energy 2022, 249, 123737. [Google Scholar] [CrossRef]
- Boonseng, T.; Sangswang, A.; Naetiladdanon, S. A new two-Stage approach to coordinate electrical vehicles for satisfaction of grid and customer requirements. Appl. Sci. 2021, 11, 3904. [Google Scholar] [CrossRef]
- Liu, X.; Qi, F.; Wen, F.; Feng, C.; Wang, L.; Zou, B.; Zhang, X. Orderly charging strategy for electric vehicles in power distribution system with unbalanced photovoltaic access. Electr. Power Constr. 2018, 39, 21–27. [Google Scholar]
- Antić, T.; Capuder, T.; Bolfek, M. A comprehensive analysis of the voltage unbalance factor in PV and EV rich non-synthetic low voltage distribution networks. Energies 2020, 14, 117. [Google Scholar] [CrossRef]
- Islam, M.R.; Lu, H.; Hossain, J.; Li, L. Multiobjective optimization technique for mitigating unbalance and improving voltage considering higher penetration of electric vehicles and distributed generation. IEEE Syst. J. 2020, 14, 3676–3686. [Google Scholar] [CrossRef]
- Li, S.; You, N.; Qu, N.; Wang, Z. Load balance control of electric heating system. J. Chang. Univ. Technol. 2020, 41, 436–441. [Google Scholar] [CrossRef]
- Zhao, J.; Liu, X.; Lin, C.; Wei, W. Three-phase Unbalanced Reactive Power Optimization for Distribution Systems with a Large Number of Single Phase Solar Generators. Autom. Electr. Power Syst. 2016, 40, 13–18+70. [Google Scholar] [CrossRef]
- Nie, P.; Ji, K.; Zhang, C.; Wang, Y.; Wang, M.; Wang, H. Real-time load three-phase unbalance treatment under high photovoltaic permeability. In Proceedings of the 7th Asia Conference on Power and Electrical Engineering, ACPEE, Hangzhou, China, 15–17 April 2022; pp. 1795–1801. [Google Scholar] [CrossRef]
- Fang, F.; Sheng, W.; Wang, j.; Liang, Y.; Wang, J.; Wang, S. Research on the method for real-time online control of three-phase unbalanced load in distribution area. Proc. CSEE 2015, 35, 2185–2193. [Google Scholar] [CrossRef]
- Tang, J.; Yang, Y.; Liu, S.; Zhang, Y.; Li, Q. On-line Optimization Method for Phase Sequence in Station Area Based on Improved Support Vector Machine and Non-dominated Sorting Genetic Algorithm-III. Autom. Electr. Power Syst. 2022, 46, 50–58. [Google Scholar] [CrossRef]
- Gao, C.; Yu, A.; Ding, Y. Three-phase unbalanced active distribution network reconstruction based on improved Cuckoo Algorithm. J. Electr. Power Syst. Autom. 2020, 32, 143–150. [Google Scholar] [CrossRef]
- Tong, F.; Tang, Y.; Luo, C. Dynamic reconstruction of three-phase distribution network based on time division of fusion entropy. Electr. Power Autom. Equip. 2019, 39, 78–84. [Google Scholar] [CrossRef]
- Yang, M.; Zhai, H.; Ma, J.; Wei, S.; Wang, M.; Dong, Q. Dynamic reconfiguration of three-phase unbalanced distribution networks considering unbalanced operation constraint of distributed generation. Proc. CSEE 2019, 39, 3486–3499. [Google Scholar] [CrossRef]
- Yang, Y.; Zhang, Y.; Lin, G.; Dang, S.; Pan, F. Double-objective extended reactive power optimization in distribution network with photovoltaic-energy storage hybrid systems. Power Syst. Prot. Control 2018, 46, 39–46. [Google Scholar]
- Yao, R. Research on Modular Power Supply Technology Combining Photovoltaic Power Generation and Energy Storage. Master’s Thesis, Harbin Engineering University, Harbin, China, 2017. [Google Scholar]
- GB/T 33593-2017; Technical Requirements for Grid-Connection of Distributed Power Supply. China Electric Power Research Institute: Beijing, China, 2017. Available online: http://www.eeet.com.cn/news-center/encyclopedia/2021-oct-22-35.html (accessed on 12 May 2017).
- Kong, L.; Cai, G.; Yang, D.; Sun, Z. Modeling and coordinated control of grid-connected PV generation system with energy storage devices. Power Grid Technol. 2013, 37, 312–318. [Google Scholar] [CrossRef]
- Zhu, Z.; Guo, J.; Yu, G.; Xu, M.; Hu, Z. Bi-layer optimization model for energy storage systems under wind and PV access. Acta Energ. Sol. Sin. 2022, 43, 443–451. [Google Scholar] [CrossRef]
- Jiang, Y.; Ren, Z.; Li, Q.; Guo, Y.; Xu, Y. An accommodation strategy for renewable energy in distribution network considering coordinated dispatching of multi-flexible resources. Trans. China Electrotech. Soc. 2022, 37, 1820–1835. [Google Scholar] [CrossRef]
- Zhao, B.; Xiao, C.; Xu, S.; Zhang, X.; Zhou, J. Penetration based accommodation capacity analysis on distributed photovoltaic connection in regional distribution network. Autom. Electr. Power Syst. 2017, 41, 105–111. [Google Scholar] [CrossRef]
- GB/T 1212325-2008; Power Quality Supply Voltage Deviation. China Electric Power Research Institute: Beijing, China, 2009. Available online: https://www.doc88.com/p-7824749575406.html (accessed on 18 June 2008).
- Rao, R. Jaya: A simple and new optimization algorithm for solving constrained and unconstrained optimization problems. Int. J. Ind. Eng. Comput. 2016, 7, 19–34. Available online: https://www.xueshufan.com/publication/1698059316 (accessed on 18 August 2015).
- Che, R.; Li, R. A new method for calculating three-phase power flow in less loop distribution network. Proc. CSEE 2003, 1, 75–80. [Google Scholar] [CrossRef]
- Cheng, C.S.; Shirmohammadi, D. A three-phase power flow method for real-time distribution system analysis. IEEE Trans. Power Syst. 1995, 10, 671–679. [Google Scholar] [CrossRef]














| Location | (Node, Phase) | Location | (Node, Phase) |
|---|---|---|---|
| 1 | (7, C) | 6 | (18, C) |
| 2 | (9, C) | 7 | (19, B) |
| 3 | (12, A) | 8 | (20, B) |
| 4 | (13, A) | 9 | (27, A) |
| 5 | (16, B) | 10 | (30, C) |
| Parameter | Value | Parameter | Value |
|---|---|---|---|
| population size | 100 | / | 0.9 |
| iterations | 500 | 5 kW | |
| 0.5 | 2 kW | ||
| 0.5 | 1.5 kW | ||
| 0 kvar | 0.1 | ||
| 300 kvar | 0.9 | ||
| 8 kW | 5 kW | ||
| 9.6 kW | 0.75 | ||
| 3635 kW | 0.75 | ||
| 0.4 yuan | 10 |
| Strategies | Three-Phase Unbalance of the Daily Distribution Area | Daylight Storage User Control Cost/Yuan |
|---|---|---|
| 1 | 33.87 | 0 |
| 2 | 25.29 | 1320.58 |
| 3 | 26.86 | 1314.00 |
| 4 | 27.05 | 1013.22 |
Disclaimer/Publisher’s Note: The statements, opinions and data contained in all publications are solely those of the individual author(s) and contributor(s) and not of MDPI and/or the editor(s). MDPI and/or the editor(s) disclaim responsibility for any injury to people or property resulting from any ideas, methods, instructions or products referred to in the content. |
© 2023 by the authors. Licensee MDPI, Basel, Switzerland. This article is an open access article distributed under the terms and conditions of the Creative Commons Attribution (CC BY) license (https://creativecommons.org/licenses/by/4.0/).
Share and Cite
Wang, M.; Wang, H.; Zuo, F.; Zou, J.; Chen, Y.; Yu, Z. A Consideration of the Single-Phase Photovoltaic and Energy Storage Joint Regulation of a Three-Phase Unbalanced Control Strategy in a Power Distribution System. Energies 2023, 16, 4817. https://doi.org/10.3390/en16124817
Wang M, Wang H, Zuo F, Zou J, Chen Y, Yu Z. A Consideration of the Single-Phase Photovoltaic and Energy Storage Joint Regulation of a Three-Phase Unbalanced Control Strategy in a Power Distribution System. Energies. 2023; 16(12):4817. https://doi.org/10.3390/en16124817
Chicago/Turabian StyleWang, Min, Huilin Wang, Fanglin Zuo, Jie Zou, Yuan Chen, and Zixuan Yu. 2023. "A Consideration of the Single-Phase Photovoltaic and Energy Storage Joint Regulation of a Three-Phase Unbalanced Control Strategy in a Power Distribution System" Energies 16, no. 12: 4817. https://doi.org/10.3390/en16124817
APA StyleWang, M., Wang, H., Zuo, F., Zou, J., Chen, Y., & Yu, Z. (2023). A Consideration of the Single-Phase Photovoltaic and Energy Storage Joint Regulation of a Three-Phase Unbalanced Control Strategy in a Power Distribution System. Energies, 16(12), 4817. https://doi.org/10.3390/en16124817

