Next Article in Journal
Electric Vehicle Charging Schedules in Workplace Parking Lots Based on Evolutionary Optimization Algorithm
Next Article in Special Issue
Energy Literacy of Residents and Sustainable Tourism Interaction in Ethnic Tourism: A Study of the Longji Terraces in Guilin, China
Previous Article in Journal
Development Path and Model Design of a New Energy Vehicle in China
Previous Article in Special Issue
Industrial Policy and Technological Innovation of New Energy Vehicle Industry in China
 
 
Due to scheduled maintenance work on our servers, there may be short service disruptions on this website between 11:00 and 12:00 CEST on March 28th.
Font Type:
Arial Georgia Verdana
Font Size:
Aa Aa Aa
Line Spacing:
Column Width:
Background:
Article

Risk Assessment of a Coupled Natural Gas and Electricity Market Considering Dual Interactions: A System Dynamics Model

Glorious Sun School of Business and Management, Donghua University, Shanghai 200051, China
*
Author to whom correspondence should be addressed.
Energies 2023, 16(1), 223; https://doi.org/10.3390/en16010223
Submission received: 31 October 2022 / Revised: 19 December 2022 / Accepted: 21 December 2022 / Published: 25 December 2022
(This article belongs to the Special Issue Available Energy and Environmental Economics)

Abstract

Because reliance on gas for electricity generation rises over time, the natural gas and electricity markets are highly connected. However, both of them are susceptible to various risk factors that endanger energy security. The intricate interactions among multiple risks and between the two markets render risk assessment more challenging than for individual markets. Taking a systematic perspective, this study first undertook a thorough analysis of the evolution mechanism that indicated the key risk factors and dual interactions, with real-world illustrative examples. Subsequently, a system dynamics model was constructed for understanding the causal feedback structures embedded in the operation of a coupled natural gas–electricity market in the face of risks. Quantitative experiments were conducted by using data from China’s Energy Statistical Yearbook, China’s Statistical Yearbook and other reliable sources to assess the effects of individual risks, depict the evolutionary behavior of coupled markets and compare the risk response strategies. The findings revealed the evolution of dominant risk factors and the aggregated effects of multiple risks in multiple markets, suggesting the need to comprehensively monitor dynamic risks. Moreover, risk factors can propagate from one market to another via interactions, yet it depends on multiple aspects such as the severity of the risk and the intensity of the interactions. Demand compression and emergency natural gas supply behave differently throughout the market’s recovery, necessitating a balance between short-term and long-term risk response strategies.

1. Introduction

Driven by ever-increasing climate change, a worldwide consensus has been reached on the urgency of transitioning global energy towards a green future [1,2]. Common agreements such as the Kyoto Protocol and the Copenhagen Accord have been ratified by hundreds of governments, forcing the replacement of coal-fired electricity generation with cleaner and more reliable energy resources [3,4]. In this regard, being the cleanest fossil fuel with a relatively high efficiency, natural gas has become an indispensable option for supplying electricity demand [5]. The International Energy Agency (IEA) predicted in its 2017 report that, by 2040, natural gas would surpass oil as the second-largest fuel in the global fuel mix, accounting for one quarter of the world’s energy demand [6,7]. Despite the fact that reliance on gas for electricity has kept rising over the years, unanticipated risks may occur and disrupt the gas-to-electricity progression. For instance, since natural gas is distributed unevenly across the globe, certain countries rely heavily on the international supply to satisfy their gas consumption needs [6]. However, due to human attacks, economic disputes or geopolitical issues, the supply is subject to significant uncertainties and fluctuations [8]. Examples include Russia’s suspension of natural gas shipments to Ukraine in 2018 and the rupture of the Nord Stream pipelines in 2022, which resulted in a severe shortage of gas in European countries [9]. In the most recent quarterly report of the gas market [10], the IEA warned of an impending supply crisis and revised its 2022 gas demand forecast downward. Additionally, the electricity market may be vulnerable to a variety of hazards, such as natural disasters and technical issues, which can hinder the functioning of energy markets [11]. Hence, to ensure energy security, a comprehensive risk assessment approach is essential.
Alongside the diverse risks stemming from distinct sectors, complex interactions render risk assessments of the coupled two markets more challenging than those of individual energy markets. On the one hand, interactions may exist between multiple risks, e.g., excessively cold weather may cause a surge in electricity demand while enhancing the likelihood of a gas pipeline failure [12]. On the other hand, interactions between the two energy sectors enable the transfer of risks from one market to the other, e.g., the surge in electricity demand may drive an increase in natural gas demand, thus further widening the demand–supply imbalance [3]. Markets may adapt to the disruptions and dynamically evolve, e.g., a reduction in gas supply may result in a subsequent rise in gas prices and discourage the use of natural gas, which may exacerbate the insufficiency of electricity. The dynamic behaviors of numerous variables constitute feedback loops with various time delays, and these are too complex for decision-makers to grasp [3,13]. In light of these conditions, this study aimed to explore the impact of potential risks on the overall gas–electricity market from a holistic perspective, taking the diverse interactions into account.
In the current literature on energy security, many scholars have analyzed the risks encountered in the natural gas and electricity markets. Regarding the natural gas market, Chen et al. [6] established a worldwide gas trading network and examined the structural risks using data from the gas import trade in 2015. Considering the risk of supply shortages, Ding et al. [8] evaluated the resilience capabilities of China’s natural gas system by integrating a system dynamics model and a resilience curve. Dong and Kong [14] investigated the impact of risks affecting gas imports on the Chinese economy by analyzing three categories of risk, i.e., exporting countries, transportation and foreign dependency. Egging and Holz [15] focused on three scenarios in a stochastic natural gas model and investigated the infrastructure investments under various risks based on the data from Europe, North America and China. Some research has highlighted the inherent vulnerabilities of the market. Using a natural gas pipeline in Zhuhai, China, Liu et al. [16] developed a simulation model for assessing the risks to gas pipelines by considering the probability of failure, the consequences of an accident and individual risks. Chen et al. [17] investigated the supply security of a gas pipeline network with stochastic demand. Zarei et al. [18] used FMEA to study the dynamic safety of a gas station and revealed that human error was the leading cause of system failure. Regarding the electricity market, Ahmad et al. [13] reviewed the studies that applied system dynamics in electricity sector modelling and highlighted the microworld models facilitating the trade and risk analysis in electricity markets. Salman and Li [19] proposed a framework for assessing multihazard risks in electric power systems exposed to seismic and hurricane threats, which could be used for disaster preparedness, mitigation and response planning. Based on the core elements of risk identification, measurement, assessment, evaluation, control and monitoring, Tummala and Mak [20] developed a risk management framework to improve the operations and maintenance of electricity transmission systems. Chiaradonna et al. [21] applied the stochastic activity network to construct a framework for quantitatively analyzing interactions between electricity generation and transmission infrastructures, so as to mitigate the losses induced by risks. Considering the context of the new economic normal, He et al. [22] applied system dynamics to a power consumption scenario for Tianjin to derive long-term energy demand predictions. Taking a systematic overview of the electricity market, the natural gas market and other energy markets, Burger et al. [23] investigated multiple categories of risks involved, as well as stochastic models for electricity and gas.
A recent emphasis has also been placed on the coupling between and interactions of the gas and electricity markets. Hibbard and Schatzki [24] reviewed multiple risk factors rising from the interdependence between electricity and natural gas markets and provided prominent strategies for mitigating the most significant risks. Different levels of interaction between gas and electricity systems were investigated in [25], and a two-stage stochastic programming approach was utilized to develop an integrated operational model for these systems with an unreliable power supply. Considering hourly real-time pricing in the gas and electricity markets, Tian et al. [26] explored the influence of gas market reform on the development of natural gas-fired units through a dynamic game-theoretic model. By applying a graph-theory-based technique, Beyza et al. [27] assessed structural robustness and the vulnerability of coupled gas and electricity systems by considering their interactions. Bao et al. [28] developed an integrated model to evaluate bidirectional cascade failures in an electricity–natural gas system by including coupling components such as gas-fired generators and electricity-driven gas compressors. Portante et al. [29] integrated two validated energy models (i.e., EPfast for electric power and NGfast for natural gas) to assess the propagation impact of risks and disruptions through interdependencies between the natural gas and electric power systems. Poljanšek et al. [30] constructed a probabilistic reliability model of the European gas and electricity transmission networks from a topological perspective, and the increased vulnerability resulting from market interdependencies could be observed from the results. Nazari-Heris et al. [31] exhaustively analyzed the interactions among electricity, gas and water systems, and improved the operation, economics and pollutant emissions of the integrated systems. Some studies considered both the dynamism and interactions involved in the coupled markets. Xiao et al. [1] analyzed the development pattern and constraints of China’s natural gas power production, forecasting the natural gas prices of generation by using the market netback pricing approach. Esmaeili et al. [3] simulated the long-term impact of renewable energy resources’ penetration on the natural gas–electricity market. Eusgeld et al. [32] constructed an integrated model to incorporate interdependencies between critical infrastructures and demonstrated the cascading effects of vulnerabilities and failures. Zhang et al. [33] coordinated the operations of power-to-gas units and generators in order to smooth the load curve of an integrated electricity and natural gas system.
These earlier studies established significant theoretical and methodological foundations for identifying the risk factors affecting the natural gas market or the electricity market, as well as the interactions between the two markets. However, the majority of them either addressed various risks in an individual market or concentrated on the impact of one specific risk event on interconnected markets, while the interactive behaviors of multiple risks and multiple markets still call for a comprehensive analysis. With the aim of observing the long-term behaviors of coupled natural gas and electricity markets under various interrelated risks, this study contributes to the research field by extending the risk assessment scenario to a more complex and dynamic setting, identifying prominent risks affecting the markets and constructing a quantitative model incorporating dual interactions between both risks and markets. System dynamics (SD) was introduced to support the assessment because of its advantages in integrating nonlinear interactions and modeling dynamic social systems [34].
The remaining sections of this article are structured as follows. The theoretical framework is presented in Section 2, depicting the dynamism and complexity of the coupled natural gas–electricity market. Section 3 proposes a system dynamics model with detailed descriptions of each component. The simulation experiments and results are presented in Section 4, followed by the conclusions.

2. Theoretical Framework

A thorough analysis of the mechanism of evolution can reveal the internal structure of the natural gas and electricity markets, their interactions and the associated risks to facilitate the risk assessment of coupled markets. The key risk factors and dual interactions are depicted, with illustrative examples from real-world accidents. These risks and interactions were determined on the basis of the relevant literature, by tracking news stories and through expert interviews.

2.1. Risk Evolution Mechanism

Taking a systematic perspective, a risk evolution mechanism of a coupled natural gas–electricity market is presented in Figure 1. The risk system, the natural gas system and the electricity system constitute a massive system-of-systems (SoS) [35,36], in which multiple components in each market, multiple risks and multiple interactions among the risk factors and market interactions interweave and evolve simultaneously. A key component of assessing the impact of specific risks on the overall SoS is to quantify their potential impact and aggregate the cascading disruptions induced by the interactions. To better understand the development and characteristics of the complex risk evolution process, each system and the interactive effects can be described as follows.
Each market can be viewed as a collection of components functioning to achieve the common goal of satisfying market demand. In a natural gas market, gas utilization may be diverse, with electricity generation accounting for one of the major demands [1]. Natural gas is derived from multiple sources, including international trade and domestic production. An electricity market must satisfy the electricity demand of residents and industries. A diverse portfolio of fuels serves to supply the electricity, including natural gas, oil, coal, wind, etc. As natural gas is the primary focus of this study, the other categories of fuel were classified as “other fuels” in terms of the total proportion of electricity generation.
Nonetheless, the stochastic occurrence of unanticipated risks may result in market chaos [35]. These risk factors may emerge externally or internally, interact with each other and experience a rise or a decline during a certain period. The market’s reactions may create counterintuitive side effects and cause the emergence of new risk factors [11]. Distinct bidirectional interactions among the facilities from different markets also act as the most prominent feature of the mechanism, as these are at the core of the complex risk assessment process. Through these interactions, excessive risks on one market may cause system inefficiency and then be transferred to another market. For instance, natural disasters or attacks may damage part of the gas production facilities, resulting in a severe shortage in the gas supply, which, in turn, would reduce the gas needed for supplying electricity and hinder the electricity system.

2.2. Prominent Risks and Their Impact

The long-term operations of natural gas and electricity markets suffer from various risks, such as natural disasters (e.g., hurricanes, earthquakes, extreme weather, etc.), hazards of human origin (e.g., terrorist attacks, cyberattacks, operational errors, etc.) and technical deficiencies (e.g., design defects, pipeline failures, corrosion, aging equipment, etc.) [11]. To quantify their consequences, the most prominent risk factors were identified based on evidence from multiple sources. After an in-depth investigation into the relevant literature [37,38,39,40], surveys [41] and online accident reports, a list of the risk factors affecting each market was extracted. Interviews were conducted to obtain experts’ opinions regarding the most salient risks or alternative risks associated with the two energy markets. Table 1 provides a summary of the most significant risk factors. These risk factors are dynamic in nature, and each has its own evolutionary pattern and impact on the SoS.
In this risk assessment of the natural gas market, our emphasis was on the four common factors identified above, which include pipeline defects, import shortages, extreme weather and geopolitical risks [8,35,41,42]. First, according to a survey in [41], pipeline defects such as corrosion account for 38.5% of cases of pipeline failure. They create a continuous disruption of the pipelines’ normal operations. Second, international trade is one of the main sources of natural gas supply [8]. With the escalation of international conflicts or deliberate attacks, countries face the uncertainties of sharp declines in cross-border natural gas trade. Due to a high dependence on imports, the decline can barely be compensated by domestic production, resulting in a severe supply shortfall. Third, extreme weather such as freezing stimulates the consumption of natural gas for heating, and thus a seasonal peak may occur in natural gas demand [8,35]. As the most proportion of global natural gas is supplied by specific countries, the geopolitical risks also convey much pressure on the natural gas market. Severe gas-supply shortages induced by geopolitical issues have been observed in a worldwide scope, including in Europe, Asia, America, the Eastern Mediterranean region, etc. [42,43,44].
In the electricity market, the three primary risk factors triggering system failures were also extracted. First, damage to the power grid’s infrastructure hinders the system from maintaining a stable electricity supply [45]. The malfunction of infrastructure such as substations and transmission lines results in inefficient electricity production and transmission. Second, as residents’ and industries’ demand for electricity fluctuates with time, temperature and location, demand peaks that surpass the normal supply of electricity may occur [45]. This overload will further expand the demand–supply imbalance [35]. Third, various hazardous events such as hurricanes, earthquakes and freezing may inflict significant harm on the power grid [46]. In terms of frequency and consequences, among these natural hazards, extreme weather is also considered to be one of the main risks, which induces a rise in electricity demand with excessively low temperatures. Based on our analysis, extreme weather induces a demand peak in both the natural gas market and the electricity market.

2.3. Dual Interactions

Both the interactions among the risk factors and those between the markets constitute the structure of the coupled natural gas–electricity system and serve as the driving force for evolution. These interactions are highly dynamic and vary with stochastic events. For instance, a sudden gas rupture may impair the normal operation of the natural gas market, resulting in a gas supply shortage. In such a scenario, the electricity market may seek alternative energy sources to mitigate the demand–supply gap. As the ratio of gas to electricity declines, the interaction between the two systems decreases accordingly. To elucidate the initial data on the type and strength of the dual interactions, expert judgments were utilized. The cascading effects caused by the intricate interactions exert significant influences on the aggregated risks of the coupled markets.
  • Interactions among risk factors. A risk interaction is defined as a relationship between one risk factor and another. Multiple risks may emerge concurrently. A typical illustrative example is the successive occurrence of an earthquake, a tsunami and a nuclear accident in Japan in March 2011 [35]. In the context of a coupled natural gas–electricity market, causal interactions exist. For instance, extreme weather and electricity overload are two interacted risk factors. There is a direct link between extreme weather and electricity overload, since it is possible for an extremely low temperature to produce a sudden rise in electricity demand. Owing to the interactions among risk factors, energy markets may be exposed to disruptions from combined direct and indirect risks.
  • Interactions between markets. Interactions between the natural gas and electricity markets generated by the coupling of energy components can dramatically influence the strategic behavior of the SoS. Specifically, a failure or disruption in one market could propagate to the other through the coupling components, impairing the operation of numerous SoS facilities. Worse still, the propagation of disruptions may create negative feedback to the triggering system and result in even more severe ripple effects. For instance, a natural gas supply deficit or an interruption in electricity transmission may force the outage of electricity-driven compressors and further force gas generators offline, causing more severe disruptions. This work mainly considered the functional interactions involved in the coupled process of natural-gas-to-electricity generation.

3. Model Construction

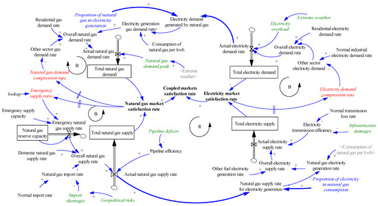
To comprehensively investigate how multiple risks evolve and affect the coupled natural gas–electricity market considering complex interactions, system dynamics (SD) modeling was used for our analysis. SD is a simulation-based approach with the ability to quantitatively model dynamic and complex problems, offering decision-makers an intuitive interface for experimenting with numerous scenarios and revealing transparent results [34]. The basic principles of SD are that all outcomes of a system are determined by its unique inputs, and the behavior of a system originates from its structure [47,48]. Descriptions in the theoretical framework revealed the core structure of the systems, and physical activities of the coupled markets will be thoroughly investigated in this section, based on which the risk evolution processes, behaviors of multiple entities and state of the system can be characterized by continuously changing variables. These variables are interrelated, constituting feedback loops in response to system changes. Using differential equations, the peculiarity of variables and hypothesized relations can be quantified, which is in turn incorporated by SD software for the simulation.
Figure 2 depicts the SD model for a risk assessment of the coupled markets created using the software tool Vensim DSS. This model was adapted from well-established and verified models, including those developed by [1,8,22]. It portrays the general operation of the coupled two markets, and this model is flexible and can be structured with additional feedback loops representing specific ripple effects in other contexts. State variables such as the natural gas reserve capacity and the total natural gas supply are modeled as stocks. They are symbolized as containers or boxes, representing the accumulation of volume or capacity at a certain time. There might be inflows to or outflows from the stocks, which are symbolized by valves, inducing variations in the box per unit of time. Auxiliary variables, such as the import shortages and the electricity transmission efficiency, represent constant values or intermediate steps in calculations. The interactions between the variables are depicted as arrows, with “+” signifying a positive causal link and “−” signifying a negative link.
We took China as an example, with China’s Energy Statistical Yearbook, China’s Statistical Yearbook and other reliable data sources for setting the variables and conducting experiments. As daily data are not accurately accessible for certain variables, we derived daily statistics based on the yearly data and seasonal peaks to preserve reasonableness [8]. The model’s timescale was set from September to March (approximately 180 days), which was sufficient to accommodate for understanding a typical risk event, and the time step was set as 1 day. The mathematical settings of variables and links in Vensim DSS are illustrated in the following subsections.

3.1. The System’s Boundaries and Structure

After analyzing the inherent interactions among the key risks and markets, this model determined the main variables, as well as their mutual influences and causal relationships. To describe the prominent variables and links in a structured way, the definitions and functions of the components within each market are presented in the subsequent subsections. Two bold arrows represent the interactions between the natural gas and electricity markets. Risk factors affecting each market may propagate to the coupled markets via these interactions. Different strategies can be adopted in response to the risks, including reducing demand and improving the emergency supplies [8], which can help the system to recover from risks or amplify the losses. As described below, four causal feedback loops can be easily observed.
  • Loop number 1 (length = 5): Natural gas market satisfaction rate → emergency supply ratio → emergency natural gas supply rate → overall natural gas supply rate → actual natural gas supply rate;
  • Loop number 2 (length = 6): Natural gas market satisfaction rate → natural gas demand compression rate → other sectors’ gas demand rate → overall natural gas demand rate → actual natural gas demand rate → total natural gas demand;
  • Loop number 3 (length = 6): Electricity market satisfaction rate → electricity demand compression rate → other sectors’ electricity demand → overall electricity demand rate → actual electricity demand rate → total electricity demand;
  • Loop number 4 (length = 20): Electricity market satisfaction rate → electricity demand compression rate → other sectors’ electricity demand → overall electricity demand rate → actual electricity demand rate → electricity demand generated by natural gas → electricity generation gas demand rate → overall natural gas demand rate → actual natural gas demand rate → total natural gas demand → natural gas market satisfaction rate → emergency supply ratio → emergency natural gas supply rate → overall natural gas supply rate → actual natural gas supply rate → natural gas supply rate for electricity generation → natural gas electricity generation rate → overall electricity supply rate → actual electricity supply rate → total electricity supply.
Among the causal feedback loops, the notation “B” suggests a balancing loop that stabilizes the systems, while the notation “R” implies a reinforcing loop that amplifies the system’s changes. These feedback loops foster the complex evolution of the coupled markets in the face of risks.

3.2. Natural Gas System

The supply subsystem and demand subsystem constitute the natural gas market, with the variable of the natural gas satisfaction rate being the indicator of market efficiency. Pipeline defects, import shortages and extreme weather are the risk factors affecting the market, and a decline in the satisfaction rate induced by these risks may trigger an increase in response strategies such as the natural gas compression rate and the emergency supply ratio.
In the supply subsystem, the different sources of natural gas were divided into domestic natural gas supply and international natural gas imports. According to the annual data derived from the available reports, the daily amount of domestic natural gas supply was set as 5.687 hundred million cubic meters per day (hMm3/d) and the normal import rate as 4.603 hMm3/d. However, import shortages may influence the actual import rate of natural gas. As defined in Equation (1), if the supply is cut or deliberate attacks occur at time 20, an excessively large decline emerges, and these events can barely be resolved within months. The supply of natural gas is transported to the end-users, during which, pipeline defects may occur, creating continual disturbances on the pipeline’s efficiency, as denoted by Equation (2). If the natural gas supply declines, the emergency natural gas supply can supplement the supply shortage, which is constrained by the natural gas reserve capacity, the emergency supply capacity and the emergency supply ratio, as shown in Equation (3). According to real data and emergency policies, the natural gas reserve capacity was set as 261 hMm3/d and the maximum daily emergency supply capacity as 2.058 hMm3/d. The emergency supply ratio is highly dependent on the natural gas market’s satisfaction rate; hence, a lookup function was used in Equation (4). When the satisfaction rate is lower than 95%, a proportion of emergency gas is supplied, and if the gap increases, the level of urgency rises. Full capacity is used if the market satisfaction rate is below 80%.
Import shortages = IF THEN ELSE (Time plus > 20, 0.9, 0)
Pipeline defects = RANDOM NORMAL (0.05, 0.25, 0.15, 0.05, 0.15)
Emergency natural gas supply rate = IF THEN ELSE (Natural gas reserve capacity > 0, Emergency supply capacity × Emergency supply ratio, 0),
Emergency supply ratio = lookup (Natural gas market satisfaction rate).
In the demand subsystem, demands from the residential sector, the electricity sector and other sectors such as industry and transportation were considered. The daily residential gas demand rate was 3.6 hMm3/d, with the other sectors’ gas demand rate being equal to 5.16 hMm3/d. The demand for electricity generation is dependent on the proportion of natural gas in electricity generation and the electricity demand generated by natural gas, as denoted in Equation (5). According to the data for 2021, natural gas accounts for 3% of electricity generation in China. Extreme weather in the winter may cause a natural gas demand peak. Normally, for every degree below 0 °C the temperature drops, the natural gas demand rises by 2%, as shown in Equation (6). The rise in demand may also cause dissatisfaction in the natural gas market, and a strategy of demand compression can be applied to mitigate the gap. As the residential sector always has the highest supply priority, we can assume that this compression occurs in other sectors such as in the industry. Equation (7) demonstrates that a high-level emergency triggers demand compression, and these actions experience a delay from the time when the market disruption occurred.
Electricity generation gas demand rate = Consumption of natural gas per kwh × Electricity demand generated by natural gas,
Natural gas demand peak = IF THEN ELSE (Extreme weather ≥ 0, 0, 0.02 × (−Extreme weather)),
Natural gas demand compression rate = DELAY1 (IF THEN ELSE (Natural gas market satisfaction rate ≥ 0.8, 0, 0.2), 10),

3.3. Electricity System

The electricity market also consists of the electricity supply subsystem and the electricity demand subsystem, with the variable of the electricity satisfaction rate being the indicator of market efficiency. Infrastructural damages, electricity overload and extreme weather are the risk factors affecting the market, and a decline in the satisfaction rate induced by these risks may trigger response strategies such as electricity compression. As electricity cannot be stored, the additional supply under emergency circumstances was not considered to be a prominent risk response strategy in our experiments.
In the supply subsystem, multiple fuels can be adopted for generating electricity. We divided the sources into natural gas electricity generation and other fuels used for electricity generation, as natural gas was our main research focus. As defined in Equations (8) and (9), the natural gas electricity generation rate relies on the natural gas supply rate for electricity generation, which, in turn, depends on the actual natural gas supply rate from the natural gas market, as well as the proportion of electricity in natural gas consumption. According to the annual statistical data, the percentage of natural gas used for electricity generation was 16% of the total natural gas supply. However, during the transmission of electricity, damage to the infrastructure may also emerge and increase the rate of electricity transmission loss. Efforts would be made to repair the damaged infrastructure and recover the efficiency of electricity transmission to a normal level, as shown in Equations (10) and (11). China’s Statistical Yearbook suggests a normal transmission loss rate of 5.26%.
Natural gas electricity generation rate = Natural gas supply rate for electricity generation/Consumption of natural gas per kwh,
Natural gas supply rate for electricity generation = Actual natural gas supply rate × Proportion of electricity in natural gas consumption,
Infrastructure damages = RANDOM NORMAL (0.3, 0.4, 0.3, 0.05, 0.3) × (STEP (1, 70) + STEP (−1, 120)),
Electricity transmission efficiency = 1 − Infrastructure damages − Normal transmission loss rate,
In the demand subsystem, the residential and nonresidential sectors, such as the industrial sector, were evaluated in Equation (12). The daily residential electricity demand rate was 32.17 hundred million kWh/d, while the daily normal industrial electricity demand rate equaled 195.52 hundred million kWh/d. Extreme weather in the winter may result in an electricity overload for heating or other purposes. Normally, when the temperature falls by 1 °C below 0, electricity consumption rises by 3%, as stated in Equation (13). The rise in demand may also produce dissatisfaction in the electricity market. Thus, a demand compression strategy might be utilized to close the gap. Since the residential sector always has the greatest supply priority, we also assumed that this compression would happen in other sectors. As illustrated in Equations (14) and (15), a high-level emergency generates demand compression, and these actions are delayed after the time when the market disruption occurred.
Overall electricity demand rate = Other sector electricity demand + Residential electricity demand rate,
Electricity overload = IF THEN ELSE (Extreme weather ≥ 0, 0, 0.03 × (−Extreme weather)),
Electricity demand compression rate= DELAY1 (IF THEN ELSE (Electricity market satisfaction rate ≥ 0.8, 0, 0.2), 10),
Other sector electricity demand = Normal industrial electricity demand rate × (1 – Electricity demand compression rate),

4. Experiment and Results

After constructing the model, we first conducted tests to verify its authenticity, then the behaviors of coupled markets were simulated through multiple risk assessment experiments, namely, (1) the impact of individual risks on the coupled markets; (2) how the coupled natural gas–electricity market would evolve, considering the dual interactions; and (3) the possible market adaptation behaviors, considering whether the risks could be mitigated by different response strategies.

4.1. Authenticity Test

The validity of a model should be confirmed after the formulation of the model’s structure and data collection. It is very critical to ensure that the model dynamically captures the relationships among the variables and that the model fits real-world conditions. First, since the variables were specified using open and reliable data sources and expert opinions, the equations were meaningful. A unit check using Vensim software was successful, and thus the model was deemed to be suitable and reasonable. We assumed two extreme scenarios and chose two representative variables to demonstrate if the coupled markets’ actions were compatible with reality. Figure 3 displays the results when the systems are free from risks and when both the natural gas and the electricity markets collapse. We can see that in the absence of any risks, the markets’ supply can meet demand at a good rate, and the emergency supply is not activated, keeping the natural gas reserve capacity constant. However, when both markets fail, we can see a rapid drop in the system’s overall satisfaction rate. Additional natural gas will then be provided, depleting the natural gas reserves. The natural gas reserves are exhausted on day 126, and the system continues to collapse. The authenticity test results demonstrated that the model was both effective and valid.

4.2. Assessment of Individual Risks

This study first evaluated the influence of the prominent risk factors on the coupled markets when each risk factor functioned independently and the market did not apply a risk response strategy. Given that extreme weather affects both the natural gas and electricity systems, it disrupts the overall systems’ performance by influencing demand peaks in natural gas and electricity overload. Moreover, as illustrated by practical conflicts, geopolitical risks often affect the natural gas market via its influence on the risk of import shortages. Hence, we reduced the initial list of risk factors to four tests. Figure 4 exhibits the input value of the risk factors described in the previous section, and Table 2 demonstrates their impacts on the coupled natural gas–electricity market with regard to the reduction in the satisfaction rate.
Regarding pipeline defects, it can be observed that defects such as corrosion and pipeline aging impose long-term and continual disruptions of the efficiency of natural gas transportation, which, in turn, affect the satisfaction of the natural gas market. According to the simulation’s results, pipeline defects reduce the natural gas satisfaction rate by 14.69%. However, although it has an effect on the amount of natural gas supply that can be provided to generate electricity, its impact on the electricity market’s satisfaction is invisible. This could be because the losses caused by this risk factor are relatively minor. Because only 16% of natural gas is used to generate electricity, and only 3% of the total electricity supply is provided by natural gas generation, such a minor disturbance can be considered negligible in an assessment of the electricity market.
Regarding import shortages, as previously indicated, if import shipments are cut off or an intentional attack is carried out on the key pipelines, this would result in a significant decrease in import supplies. In Figure 4, the natural gas market faces an import shortage starting on day 20, lowering the efficiency of imports to 10% of the initial level. Because of a lack of improvement in the global situation and the difficulty of reconstructing the pipeline, gas imports were still not recoverable within the experimental period (180 days). In light of the fact that natural gas imports constitute a proportion of China’s overall natural gas supply, this significant import shortage would result in a loss of 35.52% in the satisfaction rate. Although natural gas supply accounts for a small fraction of the electricity market, the risk is transmitted to the overall markets through interactions as a consequence of the severe supply crisis. This results in a loss of 0.28% in the electricity satisfaction rate, and the loss rate of the coupled markets is around 17.88%.
If we consider damage to the infrastructure, despite the normal electricity transmission loss rate, the transmission infrastructure is frequently exposed to abrupt disruptions owing to exterior damage and other events, resulting in a considerable loss in transmission efficiency. Over a period of time, the infrastructure may be restored and returned to its normal transmission level. In Figure 4, the transmission infrastructure was severely damaged on day 70 and rebuilt on day 120. This reduced the satisfaction rate of the electrical market by 9.06%. However, because we ignored the impact of electricity supply on natural gas production, and the electricity market demand remained constant, the risk of infrastructural damage on the supply side of the electricity market was not propagated to the natural gas market.
In terms of extreme weather, from September to March, the coupled natural gas–electricity market first sees a decrease in temperature, followed by a rebound. In the simulation, the temperature began to oscillate downward after day 40 and stayed excessively low from day 90 to day 130, after which it rose upward to a warm situation. This risk factor increased demand in both the natural gas and electricity markets, which ultimately resulted in a decrease in the satisfaction rate of 8.23% and 9.03%, respectively. Note that in accordance with Table 2, even though in terms of the average loss in the market satisfaction rate of the coupled market, import shortages were ranked as the most significant risk factor because of the severity of their effects, extreme weather could not be ignored, as it influenced both markets.

4.3. Evolution of the Risk Behaviors Considering Dual Interactions

Section 4.2 quantitatively assessed the extent to which the risk factors, if functioning independently, would ultimately cause losses to the coupled natural gas–electric market. If we consider the dynamism further, Figure 5 displays the evolutionary behavior of the coupled markets’ key indicators over time when each of the four risk factors occur alone and when all the risk factors operate in collaboration. In particular, we focused on three indicator variables: the natural gas market’s satisfaction rate, the electricity market’s satisfaction rate and the coupled markets’ satisfaction rate, which was calculated by combining the first two.
First, the satisfaction rate of the natural gas and electricity markets were investigated separately. Consistent with the previous discussion, it could be observed that the natural gas market was primarily influenced by three risk factors: pipeline failures, import shortages and extreme weather. In contrast, the electricity market was heavily influenced by the risks of extreme weather and damage to the infrastructure, whereas pipeline failures and import shortages had negligible effects. For the natural gas market, pipeline failures lowered the market satisfaction rate, but the emergence of import shortages caused the market satisfaction rate to drop rapidly, surpassing pipeline failures as the most significant risk factor after day 32. The disruption caused by extreme weather shifted from growing to decreasing. However, even when the temperature had almost returned to the initial level, the market satisfaction rate did not return to normal. Since import shortages persisted as the most prevalent risk factor, the natural gas market satisfaction rate continued to decline, reaching the lowest level of 50.40% at the end of the simulation. For the electricity market, while infrastructural damage did not occur until day 70, after the emergence of extreme weather, it soon became the dominant risk factor owing to the substantial damage. After recovery of the damaged infrastructure on day 130, the satisfaction rate of the electricity market progressively recovered after day 157. The satisfaction rate of the electricity market showed a pattern of declining and then rising, with the lowest value occurring on day 121, at around 76.90%.
We then looked into the coupled markets’ satisfaction rate. Considering the behavior of both markets and their interactions, we could observe that as time progressed, the dominant risk factors evolved, inducing more complexity for decision-makers attempting to make an adequate risk assessment. First, the different risk factors had their own evolutionary patterns. While pipeline defects and import shortages occurred abruptly and then persisted, infrastructural damages and extreme weather both showed a recovery trend, and the recovery pattern of extreme weather was even more obvious than that in each individual market. Second, various risk factors could be emphasized at different times. For instance, after the import shortages exceeded pipeline defects as the dominant risk factor, the disruptions induced by infrastructural damage also surpassed those induced by pipeline defects for some time. Third, the aggregated effects of minor risks may have serious effects on the coupled systems. While the disruptions from the most severe risk factor caused a decline of 17.88%, the satisfaction rate of the coupled market dropped by as much as 35.60% (e.g., on day 125). Hence, to better prevent crises, a holistic and dynamic perspective is essential when monitoring the performance of energy markets.

4.4. Risk Response Strategies and Their Effects

In the preceding section, the two most common risk response strategies for the markets were defined as demand compression and emergency supply. Similar tests were conducted in four scenarios: no risk response, emergency supply only, demand compression only and the two strategies together. As shown in Figure 6, both strategies were effective for responding to the overall risks, and the system’s resilience was the highest when both strategies were applied collaboratively. However, situations may arise in which decision-makers have to choose between the two alternatives due to restricted resources and time.
To properly investigate the long-term effects of different strategies, we extended the experimental duration from 180 days to 360 days. It can be observed that in the previous short-term experiments, the emergency supply of natural gas quickly brought the coupled market back to normal in the face of minor disturbances, and that even in a more severe risk scenario (e.g., when import shortages occurred), its response efficiency was also higher. At the end of day 180, the satisfaction rate of the coupled natural gas–electricity market using the emergency supply strategy was 71.28%, while the demand compression strategy achieved a rate of 69.49%. However, the improvements brought about by the emergency supply of natural gas stagnated with time, and demand compression became the superior strategy after day 297. This fact derives from the restrictions in the capacity of the natural gas reserves. While supplementation by additional natural gas is beneficial for mitigating the demand–supply gap induced by risks, the reserve capacity of a specific country is limited. Without boosting that capacity, this strategy will collapse if a crisis persists for an extended period of time.

5. Conclusions

By considering the complexity of multiple risks, the interactions among risks and market interactions, this study provided a comprehensive and transparent overview so that decision-makers could understand the evolving patterns of the risks influencing the coupled natural gas–electricity market. It first describes a list of the prominent risk factors and dual interactions based on a literature review and by tracking news about real-world accidents. Subsequently, a system dynamics model was constructed for the risk assessment. Four causal feedback loops were formulated that captured the dynamism and complexity embedded in the evolution of the coupled markets. Using China as an example, all variables were determined using China’s Energy Statistical Yearbook, China’s Statistical Yearbook, and other open and reliable data sources. After the construction of the model, three experiments were conducted, investigating the impact of each individual risk factor on the coupled market, the dynamic behaviors of the markets considering the dual interactions and a comparison of the two risk response strategies. The main findings are as follows.
  • The dynamism and complexity all highly influence the results of the risk assessment. On the one hand, the dominant risk factors may evolve and change over time. The results in Table 2 demonstrated that among individual risks, the risk factor of import shortages ranked as the most severe one. It is in line with previous findings in the literature [8] concerning China’s relatively high natural gas import dependency. However, the damage caused by this risk factor did not surpass that of pipeline defects until day 32, calling for a transition of the risk assessment’s focus. On the other hand, the aggregated effects of multiple risks and multiple markets may induce a severe crisis even if the initial disturbances are minor. As illustrated in Figure 5, even though the decline in satisfaction rate caused by individual risks did not exceed 17.88%, the coupled market could see a decline of over 35% (e.g., on day 125).
  • Risk factors can propagate from one market to another via interactions, yet they depend on multiple aspects such as the severity of the risks and the intensity of the interactions. In our experiments, given the fact that natural gas only accounts for about 3% of the electricity generation in China, the propagation effect was not obvious (please see Table 2, despite the extreme weather that affected both markets, only the abnormal shock of import shortages was observed propagating from the natural gas market to the electricity one). Compared with studies in other empirical backgrounds, however, the situation is different. For instance, in the European Union, where the share of electricity production from natural gas equals approximately 14%, the side-effects of shortages in the natural gas market supply on other energy markets have been partially observed [3,27]. This comparison provides transparent evidence to explain why the development of alternative energy sources is encouraged to improve the energy security, and to which extent it can save losses in the overall coupled market.
  • Risk response strategies such as demand compression and emergency supply contribute to the recovery of the markets. Considering these two commonly used policies to tackle the natural gas and electricity insufficiency [8,25], our experiments revealed that they performed differently with the varying lengths of time. In the short term, an emergency supply will soon compensate the demand–supply gap, but this is always constrained by the country’s reserve capacity. The demand compression strategy may create persistent improvements in the markets and thus perform better for long-term risk recovery. Note that as the expansion of reserve capacity calls for substantial investments, and the compression of the gas or electricity demand has the potential to influence the economy, the portfolio of risk response strategies should be further investigated through a financial analysis.
The following are policy recommendations based on the findings presented above: An isolated and static perspective of risk assessment is inevitably inaccurate; instead, monitoring the process and controlling the overall market are required to avert crises. Using the developed approach, decision-makers can identify when various disruptions may occur and which risk factors account for their occurrence and keep an eye on impending severe risks. For countries like China who have started embracing a new era of clean energy, determining the degree of long-term interactions between multiple energy markets is vital to guarantee energy security. In addition, among the risk response strategies, while the emergency supply strategy soon recovered the markets, the compression of demand had a longer enduring impact. Hence, decision-makers should strike a balance between the short-term and long-term effects of strategies, rather than adopting a myopic view.
The contribution of this study manifests in three aspects. First, it establishes an integrated framework for multiple stakeholders from different sectors to have a more systematic look at the underlying risks, with the objective of enhancing the overall performance of the coupled market. Second, the proposed model quantitatively captures both the stochastic nature of risks and the nonlinearity of interactions, offering a cost-effective and dynamic instrument that supports the whole risk assessment process through explicit experiments. Third, the visualization results in transparent graphics can help decision-makers to easily examine the evolutionary impact of risks and compare the consequences of various policies. Some limitations also exist that inspire future research. For instance, while the functional interactions are under investigation, geographical interactions may also contribute to the propagation of risks. It is possible to better characterize the complexity of relationships by using hybrid models that incorporate both geographical and functional information. Moreover, due to the complexity embedded, this study focuses primarily on how risks may result in a supply–demand imbalance and how various strategies will mitigate the gaps. Since resources in practice are often limited, when developing risk response strategies, multiple factors regarding the financial constraints and the carbon emissions can also be considered.

Author Contributions

Conceptualization and methodology, L.W.; validation and data curation, Y.X. All authors have read and agreed to the published version of the manuscript.

Funding

This research was funded by the MOE (Ministry of Education in China) Project of Humanities and Social Sciences (no. 22YJC630137), the Shanghai Yang Fan Program (no. 22YF1401600), and the Fundamental Research Funds for the Central Universities (no. 2232022E-04).

Data Availability Statement

Not applicable.

Conflicts of Interest

The authors declare no conflict of interest.

References

  1. Xiao, B.; Niu, D.; Guo, X. Can natural gas-fired power generation break through the dilemma in China? A system dynamics analysis. J. Clean. Prod. 2016, 137, 1191–1204. [Google Scholar] [CrossRef]
  2. Wójcik-Jurkiewicz, M.; Czarnecka, M.; Kinelski, G.; Sadowska, B.; Bilińska-Reformat, K. Determinants of Decarbonisation in the Transformation of the Energy Sector: The Case of Poland. Energies 2021, 14, 1217. [Google Scholar] [CrossRef]
  3. Esmaeili, M.; Shafie-khah, M.; Catalão, P.S. A system dynamics approach to study the long-term interaction of the natural gas market and electricity market comprising high penetration of renewable energy resources. Int. J. Elec. Power 2022, 139, 108021. [Google Scholar] [CrossRef]
  4. Ding, C.; Zhou, Y.; Ding, Q.; Li, K. Integrated Carbon-Capture-Based Low-Carbon Economic Dispatch of Power Systems Based on EEMD-LSTM-SVR Wind Power Forecasting. Energies 2022, 15, 1613. [Google Scholar] [CrossRef]
  5. Chen, J.W.; Yu, T.; Xu, Y.; Cheng, X.H.; Yang, B.; Zhen, B.M. Fast analytical method for reliability evaluation of electricity-gas integrated energy system considering dispatch strategies. Appl. Energy 2019, 242, 260–272. [Google Scholar]
  6. Chen, Z.; An, H.Z.; An, F.; Guan, Q.; Hao, X.Q. Structural risk evaluation of global gas trade by a network-based dynamics simulation model. Energy 2018, 159, 457–471. [Google Scholar] [CrossRef]
  7. IEA. World Energy Outlook 2017; OECD: Paris, France, 2017.
  8. Ding, Y.; Chen, S.; Zheng, Y.L.; Chai, S.L.; Nie, R. Resilience assessment of China’s natural gas system under supply shortages: A system dynamics approach. Energy 2022, 247, 123518. [Google Scholar] [CrossRef]
  9. Global Gas Markets to Remain Tight Next Year Amid Supply Squeeze, Energy Agency Says. Available online: https://www.reuters.com/business/energy/global-gas-markets-remain-tight-next-year-amid-supply-squeeze-iea-2022-10-03/ (accessed on 3 October 2022).
  10. IEA. Gas Market Report (Q4-2022) Including Global Gas Security Review 2022; IEA: Paris, France, 2022.
  11. Suo, W.L.; Wang, L.; Li, J.P. Probabilistic risk assessment for interdependent critical infrastructures: A scenario-driven dynamic stochastic model. Reliab. Eng. Syst. Saf. 2021, 214, 107730. [Google Scholar] [CrossRef]
  12. Tang, Y.; Zhao, Y.; Li, W.Y.; Xie, K.G.; Yu, Y. Incorporating gas pipeline leakage failure modes in risk evaluation of electricity-gas integrated energy systems. Int. J. Electr. Power Energy Syst. 2023, 144, 1–9. [Google Scholar] [CrossRef]
  13. Ahmad, S.; Mat Tahar, R.; Muhammad-Sukki, F.; Munir, A.B. Application of system dynamics approach in electricity sector modelling: A review. Renew. Sust. Energy Rev. 2016, 56, 29–37. [Google Scholar] [CrossRef]
  14. Dong, X.; Kong, Z. The impact of China’s natural gas import risks on the national economy. J. Nat. Gas Sci. Eng. 2016, 36, 97–107. [Google Scholar] [CrossRef]
  15. Egging, R.; Holz, F. Risks in global natural gas markets: Investment, hedging and trade. Energy Policy 2016, 94, 468–479. [Google Scholar] [CrossRef]
  16. Liu, A.; Chen, K.; Huang, X.F.; Li, D.D.; Zhang, X.C. Dynamic risk assessment model of buried gas pipelines based on system dynamics. Reliab. Eng. Syst. Saf. 2021, 208, 107326. [Google Scholar] [CrossRef]
  17. Chen, Q.; Zuo, L.; Wu, C.; Cao, Y.; Bu, Y. Supply reliability assessment of a gas pipeline network under stochastic demands. Reliab. Eng. Syst. Saf. 2021, 209, 107482. [Google Scholar] [CrossRef]
  18. Zarei, E.; Azadeh, A.; Khakzad, N.; Aliabadi, M.M.; Mohammadfam, I. Dynamic safety assessment of natural gas stations using Bayesian network. J. Hazard. Mater. 2017, 321, 830–840. [Google Scholar] [CrossRef]
  19. Salman, A.M.; Li, Y. Multihazard Risk Assessment of Electric Power Systems. J. Struct. Eng. 2017, 143, 04016198. [Google Scholar] [CrossRef]
  20. Tummala, R.V.; Mak, C.L. A risk management model for improving operation and maintenance activities in electricity transmission networks. J. Oper. Res. Soc. 2001, 52, 125–134. [Google Scholar] [CrossRef]
  21. Chiaradonna, S.F.; Giandomenico, F.D.; Lollini Paolo, P. Definition, implementation, and application of a model-based framework for analyzing interdependencies in electric power systems. Int. J. Crit. Infrastruct. 2011, 4, 24–40. [Google Scholar] [CrossRef]
  22. He, Y.; Jiao, J.; Chen, Q.; Ge, S.F.; Chang, Y.; Xu, Y. Urban long term electricity demand forecast method based on system dynamics of the new economic normal: The case of Tianjin. Energy 2017, 133, 9–22. [Google Scholar] [CrossRef]
  23. Burger, M.; Graeber, B.; Schindlmayr, G. Managing Energy Risk: An Integrated View on Power and Other Energy Markets, 2nd ed.; Wiley: Hoboken, NJ, USA, 2014; pp. 101–151. [Google Scholar]
  24. Hibbard, P.; Schatzki, T. The Interdependence of Electricity and Natural Gas: Current Factors and Future Prospects. Electr. J. 2012, 25, 6–17. [Google Scholar] [CrossRef]
  25. Ordoudis, C.; Pinson, P.; Morales, J.M. An integrated market for electricity and natural gas systems with stochastic power producers. Eur. J. Oper. Res. 2019, 272, 642–654. [Google Scholar] [CrossRef]
  26. Tian, R.; Zhang, Q.; Wang, G.; Li, H.; Chen, S.; Li, Y.; Tian, Y. Study on the promotion of natural gas-fired electricity with energy market reform in China using a dynamic game-theoretic model. Appl. Energy 2017, 185, 1832–1839. [Google Scholar] [CrossRef]
  27. Beyza, J.; Ruiz-Paredes, H.F.; Garcia-Paricio, E.; Yust, J.M. Assessing the criticality of interdependent power and gas systems using complex networks and load flow techniques. Phys. A 2020, 540, 123169. [Google Scholar] [CrossRef]
  28. Bao, Z.; Jiang, Z.; Wu, L. Evaluation of bi-directional cascading failure propagation in integrated electricity-natural gas system. Int. J. Electr. Power Energy Syst. 2020, 121, 106045. [Google Scholar] [CrossRef]
  29. Portante, E.J.; Kavicky, J.A.; Craig, B.A.; Talaber, L.E.; Folga, S.M. Modeling electric power and natural gas system interdependencies. J. Infrastruct. Syst. 2017, 23, 04017035. [Google Scholar] [CrossRef]
  30. Poljanšek, K.; Bono, F.; Gutiérrez, E. Seismic risk assessment of interdependent critical infrastructure systems: The case of European gas and electricity networks. Earthq. Eng. Struct. Dyn. 2012, 41, 61–79. [Google Scholar] [CrossRef]
  31. Nazari-heris, M.; Jabari, F.; Mohammadi-ivatloo, B.; Asadi, S.; Habibnezhad, M. An updated review on multi-carrier energy systems with electricity, gas, and water energy sources. J. Clean. Prod. 2020, 275, 123136. [Google Scholar] [CrossRef]
  32. Eusgeld, I.; Nan, C.; Dietz, S. System-of-systems approach for interdependent critical infrastructures. Reliab. Eng. Syst. 2011, 96, 679–686. [Google Scholar] [CrossRef]
  33. Zhang, B.; Hu, W.; Li, J.; Cao, D.; Huang, R.; Huang, Q.; Chen, Z.; Blaabjerg, F. Dynamic energy conversion and management strategy for an integrated electricity and natural gas system with renewable energy: Deep reinforcement learning approach. Energy Convers. Manag. 2020, 220, 113063. [Google Scholar] [CrossRef]
  34. Lin, W.; Kunc, M.; Li, J.P. Realizing value from project implementation under uncertainty: An exploratory study using system dynamics. Int. J. Proj. Manag. 2017, 35, 341–352. [Google Scholar]
  35. Suo, W.L.; Zhang, J.; Sun, X.L. Risk assessment of critical infrastructures in a complex interdependent scenario: A four-stage hybrid decision support approach. Saf. Sci. 2019, 120, 692–705. [Google Scholar] [CrossRef]
  36. Haimes, Y.Y. Risk modeling of interdependent complex systems of systems: Theory and practice. Risk Anal. 2018, 38, 84–98. [Google Scholar] [CrossRef] [PubMed]
  37. Ianaloo, B.; Tansel, B.; Shames, K.; Jin, X.; Gan, A. A decision aid GIS-based risk assessment and vulnerability analysis approach for transportation and pipeline networks. Saf. Sci. 2016, 84, 57–66. [Google Scholar] [CrossRef]
  38. Kong, J.J.; Simonovic, S.P. Probabilistic multiple hazard resilience model of an interdependent infrastructure systems. Risk Anal. 2019, 39, 1843–1863. [Google Scholar] [CrossRef] [PubMed]
  39. Salman, A.M.; Li, Y. A probabilistic framework for multi-hazard risk mitigation for electric power transmission systems subjected to seismic and hurricane hazards. Struct. Infrastruct. Eng. 2018, 14, 1499–1519. [Google Scholar] [CrossRef]
  40. Xian, H.; Jeong, C.E. Modeling the damage and recovery of interdependent critical infrastructure systems from natural hazards. Reliab. Eng. Syst. Saf. 2018, 177, 162–175. [Google Scholar]
  41. Vairo, T.; Pontiggiab, M.; Fabiano, B. Critical aspects of natural gas pipelines risk assessments. A case-study application on buried layout. Process Saf. Environ. Prot. 2021, 149, 258–268. [Google Scholar] [CrossRef]
  42. Tagliapietra, S.; Eri Enrico Mattei, F. Towards a new eastern Mediterranean energy corridor? natural gas developments between market opportunities and geopolitical risks. FEEM Work Pap. 2013, 12, 1–32. [Google Scholar] [CrossRef]
  43. Burr, M. The Geopolitical Risks of LNG; Public Utilities Fortnightly: Arlington, VA, USA, 2005; pp. 29–33. [Google Scholar]
  44. Cabalu, H. Indicators of Security of Natural Gas Supply in Asia. Energy Policy 2010, 38, 218–225. [Google Scholar] [CrossRef]
  45. Rehman, O.; Ali, Y.; Sabir, M. Risk assessment and mitigation for electric power sectors: A developing country’s perspective. Int. J. Crit. Infrastruct. Prot. 2022, 36, 100507. [Google Scholar] [CrossRef]
  46. Duan, Y.; Sun, Y.; Zhang, Y.; Fan, X.Q.; Dong, Q.H.; Guo, S. Risk evaluation of electric power grid investment in China employing a hybrid novel MCDM method. Mathematics 2021, 9, 473. [Google Scholar] [CrossRef]
  47. Sterman, J. Business Dynamics: Modelling for a Complex World; Mc-Graw Hill: New York, NY, USA, 2000; pp. 3–39. [Google Scholar]
  48. Blair, C.; Gralla, E.; Wetmore, F.; Goentzel, J.; Peters, M. A Systems Framework for International Development: The Data-Layered Causal Loop Diagram. Prod. Oper. Manag. 2021, 30, 4374–4395. [Google Scholar] [CrossRef]
Figure 1. Mechanism of risk evolution in a coupled natural gas–electricity market.
Figure 1. Mechanism of risk evolution in a coupled natural gas–electricity market.
Energies 16 00223 g001
Figure 2. System dynamics model for assessing the risk of the coupled natural gas–electricity market (R: Reinforcing loop, B: Balancing loop).
Figure 2. System dynamics model for assessing the risk of the coupled natural gas–electricity market (R: Reinforcing loop, B: Balancing loop).
Energies 16 00223 g002
Figure 3. Authenticity test results: (a) the behavior of the coupled markets’ satisfaction rate under two extreme scenarios; (b) the behavior of natural gas reserves under two extreme scenarios.
Figure 3. Authenticity test results: (a) the behavior of the coupled markets’ satisfaction rate under two extreme scenarios; (b) the behavior of natural gas reserves under two extreme scenarios.
Energies 16 00223 g003
Figure 4. Effects of the experimental risk factors: (a) pipeline defects; (b) import shortages; (c) infrastructural damages; (d) extreme weather.
Figure 4. Effects of the experimental risk factors: (a) pipeline defects; (b) import shortages; (c) infrastructural damages; (d) extreme weather.
Energies 16 00223 g004
Figure 5. Dynamic behavior of the key variables, considering multiple risks and dual interactions.
Figure 5. Dynamic behavior of the key variables, considering multiple risks and dual interactions.
Energies 16 00223 g005
Figure 6. Effects of the risk response strategies: (a) the behavior of the coupled markets’ satisfaction rate for different risk response strategies; (b) the behavior of the capacity of natural gas reserves for different risk response strategies.
Figure 6. Effects of the risk response strategies: (a) the behavior of the coupled markets’ satisfaction rate for different risk response strategies; (b) the behavior of the capacity of natural gas reserves for different risk response strategies.
Energies 16 00223 g006
Table 1. Prominent risk factors and their descriptions.
Table 1. Prominent risk factors and their descriptions.
SystemsRisk FactorsDescriptions
Natural gas marketPipeline defectsCorrosion, pipeline aging and other performance defects continually disrupt the natural gas supply.
Import shortagesA sharp decline in cross-border trade or attacks posing a danger to pipelines induce severe import shortages.
Extreme weatherExcessively low temperatures cause a demand peak in the natural gas market.
Geopolitical riskRisks associated with wars, terrorist acts and other geopolitical conflicts cause a supply shortage of the natural gas market
Electricity marketInfrastructural damageMalfunctioning infrastructures results in ineffective electricity production and transmission.
Electricity overloadPeaks in electricity demand widen the demand–supply gap and may even damage facilities.
Extreme weatherExcessively low temperatures cause a demand peak in the electricity market.
Table 2. Market satisfaction losses induced by individual risks.
Table 2. Market satisfaction losses induced by individual risks.
RisksCoupled MarketsNatural Gas MarketElectricity Market
Pipeline defects7.35%14.69%0%
Import shortages17.88%35.52%0.28%
Infrastructural damages4.53%0%9.06%
Extreme weather8.63%8.23%9.03%
Disclaimer/Publisher’s Note: The statements, opinions and data contained in all publications are solely those of the individual author(s) and contributor(s) and not of MDPI and/or the editor(s). MDPI and/or the editor(s) disclaim responsibility for any injury to people or property resulting from any ideas, methods, instructions or products referred to in the content.

Share and Cite

MDPI and ACS Style

Wang, L.; Xing, Y. Risk Assessment of a Coupled Natural Gas and Electricity Market Considering Dual Interactions: A System Dynamics Model. Energies 2023, 16, 223. https://doi.org/10.3390/en16010223

AMA Style

Wang L, Xing Y. Risk Assessment of a Coupled Natural Gas and Electricity Market Considering Dual Interactions: A System Dynamics Model. Energies. 2023; 16(1):223. https://doi.org/10.3390/en16010223

Chicago/Turabian Style

Wang, Lin, and Yuping Xing. 2023. "Risk Assessment of a Coupled Natural Gas and Electricity Market Considering Dual Interactions: A System Dynamics Model" Energies 16, no. 1: 223. https://doi.org/10.3390/en16010223

APA Style

Wang, L., & Xing, Y. (2023). Risk Assessment of a Coupled Natural Gas and Electricity Market Considering Dual Interactions: A System Dynamics Model. Energies, 16(1), 223. https://doi.org/10.3390/en16010223

Note that from the first issue of 2016, this journal uses article numbers instead of page numbers. See further details here.

Article Metrics

Back to TopTop