Next Article in Journal
The Impact of Oil Price Fluctuations on Consumption, Output, and Investment in China’s Industrial Sectors
Previous Article in Journal
Forecasting Charging Point Occupancy Using Supervised Learning Algorithms
 
 
Font Type:
Arial Georgia Verdana
Font Size:
Aa Aa Aa
Line Spacing:
Column Width:
Background:
Article

Optimal Scheduling of Regional Combined Heat and Power System Based on Improved MFO Algorithm

1
Hubei Engineering Research Center for Safety Monitoring of New Energy and Power Grid Equipment, School of Electrical & Electronic Engineering, Hubei University of Technology, Wuhan 430068, China
2
School of Civil & Hydraulic Engineering, Huazhong University of Science & Technology, Wuhan 430068, China
*
Author to whom correspondence should be addressed.
Energies 2022, 15(9), 3410; https://doi.org/10.3390/en15093410
Submission received: 21 March 2022 / Revised: 15 April 2022 / Accepted: 26 April 2022 / Published: 6 May 2022

Abstract

:
Due to the inflexibility of cogeneration power plants and the uncertainty of wind power production, the excess power of the distribution network brings challenges to the power grid operation. This paper introduced an improved moth-flame optimization algorithm to meet the challenge of energy complementary dispatching. The proposed algorithm adopts three effective strategies, namely inertia weight, unified initialization, and the spiral position update strategy, which maintains a strong global search ability and a potent compromise between global and local search. The effectiveness of the proposed method was evaluated by benchmark functions. Furthermore, the proposed method was applied to combine heat and power system operation problems and economic dispatch in light load and wind power unpredictability. In order to verify the robustness of the algorithm and solve the complex constraints of power systems under extreme conditions, three different cases had been discussed. The experimental findings indicate that the proposed algorithm shows better performances in terms of convergence speed, ability to escape from a local optimum solution, and population diversity maintenance under different complexity conditions of engineering problems.

1. Introduction

Because of the rising cost of energy and the limited availability of fossil-fuel energy, systems that are more efficient, such as cogeneration, have become more popular. At present, the energy utilization rate of most power plants is less than 60%, but the fuel utilization rate of cogeneration units is as high as 90%, and it can reduce 13–18% of the pollutants (CO2, SO2, SOx and NOx). With the increasingly serious environmental problems, reducing the use of fossil fuels and improving fuel utilization has become a consensus. However, when the cogeneration units with nonlinear and non-convex characteristics exist, making the best possible use of the electrical system is becoming more and more difficult. It is a nonlinear, multi-constraint, and non-convex optimization problem to solve the economic dispatch optimization issue of combined heat and power (CHPED). The key is to minimize the total cost and meet the power and heat demand of the system considering the constraints of the unit [1]. With the traditional pure mathematical optimization algorithm, it is difficult to solve this problem. Many researchers have proposed different optimization methods by applying heuristic algorithms. Motevasel et al. [2] used the Modified Bacterial Foraging Optimization Algorithm. Then, there are the ant colony optimization algorithm and simulated annealing algorithm [3], the Non-dominated Sorting Genetic Algorithms-II [4], multi-objective particle swarm optimization [5], distributed proximal strategy optimization [6], genetic algorithm [7], and so on.
In northern China, coal, oil, and wind energy resources are abundant, while other resources are relatively scarce. Power generating equipment is mainly composed of large thermal power units. However, due to the influence of winter temperature, the demand for heat load is large, so most of the installed units have the function of cogeneration, which effectively improves the energy utilization rate. In reality, the operation condition of cogeneration units is greatly constrained by the heat load, and the heat load is only borne by the heat output of cogeneration, which directly leads to the decrease of peak regulation capacity of units, resulting in large wind curtailment loss. Therefore, reasonable optimal scheduling of cogeneration units and wind turbines has an important impact on improving power system efficiency. Many scholars have researched this field. Iterative methods are used to solve the CHPED model presented by Li et al. [8]. The model considers the temperature dynamics of the district heating system and uses energy storage as a choice to solve the optimization problem for managing wind energy variability. Luo et al. [9] established a two-way conversion system for cogeneration by charging gas, fuel elements, and heat preservation devices in the cogeneration organization to realize the two-way conversion of electricity and gas and the decoupling of the two operation modes of cogeneration units, which greatly improved the adaptability of the system to extra wind power. Niknam, Azizipanah-Abarghooee, Roosta and Amiri [1] considered the uncertainty of wind power output, combined with the operation price model of wind and thermal power, constructed the multi-objective dynamic optimization scheduling model considering unit commitment, and used the multi-objective particle swarm optimization algorithm through priority ranking and multi-subgroup co-evolution to solve the model. There are also some references introducing electric boilers and heat storage systems in the arrangement to effectively enhance the degree of adaptability of the system of combined heat and power (CHP) units and reduce wind abandonment [10,11].
The main topic of this paper is the moth-flame optimization algorithm. Mirjalili [12] presented a novel metaheuristics optimization algorithm based on the navigation strategy of moths in nature. One of its most appealing features is that it requires no derivation of information in the starting phase. In addition, it has a small number of parameters, and is easy to implement, scalable, and flexible. So far, a variety of methods for solving optimization issues, including binary, real (continuous), constraint, single-objective, multiobjective, and multimodal moth-flame algorithm (MFO), have been developed. Several research articles have been discussed and summarized. However, the algorithm also has some defects and shortcomings.
The algorithm’s convergence speed has little effect on its performance. To accelerate the algorithm’s convergence and allow moths to find the optimal solution faster, many researchers have carried out a lot of research. Shehab et al. [13] applied the local-based algorithm to MFO and added six popular solution selection schemes. The results show that the proportional selection scheme has a fast search speed and high quality of solution selection. Abd Elaziz et al. [14] mixed opposition-based learning technology and differential evolution technique with MFO to increase the algorithm’s quick convergence. The experimental results show that this algorithm is superior to the existing meta-heuristic algorithm in the performance index and optimal subset. Wu et al. [15] designed the moth moves straight to the optimal position, and then added Levy flights to enhance the moth-flame optimization technique. The identification results are compared to other optimization approaches to validate the improved algorithm’s efficacy.
The original moth-flame optimization algorithm’s convergence rate is too quick throughout the running process, and it is prone to enter a local optimum, resulting in the inability to provide a high-quality optimal solution. Numerous research works have been conducted to address this issue. Pelusi et al. [16] defined the mixed stage between exploration and development by updating the fitness weight factor of moth position. The results show that the post-well algorithm has achieved the best results in terms of searchability and convergence performance. Nguyen et al. [17] mixed the Lévy flight and the logarithmic function to improve the convergence rate of the algorithm by using its flame update formula. The comparison results show that the improved algorithm achieves better results than other algorithms in the competition. Taher et al. [18] improved the effectiveness and robustness of the algorithm by changing the path of the moth forming a new spiral around the flame. Dabba et al. [19] introduced a population-intelligent gene selection algorithm based on the hybrid of quantum computing and moth flame optimization algorithm—quantum moth flame optimization algorithm (QMFOA). QMFOA was tested on 13 microarray datasets. The results showed that QMFOA had higher classification accuracy and the ability to reduce the number of selected genes compared with other algorithms.
Another problem of MFO is the lack of exploration ability. The flight range of moths is not large enough, and the searchability is indirectly affected. There are still some defects in the ability and range of finding solutions. Li et al. [20] introduced two new effective strategies, Levy Flights and Dimension-by-Dimension Evaluation, to maintain a strong global search capability and an effective balance between global search and local search. Kaur et al. [21] increased the Cauchy distribution function to improve the exploration ability and the best flame effect to improve the exploration efficiency, and uses the adaptive step size and iterative division to maintain the balance between exploration and exploitation. Pradhan et al. [22] proposed the orthogonal moth flame optimization algorithm and added the concept of orthogonality. Statistical measures, convergence analysis, and complexity measures show that the algorithm can effectively solve practical optimization problems.
The aforementioned methods tend to enhance the exploration ability of the algorithm. However, sometimes the consideration of diversity is insufficient. For instance, Sheng et al. [23] proposed a double flame generation strategy to generate two different types of target flame to guide the moth’s flight. In addition, two different renewal strategies are proposed to update the location of moths to maximize the balance between development and exploration. The results show that the algorithm proposed in this paper has better diversity and performance compared to other mature methods. Xu et al. [24] adopted the Gaussian variation method to improve the population diversity of MFO. Then, a chaotic local search is applied to the MFO flame update process to better excavate the locality of the solution. Yu et al. [25] proposed an improved moth flame optimization algorithm based on an annealing strategy and quantum rotation gate, which improved the advantages of the algorithm in the local development process. The two engineering problems of feature selection, pressure vessel design, and multi-disc clutch braking are effectively solved.
The main work of this paper is to improve the newly proposed moth-fire optimization algorithm and to study the application of this algorithm in the related optimization problems of multi-energy scheduling complementarity in power systems. The research work is mainly reflected in the following aspects: the mathematical model of the optimization mechanism of the improved moth-flame optimization algorithm and the research into the optimization performance of the algorithm. This paper also proposes the research on multi-energy complementary scheduling engineering of power system based on improved mothball optimization algorithm in extreme environment.

2. Moth-Flame Optimization

The MFO algorithm [12] sees moths as a potential solution and their position in space as the variable. The moth may therefore exist in multiple dimensions by altering its location vector. Because the MFO approach uses swarm intelligence, the population of moths may be expressed as Equation (1) in the matrix. The description of related symbols is given in Table A1.
M = [ m 1 , 1 m 1 , 2 m 1 , d m 2 , 1 m 2 , 2 m 2 , d m n , 1 m n , 2 m n , d ]
Among them, n is the number of moths, whereas d denotes the number of control variables in the dimension of the optimization problem. Additionally, a column of fitness value vectors corresponding to these moths is predicted, as indicated in Equation (2).
O M = [ O M 1 O M 2 O M n ]
To avoid entering a local optimum and significantly increase the individual’s universal search capabilities, the MFO approach mandates that each moth updates its position using just the matching unique flame. As a consequence, the flame position and the moth location in the search space are both variable vectors of the same dimension, which are expressed as Equation (3).
F = [ F 1 , 1 F 1 , 2 F 1 , d F 2 , 1 F 2 , 2 F 2 , d F n , 1 F n , 2 F n , d ]
Additionally, it is hypothesized that these flames correlate to a column in the fitness vector, which is expressed as Equation (4).
O F = [ O F 1 O F 2 O F n ]
Variables in the two matrices have distinct updating strategies throughout the iteration. The flame represents the ideal location that has been repeatedly optimized so far, and the moth represents a seeking person traveling around the search space. A similar flame surrounds each moth. It is updated to the location of the flame in the following generation whenever a better solution has been identified. The algorithm will virtually never miss a chance to locate the global optimum solution in the optimization method if this approach is used. The location update method of each moth relative to the flame may be described by Equation (5) in order to develop a mathematical model of moth flying behavior in response to the flame
M i = S ( M i , F j )
where Mi denotes the ith moth, Fj represents the jth flame, and S stands for the spiral function. Equation (7) defines the spiral function of the moth’s flight path. This is presented in Figure 1.
D i = | F j M i |
S ( M i , F j ) = D i × e b t × c o s ( 2 π t ) + F j
t donates a random number between [−1, 1] in the interval between the ith moth and the jth flame, and Di specifies the linear distance between the ith moth and the jth flame.

3. The Proposed Methods

This section discusses the three critical components that comprise the MFO and explains how they work. Finally, the suggested method’s computational complexity is evaluated.

3.1. Uniform Initialization

Random initialization, chaotic initialization, and opposition-based initialization do not effectively alleviate the problem of aggregation of moths in the process of finding solutions, which directly leads to moths in the local optimum for a long time so that they cannot reach the global optimum quickly and accurately. It is also possible that some regions are skipped to explore, while other regions conduct multiple searches, which greatly prolongs the search time of the moth and reduces its search efficiency. In this paper, the unified initialization method of the moth is adopted to make the moth more fully traverse the entire exploration area. The first row randomly selects the position of the moth X = [X11, X12,…, X1D] as the base point. To guarantee the unpredictability of the moth solution, Row 2–4 creates a D(n − 1) random matrix R = [R1, R2,…, RD]. Lines 5–12 divide each dimension’s length by n to get the shortest distance between moths in that dimension. Moths are uniformly dispersed in each dimension in lines 5–12 to avoid moth aggregation into a local optimum [26].

3.2. Inertial Weights

The fundamental cause of the MFO algorithm’s early convergence is usually thought to be a lack of population variety. As a result, its diversity is critical to the population optimization procedure. When a population has a lot of variety, it will try to expand its range in a small space. To put it another way, a high population diversity indicates that a big portion of the search space has been explored. The algorithm’s search space shrinks due to the fast loss of variety in the evolution process. Moth location updates are grouped into two kinds in MFO. Each moth flies around the appropriate flame and updates its location when the number of moths is less than or equal to the number of flames. When the number of moths exceeds the number of flames, the adaptive flame reduction method forces all moths to use the same flame update point. The inertia weight of real-time feedback control is introduced to the first scenario in this study, and the moth’s update relation is Equation (8).
S ( M i , F j ) = ω × D i × e b t × cos ( 2 π t ) + F j  
The lower the ω number, the more probable that all populations in the search space will converge to the ideal place. Equation (9) proposes an inertia weight.
ω = e 2 ( 1 T / T max ) e 2 ( 1 T / T max ) e 2 ( 1 T / T max ) + e 2 ( 1 T / T max )

3.3. Dynamic Variable Spiral Position Update Strategy

The moth will change the traveling distance of each position update throughout the seeking process based on the spiral shape between the flame location and its position. This is presented in Figure 2. Dynamic programming is used to tackle the issue of decision process optimization [27]. In the spiral pathfinding Equation (8), b is a constant that controls the spiral shape, which is generally set to a constant, and the speed of each position update is adjusted according to different spiral radians. However, setting b to a constant value will result in the moth’s spiral movement being too singular during the search process, each time following the fixed spiral close to the target, making it easy to fall into the misunderstanding of the local optimal solution and weakening the algorithm’s global search capability. To address this issue and allow the moth to build more different search pathways for position updating, we present the concept of variable spiral search [28]. This work enhanced the technique, optimized the moth’s flying route, and significantly increased the moth’s seeking efficiency. Argument b is intended to be a variable that varies in value as the number of iterations increases. The spiral form of the moth is constantly altered to maximize the moth’s capacity to explore the unknown region, which consequently improves the algorithm’s global search capability. Equation (10) is as follows after merging adaptive weights:
{ S ( M i , F j ) = ω × D i × e b t × cos ( 2 π t ) + F j   b = e k × sin ( Π × ( 1 ( t t max ) ) )
b is modeled after the spiral mathematical model. The spiral form is dynamically modified based on the initial spiral model by adding the iterations. The factor b will grow in value as the number of generations increases, resulting in a spiral form that transitions from big to tiny. The moth hunts for the target with a huge spiral form early in the algorithm, and the moth explores the global optimum solution as much as possible to increase the algorithm’s global optimal search capability. Later in the process, the moth explores the target with a little spiral form to increase the program’s optimization accuracy.
This paper uses the above three mechanisms to propose an improved moth fire suppression algorithm (IUVMFO). To illustrate the mechanism of IUVMFO, the pseudocode of IUVMFO is shown below (Figure 3).

4. Case Study

4.1. Benchmark Function Test

This paper selects the benchmark function of CEC2017 to evaluate the suggested IUVMFO algorithm’s performance and compares it with the standard MFO algorithm and moth-flame optimization algorithm based on diversity and mutation strategy (DMMFO) [29]. CEC2017 comprises four parts: three unimodal Functions (1–3), thirteen simple multimodal Functions (4–16), six hybrid Functions (17–21), and eight composite Functions (21–30). Detailed information on CEC2017 is introduced in Table A2.

4.1.1. Parameter Setting

The parameter setting of the metaheuristic algorithm affects the convergence performance. In Equation (9), the MFO algorithm’s primary control parameter is b. The dynamic variable spiral strategy is used to adjust the path of the moth, and the dynamic factor k is used to adjust the parameter b. This parameter setting directly affects the shape of the number spiral curve. To investigate the effect of various k values on the algorithm and analyze the influence of the k value on the convergence of the algorithm, this article implements the enhanced algorithm for six distinct kinds of functions. Fixed parameters: n = 100, MaxFEs = 1000 dim. Table 1, Table 2 and Table 3 illustrate the test results for three distinct dimensions at various k values. When k = 5, the optimization results of five functions are the best. As the dimension increases, the convergence result of the F1 function is not ideal. However, F17 and F25 always show good test results, and the convergence results under other k values are not significantly different. So, the k value in this article is 5. To achieve fairer purposes, throughout this paper, all algorithms are performed in the same environment. Matlab2020b is used to execute all algorithms. Windows 10 is the operating system used in the simulation. The CPU is an Intel Core i7 running at 2.3 GHz. The experimental settings are as follows: population size equal to 50, MaxFES equal to 1000 dim. Each algorithm is independently executed 50 times and accumulates execution results on 10, 30, and 50 dimensions. Then, the collected results were statistically analyzed. All algorithms and their versions have control settings that are in line with the relevant research.

4.1.2. Evaluation Criteria

This article presents the generally used evaluation indices, such as the average convergence value and standard deviation, in order to assess the algorithm’s performance. Both the standard deviation and the mean value indicate the accuracy of the algorithm in convergence tests. The Wilcoxon signed-rank test is also used in this work to compare the two methods in further detail. The algorithm’s benefits and downsides are evaluated using a small sample size. Both algorithms’ convergence results are paired and subtracted, and R+ and R are recorded as a consequence of this procedure for each test function. Generally speaking, when the number of R+ is more than the number of R, the former method is considered to be superior, and vice versa. The significance threshold is often set at 0.05 in this article. This work compares algorithms and uses symbols to show which ones are better (‘+’), worse (i.e., ‘−’), and equal (‘=’). The entire difference between the symbols ‘+’ and ‘−’ is represented by gm.

4.2. The Problem of Economic Dispatch of Cogeneration

This problem was raised by Sohrabi et al. [30]. There are three units in this engineering problem, namely the pure power unit, CHP unit, and pure heat unit in Figure 4.
The objective function of the problem is to minimize the operating cost of the system under constraint conditions. The objective function is defined as:
O F = m = 1 N p C m ( P m p ) + n = 1 N C C n ( P n c , H n c ) + n = 1 N h C s ( H s h )
where C m ( P m p ) represents the cost of operation of the mth pure power unit generating P m p MW. C n ( P n c , H n c ) is defined as the operating cost of the nth cogeneration unit for the production of P n c MW power, and H n c MWth thermoelectric power. The operating cost of the pure heat unit in the production of H s h MWth thermal power is C s ( H s h ) . N p , N c , and N h are the total number of pure power, CHP, and pure heat units, m, n, and s are the indicators of the above units. The unit cost function is formulated as:
C m ( P m p ) = α m ( P m p ) 2 + β m P m p + γ m
C n ( P n c , H n c ) = a n ( P n c ) 2 + b n P n c + c n + d n ( H n c ) 2 + e n H n c + f n P n c H n c
C s ( H s h ) = a s ( H s h ) 2 + b s H s h + c s
In Equation (11), α m , β m , and γ m are the calculation coefficients of the operation cost of the mth pure power unit. In Equation (12), a n , b n , c n , d n , e n , and f n are the constant cost coefficients related to the nth CHP unit, and a s , b s , and c s are the operating cost function coefficients of sth pure heat units in Equation (13).
The total amount of electricity and heat generated by the system should fulfill the following power and heat requirements:
m = 1 N P P m p + n = 1 N c P n c = P d + P l o s s
n = 1 N c H n c + s = 1 N h H s h = H d
P d and H d are the normal power demand and normal heat demand, respectively. P l o s s is the transmission loss generated in the whole cogeneration. Power and heat generated by the power system should be within the acceptable range of each unit:
P m p min P m p P m p max
P n c min ( H n c ) P n c P n c max ( H n c )
H n c min ( P n c ) H n c H n c max ( P n c )
H s h min H s h H s h max
where P m p min and P m p max represent the lower limit and upper limit of pure power unit, respectively. P n c min , H n c min , and H n c max are the minimum and maximum electrical power and thermal power outputs of CHP units, respectively. In addition, H s h min and H s h max represent the lower and upper limits of pure thermal units, respectively.
A pure power unit, two cogeneration units, and a pure heat unit make up the whole cogeneration system. To simplify the computation process and to facilitate the calculation, this paper ignores the transmission loss of the power system. Demands for power and heat are 200 MW and 115 MW, respectively. Cost functions for pure power (Equation (21)) and pure thermal power (Equation (22)) units are considered linear.
C 1 ( P 1 ) = 50 P 1 ; 0 P 1 150
C 4 ( H 4 ) = 23.4 H 4 ; 0 H 4 2695.2
Cost coefficients of CHP units are shown in Table 4. In addition, the feasible thermoelectric operating area of CHP is shown in Figure 5 and Figure 6.

4.3. The Problem of Economic Dispatch in Light Load and Wind Power Unpredictability

This problem was raised by Pourghasem et al. [31]. The main objective of this engineering challenge is to find the best possible output from each unit for each hour and scenario, under the condition of meeting the requirements of electricity and heat load and other operational constraints. The whole system is composed of pure power, cogeneration, pure heat unit, and wind turbine in Figure 7.

4.3.1. Scenario-Based Uncertainty Model

In this problem, power load demand and wind energy are uncertain. In order to model the uncertainty, this paper selects the scenario-based model and uses the wheel mechanism to generate the system demand scenario. Random variables with known probability density functions are used to represent the prediction error related to loading demand and wind power, and the probability density function of each random variable is discretized. The seven intervals in Figure 8 are centered on the zero means. The width of each interval is equal to the standard deviation (σ) of the prediction error, and σ is equal to 10% of the predicted value. The probability of each interval at time t is represented by α i , t . As shown in Equation (23), the sum of the cumulative probability of the interval is 1.
i = 1 7 α i , t = 1
In order to create the scene required by the system, the random number in the interval [0, 1] is generated to compare with the cumulative probability starting from the last interval. Select the first interval where the cumulative probability is equal to or less than a random number, and the binary parameter associated with this interval becomes equal to 1. Therefore, as shown in Equation (24), each scene has a binary vector, which shows the binary parameters of power load demand and wind power interval.
s c e n e ( s ) = [ B ( 1 , t , s ) L , , B ( 7 , t , s ) L , , B ( 1 , t , s ) W , , B ( 7 , t , s ) W ] t = 1 , , 24
B ( interval , t , s ) L and B ( interval , t , s ) W are binary parameters of power load demand and time t interval of wind power generation in scene s, respectively. The following formula calculates the probability of each scene
π s = t = 1 24 ( m = 1 7 ( B m , t , s L × α m , t ) × n = 1 7 ( B n , t , s W × β n , t ) ) s = 1 N s ( t = 1 24 ( m = 1 7 ( B m , t , s L × α m , t ) × n = 1 7 ( B n , t , s W × β n , t ) ) )
The scenario-based model is chosen to represent uncertainty of wind power in problems. Scenario reduction is performed on the modified system model. The probability of situations is denoted by π s , α m , t , and β n , t are the demand probability of electricity consumption and the output probability of wind power at time m and time n, respectively.
Although a large number of scenarios can accurately simulate power load demand and wind energy uncertainty, the computation time and memory required will increase significantly. In this chapter, the fast-marching algorithm is used to reduce the number of generated scenes and accelerate the computational efficiency of the project. Consider the original scene set with N s scenes and the selected scene set Ψ , and the final selected scene set Ψ s and N s scenes. The steps of the algorithm are as follows:
Step 1: Calculate the distance between each pair of scenes.
Step 2: Calculate the average distance between each scene and other scenes. Select the smallest distance scene as the first selected scene.
Step 3: Calculate the distance between each unselected scene and the selected scene. The scene that minimizes the distance is the next selected scene. The selected and unselected scene sets will be updated.
Step 4: Add the probability of each unselected scene to its nearest selected scene.
In order to solve the SDED problem, 1000 scenes were generated and reduced to 10 scenes by using the fast-marching algorithm.

4.3.2. Objective Function

The overall system consists of four pure power units, two cogeneration units, one pure heat unit, and two units of 55-MW wind turbine. Consider the valve point effect to show the ability of the proposed method. Forecasts of electricity and heat demand take random values between150 MWth and 600 MWth, respectively. Table 5 provides the cost function coefficients of pure power devices. Table 6 lists the cost coefficient of cogeneration units, and Table 7 lists the cost coefficient of only heating units. In addition, Figure 5 and Figure 6 depict the feasible operation area of thermal power of cogeneration units. The parameters related to the wind turbine are shown in Table 8.
The engineering problem’s objective function is defined as follows:
O F = s = 1 N s π s t = 1 24 ( m = 1 N p C m ( P m , t , s p ) + n = 1 N c ( P n , t , s c , H n , t , s c ) + k = 1 N h C k ( H k , t , s h ) )
where the generation cost of the mth pure power unit in the production of P m p MW power is expressed as C m ( P m p ) . C n ( P n c , H n c ) represents the cost of generating P n c MW power and H n c MWth thermoelectric power from the nth cogeneration unit. C k ( P k h ) is the power generation cost of pure heat units in the production of H k h MWth thermal power. N p , N c , and N h are the entire amounts of pure power, CHP, and pure heat units; m, n, and k are the indicators of the above units. N s is the total number of scenes, s is the number of scenes index. The cost function and correlation coefficient of the above units are as follows:
C m ( P m , t , s p ) = α m ( P m , t , s p ) 2 + β m p m , t , s p + γ m + | λ m sin ( ρ m ( P m p , min P m , t , s p ) |
C n ( P n , t , s c , H n , t , s c ) = a n ( P n , t , s c ) 2 + b n P n , t , s c + c n + d n ( H n , t , s c ) 2 + e n H n , t , s c + f n P n , t , s c H n , t , s c
C k ( H k , t , s c ) = a k ( H k , t , s h ) 2 + b k H k , t , s h + c k
α m , β m , γ m , and ρ m are the cost coefficients of pure power units; a n , b n , c n , d n , e n , and f n are the cost coefficients of CHP units; a k , b k , and c k are the cost function coefficients related to pure heat units. The current wind speed and wind turbine characteristics constitute the power generation of the wind turbine, the formula is as follows:
P w , t f = { 0 P max × ( V t V C L V R V C L ) P max V t V C O , V t V C L V C L V t V R V R V t V C O }
where P w , t f denotes the wind turbine’s expected output at time t.  V C O , V C L , and V R are wind turbine cut-off speed, cut-in speed, and rated speed. When it comes to wind turbines, P max is the turbine’s maximum output power, and V t denotes the wind speed forecast for time t.
The only equality constraint is the electric heating demand balance equation:
m = 1 N p P m , t , s p + n = 1 N h P n , t , s c = P d , t , s
n = 1 N c P m , t , s p + k = 1 N h H k , t , s h = H d , t
In the selected Scenario s, the power and thermal energy requirements are P d , t , s and H d , t at time t, respectively. Each unit’s yield must fall within the following range:
P m p , min P m , t , s c P m p , max
P n c , min ( H n c ) P n , t , s c P n c , max ( H n c )
H n c , min ( P n c ) H n , t , s c H n c , max ( P n c )
H k h , min H k , t , s h H k h , max
where P m p , min and P m p , max denote the pure power unit’s lowest and maximum output powers. P n c , min and P n c , max denote the lowest and maximum output limitations of a combined heat and power unit, respectively. H n c , min and H n c , max are the heat output limitations of the CHP unit. H k h , min and H k h , max represent the top and lower bounds of pure heat units, respectively.

5. Results and Discussion

5.1. Comparative Analysis of CEC2017 Test Function Results

In this paper, the IUVMFO algorithm, MFO algorithm, and DMMFO algorithm in three dimensions of all CEC2017 functions are compared. Due to the limited space, this paper only shows and discusses the algorithm comparison of CEC2017 composite function in 50 dimensions, other comparison results were listed in Table A3, Table A4 and Table A5.
The comparative results for the composite text functions in Table 9, Figure 9 and Figure 10 are shown. The suggested IUVMFO outperforms MFO and DMMFO on F29 and F30. It continues to provide apparent benefits in the following seven test functions. DMMFO performs very well on F23 in each dimension and on F24, F25, F27, and F28 in the intermediate and upper dimensions. These five methods, however, are incapable of finding the global optimum solution. Functional tests in 50-dimensional F26 indicate that the two upgraded methods perform worse than the MFO algorithm, while the improved IUVMFO algorithm increases the solution accuracy. As a result, this method performs better than both MFO and DMMFO in the combined test function. The findings above demonstrate that the diversity weight and approach for varying the moth flight route provided in this study greatly increase the algorithm’s optimization performance.

5.2. Comparative Analysis of the Results of Economic Dispatch of Cogeneration

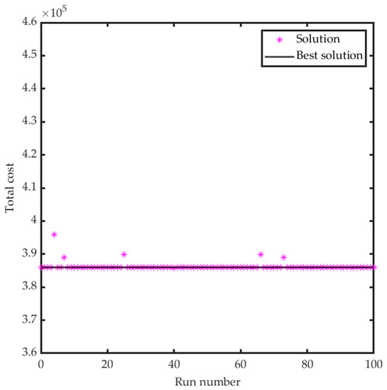
Due to the inevitability of prediction error, the optimal operational process often deviates from the plan (Jiang et al., 2018). In order to further compare the search ability of the algorithm and avoid the randomness of the algorithm, the proposed algorithm and the comparison algorithm are executed 100 times, and the solution changes are shown in Figure 11, Figure 12 and Figure 13. It should be noted that Table 10 not only reports the best solutions for all solutions but also compares the time spent on 100 runs of various algorithms. In addition, the convergence of their best solutions is shown in Figure 14.
Table 10 shows the cost and running time of different algorithms. The experimental results show that the optimized cost of the IUVMFO algorithm is $9527.075, which is smaller than that of MFO and improved DMMFO and can provide valuable operation strategies. Compared with other algorithms, the IUVMFO algorithm has good optimization performance, strong robustness, and fast convergence speed, which can better solve the problem of economic optimal dispatching of the power system. It can be seen from Figure 11, Figure 12 and Figure 13 that compared with the MFO algorithm and DMMFO algorithm, the improved IUVMFO algorithm runs 100 times independently in system engineering. It can be seen from the graph that although the convergence results of the objective function of the three algorithms are close, the convergence speed and solution-seeking time are compared. Due to the unified initialization of the IUVMFO algorithm and the improvement of the dynamic variable spiral moth path, the IUVMFO algorithm shows obvious advantages, which can find the best power value faster and smoother, and achieve the goal of minimum cost.

5.3. Comparative Analysis of the Results of Economic Dispatch Considering the Uncertainty of Load and Wind Power

In order to further verify the robustness of the algorithm and solve the constraints of complex power systems and extreme environments, the effectiveness of IUVMFO under three conditions of the integrated energy system was discussed in this section and compared to other algorithms.

5.3.1. Results of Deterministic Dynamic Economic Scheduling Problem

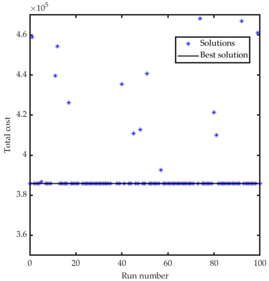
Firstly, the deterministic dynamic economic scheduling problem is solved 100 times, and the results are shown in Table 11. The optimal solution ranges of the IUVMFO algorithm, MFO algorithm, and DMMFO algorithm during 100 runs are shown in Figure 15.
Table 12 shows the cost and running time of different algorithms. The experimental results show that the optimization cost of the IUVMFO algorithm is $242,231.2, which is close to that of the MFO algorithm and the improved DMMFO algorithm. The cost time of IUVMFO decreased 53.3% and 46% compared to the original MFO and DMMFO, respectively. It can be seen from Figure 15 that the IUVMFO algorithm is faster in finding the optimal solution for the cost function. The IUVMFO algorithm has good optimization performance, strong robustness, and fast convergence speed, therefore can better solve the economic optimization scheduling problem of the power system.

5.3.2. Results of Stochastic Dynamic Economic Scheduling Problem

Due to unavoidable prediction errors in actual operation [32], the uncertainty of power load demand and wind energy are taken into account. Moreover, in order to verify the effectiveness of the proposed method, the uncertainty of power load demand and wind energy are considered in this case.
IUVMFO is carried out in this case compared to MFO and DMMFO. In Table 12, IUVMFO obtained the lowest cost of $372,457.7 and the shortest time of 70 s. The results indicated that the suggested IUVMFO handles this issue successfully and gives the optimal design strategy. However, it can be seen from Figure 16, Figure 17 and Figure 18 that the stability of the IUVMFO algorithm is better than MFO and DMMFO after 100 independent operation.
It can be seen from Figure 19 that the objective function of the IUVMFO algorithm is the fastest and best to converge to the optimal value in the three algorithms. Whether it is the convergence rate of the solution time, due to the inertia weight of the IUVMFO algorithm and the improvement of the dynamic variable spiral moth path, the IUVMFO algorithm shows obvious advantages. The constraint conditions are used separately to achieve the minimum cost goal and achieve multi-energy complementarity.

5.3.3. Results of Stochastic Dynamic Economic Scheduling Problem under Extreme Conditions

Three group values of wind speed were tested in this case to verify the effectiveness of IUVMFO under extreme conditions. The detailed wind speed data are given in Table 13.
We simulate the strong and weak wind environment by amplifying and reducing the 24-h wind speed (Table A6) in the project by a factor of 10, respectively. Through Table 13 and Figure 20 and Figure 21, it can be seen that the operation cost of IUVMFO in two extreme conditions is $473,615.2 and $463,214.1, respectively, which is lower than that of MFO and DMMFO, and the convergence speed of the objective function is better. The proposed method showed satisfactory performance under two extreme conditions and demonstrated better accuracy and speed in convergence.

6. Conclusions

Three successful enhancement strategies are introduced into MFO in this research to improve the algorithm’s performance to overcome premature convergence. First, the moth’s solution range is increased by unified initialization. Second, the inertia weight of real-time feedback control is inserted in the particular position update stage. Third, the moth-variable spiral position update approach is implemented. The suggested technique was evaluated using CEC2017 series functions, as well as the average value, standard deviation, and Wilcoxon rank test. The effectiveness of the proposed methods had been verified in the CHP. In the second engineering problem, the deterministic and stochastic problems are introduced, and the system optimization is carried out under extreme conditions. The results show that the IUVMFO algorithm has good optimization performance, strong robustness, and fast convergence speed, which can better solve the economic optimization scheduling problem of the power system. In future work, a multi-objective version of IUVMFO will be developed. In addition, extending IUVMFO to solve discrete optimization tasks is a worthy research direction.

Author Contributions

Conceptualization, F.W. and X.L.; methodology, F.W.; formal analysis, X.L. and N.F.; investigation, Z.J.; resources, X.L. and Z.J.; data curation, N.F.; writing—original draft preparation, F.W.; writing—review and editing, X.L.; funding acquisition, X.L. All authors have read and agreed to the published version of the manuscript.

Funding

This research was supported by the CRSRI Open Research Program (Program SN: CKWV2018496/KY); National Natural Science Foundation of China, grant number 51809097, 52179016; Open Foundation of Hubei Engineering Research Center for Safety Monitoring of New Energy and Power Grid Equipment, grant number HBSKF202125; Natural Science Foundation of Hubei Province (2021CFB597).

Institutional Review Board Statement

Not applicable.

Informed Consent Statement

Not applicable.

Data Availability Statement

Data is contained within the article.

Conflicts of Interest

The funders had no role in the design of the study; in the collection, analyses.

Appendix A

Table A1. Description of symbols.
Table A1. Description of symbols.
SymbolDescription
CHPthe system of combined heat and power
CHPEDthe economic dispatch optimization issue of combined heat and power
MFOmoth-flame algorithm
QMFOAquantum moth flame optimization algorithm
DMMFOMoth-flame optimization algorithm based on diversity and mutation strategy
CEC2017Constrained RealParameter Optimization-2017
OFObjective function
IUVMFOImproved uniformed variable moth flame optimization algorithm
Mthe population of moths
mn,dSingle moth position
nnumber of moths
ddimension of optimization problem
OMnThe fitness of moths
Fn,dSingle flame position
OFThe fitness of flames
MiThe ith moth
FjThe jth flame
SThe spiral function
DiThe linear distance between the ith moth and the jth flame
tA random number between [−1, 1]
ωInertial weigh
TIteration times
TmaxMaximum number of iterations
bFlight path parameters of moths
kFlight path adjustment parameters of moths
X(t)Single moth
X*(t)Flight target location of moths
MaxFEsIteration times
C m ( P m p ) the   cos t   of   operation   of   the   m th   pure   power   unit   generating   P m p MW
C n ( P n c , H n c ) the   operating   cos t   of   the   nth   cogeneration   unit   for   the   production   of   P n c   MW   power   and   H n c MWth thermoelectric power
C s ( H s h ) The   operating   cos t   of   the   pure   heat   unit   in   the   production   of   H s h MWth thermal power
N p the total number of pure power units
N c the total number of CHP units
N h the total number of pure heat units
α m ,   β m ,   γ m the calculation coefficients of the operation cost of the mth pure power unit
a n ,   b n ,   c n ,   d n ,   e n ,   f n the constant cost coefficients related to the nth CHP unit
a s ,   b s ,   c s the operating cost function coefficients of sth pure heat units
P d normal power demand
H d normal heat demand
P l o s s the transmission loss generated in the whole cogeneration system
P m p min ,   P m p max the minimum and maximum electrical power outputs of pure power units
P n c min , P n c max the minimum and maximum electrical power outputs of CHP unit
H n c min , H n c max the minimum and maximum electrical power and thermal power outputs of CHP units
H s h min ,   H s h max the lower and upper limits of pure thermal units
C 1 ( P 1 ) Cost functions for pure power units
C 4 ( H 4 ) Cost functions for pure thermal power units
C n ( P n c , H n c ) the   cos t   of   generating   P m p   MW   power   and   H n c MWth thermoelectric power from the nth cogeneration unit.
C k ( P k h ) the power generation cost of pure heat units in the production of MWth thermal power
N p ,   N c ,   N h the entire amount of pure power, CHP, and pure heat units
m,n,kthe indicators of pure power, CHP, and pure heat units
N s the total number of scenes
sthe number of scenes index
π s The probability of situations
α m , t ,   β n , t the demand probability of electricity consumption and the output probability of wind power at time m and time n
α m ,   β m ,   γ m ,   ρ m the cost coefficients of pure power units
a n ,   b n ,   c n ,   d n ,   e n ,   f n the cost coefficients of CHP units
a k ,   b k ,   c k the cost function coefficients related to pure heat units
P w , t f denotes the wind turbine’s expected output at time t
V C O ,   V C L ,   V R wind turbine cut-off speed, cut-in speed, and rated speed
P max the turbine’s maximum
V t the wind speed forecast for time t
P d , t , s ,   H d , t the power and thermal energy requirements of selected scenarios of at time t
P m p , min ,   P m p , max the pure power unit’s lowest and maximum output powers
P n c , min ,   P n c , max the lowest and maximum output limitations of a combined heat and power unit
H k h , min , H k h , max the top and lower bounds of pure heat units
α i , t The probability of each interval at time t
B ( interval , t , s ) L ,   B ( interval , t , s ) W binary parameters of power load demand and time t interval of wind power generation in scene s
α m , t ,   β n , t the demand probability of electricity consumption and the output probability of wind power at time m and time n
σDeviation of the prediction error
N s original scene
Ψ the selected scene
Table A2. CEC2017 functions.
Table A2. CEC2017 functions.
NoFunctionsOptimum
1Rotated High Conditioned Elliptic Function100
2Rotated Bent Cigar Function200
3Rotated Discus Function300
4Shifted and Rotated Rosenbrock Function400
5Shifted and Rotated Ackley Function500
6Shifted and Rotated Weierstrass Function600
7Shifted and Rotated Griewank Function700
8Shifted Rastrigin Function800
9Shifted and Rotated Rastrigin Function900
10Shifted Schwefel Function1000
11Shifted and Rotated Schwefel Function1100
12Shifted and Rotated Katsuura Function1200
13Shifted and Rotated HappyCat Function1300
14Shifted and Rotated HGBat Function1400
15Shifted and Rotated Expanded Griewank plus Rosenbrock Function1500
16Shifted and Rotated Expanded Scaffer’s F6 Function1600
17Hybrid Function1 (N = 3)1700
18Hybrid Function2 (N = 3)1800
19Hybrid Function3 (N = 4)1900
20Hybrid Function4 (N = 4)2000
21Hybrid Function5 (N = 3)2100
22Hybrid Function6 (N = 5)2200
23Composition Function1 (N = 5)2300
24Composition Function2 (N = 3)2400
25Composition Function3 (N = 3)2500
26Composition Function4 (N = 5)2600
27Composition Function5 (N = 5)2700
28Composition Function5 (N = 5)2800
29Composition Function5 (N = 5)2900
30Composition Function8 (N = 3)3000
Search Range: [−100, 100]
Table A3. Statistics of 50-dimensional Function Test Results.
Table A3. Statistics of 50-dimensional Function Test Results.
Function MFODMMFOIUVMFO
F1Mean7.732 × 1093.324 × 1092.819 × 109
Std5.466 × 1099.405 × 1083.336 × 109
Evaluation+=
F3Mean9.166 × 1041.941 × 1051.556 × 104
Std2.889 × 1043.735 × 1041.391 × 104
Evaluation++
+/−/=/gm 3/0/1/3
Table A4. Statistics of 50-dimensional Function Test Results.
Table A4. Statistics of 50-dimensional Function Test Results.
Function MFODMMFOIUVMFO
F4Mean3.116 × 1033.421 × 1031.424 × 103
Std1.557 × 1031.294 × 1038.938 × 102
Evaluation++
F5Mean9.148 × 1029.703 × 1028.428 × 102
Std73.7611.224 × 10253.046
Evaluation++
F6Mean6.514 × 1026.499 × 1026.271 × 102
Std8.11219.1166.783
Evaluation++
F7Mean1.766 × 1031.839 × 1031.324 × 103
Std3.033 × 1021.584 × 1021.706 × 102
Evaluation+=
F8Mean1.195 × 1031.201 × 1031.150 × 103
Std81.07440.57932.558
Evaluation++
F9Mean1.530 × 1042.468 × 1048.827 × 103
Std4.609 × 1049.227 × 1034.629 × 103
Evaluation=+
F10Mean8.298 × 1031.015 × 1047.483 × 103
Std9.230 × 1027.322 × 1027.681 × 102
Evaluation+=
+/−/=/gm 11/0/3/8
Table A5. Statistics of 50-dimensional Function Test Results.
Table A5. Statistics of 50-dimensional Function Test Results.
Function MFODMMFOIUVMFO
F11Mean1.026 × 1041.886 × 1045.284 × 103
Std8.015 × 1031.067 × 1042.733 × 103
Evaluation++
F12Mean1.537 × 1091.791 × 1099.317 × 108
Std1.794 × 1099.792 × 1081.273 × 109
Evaluation+=
F13Mean8.406 × 1082.393 × 1081.235 × 106
Std9.393 × 1082.671 × 1085.943 × 106
Evaluation++
F14Mean1.104 × 1061.656 × 1061.973 × 106
Std1.604 × 1062.652 × 1062.001 × 106
Evaluation-+
F15Mean8.612 × 1069.225 × 1063.208 × 104
Std2.360 × 1074.865 × 1061.252 × 104
Evaluation++
F16Mean4.249 × 1033.977 × 1033.927 × 103
Std6.321 × 1024.689 × 1024.998 × 102
Evaluation+=
F17Mean3.723 × 1033.412 × 1033.485 × 103
Std3.006 × 1022.733 × 1023.743 × 102
Evaluation=-
F18Mean4.844 × 1061.524 × 1072.061 × 106
Std5.648 × 1061.724 × 1074.126 × 106
Evaluation++
F19Mean1.967 × 1064.158 × 1064.259 × 104
Std3.742 × 1062.575 × 1065.292 × 104
Evaluation++
F20Mean3.666 × 1033.560 × 1033.118 × 103
Std4.762 × 1024.341 × 1024.182 × 102
Evaluation++
+/−/=/gm 15/2/3/13
Table A6. Wind speed in 24 h.
Table A6. Wind speed in 24 h.
Time (h)Wind Speed (m/s)Time (h)Wind Speed (m/s)Time (h)Wind Speed (m/s)Time (h)Wind Speed (m/s)
17.9577.15135.1199
28.886.4146.2208.5
39.6596.45157.2217.4
410.55105.1168227
59.45114.35179.35236.75
68.45124.71810247.15

References

  1. Niknam, T.; Azizipanah-Abarghooee, R.; Roosta, A.; Amiri, B. A new multi-objective reserve constrained combined heat and power dynamic economic emission dispatch. Energy 2012, 42, 530–545. [Google Scholar] [CrossRef]
  2. Motevasel, M.; Seifi, A.R.; Niknam, T. Multi-objective energy management of CHP (combined heat and power)-based micro-grid. Energy 2013, 51, 123–136. [Google Scholar] [CrossRef]
  3. Mast, J.; Radle, S.; Gerlach, J.; Bringmann, O. A computational intelligence based approach for optimized operation scheduling of energy plants. At-Automatisierungstechnik 2020, 68, 118–129. [Google Scholar] [CrossRef]
  4. Li, H.; Jin, Z.L.; Yang, Y.; Huo, Y.W.; Yan, X.; Zhao, P.; Dai, Y.P. Preliminary conceptual design and performance assessment of combined heat and power systems based on the supercritical carbon dioxide power plant. Energy Convers. Manag. 2019, 199, 111939. [Google Scholar] [CrossRef]
  5. Anh, H.P.H.; Kien, C.V. Optimal energy management of microgrid using advanced multi-objective particle swarm optimization. Eng. Comput. 2020, 37, 2085–2110. [Google Scholar] [CrossRef]
  6. Zhou, S.Y.; Hu, Z.J.; Gu, W.; Jiang, M.; Chen, M.; Hong, Q.T.; Booth, C. Combined heat and power system intelligent economic dispatch: A deep reinforcement learning approach. Int. J. Electr. Power 2020, 120, 106016. [Google Scholar] [CrossRef]
  7. Wang, Y.L.; Huang, Y.J.; Wang, Y.D.; Zeng, M.; Li, F.; Wang, Y.L.; Zhang, Y.Y. Energy management of smart micro-grid with response loads and distributed generation considering demand response. J. Clean. Prod. 2018, 197, 1069–1083. [Google Scholar] [CrossRef]
  8. Li, Z.G.; Wu, W.C.; Shahidehpour, M.; Wang, J.H.; Zhang, B.M. Combined Heat and Power Dispatch Considering Pipeline Energy Storage of District Heating Network. IEEE Trans. Sustain. Energy 2016, 7, 12–22. [Google Scholar] [CrossRef]
  9. Luo, Y.H.; Yin, Z.X.; Yang, D.S.; Zhou, B.W. A New Wind Power Accommodation Strategy for Combined Heat and Power System Based on Bi-Directional Conversion. Energies 2019, 12, 2458. [Google Scholar] [CrossRef] [Green Version]
  10. Liu, B.; Li, J.; Zhang, S.; Gao, M.L.; Ma, H.T.; Li, G.Q.; Gu, C.H. Economic Dispatch of Combined Heat and Power Energy Systems Using Electric Boiler to Accommodate Wind Power. IEEE Access 2020, 8, 41288–41297. [Google Scholar] [CrossRef]
  11. Chen, X.Y.; Kang, C.Q.; O’Malley, M.; Xia, Q.; Bai, J.H.; Liu, C.; Sun, R.F.; Wang, W.Z.; Li, H. Increasing the Flexibility of Combined Heat and Power for Wind Power Integration in China: Modeling and Implications. IEEE Trans. Power Syst. 2015, 30, 1848–1857. [Google Scholar] [CrossRef]
  12. Mirjalili, S. Moth-flame optimization algorithm: A novel nature-inspired heuristic paradigm. Knowl.-Based Syst. 2015, 89, 228–249. [Google Scholar] [CrossRef]
  13. Shehab, M.; Alshawabkah, H.; Abualigah, L.; AL-Madi, N. Enhanced a hybrid moth-flame optimization algorithm using new selection schemes. Eng. Comput. 2021, 37, 2931–2956. [Google Scholar] [CrossRef]
  14. Abd Elaziz, M.; Ewees, A.A.; Ibrahim, R.A.; Lu, S.F. Opposition-based moth-flame optimization improved by differential evolution for feature selection. Math. Comput. Simul. 2020, 168, 48–75. [Google Scholar] [CrossRef]
  15. Wu, Z.Q.; Shen, D.D.; Shang, M.Y.; Qi, S.Q. Parameter Identification of Single-Phase Inverter Based on Improved Moth Flame Optimization Algorithm. Electr. Power Compon. Syst. 2019, 47, 456–469. [Google Scholar] [CrossRef]
  16. Pelusi, D.; Mascella, R.; Tallini, L.; Nayak, J.; Naik, B.; Deng, Y. An Improved Moth-Flame Optimization algorithm with hybrid search phase. Knowl.-Based Syst. 2020, 191, 105277. [Google Scholar] [CrossRef]
  17. Nguyen, T.T.; Wang, H.J.; Dao, T.K.; Pan, J.S.; Ngo, T.G.; Yu, J. A Scheme of Color Image Multithreshold Segmentation Based on Improved Moth-Flame Algorithm. IEEE Access 2020, 8, 174142–174159. [Google Scholar] [CrossRef]
  18. Taher, M.A.; Kamel, S.; Jurado, F.; Ebeed, M. An improved moth-flame optimization algorithm for solving optimal power flow problem. Int. Trans. Electr. Energy Syst. 2019, 29, e2743. [Google Scholar] [CrossRef]
  19. Dabba, A.; Tari, A.; Meftali, S. Hybridization of Moth flame optimization algorithm and quantum computing for gene selection in microarray data. J. Ambient Intell. Humaniz. Comput. 2021, 12, 2731–2750. [Google Scholar] [CrossRef]
  20. Li, Y.; Zhu, X.Y.; Liu, J.S. An Improved Moth-Flame Optimization Algorithm for Engineering Problems. Symmetry 2020, 12, 1234. [Google Scholar] [CrossRef]
  21. Kaur, K.; Singh, U.; Salgotra, R. An enhanced moth flame optimization. Neural Comput. Appl. 2020, 32, 2315–2349. [Google Scholar] [CrossRef]
  22. Pradhan, R.; Majhi, S.K.; Jaypuria, J. An orthogonal moth flame optimization for global optimization and application to model order reduction problem. J. Intell. Fuzzy Syst. 2020, 38, 6649–6661. [Google Scholar] [CrossRef]
  23. Sheng, H.W.; Li, C.Q.; Wang, H.M.; Yan, Z.Y.; Xiong, Y.; Cao, Z.T.; Kuang, Q.Y. Parameters Extraction of Photovoltaic Models Using an Improved Moth-Flame Optimization. Energies 2019, 12, 3527. [Google Scholar] [CrossRef] [Green Version]
  24. Xu, Y.T.; Chen, H.L.; Heidari, A.A.; Luo, J.; Zhang, Q.; Zhao, X.H.; Li, C.Y. An efficient chaotic mutative moth-flame-inspired optimizer for global optimization tasks. Expert Syst. Appl. 2019, 129, 135–155. [Google Scholar] [CrossRef]
  25. Yu, C.Y.; Heidari, A.A.; Chen, H.L. A quantum-behaved simulated annealing algorithm-based moth-flame optimization method. Appl. Math. Model. 2020, 87, 1–19. [Google Scholar] [CrossRef]
  26. Zhang, J.; Sheng, J.N.; Lu, J.W.; Shen, L. UCPSO: A Uniform Initialized Particle Swarm Optimization Algorithm with Cosine Inertia Weight. Comput. Intell. Neurosci. 2021, 2021, 8819333. [Google Scholar] [CrossRef]
  27. Jiang, Z.Q.; Song, P.B.; Liao, X. Optimization of Year-End Water Level of Multi-Year Regulating Reservoir in Cascade Hydropower System Considering the Inflow Frequency Difference. Energies 2020, 13, 5345. [Google Scholar] [CrossRef]
  28. Liu, L.; Bai, K.; Dan, Z.; Zhang, S.; Liu, Z. Whale Optimization Algorithm with Global Search Strategy. J. Chin. Comput. Syst. 2020, 41, 1820–1825. [Google Scholar]
  29. Ma, L.; Wang, C.; Xie, N.G.; Shi, M.; Ye, Y.; Wang, L. Moth-flame optimization algorithm based on diversity and mutation strategy. Appl. Intell. 2021, 51, 5836–5872. [Google Scholar] [CrossRef]
  30. Sohrabi, F.; Jabari, F.; Pourghasem, P.; Mohammadi-Ivatloo, B. Combined Heat and Power Economic Dispatch Using Particle Swarm Optimization. In Optimization of Power System Problems: Methods, Algorithms and MATLAB Codes; Pesaran Hajiabbas, M., Mohammadi-Ivatloo, B., Eds.; Springer International Publishing: Cham, Switzerland, 2020; pp. 127–141. [Google Scholar]
  31. Pourghasem, P.; Sohrabi, F.; Jabari, F.; Mohammadi-Ivatloo, B.; Asadi, S. Combined Heat and Power Stochastic Dynamic Economic Dispatch Using Particle Swarm Optimization Considering Load and Wind Power Uncertainties. In Optimization of Power System Problems: Methods, Algorithms and MATLAB Codes; Pesaran Hajiabbas, M., Mohammadi-Ivatloo, B., Eds.; Springer International Publishing: Cham, Switzerland, 2020; pp. 143–169. [Google Scholar]
  32. Jiang, Z.Q.; Li, R.B.; Li, A.Q.; Ji, C.M. Runoff forecast uncertainty considered load adjustment model of cascade hydropower stations and its application. Energy 2018, 158, 693–708. [Google Scholar] [CrossRef]
Figure 1. The flight trajectory of moths around the light source.
Figure 1. The flight trajectory of moths around the light source.
Energies 15 03410 g001
Figure 2. Position variation diagram.
Figure 2. Position variation diagram.
Energies 15 03410 g002
Figure 3. An enhanced moth-flame optimization algorithm (IUVMFO).
Figure 3. An enhanced moth-flame optimization algorithm (IUVMFO).
Energies 15 03410 g003
Figure 4. Cogeneration system.
Figure 4. Cogeneration system.
Energies 15 03410 g004
Figure 5. Feasible operating area of Heat-power in unit 2.
Figure 5. Feasible operating area of Heat-power in unit 2.
Energies 15 03410 g005
Figure 6. Feasible operating area of Heat-power in unit 3.
Figure 6. Feasible operating area of Heat-power in unit 3.
Energies 15 03410 g006
Figure 7. Energy dispatch system based on the unpredictability of load and wind power.
Figure 7. Energy dispatch system based on the unpredictability of load and wind power.
Energies 15 03410 g007
Figure 8. Discrete probability density function of load forecasting error.
Figure 8. Discrete probability density function of load forecasting error.
Energies 15 03410 g008
Figure 9. The result curve of F22.
Figure 9. The result curve of F22.
Energies 15 03410 g009
Figure 10. The result curve of F25.
Figure 10. The result curve of F25.
Energies 15 03410 g010
Figure 11. Solution changes for IUVMFO running.
Figure 11. Solution changes for IUVMFO running.
Energies 15 03410 g011
Figure 12. Solution changes for MFO running.
Figure 12. Solution changes for MFO running.
Energies 15 03410 g012
Figure 13. Solution changes for DMMFO running.
Figure 13. Solution changes for DMMFO running.
Energies 15 03410 g013
Figure 14. Curve diagram of algorithm test results.
Figure 14. Curve diagram of algorithm test results.
Energies 15 03410 g014
Figure 15. Curve diagram of algorithm test result.
Figure 15. Curve diagram of algorithm test result.
Energies 15 03410 g015
Figure 16. Solution changes for IUVMFO running.
Figure 16. Solution changes for IUVMFO running.
Energies 15 03410 g016
Figure 17. Solution changes for MFO running.
Figure 17. Solution changes for MFO running.
Energies 15 03410 g017
Figure 18. Solution changes for DMMFO running.
Figure 18. Solution changes for DMMFO running.
Energies 15 03410 g018
Figure 19. Curve diagram of algorithm test result.
Figure 19. Curve diagram of algorithm test result.
Energies 15 03410 g019
Figure 20. Curve diagram of algorithm test result under strong wind.
Figure 20. Curve diagram of algorithm test result under strong wind.
Energies 15 03410 g020
Figure 21. Curve diagram of algorithm test result under weak wind.
Figure 21. Curve diagram of algorithm test result under weak wind.
Energies 15 03410 g021
Table 1. The 10-dimensional function test.
Table 1. The 10-dimensional function test.
Function 10 dim
k = 1k = 3k = 5k = 7k = 9
F1Mean5.521 × 1035.468 × 1035.583 × 1033.750 × 1036.906 × 103
Std5.058 × 1035.402 × 1034.366 × 1034.420 × 1035.301 × 103
F6Mean6.001 × 1026.001 × 1026007.281 × 1026.001 × 102
Std0.5220.2491.218 × 10−111.234 × 10−60.011
F17Mean1.741 × 1031.739 × 1031.737 × 1031.739 × 1031.739 × 103
Std20.68315.61910.21213.44517.566
F20Mean2.048 × 1032.031 × 1032.027 × 1032.028 × 1032.036 × 103
Std27.62318.02411.79919.62312.091
F25Mean2.917 × 1032.938 × 1032.942 × 1032.899 × 1032.937 × 103
Std24.23120.08913.38923.69219.885
F30Mean2.621 × 1032.622 × 1032.623 × 1032.617 × 1032.618 × 103
Std6.71810.1485.9096.4129.195
Table 2. The 30-dimensional function test.
Table 2. The 30-dimensional function test.
Function 30dim
k = 1k = 3k = 5k = 7k = 9
F1Mean1.816 × 1092.127 × 1092.819 × 1093.416 × 1091.470 × 109
Std1.618 × 1093.468 × 1093.336 × 1094.125 × 1092.529 × 109
F6Mean6.147 × 1026.162 × 1026.121 × 1026.124 × 1026.125 × 102
Std7.67014.0727.1615.6318.181
F17Mean2.332 × 1032.436 × 1032.239 × 1032.28 × 1032.258 × 103
Std2.702 × 1022.373 × 1021.980 × 1022.353 × 1021.988 × 102
F20Mean2.587 × 1032.564 × 1032.547 × 1032.550 × 1032.679 × 103
Std2.350 × 1021.803 × 1021.780 × 1022.317 × 1022.718 × 102
F25Mean2.974 × 1032.973 × 1032.968 × 1032.970 × 1032.969 × 103
Std84.96965.7011.090 × 10260.39571.729
F30Mean2.783 × 1032.775 × 1032.772 × 1032.773 × 1032.782 × 103
Std25.43624.72227.26634.69322.763
Table 3. The 50-dimensional function test.
Table 3. The 50-dimensional function test.
Function 50dim
k = 1k = 3k = 5k = 7k = 9
F1Mean1.670 × 10101.092 × 10101.517 × 10101.156 × 10101.267 × 1010
Std1.076 × 10105.565 × 1098.465 × 1094.889 × 1096.986 × 109
F6Mean6.302 × 1026.273 × 1026.271 × 1026.292 × 1026.400 × 102
Std5.6675.3336.7836.9277.914
F17Mean3.606 × 1033.487 × 1033.485 × 1033.830 × 1033.580 × 103
Std3.899 × 1023.773 × 1023.743 × 1023.911 × 1024.064 × 102
F20Mean3.383 × 1033.363 × 1033.118 × 1033.419 × 1033.276 × 103
Std3.766 × 1023.275 × 1024.182 × 1023.516 × 1023.217 × 102
F25Mean4.331 × 1034.019 × 1033.603 × 1033.664 × 1033.645 × 103
Std1.161 × 1038.093 × 1023.735 × 1023.921 × 1023.872 × 102
F30Mean3.151 × 1033.129 × 1033.060 × 1033.075 × 1033.070 × 103
Std60.02934.09564.18048.27645.017
Table 4. Cost coefficient of CHP unit.
Table 4. Cost coefficient of CHP unit.
Unitabcdef
20.034514.526500.034.20.031
30.04353612500.0270.60.011
Table 5. Cost coefficients for power-only units.
Table 5. Cost coefficients for power-only units.
UnitαβγλρPp,minPp,max
10.0082251000.0421075
20.0031.8601400.0420125
30.00122.11001600.03830175
40.00121201800.03740250
Table 6. Cost coefficients for CHP units.
Table 6. Cost coefficients for CHP units.
Unitabcdef
50.034514.526500.034.20.031
60.04353612500.0270.60.011
Table 7. Cost coefficients for heat-only unit.
Table 7. Cost coefficients for heat-only unit.
UnitabcHminHmax
70.0382.010995002695.2
Table 8. Wind turbines parameters.
Table 8. Wind turbines parameters.
Rated Power (MW)Cut-in Speed (m/s)Rated Speed (m/s)Cut-Off Speed (m/s)
231325
Table 9. Statistics of 50-dimensional Function Test Results.
Table 9. Statistics of 50-dimensional Function Test Results.
Function MFODMMFOIUVMFO
F21Mean2.679 × 1032.676 × 1032.623 × 103
Std49.36530.60342.085
Evaluation+=
F22Mean1.056 × 1041.280 × 1041.012 × 104
Std8.093 × 1025.640 × 1025.591 × 102
Evaluation++
F23Mean3.127 × 1033.126 × 1033.030 × 103
Std63.22441.23044.990
Evaluation+=
F24Mean3.194 × 1033.273 × 1033.164 × 103
Std26.22443.17951.141
Evaluation-=
F25Mean5.505 × 1035.372 × 1033.603 × 103
Std1.737 × 1039.315 × 1023.735 × 102
Evaluation++
F26Mean8.002 × 1038.231 × 1037.256 × 103
Std5.023 × 1025.499 × 1026.000 × 102
Evaluation=+
F27Mean3.522 × 1033.726 × 1033.450 × 103
Std72.95878.40573.721
Evaluation=+
F28Mean7.550 × 1036.966 × 1037.056 × 103
Std1.121 × 1031.132 × 1031.475 × 103
Evaluation=-
F29Mean5.156 × 1035.313 × 1034.656 × 103
Std5.175 × 1024.464 × 1024.259 × 102
Evaluation++
F30Mean3.085 × 1033.129 × 1033.060 × 103
Std49.06231.11764.18
Evaluation+-
+/−/=/gm 11/3/6/8
Table 10. Comparison of results for economic dispatch of cogeneration.
Table 10. Comparison of results for economic dispatch of cogeneration.
AlgorithmMFODMMFOIUVMFO
P1 (MW)000
P2 (MW)159160160
P3 (MW)40.0974040
H1 (MWth)91.95377.74040
H2 (MWth)23.73837.33075
H3 (MWth)000
Cost ($)92599258.79257.07
Time (s)20010050
Table 11. Comparison of results for economic dispatch of cogeneration.
Table 11. Comparison of results for economic dispatch of cogeneration.
AlgorithmMFODMMFOIUVMFO
P1 (MW)505475
P2 (MW)302020
P3 (MW)303030
P4 (MW)409540
P5 (MW)818181
P6 (MW)404040
H1 (MWth)000
P7 (MW)000
P8 (MW)128125170
Cost ($)242,231.2242,231.2242,231.2
Time (s)15013070
Table 12. Comparison of results for economic dispatch of cogeneration.
Table 12. Comparison of results for economic dispatch of cogeneration.
AlgorithmMFODMMFOIUVMFO
P1 (MW)505475
P2 (MW)302020
P3 (MW)303030
P4 (MW)409540
P5 (MW)818181
P6 (MW)404040
H1 (MWth)000
P7 (MW)000
P8 (MW)128125170
Cost ($)402,171.2385,762.2372,457.7
Time (s)15013070
Table 13. Comparison of results for economic dispatch of cogeneration.
Table 13. Comparison of results for economic dispatch of cogeneration.
AlgorithmStrong WindWeak Wind
Cost ($)Time (s)Cost ($)Time (s)
MFO498,257.2150491,257.07150
DMMFO485,675.1130486,632.2130
IUVMFO473,615.270463,214.170
Publisher’s Note: MDPI stays neutral with regard to jurisdictional claims in published maps and institutional affiliations.

Share and Cite

MDPI and ACS Style

Wang, F.; Liao, X.; Fang, N.; Jiang, Z. Optimal Scheduling of Regional Combined Heat and Power System Based on Improved MFO Algorithm. Energies 2022, 15, 3410. https://doi.org/10.3390/en15093410

AMA Style

Wang F, Liao X, Fang N, Jiang Z. Optimal Scheduling of Regional Combined Heat and Power System Based on Improved MFO Algorithm. Energies. 2022; 15(9):3410. https://doi.org/10.3390/en15093410

Chicago/Turabian Style

Wang, Fan, Xiang Liao, Na Fang, and Zhiqiang Jiang. 2022. "Optimal Scheduling of Regional Combined Heat and Power System Based on Improved MFO Algorithm" Energies 15, no. 9: 3410. https://doi.org/10.3390/en15093410

APA Style

Wang, F., Liao, X., Fang, N., & Jiang, Z. (2022). Optimal Scheduling of Regional Combined Heat and Power System Based on Improved MFO Algorithm. Energies, 15(9), 3410. https://doi.org/10.3390/en15093410

Note that from the first issue of 2016, this journal uses article numbers instead of page numbers. See further details here.

Article Metrics

Back to TopTop