Blockchain-Based Auctioning for Energy Storage Sharing in a Smart Community
Abstract
:1. Introduction
2. Overview of Blockchain and Smart Contract
3. Smart Contract-based Auctioning Architecture
4. Proposed Smart-Contract-Based Storage Capacity Sharing Mechanism
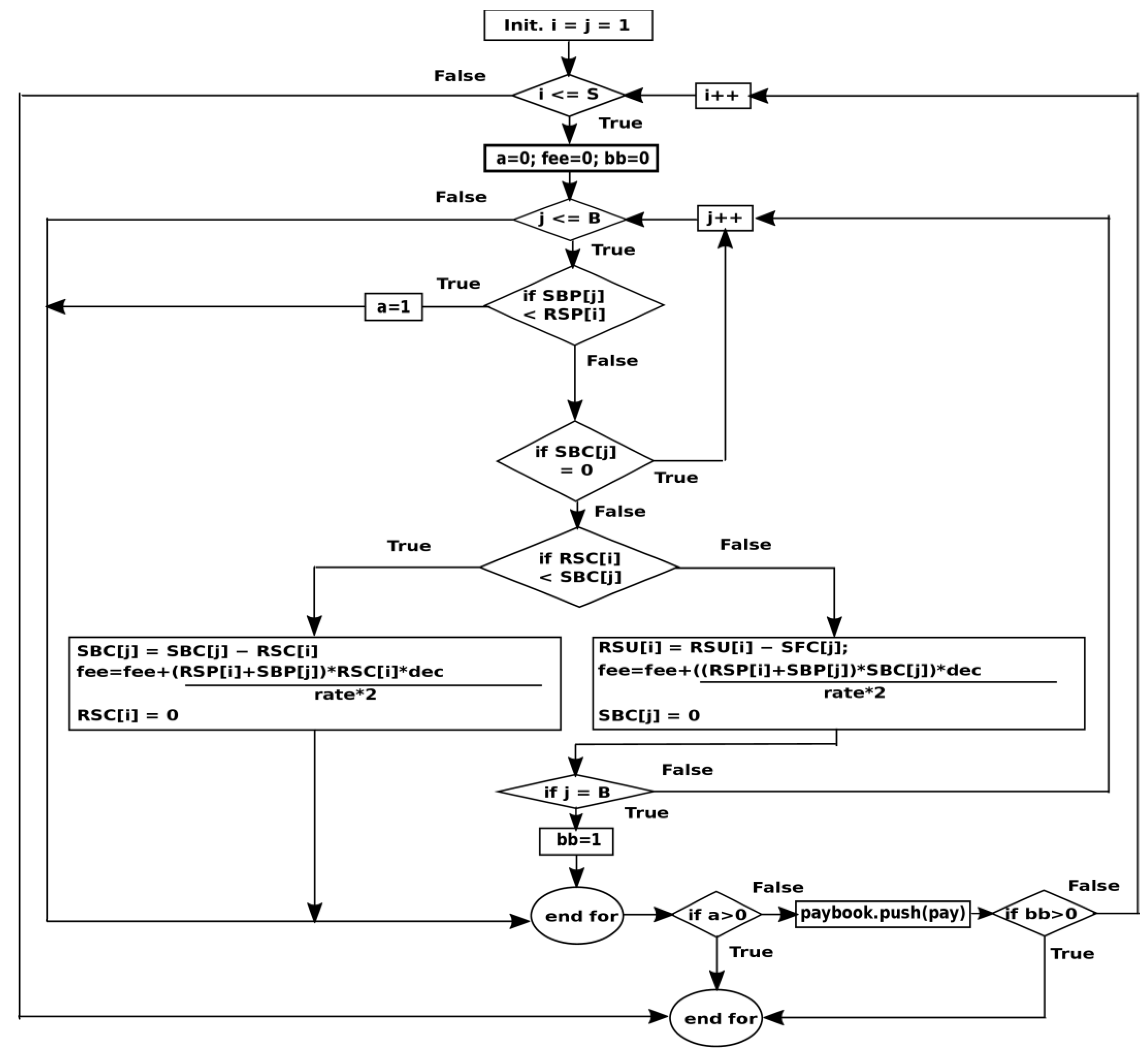
| Algorithm 1. Smart-contract-based energy storage sharing |
| Function 1: Constructor |
| //Executes at contract deployment while assigning the deployer’s address to a variable “admin” |
| Function 2: ethValue |
| input: value of Ether in USD |
| require: function caller = admin |
| rate = Ether value |
| Function 3: viewEthEquiv |
| input: cost of storage capacity in USD /kWh |
| output: cost price * 10^18 / rate |
| Function 4: RSUoffers |
| input: RSU’s storage capacity (RSC) in kWh; RSU’s storage price (RSP) in USD |
| store in ‘RSU’ mapping |
| The RSU offers are exported for re-arrangement in ascending order of cost, and returned to Function 5 |
| Function 5: vRSUoffers |
| input: account address of RSU; RSC; RSP |
| require: RSC and RSP in ‘RSU’ match, for all account addresses. |
| populate a new mapping ‘vRSU’ with the newly ordered account addresses, RSUs & RSPs |
| create an array each for account addresses, RSUs & RSPs |
| delete data from ‘RSU’ mapping |
| Function 6: SFCbids |
| require: value of ether sent will suffice to pay for storage requested at bid price |
| input: SFC’s bid capacity (SBC) in kWh; SFC’s bid price (SBP) in USD |
| store in ‘SFC’ mapping |
| The SFC bids data are exported for re-arrangement in descending order of price, and returned to Function 7 |
| Function 7: vSFCbids |
| input: account address of SFC; SBC and SBP require: SBC and SBP |
| in ‘SFC’ match, for all account addresses. |
| populate a new mapping with the newly ordered account addresses, SBCs and SBPs |
| create an array each for account addresses, SBC and SBP |
| delete data from ‘SFC’ mapping |
| Function 8: matching |
| require: function caller = admin |
| for each seller |
| a = 0; bb = 0; pay = 0; |
| for each buyer |
| if SBP < RSP, a = 1; break out of loop; |
| if SBC = 0, continue to next buyer |
| if RSC < SBC |
| SBC = SBC – RSC |
| pay = pay + (SBP + RSP) * RSC * 10^18 / (2*rate) |
| RSC = 0; break out of loop; |
| else |
| RSC = RSC − SBC |
| pay = pay + (SBP + RSP) * SBC * 10^18 / (2*rate) |
| SBC = 0 |
| if last buyer, bb=1; break out of loop; |
| end for |
| if a > 0, break out of loop; |
| paybook.push(pay) |
| if bb > 0, break out of loop; |
| end for |
| Function 9: settleRSU |
| require: function caller = admin |
| for each RSU in array |
| pay RSU |
| end for |
| Function 10: refundSFC |
| require: function caller = admin |
| for each SFC, |
| if unsuccessful |
| refund SFC’s committed fund |
| end for |
5. Scenario Testing
6. Results and Discussion
7. Conclusions
Author Contributions
Funding
Data Availability Statement
Conflicts of Interest
References
- Chakraborty, P.; Baeyens, E.; Poolla, K.; Khargonekar, P.P.; Varaiya, P. Sharing Storage in a Smart Grid: A Coalitional Game Approach. IEEE Trans. Smart Grid 2019, 10, 4379–4390. [Google Scholar] [CrossRef] [Green Version]
- Dai, R.; Esmaeilbeigi, R.; Charkhgard, H. The Utilization of Shared Energy Storage in Energy Systems: A Comprehensive Review. IEEE Trans. Smart Grid 2021, 12, 3163–3174. [Google Scholar] [CrossRef]
- Wang, Z.; Gu, C.; Li, F.; Bale, P.; Sun, H. Active Demand Response Using Shared Energy Storage for Household Energy Management. IEEE Trans. Smart Grid 2013, 4, 1888–1897. [Google Scholar] [CrossRef]
- Tushar, W.; Chai, B.; Yuen, C.; Huang, S.; Smith, D.B.; Poor, H.V.; Yang, Z. Energy storage sharing in smart grid: A modified auc-tion-based approach. IEEE Trans. Smart Grid 2016, 7, 1462–1475. [Google Scholar] [CrossRef] [Green Version]
- Xie, K.; Zhong, W.; Li, W.; Zhu, Y. Distributed Capacity Allocation of Shared Energy Storage Using Online Convex Optimization. Energies 2019, 12, 1642. [Google Scholar] [CrossRef] [Green Version]
- Zhao, D.; Wang, H.; Huang, J.; Lin, X. Virtual energy storage sharing and capacity allocation. IEEE Trans. Smart Grid 2019, 11, 1112–1123. [Google Scholar] [CrossRef]
- Zhong, W.; Xie, K.; Liu, Y.; Yang, C.; Xie, S. Multi-Resource Allocation of Shared Energy Storage: A Distributed Combinatorial Auction Approach. IEEE Trans. Smart Grid 2020, 11, 4105–4115. [Google Scholar] [CrossRef]
- Luo, B.; Shen, X.; Ping, J. Energy Storage Sharing Mechanism Based on Blockchain. In Proceedings of the 2020 IEEE 3rd Student Conference on Electrical Machines and Systems (SCEMS), Jinan, China, 4–6 December 2020; pp. 913–917. [Google Scholar]
- Nunna, H.K.; Sesetti, A.; Rathore, A.K.; Doolla, S. Multiagent-based energy trading platform for energy storage systems in distribution systems with interconnected microgrids. IEEE Trans. Ind. Appl. 2020, 56, 3207–3217. [Google Scholar] [CrossRef]
- Rahbar, K.; Moghadam, M.R.V.; Panda, S.K.; Reindl, T. Shared energy storage management for renewable energy integration in smart grid. In Proceedings of the 2016 IEEE Power & Energy Society Innovative Smart Grid Technologies Conference (ISGT), Minneapolis, MN, USA, 6–9 September 2016; pp. 1–5. [Google Scholar]
- Sim, J.; Kim, M.; Kim, D.; Kim, H. Cloud Energy Storage System Operation with Capacity P2P Transaction. Energies 2021, 14, 339. [Google Scholar] [CrossRef]
- Saini, V.K.; Gupta, V.; Kumar, R.; Panigrahi, B.K.; Mahmud, M.A. Cloud Energy Storage Systems for Consumers and Prosumers in Residential Microgrids. In Proceedings of the 2020 IEEE International Conference on Power Electronics, Drives and Energy Systems (PEDES), Jaipur, India, 16–19 December 2020; pp. 1–6. [Google Scholar]
- Wang, Y.; Qiu, W.; Dong, L.; Zhou, W.; Pei, Y.; Yang, L.; Nian, H.; Lin, Z. Proxy Signature-Based Management Model of Sharing Energy Storage in Blockchain Environment. Appl. Sci. 2020, 10, 7502. [Google Scholar] [CrossRef]
- Han, D.; Zhang, C.; Ping, J.; Yan, Z. Smart contract architecture for decentralized energy trading and management based on blockchains. Energy 2020, 199, 117417. [Google Scholar] [CrossRef]
- Munsing, E.; Mather, J.; Moura, S. Blockchains for decentralized optimization of energy resources in microgrid networks. In Proceedings of the 2017 IEEE Conference on Control Technology and Applications (CCTA), Maui, HI, USA, 27–30 August 2017; pp. 2164–2171. [Google Scholar]
- Abdella, J.; Shuaib, K. Peer to Peer Distributed Energy Trading in Smart Grids: A Survey. Energies 2018, 11, 1560. [Google Scholar] [CrossRef] [Green Version]
- Wang, N.; Zhou, X.; Lu, X.; Guan, Z.; Wu, L.; Du, X.; Guizani, M. When Energy Trading Meets Blockchain in Electrical Power System: The State of the Art. Appl. Sci. 2019, 9, 1561. [Google Scholar] [CrossRef]
- Van Leeuwen, G.; AlSkaif, T.; Gibescu, M.; van Sark, W. An integrated blockchain-based energy management platform with bilateral trading for microgrid communities. Appl. Energy 2020, 263, 114613. [Google Scholar] [CrossRef]
- Li, Y.; Yang, W.; He, P.; Chen, C.; Wang, X. Design and management of a distributed hybrid energy system through smart contract and blockchain. Appl. Energy 2019, 248, 390–405. [Google Scholar] [CrossRef]
- Foti, M.; Mavromatis, C.; Vavalis, M. Decentralized blockchain-based consensus for Optimal Power Flow solutions. Appl. Energy 2021, 283, 116100. [Google Scholar] [CrossRef]
- Guo, J.; Ding, X.; Wu, W. Combined Cooling, Heating, and Power System in Blockchain-Enabled Energy Management. arXiv 2020, arXiv:2003.13416. [Google Scholar]
- Guan, Z.; Lu, X.; Wang, N.; Wu, J.; Du, X.; Guizani, M. Towards secure and efficient energy trading in IIoT-enabled energy internet: A blockchain approach. Future Gener. Comput. Syst. 2020, 110, 686–695. [Google Scholar] [CrossRef]
- Hu, W.; Li, H. A blockchain-based secure transaction model for distributed energy in Industrial Internet of Things. Alex. Eng. J. 2021, 60, 491–500. [Google Scholar] [CrossRef]
- Tushar, W.; Chai, B.; Yuen, C.; Smith, D.B.; Wood, K.L.; Yang, Z.; Poor, H.V. Three-Party Energy Management with Distributed Energy Resources in Smart Grid. IEEE Trans. Ind. Electron. 2015, 62, 2487–2498. [Google Scholar] [CrossRef] [Green Version]
- Buterin, V. A next-generation smart contract and decentralized application platform. White Pap. 2014, 3, 37. [Google Scholar]
- Hua, W.; Jiang, J.; Sun, H.; Wu, J. A blockchain based peer-to-peer trading framework integrating energy and carbon markets. Appl. Energy 2020, 279, 115539. [Google Scholar] [CrossRef]
- Fang, D.; Wu, J.; Tang, D. A double auction model for competitive generators and large consumers considering power trans-mission cost. Int. J. Electr. Power Energy Syst. 2012, 43, 880–888. [Google Scholar] [CrossRef]
- Nicolaisen, J.; Petrov, V.; Tesfatsion, L. Market power and efficiency in a computational electricity market with discriminatory double-auction pricing. IEEE Trans. Evol. Comput. 2001, 5, 504–523. [Google Scholar] [CrossRef] [Green Version]






| Aggregated Residential Storage Unit Offers | Shared Facility Controller Bids | ||||
|---|---|---|---|---|---|
| RSU Group | Offer (USD/kWh) | Capacity (kWh) | SFC | Bid (USD/kWh) | Capacity (kWh) |
| A | 43 | 167 | a | 51 | 300 |
| B | 33 | 475 | b | 48 | 366 |
| C | 47 | 474 | c | 34 | 225 |
| D | 69 | 143 | d | 58 | 481 |
| E | 53 | 449 | e | 56 | 171 |
| F | 62 | 353 | |||
| Shared Facility Controller Bids | Aggregated Residential Storage Unit Offers | ||||
|---|---|---|---|---|---|
| SFC | Bid (USD/kWh) | Capacity (kWh) | RSU Group | Offer (USD/kWh) | Capacity (kWh) |
| A | 43 | 167 | a | 51 | 300 |
| B | 33 | 475 | b | 48 | 366 |
| C | 47 | 474 | c | 34 | 225 |
| D | 69 | 143 | d | 58 | 481 |
| E | 53 | 449 | e | 56 | 171 |
| F | 62 | 353 | |||
Publisher’s Note: MDPI stays neutral with regard to jurisdictional claims in published maps and institutional affiliations. |
© 2022 by the authors. Licensee MDPI, Basel, Switzerland. This article is an open access article distributed under the terms and conditions of the Creative Commons Attribution (CC BY) license (https://creativecommons.org/licenses/by/4.0/).
Share and Cite
Damisa, U.; Nwulu, N.I. Blockchain-Based Auctioning for Energy Storage Sharing in a Smart Community. Energies 2022, 15, 1954. https://doi.org/10.3390/en15061954
Damisa U, Nwulu NI. Blockchain-Based Auctioning for Energy Storage Sharing in a Smart Community. Energies. 2022; 15(6):1954. https://doi.org/10.3390/en15061954
Chicago/Turabian StyleDamisa, Uyikumhe, and Nnamdi I. Nwulu. 2022. "Blockchain-Based Auctioning for Energy Storage Sharing in a Smart Community" Energies 15, no. 6: 1954. https://doi.org/10.3390/en15061954
APA StyleDamisa, U., & Nwulu, N. I. (2022). Blockchain-Based Auctioning for Energy Storage Sharing in a Smart Community. Energies, 15(6), 1954. https://doi.org/10.3390/en15061954

