A Novel Analytical Approach for Optimal Integration of Renewable Energy Sources in Distribution Systems
Abstract
:1. Introduction
2. Proposed Methodology and Mathematical Formulation
- The system under consideration is balanced, radial and fed by a substation.
- Voltage of all nodes is close to 1 p.u.
- The Shunt admittances of lines are negligible.
- Bus loads are modeled as a constant power load.
- The maximum capacity of DG for various test systems does not exceed the total connected load.
- The present paper investigates the optimal placement and sizing of such DG which is capable of delivering both active and reactive power. The flow diagram of the proposed approach is shown in Figure 1.
2.1. Mathematical Formulations for Single DG Unit
2.2. System Energy Loss Due to the Placement of a Single DG Unit
2.3. Formulation for System Energy Loss by Placement of Multiple DG Units
3. Algorithm for Solution
- Step 1:
- Read corresponding system data such as (line data, load data, load levels and duration) and run load flow program for base case using BFS-based method, and evaluate the active and reactive component of the powers and current in different branches along with sending end voltage.
- Step 2:
- Set counter at i = 0 for bus number and Tdg = 0 for DG size.
- Step 3:
- Determine DG size and corresponding loss savings by using (17) and (12), respectively, at each bus except the root bus.
- Step 4:
- Increase DG counter, i = i + 1; and DG size Tdg = Tdg + |Sdg|.
- Step 5:
- Check Tdg ≤ Total peak load of the system. If yes, go to step 3; otherwise, go to step 7.
- Step 6:
- Categorize the node number and corresponding DG size where maximum loss saving occurs; this bus number serves as a candidate bus for DG placement.
- Step 7:
- Install DG unit of size obtained from step 6 at the candidate bus which is obtained from step 6 and continue the process till negative or zero loss saving, and thus obtain the sequence of candidate buses
- Step 8:
- For multi-DG placement, use the sequence of buses which is obtained from step 7, and install DG units of the size calculated by (31) and (19) and perform load flow analysis to determine system energy loss and voltage profile.
4. Results and Discussion
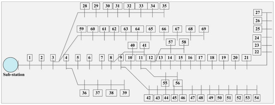
4.1. IEEE 69-Bus Test Radial Distribution System
4.2. IEEE 33-Bus Test Distribution Network
5. Conclusions
Author Contributions
Funding
Institutional Review Board Statement
Informed Consent Statement
Data Availability Statement
Acknowledgments
Conflicts of Interest
Appendix A
- m = 4,
- β8 = {1, 2, 3, 4, 5, 6, 7}
- β21 = {1, 18, 19, 20}
- β25 = {1, 2, 22, 23, 24}
- β26 = {1, 2, 3, 4, 5, 25}
| Reference Number and Year of Publication | Type of Application | Main Contribution and Characteristics | Analyzed Method/Remarks | Recommended System/Similarity with Current Approach |
|---|---|---|---|---|
| [1], 2001, [13], 2016, [24],1995 | Investigated the impact of penetration level of DG in distribution network | Addressed the transient stability and static performance of large system by considering penetration of DG | Addressed different issues and challenges related to DG placement in distribution system | No similarity |
| [2], 2006, [3], 2014, [4], 2015, [5], 2014, [6], 2004, [7], 2009, [8], 2013, [9], 2013, [10], 2010, [17], 2014, [21], 2016 | All these research paper applied an Analytical method for optimal sizing and siting of DG in distribution system | Investigation of optimal sizing and siting of DG on the basis of loss sensitivity factor and equivalent current injection based analytical methods. The objective functions are optimized by PSO and ELF-absed Technique. In some references the sensitivity of loss factor is applied to minimize the search space. | Authors described an analytical based method for optimum size and location of DG to minimize the total power loss of the system without using Jacobian matrix. The proposed methods are implemented on IEEE 33-bus and 69-bus radial distribution system | Analytical based is addressed which is not using admittance or Jacobian matrix. But in the current method, the analytical-based method is described by using load flow method solutions |
| [11], 2013 | Evolutionary based technique for optimal placement of (wind and solar) based DG in distribution network | Sensitivity indexed based Evolutionary optimization technique is used to optimal placement and sizing of non-dispatchable DG | The proposed technique is applied on IEEE 69-bus distribution network and sensitivity indexed is considered to limit the search space | No similarity |
| [12], 2014 | New multi-objective index (IMO) based method for integration of SPV | An analytical based expressions are derived to for optimal sizing of SPV based | Authors investigate an analytical based method for optimal integration of SPV based DG along with BES (battery energy storage system). The proposed method is applied on IEEE 33-bus distribution system | No similarity |
| [14], 2013 | PSO based optimization technique | Authors investigate the PSO based optimization technique for optimal sizing and siting of different types of DGs in distribution system | The objective of proposed method is to minimize the system power loss by considering placement of different types of DGs. The methodology is tested on IEEE 33-bus and 69-bus radial distribution system | No similarity |
| [15], 2015 | Novel power loss sensitivity and power stability index (PSI) based method | Authors describe comparison of Novel Power Loss Sensitivity, Power Stability Index (PSI), further voltage stability index (VSI) methods for optimal location and sizing of DG in radial distribution network. | The optimal location and sizing of DG is performed by considering load growth. The proposed technique is tested on IEEE 12-bus, modified 12-bus, 69-bus and 85-bus test systems. | No similarity |
| [16], 2013 | Comparison of different novel techniques for optimal sizing and siting of DG | Authors investigate the comparison of different techniques like combined power loss sensitivity, index vector, voltage sensitivity index and modified novel method for optimal sizing and siting of DG | The objective of proposed method to improve system voltage profile and minimize system power loss. The proposed method is applied on IEEE 33-bus and 69-bus radial distribution system | No similarity |
| [18], 2014 | Identification of vulnerable buses for DG placement by bifurcation based method | Placement of optimal number DGs in order maintain system voltage within permissible limit by bifurcation method | The global optimization of optimal number of DGs is found on the basis of dynamic programming search method. The proposed method is applied on 34-bus distribution network | No similarity |
| [19], 2013 | Multi-objective based nonlinear programming (NLP) based method | Optimum sizing and siting of DG in distribution system is performed by NLP based method. The objective of proposed method to improve voltage stability | A fuzzy logic based method by selecting appropriate weight factors is applied to obtain the desired objectives | No similarity |
| [20], 2006 | Application of GA based optimization technique | Authors applied GA technique for optimum sizing and siting of DG to enhance system reliability, system voltage and minimize system losses | The proposed method is demonstrated on standard IEEE test radial distribution network | No similarity |
| [22], 2012 | Indexed based method for DG placement and results are compared by Golden Section Search (GSS) | Authors proposed a new analytical based index (PSI) algorithm for DG placement and sizing in distribution system | The proposed technique is applied on 12-bus, modified 12-bus and 69-bus distribution networks. | No similarity |
| [23], 2013 | MINLP based technique for optimal sizing and siting of DG | Authors proposed a methodology for improving voltage profile and voltage stability margin | The objective of proposed method is to improve VSM and method is tested on standard IEEE test radial distribution system | No similarity |
| [25], 2011 | AC optimal power flow based method | Authors investigate AC optimal power flow (OPF) for optimal penetration of DG to minimize system loss | Optimal penetration and placement of DG using multi-period AC OPF based method. Proposed method is tested on U.K. based distribution network | No similarity |
| [26], 2013, [28]—2018 | PSO based optimization technique | PSO based optimization technique is applied for optimal placement and sizing of DG in distribution system | The objective of proposed method is to minimize of power loss and maximization of voltage stability. The method is tested on 12-bus, 30-bus, 33-bus, 41-bus and 69-bus test distribution system | No similarity |
| [27], 2018 | Selection and integration of best DG in distribution system | Author addressed the impact of reactive power on voltage stability and penetration level by analytical based method | The various indices are evaluated by modal analysis method. The proposed method is tested on 33-bus and 136-bus distribution network | No similarity |
| S.No. | Network Condition | Real Energy Loss (MWh) | Number of DG | Node(s) for DG Placement | Size of DG (Pdg + jQdg) MVA | Size of DG (in MVA) | Optimum DG Power Factor | Loss Saving (MWh) | Active Energy Loss Reduction in (%) |
|---|---|---|---|---|---|---|---|---|---|
| 1. | Without DG | 93.22 | - | - | - | - | - | - | - |
| 2. | 0.409 + j0.304 MVA, DG placed at bus 50 | 77.18 | 1 | 50 | 0.409 + j0.304 | 0.510 | 0.8025 | 14.55 | 84.39 |
| 3. | 0.409 + j0.304 MVA DG placed at bus 50 and 0.113 + j0.080 MVA DG placed at bus 17 | 7.62 | 2 | 50 17 | 0.409 + j0.304 0.113 + j0.080 | 0.139 | 0.8162 | 6.64 | 91.84 |
| 4. | 0.409 + j0.304 MVA DG placed at bus 50, 0.113 + j0.080 MVA DG placed at bus 17, and 0.066 + j0.048 MVA DG at bus 11 | 6.88 | 3 | 50 17 11 | 0.409 + j0.304 0.113 + j0.0800.066 + j0.048 | 0.082 | 0.8087 | 0.713 | 92.61 |
| 5. | 0.409 + j0.304 MVA DG placed at bus 50, 0.113 + j0.080 MVA DG placed at bus 17, 0.066 + j0.048 MVA DG at bus 11, and 0.110 + j0.120 MVA DG at bus 39 | 6.21 | 4 | 50 17 11 39 | 0.409 + j0.304 0.113 + j0.0800.066 + j0.0480.110 + j0.120 | 0.162 | 0.6757 | 0.667 | 93.32 |
| 6. | Base case | 93.22 | - | - | - | - | - | - | - |
| 7. | 0.116 + j0.083 MVA, DG at bus 11, 0.084 + j0.059 MVA DG at bus 17, 0.110 + j0.120 MVA DG at bus 39 and 0.376 + j0.280 MVA DG at bus 50 | 93.22 | 4 | 11 17 39 50 | 0.116 + j0.083 0.084 + j0.059 0.110 + j0.120 0.376 + j0.280 | 0.1427 0.1024 0.1624 0.4685 | 0.8115 0.8169 0.6768 0.8017 | 5.36 | 94.22 |
| S.No. | Network Condition | Real Energy Loss (MWh) | Number of DG | Node(s) Where DG Is Placed | Size of DG (Pdg + jQdg) MVA | Optimum Power Factor of DG | Loss Saving (in MWh) | Real Energy Loss Reduction in (%) |
|---|---|---|---|---|---|---|---|---|
| 1. | Without DG | 884.95 | - | - | - | - | - | - |
| 2. | 1.772 + j1.220 MVA DG placed at bus 6 | 298.98 | 1 | 6 | 1.772 + j1.220 | 0.8237 | 544.34 | 66.22 |
| 3. | 1.772 +j1.220 MVA DG placed at bus 6 and 0.295 + j0.314 MVA DG placed at bus 31 | 237.11 | 2 | 6 31 | 1.772 + j1.220 0.295 + j0.314 | 0.8237 0.6847 | 60.78 | 73.21 |
| 4. | 1.772 + j1.220 MVA, DG placed at bus 6, 0.295 + j0.314 MVA, DG placed at bus 31, and 0.444 + j0.179 MVA DG placed at bus 25 | 158.27 | 3 | 6 31 25 | 1.772 + j1.220 0.295 + j0.314 0.444 + j0.179 | 0.8237 0.6847 0.9275 | 35.48 | 82.12 |
| Multi-DG (Three-DGs of following size are placed at a time in 6, 25, 31) | ||||||||
| 5. | Base case | 884.95 | - | - | - | - | - | - |
| 6. | 1.141 + j0.643 MVA, 0.8712 PF lag DG at bus 6, 0.482 + j0.505 MVA DG at bus 31 and 0.551 + j0.267 MVA, 0.9 PF lag DG placed at bus 25 | 884.95 | 3 | 6 31 25 | 1.141 + j0.643 0.482 + j0.505 0.551 + j0.267 | 0.8712 0.6903 0.9000 | 144.38 | 83.69 |
| System Type | Maximum and Minimum Bus Voltage before DG | Maximum and Minimum Bus Voltage after DG | ||||||||||
|---|---|---|---|---|---|---|---|---|---|---|---|---|
| 50% of Peak Load | 70% of Peak Load | 100% of Peak Load | 50% of Peak Load | 70% of Peak Load | 100% of Peak Load | |||||||
| Minimum Voltage (in p.u.) Bus | Maximum Voltage (in p.u.) Bus | Minimum Voltage (in p.u.) Bus | Maximum Voltage (in p.u.) Bus | Minimum Voltage (in p.u.) Bus | Maximum Voltage (in p.u.) Bus | Minimum Voltage (in p.u.) Bus | Maximum Voltage (in p.u.) Bus | Minimum Voltage (in p.u.) Bus | Maximum Voltage (in p.u.) Bus | Minimum Voltage (in p.u.) Bus | Maximum Voltage (in p.u.) Bus | |
| 69-bus | 0.9864 54 | 1.0000 1 | 0.9809 54 | 1.0000 1 | 0.9725 54 | 1.0000 1 | 0.9998 69 | 1.0053 50 | 0.9995 54 | 1.0002 51 | 0.9914 54 | 1.0000 1 |
| 33-bus | 0.9582 18 | 1.0000 1 | 0.9407 18 | 1.0000 1 | 0.9131 18 | 1.0000 1 | 0.9936 18 | 1.017 31 | 0.9771 18 | 1.0019 31 | 0.9515 18 | 1.0 1 |
| System | Parameters | Murty and Kumar [15] | Naik and Khatod [3] | Viral and Khatod [4] | Proposed Technique | ||
|---|---|---|---|---|---|---|---|
| 69-bus | Optimum bus | - | - | 3 | 3 | ||
| DG size | 1.85 MW UPF, 2.20 MVA, 0.9 PF lag | 2.22 MVA, 0.82 PF lag | - | 0.73 MVA, 0.8033 PF lag | |||
| Loss saving (in percentage) | 87.59 at 0.9 PF lag | 89.39 at 0.82 PF lag | - | 94.25 at 0.8033 PF lag | |||
| 33-bus | Optimum bus | 50 | 50 | 50 | 50 | ||
| DG size | 2.5 MVA at UPF | 3.01 MVA 0.9 PF lag | 2.48 MVA UPF | 3.01 MVA at 0.85 PF lag | 2.969 MVA, 0.8180 PF lag | 3.121 MVA, 0.8231PF lag | |
| Loss saving (in percentage) | 47.32 | 66.39 | 48.65 | 69.55 | 33.88 | 83.69 | |
| Load level (in the percentage of peak load) | 100 | 70 | 50 |
| Time interval (in hours) | 1500 | 5000 | 2260 |
References
- Ackermann, T.; Andersson, G.; Söder, L. Distributed generation: A definition. Electr. Power Syst. Res. 2001, 57, 195–204. [Google Scholar] [CrossRef]
- Acharya, N.; Mahat, P.; Mithulananthan, N. An analytical approach for DG allocation in primary distribution network. Int. J. Electr. Power Energy Syst. 2006, 28, 669–678. [Google Scholar] [CrossRef]
- Naik, S.N.G.; Khatod, D.K.; Sharma, M.P. Analytical approach for optimal siting and sizing of distributed generation in radial distribution networks. IET Gener. Transm. Distrib. 2015, 9, 209–220. [Google Scholar] [CrossRef]
- Viral, R.; Khatod, D. An analytical approach for sizing and siting of DGs in balanced radial distribution networks for loss minimization. Int. J. Electr. Power Energy Syst. 2015, 67, 191–201. [Google Scholar] [CrossRef]
- Kaur, S.; Kumbhar, G.; Sharma, J. A MINLP technique for optimal placement of multiple DG units in distribution systems. Int. J. Electr. Power Energy Syst. 2014, 63, 609–617. [Google Scholar] [CrossRef]
- Wang, C.; Nehrir, M. Analytical approaches for optimal placement of distributed generation sources in power systems. IEEE Trans. Power Syst. 2005, 19, 2068–2076. [Google Scholar] [CrossRef]
- Gözel, T.; Hocaoglu, M.H. An analytical method for the sizing and siting of distributed generators in radial systems. Electr. Power Syst. Res. 2009, 79, 912–918. [Google Scholar] [CrossRef]
- Hung, D.Q.; Mithulananthan, N. Multiple Distributed Generator Placement in Primary Distribution Networks for Loss Reduction. IEEE Trans. Ind. Electron. 2011, 60, 1700–1708. [Google Scholar] [CrossRef]
- Hung, D.Q.; Mithulananthan, N.; Bansal, R. Analytical strategies for renewable distributed generation integration considering energy loss minimization. Appl. Energy 2013, 105, 75–85. [Google Scholar] [CrossRef]
- Hung, D.Q.; Mithulananthan, N.; Bansal, R. Analytical Expressions for DG Allocation in Primary Distribution Networks. IEEE Trans. Energy Convers. 2010, 25, 814–820. [Google Scholar] [CrossRef]
- Khatod, D.K.; Pant, V.; Sharma, J. Evolutionary programming based optimal placement of renewable distributed generators. IEEE Trans. Power Syst. 2012, 28, 683–695. [Google Scholar] [CrossRef]
- Hung, D.Q.; Mithulananthan, N.; Bansal, R. Integration of PV and BES units in commercial distribution systems considering energy loss and voltage stability. Appl. Energy 2014, 113, 1162–1170. [Google Scholar] [CrossRef]
- Prakash, P.; Khatod, D.K. Optimal sizing and siting techniques for distributed generation in distribution systems: A review. Renew. Sustain. Energy Rev. 2016, 57, 111–130. [Google Scholar] [CrossRef]
- Kansal, S.; Kumar, V.; Tyagi, B. Optimal placement of different type of DG sources in distribution networks. Int. J. Electr. Power Energy Syst. 2013, 53, 752–760. [Google Scholar] [CrossRef]
- Murty, V.; Kumar, A. Optimal placement of DG in radial distribution systems based on new voltage stability index under load growth. Int. J. Electr. Power Energy Syst. 2015, 69, 246–256. [Google Scholar] [CrossRef]
- Murthy, V.; Kumar, A. Comparison of optimal DG allocation methods in radial distribution systems based on sensitivity approaches. Int. J. Electr. Power Energy Syst. 2013, 53, 450–467. [Google Scholar] [CrossRef]
- Hung, D.Q.; Mithulananthan, N.; Lee, K.Y. Optimal placement of dispatchable and nondispatchable renewable DG units in distribution networks for minimizing energy loss. Int. J. Electr. Power Energy Syst. 2013, 55, 179–186. [Google Scholar] [CrossRef]
- Esmaili, M.; Firozjaee, E.C.; Shayanfar, H.A. Optimal placement of distributed generations considering voltage stability and power losses with observing voltage-related constraints. Appl. Energy 2014, 113, 1252–1260. [Google Scholar] [CrossRef]
- Esmaili, M. Placement of minimum distributed generation units observing power losses and voltage stability with network constraints. IET Gener. Transm. Distrib. 2013, 7, 813–821. [Google Scholar] [CrossRef]
- Borges, C.L.T.; Falcão, D.M. Optimal distributed generation allocation for reliability, losses, and voltage improvement. Int. J. Electr. Power Energy Syst. 2006, 28, 413–420. [Google Scholar] [CrossRef]
- Tah, A.; Das, D. Novel analytical method for the placement and sizing of distributed generation unit on distribution networks with and without considering P and PQV buses. Int. J. Electr. Power Energy Syst. 2016, 78, 401–413. [Google Scholar] [CrossRef]
- Aman, M.; Jasmon, G.; Mokhlis, H.; Bakar, A. Optimal placement and sizing of a DG based on a new power stability index and line losses. Int. J. Electr. Power Energy Syst. 2012, 43, 1296–1304. [Google Scholar] [CrossRef]
- Al Abri, R.S.; El-Saadany, E.F.; Atwa, Y.M. Optimal Placement and Sizing Method to Improve the Voltage Stability Margin in a Distribution System Using Distributed Generation. IEEE Trans. Power Syst. 2012, 28, 326–334. [Google Scholar] [CrossRef]
- Das, D.; Kothari, D.; Kalam, A. Simple and efficient method for load flow solution of radial distribution networks. Int. J. Electr. Power Energy Syst. 1995, 17, 335–346. [Google Scholar] [CrossRef]
- Ochoa, L.; Harrison, G. Minimizing Energy Losses: Optimal Accommodation and Smart Operation of Renewable Distributed Generation. IEEE Trans. Power Syst. 2010, 26, 198–205. [Google Scholar] [CrossRef] [Green Version]
- Aman, M.; Jasmon, G.; Bakar, A.; Mokhlis, H. A new approach for optimum DG placement and sizing based on voltage stability maximization and minimization of power losses. Energy Convers. Manag. 2013, 70, 202–210. [Google Scholar] [CrossRef]
- Mehta, P.; Bhatt, P.; Pandya, V. Optimal selection of distributed generating units and its placement for voltage stability enhancement and energy loss minimization. Ain Shams Eng. J. 2018, 9, 187–201. [Google Scholar] [CrossRef]
- Tawfeek, T.S.; Ahmed, A.; Hasan, S. Analytical and particle swarm optimization algorithms for optimal allocation of four different distributed generation types in radial distribution networks. Energy Procedia 2018, 153, 86–94. [Google Scholar] [CrossRef]


















Publisher’s Note: MDPI stays neutral with regard to jurisdictional claims in published maps and institutional affiliations. |
© 2022 by the authors. Licensee MDPI, Basel, Switzerland. This article is an open access article distributed under the terms and conditions of the Creative Commons Attribution (CC BY) license (https://creativecommons.org/licenses/by/4.0/).
Share and Cite
Prakash, P.; Meena, D.C.; Malik, H.; Alotaibi, M.A.; Khan, I.A. A Novel Analytical Approach for Optimal Integration of Renewable Energy Sources in Distribution Systems. Energies 2022, 15, 1341. https://doi.org/10.3390/en15041341
Prakash P, Meena DC, Malik H, Alotaibi MA, Khan IA. A Novel Analytical Approach for Optimal Integration of Renewable Energy Sources in Distribution Systems. Energies. 2022; 15(4):1341. https://doi.org/10.3390/en15041341
Chicago/Turabian StylePrakash, Prem, Duli Chand Meena, Hasmat Malik, Majed A. Alotaibi, and Irfan Ahmad Khan. 2022. "A Novel Analytical Approach for Optimal Integration of Renewable Energy Sources in Distribution Systems" Energies 15, no. 4: 1341. https://doi.org/10.3390/en15041341
APA StylePrakash, P., Meena, D. C., Malik, H., Alotaibi, M. A., & Khan, I. A. (2022). A Novel Analytical Approach for Optimal Integration of Renewable Energy Sources in Distribution Systems. Energies, 15(4), 1341. https://doi.org/10.3390/en15041341

