Next Article in Journal
Review on Model Based Design of Advanced Control Algorithms for Cogging Torque Reduction in Power Drive Systems
Previous Article in Journal
Challenges and Opportunities for Integrating RE Systems in Egyptian Building Stocks
 
 
Font Type:
Arial Georgia Verdana
Font Size:
Aa Aa Aa
Line Spacing:
Column Width:
Background:
Article

Multi-Objective Optimization for Peak Shaving with Demand Response under Renewable Generation Uncertainty

by
Sane Lei Lei Wynn
1,
Watcharakorn Pinthurat
2,* and
Boonruang Marungsri
1,*
1
School of Electrical Engineering, Suranaree University of Technology, Nakhon Ratchasima 30000, Thailand
2
School of Electrical Engineering and Telecommunications, The University of New South Wales, Sydney 2052, Australia
*
Authors to whom correspondence should be addressed.
Energies 2022, 15(23), 8989; https://doi.org/10.3390/en15238989
Submission received: 2 November 2022 / Revised: 17 November 2022 / Accepted: 18 November 2022 / Published: 28 November 2022
(This article belongs to the Section F1: Electrical Power System)

Abstract

With high penetration of renewable energy sources (RESs), advanced microgrid distribution networks are considered to be promising for covering uncertainties from the generation side with demand response (DR). This paper analyzes the effectiveness of multi-objective optimization in the optimal resource scheduling with consumer fairness under renewable generation uncertainty. The concept of consumer fairness is considered to provide optimal conditions for power gaps and time gaps. At the same time, it is used to mitigate system peak conditions and prevent creating new peaks with the optimal solution. Multi-objective gray wolf optimization (MOGWO) is applied to solve the complexity of three objective functions. Moreover, the best compromise solution (BCS) approach is used to determine the best solution from the Pareto-optimal front. The simulation results show the effectiveness of renewable power uncertainty on the aggregate load profile and operation cost minimization. The results also provide the performance of the proposed optimal scheduling with a DR program in reducing the uncertainty effect of renewable generation and preventing new peaks due to over-demand response. The proposed DR is meant to adjust the peak-to-average ratio (PAR) and generation costs without compromising the end-user’s comfort.

1. Introduction

Recently, the awareness of sustainable renewable energy development, increments in power demand and the use of advanced communication technology have altered microgrid infrastructures [1,2]. The aim of microgrids in both grid-tied and stand-alone modes is to manage renewable and nonrenewable power generation and load aggregation [3]. Microgrids boost the adoption of renewable energy resources (RESs) to transform sustainable electricity networks [2]. The inherent nature of the RESs brings intermittence and fluctuation problems to power generation, to a high penetration level in the power systems [4,5]. The intermittency of RESs can be mitigated by several technical approaches, such as grid integration, spinning reserves, energy storage (ES) and distributed generation (DGs), modern forecasting techniques and demand-side management (DSM) or demand response (DR). The aim of these technical approaches is to dynamically maintain balance of power supply and demand at all times [3].
The topics of grid operation, energy resources and optimal demand management have become crucial. In the conventional power networks, the system operator adjusts the supply and demand with standby generation units and brings the power from third parties [5]. Moreover, it is difficult to schedule and manage generation units to compensate for the intermittence problems. In modern power distribution networks and microgrids, the uncertainty problems of high RES penetration can be mitigated by the active DSM scheme [3]. The microgrid can provide an energy management model locally, which can optimally control the performance of available resources at the generation level and load aggregation at the demand level with the DSM [3]. Thus, the DSM is a helpful method to improve the efficiency of the distribution systems and microgrids [6].
The DSM is an active management option in a smart distribution network. Basically, the DSM controls and monitors consumer consumption patterns. Consumers can modify their consumption patterns to mitigate negative impacts on system stability during peak demand periods [7]. Rather than attempting to generate more power, the DSM takes demand variation action with the available power level. In this regard, the DSM can significantly reduce the network’s new installation cost and the impacts of peak load problems. A powerful DSM program was achieved by aggregate load profile improvement [8]. According to the previous analysis, a smooth load profile provided a high-efficiency generation profile and network stability [9].
Additionally, DR is a helpful demand-side management technology. The DR encourages consumers to reduce and change energy usage during peak demand periods [6]. Two types of the DR are generally offered to consumers: (i) incentive-based and (ii) time-based DR programs. The incentive-based DR gives rewards to the consumers who adjust their load profiles or allow some level of control over their apparatus. Direct load control, uninterruptible service, demand bidding, capacity market programs, and ancillary service markets are classified as incentive-based DR. On the country, in the time-based DS, the price of electricity is changed over time according to the generation and demand conditions. Critical-peak pricing, time-of-use (TOU) pricing, real-time pricing and peak-load-reduction credits are some approaches to the time-based DR [5].
Furthermore, the DR has become an option for smart microgrids in critical situations, such as inadequate spinning reserves and expensive power exchange from tie-line capacity to compensate for lost or insufficient local generation and sudden load changes. In this regard, optimal generation resource scheduling with the DR becomes the topic of the microgrid planning stage during network contingency to guarantee particular operation conditions [10]. Different possible issues are involved in the planning stage while solving optimization in the power systems [11,12]. Thus, the microgrid resource scheduling model can be considered as a multi-objective and multi-constrained optimization problem [13].
Recently, many research articles have focused on a multi-objective and multi-constrained optimization problem. Moreover, the DS can be widely used for the residential, commercial and industry sectors from the economic ancillary service and technical perspectives. The work in [14] presented a multi-objective stochastic optimization method with a price-based DS program for the operation cost and emission minimization. The multi-objective model was handled by the augmented epsilon constraint method. The article in [15] analyzed the effects of optimal spinning reserve (SR) approaches to recover wind power and net demand uncertainties. The optimal work provided economic benefit and can reduce unexpected interruption. The day-ahead actual power scheduling in stand-alone microgrid mode was carried out with weighting factors in multi-objective non-linear programming. The objectives of this work were to minimize fuel and emission costs [16].
The modified teaching–learning algorithm (MTLA) used to solve the economic load dispatch problem was presented in [17]. This optimization problem focuses on the uncertainties of fuel and emission cost minimization under wind and load demand. The optimal distributed generation management with demand response was analyzed in [6]. The non-dominated sorting firefly algorithm (NSFA) was applied for the test system, in which the objectives were technical index enhancement, considering power losses and voltage stability [6]. The problem of DG planning with demand response for virtual power players (VPPs) considering profit maximization analysis with meta-heuristic multi-dimensional signaling was examined by the authors of [18]. The work in [19] highlighted the light daily scheduling of a microgrid with two types of DR programs considering intermittent RESs and demands. This optimization problem was executed by the PSO algorithm to minimize network operation costs. The authors of [20] proposed a demand-response-based home energy management system to reduce electricity costs and the peak-to-average ratio (PAR). The proposed system applied an enhanced differential evolution (DE) harmony search technique. A multi-objective building energy management system (BEMS) with DR was analyzed in [21]. This work provided the effective performance of the DR for the smart house regarding security, economy, and efficiency.
Although DSM can provide system stability, along with technical and economic benefits, the effective implementation of the DSM programs still affects consumer comfort [22]. The DSM or DR can disturb the convenience to consumers [3,5]. Operation-cost minimization and consumption bill reduction are no longer advanced infrastructure solutions. The electricity service’s qualities and the power communities’ satisfaction level have become challenges in power networks. The consideration factors can promote the role and achievement of the DSM in practical situations [5]. The variability in wind and solar resources created issues in scheduling to meet the hourly demand in one setting [23]. The work in [24] highlighted the effective deployment of demand response with heterogeneous energy storage. The risk-averse stochastic method was applied to maximize profit, minimize risk, and handle the RES and environmental uncertainty.
Although the peak demand at peak time can be avoided, the peak demand will increase at valley times due to a nonuniform demand shift toward the troughs. Therefore, this condition could create a loss of network diversity. Thus, in this work, we propose a multi-optimization-based method to control this over-demand response using peak-to-average ratio minimization at each time interval without adverse effects on consumer satisfaction. This target of the proposed work focuses on the generation scheduling with various generation units considering operation cost minimization, peak load controlling, and end-user comfort.
The main contributions of this paper are summarized as follows:
1.
The meta-heuristic-based multi-objective gray wolf optimizer (MOGWO) is proposed to simultaneously solve three multi-objective problems to achieve the Pareto-optimal solution.
2.
A demand response (DR) program is designed to reshape the flexibility of load profiles under the uncertainty of RESs.
3.
The optimal generation scheduling problem is executed by considering multi-objective optimization.
4.
The optimal uniform demand shifting program is applied to adjust the peak to average ratio (PAR) and generation cost without compromising the end-user comfort to prevent new peaks at valley time.
The rest of the paper is organized as follows. Section 2 presents the proposed methodology of the paper. In this section, the multi-objective optimization technique and problem formulation are comprehensively discussed. Section 3 presents verification results and discussions. Finally, Section 4 concludes the paper.

2. Proposed Methodology

In this section, an overview of multi-objective optimization is briefly described, followed by an introduction to the multi-objective gray wolf optimization (MOGWO) technique. Then, the best compromise solution and mathematical model of the optimization problem are proposed.

2.1. A Brief Introduction to Multi-Objective Optimization

The multi-objective optimization problem is used to find the optimal solution to handle different criteria with different sets of inequality and equality constraints. Single-objective optimization was developed to solve a single problem, and multi-objective optimization to handle more than one optimization problem simultaneously [6]. The problems involve different criteria that conflict with each other and must be considered simultaneously. Therefore, multi-criteria optimization searches for optimal solutions to different problems rather than the best solution for a particular problem, i.e., Pareto-optimal front [3]. The general formulation of the multi-objective optimization problem can be written as
Min F ( x ) = f 1 ( x ) , f 2 ( x ) , . . . , f N ( x ) T , Subject to ,
g i ( x ) 0 , i = 1 , 2 , , N n e q ,
g i ( y ) 0 , i = 1 , 2 , , N e q ,
x = ( x 1 , x 2 , , x k ) ,
y = ( y 1 , y 2 , , y k ) ,
i { 1 , 2 , , k } , f ( x i ) f ( y i ) i 1 , 2 , , k : f ( x i ) ] ,
P f : = { F ( x ) | x P s } ,
where x and y are the vectors representing Equations (4) and (5), respectively. x is the dominated vector and is shown in Equation (6). Here, no vector can dominate the other vector solution, so it is the non-dominated solution. A set of all non-dominated solutions is called the Pareto-optimal set. A set with Pareto-optimal solutions in the Pareto-optimal set is the Pareto-optimal front. The Pareto-optimal front allows for a better solution for the conflicting objectives [12]. Unlike the single-objective problems, large and highly complex searching are the limitations to accurately solving the majority of multi-criteria problems. The multi-objective optimization provided a non-dominated solutions set as an approximation method [10].
Different methods have been used to solve the multi-objective problem. Classical and meta-heuristic methods are the two possible optimization approaches for the multi-objective functions [17]. Usually, the classical approaches transform the multi-objective optimization problem into a single-objective optimization problem [13]. Currently, the meta-heuristic techniques are more capable of searching for optimal solutions than the classical methods for the advanced microgrid problem because of their fast convergence and high accuracy. The meta-heuristic optimization also provides a more accurate Pareto-optimal solution than the classical methods [17]. In the next subsection, the proposed multi-objective gray wolf optimizer is introduced.

2.1.1. Multi-Objective Gray Wolf Optimization

The multi-objective gray wolf optimizer (MOGWO) was developed by the authors of [12]. It was inspired by gray wolves’ hunting behavior. The top three tiers of wolves lead this algorithm to search for the best solution. The leader wolf is donated as alpha ( α ), which is the wolf nearest to the prey. The beta ( β ) is an alpha follower responsible for maintaining harmony in the hunting group. In the hierarchy, delta ( δ ) wolves are in the third position and act as scapegoats. The remaining wolves in the hunting group are donated as delta ( δ ). The position updating of the MOGWO algorithm is mathematically represented by
Y 1 = Y α R 1 P α ,
Y 2 = Y β R 1 P β ,
Y 3 = Y δ R 1 P δ ,
Y ( iter + 1 ) = Y 1 + Y 2 + Y 3 3 ,
R 1 = 2 a r 1 a ,
Q = 2 r 2 ,
a = 2 · 1 iter Max iter ,
where Y 1 , Y 3 , and  Y 3 are the positions of the wolves; R 1 , Q , and  a are the coefficient vectors; and r 1 and r 2 are the random vectors in [0, 1].
The MOGWO algorithm consists of two new items: (i) archive and (ii) leader selection. The first component is applied to store the non-dominated Pareto-optimal solutions throughout the process. The second is used to choose leaders’ (alpha, beta, and delta) solutions for the hunting process from the existing solution in the archive. The archive serves as a storage unit in which non-dominated Pareto-optimal solutions can be saved and retrieved with the help of the archive controller. During the iteration process, the archive controller controls and compares the new solution with existing solutions that try to enter into the archive. Four different non-dominated sorting cases are given as follows:
  • The archived solution will not be updated if the new solution dominates the archive’s residences.
  • The archived solution will be replaced with the new solution if the former is dominated by the new solution.
  • The new non-dominated solution will be allowed to enter the archive if the archive has enough space.
  • The grid mechanism will rearrange the segmentation and search for the most crowded solution to omit it if the new non-dominated solution has to enter and the archive is full.
The MOGWO algorithm is superior in coverage speed because of the new archiving and leader-selection processes. The obtained solutions are continually removed from the most crowded segments of the archive, and the leaders are selected from the most-populated solution of the archive. The MOGWO algorithm is suitable for solving problems with three objectives [12]. The pseudo-code of the MOGWO adopted from [25] is given as Algorithm 1.
Algorithm 1 Pseudo-code of MOGWO.
1:
Initialize wolf solutions as S i ( i = 1 , 2 , , N w o f t ) , in which N w o l f is the number of the gray wolf population
2:
Generate vectors of the movement coefficients
3:
Evaluate the fitness of each wolf as P α , P β and P δ
4:
iter = 1
5:
Repeat
6:
for i = 1 to N w o f t  do
7:
    Repositioning the wolves based on Equations (8)–(11)
8:
end for
9:
Estimate the fitness value of the wolves
10:
Update P α , P β and P δ
11:
Update the vectors of movement coefficients considering Equations (12)–(14)
12:
Specify the non-dominate solution P: Update Archive
13:
iter = iter + 1
14:
Until iter Max iter
15:
Output P: Archive

2.1.2. Best Compromise Solution

Our method applies the best compromise solution (BCS) to find the best solution from the Pareto-optimal set. The BCS method is based on the Euclidean distance technique. The reference point ( f i , m i n , f j , m i n and f k , m i n ) from the corresponding objective function is selected as the minimum value of the available solution for all objectives. The best solution is obtained as the point which is the minimum distance (d) from the reference point in the Pareto-optimal set [26]. The following expression is minimum distance formulation.
D = ( f a i ) f i , m i n ) 2 + ( f b j ) f j , m i n ) 2 + ( f c k ) f k , m i n ) 2 ,
d = min ( D ) ,
where f a i , f b j , and f c k are the points of corresponding objective functions in the feasible region.

2.1.3. Mathematical System Modeling

In the power network, the proposed algorithm will optimize power generation and responsive loads locally to meet peak power demand for 24 h. The peak power demand is planned for the day ahead (24 h) using the combination of dispatchable and non-dispatchable power generation resources. This paper considers the combination of PV and wind, grid power, and fuel base generation units. The system’s optimization problems are the minimization of generation costs, peak-to-average ratio (PAR), and consumer dissatisfaction with equality and inequality constraints. The operation cost includes operation cost, spinning reserves, and energy exchange costs. The optimal resource scheduling, formulated as deterministic, is implemented based on PV and wind forecast values. Based on the forecast wind speed and solar irradiance values, the multi-objective problem is solved by employing the multi-objective gray wolf optimizer (MOGWO). The following are the three defined objectives of the paper.
The first objective is the system’s operation cost minimization, which involves wind, PV, fuel base generations, and grid power exchange costs as
Min C o p e r a t i o n t = t = 1 T P P V t λ P V + P w i n d t λ w i n d + [ a ( P g t ) 2 + b P g t + c ] + P g r i d t λ g r i d ( u g r i d t u s e l l t ) ,
where C o p e r a t i o n t is the total cost of generation at time t ($/kWh); P P V t and P w i n d t are the output powers of PV and wind at time t, respectively; P g t and P g r i d t are total power generation and power exchange with grid at time t, respectively; a , b , c are the generation coefficients; u g r i d t and u s e l l t are the power exchange coefficients at time t; and λ P V , λ w i n d and λ g r i d are the prices of generation costs.
The second objective is peak-demand minimization for a particular hour. The term PAR of a particular time is the ratio of preferred peak to demand at a particular time. The second objective is given as
Min Π P A R t = P L m a x t T P L a v g ,
where P L m a x is the target peak demand at time t and P L a v g the average demand at time t.
The third objective is to minimize consumer dissatisfaction concerning the time and power gaps. In consumer comfort, operation delay and power gap are the metrics for measuring consumer satisfaction in the scheduling problem. The power gap is defined as the preferred and scheduled power ratio, and the time gap is the waiting time ratio to total operation time. The third objective is expressed by
Min Γ d i s s a t i s f a c t i o n = T s h i f t t T o p e r a t i o n t o t a l + P s h i f t t P o p e r a t i o n t o t a l · μ e l a s t i c i t y t ,
where Γ d i s s a t i s f a c t i o n is the end-user dissatisfaction index; T s h i f t t and P s h i f t t are the shiftable time and power at time t, respectively; T s h i f t t o t a l and P s h i f t t o t a l are the total shiftable time and power at time t, respectively; and μ e l a s t i c i t y t is the the demand elasticity coefficient at time t.
The following are equality and equality constraints that are used in the optimization problem.
Power balance constraint:
t = 1 T P P V t + P w i n d t + P D G t + P g r i d t P s e l l t = P d t .
Power exchange constraints:
u g r i d t + u s e l l t 1 .
The spinning reserve is to protect the system from unexpected conditions, power outages, and sudden load changes:
g = 1 G [ P m a x g P g t ] P R e v t .
Generation capacities:
P P V m i n P P V t P P V m a x ,
P w i n d m i n P w i n d t P w i n d m a x ,
P D G m i n P D G P D G m a x ,
P g r i d m i n P g r i d t P g r i d m a x .
Constraints to prevent new peaks:
P m i n t P L t P m a x t .
Dissatisfaction level, considering time gap and power gap constraints for the dissatisfaction index:
T s h i f t t = T s t a r t s h i f t T s t o p s h i f t 6 ,
0.2 P d , t o t a l t P s h i f t t 0.3 P d , t o t a l t .

3. Results and Discussion

In this section, the test system and generation characteristics that are used for the optimization problem are provided. There are two case studies given to verify the effectiveness of the proposed method.

3.1. Test System

The test system that was used for verification of the proposed technique is illustrated in Figure 1. As can be seen in the figure, two DGs were connected to buses 22 and 28, respectively. Additionally, there were PV and wind sources connected to buses 12 and 15, respectively. The test system was connected to the main grid at bus 1. All information of the test system can be found in [27]. The forecast’s PV and wind power generation are shown in Figure 2a,b, respectively. The figures clearly show that there were uncertainties between measurement and forecast data of the PV and wind sources. The characteristics of the two DGs were taken from [14] and are given in Table 1. The electricity prices were assumed as the time of use (TOU). All points in the feasible region represent the non-dominated solution store in the archive, as seen in Figure 3. The concept of a non-dominated solution is according to Equations (4)–(7). In this study, the non-dominated solution was chosen with the BCS method.

3.2. Simulation Results

In this section, two case studies are given. In Case Study 1, the optimal scheduling process is implemented for uncertainties of the RES data considering the minimization of operational costs. Case Study 2 analyzes the multi-objective optimal demand response program. The simulation results were obtained using MATLAB 2021 software.

3.2.1. Case Study 1: Multi-Objective Operation Costs Optimization under RES Uncertainties

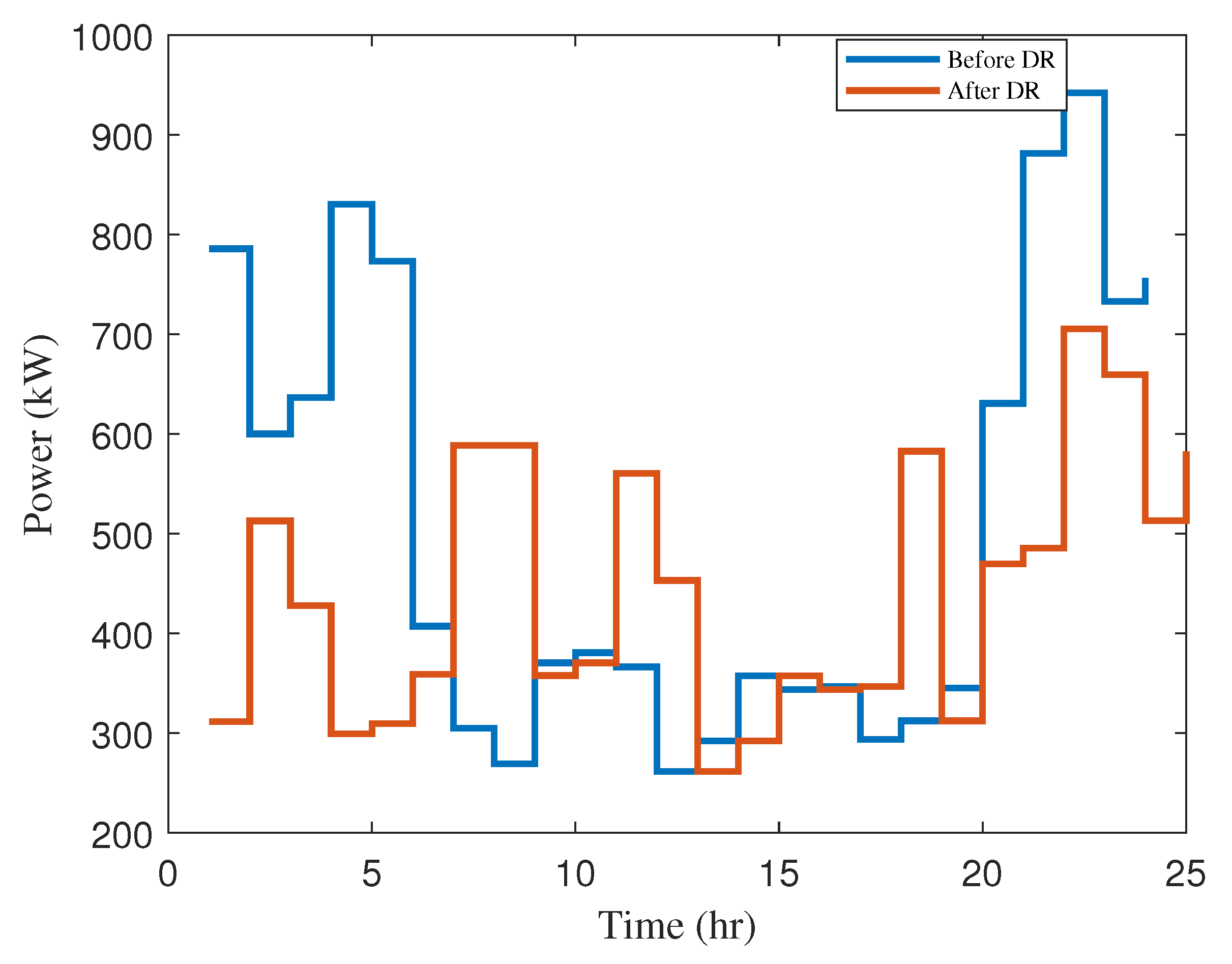
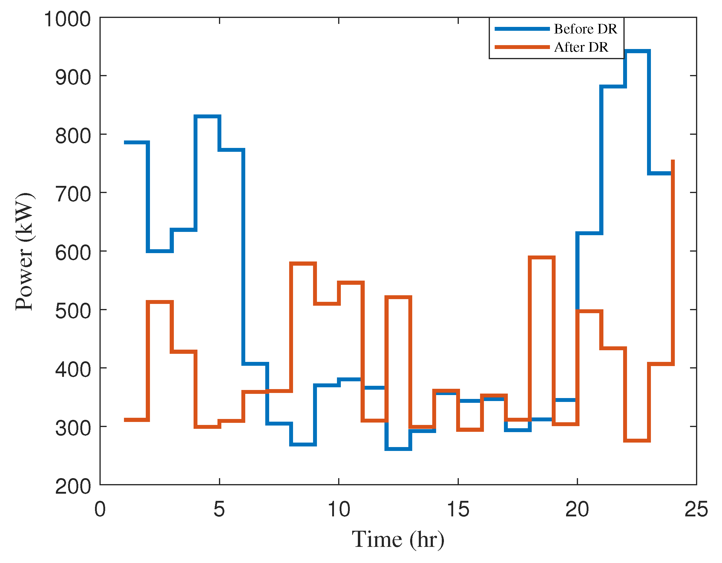
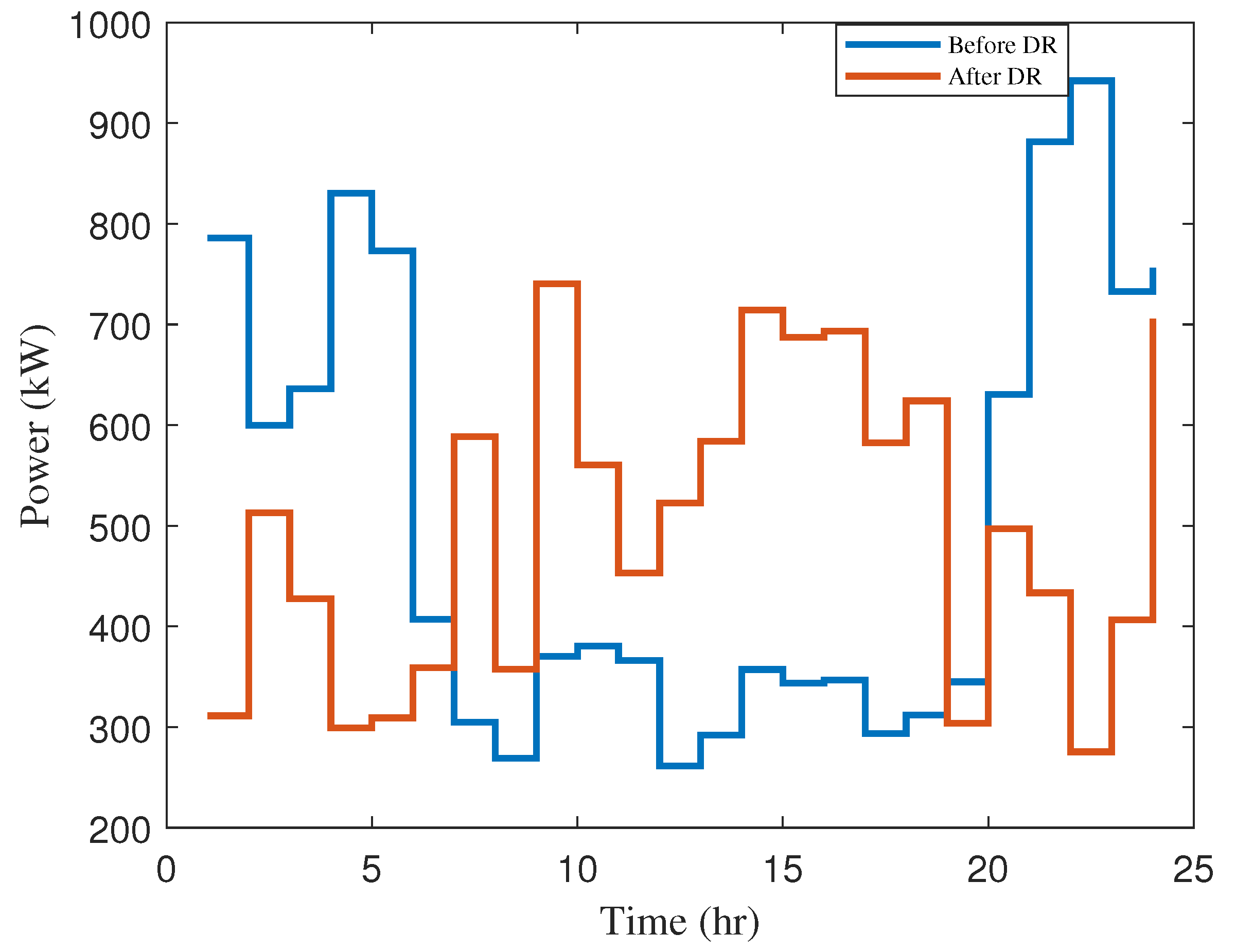
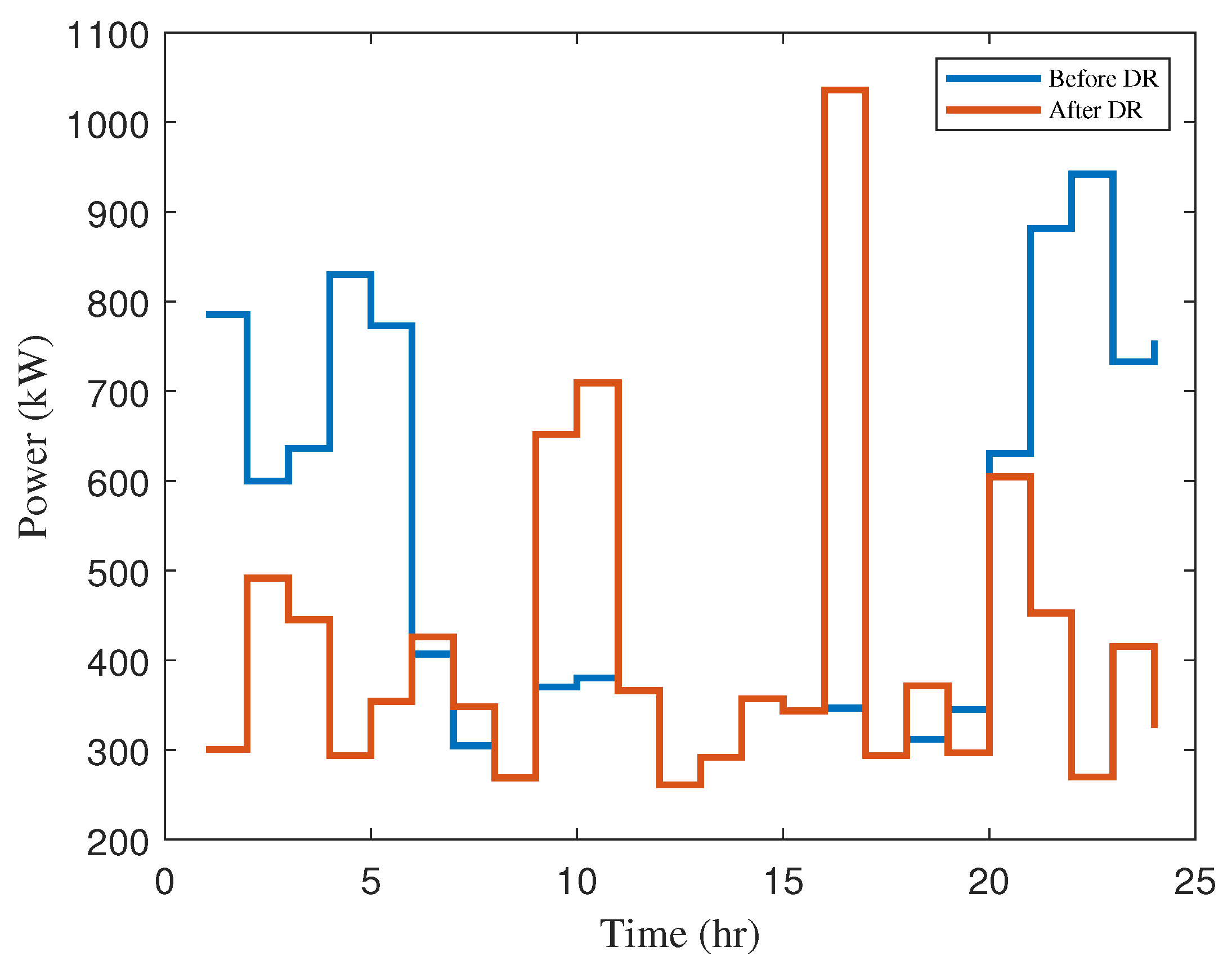
In this case study, the simulation results of the optimal generation scheduling are given for forecast and actual data. The optimal resource scheduling considering optimal operation cost curves of all the system’s generating units are shown in Figure 4 and Figure 5. According to the minimum cost problem, DG1 and DG2 are the most expensive generation units which are scheduled with minimum capacities in the system. The PV and wind units are more likely to schedule their maximum generation capacities according to cost minimization. The PV and wind generated more power in the daytime. Therefore, total generation capacities are higher during the off-peak period (daytime). The participation of load-response programs according to the uncertainty effect are illustrated in Figure 6 and Figure 7. As shown in Figure 8 and Figure 9, the proposed DR program shifted the load from peak periods of 1–5 h and 20–24 h to the valley time of 6–20 h. Therefore, the system scheduling altered the shape of the load profile after DR participation.
Table 2 shows the operational cost under the RES uncertainty based on actual and forecast data of PV and wind units. The PV generation was scheduled with higher output. The demand response requirements increase, and the operational cost is high. The wind output was scheduled with lower output, so the demand response decreases, and the operation level is low. In Case Study 1, it is essential to engage uncertainties of the RES units and the DR effect, which provide energy in new peak leads to the off-peak time. Figure 8 and Figure 9 show the statement of new peak creation. Peak-to-average ratio describes the stability of the system. In Case Study 1, the PAR is at 41% with actual RESs and at 44% with the forecast RESs.

3.2.2. Case Study 2: Multi-Objective Peak Reduction Problem

This work analyzes the flexible demand response to reshape the aggregated demand profile with multi-criteria decisions. The target of this work is to prevent the creation of a new peak in the off-peak time. In this part, the simulation results of simultaneous operation are shown in Figure 10, Figure 11, Figure 12 and Figure 13. The participation of responsive loads in the DR programs for Case Study 2 is shown in Figure 10 and Figure 12. Since the PV and wind powers are scheduled with uncertainty, the capacity of the DR created a new peak according to Case Study 1. In Case Study 2, and as shown in Figure 11, the amount of demand that is more than the optimal generation capacity is moved to an off-peak time based on the optimal hourly peak (less than 600 kW). The numerical information of the load shifting can be found in Table 3. According to Table 3, however, the total waiting time of the optimal peak reduction case is more than that of Case Study 1 (6 h), due to optimal demand distribution. The term peak-to-average ratio refers to the the quantitative measurement for load profile and the stability of the system. The system stability metric of the PAR is lower than that of Case Study 1 when considering the optimal peak load minimization (44% to 43%).
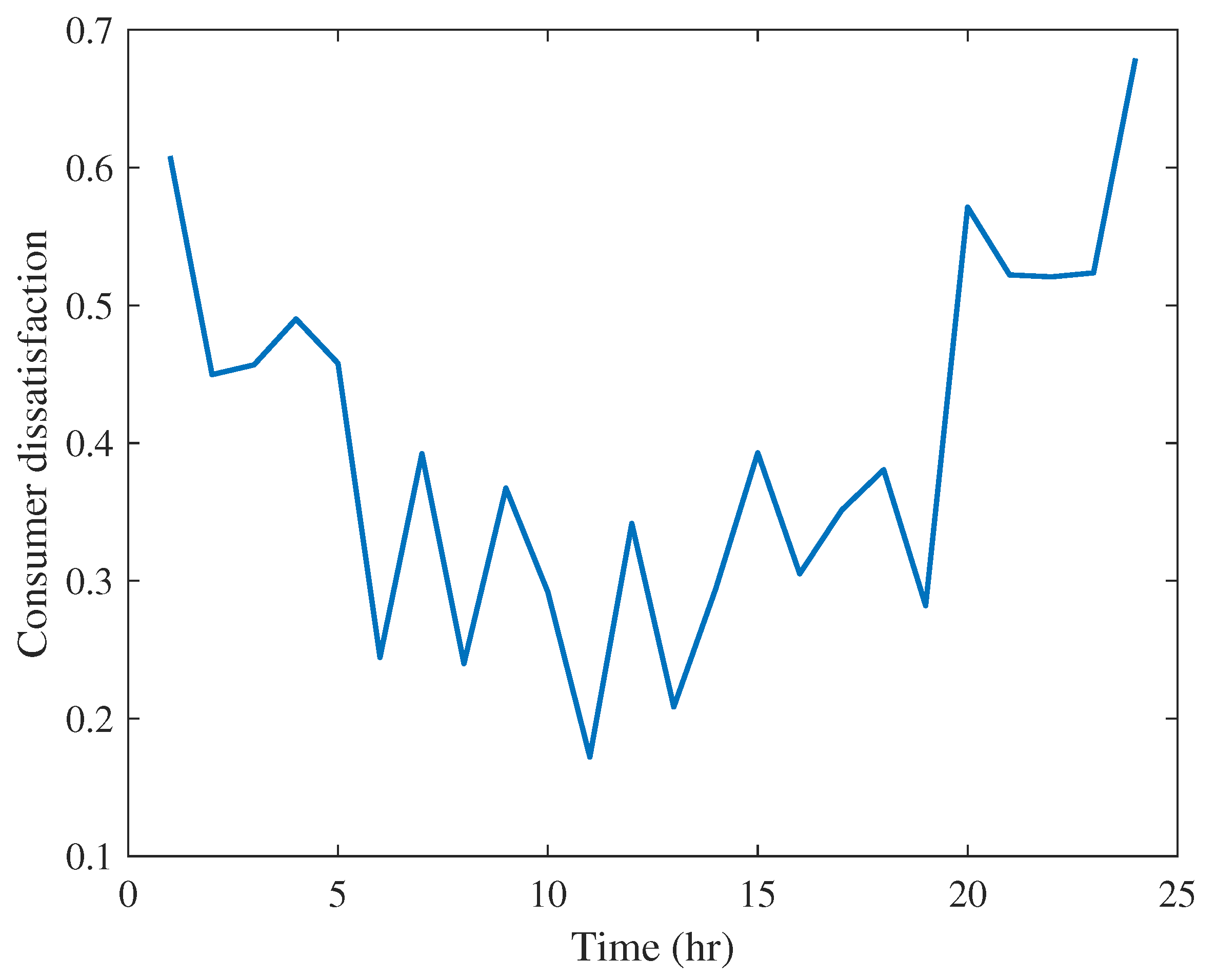
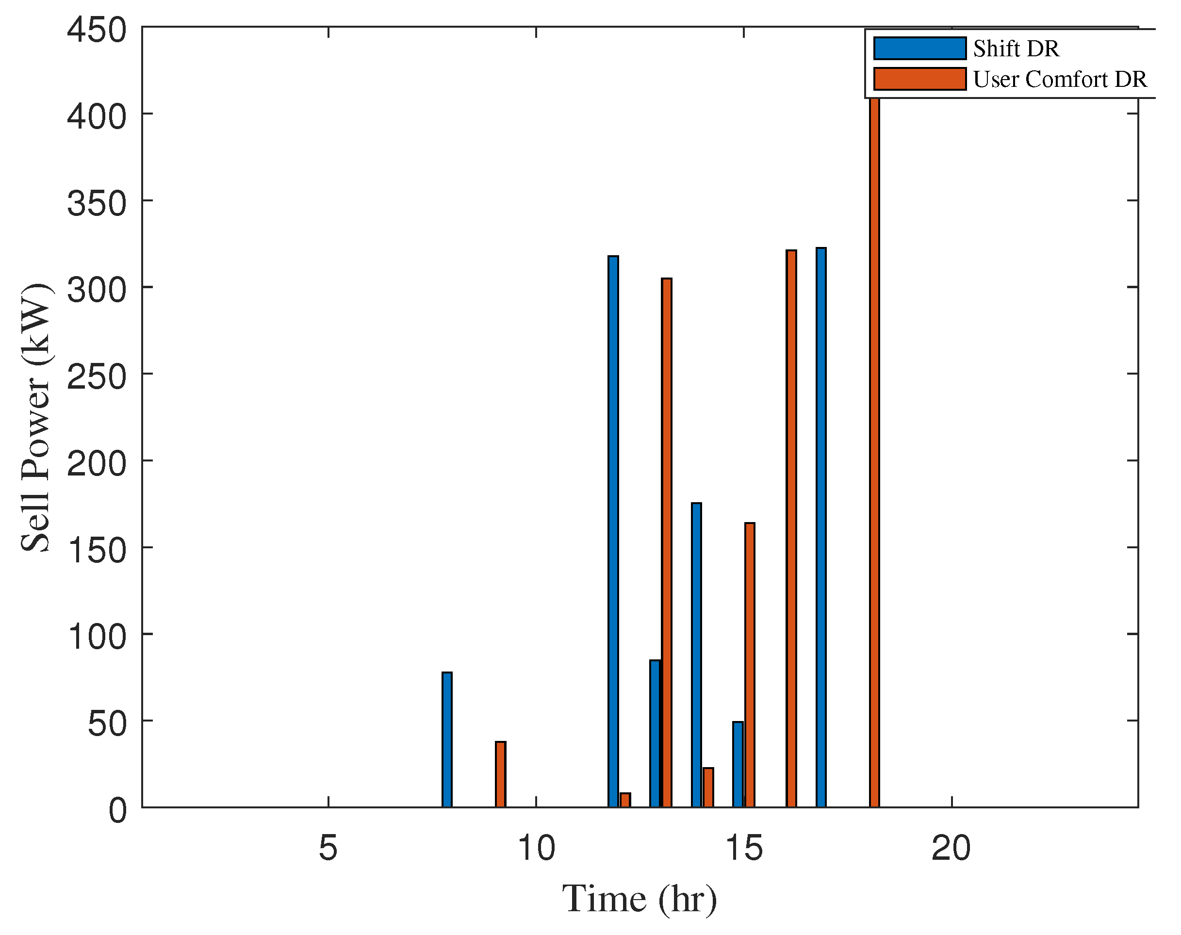
Uniform optimal load shifting considering consumer comfort is shown in Figure 12 and Figure 13. The dissatisfactory optimization index is the difference between actual and reference consumption at a particular period. The increase in the different levels described increases the discomfort. Therefore, the dissatisfaction should be a convex function, as shown in Figure 3. In this case, extra loads were changed to off-peak time according to optimal power-gap and time-gap information. The allowable DR is between 20% and 30% of hourly demand. The detailed information of the optimal load response for 24 h is presented in Table 4. The index of the PAR was reduced to 37%, and the total waiting time was 6 h. As observed from simulation results, the peak shaving and load-profile reshaping had advantages for the proposed renewable energy of the microgrid system. It also prevented a new peak due to RES uncertainty and load response. Figure 11 and Figure 13 present the results related to the statements above. When the total generation capacity exceeded the optimal demand response, it can sell power back to the grid. The capacities of power exchanged from and sold to the grid were 200–300 kW and 100 kW, respectively. After the power moves from peak time to off-peak time, the extra power form off-time can be sold back to the main grid. The results in Figure 14 indicate that the power surplus at 12–17 h is sold back to the main grid. The total amounts of power shifted by the DR and the user comfort DR that can go back to the main grid are 1028 kW and 1287 kW, respectively. The profits resulting from exchanging power covering the production cost and the consumer comfort case are illustrated in Figure 11 and Figure 13. As the shiftable DR was adjusted between 20% and 30% for the user comfort, the extra power of user comfort DR was more than the shift by DR at off-peak time. The demand elasticity factor ( μ e l a s t i c i t y ) represents the simulation results of optimal DR based on power gap and time-gap constraints in each hour. Numerical results for 0.2200 of the demand elasticity factor at 6 h were related to the case of 22% of DR. Results in Figure 13 illustrate that when the optimal DR programs were implemented at peak time, the level of the end-user dissatisfaction index had improved between 0.45 and 0.7. The level of the end-user dissatisfaction index decreased from 0.45 to 0.19 at an off-peak time. It is indicated that end-user dissatisfaction had better performance based on the lower waiting time (time gap) and allowable DR (20–30% power gap).
Figure 15 shows the end-user dissatisfaction index with DR over 24 h. A summary of the results of the three objective functions is provided in Table 5.
For comparison, the work in [29] was implemented using adaptive stochastic programming to cope with 10% of wind power uncertainty. From the optimal planning with DR, it has 30% of overall PAR. Moreover, the work in [30] presented optimal allocation resources with DR and day-ahead real-time pricing (DARTP). The total RES uncertainty of this work was reduced from 9.93% to 7.20% with the DARTP demand response model. The overall PAR for this method was 42.6156%. From Table 6, our proposed optimal DR system guaranteed the RES uncertainty increment up to 27.0136%. Additionally, it is noted that the configurations of power networks may affect the performance of our proposed method due to different locations of RESs and line losses from a different network topology.

4. Conclusions

In recent years, there has been increased attention in DR programs to address the problem of the peak load in the power distribution systems and microgrids. Moreover, owing to a significant amount of RES penetration and integration in power networks, advanced microgrid planning cannot consider the signal objective function. This paper proposed the optimal power resource management based on three objective functions with network constraints. The objective functions of the proposed method include the minimization problems of the operation cost, peak-to-average ratio (PAR), and consumer dissatisfaction over a 24 h period. Meta-heuristic MOGWO was applied to handle the multi-decision problem. Moreover, the BCS method was applied as a decision maker to search for the optimal solution from the conflicting objective functions. The performance of the proposed method was provided for two scenarios. First, the results illustrated the possible peak load at off-peak time due to the effects of RES uncertainty and over-demand response. Second, the simulation results showed that the performance of the proposed system was advantageous for generation scheduling due to the uncertainty effect. The power gap and time gap minimization were also considered through the index of end-user comfort. Peak-to-average ratio reduction was provided to show the effectiveness of the proposed method on the test system. For consumer’s comfort, the DR set the range between 20% and 30%. Multi-objective optimization can be solved via multi-decision variable simultaneously. The obtained results showed that the proposed strategy can handle RES uncertainty increment with less overall PAR.
Future work will focus on expanding our strategy of multi-objective planning to microgrid clusters.

Author Contributions

Conceptualization, S.L.L.W., W.P. and B.M.; methodology, S.L.L.W.; software, S.L.L.W.; validation, S.L.L.W., W.P. and B.M.; formal analysis, S.L.L.W., W.P. and B.M.; investigation, S.L.L.W., W.P. and B.M.; data curation, S.L.L.W.; writing—original draft preparation, S.L.L.W.; writing—review and editing, W.P. and B.M.; supervision, B.M.; funding acquisition, B.M. All authors have read and agreed to the published version of the manuscript.

Funding

This research was funded by Suranaree University of Technology, Thailand (vitesbundit-2562-2).

Institutional Review Board Statement

Not applicable.

Informed Consent Statement

Not applicable.

Data Availability Statement

Not applicable.

Acknowledgments

S.L.L.W. gratefully acknowledges the scholarship from Suranaree University of Technology, Thailand.

Conflicts of Interest

The authors declare no conflict of interest.

Sample Availability

Not applicable.

Abbreviations

The following abbreviations are used in this manuscript:
N e q , N n e q Number of equality and inequality constraints
N w o l f Number of gray wolf population
Y 1 , Y 2 , Y 3 Positions of wolves
R 1 , Q , a Coefficient vectors
r 1 , r 2 Random vectors in range [0, 1]
Y t + 1 Updating the position of wolf
D , d Best compromise solution index
f a i , f b j , f c k Points of corresponding objective function in feasible region.
f i , m i n , f j , m i n , f k , m i n Referent points of corresponding objective function in feasible region
C o p e r a t i o n t Total operation cost at time t ($/kWh)
P P V t Output power of PV unit at time t (kW)
P w i n d t Output power of wind unit at time t (kW)
P g r i d t Power exchange from the grid at time t (kW)
P D G t Output power of DG at time t (kW)
u g r i d t , u s e l l t Power exchange coefficients at time t
λ P V , λ w i n d , λ g r i d Prices of generation cost ($)
Π P A R t Peak to average ration at time t
P L m a x Target peak demand at time t
P L a v g Average demand at time t
P m i n t , P m a x t Minimum and maximum level of allowable peak demand at time t
Γ d i s s a t i s f a c t i o n t End-user dissatisfaction index
T s h i f t t Shiftable time (h)
T o p e r a t i o n t o t a l Total operation time (h)
P s h i f t t Shiftable power at time t (kW)
P o p e r a t i o n t o t a l Total power at time t (kW)
μ e l a s t i c i t y t Demand elasticity coefficient at time t
P d t Total power demand at time t (kW)
P R e v t Spinning reserve power at time t (kW)
P g t Total generation power at time t (kW)
P m a x g Maximum output power of generation (kW)
P m i n , j , P m a x , j Generation capacity of the j-th unit (kW)

References

  1. Pinthurat, W.; Hredzak, B. Distributed Control Strategy of Single-Phase Battery Systems for Compensation of Unbalanced Active Powers in a Three-Phase Four-Wire Microgrid. Energies 2021, 14, 8287. [Google Scholar] [CrossRef]
  2. Nguyen, T.H.; Nguyen, L.V.; Jung, J.J.; Agbehadji, I.E.; Frimpong, S.O.; Millham, R.C. Bio-inspired approaches for smart energy management: State of the art and challenges. Sustainability 2020, 12, 8495. [Google Scholar] [CrossRef]
  3. Parvizimosaed, M.; Farmani, F.; Anvari-Moghaddam, A. Optimal energy management of a micro-grid with renewable energy resources and demand response. J. Renew. Sustain. Energy 2013, 5, 053148. [Google Scholar] [CrossRef]
  4. Pinthurat, W.; Hredzak, B. Strategy for compensation of unbalanced powers in LV residential distribution networks using distributed single-phase battery systems. Electr. Power Syst. Res. 2022, 211, 108253. [Google Scholar] [CrossRef]
  5. Li, D.; Chiu, W.Y.; Sun, H.; Poor, H.V. Multiobjective Optimization for Demand Side Management Program in Smart Grid. IEEE Trans. Ind. Inform. 2018, 14, 1482–1490. [Google Scholar] [CrossRef]
  6. Alilou, M.; Nazarpour, D.; Shayeghi, H. Multiobjective optimization of demand side management and multi dg in the distribution system with demand response. J. Oper. Autom. Power Eng 2018, 6, 230–242. [Google Scholar]
  7. Jahani, M.T.G.; Nazarian, P.; Safari, A.; Haghifam, M. Multi-objective optimization model for optimal reconfiguration of distribution networks with demand response services. Sustain. Cities Soc. 2019, 47, 101514. [Google Scholar] [CrossRef]
  8. Mohsenian-Rad, A.H.; Wong, V.W.S.; Jatskevich, J.; Schober, R.; Leon-Garcia, A. Autonomous Demand-Side Management Based on Game-Theoretic Energy Consumption Scheduling for the Future Smart Grid. IEEE Trans. Smart Grid 2010, 1, 320–331. [Google Scholar] [CrossRef]
  9. Parizy, E.S.; Ardakani, A.J.; Mohammadi, A.; Loparo, K.A. A new quantitative load profile measure for demand response performance evaluation. Int. J. Electr. Power Energy Syst. 2020, 121, 106073. [Google Scholar] [CrossRef]
  10. Reddy, S.S. Optimizing energy and demand response programs using multi-objective optimization. Electr. Eng. 2017, 99, 397–406. [Google Scholar] [CrossRef]
  11. Mirjalili, S.; Dong, J.S. Multi-objective grey wolf optimizer. In Multi-Objective Optimization Using Artificial Intelligence Techniques; Springer: Berlin/Heidelberg, Germany, 2020; pp. 47–58. [Google Scholar]
  12. Mirjalili, S.; Saremi, S.; Mirjalili, S.M.; Coelho, L.d.S. Multi-objective grey wolf optimizer: A novel algorithm for multi-criterion optimization. Expert Syst. Appl. 2016, 47, 106–119. [Google Scholar] [CrossRef]
  13. Zhang, G.; Wang, W.; Du, J.; Liu, H. A multiobjective optimal operation of a stand-alone microgrid using SAPSO algorithm. J. Electr. Comput. Eng. 2020, 2020, 6042105. [Google Scholar] [CrossRef]
  14. Falsafi, H.; Zakariazadeh, A.; Jadid, S. The role of demand response in single and multi-objective wind-thermal generation scheduling: A stochastic programming. Energy 2014, 64, 853–867. [Google Scholar] [CrossRef]
  15. Ortega-Vazquez, M.A.; Kirschen, D.S. Estimating the Spinning Reserve Requirements in Systems With Significant Wind Power Generation Penetration. IEEE Trans. Power Syst. 2009, 24, 114–124. [Google Scholar] [CrossRef]
  16. Hong, Y.Y.; Lin, J.K. Interactive multi-objective active power scheduling considering uncertain renewable energies using adaptive chaos clonal evolutionary programming. Energy 2013, 53, 212–220. [Google Scholar] [CrossRef]
  17. Azizipanah-Abarghooee, R.; Niknam, T.; Roosta, A.; Malekpour, A.R.; Zare, M. Probabilistic multiobjective wind-thermal economic emission dispatch based on point estimated method. Energy 2012, 37, 322–335. [Google Scholar] [CrossRef]
  18. Soares, J.; Ghazvini, M.A.F.; Silva, M.; Vale, Z. Multi-dimensional signaling method for population-based metaheuristics: Solving the large-scale scheduling problem in smart grids. Swarm Evol. Comput. 2016, 29, 13–32. [Google Scholar] [CrossRef]
  19. Nikmehr, N.; Najafi-Ravadanegh, S.; Khodaei, A. Probabilistic optimal scheduling of networked microgrids considering time-based demand response programs under uncertainty. Appl. Energy 2017, 198, 267–279. [Google Scholar] [CrossRef]
  20. Khan, Z.A.; Zafar, A.; Javaid, S.; Aslam, S.; Rahim, M.H.; Javaid, N. Hybrid meta-heuristic optimization based home energy management system in smart grid. J. Ambient Intell. Humaniz. Comput. 2019, 10, 4837–4853. [Google Scholar] [CrossRef]
  21. Wang, F.; Zhou, L.; Ren, H.; Liu, X.; Talari, S.; Shafie-khah, M.; Catalão, J.P.S. Multi-Objective Optimization Model of Source–Load–Storage Synergetic Dispatch for a Building Energy Management System Based on TOU Price Demand Response. IEEE Trans. Ind. Appl. 2018, 54, 1017–1028. [Google Scholar] [CrossRef]
  22. Sepulveda, A.; Paull, L.; Morsi, W.G.; Li, H.; Diduch, C.P.; Chang, L. A novel demand side management program using water heaters and particle swarm optimization. In Proceedings of the 2010 IEEE Electrical Power & Energy Conference, Halifax, NS, Canada, 25–27 August 2010; pp. 1–5. [Google Scholar]
  23. Huang, S.; Xiao, J.; Pekny, J.F.; Reklaitis, G.V.; Liu, A.L. Quantifying system-level benefits from distributed solar and energy storage. J. Energy Eng. 2012, 138, 33. [Google Scholar] [CrossRef]
  24. Li, Z.; Xu, Y.; Feng, X.; Wu, Q. Optimal stochastic deployment of heterogeneous energy storage in a residential multienergy microgrid with demand-side management. IEEE Trans. Ind. Inform. 2020, 17, 991–1004. [Google Scholar] [CrossRef]
  25. Goli, A.; Zare, H.K.; Tavakkoli-Moghaddam, R.; Sadegheih, A. Multiobjective fuzzy mathematical model for a financially constrained closed-loop supply chain with labor employment. Comput. Intell. 2020, 36, 4–34. [Google Scholar] [CrossRef]
  26. Khan, A.; Hizam, H.; Abdul-Wahab, N.I.; Othman, M.L. Solution of optimal power flow using non-dominated sorting multi objective based hybrid firefly and particle swarm optimization algorithm. Energies 2020, 13, 4265. [Google Scholar] [CrossRef]
  27. IEEE PES Test Feeder. Available online: https://cmte.ieee.org/pes-testfeeders/ (accessed on 16 November 2022).
  28. Lei Wynn, S.L.; Boonraksa, T.; Boonraksa, P.; Marungsri, B. Optimal Distribution Level of Energy Management Considering Generation Uncertainties and Demand Response. In Proceedings of the 2021 International Conference on Power, Energy and Innovations (ICPEI), Xiamen, China, 2–4 December 2021; pp. 29–32. [Google Scholar]
  29. Tabar, V.S.; Ghassemzadeh, S.; Tohidi, S. Energy management in hybrid microgrid with considering multiple power market and real time demand response. Energy 2019, 74, 10–23. [Google Scholar] [CrossRef]
  30. Xu, W.; Zhou, D.; Huang, X.; Lou, B.; Liu, D. Optimal allocation of power supply systems in industrial parks considering multi-energy complementarity and demand response. Appl. Energy 2020, 275, 115407. [Google Scholar] [CrossRef]
Figure 1. Test system [27].
Figure 1. Test system [27].
Energies 15 08989 g001
Figure 2. Forecast and actual power generation of PV and wind units [28]. (a) PV power generation. (b) Wind power generation.
Figure 2. Forecast and actual power generation of PV and wind units [28]. (a) PV power generation. (b) Wind power generation.
Energies 15 08989 g002
Figure 3. Pareto-optimal solutions for operation cost, PAR and consumer dissatisfaction.
Figure 3. Pareto-optimal solutions for operation cost, PAR and consumer dissatisfaction.
Energies 15 08989 g003
Figure 4. Optimal generation scheduling with PV and wind actual data.
Figure 4. Optimal generation scheduling with PV and wind actual data.
Energies 15 08989 g004
Figure 5. Optimal scheduling with forecast PV and wind data.
Figure 5. Optimal scheduling with forecast PV and wind data.
Energies 15 08989 g005
Figure 6. Demand−response schedule with actual PV and wind data.
Figure 6. Demand−response schedule with actual PV and wind data.
Energies 15 08989 g006
Figure 7. Demand−response schedule with forecast PV and wind data.
Figure 7. Demand−response schedule with forecast PV and wind data.
Energies 15 08989 g007
Figure 8. Demand−response schedule with actual PV and wind data.
Figure 8. Demand−response schedule with actual PV and wind data.
Energies 15 08989 g008
Figure 9. Aggregate load reshapes with forecast PV and wind data.
Figure 9. Aggregate load reshapes with forecast PV and wind data.
Energies 15 08989 g009
Figure 10. Optimal demand−response schedule considering peak load reduction.
Figure 10. Optimal demand−response schedule considering peak load reduction.
Energies 15 08989 g010
Figure 11. Optimal aggregate load reshapes considering peak load reduction.
Figure 11. Optimal aggregate load reshapes considering peak load reduction.
Energies 15 08989 g011
Figure 12. Optimal demand−response schedule considering peak load reduction and user comfort.
Figure 12. Optimal demand−response schedule considering peak load reduction and user comfort.
Energies 15 08989 g012
Figure 13. Optimal aggregate load reshapes considering peak load reduction and user comfort.
Figure 13. Optimal aggregate load reshapes considering peak load reduction and user comfort.
Energies 15 08989 g013
Figure 14. The amount of power sold to the grid.
Figure 14. The amount of power sold to the grid.
Energies 15 08989 g014
Figure 15. End−user dissatisfaction index with DR.
Figure 15. End−user dissatisfaction index with DR.
Energies 15 08989 g015
Table 1. Generation characteristics of the two DGs.
Table 1. Generation characteristics of the two DGs.
DGsabc P min , (kW) P max , (kW)
140180205100
260100105100
Table 2. Comparison of operational cost with RES uncertainty.
Table 2. Comparison of operational cost with RES uncertainty.
Time (h)Operation Cost (Actual, $/kWh)Operation Cost (Forecast, $/kWh)
735093339
834393232
944193467
1042584144
1159673595
1252974220
1331213151
1455284419
Table 3. Load shifting considering peak load reduction.
Table 3. Load shifting considering peak load reduction.
Time (h)Power (kW)Waiting Time (h)
7360.41085
8578.51127
9509.87746
10545.73738
11309.78748
12521.09259
13299.19397
14360.84104
15294.24006
16352.9319-
17311.51625
18588.93285
Table 4. Optimal percentage of DR considering user comfort.
Table 4. Optimal percentage of DR considering user comfort.
Time (h)Demand Elasticity Factor ( μ elasticity t )
10.3000
20.2000
30.2000
40.3000
50.2000
60.2200
70.2000
80.3000
90.2300
100.2000
110.3000
120.3000
130.3000
140.3000
150.2000
160.3000
170.3000
180.3000
190.3000
200.2300
210.2000
220.3000
230.3000
240.2300
Table 5. A summary of results of three objective functions.
Table 5. A summary of results of three objective functions.
Time (h)Operation Cost ($/kWh)PARDissatisfaction Index
127461.55700.6083
243891.75720.4497
349841.88900.4568
426080.93940.4901
527881.20570.4579
636511.73350.2444
733393.04590.3923
832323.32080.2399
934672.45050.3673
1041442.69600.2918
1135952.41230.1721
1242202.58520.3416
1331512.06890.2084
1444192.03990.2943
1553131.97270.3929
1629303.13260.3051
1758333.15860.3513
1831632.03250.3806
1928842.39090.2820
2047621.16770.5713
2132301.09390.5221
2224221.10610.5207
2335550.95680.5236
2446211.72990.6792
Table 6. Comparison with existing strategies.
Table 6. Comparison with existing strategies.
Refs.PAR (%)RES Uncertainty (%)
 [29]3010
[30]42.61569.93
Proposed strategy3727.0136
Publisher’s Note: MDPI stays neutral with regard to jurisdictional claims in published maps and institutional affiliations.

Share and Cite

MDPI and ACS Style

Wynn, S.L.L.; Pinthurat, W.; Marungsri, B. Multi-Objective Optimization for Peak Shaving with Demand Response under Renewable Generation Uncertainty. Energies 2022, 15, 8989. https://doi.org/10.3390/en15238989

AMA Style

Wynn SLL, Pinthurat W, Marungsri B. Multi-Objective Optimization for Peak Shaving with Demand Response under Renewable Generation Uncertainty. Energies. 2022; 15(23):8989. https://doi.org/10.3390/en15238989

Chicago/Turabian Style

Wynn, Sane Lei Lei, Watcharakorn Pinthurat, and Boonruang Marungsri. 2022. "Multi-Objective Optimization for Peak Shaving with Demand Response under Renewable Generation Uncertainty" Energies 15, no. 23: 8989. https://doi.org/10.3390/en15238989

APA Style

Wynn, S. L. L., Pinthurat, W., & Marungsri, B. (2022). Multi-Objective Optimization for Peak Shaving with Demand Response under Renewable Generation Uncertainty. Energies, 15(23), 8989. https://doi.org/10.3390/en15238989

Note that from the first issue of 2016, this journal uses article numbers instead of page numbers. See further details here.

Article Metrics

Back to TopTop