Exergy and Thermoeconomic Analyses of a Carnot Battery System Comprising an Air Heat Pump and Steam Turbine
Abstract
1. Introduction
2. Materials and Methods
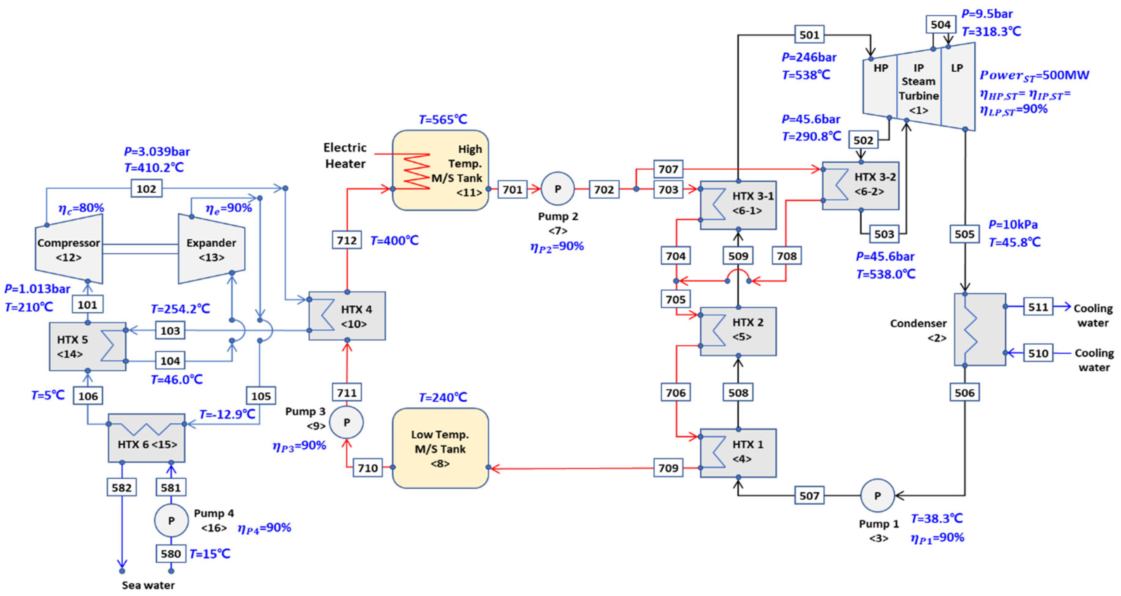
2.1. Carnot Battery System Comprising an Air Heat Pump and Steam Turbine
2.2. Energy, Exergy, Exergy-Balance, and Exergy Cost-Balance Equations
2.2.1. Mass and Energy Conservation
2.2.2. Exergy, Exergy-Balance, and Cost-Balance Equations
2.3. Exergy and Cost-Balance Equations for the Air Heat Pump System
2.3.1. Exergy-Balance Equation for the Air Heat Pump System
- Compressor <12>
- HTX 4 <10>
- Expander <13>
- HTX 5 <14>
- HTX 6 <15>
- Pump 3 <9>
- High-temperature molten salt tank <11>
- Pump 4 <16>
- Low temperature molten salt tank <8>
2.3.2. Cost-Balance Equations for the Air Pump System
- 1.
- Compressor <12>
- 2.
- HTX 4 <10>
- 3.
- Expander <13>
- 4.
- HTX 5 <14>
- 5.
- HTX 6 <15>
- 6.
- Pump 3 <9>
- 7.
- High-temperature salt tank <11>
- 8.
- Pump 4 <16>
2.4. Exergy-Balance and Cost-Balance Equations for the Steam Turbine System
2.4.1. Exergy-Balance Equation for the Steam Turbine
- Steam turbine <1>
- Condenser <2>
- Pump 1 <3>
- HTX 1 <4>
- HTX 2 <5>
- HTX 3 <6>
- HTX 3B <7>
- Pump 2 <8>
2.4.2. Cost-Balance Equation for the Steam Turbine System
- Steam turbine <1>
- Condenser <2>
- Pump 1 <3>
- HTX 1 <4>
- HTX 2 <5>
- HTX 3-1 <6>
- HTX 3-2 <7>
- Pump 2 <8>
2.5. Evaluation of Carnot Battery System
3. Results and Discussion
3.1. Calculation Results for Heat Pump System
3.2. Calculation Results for Steam Turbine
3.3. Discussion
4. Conclusions
Author Contributions
Funding
Informed Consent Statement
Acknowledgments
Conflicts of Interest
Nomenclature
| unit cost | |
| annualized cost | |
| initial investment cost | |
| unit cost of fuel | |
| exergy per unit mass | |
| exergy flow rate | |
| enthalpy per unit mass | |
| enthalpy flow rate | |
| mass flow rate | |
| heat flow rate | |
| entropy per unit mass | |
| entropy flow rate | |
| entropy generation rate | |
| ambient temperature | |
| work flow rate | |
| capital cost flow rate | |
| Greek letters | |
| annual operating hours | |
| maintenance cost factor | |
| energy density | |
| round trip efficiency | |
| Superscripts | |
| chemical | |
| fuel | |
| exergy destruction | |
| mechanical | |
| thermal | |
| work | |
| electricity consumed during charge | |
| electricity produced during discharge | |
| Subscripts | |
| reference point | |
| mechanical | |
| entropy | |
| thermal | |
| work or electricity | |
| cooling water | |
| Abbreviations | |
| CAS | compressed air storage |
| CBS | Carnot battery system |
| CHEST | compressed heat energy storage |
| EES | electric energy storage |
| LCOE | levelized cost of energy |
| MOPSA | modified productive structure analysis |
| ORC | organic Rankine cycle |
| PHES | hydro energy storage |
| PTES | pumped electric storage |
| PWF | present worth factor |
| SMP | system marginal price |
| SV | salvage value |
| TEES | thermo electrical storage |
References
- Dumont, O.; Frate, G.F.; Pillai, A.; Lecompte, S.; de Paepe, M.; Lemort, V. Carnot battery technology: A state-of-the-art review. J. Energy Storage 2020, 32, 101756. [Google Scholar] [CrossRef]
- Argyrou, M.C.; Christodoulides, P.; Kalogirou, S.A. Energy storage for electricity generation and related processes: Technologies appraisal and grid scale application. Renew. Sustain. Energy Rev. 2018, 94, 804–821. [Google Scholar] [CrossRef]
- Pelay, U.; Luo, L.; Fan, Y.; Stitou, D.; Rood, M. Thermal energy storage system for concentrated solar power plants. Renew. Sustain. Energy Rev. 2017, 79, 82–100. [Google Scholar] [CrossRef]
- Okazaki, T.; Shirai, Y.; Nakamura, T. Concept study of wind power utilizing direct thermal energy conversion and thermal energy storage. Renew. Energy 2015, 83, 332–338. [Google Scholar] [CrossRef]
- Cheayb, M.; Gallego, M.; Tazerout, M.; Poncet, S. Modeling and experimental validation of a small-scale trigenerative compressed air storage system. Appl. Energy 2019, 239, 1371–1384. [Google Scholar] [CrossRef]
- Jinyang, F.; Heping, X.; Jie, C.; Deyi, J.; Cunbao, L.; Tiedeu, W.N.; Ambre, J. Preliminary feasibility analysis of a hybrid pumped-hydro energy storage system using abandoned coal mine goafs. Appl. Energy 2020, 258, 114007. [Google Scholar]
- Najjar, Y.S.H.; Zaamout, M.S. Performance analysis of compressed air energy storage (CAES) plant for dry regions. J. Energy Convers. Manag. 1998, 39, 1503.e11. [Google Scholar] [CrossRef]
- Lund, H.; Salgi, G.; Elmegaard, B.; Andersen, A.N. Optimal operation strategies of compressed air energy storage (CAES) on electricity spot markets with fluctuating prices. Appl. Thermal Eng. 2009, 29, 799–804. [Google Scholar] [CrossRef]
- Olympios, A.V.; McTigue, J.D.; Farres-Antunez, P.; Tafone, A.; Romagnoli, A.; Li, Y.; Ding, Y.; Steinmann, W.-S.; Wang, L.; Chen, H. Progress and prospects of thermos-mechanical energy storage-a critical review. Progress Energy 2021, 3, 022001. [Google Scholar] [CrossRef]
- Morandin, M.; Marechal, F.; Mercangoz, M.; Buchter, F. Conceptional design of a themo-electrical energy storage system based on heat integration of thermodynamic cycles-Part A: Methodology and base case. Energy 2012, 45, 375–385. [Google Scholar] [CrossRef]
- Mercangöz, M.; Hemrle, J.; Kaufmann, L.; Z’Graggen, A.; Ohler, C. Electrothermal energy storage with transcritical CO2 cycles. Energy 2012, 45, 407–415. [Google Scholar] [CrossRef]
- McTigue, J.D.; White, A.J.; Markides, C.N. Parametric studies and optimization of pumped thermal electricity storage. Appl. Energy 2015, 137, 800–811. [Google Scholar] [CrossRef]
- Kim, Y.-M.; Shin, D.-G.; Lee, S.-Y.; Favrat, D. Isothermal transcritical CO2 cycles with TES (thermal energy storage) for electricity storage. Energy 2013, 49, 484–501. [Google Scholar] [CrossRef]
- Jockenhöfer, H.; Steinmann, W.-D.; Bauer, D. Detailed numerical investigation of a pumped thermal energy storage with low temperature heat integration. Energy 2018, 145, 665–676. [Google Scholar] [CrossRef]
- Steinmann, W.-D.; Bauer, D.; Jockenhöfer, H.; Johnson, M. Pumped thermal energy storage (PTES) as smart sector-coupling technology for heat and electricity. Energy 2019, 183, 185–190. [Google Scholar] [CrossRef]
- Frate, G.F.; Ferrari, L.; Desideri, U. Multi-criteria investigation of a pumped thermal electricity storage (PTES) system with thermal integration and sensible heat storage. Energy Convers. Manag. 2020, 208, 112530. [Google Scholar] [CrossRef]
- Steinmann, W.-D. Thermo-mechanical concepts for bulk energy storage. Renew. Sustain. Energy Rev. 2017, 75, 205–219. [Google Scholar] [CrossRef]
- Thess, A. Thermodynamic efficiency of pumped heat electricity storage. Phys. Rev. Lett. 2013, 111, 110602. [Google Scholar] [CrossRef]
- Guo, J.; Cai, L.; Chen, J.; Zhou, Y. Performance evaluation and parametric choice criteria of a Brayton pumped thermal electricity storage system. Energy 2018, 113, 693–701. [Google Scholar] [CrossRef]
- Kwak, H.-Y.; Kim, D.-J.; Jeon, J.-S. Exergetic and thermoeconomic analyses of power plants. Energy 2003, 28, 343–360. [Google Scholar] [CrossRef]
- Seo, S.-H.; Oh, S.-D.; Kwak, H.-Y. Thermodynamic, exergetic and thermoeconomic analyses of double effect LiBr-water absorption refrigeration systems with a 5-kW high temperature PEMFC as heat source for data center applications. Energies 2022, 15, 3101. [Google Scholar] [CrossRef]
- Oh, S.-D.; Pang, H.-S.; Kim, S.-M.; Kwak, H.-Y. Exergy analysis for a gas turbine cogeneration system. J. Eng. Gas Turbines Power 1996, 118, 782–791. [Google Scholar] [CrossRef]
- Bejan, A. Advanced Engineering Thermodynamics; John Wiley & Sons: New York, NY, USA, 1997. [Google Scholar]
- Kotas, T.J. The Exergy Methods of Thermal Plant Analysis; Krieger Publishing Co.: New York, NY, USA, 1995. [Google Scholar]
- Moran, J. Availability Analysis: A Guide to Efficient Energy Use; Prentice-Hall: New York, NY, USA, 1982. [Google Scholar]
- Borgnakke, C.; Sonntag, R.E. Fundamentals of Thermodynamics, 8th ed.; John Wiley & Sons: New York, NY, USA, 2009. [Google Scholar]
- Tsatsaronis, G.; Park, M.-H. On avoidable and unavoidable exergy destructions and investment costs in thermal systems. Energy Convers. Manag. 2002, 43, 1259–1270. [Google Scholar] [CrossRef]

| States | (kmol/s) | T (°C) | P (kPa) | (MJ/s) | (MJ/s-K) | (MJ/s) |
|---|---|---|---|---|---|---|
| 101 | 144.98 | 210.0 | 101.3 | 793.78 | 2.85 | 176.42 |
| 102 | 144.98 | 410.2 | 303.9 | 1682.53 | 3.07 | 1001.64 |
| 103 | 144.98 | 254.2 | 273.9 | 987.28 | 2.04 | 613.15 |
| 104 | 144.98 | 46.0 | 243.9 | 88.74 | 0.01 | 318.20 |
| 105 | 144.98 | −12.9 | 101.3 | −159.93 | 0.21 | 10.55 |
| 106 | 144.98 | 5.0 | 71.3 | −84.42 | 0.91 | −123.69 |
| 580 | 95.50 | 15.0 | 110.0 | 108.47 | 0.39 | 1.25 |
| 581 | 95.50 | 15.2 | 10,390.0 | 126.39 | 0.39 | 18.90 |
| 582 | 95.50 | 4.5 | 9800.0 | 49.29 | 0.12 | 21.98 |
| 710 | 29.53 | 240.0 | 101.3 | 991.44 | 2.24 | 219.41 |
| 711 | 29.53 | 240.0 | 2000.0 | 994.65 | 2.24 | 222.57 |
| 712 | 29.53 | 400.0 | 130.0 | 1652.45 | 3.36 | 546.15 |
| 701 | 29.53 | 565.0 | 130.0 | 2334.06 | 4.27 | 957.75 |
| Component | Enthalpy Flow in (MW) | Enthalpy Flow out (MW) | Heat Flow (MW) | Work Flow (MW) | Irreversibility Rate (MW) |
|---|---|---|---|---|---|
| Air compressor | −793.78 | 1682.53 | 0.0 | −888.75 | 63.53 |
| HTX 4 | −2677.17 | 2639.72 | 37.45 | 0.0 | 64.93 |
| Turbine | −133.48 | −159.93 | 0.0 | 293.41 | 17.85 |
| HTX 5 | −902.86 | 882.52 | 20.33 | 0.0 | −5.17 |
| HTX 6 | 35.25 | −35.13 | −0.12 | 130.53 | |
| Pump 3 | −108.47 | 126.39 | 2.81 | −17.93 | −0.28 |
| Molten salt tank | −1652.45 | 2334.06 | 13.91 | −695.53 | 12.36 |
| Pump 4 | −991.44 | 994.65 | 0.31 | −3.52 | 0.33 |
| Component | (MW) | (MW) | (MW) | Irreversibility Rate (MW) | Heat (MW) |
|---|---|---|---|---|---|
| Air compressor | −888.75 | 430.38 | 394.83 | 63.53 | |
| HTX 4 | −351.14 | −37.35 | 388.49 | ||
| Turbine | 293.41 | 4.52 | −315.79 | 17.85 | |
| HTX 5 | −79.23 | 84.40 | −5.17 | ||
| HTX 6 | −4.10 | −126.43 | 130.53 | ||
| Pump 3 | −3.52 | 0.0 | 3.16 | 0.35 | |
| Molten salt tank | −695.53 | 13.92 | 681.61 | ||
| Pump 4 | −17.93 | −0.05 | 17.70 | 0.28 |
| Component | Initial Investment Cost (USD) | Annualized Cost (USD/Year) | Monetary Flow Rate (USD/s) |
|---|---|---|---|
| Compressor | 208,500,084 | 13,563,230 | 1.1410 |
| HTX 4 | 24,033,414 | 1,563,408 | 0.1315 |
| Turbine | 61,465,067 | 3,998,391 | 0.3364 |
| HTX 5 | 75,616,662 | 4,918,972 | 0.4138 |
| HTX 6 | 1,736,397 | 112,955 | 0.0095 |
| Pump 3 | 16,834,147 | 1,095,085 | 0.0921 |
| HT Molten salt tank | 91,800,182 | 5,971,734 | 0.5024 |
| Pump 4 | 4,091,475 | 266,156 | 0.0095 |
| Boundary (LT Molten) | 93,939,394 | 6,110,892 | 0.5141 |
| Total | 578,016,822 | 37,600,824 | 3.1632 |
| Component | Thermal (USD/s) | Mech (USD/s) | Heat (USD/s) | Lost Cost (USD/s) | Invest/ (USD/s) | Electricity Input (USD/s) |
|---|---|---|---|---|---|---|
| Compressor | 19.62 | 1.99 | 0. | −0.03 | −1.141 | −20.44 |
| HTX 4 | −16.01 | −0.24 | 16.55 | −0.16 | −0.13 | |
| Turbine | −4.34 | −2.06 | 0.0 | −0.01 | −0.34 | 6.82 |
| HTX 5 | −0.14 | 0.55 | 0.0 | 0.0 | −0.41 | |
| HTX 6 | 0.89 | −0.83 | 0.0 | −0.05 | −0.01 | |
| Pump 3 | 0.00 | 0.17 | 0.0 | 0.00 | −0.09 | −0.08 |
| HT molten salt tank | 0.0 | 0.0 | 16.80 | −0.30 | −0.50 | −16.0 |
| Pump 4 | 0.0 | 0.44 | 0.0 | 0.0 | −0.02 | −0.42 |
| C12P | C10Q | C13T | C14T | C15T | C9P |
|---|---|---|---|---|---|
| 5.04 | 25.2 | −960.1 | 1.76 | −217.0 | 54.72 |
| C11Q | C16P | CT | CP | CQ | CS |
| 24.64 | 24.69 | 45.59 | 6.53 | 24.89 | −0.42 |
| States | (kmol/s) | T (°C) | P (kPa) | (MJ/s) | (MJ/s-K) | (MJ/s) |
|---|---|---|---|---|---|---|
| 501 | 21.09 | 538.0 | 24,600.0 | 1255.8 | 2.33 | 561.2 |
| 502 | 21.09 | 290.8 | 4560.0 | 1107.0 | 2.37 | 403.5 |
| 503 | 19.83 | 538.0 | 4560.0 | 1259.4 | 2.55 | 501.2 |
| 504 | 19.83 | 318.3 | 950.0 | 1104.6 | 2.58 | 337.3 |
| 505 | 21.09 | 45.8 | 10.0 | 899.7 | 2.84 | 55.12 |
| 506 | 21.09 | 38.3 | 101.0 | 61.0 | 0.21 | 0.5 |
| 507 | 21.09 | 38.3 | 26,000. | 69.7 | 0.21 | 10.3 |
| 508 | 21.09 | 168.0 | 25,500. | 275.4 | 0.76 | 51.3 |
| 509 | 21.09 | 300. | 25,000. | 505.8 | 1.21 | 146.0 |
| 510 | 1113.79 | 20.0 | 120.0 | 1684.9 | 5.94 | 3.9 |
| 511 | 1113.79 | 30.0 | 101.0 | 2523.2 | 8.76 | 3.5 |
| 701 | 29.53 | 565.0 | 101.0 | 2334.0 | 4.27 | 957.7 |
| 702 | 29.53 | 564.0 | 2000.0 | 2333.0 | 4.26 | 958.2 |
| 703 | 21.85 | 564.0 | 2000.0 | 1726.5 | 3.16 | 709.1 |
| 704 | 21.85 | 318.6 | 1200.0 | 975.5 | 2.10 | 274.2 |
| 705 | 29.53 | 345.6 | 1200.0 | 1429.4 | 3.02 | 426.9 |
| 706 | 29.53 | 289.8 | 400.0 | 1197.6 | 2.63 | 311.5 |
| 707 | 7.68 | 564.0 | 2000.0 | 606.6 | 1.11 | 249.1 |
| 708 | 7.68 | 422.2 | 1200.0 | 453.9 | 0.91 | 155.9 |
| 709 | 29.53 | 240.0 | 101.0 | 991.4 | 2.24 | 219.4 |
| Component | Enthalpy Flow in (MW) | Enthalpy Flow out (MW) | Heat Flow (MW) | Work Rate (MW) | Irreversibility (MW) |
|---|---|---|---|---|---|
| Steam turbine | −2515.2 | 2006.7 | 0.0 | 508.5 | 95.37 |
| Condenser | −2584.6 | 2584.2 | 0.41 | 55.12 | |
| Pump 1 | −61.0 | 69.7 | 2.28 | −11.0 | 1.17 |
| HTX 1 | −1267.2 | 1266.7 | 0.50 | 51.0 | |
| HTX 2 | −1704.7 | 1703.4 | 1.33 | 20.8 | |
| HTX 3 | −2232.3 | 2231.3 | 0.99 | 19.7 | |
| HTX 3B | −1713.6 | 1713.3 | 0.35 | −4.58 | |
| Pump 2 | −1684.9 | 2523.2 | −834.79 | −3.5 | 0.0 |
| Component | (MW) | (MW) | (MW) | Irreversibility Rate (MW) |
|---|---|---|---|---|
| Steam turbine | 508.50 | −594.58 | −9.18 | 95.26 |
| Condenser | 0.0 | −54.74 | −0.38 | 55.12 |
| Pump 1 | −10.98 | −0.0 | 9.81 | 1.17 |
| HTX 1 | −50.35 | −0.69 | 51.04 | |
| HTX 2 | −19.28 | −1.52 | 20.80 | |
| HTX 3 | −18.56 | −1.14 | 19.69 | |
| HTX 3B | 4.93 | −0.45 | −4.48 | |
| Pump 2 | −3.52 | −2.66 | 3.17 | 3.01 |
| Component | Initial Investment Cost (USD) | Annualized Cost (USD/year) | Monetary Flow Rate (USD/s) |
|---|---|---|---|
| Steam turbine | 156,458,830 | 10,177,871 | 0.8562 |
| Condenser | 27,166,841 | 1,767,242 | 0.1487 |
| Pump 1 | 8,713,373 | 566,817 | 0.0477 |
| HTX 1 | 8,414,911 | 547,402 | 0.0461 |
| HTX 2 | 9,428,465 | 613,335 | 0.0516 |
| HTX 3-1 | 61,364,031 | 3,991,818 | 0.3358 |
| HTX 3-2 | 11,570,434 | 752,673 | 0.6332 |
| Pump 2 | 4,094,061 | 266,325 | 0.0224 |
| Total | 287,210,946 | 18,683,484 | 1.5718 |
| Component | Thermal (USD/s) | Mechanical (USD/s) | Electricity (USD/s) | Lost Cost (USD/s) | Investment (USD/s) | Heat Input (USD/s) |
|---|---|---|---|---|---|---|
| Steam turbine | −34.239 | −0.885 | 35.993 | −0.012 | −0.856 | |
| Condenser | 0.193 | −0.037 | 0.0 | −0.007 | −0.149 | |
| Pump 1 | 0.0 | 0.825 | −0.777 | 0.0 | −0.048 | |
| HTX 1 | 5.218 | −0.018 | 0.0 | −0.021 | −0.046 | −5.132 |
| HTX 2 | 5.857 | −0.018 | 0.0 | −0.018 | −0.052 | −5.769 |
| HTX 3 | 19.086 | −0.015 | 0.0 | −0.044 | −0.336 | −18.692 |
| HTX 3B | 3.881 | −0.010 | 0.0 | −0.007 | −0.063 | −3.801 |
| Pump 2 | −0.153 | 0.425 | −0.249 | 0.0 | −0.022 |
| C1WD | C2T | C3P | C4T | C5T | C6T |
|---|---|---|---|---|---|
| 70.78 | −3.52 | 84.10 | 126.4 | 61.79 | 45.95 |
| C6BT | C7P | CT | CP | CWD | CS |
| 39.67 | 134.2 | 57.59 | 96.33 | 70.78 | −0.13 |
| Component | Isentropic Efficiency (Increase in Efficiency) | Possible Investment (MUSD) | Unit Cost of Heat (USD/GJ) | Unit Cost of Electricity Produced (USD/GJ) | Decrease in the Cost Flow Rate of Electricity Production Per Year (MUSD) |
|---|---|---|---|---|---|
| Compressor | 0.85 (0.05) | 50 | 24.20 | 68.91 | 12.29 |
| 100 | 24.41 | 69.48 | 8.54 | ||
| 150 | 24.63 | 70.08 | 4.60 | ||
| 0.90 (0.10) | 100 | 23.54 | 67.11 | 24.11 | |
| 150 | 23.76 | 67.71 | 20.17 | ||
| 200 | 23.97 | 68.28 | 16.43 | ||
| 250 | 24.18 | 68.85 | 12.68 | ||
| 0.93 (0.13) | 150 | 23.47 | 66.93 | 25.29 | |
| 250 | 23.68 | 67.50 | 21.55 | ||
| 300 | 23.90 | 68.09 | 17.67 | ||
| 350 | 24.11 | 68.66 | 13.93 | ||
| Expander | 0.95 (0.05) | 50 | 24.87 | 70.72 | 0.39 |
| Steam turbine | 0.95 (0.05) | 100 | 24.84 | 68.41 | 15.57 |
| 200 | 69.52 | 8.28 | |||
| 300 | 70.62 | 1.05 |
| Isentropic Efficiency of Compressor (%) | Temperature (°C) | Pressure (kPa) | Enthalpy Flow Rate (MW) | Entropy Flow Rate (MW/K) | Lost Work Rate (MW)/Lost Cost Flow Rate (USD/s) | Unit Cost of Heat (USD/GJ) |
|---|---|---|---|---|---|---|
| Inlet condition | 210.0 | 101.3 | 718.2 | 2.582 | ||
| 80 | 410.2 | 303.9 | 1682.5 | 3.066 | 63.53/−0.0266 | 24.89 |
| 85 | 397.9 | 303.9 | 1626.7 | 2.983 | 38.94/−0.0161 | 23.99 |
| 90 | 386.9 | 303.9 | 1577.1 | 2.909 | 16.75/−0.0068 | 23.12 |
| 93 | 380.8 | 303.9 | 1550.0 | 2.868 | 4.44/−0.0018 | 22.62 |
| 94 | 378.9 | 303.9 | 1541.4 | 2.854 | 0.48/−0.0002 | 22.46 |
Publisher’s Note: MDPI stays neutral with regard to jurisdictional claims in published maps and institutional affiliations. |
© 2022 by the authors. Licensee MDPI, Basel, Switzerland. This article is an open access article distributed under the terms and conditions of the Creative Commons Attribution (CC BY) license (https://creativecommons.org/licenses/by/4.0/).
Share and Cite
Lee, K.-J.; Seo, S.-H.; Cho, J.; Oh, S.-D.; Choi, S.-O.; Kwak, H.-Y. Exergy and Thermoeconomic Analyses of a Carnot Battery System Comprising an Air Heat Pump and Steam Turbine. Energies 2022, 15, 8672. https://doi.org/10.3390/en15228672
Lee K-J, Seo S-H, Cho J, Oh S-D, Choi S-O, Kwak H-Y. Exergy and Thermoeconomic Analyses of a Carnot Battery System Comprising an Air Heat Pump and Steam Turbine. Energies. 2022; 15(22):8672. https://doi.org/10.3390/en15228672
Chicago/Turabian StyleLee, Kum-Jung, Seok-Ho Seo, Junhyun Cho, Si-Doek Oh, Sang-Ok Choi, and Ho-Young Kwak. 2022. "Exergy and Thermoeconomic Analyses of a Carnot Battery System Comprising an Air Heat Pump and Steam Turbine" Energies 15, no. 22: 8672. https://doi.org/10.3390/en15228672
APA StyleLee, K.-J., Seo, S.-H., Cho, J., Oh, S.-D., Choi, S.-O., & Kwak, H.-Y. (2022). Exergy and Thermoeconomic Analyses of a Carnot Battery System Comprising an Air Heat Pump and Steam Turbine. Energies, 15(22), 8672. https://doi.org/10.3390/en15228672

