Broken Rotor Bar Fault Diagnosis Techniques Based on Motor Current Signature Analysis for Induction Motor—A Review
Abstract
1. Introduction
- Thermal stresses can heat the rotor cage during the direct starting of the motor.
- The rotor may experience mechanical stresses as a result of loose lamination and bearing degradation, which could lead to rotor bar cracking.
- Due to centrifugal forces, oscillating shaft torque, and mechanical load oscillation, dynamic stresses can occur on the rotor.
- Vibration, electromagnetic forces, and uneven magnetic pulls may cause magnetic stresses.
- Sparking due to broken rotor bars is a major worry in hazardous environments.
- This fault leads to oscillations in the rotor’s speed and torque that hastens the deterioration of the bearings and other driving components.
- Broken rotor bars may lift out of the slot when the rotor rotates at a high radial speed and strike the stator winding, resulting in a disastrous failure of the motor.
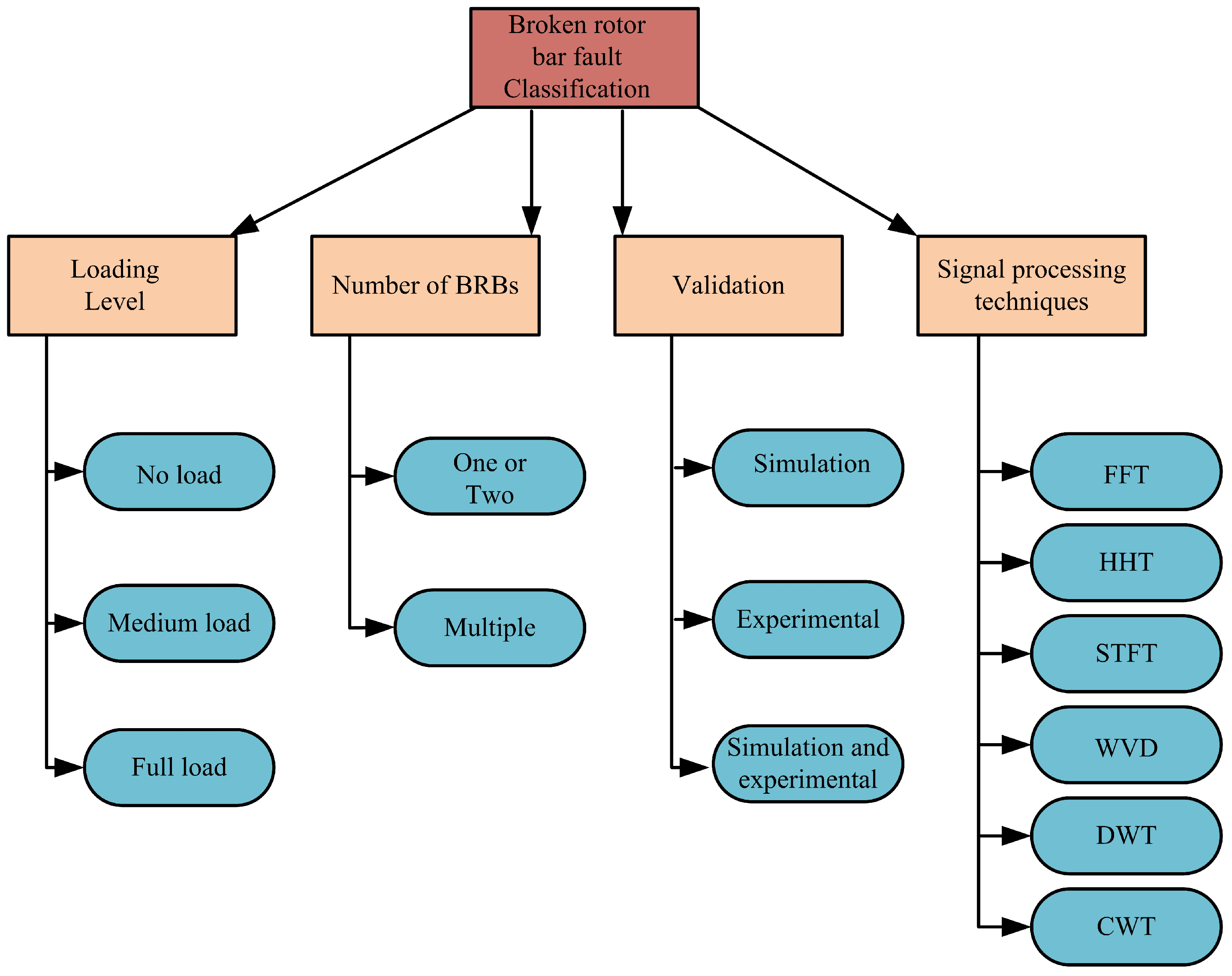
2. Review Categories
2.1. Loading Level
2.2. Number of Broken Bars
2.3. Validation Methodology
2.4. Signal Processing Technique
2.4.1. Fast Fourier Transform
2.4.2. Hilbert–Huang Transform (HHT)
- Identification of all local extremas in the test data.
- Upper envelope detection by connecting all local maxima.
- Lower envelope detection by connecting all local minima.
- (a)
- The sifting should stop when the sum of differences (SD) is lower than a pre-specified value, where SD can be given as:
- (b)
- The second condition is based on the S-number, which states that the sifting process will only come to an end if zero-crossing events and the number of extrema remain the same, or only vary by one throughout the course of S consecutive siftings.
- (c)
- The third criterion is known as the threshold method, where shifting should stop when global fluctuations remain in between two predefined threshold values.
- (d)
- The final criterion was developed based on the tracking of energy differences. By using , the first IMF c1 may be distinguished from the remaining data. Here, is the residue. If still has a longer period fluctuations in it, it is categorized as fresh data and put through a similar sifting procedure. The process can be carried out for each subsequent ’s. If (the residue) turns into a monotonic function and extraction of IMF is not further possible, the sifting process comes to an end.
2.4.3. Short-Time Fourier Transform (STFT)
2.4.4. Wigner–Ville Distribution
2.4.5. Discrete Wavelets Transform (DWT)
2.4.6. Continuous Wavelet Transform (CWT)
3. Fault Analysis
3.1. Steady-State Analysis
- Due to the enormous number of parameters that need to be tuned, network parameter tuning is challenging.
- The lengthy learning process as a result of the significant computing load.
- It occasionally becomes trapped on local optima, which reduces effectiveness.
3.2. Transient Analysis
4. Major Challenges
- The machine must run at a constant and known speed.
- Fundamental supply frequency to the stator must remain constant.
- The connected load should be very high to separate the broken bar frequencies from the fundamental one.
5. Research Gaps and Future Research
- In most studies, breakage of a single rotor bar is regarded as the early stage of a BRB fault. However, this defect begins with the beginning of a crack on the bar, and the diagnosis tool should be able to detect the fault at this incipient stage. The prognostics of such circumstances provide difficulties for researchers.
- The potential BRB detection methods based on acoustic emission can be investigated, as they are currently the least studied ones.
- In the literature review, there are fewer publications describing rotor fault identification in the presence of additional problems such as eccentricity faults, bearing faults, etc. Future research should focus on developing a diagnosis method that can identify BRB faults even when the machine has additional faults.
- Future research can also investigate the failure of a multimotor system with numerous coupled motors. In this situation, identification of the actual faulty machine is really challenging.
- The Internet of things (IoT) is becoming more applicable in the various engineering sectors in this era of Industry 4.0. Therefore, it would be beneficial for the IoT to be used effectively in the field of rotor health monitoring.
6. Conclusions
- Necessary spectral analysis to detect the fault signature with the appropriate sensitivity.
- Establishing a link between the fault signature and fault severity.
Author Contributions
Funding
Institutional Review Board Statement
Informed Consent Statement
Data Availability Statement
Conflicts of Interest
References
- Bazzi, A.M.; Krein, P.T. Review of methods for real-time loss minimization in induction machines. IEEE Trans. Ind. Appl. 2010, 46, 2319–2328. [Google Scholar] [CrossRef]
- Motor Reliability Working Group. Report of large motor reliability survey of industrial and commercial installations, part I. IEEE Trans. Ind. Appl. 1985, 1, 865–872. [Google Scholar]
- Mighdoll, P.; Bloss, R.; Hayashi, F. Improved Motors for Utility Applications-Industry Assessment Study; Report EL-2678; Electric Power Research Institute: Cleveland, OH, USA, 1982. [Google Scholar]
- Siddique, A.; Yadava, G.; Singh, B. A review of stator fault monitoring techniques of induction motors. IEEE Trans. Energy Convers. 2005, 20, 106–114. [Google Scholar] [CrossRef]
- Macha, D.; Sowa, P. Reduction of the influence of electromagnetic field interference on a torque sensor of a light electric vehicle. In Proceedings of the 2020 ELEKTRO, Taormina, Italy, 25–28 May 2020; pp. 1–5. [Google Scholar]
- Dorrell, D.G.; Frosini, L.; Bottani, M.; Galbiati, G.; Min-Fu-Hsieh. Analysis of axial voltages and inter-bar currents in cast copper cage rotors during dc current injection as an aid to identify casting faults. In Proceedings of the 2009 35th Annual Conference of IEEE Industrial Electronics, Porto, Portugal, 3–5 November 2009; pp. 3431–3436. [Google Scholar]
- Stone, G.; Sasic, M.; Dunn, D.; Culbert, I. Recent problems experienced with motor and generator windings. In Proceedings of the 2009 Record of Conference Papers-Industry Applications Society 56th Annual Petroleum and Chemical Industry Conference, Anaheim, CA, USA, 14–16 September 2009; pp. 1–9. [Google Scholar]
- Hassan, O.E.; Amer, M.; Abdelsalam, A.K.; Williams, B.W. Induction motor broken rotor bar fault detection techniques based on fault signature analysis—A review. IET Electr. Power Appl. 2018, 12, 895–907. [Google Scholar] [CrossRef]
- Aileen, C.J.; Nagarajan, S.; Reddy, S.R. Detection of broken bars in three phase squirrel cage induction motor using finite element method. In Proceedings of the 2011 International Conference on Emerging Trends in Electrical and Computer Technology, Nagercoil, India, 23–24 March 2011; pp. 249–254. [Google Scholar]
- Nandi, S.; Bharadwaj, R.; Toliyat, H.A.; Parlos, A.G. Study of three phase induction motors with incipient rotor cage faults under different supply conditions. In Proceedings of the Conference Record of the 1999 IEEE Industry Applications Conference. Thirty-Forth IAS Annual Meeting (Cat. No. 99CH36370), Phoenix, AZ, USA, 3–7 October 1999; Volume 3, pp. 1922–1928. [Google Scholar]
- Nandi, S.; Toliyat, H.A.; Li, X. Condition monitoring and fault diagnosis of electrical motors—A review. IEEE Trans. Energy Convers. 2005, 20, 719–729. [Google Scholar] [CrossRef]
- Bindu, S.; Thomas, V.V. Diagnoses of internal faults of three phase squirrel cage induction motor—A review. In Proceedings of the 2014 International Conference on Advances in Energy Conversion Technologies (ICAECT), Manipal, India, 23–25 January 2014; pp. 48–54. [Google Scholar]
- Garcia-Perez, A.; Ibarra-Manzano, O.; Romero-Troncoso, R.J. Analysis of partially broken rotor bar by using a novel empirical mode decomposition method. In Proceedings of the IECON 2014—40th Annual Conference of the IEEE Industrial Electronics Society, Dallas, TX, USA, 29 October–1 November 2014; pp. 3403–3408. [Google Scholar]
- Thomson, W.T.; Fenger, M. Current signature analysis to detect induction motor faults. IEEE Ind. Appl. Mag. 2001, 7, 26–34. [Google Scholar] [CrossRef]
- Bellini, A.; Filippetti, F.; Tassoni, C.; Capolino, G.-A. Advances in diagnostic techniques for induction machines. IEEE Trans. Ind. 2008, 55, 4109–4126. [Google Scholar] [CrossRef]
- Tavner, P.; Ran, L.; Penman, J.; Sedding, H. Condition Monitoring of Rotating Electrical Machines; IET: London, UK, 2008; Volume 56. [Google Scholar]
- Dias, C.G.; Chabu, I.E. Spectral analysis using a hall effect sensor for diagnosing broken bars in large induction motors. IEEE Trans. Instrum. Meas. 2014, 63, 2890–2902. [Google Scholar] [CrossRef]
- Luong, P.; Wang, W. Smart sensor-based synergistic analysis for rotor bar fault detection of induction motors. IEEE/ASME Trans. Mechatron. 2020, 25, 1067–1075. [Google Scholar] [CrossRef]
- Gyftakis, K.N.; Spyropoulos, D.V.; Kappatou, J.C.; Mitronikas, E.D. A novel approach for broken bar fault diagnosis in induction motors through torque monitoring. IEEE Trans. Energy Convers. 2013, 28, 267–277. [Google Scholar] [CrossRef]
- Benbouzid, M.E.H. A review of induction motors signature analysis as a medium for faults detection. IEEE Trans. Ind. Electron. 2000, 47, 984–993. [Google Scholar] [CrossRef]
- Pires, V.F.; Kadivonga, M.; Martins, J.; Pires, A. Motor square current signature analysis for induction motor rotor diagnosis. Measurement 2013, 46, 942–948. [Google Scholar] [CrossRef]
- Chen, S.; Zivanovic, R. Estimation of frequency components in stator current for the detection of broken rotor bars in induction machines. Measurement 2010, 43, 887–900. [Google Scholar] [CrossRef]
- Halder, S.; Bhat, S.; Dora, B.K. Inverse thresholding to spectrogram for the detection of broken rotor bar in induction motor. Measurement 2022, 111400. [Google Scholar] [CrossRef]
- Elkasabgy, N.M.; Eastham, A.R.; Dawson, G.E. Detection of broken bars in the cage rotor on an induction machine. IEEE Trans. Ind. Appl. 1992, 28, 165–171. [Google Scholar] [CrossRef]
- Antonino-Daviu, J.A.; Riera-Guasp, M.; Folch, J.R.; Palomares, M.P.M. Validation of a new method for the diagnosis of rotor bar failures via wavelet transform in industrial induction machines. IEEE Trans. Ind. Appl. 2006, 42, 990–996. [Google Scholar] [CrossRef]
- Yang, C.; Kang, T.-J.; Hyun, D.; Lee, S.B.; Antonino-Daviu, J.A.; Pons-Llinares, J. Reliable detection of induction motor rotor faults under the rotor axial air duct influence. IEEE Trans. Ind. Appl. 2014, 50, 2493–2502. [Google Scholar] [CrossRef]
- Lee, S.; Hong, J.; Lee, S.B.; Wiedenbrug, E.J.; Teska, M.; Kim, H. Evaluation of the influence of rotor axial air ducts on condition monitoring of induction motors. IEEE Trans. Ind. Appl. 2013, 49, 2024–2033. [Google Scholar] [CrossRef]
- Supangat, R.; Ertugrul, N.; Soong, W.; Gray, D.; Hansen, C.; Grieger, J. Detection of broken rotor bars in induction motor using starting-current analysis and effects of loading. IEEE Proc. Electr. Power Appl. 2006, 153, 848–855. [Google Scholar] [CrossRef]
- Supangat, R.; Grieger, J.; Ertugrul, N.; Soong, W.L.; Gray, D.A.; Hansen, C. Detection of broken rotor bar faults and effects of loading in induction motors during rundown. In Proceedings of the 2007 IEEE International Electric Machines & Drives Conference, Antalya, Turkey, 3–5 May 2007; Volume 1, pp. 196–201. [Google Scholar]
- Benbouzid, M.E.H.; Kliman, G.B. What stator current processing-based technique to use for induction motor rotor faults diagnosis? IEEE Trans. Energy Convers. 2003, 18, 238–244. [Google Scholar] [CrossRef]
- Lyons, R.G. Understanding Digital Signal Processing, 3rd ed.; Pearson Education: Noida, India, 1997. [Google Scholar]
- Gabor, D. Theory of communication. Part 1: The analysis of information. J. Inst. Electr. Eng. Part III 1946, 93, 429–441. [Google Scholar] [CrossRef]
- Bouchikhi, E.H.; Choqueuse, V.; Benbouzid, M.; Charpentier, J.-F.; Barakat, G. A comparative study of time–frequency representations for fault detection in wind turbine. In Proceedings of the IECON 2011—37th Annual Conference of the IEEE Industrial Electronics Society, Melbourne, Australia, 7–10 November 2011; pp. 3584–3589. [Google Scholar]
- Boashash, B. Time–Frequency Signal Analysis and Processing: A Comprehensive Reference; Elsevier: Oxford, UK, 2003. [Google Scholar]
- Flandrin, P. Time–Frequency/Time-Scale Analysis; Academic Press: San Diego, CA, USA, 1999. [Google Scholar]
- Pachori, R.B.; Nishad, A. Cross-terms reduction in the wigner–ville distribution using tunable-q wavelet transform. Signal Process. 2016, 120, 288–304. [Google Scholar] [CrossRef]
- Mallat, S. A Wavelet Tour of Signal Processing; Academic Press: San Diego, CA, USA, 1998. [Google Scholar]
- Torrence, C.; Compo, G.P. A practical guide to wavelet analysis. Bull. Am. Meteorol. Soc. 1998, 79, 61–78. [Google Scholar] [CrossRef]
- Trujillo-Guajardo, L.A.; Rodriguez-Maldonado, J.; Moonem, M.; Platas-Garza, M.A. A multiresolution taylor–kalman approach for broken rotor bar detection in cage induction motors. IEEE Trans. Instrum. Meas. 2018, 67, 1317–1328. [Google Scholar] [CrossRef]
- Sahraoui, M.; Cardoso, A.J.M.; Ghoggal, A. The use of a modified prony method to track the broken rotor bar characteristic frequencies and amplitudes in three-phase induction motors. IEEE Trans. Ind. Appl. 2014, 51, 2136–2147. [Google Scholar] [CrossRef]
- Xu, B.; Sun, L.; Xu, L.; Xu, G. An esprit-saa-based detection method for broken rotor bar fault in induction motors. IEEE Trans. Energy Convers. 2012, 27, 654–660. [Google Scholar] [CrossRef]
- Trachi, Y.; Elbouchikhi, E.; Choqueuse, V.; Benbouzid, M.E.H. Induction machines fault detection based on subspace spectral estimation. IEEE Trans. Ind. Electron. 2016, 63, 5641–5651. [Google Scholar] [CrossRef]
- Sridhar, S.; Rao, K.U.; Jade, S. Detection of broken rotor bar fault in induction motor at various load conditions using wavelet transforms. In Proceedings of the 2015 International Conference on Recent Developments in Control, Automation and Power Engineering (RDCAPE), Noida, India, 12–13 March 2015; pp. 77–82. [Google Scholar]
- Alwodai, A.; Gu, F.; Ball, A. A comparison of different techniques for induction motor rotor fault diagnosis. J. Phys. Conf. Ser. 2012, 364, 012066. [Google Scholar] [CrossRef]
- Song, M.-H.; Kang, E.-S.; Jeong, C.-H.; Chow, M.-Y.; Ayhan, B. Mean absolute difference approach for induction motor broken rotor bar fault detection. In Proceedings of the 4th IEEE International Symposium on Diagnostics for Electric Machines, Power Electronics and Drives, Atlanta, GA, USA, 24–26 August 2003; pp. 115–118. [Google Scholar]
- Matic, D.; Kulic, F.; Climente-Alarcon, V.; Puche-Panadero, R. Artificial neural networks broken rotor bars induction motor fault detection. In Proceedings of the 10th Symposium on Neural Network Applications in Electrical Engineering, Belgrade, Serbia, 23–25 September 2010; pp. 49–53. [Google Scholar]
- Asad, B.; Vaimann, T.; Belahcen, A.; Kallaste, A. Broken rotor bar fault diagnostic of inverter fed induction motor using fft, hilbert and park’s vector approach. In Proceedings of the 2018 XIII International Conference on Electrical Machines (ICEM), Alexandroupoli, Greece, 3–6 September 2018; pp. 2352–2358. [Google Scholar]
- Bellini, A.; Filippetti, F.; Franceschini, G.; Tassoni, C.; Kliman, G.B. Quantitative evaluation of induction motor broken bars by means of electrical signature analysis. IEEE Trans. Ind. Appl. 2001, 37, 1248–1255. [Google Scholar] [CrossRef]
- Arabaci, H.; Mohamed, M.A. A knowledge-based diagnosis algorithm for broken rotor bar fault classification using fft, principal component analysis and support vector machines. Int. Intell. Eng. Inform. 2020, 8, 19–37. [Google Scholar] [CrossRef]
- Faiz, J.; Ghorbanian, V.; Ebrahimi, B.M. Emd-based analysis of industrial induction motors with broken rotor bars for identification of operating point at different supply modes. IEEE Trans. Ind. Inform. 2013, 10, 957–966. [Google Scholar] [CrossRef]
- Refaat, S.S.; Abu-Rub, H.; Saad, M.S.; Iqbal, A. Open and closed-loop motor control system with incipient broken rotor bar fault detection using current signature. In Proceedings of the IECON 2014—40th Annual Conference of the IEEE Industrial Electronics Society, Dallas, TX, USA, 29 October–1 November 2014; pp. 774–780. [Google Scholar]
- Faiz, J.; Ghorbanian, V.; Ebrahimi, B.M. A new criterion for rotor broken bar fault diagnosis in line-start and inverter-fed induction motors using hilbert-huang transform. In Proceedings of the 2012 IEEE International Conference on Power Electronics, Drives and Energy Systems (PEDES), Bengaluru, India, 16–19 December 2012; pp. 1–6. [Google Scholar]
- Aimer, A.F.; Boudinar, A.H.; Benouzza, N.; Bendiabdellah, A. Simulation and experimental study of induction motor broken rotor bars fault diagnosis using stator current spectrogram. In Proceedings of the 2015 3rd International Conference on Control, Engineering & Information Technology (CEIT), Tlemcen, Algeria, 25–27 May 2015; pp. 1–7. [Google Scholar]
- Jimenez, G.A.; Munoz, A.O.; Duarte-Mermoud, M.A. Fault detection in induction motors using hilbert and wavelet transforms. Electr. Eng. 2007, 89, 205–220. [Google Scholar] [CrossRef]
- Mohammed, O.; Abed, N.; Ganu, S. Modeling and characterization of induction motor internal faults using finite-element and discrete wavelet transforms. IEEE Trans. Magn. 2006, 42, 3434–3436. [Google Scholar] [CrossRef]
- Kia, S.H.; Henao, H.; Capolino, G.-A. Diagnosis of broken-bar fault in induction machines using discrete wavelet transform without slip estimation. IEEE Trans. Ind. Appl. 2009, 45, 1395–1404. [Google Scholar] [CrossRef]
- Shi, P.; Chen, Z.; Vagapov, Y.; Zouaoui, Z. A new diagnosis of broken rotor bar fault extent in three phase squirrel cage induction motor. Mech. Syst. Signal Process. 2014, 42, 388–403. [Google Scholar] [CrossRef]
- Halder, S.; Bhat, S.; Dora, B. Prediction of broken rotor bar in induction motor using spectral entropy features and tlbo optimized svm. Turk. J. Electr. Eng. Comput. Sci. 2022, 30, 1962–1979. [Google Scholar] [CrossRef]
- Akar, M.; Cankaya, I. Broken rotor bar fault detection in inverter-fed squirrel cage induction motors using stator current analysis and fuzzy logic. Turk. J. Electr. Eng. Comput. Sci. 2012, 20, 1077–1089. [Google Scholar] [CrossRef]
- Soualhi, A.; Clerc, G.; Razik, H. Detection and diagnosis of faults in induction motor using an improved artificial ant clustering technique. IEEE Trans. Ind. Electron. 2012, 60, 4053–4062. [Google Scholar] [CrossRef]
- Seera, M.; Lim, C.P.; Ishak, D.; Singh, H. Fault detection and diagnosis of induction motors using motor current signature analysis and a hybrid fmm–cart model. IEEE Trans. Neural Netw. Learn. Syst. 2011, 23, 97–108. [Google Scholar] [CrossRef]
- Abid, F.B.; Sallem, M.; Braham, A. Robust interpretable deep learning for intelligent fault diagnosis of induction motors. IEEE Trans. Instrum. Meas. 2019, 69, 3506–3515. [Google Scholar] [CrossRef]
- Aydin, I.; Karakose, M.; Akin, E. An approach for automated fault diagnosis based on a fuzzy decision tree and boundary analysis of a reconstructed phase space. ISA Trans. 2014, 53, 220–229. [Google Scholar] [CrossRef] [PubMed]
- Zhao, W.; Wang, L. Multiple-kernel mrvm with lbfo algorithm for fault diagnosis of broken rotor bar in induction motor. IEEE Access 2019, 7, 173–184. [Google Scholar] [CrossRef]
- Ferrucho-Alvarez, E.R.; Martinez-Herrera, A.L.; Cabal-Yepez, E.; Rodriguez-Donate, C.; Lopez-Ramirez, M.; Mata-Chavez, R.I. Broken rotor bar detection in induction motors through contrast estimation. Sensors 2021, 21, 7446. [Google Scholar] [CrossRef] [PubMed]
- Rangel-Magdaleno, J.; Peregrina-Barreto, H.; Ramirez-Cortes, J.; Cruz-Vega, I. Hilbert spectrum analysis of induction motors for the detection of incipient broken rotor bars. Measurement 2017, 109, 247–255. [Google Scholar] [CrossRef]
- Sowa, P.; Macha, D. Electromagnetic switching transients in transmission line cooperating with the local subsystem. Geomate J. 2020, 19, 180–189. [Google Scholar] [CrossRef]
- Souza, M.V.; Lima, J.C.O.; Roque, A.M.P.; Riffel, D.B. A novel algorithm to detect broken bars in induction motors. Machines 2021, 9, 250. [Google Scholar] [CrossRef]
- Watson, J.; Paterson, N. Improved techniques for rotor fault detection in three-phase induction motors. In Proceedings of the Conference Record of 1998 IEEE Industry Applications Conference. Thirty-Third IAS Annual Meeting (Cat. No. 98CH36242), St. Louis, MO, USA, 12–15 October 1998; Volume 1, pp. 271–277. [Google Scholar]
- Antonino-Daviu, J.A.; Climente-Alarcon, V.; Pons-Llinares, J.; Wiedenbrug, E. Advanced rotor assessment of motors operating under variable load conditions in mining facilities. In Proceedings of the 2014 IEEE Energy Conversion Congress and Exposition (ECCE), Pittsburgh, PA, USA, 14–18 September 2014; pp. 617–621. [Google Scholar]
- Daviu, J.A.A.; Pons-Llinares, J.; Lee, S.B. Advanced rotor fault assessment for high voltage induction motors via continuous transforms. In Proceedings of the 12th Annual PCIC Europe Conference 2015, London, UK, 7–9 June 2015; pp. 57–63. [Google Scholar]
- Antonino-Daviu, J.A.; Quijano-Lopez, A.; Rubbiolo, M.; Climente-Alarcon, V. Advanced analysis of motor currents for the diagnosis of the rotor condition in electric motors operating in mining facilities. IEEE Trans. Ind. Appl. 2018, 54, 3934–3942. [Google Scholar] [CrossRef]
- Fernandez-Cavero, V.; Morinigo-Sotelo, D.; Duque-Perez, O.; Pons-Llinares, J. A comparison of techniques for fault detection in inverter-fed induction motors in transient regime. IEEE Access 2017, 5, 8048–8063. [Google Scholar] [CrossRef]
- Antonino-Daviu, J.; Riera-Guasp, M.; Pons-Llinares, J.; Park, J.; Lee, S.B.; Yoo, J.; Kral, C. Detection of broken outer-cage bars for double-cage induction motors under the startup transient. IEEE Trans. Ind. Appl. 2012, 48, 1539–1548. [Google Scholar] [CrossRef]
- Liu, Y.; Bazzi, A.M. A review and comparison of fault detection and diagnosis methods for squirrel-cage induction motors: State of the art. ISA Trans. 2017, 70, 400–409. [Google Scholar] [CrossRef]
- Silva, A.A.; Gupta, S.; Bazzi, A.M.; Ulatowski, A. Wavelet-based information filtering for fault diagnosis of electric drive systems in electric ships. ISA Trans. 2018, 78, 105–115. [Google Scholar] [CrossRef] [PubMed]
- Xu, B.; Wang, H.; Sun, L.; Yang, F. Detection methods of broken rotor bar fault in squirrel cage induction motor with light-load. In Proceedings of the 2008 International Conference on Electrical Machines and Systems, Wuhan, China, 17–20 October 2008; pp. 759–762. [Google Scholar]
- Antonino-Daviu, J.A.; Riera-Guasp, M.; Pineda-Sanchez, M.; Perez, R.B. A critical comparison between dwt and hilbert–huang-based methods for the diagnosis of rotor bar failures in induction machines. IEEE Trans. Ind. Appl. 2009, 45, 1794–1803. [Google Scholar] [CrossRef]
- Valles-Novo, R.; Rangel-Magdaleno, J.; Ramirez-Cortes, J.; Peregrina-Barreto, H.; Morales-Caporal, R. Broken bar detection on squirrel cage induction motors with mcsa and emd. In Proceedings of the 2014 IEEE International Instrumentation and Measurement Technology Conference (I2MTC) Proceedings, Montevideo, Uruguay, 12–15 May 2014; pp. 993–998. [Google Scholar]
- Antonino-Daviu, J.; Aviyente, S.; Strangas, E.G.; Riera-Guasp, M.; Roger-Folch, J.; Perez, R.B. An emd-based invariant feature extraction algorithm for rotor bar condition monitoring. In Proceedings of the 8th IEEE Symposium on Diagnostics for Electrical Machines, Power Electronics & Drives, Bologna, Italy, 5–8 September 2011; pp. 669–675. [Google Scholar]
- Antonino-Daviu, J.; Riera-Guasp, M.; Pineda-Sanchez, M.; Puche-Panadero, R.; Perez, R.; Jover-Rodriguez, P.; Arkkio, A. Fault diagnosis in induction motors using the hilbert-huang transform. Nucl. Technol. 2011, 173, 26–34. [Google Scholar] [CrossRef]
- Ahamed, S.K.; Sarkar, A.; Mitra, M.; Sengupta, S. Detection of induction motor broken bar fault through envelope analysis using start-up current. Procedia Technol. 2012, 4, 646–651. [Google Scholar] [CrossRef]
- Ahamed, S.K.; Karmakar, S.; Sarkar, A.; Mitra, M.; Sengupta, S. Diagnosis of broken rotor bar fault of induction motor through envelope analysis of motor startup current using hilbert and wavelet transform. Innov. Syst. Des. Eng. 2011, 2, 163–176. [Google Scholar]
- Panagiotou, P.A.; Arvanitakis, I.; Lophitis, N.; Antonino-Daviu, J.A.; Gyftakis, K.N. Fem approach for diagnosis of induction machines’ non-adjacent broken rotor bars by short-time fourier transform spectrogram. J. Eng. 2019, 2019, 4566–4570. [Google Scholar] [CrossRef]
- Georgoulas, G.; Climente-Alarcon, V.; Dritsas, L.; Antonino-Daviu, J.A.; Nikolakopoulos, G. Start-up analysis methods for the diagnosis of rotor asymmetries in induction motors-seeing is believing. In Proceedings of the 2016 24th Mediterranean Conference on Control and Automation (MED), Athens, Greece, 21–24 June 2016; pp. 372–377. [Google Scholar]
- Cabal-Yepez, E.; Garcia-Ramirez, A.G.; Romero-Troncoso, R.J.; Garcia-Perez, A.; Osornio-Rios, R.A. Reconfigurable monitoring system for time–frequency analysis on industrial equipment through stft and dwt. IEEE Trans. Ind. Inform. 2012, 9, 760–771. [Google Scholar] [CrossRef]
- Martinez-Herrera, A.L.; Ledesma-Carrillo, L.M.; Lopez-Ramirez, M.; Salazar-Colores, S.; Cabal-Yepez, E.; Garcia-Perez, A. Gabor and the wignerville transforms for broken rotor bars detection in induction motors. In Proceedings of the 2014 International Conference on Electronics, Communications and Computers (CONIELECOMP), Cholula, Mexico, 26–28 February 2014; pp. 83–87. [Google Scholar]
- Climente-Alarcon, V.; Antonino-Daviu, J.; Riera-Guasp, M.; Puche, R.; Escobar-Moreira, L.; Jover-Rodriguez, P.; Arkkio, A. Diagnosis of stator short-circuits through wigner-ville transient-based analysis. In Proceedings of the 2009 35th Annual Conference of IEEE Industrial Electronics, Porto, Portugal, 3–5 November 2009; pp. 1097–1102. [Google Scholar]
- Douglas, H.; Pillay, P.; Ziarani, A. Detection of broken rotor bars in induction motors using wavelet analysis. In Proceedings of the IEEE International Electric Machines and Drives Conference, Madison, WI, USA, 1–4 June 2003; Volume 2, pp. 923–928. [Google Scholar]
- Siddiqui, K.M.; Giri, V. Broken rotor bar fault detection in induction motors using wavelet transform. In Proceedings of the 2012 International Conference on Computing, Electronics and Electrical Technologies (ICCEET), Nagercoil, India, 21–22 March 2012; pp. 1–6. [Google Scholar]
- Halder, S.; Bhat, S.; Dora, B. Start-up transient analysis using cwt and ridges for broken rotor bar fault diagnosis. Electr. Eng. 2022, 1–12. [Google Scholar] [CrossRef]
- Douglas, H.; Pillay, P.; Ziarani, A. Broken rotor bar detection in induction machines with transient operating speeds. IEEE Trans. Energy Convers. 2005, 20, 135–141. [Google Scholar] [CrossRef]
- Antonino-Daviu, J.A.; Lee, S.B.; Wiedenbrug, E. Reliable detection of rotor bar failures in induction motors operating in petrochemical plants. In Proceedings of the 2014 Petroleum and Chemical Industry Conference Europe, Amsterdam, The Netherlands, 3–5 June 2014; pp. 1–9. [Google Scholar]
- Riera-Guasp, M.; Antonino-Daviu, J.A.; Pineda-Sanchez, M.; Puche-Panadero, R.; Perez-Cruz, J. A general approach for the transient detection of slip-dependent fault components based on the discrete wavelet transform. IEEE Trans. Ind. Electron. 2008, 55, 4167–4180. [Google Scholar] [CrossRef]









| Signal Processing Tool | Computational Complexity | Representation | Advantages | Drawbacks |
|---|---|---|---|---|
| Fast Fourier transform | PSD | Easy to implement. | Poor resolution. | |
| Fast and computationally efficient. | Not applicable for non-stationary signal. | |||
| Hilbert–Huang transform | Hilbert Spectrum | Valid for non-stationary signal. | EMD is sensitive to stopping criteria. | |
| Avoid dynamic frequency decomposition. | ||||
| The uncertainty principle does not impose limitations on time–frequency resolution. | ||||
| Short-time Fourier transform | Spectrogram | Valid for non-stationary signal. | Basis function is fixed. | |
| Easy to implement compared with other time–frequency analysis. | Problem of energy smearing in T-F plane. | |||
| Wigner–Ville distribution | Spectrogram | Provides best time–frequency resolution. | Presence of cross terms if the signal is not a mono component. | |
| Basis function is adaptive in nature as it is derived from the signal itself. | Sensitive to noise. | |||
| Discrete wavelets transform | Scalogram | Provide perfect reconstruction of the signal upon inversion | DWT requires the data sample size to be an integer multiple of two for full decomposition of signal | |
| DWT is more computationally efficient than other transformations because of its excellent localization properties. | DWT coefficients are sensitive to the time shifting of signal. | |||
| The DWT provides a sparse representation for the signals. | ||||
| Continuous wavelet transform | Scalogram | Valid for non-stationary signal. | Selection of optimal mother wavelet is a challenge. | |
| Higher time–frequency resolution compared with STFT | There is overlap between frequency bands. |
| Number of BRB | One and Two | Multiple | ||||||||||||||||
|---|---|---|---|---|---|---|---|---|---|---|---|---|---|---|---|---|---|---|
| Validation | Simulation | Experimental | Simulation and Experimental | Simulation | Experimental | Simulation and Experimental | ||||||||||||
| Loading Level | NL | ML | FL | NL | ML | FL | NL | ML | FL | NL | ML | FL | NL | ML | FL | NL | ML | FL |
| FFT | [44,45,46] | [44,45,46] | [45,46,47] | [48] | [48] | [48] | [49] | |||||||||||
| HHT | [50] | [50] | [50] | [51] | [50] | [50] | [50] | [52] | ||||||||||
| STFT | [53] | |||||||||||||||||
| WVD | [33] | [51] | ||||||||||||||||
| DWT | [43] | [43] | [43] | [54] | [55] | [56] | [56] | [57] | [57] | [57] | ||||||||
| CWT | [58] | [58] | [58] | |||||||||||||||
| Reference | Method | Detected Fault | Analyzed Signal | Accuracy Rate |
|---|---|---|---|---|
| [63] | Hilbert Transform and Fuzzy decision tree | 1 BRB | Steady state current signal | 98.75% |
| 2 BRB | ||||
| [64] | PCA and multivariate relevance vector machine with multiple Gaussian kernels | 1 BRB | Steady-state current signal | 80–95% |
| 2 BRB | ||||
| 3 BRB | ||||
| [65] | Fuzzy-logi- based approach | 1 BRB | Steady-state current signal | 98.30% |
| 2 BRB | ||||
| [66] | Hilbert transform and statistical analysis | 0.5 BRB | Start-up current signal | 99% |
| 1 BRB | ||||
| 1.5 BRB | ||||
| [58] | Spectral entropy and tuned SVM | 1 BRB | Steady-state current signal | 91–100% |
| 2 BRB |
| Number of BRB | One and Two | Multiple | ||||||||||||||||
|---|---|---|---|---|---|---|---|---|---|---|---|---|---|---|---|---|---|---|
| Validation | Simulation | Experimental | Simulation and Experimental | Simulation | Experimental | Simulation and Experimental | ||||||||||||
| Loading Level | NL | ML | FL | NL | ML | FL | NL | ML | FL | NL | ML | FL | NL | ML | FL | NL | ML | FL |
| HHT | [50,77,78,79,80,81] | [50] | [50] | [82,83] | ||||||||||||||
| STFT | [84] | [23,85,86] | [23] | [23] | [23] | [85] | ||||||||||||
| WVD | [87] | [88] | ||||||||||||||||
| DWT | [74,77,78] | [86] | [89] | [89] | [90] | [90] | [90] | [74] | ||||||||||
| CWT | [28] | [91] | [91] | [91] | ||||||||||||||
Publisher’s Note: MDPI stays neutral with regard to jurisdictional claims in published maps and institutional affiliations. |
© 2022 by the authors. Licensee MDPI, Basel, Switzerland. This article is an open access article distributed under the terms and conditions of the Creative Commons Attribution (CC BY) license (https://creativecommons.org/licenses/by/4.0/).
Share and Cite
Halder, S.; Bhat, S.; Zychma, D.; Sowa, P. Broken Rotor Bar Fault Diagnosis Techniques Based on Motor Current Signature Analysis for Induction Motor—A Review. Energies 2022, 15, 8569. https://doi.org/10.3390/en15228569
Halder S, Bhat S, Zychma D, Sowa P. Broken Rotor Bar Fault Diagnosis Techniques Based on Motor Current Signature Analysis for Induction Motor—A Review. Energies. 2022; 15(22):8569. https://doi.org/10.3390/en15228569
Chicago/Turabian StyleHalder, Sudip, Sunil Bhat, Daria Zychma, and Pawel Sowa. 2022. "Broken Rotor Bar Fault Diagnosis Techniques Based on Motor Current Signature Analysis for Induction Motor—A Review" Energies 15, no. 22: 8569. https://doi.org/10.3390/en15228569
APA StyleHalder, S., Bhat, S., Zychma, D., & Sowa, P. (2022). Broken Rotor Bar Fault Diagnosis Techniques Based on Motor Current Signature Analysis for Induction Motor—A Review. Energies, 15(22), 8569. https://doi.org/10.3390/en15228569

