Numerical Study on the Effects of Water and Heat Transport on Two-Phase Flow in a Polymer Electrolyte Membrane Fuel Cell
Abstract
1. Introduction
2. Model Development
2.1. Model Assumptions
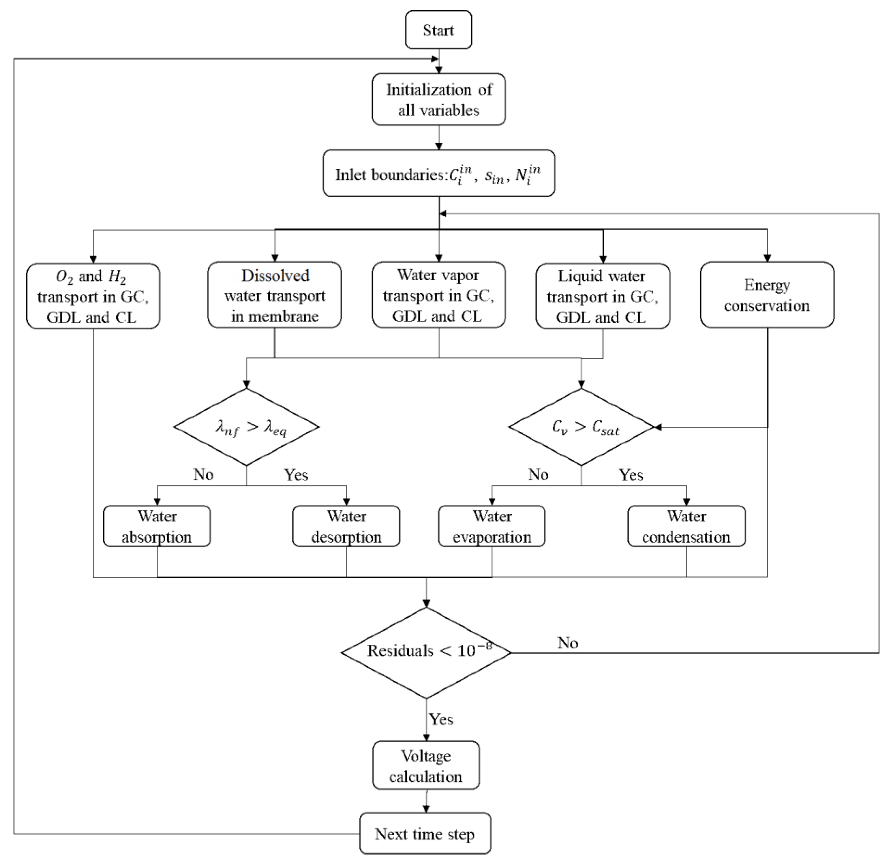
- Water is initially generated in the CCL. When the water content in the PEM is higher than the equilibrium value, the dissolved water turns into water vapor;
- Water vapor condenses when its partial pressure is higher than the saturated vapor pressure, while liquid water evaporates when the vapor partial pressure is below the saturated value;
- In gas channels, only convection in the Y direction and diffusion in the X direction are considered;
- Gases cannot penetrate the PEM.
2.2. Gas Diffusion in GDL and CL
2.3. Liquid Water Capillary Transport in GDL and CL
2.4. Dissolved Water Transport in PEM and CL
2.5. Two-Phase Transport in Gas Channels
2.6. Energy Conservation
2.7. Cell Voltage
3. Boundary Conditions
3.1. Inlet Boundaries
3.2. Outlet Boundaries
3.3. Other Boundaries
4. Numerical Procedures
4.1. Finite Volume Method
4.2. Model Validation
5. Results and Discussion
5.1. Temperature Distribution
5.2. Distributions of Water Vapor and Liquid Water on the Cathode Side
5.3. Distributions of Water Vapor and Liquid Water in the Anode Side
5.4. Distributions of Dissolved Water
6. Conclusions
- (1)
- In a PEMFC stack, heat is mainly generated in the CCL, PEM, and ACL, and dissipated near cooling channels and endplates. Thus, the heat continuously transfers from the CCL to both the cathode and anode endplates. The water phase change between liquid and vapor strongly depends on the saturation vapor pressure. Liquid water is generally generated in the CCL first. When the gas relative humidity at the entrance of the gas channels is too high and the temperature difference in a cell is too large, the partial pressure of water vapor in the GDL close to the gas channels will be higher than the saturation vapor pressure, which will also lead to liquid water generation;
- (2)
- The best condition for the water content in a PEMFC is when the water in the CL is just saturated. At this time, the mass transfer loss is the lowest and the ohmic loss is relatively low, leading to the highest output voltage. It is necessary to balance the water production and drainage to make the water just saturated. If the water is discharged as vapor, water drainage is dependent on the relative humidity and flow rate of the inlet gases, while the production depends on the current density. As a result, the optimal operating temperature increases with the increase in current density;
- (3)
- Under a low current density, increasing the relative humidity of inlet gases contributes to a rapid hydrating process in PEMs, reducing the ohmic loss and increasing the output voltage. As the current density increases, the demand for the relative humidity of inlet gases gradually decreases due to the increase in water production. However, an excessively high inlet relative humidity leads to water accumulation in the cell and impedes gas transfer under a high current density, which will eventually cause flooding;
- (4)
- The reaction gas at the cathode is air with a high mass flow rate compared with hydrogen at the anode. Although water is mainly generated in the CCL, a large air flux in the gas channels can effectively blow the liquid water out of the CCL and CGDL to avoid flooding in the cathode side. However, due to the low inlet gas flow rate at the anode, the accumulated liquid water cannot be purged in time under conditions with a high inlet relative humidity or high current density. The liquid water may block the anode gas channels, GDL, and CL, causing anode flooding.
Author Contributions
Funding
Data Availability Statement
Conflicts of Interest
Nomenclature
| Water activity | |
| Area (m2) | |
| Molar concentration (mol m−3) | |
| Specific heat (J kg−1 K−1) | |
| Diameter (m) | |
| Mass diffusivity (m2 s−1) | |
| Potential (V) | |
| Equivalent weight of membrane (kg mol−1) | |
| Faraday’s constant (C mol−1) | |
| Latent heat (J kg−1) | |
| Current density (A m−2) | |
| Volumetric transfer current (A m−3) | |
| Thermal conductivity (W m−1 K−1) | |
| Permeability (m2) | |
| Length (m) | |
| Molecular weight (kg mol−1) | |
| Molar flow rate (mol s−1) | |
| Pressure (Pa) | |
| Heat source | |
| Gas constant (J mol−1 K−1), resistance (Ω) | |
| Relative humidity | |
| Liquid saturation | |
| Source terms, entropy (J mol−1 K−1) | |
| Time (s) | |
| T | Temperature (K) |
| u | Velocity (m s−1) |
| Voltage (V) | |
| Volume flow rate (m3 s−1) | |
| Molar fraction | |
| Liquid to gas velocity ratio | |
| Number of gas channels | |
| Greek | |
| Transfer coefficient | |
| Porosity | |
| γ | Water phase change rate (s−1) |
| Dynamic viscosity (kg m−1 s−1) | |
| Surface tension (N m−1) | |
| Contact angle (°) | |
| Density (kg m−3) | |
| ω | Volume fraction of ionomer |
| Water content in ionomer | |
| Phase change rate (s−1) | |
| Over potential (V) | |
| Thickness (m) | |
| Ionic conductivity (S m−1) | |
| Stoichiometry ratio | |
| Subscripts and superscripts | |
| Activation | |
| Anode | |
| c | Carbon |
| Cathode | |
| Channel | |
| Condensation | |
| Coolant | |
| Dissolved | |
| dmw | Dissolved membrane water |
| Dissolved water to vapor (vice versa) | |
| Effective | |
| Electron | |
| eq | Equilibrium |
| end | End-plate |
| env | Environment |
| Evaporation | |
| g | Gas |
| Hydrogen | |
| Gas species | |
| Inlet | |
| Ionomer | |
| Liquid | |
| Membrane | |
| Mass transfer | |
| Knudsen | |
| Nernst | |
| Ohmic | |
| Outlet | |
| Oxygen | |
| Relative | |
| Reference | |
| Saturation | |
| Water | |
| Vapor | |
| Abbreviations | |
| CL | Catalyst layer |
| GDL | Gas diffusion layer |
| AEP | Anode end-plate |
| ACG | Anode coolant channel |
| AGC | Anode gas channel |
| AGDL | Anode gas diffusion layer |
| ACL | Anode catalyst layer |
| CEP | Cathode end-plate |
| CCC | Cathode coolant channel |
| CGC | Cathode gas channel |
| CGDL | Cathode gas diffusion layer |
| CCL | Cathode catalyst layer |
| EOD | Electro-osmotic drag |
| PEM | Polymer electrolyte membrane |
| PEMFC | Polymer electrolyte membrane fuel cell |
References
- El-Mossalamy, E.H.; Batouti, M.E.L.; Fetouh, H.A. The role of natural biological macromolecules: Deoxyribonucleic and ribonucleic acids in the formulation of new stable charge transfer complexes of thiophene Schiff bases for various life applications. Int. J. Biol. Macromol. 2021, 193, 1572–1586. [Google Scholar] [CrossRef] [PubMed]
- Sallam, E.R.; Khairy, H.M.; Elshobary, M.; Fetouh, H.A. Application of Algae for Hydrogen Generation and Utilization. In Handbook of Research on Algae as a Sustainable Solution for Food, Energy, and the Environment; IGI Global: Hershey, PA, USA, 2022; pp. 354–378. [Google Scholar]
- O’hayre, R.; Cha, S.-W.; Colella, W.; Prinz, F.B. Fuel Cell Fundamentals; John Wiley & Sons: Hoboken, NJ, USA, 2016. [Google Scholar]
- Yang, X.G.; Ye, Q.; Cheng, P. Matching of water and temperature fields in proton exchange membrane fuel cells with non-uniform distributions. Int. J. Hydrogen Energy 2011, 36, 12524–12537. [Google Scholar] [CrossRef]
- Jiao, K.; Li, X.G. Water transport in polymer electrolyte membrane fuel cells. Prog. Energy Combust. Sci. 2011, 37, 221–291. [Google Scholar] [CrossRef]
- Bazylak, A. Liquid water visualization in PEM fuel cells: A review. Int. J. Hydrogen Energy 2009, 34, 3845–3857. [Google Scholar] [CrossRef]
- Ous, T.; Arcoumanis, C. Degradation aspects of water formation and transport in Proton Exchange Membrane Fuel Cell: A review. J. Power Sources 2013, 240, 558–582. [Google Scholar] [CrossRef]
- Schmittinger, W.; Vahidi, A. A review of the main parameters influencing long-term performance and durability of PEM fuel cells. J. Power Sources 2008, 180, 1–14. [Google Scholar] [CrossRef]
- Hasegawa, T.; Imanishi, H.; Nada, M.; Ikogi, Y. Development of the Fuel Cell System in the Mirai FCV; SAE Technical Paper: Detroit, MI, USA, 2016. [Google Scholar] [CrossRef]
- Xing, L.; Du, S.F.; Chen, R.; Mamlouk, M.; Scott, K. Anode partial flooding modelling of proton exchange membrane fuel cells: Model development and validation. Energy 2016, 96, 80–95. [Google Scholar] [CrossRef]
- O’Rourke, J.; Ramani, M.; Arcak, M. In situ detection of anode flooding of a PEM fuel cell. Int. J. Hydrogen Energy 2009, 34, 6765–6770. [Google Scholar] [CrossRef]
- Anderson, R.; Blanco, M.; Bi, X.T.; Wilkinson, D.P. Anode water removal and cathode gas diffusion layer flooding in a proton exchange membrane fuel cell. Int. J. Hydrogen Energy 2012, 37, 16093–16103. [Google Scholar] [CrossRef]
- Jiao, K.; Li, X.G. Three-dimensional multiphase modeling of cold start processes in polymer electrolyte membrane fuel cells. Electrochim. Acta 2009, 54, 6876–6891. [Google Scholar] [CrossRef]
- Xu, P.; Xu, S.C. Three-dimensional Modeling of Gas Purge in a Polymer Electrolyte Membrane Fuel Cell with Co-flow and Counter-flow Pattern. Fuel Cells 2017, 17, 794–808. [Google Scholar] [CrossRef]
- Amamou, A.; Kandidayeni, M.; Boulon, L.; Kelouwani, S. Real time adaptive efficient cold start strategy for proton exchange membrane fuel cells. Appl. Energy 2018, 216, 21–30. [Google Scholar] [CrossRef]
- Wang, Y. Porous-Media Flow Fields for Polymer Electrolyte Fuel Cells II. Analysis of Channel Two-Phase Flow. J. Electrochem. Soc. 2009, 156, B1134–B1141. [Google Scholar] [CrossRef]
- Park, H. Effect of the hydrophilic and hydrophobic characteristics of the gas diffusion medium on polymer electrolyte fuel cell performance under non-humidification condition. Energy Convers. Manag. 2014, 81, 220–230. [Google Scholar] [CrossRef]
- Chun, J.H.; Park, K.T.; Jo, D.H.; Kim, S.G.; Kim, S.H. Numerical modeling and experimental study of the influence of GDL properties on performance in a PEMFC. Int. J. Hydrogen Energy 2011, 36, 1837–1845. [Google Scholar] [CrossRef]
- LaManna, J.M.; Kandlikar, S.G. Determination of effective water vapor diffusion coefficient in pemfc gas diffusion layers. Int. J. Hydrogen Energy 2011, 36, 5021–5029. [Google Scholar] [CrossRef]
- Pasaogullari, U.; Wang, C.Y. Two-phase transport and the role of micro-porous layer in polymer electrolyte fuel cells. Electrochim. Acta 2004, 49, 4359–4369. [Google Scholar] [CrossRef]
- Ma, L.A.; Liu, Z.S.; Huang, C.; Chen, S.H.; Meng, G.W. Microstructure changes induced by capillary condensation in catalyst layers of PEM fuel cells. Int. J. Hydrogen Energy 2010, 35, 12182–12190. [Google Scholar] [CrossRef]
- Ju, H.; Meng, H.; Wang, C.Y. A single-phase, non-isothermal model for PEM fuel cells. Int. J. Heat Mass Transf. 2005, 48, 1303–1315. [Google Scholar] [CrossRef]
- Wang, Y.; Basu, S.; Wang, C.Y. Modeling two-phase flow in PEM fuel cell channels. J. Power Sources 2008, 179, 603–617. [Google Scholar] [CrossRef]
- Um, S.; Wang, C.Y. Computational study of water transport in proton exchange membrane fuel cells. J. Power Sources 2006, 156, 211–223. [Google Scholar] [CrossRef]
- Xing, L.; Liu, X.T.; Alaje, T.; Kumar, R.; Mamlouk, M.; Scott, K. A two-phase flow and non-isothermal agglomerate model for a proton exchange membrane (PEM) fuel cell. Energy 2014, 73, 618–634. [Google Scholar] [CrossRef]
- Haddad, D.; Benmoussa, H.; Bourmada, N.; Oulmi, K.; Mahmah, B.; Belhamel, M. One dimensional transient numerical study of the mass heat and charge transfer in a proton exchange membrane for PEMFC. Int. J. Hydrogen Energy 2009, 34, 5010–5014. [Google Scholar] [CrossRef]
- Hu, J.M.; Li, J.Q.; Xu, L.F.; Huang, F.S.; Ouyang, M.G. Analytical calculation and evaluation of water transport through a proton exchange membrane fuel cell based on a one-dimensional model. Energy 2016, 111, 869–883. [Google Scholar] [CrossRef]
- Sallam, E.R.; Khairy, H.M.; Elnouby, M.S.; Fetouh, H.A. Sustainable electricity production from seawater using Spirulina platensis microbial fuel cell catalyzed by silver nanoparticles-activated carbon composite prepared by a new modified photolysis method. Biomass Bioenergy 2021, 148, 106038. [Google Scholar] [CrossRef]
- Sallam, E.R.; Fetouh, H.A. Comparative Study for the Production of Sustainable Electricity from Marine Sediment Using Recyclable Low-Cost Solid Wastes Aluminum Foil and Graphite Anodes. Chemistryselect 2022, 7, e202103972. [Google Scholar] [CrossRef]
- Nam, J.H.; Lee, K.J.; Hwang, G.S.; Kim, C.J.; Kaviany, M. Microporous layer for water morphology control in PEMFC. Int. J. Heat Mass Transf. 2009, 52, 2779–2791. [Google Scholar] [CrossRef]
- Wang, Y.; Chen, K.S. PEM Fuel Cells: Thermal and Water Management Fundamentals; Momentum Press: New York, NY, USA, 2013. [Google Scholar]
- Motupally, S.; Becker, A.J.; Weidner, J.W. Diffusion of water in Nafion 115 membranes. J. Electrochem. Soc. 2000, 147, 3171–3177. [Google Scholar] [CrossRef]
- Zawodzinski, T.A.; Springer, T.E.; Uribe, F.; Gottesfeld, S. Characterization of Polymer Electrolytes for Fuel-Cell Applications. Solid State Ionics 1993, 60, 199–211. [Google Scholar] [CrossRef]
- Springer, T.E.; Zawodzinski, T.A.; Gottesfeld, S. Polymer Electrolyte Fuel-Cell Model. J. Electrochem. Soc. 1991, 138, 2334–2342. [Google Scholar] [CrossRef]
- Fox, R.W.; McDonald, A.T.; Pritchard, P.J. Introduction to Fluid Mechanics; John Wiley & Sons, Inc.: New York, NY, USA, 1994. [Google Scholar]
- Chen, Y.S.; Peng, H. A segmented model for studying water transport in a PEMFC. J. Power Sources 2008, 185, 1179–1192. [Google Scholar] [CrossRef]
- Li, R.X. Finite Volume Method Fundamentals; National Defense Industry: Arlington, VA, USA, 2008. [Google Scholar]
- El Batouti, M.; Sadik, W.; Eldemerdash, A.G.; Hanafy, E.; Fetouh, H.A. New and innovative microwave-assisted technology for synthesis of guar gum-grafted acrylamide hydrogel superabsorbent for the removal of acid red 8 dye from industrial wastewater. Polym. Bull. 2022, 1–25. [Google Scholar] [CrossRef]
- Um, S.; Wang, C.Y. Three-dimensional analysis of transport and electrochemical reactions in polymer electrolyte fuel cells. J. Power Sources 2004, 125, 40–51. [Google Scholar] [CrossRef]
- Yang, X.G.; Zhang, F.Y.; Lubawy, A.L.; Wang, C.Y. Visualization of liquid water transport in a PEFC. Electrochem. Solid-State Lett. 2004, 7, A408–A411. [Google Scholar] [CrossRef]











| No. | Source Term | Unit |
|---|---|---|
| 1 | mol m−3 s−1 | |
| 2 | mol m−3 s−1 | |
| 3 | mol m−3 s−1 | |
| 4 | mol m−3 s−1 | |
| 5 | mol m−3 s−1 | |
| 6 | mol m−3 s−1 | |
| 7 | mol m−3 s−1 | |
| 8 | W m−3 s−1 |
| Parameter | Correlation/Value | Unit |
|---|---|---|
| Oxygen diffusivity | ||
| Water vapor diffusivity in the cathode | ||
| Hydrogen and water vapor diffusivity in the anode | ||
| Oxygen dynamic viscosity | ||
| Hydrogen dynamic viscosity | ||
| Nitrogen dynamic viscosity | ||
| Water vapor dynamic viscosity | ||
| Evaporation rate | ||
| Condensation rate | ||
| Water transfer rate | ||
| Latent heat of condensation | ||
| Entropy change of reaction | ||
| Liquid to gas velocity ratio | 0.05 | |
| Transfer coefficient | ||
| Reference current density | ||
| Reference oxygen concentration |
| Parameter | Value | Unit |
|---|---|---|
| Thickness of the membrane () | 0.015 | mm |
| Thickness of the CL () | 0.015 | mm |
| Thickness of the GDL () | 0.30 | mm |
| Thickness of the coolant channel () | 1.0 | mm |
| Thickness of the end-plate () | 10.0 | mm |
| Channel length () | 20.0 | mm |
| Channel width () | 1.0 | mm |
| Number of gas channels () | 10 | |
| Cell area () | 0.04 | m2 |
| Porosity of the CL () | 0.25 | |
| Porosity of the GDL () | 0.6 | |
| Volume fraction of the ionomer in the CL () | 0.2 | |
| Contact angle of the CL () | 85 | ° |
| Contact angle of the GDL () | 110 | ° |
| Intrinsic permeability of the CL () | m2 | |
| Intrinsic permeability of the GDL () | m2 | |
| Equivalent weight of the membrane () | 1.1 | g mol−1 |
| Dry density of the membrane () | 1980 | kg m−3 |
| Density of the CL () and GDL () | 1000 and 1000 | kg m−3 |
| Thermal conductivities of the membrane () | 0.96 | Wm−1 K−1 |
| Thermal conductivities of the GDL and CL () | 1 | Wm−1 K−1 |
| Thermal conductivity of the end-plate () | 52 | Wm−1 K−1 |
| Thermal conductivity of the channel () | 52 | Wm−1 K−1 |
| Specific heat capacity of the membrane | 833 | J kg−1 K−1 |
| Specific heat capacity of the GDL and CL and | 710 and 710 | J kg−1 K−1 |
| Specific heat capacity of the channel | 935 | J kg−1 K−1 |
| Parameter | Value | Unit |
|---|---|---|
| Initial temperature of the cell () | 298 | K |
| Environment temperature () | 298 | K |
| Initial water content in the ionomer () | 4 | |
| Relative humidity of inlet gas in the cathode () | 90% | |
| Relative humidity of inlet gas in the anode () | 90% | |
| Stoichiometry in the cathode () | 2 | |
| Stoichiometry in the anode () | 1.3 | |
| Pressure of the inlet gases (, ) | 2 | bar |
| Temperature of the inlet gases () | 298 | K |
| Temperature of the inlet coolant water () | 333 | K |
| Volume flow rate of the coolant water () | 0.30 | L min−1 |
Publisher’s Note: MDPI stays neutral with regard to jurisdictional claims in published maps and institutional affiliations. |
© 2022 by the authors. Licensee MDPI, Basel, Switzerland. This article is an open access article distributed under the terms and conditions of the Creative Commons Attribution (CC BY) license (https://creativecommons.org/licenses/by/4.0/).
Share and Cite
Gong, D.; Xu, S.; Wang, X.; Gao, Y. Numerical Study on the Effects of Water and Heat Transport on Two-Phase Flow in a Polymer Electrolyte Membrane Fuel Cell. Energies 2022, 15, 8318. https://doi.org/10.3390/en15218318
Gong D, Xu S, Wang X, Gao Y. Numerical Study on the Effects of Water and Heat Transport on Two-Phase Flow in a Polymer Electrolyte Membrane Fuel Cell. Energies. 2022; 15(21):8318. https://doi.org/10.3390/en15218318
Chicago/Turabian StyleGong, Dapeng, Sichuan Xu, Xuhui Wang, and Yuan Gao. 2022. "Numerical Study on the Effects of Water and Heat Transport on Two-Phase Flow in a Polymer Electrolyte Membrane Fuel Cell" Energies 15, no. 21: 8318. https://doi.org/10.3390/en15218318
APA StyleGong, D., Xu, S., Wang, X., & Gao, Y. (2022). Numerical Study on the Effects of Water and Heat Transport on Two-Phase Flow in a Polymer Electrolyte Membrane Fuel Cell. Energies, 15(21), 8318. https://doi.org/10.3390/en15218318
