Abstract
The quality of electrical energy is of particular importance for power engineering. This study presents an analysis of articles made in the Special Issue “Analysis and Experiments for Electric Power Quality”. As techniques and technology advance, electrical consumers and equipment become more sensitive to disturbances in the electrical network (in particular, low- and medium-voltage). It can lead to costly outages and lost production, which affect productivity. The analyzed articles present interesting technical studies made on industrial and nonindustrial consumers, of low- and medium-voltage, from the point of view of the quality of electricity. Voltage and current harmonics, voltage sags and swells, interruptions, unbalance, and low power factor will lead to higher electricity bills, overloading, and rapid aging of electrical networks and electric equipment. The power quality depends not only on the supplier but also on all consumers connected to the same power network; some can cause disruptive influences in the supply network, affecting the operation of other consumers. Ensuring the power quality of industrial and nonindustrial applications is an objective difficult to achieve.
1. Introduction
Electrical energy is used by a wide variety of consumers, from the industrial ones, which are fewer, but of high power, to the domestic ones, characterized by low power, but very numerous, used both in the urban and rural environment. Electromagnetic disturbance is any electromagnetic phenomenon that can degrade the performance of an electrical, electronic, or radio device, and a consumer, equipment, or system can adversely affect life or inert matter [1].
Electromagnetic disturbances can be classified according to several criteria [2,3,4]:
By frequency:
- -
- Low-frequency disturbances (refer to signals with a frequency below 1 MHz);
- -
- High-frequency disturbances (signals with a frequency above 1 MHz);
According to the mode of propagation:
- -
- Disturbances conducted through the network conductors (including currents and voltage differences);
- -
- Radiated disturbances (in the air), through electric and magnetic fields;
By duration:
- -
- Permanent or sustained disturbances (affecting analog electronic circuits);
- -
- Transient, random, or periodic disturbances (affecting digital electronic circuits).
The origin of electromagnetic disturbances can be both in the electrical network (e.g., incidents or wrong maneuvers, and defects) and in the consumer’s electrical network. Currently, ensuring the power quality of electricity has become an increasingly complex task of major interest to both electricity suppliers and consumers [3,5,6]. The power quality concerns have been guiding the following major issues:
- -
- To increase the yield in the production, transport, and use of electricity, power electronics have been introduced on a large scale to control the energy conversion processes, and electronic equipment have been introduced to control the power factor;
- -
- The complexity of energy systems and the mutual influences between them and users, as well as between consumers connected to the same power system, are constantly growing;
- -
- The amount of nonlinear electrical equipment, generating electromagnetic disturbances, has grown at an impressive rate in recent decades;
- -
- Modern electrical equipment is more sensitive to the decrease in the power quality of electrical energy because they include sensible electronic devices and control systems based on microprocessors/microcontrollers, whose operating characteristics are affected by electromagnetic disturbances from the electrical network;
- -
- Consumers have become more aware and better informed about the impact that different electromagnetic disturbances have on electrical equipment and technological processes and, as a result, they ask suppliers to provide them with electricity at the contracted electrical quality parameters.
Two essential aspects must be followed when supplying electricity. On the one hand is the quality of the product (refers to the technical parameters, such as voltage amplitude, frequency, harmonics content, and symmetry of three-phase systems), and on the other hand is the quality of the service (refers to the continuity of the supply and refers to short/long interruptions and safety in supplying) [3]. The most important types of electrical consumers that cause electromagnetic disturbances are [7,8,9,10,11,12]:
- -
- Nonlinear consumers, for example, modern household appliances, electric tools, electric arc furnaces, and electromagnetic induction furnaces, which absorb a nonsinusoidal current, whose harmonics, passing through the harmonic impedances of the electrical supply, lead to harmonic voltages on the bars;
- -
- Unbalanced consumers, for example, electric arc welding equipment, public lighting, and interurban electric traction, which absorb currents of different amplitudes on the three phases and, passing through the upstream impedances of the electrical network, cause voltage asymmetry on the power bars;
- -
- Consumers with variable loads produce voltage fluctuations on the power bars (for example, power mill, mechanical-processing-equipment-driven electrical, and starting large power motors; electric arc furnaces and spot welders cause flickering).
The electromagnetic disturbances that directly influence the electrical network and, therefore, the power quality of the electricity supplied to consumers, are the low-frequency conducted ones (with frequencies up to 9 kHz at the most). This category includes [3,4,6]:
- -
- Variations in the frequency of the supply voltage;
- -
- Variations in the supply voltage;
- -
- Gaps and interruptions (short and long) of voltage;
- -
- Harmonic distortion (harmonics and inter-harmonics);
- -
- Voltage fluctuations/flicker;
- -
- Asymmetries;
- -
- Temporary over-voltages and transient phenomena;
- -
- The continuous component in the applied voltage curve;
- -
- Signaling voltages;
- -
- Voltages induced by low-frequency.
2. A Short Review of the Contributions in Special Issue “Analysis and Experiments for Electric Power Quality”
This volume contains the successful invited and peer-reviewed submissions [13,14,15,16,17,18,19,20,21,22] to a Special Issue of Energy “Analysis and Experiments for Electric Power Quality” on the subject area of power quality.
Power quality is covered on two main subjects: the development of power quality indices and the detection, analysis, and correction of electrical disturbances.
This Special Issue of Energies, “Analysis and Experiments for Electric Power Quality”, published outstanding contributions on electric power quality, in low- and medium-voltage applications:
- -
- Harmonics;
- -
- Blackouts;
- -
- Under- and over-voltage;
- -
- Sags and swells;
- -
- Unbalance;
- -
- Flickers.
A variety of engineering solutions are available to eliminate or reduce the effects of electric power quality problems and it is a very active area of innovation and development. The articles presented different power quality problems in power systems and had brief ideas about their solutions with comparative studies.
The articles made for the Special Issue “Analysis and Experiments for Electric Power Quality” had the following topics: unbalance [13]; short-term voltage variation indices [14]; passive filters [18]; active power filters [15,16]; hybrid active filters [22]; residual current devices at high frequency [17]; voltage sags and short interruptions [19]; photovoltaic integration using neural networks [20]; autonomous power supply [21].
Article [13] presented a study of the balancing of single-phase electrical consumers in a three-phase system, and improving the power factor in low-voltage power substations in residential and educational areas. Industrial electrical consumers are usually three-phase (with three or four wires) and high-power, with voltage and current unbalance being at a low level; consumers in the residential and educational sectors are usually single-phase, in large numbers; unbalanced voltages and, especially, currents are important. To perform the study, experiments were carried out in the laboratory and the low-voltage electrical power substation, before and after balancing the single-phase electrical consumers per phase, on workweek and weekend days. It was found that after balancing the electrical consumers by phases, the current unbalance in the three-phase system was reduced and the power factor was improved by using single-phase capacitive electrical consumers (for example, personal computers, which are in large numbers in such sectors) distributed equally on all phases.
Following a uniform distribution and balancing of the electrical consumers (e.g., single-phase consumers from classrooms, offices, and libraries) among the three phases, the measurement data were taken in the power substation of the residential and educational sectors. All of the nonlinear consumers (particularly single-phase) connected at various locations throughout the low-voltage network have the effect of deforming the voltage and current waveforms from point of common coupling (PCC).
As a result, the balanced consumers are connected to a network of unbalanced consumers, turn into active power unbalance consumers, report a higher amount of power consumption than is necessary, and consequently perform worse overall. Additionally, supply conductor losses (personal technological usage) rise. Unbalanced consumers are to blame for these losses, but the power systems support the growth.
Balance was achieved by using capacitive electrical consumers (e.g., PCs) and uniformly distributing electrical consumers among the three phases (within the technical possibilities). Additionally, we improved the power factor without using fixed capacitor banks or a power factor controller with capacitor banks connected to the PCC of the power substations, and we were able to achieve the relative balance of the current and voltage, respectively. Additionally, the unbalance of the voltage was only impacted little by the kind of electrical consumers and the amplitude of the supply voltage, although the unbalance of the current, PF, and DPF was significantly altered [13].
Determination and knowledge of short-term voltage variation indices are important for the power quality of electricity. In paper [14], a new methodology was proposed for determining indices of voltage variation over a short period. The variables that best describe the short-term voltage disturbance were established, as well as the clusters that allow more adequate definition of the basic values for the indices. To implement the new method, real data from 19 distribution systems of a national energy company were used. The study (including the proposed flowchart—Figure 1) can be useful as a basis for making regulations regarding short-term voltage variation indices and establishing clusters of electricity distribution systems.
Figure 1.
Flowchart of the proposed methodology [14].
Figure 1 provides an overview of the suggested methodology. Industrial users with sensitive loads suffer significant financial losses because of voltage sags. The criteria for recommending limits will vary in the future. Accordingly, it is thought that the most appropriate technique to use is to construct a unique base impact factor for each distribution system by the system performance that it most closely matches. This work, which presented a methodology for the establishment of the base impact factor that was utilized in the computation of the index that regulates voltage sags, is in line with the goals of the electrical industry in this context.
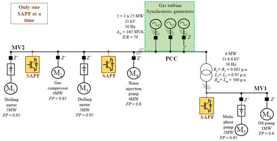
Offshore oil and gas platforms are large consumers of electricity and represent important industrial applications of power quality (Figure 2), in which power quality indices are low (especially current distortion and low power factor). In the design of article [15], a selection and evaluation tool for active power filters (power electronic devices made with silicon and, in particular, with silicon carbide, taking into account the reduced number of components, the power losses, and filter size) was proposed. For active power filters used in these industries, size and weight are critical constraints in offshore applications. At the same time, compensation strategies are presented, at two different voltage levels, to identify the best solutions for improving the deformation regime and increasing the power factor.
Figure 2.
Diagram of a typical power grid of an offshore oil and gas platform (SAPF—Shunt Active Power Filters) [15].
In isolated power networks, such as those found on oil and gas platforms, where poor power quality necessitates reactive and harmonic compensation, this paper demonstrated that SAPF can be a workable option. Based on several factors, including the SAPF connection point, losses, passive components, power quality, and semiconductor type, a SAPF pre-selection tool was created.
The power quality of electrical energy is also important in medium-voltage electrical networks, in conditions where nonlinear electrical loads are connected to the network. Article [16] applied the decision tree method for choosing and dimensioning active power filters, which represents a method of improving the power quality. An analysis was made of the number and location of active power filters so that energy losses and investment costs are minimal, under the conditions of permanent monitoring of the total harmonic distortion of voltage in the nodes of the medium-voltage network. In these applications, the decision tree method allows the selection of the optimal solution (Figure 3).
Figure 3.
Schematic of recurring part of decision tree used for the optimization of active power filter (APF) placement [16].
This study presented the issue of harmonic filter allocation optimization in terms of lowering power losses and APF expenses. It was highlighted that the decision tree approach is well-known in many research fields but has not yet been used for power filter allocation in medium-voltage networks.
Residual current devices are protective devices found in almost all low-voltage networks, being common nowadays [17]. Their importance in preventing electric shocks in the case of indirect contact is known and, in the case of direct contact, can be considered as additional protection. Pulse-width-modulation-controlled power electronic converters (Figure 4) produce ground fault currents made up of high-frequency components (can be tens of kHz). The usual residual current devices are not designed to detect high-frequency currents, and they are ineffective. In article [17], an analysis of residual currents with frequencies up to 50 kHz was made on residual current devices. As expected, most residual current devices (especially F and B types) do not work under the conditions in which they are tested according to the standards. Limitations of the standards in force were identified and proposals for their improvement were made.
Figure 4.
A variable-speed drive circuit producing residual currents of high-frequency components; RCD—residual current device; iD—residual current; PWM—pulse width modulation [17].
Utilization of residual current devices has become mandatory for industrial as well as modern domestic applications. This device’s main goal is to protect users from electric shock in the event of direct or indirect contact. For such devices, exposure to residual currents with high-frequency components poses the greatest challenge. In certain situations, it is possible that the device will not trip at the anticipated level, meaning that electric shock protection may not be guaranteed.
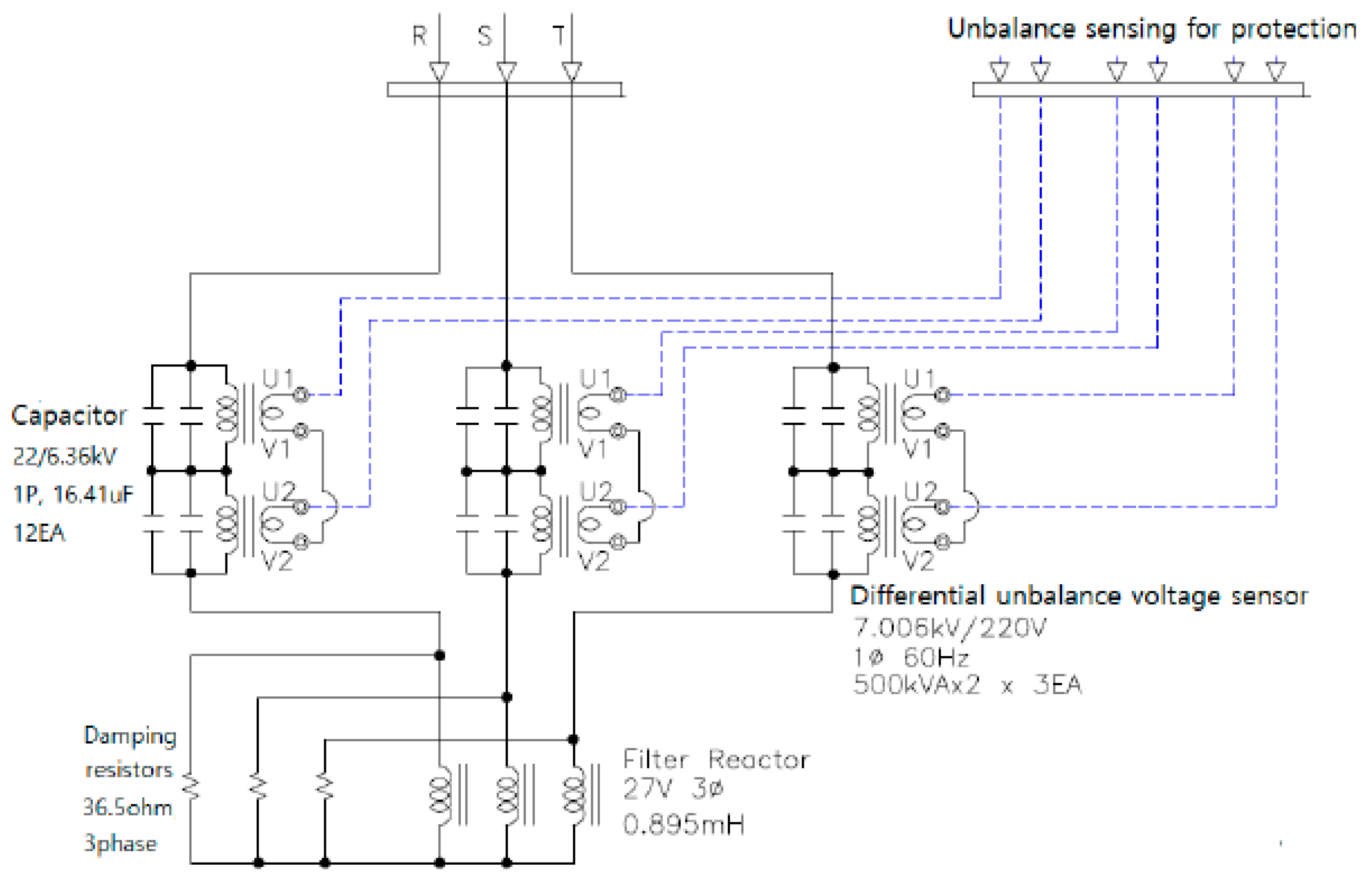
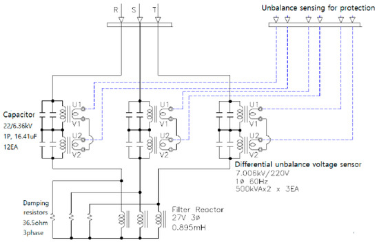
Power electronics have a special impact on low- and high-power electric drives [18]. In many of today’s electric drives, the load is variable, and the static frequency converter-motor assembly is a strongly nonlinear element with direct implications on reducing the power quality of electricity, e.g., flicker and distortion of voltage waveforms. Power capacitor batteries can be used to reduce the voltage drop, and well-sized passive filters can be used to reduce the current deforming regime. Using capacitor batteries and passive filters (Figure 5), there is the possibility that with a small mechanical load of the motor, over-voltages and electrical resonance phenomena may occur between the passive filter and the power transformer used to supply the drive. Thus, the capacitors in the application must have a performing dielectric to increase their lifetime. In article [18], an analysis and design were made regarding the harmonic filters used in such applications.
Figure 5.
Single line drawing of passive filter [18].
In this study, it was proven that a passive harmonic filter system in the mill motor drive system with an ideal capacity could offer a cost-effective solution that simultaneously compensated for reactive power and absorbed harmonics. The following topics were also covered: attenuation of harmonic voltage by current divider Hid; key components of the filter capacitor and SR design; harmonic filter bank setting parameters. Voltage fluctuation characteristics and voltage harmonics were measured to confirm the harmonic filter’s performance.
Voltage gaps (voltage drops below a certain value) and short voltage interruptions, from industrial applications in both low- and medium-voltage networks, are important components of the power quality of electricity that deserve to be studied more deeply. In article [19], a specific questionnaire was made for the field study, for industrial consumers (an analysis was made of 33 companies from 12 distinct types of industrial activities) connected to medium-voltage networks. The study carried out led to an important contribution to the analysis of voltage gaps and short interruptions of medium-voltage in industrial applications, which completes the knowledge in this area of power quality.
The survey results allowed for the quantification of the losses experienced by 33 small- and medium-sized businesses with an average of 349 employees, distributed across 12 different business sectors, and all connected to medium-voltage networks (11.9 kV and 13.8 kV). The average cost per incident was USD 7364.75 and the average cost per interrupted kW was USD 6.72. The objectives of this study were achieved, and it significantly benefited the electricity industry in particular. As a recommendation to continue this line of investigation, it is proposed to include more activity segments and increase the sample size of the segments now being studied (food industry, furniture, mining, stones and granites, oil). The success rate of responses to the survey form was 47.1% when considering the initial sample of 70 firms and 33 responses; however, when accounting for the sample of 59 companies due to the withdrawal of 11 companies, the rate improved to 55.9% [19].
Currently, the emphasis is on the production of green electricity using photovoltaic systems, wind turbines, etc. When using photovoltaic systems, the output voltage is dc, and to transform it into ac (used most often by consumers), power inverters are used, which have an impact on the power quality. In work [20], an analysis was made of the neural control (recurrent artificial neural networks of nonlinear autoregressive type with external input) applied to power inverters with the aim of estimating the harmonic behavior in photovoltaic systems. Following the acquired and measured data, it was found that the neural network (NARX networks, Figure 6) captures the dynamics of the system to control and reduce harmonic distortion.
Figure 6.
Architecture of configured NARX networks: (a) serial–parallel architecture (open loop); (b) parallel architecture (closed loop) [20].
It was found that integrating the PV system power obtained through electronic inverters into the PCC has an impact on the sinusoidal waveform of current in the electrical supply grid. The establishment of a highly efficient pattern in terms of execution times and computational resources as a result of modeling the dynamic and nonlinear behavior of that signal using NARX networks produced an MSE of 0.0067 with respect to the actual behavior of the signal, demonstrating the high performance of the neural network. When employing the closed-loop NARX to anticipate the results, an MSE of 0.0094 was obtained, demonstrating the model’s viability and demonstrating a significant correlation between inputs and error values.
In terms of the type and volume of data that can be managed, the resultant model exhibits remarkable flexibility, enabling representation and prediction of the behavior of the system under investigation over extended time periods and under diverse operating situations. The resulting algorithm can be used to create real-world or virtual systems for reducing or controlling harmonic disturbances that impact electrical grids.
Ensuring the continuity of electricity supply is an important area of power quality. An extremely important field of research has been represented by electrical energy storage systems that can be used together with uninterruptible power sources to ensure the continuity of the electrical energy supply. In article [21], an analysis was made of flow batteries (vanadium redox flow batteries) that can provide long-term electricity in critical installations. The advantage of flow batteries is that they can be designed from independent blocks. The study presented a detailed experimental analysis of a vanadium redox flow battery (VRFB, Figure 7), especially from the point of view of the electrolyte used (electrolyte with the addition of hydrochloric acid).
Figure 7.
Block diagram of the UPS system based on 10 kW/30 kWh vanadium redox flow batteries [21].
A study of the characteristics of the cells with a change in the electrolyte pumping rate was conducted, and a VRFB hydraulic system was developed. It was demonstrated that a change in the electrolyte pumping rate had little impact on the power and efficiency of the stack (10%), while the stack was running in one of its operational modes. A VRFB-based UPS electrical circuit and an associated control algorithm were suggested. After researching the dynamic characteristics of the UPS in the VRFB charge/discharge modes, diagrams were offered. The demonstrated VRFB could function with a 1.5-fold overload without efficiency degradation and with a rise in efficiency without significantly reducing capacity, demonstrating the electrolyte’s strong compatibility with the device.
Matrix converters are used more and more often. If they are connected to ordinary electrical loads, they produce harmonics of the order of kHz and even tens of kHz. Article [22] presented a study (through simulations and experiments) on a hybrid power filter (Figure 8) that is controlled by a fuzzy system to reduce very-high-frequency signals. The hybrid power filter had a low total harmonic distortion for the fundamental voltage (50 Hz). A comparative analysis was performed with a PI-controlled hybrid filter that demonstrated the superior performance of the fuzzy-system-controlled hybrid filter in terms of compensation speed, accuracy, total harmonic distortion of supply current, and overall integrity of the matrix converter.
Figure 8.
Proposed hybrid active power filter (HPAF) architecture.
High-frequency harmonics in supply lines heat transformers and motors and interfere with metering and telecommunications equipment, as well as protective relays. Interference with hospital and laboratory settings and measurement tools is the worst-case scenario. There is a need to safeguard delicate loads and equipment that is not designed to handle high frequencies, particularly harmonic frequencies, as high-frequency transmission applications are expanding globally and the issue of using the power lines as communication lines is increasing. After active filter activation, the suggested HAPF only received a response for less than half a cycle. The right control approach for producing the compensational currents is the basis of the HAPF. The hysteresis control approach, which was used in this study, places restrictions on the ability to adjust the switching frequency of the HAPFs [22].
3. Challenges on Power Quality
As electromagnetic disturbances affect both the economic and functional parameters of the electricity supplier and the consumers, appropriate power quality of electricity requires their joint actions [1,5,6]. In this regard:
- -
- The electricity supplier must monitor the level of electromagnetic pollution of the electrical network and establish acceptable levels for different types of disruptive emissions of consumers, so that all equipment connected to the electrical network may have normal operating conditions;
- -
- The electricity user is responsible for keeping the emissions they generate at the common connection point limited, below the limits specified by the electricity supplier. It is also responsible for drawing up studies and choosing methods to limit the emission of electromagnetic disturbances.
The most obvious defects determined by the power quality of electricity at consumers are interruptions and voltage gaps, in which the voltage increases or decreases for a short time. The transport and distribution systems of electricity can cause electromagnetic disturbances, lightning, wind, ice deposits, etc. The negative impact of voltage gaps (typically 0.3 s at most) on the power quality of electricity supplied to consumers is particularly important and depends on the type of gaps (accounting for the percentage in which the voltage drops, but also the duration of the gaps), as well as on the acceptability curves of different classes of electrical energy equipment. Security in the supply of electricity is a very important aspect of the power quality for large consumers because interruptions in the supply of electricity cause great damage to users [1,2]. At present, the securing of the electricity supply to consumers is achieved with the help of classic devices of automatic activation of the reserve, usually powered by two independent energy sources. Power-outage-sensitive and critical consumers must be equipped with uninterruptible power supplies to ensure power continuity in the event of a power outage.
Due to the size, weight, and cost advantages, switch mode power supplies have been used almost exclusively for all types of low- and medium-voltage power consumers. Practically, switching sources are present in almost all household and industrial appliances, such as computers, monitors, laptops, electronic ballasts for fluorescent lamps, and induction furnaces. These types of consumers show the highest harmonic distortion of the current absorbed from the network.
Harmonic pollution also causes negative effects on equipment in electrical networks [8]. Thus, additional losses occur, which reduce the efficiency of the electrical energy transformation, the lifetime of the equipment, and the functioning of the equipment, and their operating regimes are negatively influenced (this effect is manifested in power transformers and electronic equipment). A high power factor reduces reactive power, reduces electrical energy losses, and increases electrical-energy-carrying capacity. If the waveform of the current is nonsinusoidal, then the power factor is lower relative to the power factor of the fundamental, with a higher value of the total harmonic distortion.
The methods of limiting the deforming regime can be divided into three groups: passive filters, active filters, and hybrid filters [3,9]. Each option presents its advantages and disadvantages, so the choice of a certain type of filter requires a careful analysis of the efficiency of all types of filters for the specific situation, under the conditions of the respective electrical network configuration. Electrical filters can be used in medium- and low-voltage electrical networks, but must be used with caution in order not to create unwanted resonances, and possibly additional losses, in the electrical network. In practice, the combined solution of power factor improvement and electrical filtering of current harmonics can be used for deforming electrical consumers. The solution of filtering at each electrical consumer separately, although it is a more expensive solution, is a more effective solution in the long term than filtering, with high power filters, in the point of common coupling.
In three-phase networks, when using nonlinear consumers, the load capacity of three-phase transformers is reduced. Electric motors fed by static frequency converters experience additional thermal stresses, inadequate ventilation, and strong mechanical stresses (with direct implications on the life of the motor). The load capacity of electrical cables is reduced when using nonlinear and phase-unbalanced electrical consumers. The most requested conductor may be the neutral conductor if it is designed improperly.
When choosing and adjusting protection and switching devices, the deformation regime must be taken into account [5]. An incorrect adjustment of the protections causes their untimely actuation, and the de-energization of electrical consumers, even during their normal operation. In the deforming mode, when measuring voltages and currents, measuring devices (e.g., multi-meters) of the true RMS type must be used to ensure the correct measurement of these quantities. Sometimes, in practice, it is possible to reach a measurement even 40% lower than these quantities, if inappropriate measuring devices are used.
The operation in a distorting mode and the irrational consumption of reactive power lead both to penalizing the consumer, due to noncompliance with the technical norms in force, and to the ageing of the consumer’s electrical equipment.
In the case of sinusoidal regimes, the solution adopted for reactive power compensation consists of the use of capacitor batteries [6]. Knowing the active daily load curves and the reactive daily load curves allows the modification of some technological parameters, but also the appropriate connection of the capacitor batteries and the regulation of the reactive power according to the inductive reactive power requirement of the electrical consumers.
In electrical installations, the symmetry of electrical consumers on phases is difficult to achieve, especially in the case of single-phase ones, different in power and sometimes fed by switching power sources.
The negative effects of the asymmetry of the supply voltages consist of [3]:
- -
- Heating in the three-phase rotating electric machines, due to the additional losses introduced by the negative and zero sequence currents, which pass through the windings of the machines;
- -
- High-frequency pulsating torques in rotating electric machines, which represent parasitic inverse braking torques; thanks to these torques, vibrations appear, which increase (in the case of fluctuating asymmetries);
- -
- Negative influences on telecommunications lines;
- -
- Reducing the reactive power provided by the capacitor banks, and, implicitly, the power factor.
Currently, the power systems do not have systems for measuring the additional circulation of electricity and, therefore, the related losses, conditioned by the presence of asymmetries [11]. To be able to highlight the energetic effects of the circulation of asymmetric powers, it would be sufficient that, in parallel with the current means of measuring powers and energies, the means of measuring the circulation of asymmetric powers and energies should also be provided, because they are kept separately. For this purpose, some counters equipped with filters of symmetrical components (negative and zero) would be sufficient. As unbalanced receivers can give, but also receive, the energy of asymmetry, the meters should be designed with the double-way operation, having one dial for one direction and another for the other direction.
Another direction of research refers to the different strategy control of equipment (e.g., for dynamic voltage restorer [23]) used in power quality.
Due to topographical and/or utility investment constraints, there may be several isolated microgrids in remote locations. The configuration, energy sources, and types of loads present problems for the isolated microgrids that affect power quality. Organizing these microgrids into many clusters depending on their relative locations and connecting them may also have other advantages including increased dependability, stability, and cost-effective operation [24].
Accumulating low-power sources in a microgrid with solar and wind power plants is a realistic way to improve the efficiency of distributed generation and renewable energy sources [25]. These systems have a lot of characteristics, including a lot of semiconductor equipment and bi-directional power flows. Therefore, ensuring the necessary power quality indicators is a crucial responsibility.
Stand-alone microgrids are those that can run independently from the bulk power supply or the national grid. Microgrids are typically connected to the national grid or a bulk power supplier. Power quality is the main concern for both standalone and microgrids connected to the national grid. For many years, research has been conducted to find a solution and raise the standard of power in microgrids, as renewable energy sources (including solar, wind, and fuel cells) are frequently connected to microgrids to meet local consumer demands and to lower operational costs. The microgrid will have a reactive voltage problem as a result of the renewable energy sources’ failure to supply the microgrid with reactive power instead of real power [26,27,28].
4. Conclusions
Ensuring the power quality in household and industrial applications is a complex and difficult objective to achieve. It is found that the disturbances that occur in the operation of energy systems affect practically all the characteristics of the voltage and current: shape, frequency, amplitude, interruptions, voltage gaps, flicker, symmetry (in the case of three-phase systems), and continuity of electricity supply.
The power quality, unlike other sectors of activity, therefore depends not only on the supplier, but also on all consumers connected to the same power network; some of them can cause disruptive influences in the supply network, affecting the operation of other consumers connected to the same network.
Solving electricity quality problems requires the assessment of the quality of the supplied energy, by monitoring the voltages and currents in the point of common coupling, but also by monitoring the electromagnetic disturbances introduced by the consumers. The distorting and nonsymmetrical regime is a difficult process that requires a detailed analysis, both at the level of suppliers and consumers of electricity.
Short and, especially, long power interruption affects electrical consumers (in particular, industrial ones). Ensuring the continuity of electricity supply is perhaps one of the most important research directions in power quality. Currently, there is a tendency toward the use of microgrids that have renewable energy sources (e.g., solar, wind, and fuel cells). The use of renewable energy sources will determine new challenges.
Funding
This research received no external funding.
Acknowledgments
The author is grateful to the Energies MDPI Publishing House for the invitation to act as guest editor of Special Issue "Analysis and Experiment for Electric Power Quality"—Energies and thanks the “Energies” editorial office for their kind cooperation, patience, and committed engagement. I would like to give special thanks to my colleagues Eng. Angela Iagăr and Eng. Corina Maria Diniș for interesting discussion on the main topics and, also, for analysis of the submitted articles at this Special Issue “Analysis and Experiment for Electric Power Quality”, Energies MDPI.
Conflicts of Interest
The author declares no conflict of interest.
References
- Balasubramaniam, P.M.; Prabha, S.U. Power quality issues, solutions and standards: A technology review. J. Appl. Sci. Eng. 2015, 18, 371–380. [Google Scholar]
- Mehebub, A.; Mandela, G. Power quality problems and solutions: An overview. Int. J. Sci. Res. 2014, 3, 1024–1030. [Google Scholar]
- Copper Development Association. Power Quality Application Guide; Copper Development Association: Hemel Hempstead, UK, 2001. [Google Scholar]
- Shin, Y.J.; Powers, E.J.; Grady, M.; Arapostathis, A. Power quality indices for transient disturbances. IEEE Trans. Power Deliv. 2005, 21, 253–261. [Google Scholar] [CrossRef]
- Reid, W.E. Power quality issues-standards and guidelines. IEEE Trans. Ind. Appl. 1996, 32, 625–632. [Google Scholar] [CrossRef]
- Iagar, A.; Popa, G.N.; Dinis, C.M. Electric Power Quality—From Theory to Experiments; Politehnica Publishing House: Timisoara, Romania, 2017. (In Romanian) [Google Scholar]
- Rodríguez, A.; Bueno, E.J.; Mayor, A.; Sanchez, F.J.R.; García-Cerrada, A. Voltage support provided by statcom in unbalanced power systems. Energies 2014, 7, 1003–1026. [Google Scholar] [CrossRef]
- Seguí-Chilet, S.; Gimeno-Sales, F.; Orts, S.; Garcera, G.; Figueres, E.; Fillol, M.A.; Masot, R. Approach to unbalance power active compensation under linear load unbalances and fundamental voltage asymmetries. Int. J. Electr. Power Energy Syst. 2007, 29, 526–539. [Google Scholar] [CrossRef]
- Pomilio, J.A.; Deckmann, S.M. Characterization and compensation of harmonics and reactive power of residential and commercial loads. IEEE Trans. Power Deliv. 2007, 22, 1049–1055. [Google Scholar] [CrossRef]
- Czarnecki, L.S.; Haley, P.M. Unbalanced power in four-wire systems and its reactive compensation. IEEE Trans. Power Deliv. 2015, 30, 53–63. [Google Scholar] [CrossRef]
- Pakere, I.; Lauka, D.; Blumberga, D. Does the balance exist between cost efficiency of different energy efficiency measures? DH systems case. Energies 2020, 13, 5151. [Google Scholar] [CrossRef]
- Soni, J.S.; Jangalwa, N.K.; Gupta, R.; Palwalia, D.K. Various power quality challenges and solution techniques using FACTS technology for power system. AIP Conf. Proc. 2016, 1715, 020024. [Google Scholar]
- Popa, G.N.; Iagăr, A.; Diniș, C.M. Considerations on current and voltage unbalance of nonlinear loads in residential and educational sectors. Energies 2021, 14, 102. [Google Scholar] [CrossRef]
- Grillo de Sauza, P.V.; Maria de Carvalho Filho, J.; Ferreira, D.F.; Filho, J.M.; Filho, H.K.R.; Pereira, N.B. Cluster-based method to determine base values for short-term voltage variation indices. Energies 2021, 14, 149. [Google Scholar] [CrossRef]
- Vitoi, L.A.; Brandao, D.; Tedeschi, E. Active power filter pre-selection tool to enhance the power quality in oil and gas platforms. Energies 2021, 14, 1024. [Google Scholar] [CrossRef]
- Klimas, M.; Grabowski, D.; Bula, D. Application of decision trees for optimal allocation of harmonic filters in medium-voltage networks. Energies 2021, 14, 1173. [Google Scholar] [CrossRef]
- Czapp, S.; Tariq, H. Behavior od residual current devices at frequencies up to 50 kHz. Energies 2021, 14, 1785. [Google Scholar] [CrossRef]
- Park, B.; Lee, J.; Jang, G. Harmonic mitigation using passive harmonic filters: Case study in a steel mill power systems. Energies 2021, 14, 2278. [Google Scholar] [CrossRef]
- Motoki, É.M.; Maria de Carvalho Filho, J.; Márcio da Silveira, P.; Pereira, N.B.; Grillo de Sauza, P.V. Cost of industrial process shutdowns due to voltage sag and short interruption. Energies 2021, 14, 2874. [Google Scholar] [CrossRef]
- Jumilla-Corral, A.A.; Perez-Tello, C.; Campbell-Ramirez, H.E.; Medrano-Hurtado, Z.Y.; Mayorga-Ortiz, P.; Avitia, R.L. Modeling of harmonic current in electrical grids with photovoltaic power integration using a nonlinear autoregressive with external input neural network. Energies 2021, 14, 4015. [Google Scholar] [CrossRef]
- Kuzmin, I.; Loskutov, A.; Osetrov, E.; Kurkin, A. Source for autonomous power supply system based on flow battery. Energies 2022, 15, 3027. [Google Scholar] [CrossRef]
- Koduah, A.; Effah, F.B. Fuzzy logic controlled hybrid active filter for matrix converter input current harmonics. Energies 2022, 15, 7640. [Google Scholar] [CrossRef]
- Omar, A.I.; Abdel Aleem, S.H.E.; El-Zahab, E.E.A.; Algablawy, M.; Ali, Z.M. An improved approach for robust control of dynamic voltage restorer and power quality enhancement using grasshopper optimization algorithm. ISA Trans. 2019, 95, 110–129. [Google Scholar] [CrossRef] [PubMed]
- Elmetwaly, A.H.; ElDesouky, A.A.; Omar, A.I.; Saad, M.A. Operation control, energy management, and power quality enhancement for a cluster of isolated microgrids. Ain Shams Eng. J. 2022, 13, 101737. [Google Scholar] [CrossRef]
- Shalukho, A.V.; Lipuzhin, I.A.; Voroshilov, A.A. Power Quality in Microgrids with Distributed Generation. In Proceedings of the 2019 International Ural Conference on Electrical Power Engineering (UralCon), Chelyabinsk, Russia, 1–3 October 2019. [Google Scholar]
- Zahira, R.; Lakshmi, D.; Ravi, C.N. Power Quality Issues in Microgrid and its Solutions; Microgrid Technologies, Wiley online Library: Hoboken, NJ, USA, 2021. [Google Scholar]
- Tascikaraoglu, A.; Uzunoglu, M.; Erdinc, O. Power quality assessment of wind turbines and comparison with conventional legal regulations: A case study in Turkey. Appl. Energy 2011, 88, 1864–1872. [Google Scholar] [CrossRef]
- Igual, R.; Medrano, C. Research challenges in real-time classification of power quality disturbances applicable to microgrids: A systematic review. Renew. Sustain. Energy Rev. 2020, 132, 110050. [Google Scholar] [CrossRef]
Publisher’s Note: MDPI stays neutral with regard to jurisdictional claims in published maps and institutional affiliations. |
© 2022 by the author. Licensee MDPI, Basel, Switzerland. This article is an open access article distributed under the terms and conditions of the Creative Commons Attribution (CC BY) license (https://creativecommons.org/licenses/by/4.0/).







