Comparative Study of Buck-Boost, SEPIC, Cuk and Zeta DC-DC Converters Using Different MPPT Methods for Photovoltaic Applications
Abstract
1. Introduction
2. PV System Description
3. DC-DC Converters
3.1. Buck-Boost Converter
3.2. Cuk Converter
3.3. Single-Ended Primary Inductance Converter (SEPIC)
3.4. Zeta Converter
3.5. Design of the DC-DC Converters
4. Maximum Power Point Tracking Algorithms
4.1. Perturb and Observe (P&O) Method
4.2. Incremental Conductance (IncCond) Method
4.3. Fuzzy Logic Controller (FLC) MPPT Method
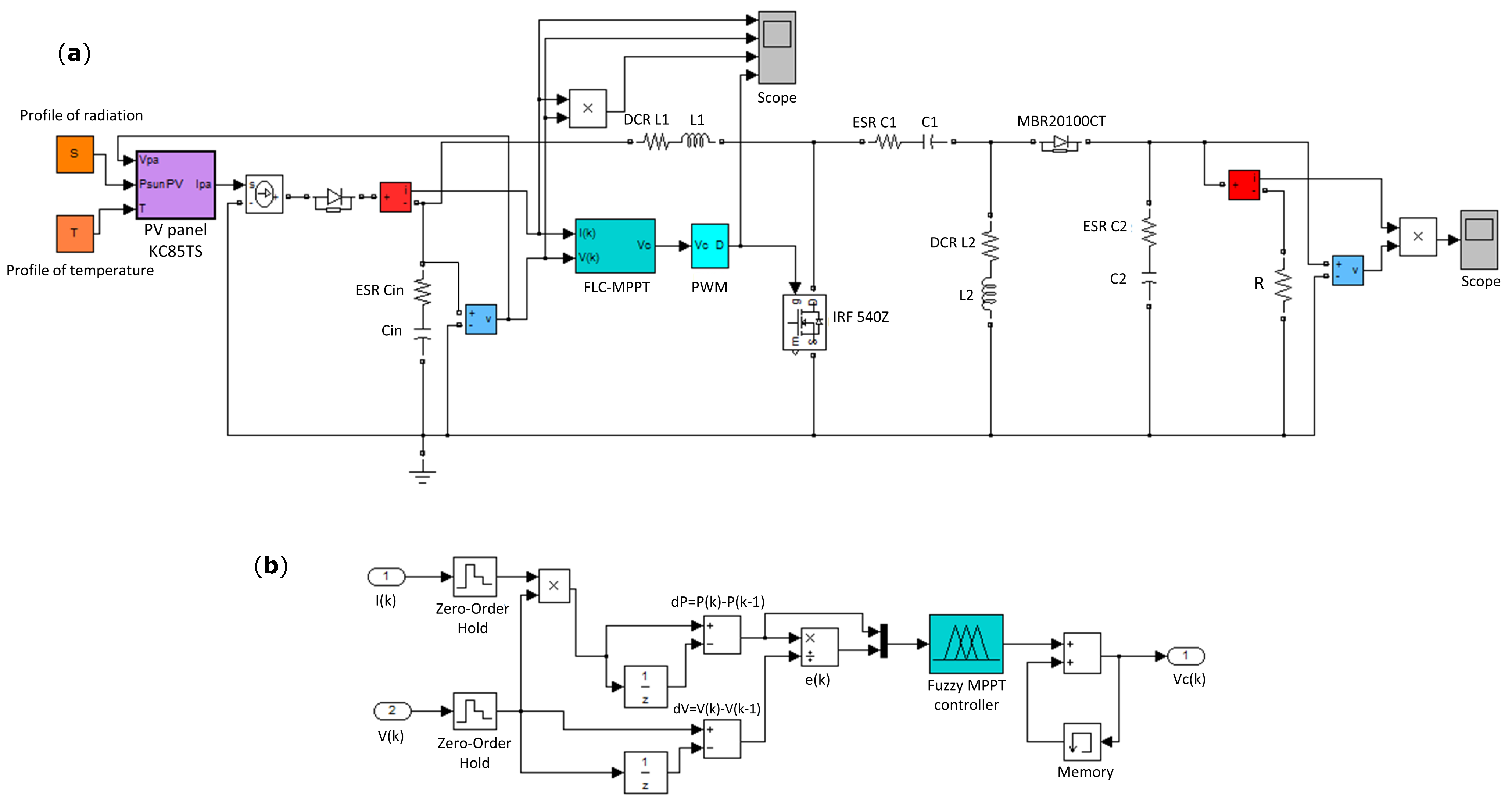
5. Simulations
5.1. MPPT Tracking Efficiency under Radiation Variations
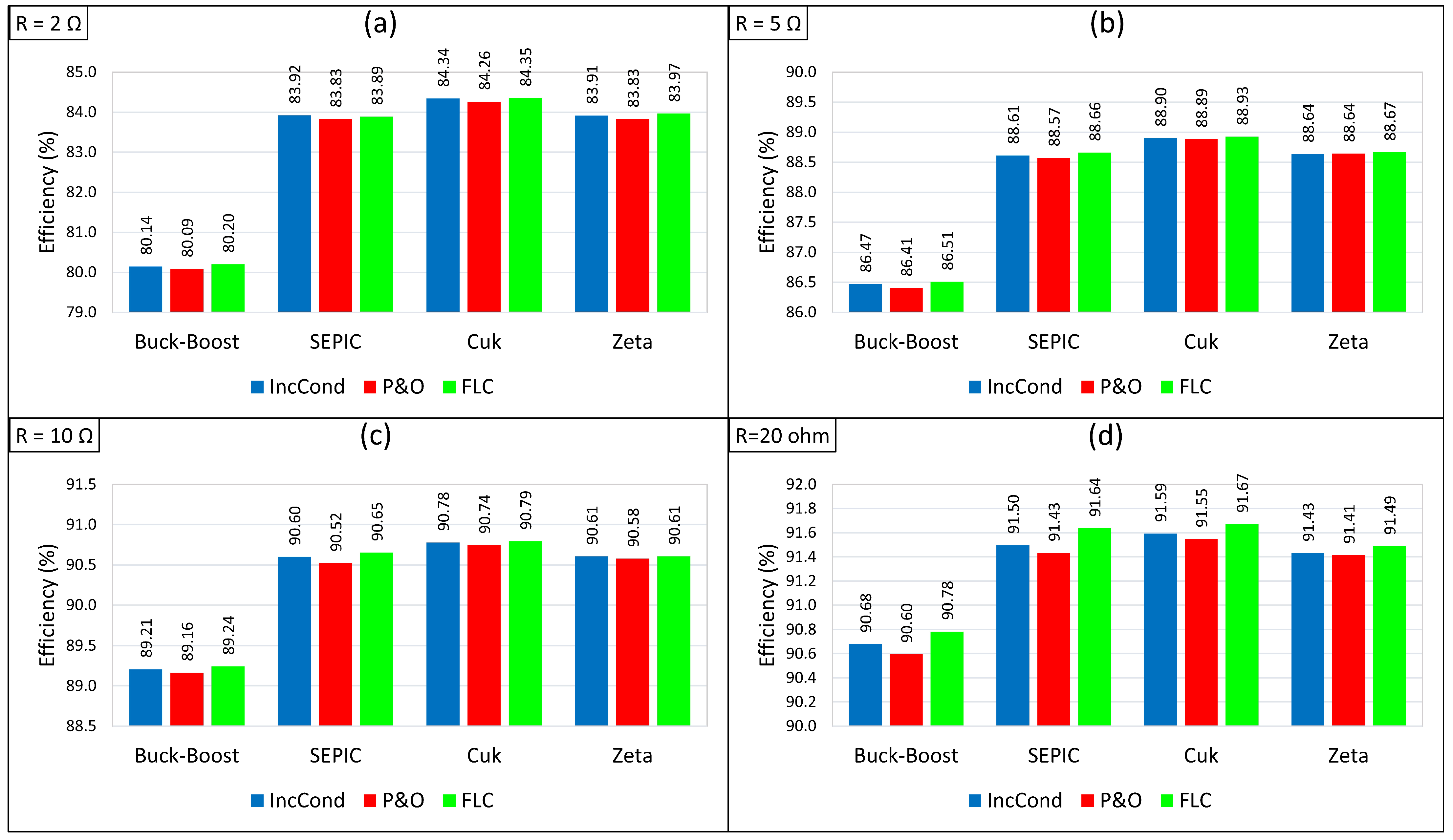
5.2. Converter Efficiency under Radiation Variations
5.3. MPPT Tracking Efficiency under Temperature Variations
5.4. Converter Efficiency under Temperature Variations
5.5. Transient Tracking Time
6. Conclusions
Author Contributions
Funding
Conflicts of Interest
Nomenclature
| Abbreviations | |
| PV | Photovoltaic |
| MPPT | Maximum power point tracking |
| MPP | Maximum power point |
| P&O | Perturb and observe |
| IncCond | Incremental conductance |
| FLC | Fuzzy logic controller |
| FOCV | Fractional open circuit voltage |
| FSCC | Fractional short circuit current |
| HC | Hill climbing |
| SMC | Sliding mode control |
| ANN | Artificial neural network |
| GA | Genetic algorithm |
| PSO | Particle swarm optimization |
| FA | Firefly algorithm |
| CS | Cuckoo search |
| AI | Artificial intelligence |
| CCM | Continuous conduction mode |
| DCM | Discontinuous conduction mode |
| PWM | Pulse width modulation |
| CoG | Center of gravity method |
| MoM | Mean of Maxima method |
| Symbols | |
| VMPP | Maximum power voltage of the PV panel (V) |
| PMPP | Maximum power of the PV panel (W) |
| IPV | PV panel current (A) |
| VPV | PV panel voltage (V) |
| PPV | Power of the PV panel (W) |
| Pout | Output power converter (W) |
| ΔIL | Inductor ripple current (A) |
| ΔVC | Capacitor ripple voltage (V) |
| VS | DC power supply voltage (V) |
| VO | Output voltage of the power converter (V) |
| R | Load resistor (Ω) |
| f | PWM switching frequency (Hz) |
| DCR | DC resistance of the inductor (H) |
| ESR | Equivalent series resistance of the inductor (Ω) |
| RDS(on) | Static drain-to-source on-resistance of the mosfet (Ω) |
| Ron | Forward slope resistance of the diode (Ω) |
| VF | Forward voltage drop of the diode (Ω) |
| D | Duty cycle of the power converter |
| ΔD | Duty cycle increment |
| n | Sample n |
| n − 1 | Sample n − 1 |
| S | Slope of the P-V curve |
| ΔPPV | Power variation of the PV panel (W) |
| ΔVPV | Voltage variation of the PV panel (V) |
| ηMPPT | Efficiency of the MPPT algorithm (%) |
| ηconverter | Efficiency of the CD-CD power converter (%) |
| τ | Convergence time of the MPPT technique (s) |
References
- Osmani, K.; Haddad, A.; Lemenand, T.; Castanier, B.; Ramadan, M. An investigation on maximum power extraction algorithms from PV systems with corresponding DC-DC converters. Energy 2021, 224, 120092. [Google Scholar] [CrossRef]
- Renewables Global Status Report 2022. Available online: https://www.ren21.net/wp-content/uploads/2019/05/GSR2022_Full_Report.pdf (accessed on 28 August 2022).
- Kandeal, A.; Algazzar, A.; Elkadeem, M.; Kumar, A.; Abdelaziz, G.; El-Said, E.; Elsaid, A.; Meng, A.; Kandel, R.; Fawzy, H.; et al. Nano-enhanced cooling techniques for photovoltaic panels: A systematic review and prospect recommendations. Solar Energy 2021, 227, 259–272. [Google Scholar] [CrossRef]
- López, J.; Seleme, I.; Donoso, P.; Morais, L.; Cortizo, P.; Severo, M. Comparison of the performance of MPPT methods applied in converters Buck and Buck-Boost for autonomous photovoltaic systems. Ingeniare 2021, 29, 229–244. [Google Scholar]
- Rajesh, R.; Mabel, C. A comprehensive review of photovoltaic systems. Renew. Sustain. Energy Rev. 2015, 51, 231–248. [Google Scholar] [CrossRef]
- Karami, N.; Moubayed, N.; Outbib, R. General review and classification of different MPPT Techniques. Renew. Sustain. Energy Rev. 2017, 68, 1–18. [Google Scholar] [CrossRef]
- Reisi, A.; Moradi, M.; Jamasb, S. Classification and comparison of maximum power point tracking techniques for photovoltaic system: A review. Renew. Sustain. Energy Rev. 2013, 19, 433–443. [Google Scholar] [CrossRef]
- Messalti, S.; Harrag, A.; Loukriz, A. A new variable step size neural networks MPPT controller: Review, simulation and hardware implementation. Renew. Sustain. Energy Rev. 2017, 68, 221–233. [Google Scholar] [CrossRef]
- Chekired, F.; Larbes, C.; Rekioua, D.; Haddad, F. Implementation of a MPPT fuzzy controller for photovoltaic systems on FPGA circuit. Energy Procedia 2011, 6, 541–549. [Google Scholar] [CrossRef]
- Robles, C.; Liñán, R.; Ospino, A. Implementation of a cost-effective fuzzy MPPT controller on the Arduino board. Int. J. Smart Sens. Intell. Syst. 2018, 11, 1–10. [Google Scholar]
- Mohammed, S.; Devaraj, D.; Imthias, T. A novel hybrid Maximum Power Point Tracking Technique using Perturb & Observe algorithm and Learning Automata for solar PV system. Solar Energy 2016, 112, 1096–1106. [Google Scholar]
- Wang, J.; Rong, J.; Yu, L. Dynamic prescribed performance sliding mode control for DC–DC buck converter system with mismatched time-varying disturbances. ISA Trans. 2022, 129, 546–557. [Google Scholar] [CrossRef] [PubMed]
- Wang, J.; Li, S.; Yang, J.; Wu, B.; Li, Q. Extended state observer-based sliding mode control for PWM-based DC–DC buck power converter systems with mismatched disturbances. IET Control. Theory Appl. 2015, 9, 579–586. [Google Scholar] [CrossRef]
- Mohanty, P.; Bhuvaneswari, G.; Balasubramanian, R.; Dhaliwal, N. MATLAB based modeling to study the performance of different MPPT techniques used for solar PV system under various operating conditions. Renew. Sustain. Energy Rev. 2014, 38, 581–593. [Google Scholar] [CrossRef]
- Zakzouk, N.; Elsaharty, M.; Abdelsalam, A.; Helal, A.; Williams, B. Improved performance low-cost incremental conductance PV MPPT technique. IET Renew. Power Gener. 2016, 10, 561–574. [Google Scholar] [CrossRef]
- Nabipour, M.; Razaz, M.; Seifossadat, S.; Mortazavi, S. A new MPPT scheme based on a novel fuzzy approach. Renew. Sustain. Energy Rev. 2017, 74, 1147–1169. [Google Scholar] [CrossRef]
- Suganthi, L.; Iniyan, S.; Samuel, A. Applications of fuzzy logic in renewable energy systems—A review. Renew. Sustain. Energy Rev. 2015, 48, 585–607. [Google Scholar] [CrossRef]
- Sera, D.; Mathe, L.; Kerekes, T.; Viorel, S.; Teodorescu, R. On the Perturb-and-Observe and Incremental Conductance MPPT Methods for PV Systems. IEEE J. Photovolt. 2013, 3, 1070–1078. [Google Scholar] [CrossRef]
- Esram, T.; Chapman, P. Comparison of photovoltaic array maximum power point tracking techniques. IEEE Trans. Energy Convers. 2007, 22, 439–449. [Google Scholar] [CrossRef]
- Allah, A.; Saied, M.; Mostafa, M.; Abdel, T. A Survey of Maximum PPT Techniques of PV Systems. In Proceedings of the 2012 IEEE Energytech, Cleveland, OH, USA, 29–31 May 2012. [Google Scholar]
- Gupta, A.; Chauhan, Y.; Kumar, R. A comparative investigation of maximum power point tracking methods for solar PV system. Sol. Energy 2016, 136, 236–253. [Google Scholar] [CrossRef]
- Oudda, M.; Hazzab, A. Fuzzy Logic Control of a SEPIC Converter for a Photovoltaic System. J. Fundam. Renew. Energy Appl. 2016, 6, 1000212. [Google Scholar] [CrossRef]
- López, J.; Seleme, I. Robust Digital Control Strategy Based on Fuzzy Logic for a Solar Charger of VRLA Batteries. Energies 2021, 14, 1001. [Google Scholar]
- Ba, A.; Ould, C.; El Mamy, M.; Hamdouna, O.; Elhassena, A. Comparative Study of Different DC/DC Power Converter for Optimal PV System Using MPPT (P&O) Method. Appl. Sol. Energy 2018, 54, 235–245. [Google Scholar]
- Mumtaz, F.; Zaihar, N.; Tanzim, S.; Singh, B.; Kannan, R.; Ibrahim, O. Review on non-isolated DC-DC converters and their control techniques for renewable energy applications. Ain Shams Eng. J. 2021, 12, 3747–3763. [Google Scholar] [CrossRef]
- Dileep, G.; Singh, S. Selection of non-isolated DC-DC converters for solar photovoltaic system. Renew. Sustain. Energy Rev. 2017, 76, 1230–1247. [Google Scholar]
- Zaions, D.; Balbino, J.; Baratieri, C.; Stankiewicz, A. Comparative analysis of buck and boost converters applied to different maximum power point tracking techniques for photovoltaic systems. In Proceedings of the Brazilian Power Electronics Conference (COBEP), Juiz de Fora, Brazil, 19–22 November 2017. [Google Scholar]
- Dursun, M.; Gorgun, A. Analysis and Performance Comparison of DC-DC Power Converters Used in Photovoltaic Systems. In Proceedings of the 4th International Conference on Electrical and Electronic Engineering (ICEEE), Ankara, Turkey, 8–10 April 2017. [Google Scholar]
- Reshma, R.; Sreejith, S. Converter topologies in photovoltaic applications—A review. Renew. Sustain. Energy Rev. 2018, 94, 1–14. [Google Scholar] [CrossRef]
- Hossaina, M.; Rahim, N.; Selvaraj, J. Recent progress and development on power DC-DC converter topology, control, design and applications: A review. Renew. Sustain. Energy Rev. 2018, 81, 205–230. [Google Scholar] [CrossRef]
- Coelho, R.; Concer, F.; Martins, D. A Study of the basic DC-DC converters applied in maximum power point tracking. In Proceedings of the Brazilian Power Electronics Conference (COBEP), Mato Grosso do Sul, Brazil, 27 September–1 October 2009. [Google Scholar]
- Pant, S.; Saini, R. Comparative Study of MPPT Techniques for Solar Photovoltaic System. In Proceedings of the International Conference on Electrical, Electronics and Computer Engineering (UPCON), Aligarh, India, 8–10 November 2019. [Google Scholar]
- Sah, B.; Satish, G. A Comparative study of different MPPT techniques using different dc-dc converters in a standalone PV system. In Proceedings of the IEEE Region 10 Conference (TENCON), Singapore, 22–25 November 2016. [Google Scholar]
- Soedibyo. Ashari, M. Soedibyo. Ashari, M. The comparative study of Buck-boost, Cuk, Sepic and Zeta converters for maximum power point tracking photovoltaic using P&O method. In Proceedings of the 2nd International Conference on Information Technology, Computer, and Electrical Engineering (ICITACEE), Semarang, Indonesia, 16–18 October 2015. [Google Scholar]
- Soriano, L.; Ponce, P.; Molina, A. Analysis of DC-DC Converters for Photovoltaic Applications based on conventional MPPT Algorithms. In Proceedings of the 14th International Conference on Electrical Engineering, Computing Science and Automatic Control (CCE), Mexico City, Mexico, 20–22 September 2017. [Google Scholar]
- Surya, P.; Irawan, D.; Zuhri, M. Review and Comparison of DC-DC Converters for Maximum Power Point Tracking System in Standalone Photovoltaic (PV) Module. In Proceedings of the International Conference on Advanced Mechatronics, Intelligent Manufacture, and Industrial Automation (ICAMIMIA), Surabaya, Indonesia, 12–14 October 2017. [Google Scholar]
- Jain, S.; Agarwal, V. Comparison of the performance of maximum power point tracking schemes applied to single-stage grid-connected photovoltaic systems. IET Electr. Power Appl. 2007, 1, 753–762. [Google Scholar] [CrossRef]
- Yu, G.; Jung, Y.; Choi, J.; Kim, G. A novel two-mode MPPT control algorithm based on comparative study of existing algorithms. Solar Energy 2004, 76, 455–463. [Google Scholar] [CrossRef]
- Yen-Jung, M.; Hu, A.; Nirmal-Kumar, N. Evaluation of Micro Controller Based Maximum Power Point Tracking Methods Using dSPACE Platform. In Proceedings of the Australian University Power Engineering Conference, Melbourne, Australia, 10–13 December 2006. [Google Scholar]
- Faranda, R.; Leva, S. Energy comparison of mppt techniques for pv systems. WSEAS Trans. Power Syst. 2008, 3, 446–455. [Google Scholar]
- Lamnadi, M.; Trihi, M.; Bossoufi, B.; Boulezhar, A. Comparative study of IC, P&O and FLC method of mppt algorithm for grid connected pv module. J. Theor. Appl. Inf. Technol. 2016, 89, 242–253. [Google Scholar]
- Houssamo, I.; Locment, F.; Sechilariu, M. Experimental analysis of impact of MPPT methods on energy efficiency for photovoltaic power systems. Electr. Power Energy Syst. 2013, 46, 98–107. [Google Scholar] [CrossRef]
- Mosaad, M.; Osama, M.; Mahmoud, A.; Banakher, F. Maximum Power Point Tracking of PV system Based Cuckoo Search Algorithm; review and comparison. Energy Procedia 2019, 162, 117–126. [Google Scholar] [CrossRef]
- Ibrahim, H. Comparison between Fuzzy and P&O Control for MPPT for Photovoltaic System Using Boost Converter. J. Energy Technol. Policy 2012, 2, 1–11. [Google Scholar]
- Shadlu, M. Comparison of Maximum Power Point Tracking (MPPT) Algorithms to Control DC-DC Converters in Photovoltaic Systems. Recent Adv. Electr. Electron. Eng. 2019, 12, 355–367. [Google Scholar] [CrossRef]
- Hussaian, C.; Rani, C. Different Conventional and Soft Computing MPPT Techniques for Solar PV Systems with High Step-Up Boost Converters: A Comprehensive Analysis. Energies 2020, 13, 371. [Google Scholar]
- Rezk, H.; Eltamaly, A. A comprehensive comparison of different MPPT techniques for photovoltaic systems. Solar Energy 2015, 112, 1–11. [Google Scholar] [CrossRef]
- Bendib, B.; Belmili, H.; Krim, F. A survey of the most used MPPT methods: Conventional and advanced algorithms applied for photovoltaic systems. Renew. Sustain. Energy Rev. 2015, 45, 637–648. [Google Scholar] [CrossRef]
- Kchaou, A.; Naamane, A.; Koubaa, Y.; Sirdi, N. Comparative Study of Different MPPT techniques for a Stand-alone PV System. In Proceedings of the 17th International Conference on Sciences and Techniques of Automatic Control & Computer Engineering (STA), Sousse, Tunisia, 19–21 December 2016; pp. 629–634. [Google Scholar]
- El mentaly, L.; Amghar, A.; Sahsah, H. Comparison between HC, FOCV and TG MPPT algorithms for PV solar systems using buck converter. In Proceedings of the International Conference on Wireless Technologies, Embedded and Intelligent Systems (WITS), Fez, Morocco, 19–20 April 2017. [Google Scholar]
- Basoglu, M.; Çakir, B. Hardware based comparison of buck-boost converter topologies in MPPT systems. In Proceedings of the 9th International Conference on Electrical and Electronics Engineering (ELECO), Bursa, Turkey, 26–28 November 2015. [Google Scholar]
- de Brito, G.M.; Sampaio, L.; Luigi, G.; Guilherme, A.; Canesin, C. Comparative Analysis of MPPT Techniques for PV Applications. In Proceedings of the International Conference on Clean Electrical Power (ICCEP), Ischia, Italy, 14–16 June 2011. [Google Scholar]
- Ghalib, A. Comparative Study of MPPT Algorithms under Variable Resistive Load. In Proceedings of the 2016 International Conference on Applied and Theoretical Electricity (ICATE), Craiova, Romania, 6–8 October 2016. [Google Scholar]
- Sarvi, M.; Azadian, A. A comprehensive review and classified comparison of MPPT algorithms in PV systems. Energy Syst. 2022, 13, 281–320. [Google Scholar] [CrossRef]
- Zongo, O. Comparing the Performances of MPPT Techniques for DC-DC Boost Converter in a PV System. Walailak J. Sci. Technol. 2021, 18, 6500. [Google Scholar] [CrossRef]
- Jotham, L.; Chia, A.; Teh, J. Non-isolated conventional DC-DC converter comparison for a photovoltaic system: A review. J. Renew. Sustain. Energy 2020, 12, 013502. [Google Scholar] [CrossRef]
- Raj, A.; Raj, S.; Gupta, J. Solar PV array-based DC–DC converter with MPPT for low power applications. Renew. Energy Focus 2020, 34, 109–119. [Google Scholar] [CrossRef]
- Taghvaee, M.; Radzi, M.; Moosavain, S.; Hashim, H.; Hamiruce, M. A current and future study on non-isolated dc–dc converters for photovoltaic applications. Renew. Sustain. Energy Rev. 2013, 17, 216–227. [Google Scholar] [CrossRef]
- Veerachary, M. Design and Analysis of Split-inductor Based Buck-Boost Converters. In Proceedings of the IEEE International Symposium on Circuits and Systems (ISCAS), Sapporo, Japan, 26–29 May 2019. [Google Scholar]
- Hart, D. Power Electronics; McGraw Hill: Valparaíso, IN, USA, 2011; pp. 196–264. [Google Scholar]
- Gholizadeh, H.; Gorji, S.; Afjei, E.; Sera, D. Design and Implementation of a New Cuk-Based Step-Up DC–DC Converter. Energies 2021, 14, 6975. [Google Scholar] [CrossRef]
- Farahat, M.; Metwally, H.; Abd-Elfatah, A. Optimal choice and design of different topologies of DC-DC converter used in PV systems, at different climatic conditions in Egypt. Renew. Energy 2012, 43, 393–402. [Google Scholar] [CrossRef]
- Kumar, V.; Ghosh, S.; Swami, N.; Kamal, S.; Saket, R.; Nagar, S. Load voltage-based MPPT technique for standalone PV systems using adaptive step. Int. J. Electr. Power Energy Syst. 2021, 128, 106732. [Google Scholar] [CrossRef]
- Necaibia, S.; Samira, M.; Labar, H.; Necaibia, A.; Castronuovo, E. Enhanced auto-scaling incremental conductance MPPT method, implemented on low-cost microcontroller and SEPIC converter. Sol. Energy 2019, 180, 152–168. [Google Scholar] [CrossRef]
- Pop-Calimanu, I.; Popescu, S.; Lascu, D. A New SEPIC-Based DC-DC Converter with Coupled Inductors Suitable for High Step-Up Applications. Appl. Sci. 2022, 12, 178. [Google Scholar] [CrossRef]
- Vuthchhay, E.; Bunlaksananusorn, C. Modeling and Control of a Zeta Converter. In Proceedings of the The 2010 International Power Electronics Conference—ECCE ASIA, Sapporo, Japan, 21–24 June 2010. [Google Scholar]
- Bayat, F.; Karimi, M.; Taheri, A. Robust output regulation of Zeta converter with load/input variations: LMI approach. Control. Eng. Pract. 2019, 84, 102–111. [Google Scholar] [CrossRef]
- Arbi, J.; Ben, M.; Moussa, S. Comparative study of Boost and Zeta converters in DC microgrid applications. In Proceedings of the 2020 6th IEEE International Energy Conference (ENERGYCon), Gammarth, Tunisia, 28 September 2020–1 October 2020. [Google Scholar]
- Ferrera, M.; Pérez, S.; Durán, E.; Enrique, J. New Single-Input, Multiple-Output Converter Topologies: Combining Single-Switch Nonisolated dc-dc Converters for Single-Input, Multiple-Output Applications. IEEE Ind. Electron. Mag. 2016, 10, 6–20. [Google Scholar] [CrossRef]
- Femia, N.; Petrone, G.; Spagnuolo, G.; Vitelli, M. Optimization of perturb and observe maximum power point tracking method. IEEE Transtra. Power Electron. 2005, 20, 963–973. [Google Scholar] [CrossRef]
- Subudhi, B.; Pradhan, R. A comparative study on maximum power point tracking techniques for photovoltaic power systems. IEEE Trans. Sustain. Energy 2013, 4, 89–98. [Google Scholar] [CrossRef]
- Osakada, M.; Hussein, K.; Muta, I.; Hoshino, T. Maximum photovoltaic power tracking: An algorithm for rapidly changing atmospheric conditions. IEE Proc.—Gener. Transm. Distrib. 1995, 142, 59–64. [Google Scholar]
- Liu, F.; Duan, S.; Liu, B.; Kang, Y. A variable step size INC MPPT method for pv systems. IEEE Trans. Ind. Electron. 2008, 55, 2622–2628. [Google Scholar]
- Sharma, K.; Kumar, D. Robust controller design for DC-DC converters using fuzzy logic. In Proceedings of the 4th International Conference on Signal Processing, Computing and Control (ISPCC), Solan, India, 21–23 September 2017. [Google Scholar]
- Messai, A.; Mellit, A.; Guessoum, A.; Kalogirou, S. Maximum power point tracking using a GA optimized fuzzy logic controller and its FPGA implementation. Sol. Energy 2011, 85, 265–277. [Google Scholar] [CrossRef]
- Boutouba, M.; El Ougli, A.; Miqoi, S.; Tidhaf, B. Design and Experimentation of a Control System Implemented on Raspberry Pi 3 Board for Photovoltaic Systems Using SEPIC Converter. J. Electr. Syst. 2017, 13, 661–677. [Google Scholar]
- Luta, D.; Raji, A. Comparing fuzzy rule-based MPPT techniques for fuel cell stack applications. Energy Procedia 2019, 156, 177–182. [Google Scholar] [CrossRef]
- Cheng, P.; Peng, B.; Liu, Y.; Cheng, Y.; Huang, J. Optimization of a Fuzzy-Logic-Control-Based MPPT Algorithm Using the Particle Swarm Optimization Technique. Energies 2015, 8, 5338–5360. [Google Scholar] [CrossRef]
- Subiyanto, S.; Mohamed, A.; Hannan, M. Intelligent maximum power point tracking for PV system using Hopfield neural network optimized fuzzy logic controller. Energy Build. 2012, 51, 29–38. [Google Scholar] [CrossRef]
- Robles, A.; Giraldo, J.; Rodríguez, O. Fuzzy Logic Based MPPT Controller for a PV System. Energies 2017, 10, 2036. [Google Scholar]
- Kyocera Corporation KC85TS Datasheet. Available online: https://www.manualslib.com/manual/387909/Kyocera-Kc85ts.html (accessed on 15 October 2022).































| Parameter | Buck-Boost | Cuk | SEPIC | Zeta |
|---|---|---|---|---|
| - | ||||
| - |
| Buck-Boost | Cuk | SEPIC | Zeta | |||||
|---|---|---|---|---|---|---|---|---|
| Parameter | Calculated Value | Commercial Value | Calculated Value | Commercial Value | Calculated Value | Commercial Value | Calculated Value | Commercial Value |
| 233.5 µH | 220 µH DCR = 75 mΩ Coilcraft PCV-2-224-05L | 572.1 µH | 560 µH DCR = 90 mΩ Coilcraft PCV-2-564-08L | 572.1 µH | 560 µH DCR = 90 mΩ Coilcraft PCV-2-564-08L | 572.1 µH | 560 µH DCR = 90 mΩ Coilcraft PCV-2-564-08L | |
| - | - | 197.3 µH | 180 µH DCR = 48 mΩ Coilcraft PCV-2-184-10L | 197.3 µH | 180 µH DCR = 48 mΩ Coilcraft PCV-2-184-10L | 197.3 µH | 180 µH DCR = 48 mΩ Coilcraft PCV-2-184-10L | |
| 340.1 µF | 330 µF ESR = 22 mΩ Panasonic EEUFR1H331L | 136.1 µF | 150 µF ESR = 42 mΩ Panasonic EEUFR1H151 | 136.1 µF | 150 µF ESR = 42 mΩ Panasonic EEUFR1H151 | 136.1 µF | 150 µF ESR = 42 mΩ Panasonic EEUFR1H151 | |
| - | - | 20.8 µF | 22 µF ESR = 340 mΩ Panasonic EEUFR1H220 | 340.1 µF | 330 µF ESR = 22 mΩ Panasonic EEUFR1H331L | 20.8 µF | 22 µF ESR = 340 mΩ Panasonic EEUFR1H220 | |
| Component | Description |
|---|---|
| Mosfet | IRF540Z Static Drain-to-Source On-Resistance |
| Diode | MBR20100CT Forward Voltage Drop Forward Slope Resistance |
| S | NB | NS | ZO | PS | PB |
|---|---|---|---|---|---|
| ΔPPV | |||||
| NB | PB | PS | ZO | NS | NB |
| NS | PB | PS | ZO | NS | NB |
| ZO | PS | PS | ZO | NS | NS |
| PS | PB | PS | ZO | NS | NB |
| PB | PB | PS | ZO | NS | NB |
| Parameters | Values |
|---|---|
| Maximum power current (IMPP) | 5.02 A |
| Maximum power voltage (VMPP) | 17.4 V |
| Maximum power (PMPP) | 87 W ± 10% |
| Short circuit current (ISC) | 5.34 A |
| Open circuit voltage (VOC) | 21.7 V |
| Temperature coefficient of ISC | 2.12 × 10−3 A/°C |
| Temperature coefficient of VOC | −8.21 × 10−2 V/°C |
| Max system voltage | 600 V |
Publisher’s Note: MDPI stays neutral with regard to jurisdictional claims in published maps and institutional affiliations. |
© 2022 by the authors. Licensee MDPI, Basel, Switzerland. This article is an open access article distributed under the terms and conditions of the Creative Commons Attribution (CC BY) license (https://creativecommons.org/licenses/by/4.0/).
Share and Cite
Seguel, J.L.; Seleme, S.I., Jr.; Morais, L.M.F. Comparative Study of Buck-Boost, SEPIC, Cuk and Zeta DC-DC Converters Using Different MPPT Methods for Photovoltaic Applications. Energies 2022, 15, 7936. https://doi.org/10.3390/en15217936
Seguel JL, Seleme SI Jr., Morais LMF. Comparative Study of Buck-Boost, SEPIC, Cuk and Zeta DC-DC Converters Using Different MPPT Methods for Photovoltaic Applications. Energies. 2022; 15(21):7936. https://doi.org/10.3390/en15217936
Chicago/Turabian StyleSeguel, Julio López, Seleme I. Seleme, Jr., and Lenin M. F. Morais. 2022. "Comparative Study of Buck-Boost, SEPIC, Cuk and Zeta DC-DC Converters Using Different MPPT Methods for Photovoltaic Applications" Energies 15, no. 21: 7936. https://doi.org/10.3390/en15217936
APA StyleSeguel, J. L., Seleme, S. I., Jr., & Morais, L. M. F. (2022). Comparative Study of Buck-Boost, SEPIC, Cuk and Zeta DC-DC Converters Using Different MPPT Methods for Photovoltaic Applications. Energies, 15(21), 7936. https://doi.org/10.3390/en15217936

