A Mixed Algorithm for Integrated Scheduling Optimization in AS/RS and Hybrid Flowshop
Abstract
1. Introduction
2. Materials and Methods
2.1. Problem Description
2.2. Problem Modelling
2.2.1. Assumption
- An AS/RS has X rows, Y columns, and Z tiers, and the rack coordinates of x row, y column, and z tier can be expressed as (x, y, z). The input point is at (0, 0, 1), and the output point is at (X + 1, Y + 1, 1).
- In the AS/RS storage racks which have the same size. A rack stores one bin or one pallet, and the crane can only load one bin or one pallet at a time.
- The velocity of a crane in the horizontal direction is and in the vertical direction is . Movements in the two directions are independent. The start-up time and braking time of crane can be ignored, while the picking time for any location is fixed.
- The crane stays in position after the task is completed.
- Considering the storage period of the material in the warehouse, it is not allowed to directly check out without checking.
- The equipment failure is not considered during the operation, and the crane is not allowed to interrupt the task.
- The equipment processing in the hybrid flowshop doesn’t consider production preparation time.
- The buffer in the equipment room has infinite capacity.
2.2.2. Notation
| X | Number of rows, x = 1, 2, …, X |
| Y | Number of columns, y = 1, 2, …, Y |
| Z | Number of tiers, z = 1, 2, …, Z |
| J | Number of racks, j = 1, 2, …, J |
| ZJ | Material locations |
| L | Rack’s length |
| W | Rack’s width |
| H | Rack’s high |
| U | Aisle’s width |
| S | Number of cranes, s = 1, 2, …, S |
| vy | Velocity of the crane in the horizontal direction |
| vz | Velocity of the crane in the vertical direction |
| C | Load/Unload time of crane |
| p | Material types, p = 1, 2, …, p |
| Np | Number of in stock materials p in stock, n = 1, 2, …, Np |
| Ip | Number of retrieval materials p in stock, i = 1, 2, …, Ip |
| K | Number of production stages, k = 1, 2, …, K |
| Ek | Number of machines at stage k, e = 1, 2, …, Ek |
| Tpke | Operation time of material p at stage K in machine e |
| Re | Transportation time of output point to machine e |
| Ω | Large positive number |
| stns | Start time of task n in crane s |
| ctns | End time of task n in crane s |
| stnoke | Start time of task n at output point o and stage k in machine e |
| ctnoke | End time of task n at output point o and stage k in machine e |
| αnj | 1 if the location of task n is j, otherwise is 0 |
| βnn’s | 1 if the task n completes before task n’ in crane s, otherwise is 0 |
| χnn’ke | 1 if the task n completes before task n’ at stage k in machine e, otherwise is 0 |
2.2.3. Objective Function
2.2.4. Modelling
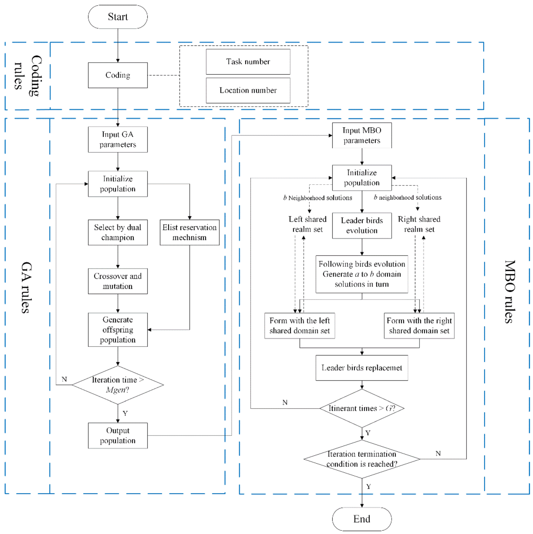
3. GA-MBO Design
3.1. Coding Rules
3.1.1. Coding
3.1.2. Decoding
3.2. GA Rules
3.2.1. Crossover
3.2.2. Mutation
3.3. MBO Rules
3.3.1. Neighborhood Structure Design
- Neighborhood structure for retrieval tasks. A neighborhood structure based on an improved optimal exchange operation is designed. The process is to randomly select a retrieval task for its feasible location set, then delete the original location of the task from that set, and the number of operations is the number that feasible storage locations minus 1. If a storage location of other tasks in the code overlaps with the new feasible storage location of the indicated task, this storage location of other tasks needs to be replaced by the original location of the indicated task. The values of objective function values for these new individuals are calculated respectively and the most optimal one is chosen.
- Neighborhood structure for storage tasks. A neighborhood structure based on an improved optimal exchange operation is designed. In a retrieval task, a new location that is not in individual code is randomly selected from the free locations to replace the original location and the number of operations is the number of retrieval tasks. The values of objective function values for these new individuals are calculated respectively and the most optimal one is chosen.
3.3.2. Adaptive Adjustment of Neighborhood Structure
4. Simulation Experiments
4.1. Test Examples
4.2. Parameter Settings
4.3. Algorithms Comparison
4.4. Bi-Objective Comparison
5. Conclusions
Author Contributions
Funding
Data Availability Statement
Conflicts of Interest
References
- Hu, K.Y.; Chang, T.S. An innovative automated storage and retrieval system for B2C e-commerce logistics. Int. J. Adv. Manuf. Technol. 2010, 48, 297–305. [Google Scholar] [CrossRef]
- Sawicki, P.; Sawicka, H. Optimisation of the Two-Tier Distribution System in Omni-Channel Environment. Energies 2021, 14, 7700. [Google Scholar] [CrossRef]
- Kazemi, M.; Asef-Vaziri, A.; Shojaei, T. Concurrent Optimization of Shared Location Assignment and Storage/Retrieval Scheduling in Multi-Shuttle Automated Storage and Retrieval Systems. IFAC Pap. 2019, 52, 2531–2536. [Google Scholar] [CrossRef]
- Ma, H.P.; Su, S.F.; Simon, D.; Fei, M.R. Ensemble multi-objective biogeography-based optimization with application to automated warehouse scheduling. Eng. Appl. Artif. Intel. 2015, 44, 79–90. [Google Scholar] [CrossRef]
- Kung, Y.H.; Kobayashi, Y.; Higashi, T.; Sugi, M.; Ota, J. Order scheduling of multiple stacker cranes on common rails in an automated storage/retrieval system. Int. J. Prod. Res. 2014, 52, 1171–1187. [Google Scholar] [CrossRef]
- Roshan, K.; Shojaie, A.; Javadi, M. Advanced allocation policy in class-based storage to improve AS/RS efficiency toward green manufacturing. Int. J. Environ. Sci. Technol. 2019, 16, 5695–5706. [Google Scholar] [CrossRef]
- Hachemi, K.; Sari, Z.; Ghouali, N. A step-by-step dual cycle sequencing method for unit-load automated storage and retrieval systems. Comput. Ind. Eng. 2012, 63, 980–984. [Google Scholar] [CrossRef]
- Song, Y.B.; Mu, H.B. Integrated Optimization of Input/Output Point Assignment and Twin Stackers Scheduling in Multi-Input/Output Points Automated Storage and Retrieval System by Ant Colony Algorithm. Math. Probl. Eng. 2022, 2022. [Google Scholar] [CrossRef]
- Geng, S.; Wang, L.; Li, D.D.; Jiang, B.C.; Su, X.M. Research on scheduling strategy for automated storage and retrieval system. CAAI Trans. Intell. Technol. 2021, 7, 522–536. [Google Scholar] [CrossRef]
- Wu, K.Y.; Xu, S.S.D.; Wu, T.C. Optimal Scheduling for Retrieval Jobs in Double-Deep AS/RS by Evolutionary Algorithms. Abstr. Appl. Anal. 2013. [Google Scholar] [CrossRef]
- Colak, M.; Keskin, G.A. An extensive and systematic literature review for hybrid flowshop scheduling problems. Int. J. Ind. Eng. Comp. 2022, 13, 185–222. [Google Scholar]
- Zhang, B.A.; Pan, Q.K.; Meng, L.L.; Zhang, X.L.; Jiang, X.C. A decomposition-based multi-objective evolutionary algorithm for hybrid flowshop rescheduling problem with consistent sublots. Int. J. Prod. Res. 2022. [Google Scholar] [CrossRef]
- Zhang, B.; Pan, Q.K.; Meng, L.L.; Zhang, X.L.; Ren, Y.P.; Li, J.Q.; Jiang, X.C. A collaborative variable neighborhood descent algorithm for the hybrid flowshop scheduling problem with consistent sublots. Appl. Soft. Comput. 2021, 106, 107305. [Google Scholar] [CrossRef]
- Li, Y.L.; Li, X.Y.; Gao, L.; Zhang, B.; Pan, Q.K.; Tasgetiren, M.F.; Meng, L.L. A discrete artificial bee colony algorithm for distributed hybrid flowshop scheduling problem with sequence-dependent setup times. Int. J. Prod. Res. 2021, 59, 3880–3899. [Google Scholar] [CrossRef]
- Reddy, B.S.P.; Rao, C.S.P. A hybrid multi-objective GA for simultaneous scheduling of machines and AGVs in FMS. Int. J. Adv. Manuf. Technol. 2006, 31, 602–613. [Google Scholar] [CrossRef]
- Gao, K.Z.; Cao, Z.G.; Zhang, L.; Chen, Z.H.; Han, Y.Y.; Pan, Q.K. A Review on Swarm Intelligence and Evolutionary Algorithms for Solving Flexible Job Shop Scheduling Problems. IEEE-CAA J. Autom. 2019, 6, 904–916. [Google Scholar] [CrossRef]
- Vicedo, P.; Gil-Gomez, H.; Oltra-Badenes, R.; Guerola-Navarro, V. A bibliometric overview of how critical success factors influence on enterprise resource planning implementations. J. Intell. Fuzzy Syst. 2020, 38, 5475–5487. [Google Scholar] [CrossRef]
- Tongur, V.; Ulker, E. PSO-based improved multi-flocks migrating birds optimization (IMFMBO) algorithm for solution of discrete problems. Soft Comput. 2019, 23, 5469–5484. [Google Scholar] [CrossRef]
- Fandi, W.; Kouloughli, S.; Ghomri, L. Multi-shuttle AS/RS dimensions optimization using a genetic algorithm-case of the multi-aisle configuration. Int. J. Adv. Manuf. Technol. 2022, 120, 1219–1236. [Google Scholar] [CrossRef]
- Allali, K.; Aqil, S.; Belabid, J. Distributed no-wait flow shop problem with sequence dependent setup time: Optimization of makespan and maximum tardiness. Simul. Model. Pract. Theory 2022, 116, 102455. [Google Scholar] [CrossRef]
- Li, W.; Wang, G.G.; Gandomi, A.H. A Survey of Learning-Based Intelligent Optimization Algorithms. Arch. Comput. Method Eng. 2021, 28, 3781–3799. [Google Scholar] [CrossRef]
- Katoch, S.; Chauhan, S.S.; Kumar, V. A review on genetic algorithm: Past, present, and future. Multimed. Tools Appl. 2021, 80, 8091–8126. [Google Scholar] [CrossRef]
- Duman, E.; Uysal, M.; Alkaya, A.F. Migrating Birds Optimization: A new metaheuristic approach and its performance on quadratic assignment problem. Inform. Sci. 2012, 217, 65–77. [Google Scholar] [CrossRef]
- Kouloughli, S.; Feciane, M.K.; Sari, Z. Mobile rack AS/RS dimensions optimization for single cycle time minimization. Int. J. Adv. Manuf. Technol. 2022, 121, 1815–1836. [Google Scholar] [CrossRef]
- Defersha, F.M.; Chen, M.Y. Mathematical model and parallel genetic algorithm for hybrid flexible flowshop lot streaming problem. Int. J. Adv. Manuf. Technol. 2012, 62, 249–265. [Google Scholar] [CrossRef]
- Xu, W.J.; He, L.J.; Zhu, G.Y. Many-objective flow shop scheduling optimisation with genetic algorithm based on fuzzy sets. Int. J. Prod. Res. 2021, 59, 702–726. [Google Scholar] [CrossRef]
- Naderi, B.; Gohari, S.; Yazdani, M. Hybrid flexible flowshop problems: Models and solution methods. Appl. Math. Model. 2014, 38, 5767–5780. [Google Scholar] [CrossRef]
- Naderi, B.; Ruiz, R.; Zandieh, M. Algorithms for a realistic variant of flowshop scheduling. Comput. Oper. Res. 2010, 37, 236–246. [Google Scholar] [CrossRef]
- Munoz, E.R.; Jabbari, F. An Octopus Charger-Based Smart Protocol for Battery Electric Vehicle Charging at a Workplace Parking Structure. Energies 2022, 15, 6459. [Google Scholar] [CrossRef]








| Number of Retrieval Types | Number of Bins | Number of Storage Types | Number of Kins |
|---|---|---|---|
| 1 | 2 | 3 | 4 |
| 2 | 3 | 4 | 2 |
| 3 | 2 | 5 | 3 |
| Describe | Value |
|---|---|
| Rack length/width/high (m/m/m) | 1/0.8/0.6 |
| Velocity of the crane in the horizontal direction (m/s) | 3 |
| Velocity of the crane in the vertical direction (m/s) | 1 |
| Pick-up and set-down times of the crane (s) | 5 |
| Velocity of the conveyor (m/s) | 0.5 |
| Output point to production machine time (s) | 60 |
| Parameters | Level Value | |||
|---|---|---|---|---|
| 1 | 2 | 3 | 4 | |
| NG | 150 | 200 | 250 | 300 |
| Mgen | 100 | 150 | 200 | 250 |
| NM | 25 | 51 | 81 | 101 |
| G | 5 | 8 | 10 | 15 |
| Test Numbers | Parameters | Response Value | |||
|---|---|---|---|---|---|
| NG | Mgen | NM | G | ||
| 1 | 150 | 100 | 25 | 5 | 0.09346 |
| 2 | 150 | 150 | 51 | 8 | 0.09180 |
| 3 | 150 | 200 | 81 | 10 | 0.08936 |
| 4 | 150 | 250 | 101 | 15 | 0.09304 |
| 5 | 200 | 100 | 51 | 10 | 0.09175 |
| 6 | 200 | 150 | 25 | 15 | 0.09232 |
| 7 | 200 | 200 | 101 | 5 | 0.09175 |
| 8 | 200 | 250 | 81 | 8 | 0.08790 |
| 9 | 250 | 100 | 81 | 15 | 0.09397 |
| 10 | 250 | 150 | 101 | 10 | 0.08947 |
| 11 | 250 | 200 | 25 | 8 | 0.08876 |
| 12 | 250 | 250 | 51 | 5 | 0.08636 |
| 13 | 300 | 100 | 101 | 8 | 0.09258 |
| 14 | 300 | 150 | 81 | 5 | 0.09072 |
| 15 | 300 | 200 | 51 | 15 | 0.08941 |
| 16 | 300 | 250 | 25 | 10 | 0.08974 |
| Level | NG | Mgen | NM | G |
|---|---|---|---|---|
| 1 | 0.09191 | 0.09294 | 0.09107 | 0.09057 |
| 2 | 0.09093 | 0.09108 | 0.08983 | 0.09026 |
| 3 | 0.08964 | 0.08982 | 0.09049 | 0.09008 |
| 4 | 0.09061 | 0.08926 | 0.09171 | 0.09218 |
| Delta | 0.00227 | 0.00368 | 0.00188 | 0.0021 |
| Rank | 2 | 1 | 4 | 3 |
| Group | p | K | GA-MBO | IGA | IPSO | GA-PSO | ||||
|---|---|---|---|---|---|---|---|---|---|---|
| Avg. | Std. | Avg. | Std. | Avg. | Std. | Avg. | Std. | |||
| 1 | 5 | 3 | 0.10159 | 0.00192 | 0.11131 | 0.00253 | 0.12152 | 0.00454 | 0.10707 | 0.00254 |
| 2 | 5 | 0.10440 | 0.00133 | 0.11919 | 0.00328 | 0.12981 | 0.00446 | 0.11451 | 0.00283 | |
| 3 | 7 | 0.10805 | 0.00136 | 0.12076 | 0.00209 | 0.13058 | 0.00271 | 0.11423 | 0.00269 | |
| 4 | 10 | 3 | 0.08701 | 0.00167 | 0.09689 | 0.00209 | 0.10896 | 0.00255 | 0.08997 | 0.00190 |
| 5 | 5 | 0.08678 | 0.00148 | 0.09920 | 0.00359 | 0.11416 | 0.00337 | 0.09318 | 0.00353 | |
| 6 | 7 | 0.09021 | 0.00134 | 0.10475 | 0.00321 | 0.11856 | 0.00510 | 0.09533 | 0.00212 | |
| 7 | 15 | 3 | 0.09872 | 0.00142 | 0.10968 | 0.00232 | 0.12371 | 0.00688 | 0.10662 | 0.00196 |
| 8 | 5 | 0.10328 | 0.00140 | 0.11177 | 0.00211 | 0.12789 | 0.00466 | 0.10536 | 0.00263 | |
| 9 | 7 | 0.10548 | 0.00141 | 0.11464 | 0.00202 | 0.12960 | 0.00244 | 0.11135 | 0.00312 | |
| 10 | 20 | 3 | 0.09766 | 0.00148 | 0.10865 | 0.00243 | 0.12666 | 0.00330 | 0.10449 | 0.00205 |
| 11 | 5 | 0.10741 | 0.00136 | 0.11451 | 0.00212 | 0.12855 | 0.00512 | 0.11194 | 0.00341 | |
| 12 | 7 | 0.11153 | 0.00286 | 0.11568 | 0.00257 | 0.13227 | 0.00262 | 0.11306 | 0.00365 | |
| Group | OE_1 1 | OE_2 2 | OE_3 3 | OR_1 4 | OR_2 5 | OR_3 6 |
|---|---|---|---|---|---|---|
| 1 | 8.73% | 16.40% | 5.12% | 24.11% | 57.71% | 24.41% |
| 2 | 12.41% | 19.57% | 8.83% | 59.45% | 70.18% | 53.00% |
| 3 | 10.53% | 17.25% | 5.41% | 34.93% | 49.82% | 49.44% |
| 4 | 10.20% | 20.15% | 3.29% | 20.10% | 34.51% | 12.11% |
| 5 | 12.52% | 23.98% | 6.87% | 58.77% | 56.08% | 58.07% |
| 6 | 13.88% | 23.91% | 5.37% | 58.26% | 73.73% | 36.79% |
| 7 | 9.99% | 20.20% | 7.41% | 38.79% | 79.36% | 27.55% |
| 8 | 7.60% | 19.24% | 1.97% | 33.65% | 69.96% | 46.77% |
| 9 | 7.99% | 18.61% | 5.27% | 30.20% | 42.21% | 54.81% |
| 10 | 10.12% | 22.90% | 6.54% | 39.09% | 55.15% | 27.80% |
| 11 | 6.20% | 16.44% | 4.05% | 35.85% | 73.44% | 60.12% |
| 12 | 3.59% | 15.68% | 1.35% | −11.28% | −9.16% | 21.64% |
| Average promotion | 9.48% | 19.53% | 5.12% | 35.16% | 54.42% | 39.38% |
| Group | GA-MBO~IGA | GA-MBO~IPSO | GA-MBO~GA-PSO | |||
|---|---|---|---|---|---|---|
| Upper Confidence | Lower Confidence | Upper Confidence | Lower Confidence | Upper Confidence | Lower Confidence | |
| 1 | −0.01212 | −0.00765 | −0.02377 | −0.02014 | −0.00496 | −0.00097 |
| 2 | −0.01305 | −0.00893 | −0.03178 | −0.02622 | −0.00868 | −0.00498 |
| 3 | −0.01298 | −0.00894 | −0.03000 | −0.01999 | −0.00968 | −0.00614 |
| 4 | −0.01186 | −0.00758 | −0.02290 | −0.01697 | −0.00799 | −0.00299 |
| 5 | −0.01522 | −0.00962 | −0.02981 | −0.02494 | −0.00933 | −0.00347 |
| 6 | −0.00903 | −0.00517 | −0.02496 | −0.01732 | −0.00748 | −0.00159 |
| 7 | −0.01038 | −0.00662 | −0.02766 | −0.02157 | −0.00425 | 0.00008 |
| 8 | −0.01740 | −0.01218 | −0.02887 | −0.02195 | −0.01250 | −0.00772 |
| 9 | −0.01724 | −0.01184 | −0.03249 | −0.02421 | −0.00703 | −0.00321 |
| 10 | −0.00752 | −0.00077 | −0.02246 | −0.01902 | −0.00511 | 0.00204 |
| 11 | −0.01102 | −0.00730 | −0.02622 | −0.02202 | −0.00814 | −0.00361 |
| 12 | −0.01476 | −0.01067 | −0.02468 | −0.02039 | −0.00819 | −0.00417 |
| Objective | Value | Variation | Value | Variation |
|---|---|---|---|---|
| 609.8 | 22.77% | 595.4 | −38.72% | |
| 997.6 | −26.34% | 410.2 | 4.43% | |
| 789.6 | None | 429.2 | None |
Publisher’s Note: MDPI stays neutral with regard to jurisdictional claims in published maps and institutional affiliations. |
© 2022 by the authors. Licensee MDPI, Basel, Switzerland. This article is an open access article distributed under the terms and conditions of the Creative Commons Attribution (CC BY) license (https://creativecommons.org/licenses/by/4.0/).
Share and Cite
Lu, J.; Xu, L.; Jin, J.; Shao, Y. A Mixed Algorithm for Integrated Scheduling Optimization in AS/RS and Hybrid Flowshop. Energies 2022, 15, 7558. https://doi.org/10.3390/en15207558
Lu J, Xu L, Jin J, Shao Y. A Mixed Algorithm for Integrated Scheduling Optimization in AS/RS and Hybrid Flowshop. Energies. 2022; 15(20):7558. https://doi.org/10.3390/en15207558
Chicago/Turabian StyleLu, Jiansha, Lili Xu, Jinghao Jin, and Yiping Shao. 2022. "A Mixed Algorithm for Integrated Scheduling Optimization in AS/RS and Hybrid Flowshop" Energies 15, no. 20: 7558. https://doi.org/10.3390/en15207558
APA StyleLu, J., Xu, L., Jin, J., & Shao, Y. (2022). A Mixed Algorithm for Integrated Scheduling Optimization in AS/RS and Hybrid Flowshop. Energies, 15(20), 7558. https://doi.org/10.3390/en15207558

