Corporate Risk Tolerance and Acceptability towards Sustainable Energy Transition
Abstract
:1. Introduction
2. Literature Review
2.1. Risk Acceptability and Risk Tolerability
2.1.1. Value Addition
2.1.2. Trust in Stakeholders
2.1.3. Fairness
2.1.4. Attitude towards Technologies
2.2. Sustainable Energy Transition
2.2.1. Potential Positive Effects
2.2.2. Effective Measures
2.2.3. Government Support
2.2.4. Barriers to Energy Transition
3. Research Design
Measures
4. Results and Discussions
4.1. Demographic Analysis
4.2. Reliability
4.3. Discriminant Validity
4.4. Factor Loadings
4.5. Regression Analysis
5. Discussion
Policy Recommendations
6. Conclusions
Author Contributions
Funding
Institutional Review Board Statement
Informed Consent Statement
Data Availability Statement
Acknowledgments
Conflicts of Interest
References
- Urbanik, M.; Tchórzewska-Cieślak, B.; Pietrucha-Urbanik, K. Analysis of the Safety of Functioning Gas Pipelines in Terms of the Occurrence of Failures. Energies 2019, 12, 3228. [Google Scholar] [CrossRef] [Green Version]
- Tchiehe, D.N.; Gauthier, F. Classification of risk acceptability and risk tolerability factors in occupational health and safety. Saf. Sci. 2017, 92, 138–147. [Google Scholar] [CrossRef]
- Sueyoshi, T.; Ryu, Y.; Yun, J.-Y. COVID-19 Response and Prospects of Clean/Sustainable Energy Transition in Industrial Nations: New Environmental Assessment. Energies 2021, 14, 1174. [Google Scholar] [CrossRef]
- Thao, H.; Van Tiep, N.; Linh, D.T.T. Evaluating Risks in Construction Projects Based on International Risk management Standard AS/NZS ISO 31000: 2009. Infrastruct. Univ. Kuala Lumpur Res. J. 2014, 2, 38–50. [Google Scholar]
- McComas, K.A.; Besley, J.C.; Yang, Z. Risky Business: Perceived Behavior of Local Scientists and Community Support for Their Research. Risk Anal. 2008, 28, 1539–1552. [Google Scholar] [CrossRef]
- Vlek, C.; Stallen, P.-J. Rational and personal aspects of risk. Acta Psychol. 1980, 45, 273–300. [Google Scholar] [CrossRef]
- Schönborn, G.; Berlin, C.; Pinzone, M.; Hanisch, C.; Georgoulias, K.; Lanz, M. Why social sustainability counts: The impact of corporate social sustainability culture on financial success. Sustain. Prod. Consum. 2019, 17, 1–10. [Google Scholar] [CrossRef]
- Goštautaitė, B.; Bučiūnienė, I. Work engagement during life-span: The role of interaction outside the organization and task significance. J. Vocat. Behav. 2015, 89, 109–119. [Google Scholar] [CrossRef]
- Laplanche, G.; Gadaud, P.; Horst, O.; Otto, F.; Eggeler, G.; George, E. Temperature dependencies of the elastic moduli and thermal expansion coefficient of an equiatomic, single-phase CoCrFeMnNi high-entropy alloy. J. Alloy. Compd. 2015, 623, 348–353. [Google Scholar] [CrossRef] [Green Version]
- Kulik, C.; Ryan, S.; Harper, S.; George, G. Aging Populations and Management. Acad. Manag. J. 2014, 57, 929–935. [Google Scholar] [CrossRef]
- Pfeffer, J. Building sustainable organizations: The human factor. Acad. Manag. Perspect. 2010, 24, 34–45. [Google Scholar]
- Hirsh, R.F.; Jones, C.F. History’s contributions to energy research and policy. Energy Res. Soc. Sci. 2014, 1, 106–111. [Google Scholar] [CrossRef]
- Stewart, M.G.; Netherton, M.D.; Rosowsky, D.V. Terrorism Risks and Blast Damage to Built Infrastructure. Nat. Hazards Rev. 2006, 7, 114–122. [Google Scholar] [CrossRef]
- Patterson, G.R.; Reid, J.B.; Dishion, T.J. Antisocial Boys; Castalia Pub Co.: Eugene, OR, USA, 1992; Volume 4. [Google Scholar]
- Skitka, L.J.; Bauman, C.W.; Lytle, B.L. Limits on legitimacy: Moral and religious convictions as constraints on deference to authority. J. Pers. Soc. Psychol. 2009, 97, 567–578. [Google Scholar] [CrossRef] [PubMed]
- Schjølberg, I.; Østdahl, A.B. Security and tolerable risk for hydrogen service stations. Technol. Soc. 2008, 30, 64–70. [Google Scholar] [CrossRef]
- Haridasan, R.; Kumar, M.; Marathe, P.P. Safety analysis of 2oo4 coincidence logic systems. Int. J. Syst. Assur. Eng. Manag. 2014, 6, 26–31. [Google Scholar] [CrossRef]
- Finlay, P.; Fell, R.; Maguire, P. The relationship between the probability of landslide occurrence and rainfall. Can. Geotech. J. 1997, 34, 811–824. [Google Scholar] [CrossRef]
- Schwartz, S.H. Universals in the Content and Structure of Values: Theoretical Advances and Empirical Tests in 20 Countries. Adv. Exp. Soc. Psychol. 1992, 25, 1–65. [Google Scholar] [CrossRef]
- Steg, L.; Bolderdijk, J.W.; Keizer, K.; Perlaviciute, G. An Integrated Framework for Encouraging Pro-environmental Behaviour: The role of values, situational factors and goals. J. Environ. Psychol. 2014, 38, 104–115. [Google Scholar] [CrossRef] [Green Version]
- Chess, C.; Purcell, K. Public Participation and the Environment: Do We Know What Works? Environ. Sci. Technol. 1999, 33, 2685–2692. [Google Scholar] [CrossRef] [Green Version]
- Huijts, N.M.A.; Molin, E.J.E.; Steg, L. Psychological factors influencing sustainable energy technology acceptance: A review-based comprehensive framework. Renew. Sustain. Energy Rev. 2012, 16, 525–531. [Google Scholar] [CrossRef]
- Zoellner, J.; Schweizer-Ries, P.; Wemheuer, C. Public acceptance of renewable energies: Results from case studies in Germany. Energy Policy 2008, 36, 4136–4141. [Google Scholar] [CrossRef]
- Smil, V. Examining energy transitions: A dozen insights based on performance. Energy Res. Soc. Sci. 2016, 22, 194–197. [Google Scholar] [CrossRef]
- Markard, J.; Raven, R.; Truffer, B. Sustainability transitions: An emerging field of research and its prospects. Res. Policy 2012, 41, 955–967. [Google Scholar] [CrossRef]
- Geels, F. Ontologies, socio-technical transitions (to sustainability), and the multi-level perspective. Res. Policy 2010, 39, 495–510. [Google Scholar] [CrossRef]
- Geels, F.W. A socio-technical analysis of low-carbon transitions: Introducing the multi-level perspective into transport studies. J. Transp. Geogr. 2012, 24, 471–482. [Google Scholar] [CrossRef]
- Geels, F.W.; Schot, J. Typology of sociotechnical transition pathways. Res. Policy 2007, 36, 399–417. [Google Scholar] [CrossRef]
- Rafiq, M.; Zhang, X.; Yuan, J.; Naz, S.; Maqbool, S. Impact of a Balanced Scorecard as a Strategic Management System Tool to Improve Sustainable Development: Measuring the Mediation of Organizational Performance through PLS-Smart. Sustainability 2020, 12, 1365. [Google Scholar] [CrossRef] [Green Version]
- Spaargaren, G.; Oosterveer, P.; Loeber, A. Food Practices in Transition: Changing Food Consumption, Retail and Production in the Age of Reflexive Modernity; Routledge: London, UK, 2013. [Google Scholar]
- Lin, X.; Wells, P.; Sovacool, B.K. The death of a transport regime? The future of electric bicycles and transportation pathways for sustainable mobility in China. Technol. Forecast. Soc. Chang. 2018, 132, 255–267. [Google Scholar] [CrossRef] [Green Version]
- Corner, A.; Whitmarsh, L.; Xenias, D. Uncertainty, scepticism and attitudes towards climate change: Biased assimilation and attitude polarisation. Clim. Chang. 2012, 114, 463–478. [Google Scholar] [CrossRef]
- Ari, I.; Koksal, M.A. Carbon dioxide emission from the Turkish electricity sector and its mitigation options. Energy Policy 2011, 39, 6120–6135. [Google Scholar] [CrossRef]
- IPCC Climate Change. The physical science basis. In Contribution of Working Group I to the Fourth Assessment Report of the Intergovernmental Panel on Climate Change; Cambridge University Press: Cambridge, UK; New York, NY, USA, 2007; Volume 996. [Google Scholar]
- BMWi, B. Energiekonzept für eine Umweltschonende, Zuverlässige und Bezahlbare Energieversorgung, Federal Ministry of Economics and Technology (BMWi) Together with Federal Ministry for the Environment; Nature Conservation and Nuclear Safety (BMU): Berlin, Germany, 2010. [Google Scholar]
- Richter, M. Business model innovation for sustainable energy: German utilities and renewable energy. Energy Policy 2013, 62, 1226–1237. [Google Scholar] [CrossRef] [Green Version]
- Klose, C.; Khaire, T.S.; Wang, Y.; Pratt, W.P.; Birge, N.O.; McMorran, B.J.; Borchers, J.A.; Ginley, T.; Kirby, B.J.; Maranville, B.B.; et al. Correlation between spin-flop transition and enhanced spin polarized supercurrents in ferromagnetic Josephson junctions. Accompl. Oppor. 2012, 1500, 28. [Google Scholar]
- Schleicher-Tappeser, R. How renewables will change electricity markets in the next five years. Energy Policy 2012, 48, 64–75. [Google Scholar] [CrossRef]
- Small, F.; Frantzis, L. The 21st Century Electric Utility. Positioning for a Low-Carbon Future; Ceres Report: Boston, MA, USA, 2010. [Google Scholar]
- Chang, S.-S.; Stuckler, D.; Yip, P.; Gunnell, D. Impact of 2008 global economic crisis on suicide: Time trend study in 54 countries. BMJ 2013, 347, f5239. [Google Scholar] [CrossRef] [PubMed] [Green Version]
- Taylor, A.; Helfat, C.E. Organizational Linkages for Surviving Technological Change: Complementary Assets, Middle Management, and Ambidexterity. Organ. Sci. 2009, 20, 718–739. [Google Scholar] [CrossRef]
- O’Reilly, C.A.; Tushman, M.L. The ambidextrous organization. Harv. Bus. Rev. 2004, 82, 74. [Google Scholar]
- Miller, S.D.; Wampold, B.E. The Heart and Soul of Change: Delivering What Works in Therapy; Duncan, B.L., Hubble, M.A., Eds.; American Psychological Association: Washington, DC, USA, 2010. [Google Scholar]
- Gupta, Y.; Metchop, L.; Frantzis, A.; Phelan, P. Comparative analysis of thermally activated, environmentally friendly cooling systems. Energy Convers. Manag. 2008, 49, 1091–1097. [Google Scholar] [CrossRef]
- Nimmons, J.; Taylor, M. Utility solar business models. In Emerging Utility Strategies & Innovation; Solar Electric Power Association (SEPA) Publication: Washington, DC, USA, 2008. [Google Scholar]
- Chandler, T.J.; Brown, L.E. Conditioning for Strength and Human Performance, 2nd Edition. J. Can. Chiropr. Assoc. 2013, 57, 94. [Google Scholar]
- Warr, B.; Ayres, R. Evidence of causality between the quantity and quality of energy consumption and economic growth. Energy 2010, 35, 1688–1693. [Google Scholar] [CrossRef]
- Coll-Mayor, D.; Paget, M.; Lightner, E. Future intelligent power grids: Analysis of the vision in the European Union and the United States. Energy Policy 2007, 35, 2453–2465. [Google Scholar] [CrossRef]
- Solomon, B.D.; Krishna, K. The coming sustainable energy transition: History, strategies, and outlook. Energy Policy 2011, 39, 7422–7431. [Google Scholar] [CrossRef]
- Jacobsson, S.; Lauber, V. Transforming the energy system-the evolution of the German technological system for solar cells. Energy Policy 2006, 34, 256–275. [Google Scholar] [CrossRef]
- Ikenberry, G.J. The irony of state strength: Comparative responses to the oil shocks in the 1970s. Int. Organ. 1986, 40, 105–137. [Google Scholar] [CrossRef]
- Barrett, J.; Peters, G.; Wiedmann, T.; Scott, K.; Lenzen, M.; Roelich, K.; Le Quéré, C. Consumption-based GHG emission accounting: A UK case study. Clim. Policy 2013, 13, 451–470. [Google Scholar] [CrossRef]
- Fischer, C.; Newell, R.G. Environmental and technology policies for climate mitigation. J. Environ. Econ. Manag. 2008, 55, 142–162. [Google Scholar] [CrossRef] [Green Version]
- Hovi, J.; Sprinz, D.F.; Underdal, A. Implementing Long-Term Climate Policy: Time Inconsistency, Domestic Politics, International Anarchy. Glob. Environ. Politi. 2009, 9, 20–39. [Google Scholar] [CrossRef]
- Michaelowa, A.; Jotzo, F. Transaction costs, institutional rigidities and the size of the clean development mechanism. Energy Policy 2005, 33, 511–523. [Google Scholar] [CrossRef]
- Gourevitch, P. The second image reversed: The international sources of domestic politics. Int. Organ. 1978, 32, 881–912. [Google Scholar] [CrossRef] [Green Version]
- Katzenstein, P.J. Small States in World Markets: Industrial Policy in Europe; Cornell University Press: Ithaca, NY, USA, 1985. [Google Scholar]
- Alesina, A.; Tabellini, G. A Positive Theory of Fiscal Deficits and Government Debt. Rev. Econ. Stud. 1990, 57, 403–414. [Google Scholar] [CrossRef] [Green Version]
- Kline, D.; Vimmerstedt, L.; Benioff, R. Clean energy technology transfer: A review of programs under the UNFCCC. Mitig. Adapt. Strat. Glob. Chang. 2004, 9, 1–35. [Google Scholar] [CrossRef] [Green Version]
- Laird, F.N.; Stefes, C. The diverging paths of German and United States policies for renewable energy: Sources of difference. Energy Policy 2009, 37, 2619–2629. [Google Scholar] [CrossRef]
- Torvanger, A.; Meadowcroft, J. The political economy of technology support: Making decisions about carbon capture and storage and low carbon energy technologies. Glob. Environ. Chang. 2011, 21, 303–312. [Google Scholar] [CrossRef] [Green Version]
- Sovacool, B. What are we doing here? Analyzing fifteen years of energy scholarship and proposing a social science research agenda. Energy Res. Soc. Sci. 2014, 1, 1–29. [Google Scholar] [CrossRef]
- Mercure, J.-F.; Pollitt, H.; Bassi, A.M.; Viñuales, J.E.; Edwards, N.R. Modelling complex systems of heterogeneous agents to better design sustainability transitions policy. Glob. Environ. Chang. 2016, 37, 102–115. [Google Scholar] [CrossRef] [Green Version]
- Kariuki, D. Barriers to Renewable Energy Technologies Development; Keele University: Keele, UK, 2018. [Google Scholar] [CrossRef]
- Alshehry, A.S.; Belloumi, M. Energy consumption, carbon dioxide emissions and economic growth: The case of Saudi Arabia. Renew. Sustain. Energy Rev. 2015, 41, 237–247. [Google Scholar] [CrossRef]
- Eleftheriadis, I.M.; Anagnostopoulou, E.G. Identifying barriers in the diffusion of renewable energy sources. Energy Policy 2015, 80, 153–164. [Google Scholar] [CrossRef]
- Bell, E.; Bryman, A.; Harley, B. Business Research Methods; Oxford University Press: Oxford, UK, 2018. [Google Scholar]
- Gölz, S.; Wedderhoff, O. Explaining regional acceptance of the German energy transition by including trust in stakeholders and perception of fairness as socio-institutional factors. Energy Res. Soc. Sci. 2018, 43, 96–108. [Google Scholar] [CrossRef]
- Henseler, J.; Ringle, C.M.; Sarstedt, M. A new criterion for assessing discriminant validity in variance-based structural equation modeling. J. Acad. Mark. Sci. 2015, 43, 115–135. [Google Scholar] [CrossRef] [Green Version]
- Davis, L.L. Instrument review: Getting the most from a panel of experts. Appl. Nurs. Res. 1992, 5, 194–197. [Google Scholar] [CrossRef]
- Tavakol, M.; Dennick, R. Making sense of Cronbach’s alpha. Int. J. Med. Educ. 2011, 2, 53. [Google Scholar] [CrossRef] [PubMed]
- Alarcón, D.; Sánchez, J.A.; de Olavide, U. Assessing convergent and discriminant validity in the ADHD-R IV rating scale: User-written commands for Average Variance Extracted (AVE), Composite Reliability (CR), and Heterotrait-Monotrait ratio of correlations (HTMT). In Proceedings of the Spanish STATA Meeting, Universidad Pablo de Olavide, Sevilla, Spain, 22 October 2015. [Google Scholar]
- Faber, T.; Green, J.; Gual, M.; Haas, R.; Huber, C.; Resch, G.; Ruijgrok, W.; Twidell, J. Promotion Strategies for Electricity from Renewable Energy Sources in EU Countries. In Technology Report; Institute of Energy Economics Vienna University of Technologynstitute of Energy Economics, Vienna University of Technology: Vienna, Austria, 2001. [Google Scholar]


| Items | Frequency | Percent | |
|---|---|---|---|
| Gender | Male | 222 | 72.8 |
| Female | 68 | 22.3 | |
| Age | 20–25 | 14 | 4.6 |
| 26–30 | 25 | 8.2 | |
| 31–35 | 76 | 24.9 | |
| 36–40 | 70 | 23 | |
| 41–45 | 62 | 20.3 | |
| 46–50 | 32 | 10.5 | |
| Above 50 | 17 | 5.6 | |
| Designation | Upper level | 18 | 5.9 |
| Middle level | 209 | 68.5 | |
| Operational level | 69 | 22.6 | |
| Experience | Less than 2 years | 44 | 14.7 |
| Between 2 and 4 years | 84 | 27.5 | |
| Between 5 and 7 years | 109 | 35.7 | |
| More than seven years | 58 | 19 | |
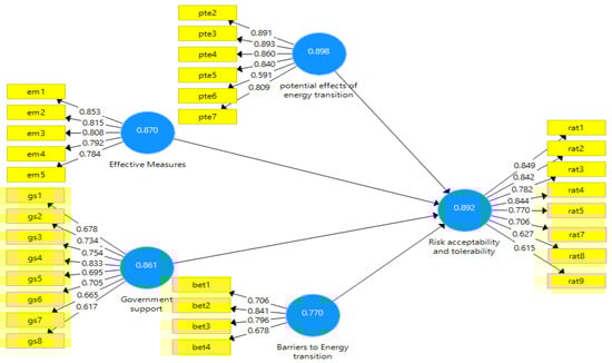
| Variables | Cronbach’s Alpha | Composite Reliability | Average Variance Extracted (AVE) |
|---|---|---|---|
| Barriers to Energy transition | 0.770 | 0.843 | 0.574 |
| Effective Measures | 0.870 | 0.906 | 0.657 |
| Government support | 0.861 | 0.891 | 0.508 |
| Risk acceptability and tolerability | 0.892 | 0.915 | 0.577 |
| potential effects of energy transition | 0.898 | 0.924 | 0.673 |
| Barriers to Energy Transition | Effective Measures | Government Support | Risk Acceptability and Tolerability | Potential Effects of Energy Transition | |
|---|---|---|---|---|---|
| Barriers to Energy transition | 0.758 | - | - | - | - |
| Effective Measures | 0.424 | 0.811 | - | - | - |
| Government support | 0.513 | 0.770 | 0.713 | - | - |
| Risk acceptability and tolerability | 0.524 | 0.670 | 0.758 | 0.760 | - |
| potential effects of energy transition | 0.460 | 0.812 | 0.783 | 0.773 | 0.821 |
| Hypothesis | Relationship | f-Square | R-Square | T-Values | Sig/p-Values |
|---|---|---|---|---|---|
| H1 | Barriers to Energy transition -> Risk acceptability and tolerability | 0.050 | 0.238 | 3.611 | 0.000 |
| H2 | Effective Measures -> Risk acceptability and tolerability | 0.001 | 0.126 | 0.504 | 0.614 |
| H3 | Government support -> Risk acceptability and tolerability | 0.115 | 0.269 | 5.823 | 0.000 |
| H4 | potential effects of energy transition -> Risk acceptability and tolerability | 0.178 | 0.351 | 6.870 | 0.000 |
| No. | Hypothesis | Status |
|---|---|---|
| H1 | Barriers to Energy transition -> Risk acceptability and tolerability | Supported |
| H2 | Effective Measures -> Risk acceptability and tolerability | Rejected |
| H3 | Government support -> Risk acceptability and tolerability | Supported |
| H4 | potential effects of energy transition -> Risk acceptability and tolerability | Supported |
Publisher’s Note: MDPI stays neutral with regard to jurisdictional claims in published maps and institutional affiliations. |
© 2022 by the authors. Licensee MDPI, Basel, Switzerland. This article is an open access article distributed under the terms and conditions of the Creative Commons Attribution (CC BY) license (https://creativecommons.org/licenses/by/4.0/).
Share and Cite
Rafiq, M.; Akbar, A.; Maqbool, S.; Sokolová, M.; Haider, S.A.; Naz, S.; Danish, S.M. Corporate Risk Tolerance and Acceptability towards Sustainable Energy Transition. Energies 2022, 15, 459. https://doi.org/10.3390/en15020459
Rafiq M, Akbar A, Maqbool S, Sokolová M, Haider SA, Naz S, Danish SM. Corporate Risk Tolerance and Acceptability towards Sustainable Energy Transition. Energies. 2022; 15(2):459. https://doi.org/10.3390/en15020459
Chicago/Turabian StyleRafiq, Muhammad, Ahsan Akbar, Saif Maqbool, Marcela Sokolová, Syed Arslan Haider, Shumaila Naz, and Syed Muhammad Danish. 2022. "Corporate Risk Tolerance and Acceptability towards Sustainable Energy Transition" Energies 15, no. 2: 459. https://doi.org/10.3390/en15020459
APA StyleRafiq, M., Akbar, A., Maqbool, S., Sokolová, M., Haider, S. A., Naz, S., & Danish, S. M. (2022). Corporate Risk Tolerance and Acceptability towards Sustainable Energy Transition. Energies, 15(2), 459. https://doi.org/10.3390/en15020459

